Angelicae Pubescentis Radix Remitted Intestine Damage in Mice Induced by Escherichia coli via Mediating Antioxidant Defense, Inflammatory Mediators, and Restoring Gut Microbiota
Simple Summary
Abstract
1. Introduction
2. Materials and Methods
2.1. Oil Extraction
2.2. Animal Experiment
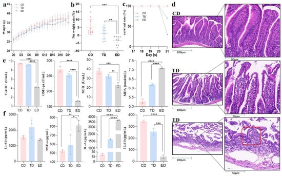
2.3. Pathological Analysis
2.4. Examination of Antioxidant and Inflammatory Levels in Mice
2.5. Microbiota Sequencing and Analysis
2.6. Statistical Analysis
3. Results
3.1. Effect of APR Oil on Body Weight in E. coli-Induced Mice
3.2. Effect of APR Oil on Organ Index and Bacterial Load in E. coli-Induced Mice
3.3. Effect of APR Oil on Intestinal Flora Composition in Mice Induced by E. coli
3.4. Effect of APR Oil on Intestinal Flora Composition in E. coli-Induced Mice
3.5. Analysis of Differential Metabolic Pathways Using KEGG and MetaCyc Databases
4. Discussion
5. Conclusions
Author Contributions
Funding
Institutional Review Board Statement
Informed Consent Statement
Data Availability Statement
Conflicts of Interest
References
- Wang, L.-P.; Zhou, S.-X.; Wang, X.; Lu, Q.-B.; Shi, L.-S.; Ren, X.; Zhang, H.-Y.; Wang, Y.-F.; Lin, S.-H.; Zhang, C.-H.; et al. Etiological, Epidemiological, and Clinical Features of Acute Diarrhea in China. Nat. Commun. 2021, 12, 2464. [Google Scholar] [CrossRef] [PubMed]
- Lόpez-Vélez, R.; Lebens, M.; Bundy, L.; Barriga, J.; Steffen, R. Bacterial Travellers’ Diarrhoea: A Narrative Review of Literature Published over the Past 10 Years. Travel. Med. Infect. Dis. 2022, 47, 102293. [Google Scholar] [CrossRef] [PubMed]
- He, Q.; Lu, S.; Wang, J.; Xu, C.; Qu, W.; Nawaz, S.; Ataya, F.S.; Wu, Y.; Li, K. Lactobacillus salivarius and Berberine Alleviated Yak Calves’ Diarrhea via Accommodating Oxidation Resistance, Inflammatory Factors, and Intestinal Microbiota. Animals 2024, 14, 2419. [Google Scholar] [CrossRef]
- Liu, M.; Ma, J.; Xu, J.; Huangfu, W.; Zhang, Y.; Ali, Q.; Liu, B.; Li, D.; Cui, Y.; Wang, Z.; et al. Fecal Microbiota Transplantation Alleviates Intestinal Inflammatory Diarrhea Caused by Oxidative Stress and Pyroptosis via Reducing Gut Microbiota-Derived Lipopolysaccharides. Int. J. Biol. Macromol. 2024, 261, 129696. [Google Scholar] [CrossRef]
- Goodoory, V.C.; Ford, A.C. Antibiotics and Probiotics for Irritable Bowel Syndrome. Drugs 2023, 83, 687–699. [Google Scholar] [CrossRef]
- Aslam, B.; Khurshid, M.; Arshad, M.I.; Muzammil, S.; Rasool, M.; Yasmeen, N.; Shah, T.; Chaudhry, T.H.; Rasool, M.H.; Shahid, A.; et al. Antibiotic Resistance: One Health One World Outlook. Front. Cell Infect. Microbiol. 2021, 11, 771510. [Google Scholar] [CrossRef]
- Mekonnen, S.A.; Merenstein, D.; Fraser, C.M.; Marco, M.L. Molecular Mechanisms of Probiotic Prevention of Antibiotic-Associated Diarrhea. Curr. Opin. Biotechnol. 2020, 61, 226–234. [Google Scholar] [CrossRef]
- Ramirez, J.; Guarner, F.; Bustos Fernandez, L.; Maruy, A.; Sdepanian, V.L.; Cohen, H. Antibiotics as Major Disruptors of Gut Microbiota. Front. Cell Infect. Microbiol. 2020, 10, 572912. [Google Scholar] [CrossRef]
- Sun, Y.; Mao, W.; Cao, J.; Hao, P.G.; Su, J.; Yin, K.; Gu, K.; Zhao, H. Chinese Medicine Monomers Inhibit Biofilm Formation in Multidrug-Resistant Pasteurella multocida Isolated from Cattle Respiratory Infections. Pak. Vet. J. 2024, 44, 1095–1104. [Google Scholar] [CrossRef]
- Zhu, Y.; Lu, S.; Cidan, Y.; Ali, M.; Zhang, X.; Pubu, P.; Kiani, F.A.; Saleem, M.U.; Basang, W.; Li, K. Protective Effects of Traditional Chinese Herbal Medicine Formulas (TCHMFs) ViaInfluencing Anti-Oxidative Capacity, Inflammatory Mediators, and Gut Microbiota inWeaned Yaks. Pak. Vet. J. 2025; in press. [Google Scholar] [CrossRef]
- Meng, A.; Zhang, X.; Pubu, P.; Ali, M.; Wang, J.; Xu, C.; Almutairi, M.H.; Li, K. Protective Effect of Lentinan against LPS-Induced Injury in Mice Via Influencing Antioxidant Enzyme Activity, Inflammatory Pathways and Gut Microbiota. Pak. Vet. J. 2024, 44, 647–656. [Google Scholar] [CrossRef]
- Hu, J.; Sun, J.; Zhong, Q.; Chen, S.; Yin, W.; Wei, X.; Li, L.; Li, K.; Ali, M.; Sun, W.; et al. Edgeworthia gardneri (Wall.) Meisn Mitigates CCL4-Induced Liver Injury in Mice by Modulating Gut Microbiota, Boosting Antioxidant Defense, and Reducing Inflammation. Ecotoxicol. Environ. Saf. 2025, 293, 118042. [Google Scholar] [CrossRef] [PubMed]
- Wang, Y.; Zhang, Q.; Chen, Y.; Liang, C.-L.; Liu, H.; Qiu, F.; Dai, Z. Antitumor Effects of Immunity-Enhancing Traditional Chinese Medicine. Biomed. Pharmacother. 2020, 121, 109570. [Google Scholar] [CrossRef] [PubMed]
- Wang, M.; Fu, R.; Xu, D.; Chen, Y.; Yue, S.; Zhang, S.; Tang, Y. Traditional Chinese Medicine: A Promising Strategy to Regulate the Imbalance of Bacterial Flora, Impaired Intestinal Barrier and Immune Function Attributed to Ulcerative Colitis through Intestinal Microecology. J. Ethnopharmacol. 2024, 318, 116879. [Google Scholar] [CrossRef]
- Xu, C.; Ali, M.; Sun, J.; Li, X.; Fouad, D.; Iqbal, M.; Kulyar, M.F.-E.-A.; Wu, Y.; Li, K. Protective Effects of Abrus Cantoniensis Hance against Liver Injury through Modulation of Intestinal Microbiota and Liver Metabolites. Ecotoxicol. Environ. Saf. 2024, 279, 116495. [Google Scholar] [CrossRef]
- Li, L.; Xiao, S.; Dai, X.; Tang, Z.; Wang, Y.; Ali, M.; Ataya, F.S.; Sahar, I.; Iqbal, M.; Wu, Y.; et al. Multi-Omics Analysis and the Remedial Effects of Swertiamarin on Hepatic Injuries Caused by CCl4. Ecotoxicol. Environ. Saf. 2024, 282, 116734. [Google Scholar] [CrossRef]
- Lu, Y.; Wu, H.; Yu, X.; Zhang, X.; Luo, H.; Tang, L.; Wang, Z. Traditional Chinese Medicine of Angelicae Pubescentis Radix: A Review of Phytochemistry, Pharmacology and Pharmacokinetics. Front. Pharmacol. 2020, 11, 335. [Google Scholar] [CrossRef]
- Chen, S.; Wang, Y.; Zhang, L.; Han, Y.; Liang, C.; Wang, S.; Qi, L.; Pang, X.; Li, J.; Chang, Y. Therapeutic Effects of Columbianadin from Angelicae Pubescentis Radix on the Progression of Collagen-Induced Rheumatoid Arthritis by Regulating Inflammation and Oxidative Stress. J. Ethnopharmacol. 2023, 316, 116727. [Google Scholar] [CrossRef]
- Jiang, X.; Lu, Z.; Zhang, Q.; Yu, J.; Han, D.; Liu, J.; Li, P.; Li, F. Osthole: A Potential AMPK Agonist That Inhibits NLRP3 Inflammasome Activation by Regulating Mitochondrial Homeostasis for Combating Rheumatoid Arthritis. Phytomedicine 2023, 110, 154640. [Google Scholar] [CrossRef]
- Ma, Z.; Peng, L.; Sheng, Y.; Chu, W.; Fu, Y. Anti-Inflammatory Effect of Columbianadin against D-Galactose-Induced Liver Injury In Vivo via the JAK2/STAT3 and JAK2/P38/NF-κB Pathways. Pharmaceuticals 2024, 17, 378. [Google Scholar] [CrossRef]
- Wang, D.; Liu, Y.; Zhao, W. The Adjuvant Effects on Vaccine and the Immunomodulatory Mechanisms of Polysaccharides From Traditional Chinese Medicine. Front. Mol. Biosci. 2021, 8, 655570. [Google Scholar] [CrossRef]
- Ren, C.; Luo, Y.; Li, X.; Ma, L.; Wang, C.; Zhi, X.; Zhao, X.; Li, Y. Pharmacological Action of Angelica sinensis Polysaccharides: A Review. Front. Pharmacol. 2025, 15, 1510976. [Google Scholar] [CrossRef] [PubMed]
- Dilixiati, Y.; Aipire, A.; Song, M.; Nijat, D.; Wubuli, A.; Cao, Q.; Li, J. The Potential Role of Plant Polysaccharides in Treatment of Ulcerative Colitis. Pharmaceutics 2024, 16, 1073. [Google Scholar] [CrossRef] [PubMed]
- Kuziel, G.A.; Rakoff-Nahoum, S. The Gut Microbiome. Curr. Biol. 2022, 32, R257–R264. [Google Scholar] [CrossRef]
- Brody, H. The Gut Microbiome. Nature 2020, 577, S5. [Google Scholar] [CrossRef]
- Morais, L.H.; Schreiber, H.L., IV; Mazmanian, S.K. The Gut Microbiota-Brain Axis in Behaviour and Brain Disorders. Nat. Rev. Microbiol. 2021, 19, 241–255. [Google Scholar] [CrossRef]
- Lynch, S.V.; Pedersen, O. The Human Intestinal Microbiome in Health and Disease. N. Engl. J. Med. 2016, 375, 2369–2379. [Google Scholar] [CrossRef]
- Healy, D.B.; Ryan, C.A.; Ross, R.P.; Stanton, C.; Dempsey, E.M. Clinical Implications of Preterm Infant Gut Microbiome Development. Nat. Microbiol. 2022, 7, 22–33. [Google Scholar] [CrossRef]
- Xie, Q.; Zhang, Y.; Zhang, Z.; Gong, S.; Mo, Q.; Li, J. Characteristics and Dynamic Changes of Gut Microbiota in Cats with Colitis. Pak. Vet. J. 2024, 44, 414–422. [Google Scholar] [CrossRef]
- Cidan, Y.; Lu, S.; Wang, H.; Wang, J.; Ali, M.; Fouad, D.; Ataya, F.S.; Zhu, Y.; Basang, W.; Li, K. Comparative Analysis of Microbiota in Jiani Yaks with Different Rib Structures. Life 2024, 14, 1458. [Google Scholar] [CrossRef]
- Tanes, C.; Bittinger, K.; Gao, Y.; Friedman, E.S.; Nessel, L.; Paladhi, U.R.; Chau, L.; Panfen, E.; Fischbach, M.A.; Braun, J.; et al. Role of Dietary Fiber in the Recovery of the Human Gut Microbiome and Its Metabolome. Cell Host Microbe 2021, 29, 394–407.e5. [Google Scholar] [CrossRef]
- Verdu, E.F.; Galipeau, H.J.; Jabri, B. Novel Players in Coeliac Disease Pathogenesis: Role of the Gut Microbiota. Nat. Rev. Gastroenterol. Hepatol. 2015, 12, 497–506. [Google Scholar] [CrossRef] [PubMed]
- Aly, S.H.; Eldahshan, O.A.; Al-Rashood, S.T.; Binjubair, F.A.; El Hassab, M.A.; Eldehna, W.M.; Dall’Acqua, S.; Zengin, G. Chemical Constituents, Antioxidant, and Enzyme Inhibitory Activities Supported by In-Silico Study of n-Hexane Extract and Essential Oil of Guava Leaves. Molecules 2022, 27, 8979. [Google Scholar] [CrossRef] [PubMed]
- Zhu, Y.; Cidan, Y.; Ali, M.; Lu, S.; Javed, U.; Cisang, Z.; Gusang, D.; Danzeng, Q.; Li, K.; Basang, W. Evaluating the Effect of Dietary Protein–Energy Ratios on Yak Intestinal Microbiota Using High-Throughput 16S rRNA Gene Sequencing. Vet. Sci. 2025, 12, 208. [Google Scholar] [CrossRef]
- Stanzick, K.J.; Simon, J.; Zimmermann, M.E.; Schachtner, M.; Peterhoff, D.; Niller, H.-H.; Überla, K.; Wagner, R.; Heid, I.M.; Stark, K.J. DNA Extraction from Clotted Blood in Genotyping Quality. Biotechniques 2023, 74, 23–29. [Google Scholar] [CrossRef]
- Zhou, X.; Liu, X.; Liu, M.; Liu, W.; Xu, J.; Li, Y. Comparative Evaluation of 16S rRNA Primer Pairs in Identifying Nitrifying Guilds in Soils under Long-Term Organic Fertilization and Water Management. Front. Microbiol. 2024, 15, 1424795. [Google Scholar] [CrossRef]
- Plummer, E.; Bulach, D.; Carter, G.; Albert, M.J. Gut Microbiome of Native Arab Kuwaitis. Gut Pathog. 2020, 12, 10. [Google Scholar] [CrossRef]
- Ali, Z.; Shahzadi, I.; Majeed, A.; Malik, H.M.T.; Waseem, S.; Ahmed, I.; Anis, R.A.; Saeed, S.; Anees, M. Comparative Analysis of the Serum Microbiome of HIV Infected Individuals. Genomics 2021, 113, 4015–4021. [Google Scholar] [CrossRef]
- Ye, H.; Wen, Y.; Chen, Z.; Zhang, T.; Li, S.; Guan, M.; Zhang, Y.; Su, S. Relationship of Soil Microbiota to Seed Kernel Metabolism in Camellia oleifera Under Mulched. Front. Plant Sci. 2022, 13, 920604. [Google Scholar] [CrossRef]
- Jin, Y.; Lu, L.; Tu, W.; Luo, T.; Fu, Z. Impacts of Polystyrene Microplastic on the Gut Barrier, Microbiota and Metabolism of Mice. Sci. Total Environ. 2019, 649, 308–317. [Google Scholar] [CrossRef]
- Yu, X.; Jiang, W.; Kosik, R.O.; Song, Y.; Luo, Q.; Qiao, T.; Tong, J.; Liu, S.; Deng, C.; Qin, S.; et al. Gut Microbiota Changes and Its Potential Relations with Thyroid Carcinoma. J. Adv. Res. 2022, 35, 61–70. [Google Scholar] [CrossRef]
- Douglas, G.M.; Maffei, V.J.; Zaneveld, J.R.; Yurgel, S.N.; Brown, J.R.; Taylor, C.M.; Huttenhower, C.; Langille, M.G.I. PICRUSt2 for Prediction of Metagenome Functions. Nat. Biotechnol. 2020, 38, 685–688. [Google Scholar] [CrossRef] [PubMed]
- Luan, M.; Niu, M.; Yang, P.; Han, D.; Zhang, Y.; Li, W.; He, Q.; Zhao, Y.; Mao, B.; Chen, J.; et al. Metagenomic Sequencing Reveals Altered Gut Microbial Compositions and Gene Functions in Patients with Non-Segmental Vitiligo. BMC Microbiol. 2023, 23, 265. [Google Scholar] [CrossRef] [PubMed]
- Lin, X.; Li, H. Obesity: Epidemiology, Pathophysiology, and Therapeutics. Front. Endocrinol. 2021, 12, 706978. [Google Scholar] [CrossRef] [PubMed]
- York, A.G.; Skadow, M.H.; Oh, J.; Qu, R.; Zhou, Q.D.; Hsieh, W.-Y.; Mowel, W.K.; Brewer, J.R.; Kaffe, E.; Williams, K.J.; et al. IL-10 Constrains Sphingolipid Metabolism to Limit Inflammation. Nature 2024, 627, 628–635. [Google Scholar] [CrossRef]
- Wang, Y.; Che, M.; Xin, J.; Zheng, Z.; Li, J.; Zhang, S. The Role of IL-1β and TNF-α in Intervertebral Disc Degeneration. Biomed. Pharmacother. 2020, 131, 110660. [Google Scholar] [CrossRef]
- Han, Y.; Zhang, Y.-Y.; Pan, Y.-Q.; Zheng, X.-J.; Liao, K.; Mo, H.-Y.; Sheng, H.; Wu, Q.-N.; Liu, Z.-X.; Zeng, Z.-L.; et al. IL-1β-Associated NNT Acetylation Orchestrates Iron-Sulfur Cluster Maintenance and Cancer Immunotherapy Resistance. Mol. Cell 2023, 83, 1887–1902.e8. [Google Scholar] [CrossRef]
- Yin, S.; You, T.; Tang, J.; Wang, L.; Jia, G.; Liu, G.; Tian, G.; Chen, X.; Cai, J.; Kang, B.; et al. Dietary Licorice Flavonoids Powder Improves Serum Antioxidant Capacity and Immune Organ Inflammatory Responses in Weaned Piglets. Front. Vet. Sci. 2022, 9, 942253. [Google Scholar] [CrossRef]
- Zhang, Q.; Huang, H.; Qiu, M.; Wu, Z.; Xin, Z.; Cai, X.; Shang, Q.; Lin, J.; Zhang, D.; Han, L. Traditional Uses, Pharmacological Effects, and Molecular Mechanisms of Licorice in Potential Therapy of COVID-19. Front. Pharmacol. 2021, 12, 719758. [Google Scholar] [CrossRef]
- Hu, W.; He, Z.; Du, L.; Zhang, L.; Li, J.; Ma, Y.; Bi, S. Biomarkers of Oxidative Stress in Broiler Chickens Attacked by Lipopolysaccharide: A Systematic Review and Meta-Analysis. Ecotoxicol. Environ. Saf. 2023, 266, 115606. [Google Scholar] [CrossRef]
- Zhou, Y.; Jia, Z.; Wang, J.; Huang, S.; Yang, S.; Xiao, S.; Xia, D.; Zhou, Y. Curcumin Reverses Erastin-Induced Chondrocyte Ferroptosis by Upregulating Nrf2. Heliyon 2023, 9, e20163. [Google Scholar] [CrossRef]
- Attia, M.M.; Soliman, S.M.; Mahmoud, M.A.; Salem, M.A. Oxidative Stress Markers, Immune-Regulating Cytokines, and the Pathological Evaluation of Sheep Co-Infected with Oestrus ovis and Coenuruscerebralis. Microb. Pathog. 2022, 169, 105613. [Google Scholar] [CrossRef] [PubMed]
- Ma, L.; Ni, Y.; Wang, Z.; Tu, W.; Ni, L.; Zhuge, F.; Zheng, A.; Hu, L.; Zhao, Y.; Zheng, L.; et al. Spermidine Improves Gut Barrier Integrity and Gut Microbiota Function in Diet-Induced Obese Mice. Gut Microbes 2020, 12, 1–19. [Google Scholar] [CrossRef] [PubMed]
- Chuandong, Z.; Hu, J.; Li, J.; Wu, Y.; Wu, C.; Lai, G.; Shen, H.; Wu, F.; Tao, C.; Liu, S.; et al. Distribution and Roles of Ligilactobacillus murinus in Hosts. Microbiol. Res. 2024, 282, 127648. [Google Scholar] [CrossRef] [PubMed]
- He, T.; Hu, X.; Mi, J.; Hu, H.; Wang, H.; Qi, X.; Gao, L.; Zhang, Y.; Liu, C.; Wang, S.; et al. Ligilactobacillus salivarius XP132 with Antibacterial and Immunomodulatory Activities Inhibits Horizontal and Vertical Transmission of Salmonella pullorum in Chickens. Poult. Sci. 2024, 103, 104086. [Google Scholar] [CrossRef]
- Lukasik, J.; Dierikx, T.; Besseling-van der Vaart, I.; de Meij, T.; Szajewska, H. Multispecies Probiotic for the Prevention of Antibiotic-Associated Diarrhea in Children: A Randomized Clinical Trial. JAMA Pediatr. 2022, 176, 860–866. [Google Scholar] [CrossRef]
- Yan, S.; Yu, L.; Tian, F.; Zhao, J.; Chen, W.; Chen, H.; Zhai, Q. Ligilactobacillus salivarius CCFM 1266 Modulates Gut Microbiota and GPR109a-Mediated Immune Suppression to Attenuate Immune Checkpoint Blockade-Induced Colitis. Food Funct. 2023, 14, 10549–10563. [Google Scholar] [CrossRef]
- Akasaka, H.; Ueki, A.; Hanada, S.; Kamagata, Y.; Ueki, K. Propionicimonas paludicola Gen. Nov., Sp. Nov., a Novel Facultatively Anaerobic, Gram-Positive, Propionate-Producing Bacterium Isolated from Plant Residue in Irrigated Rice-Field Soil. Int. J. Syst. Evol. Microbiol. 2003, 53, 1991–1998. [Google Scholar] [CrossRef]
- Duan, H.; Wang, L.; Huangfu, M.; Li, H. The Impact of Microbiota-Derived Short-Chain Fatty Acids on Macrophage Activities in Disease: Mechanisms and Therapeutic Potentials. Biomed. Pharmacother. 2023, 165, 115276. [Google Scholar] [CrossRef]
- Yang, S.; Shang, J.; Liu, L.; Tang, Z.; Meng, X. Strains Producing Different Short-Chain Fatty Acids Alleviate DSS-Induced Ulcerative Colitis by Regulating Intestinal Microecology. Food Funct. 2022, 13, 12156–12169. [Google Scholar] [CrossRef]
- Liu, X.; Mao, B.; Gu, J.; Wu, J.; Cui, S.; Wang, G.; Zhao, J.; Zhang, H.; Chen, W. Blautia-a New Functional Genus with Potential Probiotic Properties? Gut Microbes 2021, 13, 1–21. [Google Scholar] [CrossRef]
- Su, Q.; Zhuang, D.-H.; Li, Y.-C.; Chen, Y.; Wang, X.-Y.; Ge, M.-X.; Xue, T.-Y.; Zhang, Q.-Y.; Liu, X.-Y.; Yin, F.-Q.; et al. Gut Microbiota Contributes to High-Altitude Hypoxia Acclimatization of Human Populations. Genome Biol. 2024, 25, 232. [Google Scholar] [CrossRef] [PubMed]
- Bernard, R.; Shilts, M.H.; Strickland, B.A.; Boone, H.H.; Payne, D.C.; Brown, R.F.; Edwards, K.; Das, S.R.; Nicholson, M.R. The Relationship between the Intestinal Microbiome and Body Mass Index in Children with Cystic Fibrosis. J. Cyst. Fibros. 2024, 23, 242–251. [Google Scholar] [CrossRef] [PubMed]
- Luo, T.; Che, Q.; Guo, Z.; Song, T.; Zhao, J.; Xu, D. Modulatory Effects of Traditional Chinese Medicines on Gut Microbiota and the Microbiota-Gut-x Axis. Front. Pharmacol. 2024, 15, 1442854. [Google Scholar] [CrossRef] [PubMed]
- Zhang, R.; Gao, X.; Bai, H.; Ning, K. Traditional Chinese Medicine and Gut Microbiome: Their Respective and Concert Effects on Healthcare. Front. Pharmacol. 2020, 11, 538. [Google Scholar] [CrossRef]
- Fujii, J.; Osaki, T.; Bo, T. Ascorbate Is a Primary Antioxidant in Mammals. Molecules 2022, 27, 6187. [Google Scholar] [CrossRef]
- Kaźmierczak-Barańska, J.; Boguszewska, K.; Adamus-Grabicka, A.; Karwowski, B.T. Two Faces of Vitamin C-Antioxidative and Pro-Oxidative Agent. Nutrients 2020, 12, 1501. [Google Scholar] [CrossRef]
- Mishima, E.; Ito, J.; Wu, Z.; Nakamura, T.; Wahida, A.; Doll, S.; Tonnus, W.; Nepachalovich, P.; Eggenhofer, E.; Aldrovandi, M.; et al. A Non-Canonical Vitamin K Cycle Is a Potent Ferroptosis Suppressor. Nature 2022, 608, 778–783. [Google Scholar] [CrossRef]
- Wei, X.; Wen, Y.; Wei, Y.; Liang, X.; Ma, X.; Zhang, B.; Tang, X. External Therapy of Traditional Chinese Medicine for Treating Irritable Bowel Syndrome with Diarrhea: A Systematic Review and Meta-Analysis. Front. Med. 2022, 9, 940328. [Google Scholar] [CrossRef]







| Samples | Input | Filtered | Denoised | Merged | Non-Chimeric | Non-Singleton |
|---|---|---|---|---|---|---|
| CD1 | 249,221 | 217,178 | 215,454 | 179,602 | 172,753 | 172,736 |
| CD2 | 86,646 | 80,467 | 79,688 | 77,022 | 73,834 | 73,823 |
| CD3 | 112,225 | 105,324 | 103,483 | 94,350 | 64,494 | 64,269 |
| CD4 | 72,401 | 55,552 | 54,831 | 51,812 | 51,031 | 51,023 |
| CD5 | 83,730 | 68,872 | 67,471 | 57,687 | 52,697 | 52,666 |
| ED1 | 64,315 | 59,486 | 58,720 | 55,822 | 54,138 | 54,128 |
| ED2 | 250,698 | 212,903 | 210,729 | 177,267 | 176,877 | 176,860 |
| ED3 | 78,105 | 73,538 | 72,079 | 64,401 | 42,999 | 42,693 |
| ED4 | 126,352 | 107,042 | 105,197 | 92,901 | 80,996 | 80,929 |
| ED5 | 130,055 | 115,104 | 114,016 | 110,494 | 110,016 | 110,013 |
| TD1 | 75,095 | 70,498 | 69,375 | 62,991 | 45,933 | 45,725 |
| TD2 | 80,405 | 75,227 | 73,190 | 61,520 | 41,184 | 40,824 |
| TD3 | 76,459 | 72,214 | 70,685 | 64,095 | 42,846 | 42,492 |
| TD4 | 135,212 | 115,539 | 112,866 | 97,505 | 86,143 | 86,054 |
| TD5 | 62,930 | 54,114 | 53,429 | 51,836 | 50,733 | 50,727 |
| Samples | Chao1 | Faith_pd | Goods_Coverage | Observed_Species | Pielou_e | Shannon |
|---|---|---|---|---|---|---|
| CD1 | 582.0832203 | 958.4556284 | 0.996555103 | 476.3 | 0.27947093 | 2.485988474 |
| CD2 | 255.5041792 | 567.6606101 | 0.998574081 | 228.1 | 0.279320731 | 2.188011412 |
| CD3 | 1290.61498 | 95.08548944 | 0.994327265 | 1202.5 | 0.65048806 | 6.655672854 |
| CD4 | 357.2362835 | 80.52636973 | 0.99972152 | 355 | 0.678150492 | 5.745070009 |
| CD5 | 571.7104581 | 69.77193845 | 0.999022743 | 561.3 | 0.670765459 | 6.12584253 |
| ED1 | 429.8264161 | 419.2213773 | 0.999316693 | 421.7 | 0.615342611 | 5.365819805 |
| ED2 | 551.5114524 | 800.9651922 | 0.996910938 | 456.4 | 0.177518042 | 1.56818406 |
| ED3 | 1182.085674 | 87.01808259 | 0.998344593 | 1174.2 | 0.71550874 | 7.296371476 |
| ED4 | 746.050341 | 89.12529358 | 0.997117219 | 695 | 0.657047117 | 6.203063941 |
| ED5 | 1164.977309 | 310.826434 | 0.999169718 | 1151.8 | 0.552819016 | 5.621986171 |
| TD1 | 1009.620328 | 72.66430364 | 0.997883039 | 994.9 | 0.640729954 | 6.380648383 |
| TD2 | 1510.369014 | 99.88844622 | 0.998630808 | 1506 | 0.724254771 | 7.645599344 |
| TD3 | 1750.916658 | 87.09434071 | 0.996910938 | 1734 | 0.628727328 | 6.765034476 |
| TD4 | 1020.439937 | 93.64806703 | 0.995603631 | 934.3 | 0.689977552 | 6.808484768 |
| TD5 | 406.7303696 | 184.7245038 | 0.999623537 | 403.2 | 0.4741676 | 4.104083743 |
Disclaimer/Publisher’s Note: The statements, opinions and data contained in all publications are solely those of the individual author(s) and contributor(s) and not of MDPI and/or the editor(s). MDPI and/or the editor(s) disclaim responsibility for any injury to people or property resulting from any ideas, methods, instructions or products referred to in the content. |
© 2025 by the authors. Licensee MDPI, Basel, Switzerland. This article is an open access article distributed under the terms and conditions of the Creative Commons Attribution (CC BY) license (https://creativecommons.org/licenses/by/4.0/).
Share and Cite
Deng, K.; Xu, C.; He, Q.; Safdar, M.; Nazar, M.; Li, X.; Li, K. Angelicae Pubescentis Radix Remitted Intestine Damage in Mice Induced by Escherichia coli via Mediating Antioxidant Defense, Inflammatory Mediators, and Restoring Gut Microbiota. Vet. Sci. 2025, 12, 354. https://doi.org/10.3390/vetsci12040354
Deng K, Xu C, He Q, Safdar M, Nazar M, Li X, Li K. Angelicae Pubescentis Radix Remitted Intestine Damage in Mice Induced by Escherichia coli via Mediating Antioxidant Defense, Inflammatory Mediators, and Restoring Gut Microbiota. Veterinary Sciences. 2025; 12(4):354. https://doi.org/10.3390/vetsci12040354
Chicago/Turabian StyleDeng, Kehong, Chang Xu, Qing He, Muhammad Safdar, Mudassar Nazar, Xiaocong Li, and Kun Li. 2025. "Angelicae Pubescentis Radix Remitted Intestine Damage in Mice Induced by Escherichia coli via Mediating Antioxidant Defense, Inflammatory Mediators, and Restoring Gut Microbiota" Veterinary Sciences 12, no. 4: 354. https://doi.org/10.3390/vetsci12040354
APA StyleDeng, K., Xu, C., He, Q., Safdar, M., Nazar, M., Li, X., & Li, K. (2025). Angelicae Pubescentis Radix Remitted Intestine Damage in Mice Induced by Escherichia coli via Mediating Antioxidant Defense, Inflammatory Mediators, and Restoring Gut Microbiota. Veterinary Sciences, 12(4), 354. https://doi.org/10.3390/vetsci12040354

