Amphistome Infection and Species Diversity of Freshwater Snails Collected from Selected Wildlife Drinking Water Sources in Matebeleland Region of Zimbabwe
Abstract
Simple Summary
Abstract
1. Introduction
2. Materials and Methods
2.1. Study Areas and Sample Collection
2.2. Morphological and Molecular Identification of Snails
2.2.1. Morphological Classification
2.2.2. DNA Extraction from Gastropods
2.2.3. Molecular Characterization of Gastropods
2.2.4. Molecular Detection of Amphistomes from Snail Tissue Samples
2.2.5. Molecular Analysis of Trematode/Amphistome Isolates from Snails
3. Results
3.1. Description of Snail Habitats
3.2. Morphologically Identified Snail Species and Their Abundance
3.3. Molecular Confirmation and Phylogenetic Relationship of Snail Species.
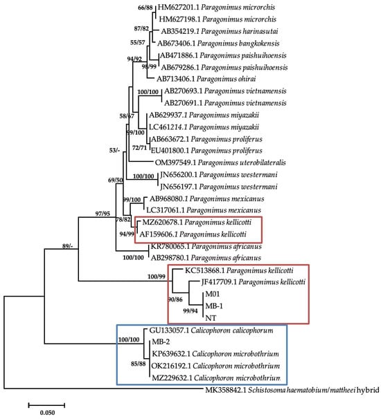
3.4. Molecular Detection of Amphistome DNA in Field-Collected Snails
4. Discussion
5. Conclusions
Author Contributions
Funding
Institutional Review Board Statement
Informed Consent Statement
Data Availability Statement
Acknowledgments
Conflicts of Interest
References
- Huson, K.M.; Oliver, N.A.; Robinson, M.W. Paramphistomosis of ruminants: An emerging parasitic disease in Europe. Trends Parasitol. 2017, 33, 836–844. [Google Scholar] [CrossRef] [PubMed]
- Malatji, M.P.; Myende, N.; Mukaratirwa, S. Are Freshwater Snails, Melanoides sp. and Invasive Tarebia granifera (Gastropoda: Thiaridae) Suitable Intermediate Hosts for Calicophoron microbothrium (Trematoda: Paramphistomoidea)? An experimental study. Front. Vet. Sci. 2021, 8, 1–8. [Google Scholar] [CrossRef]
- Ghatani, S.; Shylla, J.A.; Tandon, V.; Chatterjee, A.; Roy, B. Molecular characterization of pouched amphistome parasites (Trematoda: Gastrothylacidae) using ribosomal ITS2 sequence and secondary structures. J. Helminthol. 2012, 86, 117–124. [Google Scholar] [CrossRef]
- Pfukenyi, D.M.; Mukaratirwa, S. Amphistome infections in domestic and wild ruminants in East and Southern Africa: A review. Onderstepoort J. Vet. Res. 2018, 85, 1–13. [Google Scholar] [CrossRef]
- De Kock, K.N.; Wolmarans, C.T. Distribution, habitats and role as intermediate host of the freshwater snail, Bulinus forskalii, in South Africa. Onderstepoort J. Vet. Res. 2005, 72, 165–174. [Google Scholar] [CrossRef] [PubMed]
- Lotfy, W.M.; Brant, S.V.; Ashmawy, K.I.; Devkota, R.; Mkoji, G.M.; Loker, E.S. A molecular approach for identification of paramphistomes from Africa and Asia. Vet. Parasitol. 2010, 174, 234–240. [Google Scholar] [CrossRef] [PubMed]
- Chingwena, G.; Mukaratirwa, S.; Chimbari, M.; Kristensen, T.K.; Madsen, H. Population dynamics and ecology of freshwater gastropods in the highveld and lowveld regions of Zimbabwe, with emphasis on schistosome and amphistome intermediate hosts. Afr. Zool. 2004, 39, 55–62. [Google Scholar] [CrossRef]
- Dinnik, J. Paramphistomum daubneyi sp. nov. from cattle and its snail host in the Kenya Highlands. Parasitology 1962, 52, 143–151. [Google Scholar] [CrossRef]
- Eduardo, S.L. Zoogeographical affinities of paramphistomids of ruminants. Trans. Natl. Acad. Sci. Technol. (Philipp.) 1987, 9, 229–242. [Google Scholar]
- Sanabria, R.; Titi, A.; Mekroud, A.; Vignoles, P.; Dreyfuss, G.; Rondelaud, D.; Romero, J. Paramphistomum daubneyi: Characteristics of infection in three lymnaeid species. Parasite 2012, 19, 445–449. [Google Scholar] [CrossRef]
- Rafiq, N.; Ayaz, S.; Niaz, S.; Haleem, S.; Ullah, R.; Bari, A.; Bourhia, M.; Ali, E.A. Changes in the prevalence of natural Paramphistomum cercariae infection in Indoplanorbis and Lymnaea intermediate hosts influenced by meteorological factors. J. Trop. Med. 2022, 2022, 8719834. [Google Scholar] [CrossRef]
- Laidemitt, M.R.; Zawadzki, E.T.; Brant, S.V.; Mutuku, M.W.; Mkoji, G.M.; Loker, E.S. Loads of trematodes: Discovering hidden diversity of paramphistomoids in Kenyan ruminants. Parasitology 2012, 144, 131–147. [Google Scholar] [CrossRef]
- Phiri, A.M.; Chota, A.; Muma, J.B.; Munyeme, M.; Sikasunge, C.S. Helminth parasites of the Kafue lechwe antelope (Kobus leche kafuensis): A potential source of infection to domestic animals in the Kafue wetlands of Zambia. J. Helminthol. 2011, 85, 20–27. [Google Scholar] [CrossRef]
- Zintl, A.; Garcia-Campos, A.; Trudgett, A.; Chryssafidis, A.L.; Talavera-Arce, S.; Fu, Y.; Egan, S.; Lawlor, A.; Negredo, C.; Brennan, G.; et al. Bovine paramphistomes in Ireland. Vet. Parasitol. 2014, 204, 199–208. [Google Scholar] [CrossRef] [PubMed]
- Ryser-Degiorgis, M.P. Wildlife health investigations: Needs, challenges and recommendations. BMC Vet. Res. 2013, 9, 223. [Google Scholar] [CrossRef]
- Fontoura-Gonçalves, C.; Portocarrero, É.; Oliveira, A.; Lozano, J.; Rinaldi, L.; Cringoli, G.; Madeira de Carvalho, L.; Santos, N. Challenges of copro-parasitological surveys in wild Iberian ibex (Capra pyrenaica) populations addressed through a combination of molecular and statistical tools. Ecol. Evol. 2023, 13, e10172. [Google Scholar] [CrossRef] [PubMed]
- González-Warleta, M.; Lladosa, S.; Castro-Hermida, J.A.; Martínez-Ibeas, A.M.; Conesa, D.; Munoz, F.; López-Quílez, A.; Manga-González, Y.; Mezo, M. Bovine paramphistomosis in Galicia (Spain): Prevalence, intensity, aetiology and geospatial distribution of the infection. Vet. Parasitol. 2013, 191, 252–263. [Google Scholar] [CrossRef] [PubMed]
- Sibula, M.S.; Nyagura, I.; Malatji, M.P.; Mukaratirwa, S. Prevalence and geographical distribution of amphistomes of African wild ruminants: A scoping review. Int. J. Parasitol. Parasites Wildl. 2024, 23, 100906. [Google Scholar] [CrossRef] [PubMed]
- King, P.H.; Van As, J.G. Cercariae shed by Bulinus tropicus (Krauss, 1848) in the Free State, South Africa. Afr. Zool. 2001, 36, 95–105. [Google Scholar] [CrossRef]
- Chingwena, G.; Mukaratirwa, S.; Kristensen, T.K.; Chimbari, M. Susceptibility of freshwater snails to the amphistome Calicophoron microbothrium and the influence of the species on susceptibility of Bulinus tropicus to Schistosoma haematobium and Schistosoma mattheei infections. J. Parasitol. 2002, 88, 880–883. [Google Scholar] [CrossRef]
- Mereta, S.T.; Bedewi, J.; Yewhalaw, D.; Mandefro, B.; Abdie, Y.; Tegegne, D.; Birke, W.; Mulat, W.L.; Kloos, H. Environmental determinants of distribution of freshwater snails and trematode infection in the Omo Gibe River Basin, southwest Ethiopia. Infect. Dis. Poverty 2019, 8, 93. [Google Scholar] [CrossRef] [PubMed]
- Nzalawahe, J.; Kassuku, A.A.; Stothard, J.R.; Coles, G.C.; Eisler, M.C. Associations between trematode infections in cattle and freshwater snails in highland and lowland areas of Iringa Rural District, Tanzania. Parasitology 2015, 142, 1430–1439. [Google Scholar] [CrossRef] [PubMed]
- Chibwana, F.; Nkwengulila, G. A faunistic survey of digenean larvae infecting freshwater snails Biomphalaria, Radix and Bulinus species in the Lake Victoria and Mindu dam, Morogoro in Tanzania. Tanzan. J. Sci. 2017, 43, 1–13. [Google Scholar]
- Wright, C.A.; Rollinson, D.; Goll, P.H. Parasites in Bulinus senegalensis (Mollusca: Planorbidae) and their detection. Parasitology 1979, 79, 95–105. [Google Scholar] [CrossRef] [PubMed]
- Wright, C.A.; Southgate, V.; Howard, G. A note on the life-cycles of some amphistome flukes in Zambia. J. Helminthol. 1979, 53, 251–252. [Google Scholar] [CrossRef]
- Southgate, V.R.; Brown, D.S.; Rollinson, D.; Ross, G.C.; Knowles, R.J. Bulinus tropicus from Central Kenya acting as a host for Schistosoma bovis. Z. Parasitenkd. 1985, 71, 61–69. [Google Scholar] [CrossRef]
- Southgate, V.R.; Brown, D.S.; Warlow, A.; Knowles, R.J.; Jones, A. The influence of Calicophoron microbothrium on the susceptibility of Bulinus tropicus to Schistosoma bovis. Parasitol. Res. 1989, 75, 381–391. [Google Scholar] [CrossRef] [PubMed]
- Kane, R.A.; Stothard, J.R.; Emery, A.M.; Rollinson, D. Molecular characterization of freshwater snails in the genus Bulinus: A role for barcodes? Parasite Vectors 2008, 1, 15. [Google Scholar] [CrossRef]
- Molaba, G.G.; Molefe-Nyembe, N.I.; Taioe, O.M.; Mofokeng, L.S.; Thekisoe, O.M.; Mtshali, K. Molecular detection of Fasciola, Schistosoma and Paramphistomum species from freshwater snails occurring in Gauteng and Free State provinces, South Africa. Vet. Parasitol. 2023, 320, 109978. [Google Scholar] [CrossRef]
- Schols, R. Gastropod-Borne Trematode Communities of Man-Made Reservoirs in Zimbabwe, with a Special Focus on Fasciola and Schistosoma Helminth Parasites. Master of Science Thesis, KU Leuven, Leuven, Belgium, 2019. [Google Scholar]
- Carolus, H.; Muzarabani, K.C.; Hammoud, C.; Schols, R.; Volckaert, F.A.; Barson, M.; Huyse, T. A cascade of biological invasions and parasite spillback in man-made Lake Kariba. Sci. Total Environ. 2019, 659, 1283–1292. [Google Scholar] [CrossRef]
- Tookhy, N.A.; Isa, N.M.M.; Mansor, R.; Rahaman, Y.A.; Ahmad, N.I.; Bui, D.T.; Idris, L.H.; Hamzah, N.H.; Zulkifli, N. Morphological and molecular identification of lymnaeid snail and trematodes cercariae in different water bodies in Perak, Malaysia. Parasitol. Res. 2023, 122, 1475–1488. [Google Scholar] [CrossRef] [PubMed]
- Brown, D.S. Freshwater Snails of Africa and Their Medical Importance, 2nd ed.; Taylor and Francis: London, UK, 1994. [Google Scholar]
- Hall, T.A. BioEdit: A user-friendly biological sequence alignment editor and analysis program for Windows 95/98/NT. In Nucleic Acids Symposium Series; Information Retrieval Ltd.: London, UK, 1999; Volume 41, pp. c1979–c2000. [Google Scholar]
- Kumar, S.; Stecher, G.; Tumara, K. Molecular Evolutionary Genetics Analysis version 7.0 for bigger datasets. Mol. Biol. Evol. 2016, 33, 1870–1874. [Google Scholar] [CrossRef] [PubMed]
- Min, F.; Wang, J.; Liu, X.; Yuan, Y.; Guo, Y.; Zhu, K.; Chai, Z.; Zhang, Y.; Li, S. Environmental Factors Affecting Freshwater Snail Intermediate Hosts in Shenzhen and Adjacent Region, South China. Trop. Med. Infect. 2022, 7, 426. [Google Scholar] [CrossRef]
- Middelboe, A.L.; Markager, S. Depth limits and minimum light requirements of freshwater macrophytes. Freshw. Biol. 1997, 37, 553–568. [Google Scholar] [CrossRef]
- Makura, O.; Kristensen, T.K. National freshwater survey of Zimbabwe. In Proceedings of the Tenth International Malacological Congress; Meier-Brook, C., Ed.; Institute of Tropical Medicine, University of Tübingen: Tübingen, Germany, 1991; Volume 47, pp. 227–232. [Google Scholar]
- Appleton, C.C. Alien and invasive fresh water Gastropoda in South Africa. Afr. J. Aquat. Sci. 2003, 28, 69–81. [Google Scholar] [CrossRef]
- Schols, R.; Carolus, H.; Hammoud, C.; Muzarabani, K.C.; Barson, M.; Huyse, T. Invasive snails, parasite spillback, and potential parasite spillover drive parasitic diseases of Hippopotamus amphibius in artificial lakes of Zimbabwe. BMC Biol. 2021, 19, 160. [Google Scholar] [CrossRef]
- De Kock, K.N.; Wolmarans, C.T. Distribution and habitats of the alien invader freshwater snail Physa acuta in South Africa. Water SA 2007, 33, 717–722. [Google Scholar] [CrossRef]
- Dinnik, J. Paramphistomum phillerouxi sp. nov.(Trematoda: Paramphistomatidae) and its development in Bulinus forskalii. J. Helminthol. 1961, 35, 69–90. [Google Scholar] [CrossRef]
- Dinnik, J. The snail hosts of certain Paramphistomatidae and Gastrothylacidae (Trematoda) discovered by the late Dr. PL LeRoux in Africa. J. Helminthol. 1965, 39, 141–150. [Google Scholar] [CrossRef]
- Graber, M.; Daynes, P. Mollusques vecteurs de trematodeses humanies et animals en Ethiopie. Rev. D’elevage Med. Vet. Pays Trop. 1974, 27, 307–322. [Google Scholar] [CrossRef]
- Mukaratirwa, S.; Munjere, I.F.; Takawira, M.; Chingwena, G. Susceptibility of 7 freshwater gastropod species in Zimbabwe to infection with Gastrodiscus aegyptiacus (Cobbold, 1876) Looss, 1896. J. S. Afr. Vet. Assoc. 2004, 75, 186–188. [Google Scholar] [CrossRef] [PubMed]
- Cumberlidge, N.; Rollinson, D.; Vercruysse, J.; Tchuem Tchuenté, L.A.; Webster, B.; Clark, P.F. Paragonimus and paragonimiasis in West and Central Africa: Unresolved questions. Parasitology 2018, 145, 1748–1757. [Google Scholar] [CrossRef] [PubMed]
- Procop, G.W. North American paragonimiasis (caused by Paragonimus kellicotti) in the context of global paragonimiasis. Clin. Microbiol. Rev. 2009, 22, 415–446. [Google Scholar] [CrossRef] [PubMed]
- Appleton, C.C. Paragonimiasis in KwaZulu-Natal Province, South Africa. J. Helminthol. 2014, 88, 123–128. [Google Scholar] [CrossRef]



| Locality | No. of Habitats Surveyed | No. of Habitats with Snails | Habitat Type | Vegetation Cover/Description | Animal/Human Activity |
|---|---|---|---|---|---|
| Nyamandlovu | 13 | 3 | Waterholes made of concrete (typically less than 40 m2) | Sub-merged vegetation in some waterholes but typically some waterholes are clear | Wild ruminants (100%) |
| West Nicholson | 2 | 2 | Dams | A lot of submerged vegetation, trees on the periphery, and decaying organic matter | Wild animals (100%) |
| Esigodini | 1 | 1 | Dam | Submerged vegetation and a lot of trees on the periphery | Wild ruminants (50%), livestock (40%), and human activity (10%) |
| Ntabazinduna | 1 | 1 | Dam | Very little submerged vegetation with no trees on the periphery but a lot of decaying organic matter. More brown algae macrophytes observed. | Wild ruminants (30%), livestock (70%) |
| Matopos | 1 | 1 | Dam | A lot of submerged vegetation with no trees on the periphery | Wild ruminants (80%) and 20% livestock |
| Inyathi | 1 | 1 | River | Few submerged vegetation with trees on the periphery | 50% wild ruminants and 50% livestock |
| Total | 19 | 9 |
| Morphology Identification | Molecular Identification | Number of Snails Collected Per Locality | Total | % Overall Prevalence Per Snail Species | ||||||
|---|---|---|---|---|---|---|---|---|---|---|
| Species | % Similarity | West Nicholson | Esigodini | Inyathi | Matopos | Nyamandlovu | Ntabazinduna | |||
| Melanoides tuberculata | ND | - | 58 | - | - | - | - | - | 58 | 11.9 |
| Biomphalaria pfeifferi | Biomphalaria pfeifferi | 100 | - | 13 | - | 7 | - | - | 20 | 4.1 |
| Bulinus tropicus | Bulinus tropicus | 99.78 | - | - | 3 | 5 | 58 | 99 | 165 | 33.9 |
| Bulinus truncatus | Bulinus truncatus | 99.78 | - | - | - | - | - | 61 | 61 | 12.5 |
| Bulinus globosus | ND | - | 1 | 5 | - | - | - | 12 | 18 | 8.2 |
| Physa acuta | ND | - | - | 3 | - | - | 152 | - | 155 | 31.2 |
| Lymnaea natalensis | Lymnaea natalensis | 98.68 | - | - | - | 6 | 2 | - | 8 | 1.6 |
| Bellamya spp. | ND | - | - | - | - | - | - | 2 | 2 | 0.4 |
| Total | 59 | 21 | 3 | 18 | 212 | 174 | 487 | |||
| % Prevalence per locality | 12.1 | 4.3 | 0.6 | 3.7 | 43.5 | 36 | ||||
| Gastropod Species | No. of Snails Screened | Snails Positive for Amphistome DNA Per Locality | Total Infected | % Prevalence | |||||
|---|---|---|---|---|---|---|---|---|---|
| West Nicholson | Esigodini | Inyathi | Matopos | Nyamandlovu | Ntabazinduna | ||||
| Melanoides tuberculata | 58 | 20 | - | - | - | - | - | 20 | 34.5 |
| Biomphalaria pfeifferi | 20 | - | 1 | - | 0 | - | - | 1 | 5 |
| Bulinus tropicus | 165 | - | - | 0 | 1 | 5 | 14 | 20 | 12.1 |
| Bulinus truncatus | 61 | - | - | - | - | - | 9 | 9 | 14.8 |
| Bulinus globosus | 18 | 0 | 5 | - | - | - | 3 | 8 | 44.4 |
| Physa acuta | 152 | - | - | - | - | 0 | - | 0 | 0 |
| Lymnaea natalensis | 12 | - | - | - | 0 | 0 | - | 0 | 0 |
| Bellamya spp. | 2 | - | - | - | - | - | 0 | 0 | 0 |
| Total infected | 20 | 6 | 0 | 1 | 5 | 26 | 58 | ||
| N | 487 | 59 | 21 | 3 | 18 | 212 | 174 | 487 | |
| % Prevalence | - | 33.9 | 28.6 | 0 | 5.6 | 2.4 | 14.9 | - | - |
| Sample ID | Fragment Size | Species ID Based on Sequence | % Similarity | IH Species (Source) |
|---|---|---|---|---|
| MO1 | 290 bp | Paragonimus kellicotti | 96.10 | Bulinus truncatus |
| MB1 | 290 bp | Paragonimus kellicotti | 96.42 | Melanoides tuberculata |
| MB2 | 385 bp | Calicophoron microbothrium | 100 | M. tuberculata |
| NT | 290 bp | Paragonimus kellicotti | 96.42 | Bul. truncatus |
Disclaimer/Publisher’s Note: The statements, opinions and data contained in all publications are solely those of the individual author(s) and contributor(s) and not of MDPI and/or the editor(s). MDPI and/or the editor(s) disclaim responsibility for any injury to people or property resulting from any ideas, methods, instructions or products referred to in the content. |
© 2024 by the authors. Licensee MDPI, Basel, Switzerland. This article is an open access article distributed under the terms and conditions of the Creative Commons Attribution (CC BY) license (https://creativecommons.org/licenses/by/4.0/).
Share and Cite
Sibula, M.S.; Malatji, M.P.; Nyahunda, C.; Mukaratirwa, S. Amphistome Infection and Species Diversity of Freshwater Snails Collected from Selected Wildlife Drinking Water Sources in Matebeleland Region of Zimbabwe. Vet. Sci. 2024, 11, 211. https://doi.org/10.3390/vetsci11050211
Sibula MS, Malatji MP, Nyahunda C, Mukaratirwa S. Amphistome Infection and Species Diversity of Freshwater Snails Collected from Selected Wildlife Drinking Water Sources in Matebeleland Region of Zimbabwe. Veterinary Sciences. 2024; 11(5):211. https://doi.org/10.3390/vetsci11050211
Chicago/Turabian StyleSibula, Madeline Siyazisiwe, Mokgadi Pulane Malatji, Cosmas Nyahunda, and Samson Mukaratirwa. 2024. "Amphistome Infection and Species Diversity of Freshwater Snails Collected from Selected Wildlife Drinking Water Sources in Matebeleland Region of Zimbabwe" Veterinary Sciences 11, no. 5: 211. https://doi.org/10.3390/vetsci11050211
APA StyleSibula, M. S., Malatji, M. P., Nyahunda, C., & Mukaratirwa, S. (2024). Amphistome Infection and Species Diversity of Freshwater Snails Collected from Selected Wildlife Drinking Water Sources in Matebeleland Region of Zimbabwe. Veterinary Sciences, 11(5), 211. https://doi.org/10.3390/vetsci11050211

