Membrane-Based Operations in the Fruit Juice Processing Industry: A Review
Abstract
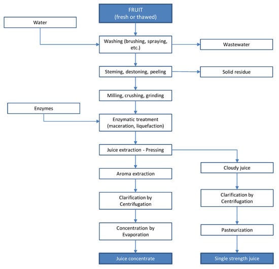
1. Introduction
2. Fundamentals of Membrane Operations
2.1. Pressure-Driven Membrane Operations
2.2. Membrane Distillation and Osmotic Distillation
2.3. Pervaporation
3. Fruit Juice Clarification
Membrane Fouling
4. Fruit Juice Concentration
4.1. Nanofiltration
4.2. Reverse Osmosis
4.3. Membrane Distillation
4.4. Osmotic Distillation
4.5. Osmotic Membrane Distillation
5. Recovery of Aroma Compounds
6. Conclusions
Author Contributions
Funding
Conflicts of Interest
References
- Fruit & Vegetable Processing Market by Product Type, Equipment, Operation, and Region-Global Forecast to 2022. Available online: https://www.marketsandmarkets.com/Market-Reports/fruit-vegetable-processing-market-140232885.html (accessed on 3 February 2020).
- Lazarides, H.N. Food processing technology in a sustainable food supply chain. Procedia Food Sci. 2011, 1, 1918–1923. [Google Scholar] [CrossRef]
- Jing, L.; Howard, A.C. Applications of membrane techniques for purification of natural products. Biotechnol. Lett. 2010, 32, 601–608. [Google Scholar]
- Echavarria, A.P.; Torras, C.; Pagan, J.; Ibarz, A. Fruit juice processing and membrane technology application. Food Eng. Rev. 2011, 3, 136–158. [Google Scholar] [CrossRef]
- Samborska, K.; Kamińska, P.; Jedlińska, A.; Matwijczuk, A.; Kamińska-Dwórznicka, A. Membrane processing in the sustainable production of low-sugar apple-cranberry cloudy juice. Appl. Sci. 2018, 8, 1082. [Google Scholar] [CrossRef]
- Global Membrane Technology Market for Food and Beverage Processing (2019–2024). Available online: https://www.autumnmarketresearch.com/industry-reports/global-membrane-technology-market-for-food-and-beverage-processing-2019-2024/ (accessed on 3 February 2020).
- Strathmann, H.; Giorno, L.; Drioli, E. An Introduction to Membrane Science and Technology; Consiglio Nazionale delle Ricerche: Rome, Italy, 2006. [Google Scholar]
- Childress, A.E.; Elimelech, M. Relating nanofiltration membrane performance to membrane charge (electrokinetic) characteristics. Environ. Sci. Technol. 2000, 34, 3710–3716. [Google Scholar] [CrossRef]
- Ripperger, S.; Almann, J. Crossflow microfiltration-state of the art. Sep. Purif. Technol. 2002, 26, 19–31. [Google Scholar] [CrossRef]
- Ramadan, A.; Gyula, V.; Bekassy-Molnar, E.; Balint, A. Investigation of ultra- and nanofiltration for utilization of whey protein and lactose. J. Food Process Eng. 2005, 67, 325–332. [Google Scholar]
- Fievet, P.; Labbez, C.; Szymczyk, A.; Vidonne, A.; Foissy, A.; Pagetti, J. Electrolyte transport through amphoteric nanofiltration membranes. Chem. Eng. Sci. 2002, 57, 2921–2931. [Google Scholar] [CrossRef]
- Mulder, M. Basic Principles of Membrane Technology, 2nd ed.; Kluwer Academic Publishers: Dordrecht, The Netherlands, 1996; pp. 280–306. [Google Scholar]
- Cheryan, M. Ultrafiltration and Microfiltration Handbook; Technomic Publishing Company: Lancaster, PA, USA, 1998. [Google Scholar]
- Kostantinos, B.P.; Harris, N.L. Osmotic concentration of liquid foods. J. Food Eng. 2001, 49, 201–206. [Google Scholar]
- Jiao, B.; Cassano, A.; Drioli, E. Recent advances on membrane processes for the concentration of fruit juices: A review. J. Food Eng. 2004, 63, 303–324. [Google Scholar] [CrossRef]
- Susanto, H. Towards practical implementations of membrane distillation. Chem. Eng. Process. 2011, 50, 139–150. [Google Scholar] [CrossRef]
- Hogan, P.A.; Canning, R.P.; Peterson, P.A.; Johnson, R.A.; Michaels, A.S. A new option: Osmotic distillation. Chem. Eng. Prog. 1998, 94, 49–61. [Google Scholar]
- Peñaranda-López, A.L.; Martínez-Alvarado, J.C.; Muvdi-Nova, C.J.; Torrestiana-Sánchez, B. Development and validation of a theoretical model for osmotic evaporation. Desalination 2016, 384, 52–59. [Google Scholar] [CrossRef]
- Wang, P.; Chung, T.S. Recent advances in membrane distillation processes: Membrane development, configuration design and application exploring. J. Membr. Sci. 2015, 474, 39–56. [Google Scholar] [CrossRef]
- Gryta, M. Concentration of NaCl solution by membrane distillation integrated with crystallization. Sep. Sci. Technol. 2002, 37, 3535–3558. [Google Scholar] [CrossRef]
- Bandini, S.; Gostoli, C.; Sarti, G.C. Separation efficiency in vacuum membrane distillation. J. Membr. Sci. 1992, 73, 39–52. [Google Scholar] [CrossRef]
- Wijmans, J.G.; Baker, R.W. The solution-diffusion model: A review. J. Membr. Sci. 1995, 107, 1–21. [Google Scholar] [CrossRef]
- Crespo, J.; Brazinha, C. Fundamentals of pervaporation. In Pervaporation, Vapour Permeation and Membrane Distillation; Basile, A., Figoli, A., Khayet, M., Eds.; Elsevier Ltd.: Cambridge, UK, 2015; pp. 1–17. [Google Scholar]
- Castro-Muñoz, R. Pervaporation: The emerging technique for extracting aroma compounds from food systems. J. Food Eng. 2019, 253, 27–39. [Google Scholar] [CrossRef]
- Kujawski, W.; Krajewski, S.R. Sweeping gas pervaporation with hollow-fiber ion-exchange membranes. Desalination 2004, 162, 129–135. [Google Scholar] [CrossRef]
- Baker, R.W.; Wijmans, J.G.; Huang, Y. Permeability, permeance and selectivity: A preferred way of reporting pervaporation performance data. J. Membr. Sci. 2010, 348, 346–352. [Google Scholar] [CrossRef]
- Sandri, I.G.; Fontana, R.C.; Barfknecht, D.M.; da Silveira, M.M. Clarification of fruit juices by fungal pectinases. LWT Food Sci. Technol. 2011, 44, 2217–2222. [Google Scholar] [CrossRef]
- Stounbjerg, L.; Vestergaard, C.; Andreasen, B.; Ipsen, R. Beverage clouding agents: Review of principles and current manufacturing. Food Rev. Int. 2018, 34, 613–638. [Google Scholar] [CrossRef]
- Vaillant, F.; Milling, P.; O’Brien, G.; Dornier, M.; Reynes, M. Crossflow microfiltration of passion fruit juice after partial enzymatic liquefaction. J. Food Eng. 1999, 48, 83–90. [Google Scholar] [CrossRef]
- Qaid, S.; Zait, M.; El Kacemi, K.; El Midaoui, A.; El Hajjil, H.; Taky, M. Ultrafiltration for clarification of Valencia orange juice: Comparison of two flat sheet membranes on quality of juice production. J. Mater. Environ. Sci. 2017, 8, 1186–1194. [Google Scholar]
- Chung, T.S.; Qin, J.J.; Gu, J. Effect of shear rate within the spinneret on morphology, separation performance and mechanical properties of ultrafiltration polyethersulfone hollow fiber membranes. Chem. Eng. Sci. 2000, 55, 1077–1091. [Google Scholar] [CrossRef]
- Urošević, T.; Povrenović, D.; Vukosavljević, P.; Urošević, I.; Stevanović, S. Recent developments in microfiltration and ultrafiltration of fruit juices. Food Bioprod. Process. 2017, 106, 147–161. [Google Scholar] [CrossRef]
- Cassano, A.; Donato, L.; Drioli, E. Ultrafiltration of kiwifruit juice: Operating parameters, juice quality and membrane fouling. J. Food Eng. 2007, 79, 613–621. [Google Scholar] [CrossRef]
- Cassano, A.; Donato, L.; Conidi, C.; Drioli, E. Recovery of bioactive compounds in kiwifruit juice by ultrafiltration. Innov. Food Sci. Emerg. Technol. 2008, 9, 556–562. [Google Scholar] [CrossRef]
- Laorko, A.; Zhenyu, L.; Tongchitpakdee, S.; Chantachum, S.; Youravong, W. Effect of membrane property and operating conditions on phytochemical properties and permeate flux during clarification of pineapple juice. J. Food Eng. 2010, 100, 514–521. [Google Scholar] [CrossRef]
- Sagu, S.T.; Karmakar, S.; Nso, E.J.; Kapseu, C.; De, S. Ultrafiltration of banana (Musa acuminata) juice using hollow fibers for enhanced shelf life. Food Bioprocess Technol. 2014, 7, 2711–2722. [Google Scholar] [CrossRef]
- Galiano, F.; Figoli, A.; Conidi, C.; Menichini, F.; Bonesi, M.; Loizzo, M.R.; Cassano, A.; Tundis, R. Functional properties of Punica granatum L. juice clarified by hollow fiber membranes. Processes 2016, 4, 21. [Google Scholar] [CrossRef]
- De Bruijn, J.P.F.; Venegas, A.; Martinez, J.A.; Borquez, R. Ultrafiltration performance of Carbosep membranes for the clarification of apple juice. LWT Food Sci. Technol. 2003, 36, 397–406. [Google Scholar] [CrossRef]
- Verma, S.P.; Sarkar, B. Analysis of flux decline during ultrafiltration of apple juice in a batch cell. Food Bioprod. Proc. 2015, 94, 147–157. [Google Scholar] [CrossRef]
- Kozák, Á.; Bánvölgyi, S.; Vincze, I.; Kiss, I.; Békássy Molnár, E.; Vatai, G. Comparison of integrated large-scale and laboratory scale membrane processes for the production of black currant juice concentrate. Chem. Eng. Process. 2008, 47, 1171–1177. [Google Scholar] [CrossRef]
- Conidi, C.; Cassano, A.; Drioli, E. A membrane-based study for the recovery of polyphenols from bergamot juice. J. Membr. Sci. 2011, 375, 182–190. [Google Scholar] [CrossRef]
- Conidi, C.; Destani, F.; Cassano, A. Performance of hollow fiber ultrafiltration membranes in the clarification of blood orange juice. Beverages 2015, 1, 341–353. [Google Scholar] [CrossRef]
- Toker, R.; Karhan, M.; Tetik, N.; Turhan, I.; Oziyci, H.R. Effect of ultrafiltration and concentration processes on the physical and chemical composition of blood orange juice. J. Food Process Preserv. 2014, 38, 1321–1329. [Google Scholar] [CrossRef]
- Cassano, A.; Conidi, C.; Drioli, E. Physico-chemical parameters of cactus pear (Opuntia ficus-indica) juice clarified by microfiltration and ultrafiltration processes. Desalination 2010, 250, 1101–1104. [Google Scholar] [CrossRef]
- Ennouri, M.; Ben Hassan, I.; Ben Hassen, H.; Lafforgue, C.; Schmitz, P.; Ayadi, A. Clarification of purple carrot juice: Analysis of the fouling mechanisms and evaluation of the juice quality. J. Food Sci. Technol. 2015, 52, 2806–2814. [Google Scholar] [CrossRef][Green Version]
- Qin, G.; Lü, X.; Wei, W.; Li, J.; Cui, R.; Hu, S. Microfiltration of kiwifruit juice and fouling mechanism using fly-ash-based ceramic membranes. Food Bioprod. Process. 2015, 96, 278–284. [Google Scholar] [CrossRef]
- Dahdouh, L.; Wisniewski, C.; Ricci, J.; Kapitan-Gnimdu, A.; Dornier, M.; Delalonde, M. Development of an original lab-scale filtration strategy for the prediction of microfiltration performance: Application to orange juice clarification. Sep. Purif. Technol. 2015, 56, 42–50. [Google Scholar] [CrossRef]
- Cassano, A.; Marchio, M.; Drioli, E. Clarification of blood orange juice by ultrafiltration: Analyses of operating parameters, membrane fouling and juice quality. Desalination 2007, 212, 15–27. [Google Scholar] [CrossRef]
- Nourbakhsh, H.; Emam-Djomeh, Z.; Mirsaeedghazi, H.; Omid, M.; Moieni, S. Study of different fouling mechanisms during membrane clarification of red plum juice. Int. J. Food Sci. Technol. 2014, 49, 58–64. [Google Scholar] [CrossRef]
- Mirsaeedghazi, H.; Emam-Djomeh, Z. Clarification of bitter orange (Citrus aurantium) juice using microfiltration with mixed cellulose esters membrane. J Food Process Preserv. 2017, 41, e12738. [Google Scholar] [CrossRef]
- Espamer, L.; Pagliero, C.; Ochoa, A.; Marchese, J. Clarification of lemon juice using membrane process. Desalination 2006, 200, 565–567. [Google Scholar] [CrossRef]
- Oliveira, R.C.; Docê, R.C.; Barros, S.T.D. Clarification of passion fruit juice by microfiltration: Analyses of operating parameters, study of membrane fouling and juice quality. J. Food Eng. 2012, 111, 432–439. [Google Scholar] [CrossRef]
- Domingues, R.C.C.; Ramos, A.A.; Cardoso, V.L.; Reis, M.H.M. Microfiltration of passion fruit juice using hollow fibre membranes and evaluation of fouling mechanisms. J. Food Eng. 2014, 121, 73–79. [Google Scholar] [CrossRef]
- Laorko, A.; Tongchitpakdee, S.; Youravong, W. Storage quality of pineapple juice non-thermally pasteurized and clarified by microfiltration. J. Food Eng. 2013, 116, 554–561. [Google Scholar] [CrossRef]
- De Barros, S.T.D.; Andrade, C.M.G.; Mendes, E.S.; Peres, L. Study of fouling mechanism in pineapple juice clarification by ultrafiltration. J. Membr. Sci. 2003, 215, 213–224. [Google Scholar] [CrossRef]
- Mirsaeedghazi, H.; Emam-Djomeh, Z.; Mousavi, S.M.; Aroujalian, A.; Navidbakhsh, M. Clarification of pomegranate juice by microfiltration with PVDF membranes. Desalination 2010, 264, 243–248. [Google Scholar] [CrossRef]
- Conidi, C.; Cassano, A.; Caiazzo, F.; Drioli, E. Separation and purification of phenolic compounds from pomegranate juice by ultrafiltration and nanofiltration membranes. J. Food Eng. 2017, 195, 1–13. [Google Scholar] [CrossRef]
- Aghdam, M.A.; Mirsaeedghazi, H.; Aboonajmi, M.; Kianmehr, M.H. The effect of ultrasound waves on the efficiency of membrane clarification of pomegranate juice. Int. J. Food Sci. Technol. 2015, 50, 892–898. [Google Scholar] [CrossRef]
- Mirsaeedghazi, H.; Mousavi, S.M.; Emam-Djomeh, Z.; Rezaei, K.; Aroujalian, A.; Navidbakhsh, M. Comparison between ultrafiltration and microfiltration in the clarification of pomegranate juice. J. Food Process Eng. 2012, 35, 424–436. [Google Scholar] [CrossRef]
- Bagci, P.O. Effective clarification of pomegranate juice: A comparative study of pretreatment methods and their influence on ultrafiltration flux. J. Food Eng. 2014, 141, 58–64. [Google Scholar] [CrossRef]
- Rai, C.; Rai, P.; Majumdar, G.C.; De, S.; DasGupta, S. Mechanism of permeate flux decline during microfiltration of watermelon (Citrullus lanatus) juice. Food Bioprocess Technol. 2010, 3, 545–553. [Google Scholar] [CrossRef]
- Vladisavljević, G.T.; Vukosavljević, P.; Bukvić, M.S. Permeate flux and fouling resistance in ultrafiltration of depectinized apple juice using ceramic membranes. J. Food Eng. 2003, 60, 241–247. [Google Scholar] [CrossRef]
- Gulec, H.A.; Bagci, P.O.; Bagci, U. Performance enhancement of ultrafiltration in apple juice clarification via low-pressure oxygen plasma: A comparative evaluation versus pre-flocculation treatment. LWT Food Sci. Technol. 2018, 91, 511–517. [Google Scholar] [CrossRef]
- Gulec, H.A.; Bagci, P.O.; Bagci, U. Clarification of apple juice using polymeric ultrafiltration membranes: A comparative evaluation of membrane fouling and juice quality. Food Bioprocess Technol. 2017, 10, 875–885. [Google Scholar] [CrossRef]
- Vladisavljević, G.T.; Vukosavljević, P.; Veljović, M.S. Clarification of red raspberry juice using microfiltration with gas backwashing: A viable strategy to maximize permeate flux and minimize a loss of anthocyanins. Food Bioprod. Process. 2013, 91, 473–480. [Google Scholar] [CrossRef]
- Yazdanshenas, M.; Tabatabaee-Nezhad, S.A.R.; Soltanieh, M.; Roostaazad, R.; Khoshfetrat, A.B. Contribution of fouling and gel polarization during ultrafiltration of raw apple juice at industrial scale. Desalination 2010, 258, 194–200. [Google Scholar] [CrossRef]
- Hojjatpanah, G.; Emam-Djomeh, Z.; Kalbasi Ashtari, A.; Mirsaeedghazi, H.; Omid, M. Evaluation of the fouling phenomenon in the membrane clarification of black mulberry juice. Int. J. Food Sci. Technol. 2011, 46, 1538–1544. [Google Scholar] [CrossRef]
- Jaffrin, M.Y. Dynamic shear-enhanced membrane filtration: A review of rotating disks, rotating membranes and vibrating systems. J. Membr. Sci. 2008, 324, 7–25. [Google Scholar] [CrossRef]
- Luo, J.; Zhu, Z.; Ding, L.; Bals, O.; Wan, Y.; Jaffrin, M.Y.; Vorobiev, E. Flux behavior in clarification of chicory juice by high-shear membrane filtration: Evidence for threshold flux. J. Membr. Sci. 2013, 435, 120–129. [Google Scholar] [CrossRef]
- Bacchin, P.; Aimar, P.; Field, R.W. Critical and sustainable fluxes: Theory, experiments and applications. J. Membr. Sci. 2006, 281, 42–69. [Google Scholar] [CrossRef]
- Field, R.W.; Pearce, G.K. Critical, sustainable and threshold fluxes for membrane filtration with water industry applications. Adv. Colloid Interface Sci. 2011, 164, 38–44. [Google Scholar] [CrossRef] [PubMed]
- Lutz, H. Ultrafiltration: Fundamentals and Engineering. In Comprehensive Membrane Science and Engineering; Drioli, E., Giorno, L., Eds.; Elsevier, B.V.: Kidlington, UK, 2010; Volume 2, pp. 115–139. [Google Scholar]
- Cassano, A.; Conidi, C.; Tasselli, F. Clarification of pomegranate juice (Punica granatum L.) by hollow fibre membranes: Analyses of membrane fouling and performance. J. Chem. Technol. Biotechnol. 2015, 90, 859–866. [Google Scholar] [CrossRef]
- Laorko, A.; Li, Z.; Tongchitpakdee, S.; Youravong, W. Effect of gas sparging on flux enhancement and phytochemical properties of clarified pineapple juice by microfiltration. Sep. Purif. Technol. 2011, 80, 445–451. [Google Scholar] [CrossRef]
- Hérmia, J. Constant pressure blocking filtration laws. Applications to power-law non Newtonian fluids. Trans. IChemE 1982, 60, 183–187. [Google Scholar]
- Field, R.W.; Wu, D.; Howell, J.A.; Gupta, B.B. Critical flux concept for microfiltration fouling. J. Membr. Sci. 1995, 100, 259–272. [Google Scholar] [CrossRef]
- Mirsaeedghazi, H.; Emam-Djomeh, Z.; Mousavi, S.M.; Aroujalian, A.; Navidbakhsh, M. Changes in blocking mechanisms during membrane processing of pomegranate juice. Int. J. Food Sci. Technol. 2009, 44, 2135–2141. [Google Scholar] [CrossRef]
- Razi, B.; Aroujalian, A.; Fathizadeh, M. Modeling of fouling layer deposition in cross-flow microfiltration during tomato juice clarification. Food Bioprod. Process. 2012, 90, 841–848. [Google Scholar] [CrossRef]
- Jiraratananon, R.; Chanachai, A. A study of fouling in the ultrafiltration of passion fruit juice. J. Membr. Sci. 1996, 111, 39–48. [Google Scholar] [CrossRef]
- De Bruijn, J.; Venegas, A.; Borquez, R. Influence of crossflow ultrafiltration on membrane fouling and apple juice quality. Desalination 2002, 148, 131–136. [Google Scholar] [CrossRef]
- Tasselli, F.; Cassano, A.; Drioli, E. Ultrafiltration of kiwifruit juice using modified poly (ether ether ketone) hollow fibre membranes. Sep. Pur. Technol. 2007, 57, 94–102. [Google Scholar] [CrossRef]
- Nourbakhsh, H.; Alemi, A.; Emam-Djomeh, Z.; Mirsaeedghazi, H. Effect of processing parameters on fouling resistances during microfiltration of red plum and watermelon juices: A comparative study. J. Food Sci. Technol. 2014, 49, 58–64. [Google Scholar] [CrossRef]
- Sharifanfar, R.; Mirsaeedghazi, H.; Fadavi, A.; Kianmehr, M.H. Effect of feed canal height on the efficiency of membrane clarification of pomegranate juice. J Food Process Preserv. 2015, 39, 881–886. [Google Scholar] [CrossRef]
- Vaillant, F.; Millan, A.; Dornier, M.; Decloux, M.; Reynes, M. Strategy for economical optimisation of the clarifcation of pulpy fruit juices using crossflow microfiltration. J. Food Eng. 2001, 48, 83–90. [Google Scholar] [CrossRef]
- Rai, P.; Majumdar, G.C.; Das Gupta, S.; De, S. Effect of various pretreament methods on permeate flux and quality during ultrafiltration of mosambi juice. J. Food Eng. 2007, 78, 561–568. [Google Scholar] [CrossRef]
- Aghdam, M.A.; Mirsaeedghazi, H.; Aboonajmi, M.; Kianmehr, M.H. Effect of ultrasound on different mechanisms of fouling during membrane clarification of pomegranate juice. Innov. Food Sci. Emerg. Technol. 2015, 30, 127–131. [Google Scholar] [CrossRef]
- Koo, C.H.; Mohammad, A.W.; Talib, M.Z.M. Review of the effect of selected physicochemical factors on membrane fouling propensity based on fouling indices. Desalination 2012, 287, 167–177. [Google Scholar] [CrossRef]
- Reis, R.; Dumée, L.F.; Tardy, B.L.; Dagastine, R.; Orbell, J.D.; Schutz, J.A.; Duke, M.C. Towards enhanced performance thin-film composite membranes via surface plasma modification. Sci. Rep. 2016, 6, 29206. [Google Scholar] [CrossRef] [PubMed]
- Rouquié, C.; Dahdouh, L.; Ricci, J.; Wisniewski, C.; Delalonde, M. Immersed membranes configuration for the microfiltration of fruit-based suspensions. Sep. Purif. Technol. 2019, 216, 25–33. [Google Scholar] [CrossRef]
- Varming, C.; Andersen, M.L.; Poll, M. Influence of thermal treatment on black currant (Ribes nigrum L.) juice aroma. J. Agric. Food Chem. 2004, 52, 7628–7636. [Google Scholar] [CrossRef] [PubMed]
- Alves, V.D.; Coelhoso, I.M. Orange juice concentration by osmotic evaporation and membrane distillation: A comparative study. J. Food Eng. 2006, 74, 125–133. [Google Scholar] [CrossRef]
- Stankiewicz, A.I.; Moulijn, A.J. Process intensification: Transforming chemical engineering. Chem. Eng. Prog. 2000, 96, 22–33. [Google Scholar]
- Warczok, J.; Ferrando, M.; Lopez, F.; Guell, C. Concentration of apple and pear juices by nanofiltration at low pressure. J. Food Eng. 2004, 63, 63–70. [Google Scholar] [CrossRef]
- Bánvölgyi, S.; Horváth, S.; Békássy-Molnár, E.; Vatai, G. Concentration of blackcurrant (Ribes nigrum L.) juice with nanofiltration. Desalination 2006, 200, 535–536. [Google Scholar] [CrossRef]
- Arend, G.D.; Adorno, W.T.; Rezzadori, K.; Di Luccio, M.; Chaves, V.C.; Reginatto, F.H.; Petrus, J.C.C. Concentration of phenolic compounds from strawberry (Fragaria X ananassa Duch) juice by nanofiltration membrane. J. Food Eng. 2017, 201, 36–41. [Google Scholar] [CrossRef]
- Santos, F.R.; Catarino, I.; Geraldes, V.; De Pinho, M.N. Concentration and rectification of grape must by nanofiltration. Am. J. Enol. Vitic. 2008, 59, 446–450. [Google Scholar]
- Versari, A.; Ferrarini, R.; Parpinello, G.P.; Galassi, S. Concentration of grape must by nanofiltration membranes. Food Bioprod. Process. 2003, 81, 275–278. [Google Scholar] [CrossRef]
- Pati, S.; La Notte, D.; Clodoveo, M.L.; Cicco, G.; Esti, M. Reverse osmosis and nanofiltration membranes for the improvement of must quality. Eur. Food Res. Technol. 2014, 239, 595–602. [Google Scholar] [CrossRef]
- Medina, B.G.; Garcia, A. Concentration of orange juice by reverse osmosis. J. Food Process Eng. 1988, 10, 217–230. [Google Scholar] [CrossRef]
- Álvarez, S.; Riera, F.A.; Álvarez, R.; Coca, J. Permeation of apple aroma compounds in reverse osmosis. Sep. Purif. Technol. 1998, 14, 209–220. [Google Scholar] [CrossRef]
- Álvarez, V.; Álvarez, S.; Riera, F.A.; Álvarez, R. Permeate flux prediction in apple juice concentration by reverse osmosis. J. Membr. Sci. 1997, 127, 25–34. [Google Scholar] [CrossRef]
- Sheu, M.J.; Wiley, R.C. Preconcentration of apple juice by reverse osmosis. J. Food Sci. 1983, 48, 422–429. [Google Scholar] [CrossRef]
- Jesus, D.F.; Leite, M.F.; Silva, L.F.M.; Modesta, R.D.; Matta, V.M.; Cabral, L.M.C. Orange (Citrus sinensis) juice concentration by reverse osmosis. J. Food Eng. 2007, 81, 287–291. [Google Scholar] [CrossRef]
- Echavarría, A.P.; Falguera, V.; Torras, C.; Berdún, C.; Pagán, J.; Ibarz, A. Ultrafiltration and reverse osmosis for clarification and concentration of fruit juices at pilot plant scale. LWT Food Sci. Technol. 2012, 46, 189–195. [Google Scholar] [CrossRef]
- Alvarez, S.; Riera, F.A.; Alvarez, R.; Coca, J.; Cuperus, F.P.; Bouwer, S.T.; Boswinkel, C.; van Gemert, R.W.; Veldsink, J.W.; Giorno, L.; et al. A new integrated membrane process for producing clarified apple juice and apple juice aroma concentrate. J. Food Eng. 2000, 46, 109–125. [Google Scholar] [CrossRef]
- Calabrò, V.; Jiao, B.; Drioli, E. Theoretical and experimental study on membrane distillation in the concentration of orange juice. Ind. Eng. Chem. Res. 1994, 33, 1803–1808. [Google Scholar] [CrossRef]
- Drioli, E.; Jiao, B.; Calabrò, V. The preliminary study on the concentration of orange juice by membrane distillation. In Proceedings of the VII International Citrus Congress, Acireale, Italy, 8–13 March 1992. [Google Scholar]
- Kozák, Á.; Békássy Molnár, E.; Vatai, G. Production of black-currant juice concentrate by using membrane distillation. Desalination 2009, 241, 309–314. [Google Scholar] [CrossRef]
- Quist-Jensen, C.A.; Macedonio, F.; Conidi, C.; Cassano, A.; Aljlil, S.; Alharbi, O.A.; Drioli, E. Direct contact membrane distillation for the concentration of clarified orange juice. J. Food Eng. 2016, 187, 37–43. [Google Scholar] [CrossRef]
- Courel, M.; Dornier, M.; Herry, J.M.; Rios, G.M.; Reynes, M. Effect of operating conditions on water transport during the concentration of sucrose solutions by osmotic distillation. J. Membr. Sci. 2000, 170, 281–289. [Google Scholar] [CrossRef]
- Vaillant, F.; Jeanton, E.; Dornier, M.; O’Brien, G.M.; Reynes, M.; Decloux, M. Concentration of passion fruit juice on industrial pilot scale using osmotic evaporation. J. Food Eng. 2001, 47, 195–202. [Google Scholar] [CrossRef]
- Gryta, M. Fouling in direct contact membrane distillation process. J. Membr. Sci. 2008, 325, 383–394. [Google Scholar] [CrossRef]
- Laganà, F.; Barbieri, G.; Drioli, E. Direct contact membrane distillation: Modelling and concentration experiments. J. Membr. Sci. 2000, 166, 1–11. [Google Scholar] [CrossRef]
- Sotoft, L.F.; Christensen, K.V.; Andrénsen, R.; Norddahl, B. Full scale plant with membrane based concentration of blackcurrant juice on the basis of laboratory and pilot scale tests. Chem. Eng. Proc. 2012, 54, 12–21. [Google Scholar] [CrossRef]
- Cassano, A.; Drioli, E. Concentration of clarified kiwifruit juice by osmotic distillation. J. Food Eng. 2007, 79, 1397–1404. [Google Scholar] [CrossRef]
- Cassano, A.; Jiao, B.; Drioli, E. Production of concentrated kiwifruit juice by integrated membrane process. Food Res. Int. 2004, 37, 139–148. [Google Scholar] [CrossRef]
- Ravindra Babu, B.; Rastogi, N.K.; Raghavarao, K.S.M.S. Concentration and temperature polarization effects during osmotic membrane distillation. J. Membr. Sci. 2008, 322, 146–153. [Google Scholar] [CrossRef]
- Hongvaleerat, C.; Cabral, L.M.C.; Dornier, M.; Reynes, M.; Ningsanond, S. Concentration of pineapple juice by osmotic evaporation. J. Food Eng. 2008, 88, 548–552. [Google Scholar] [CrossRef]
- Shaw, P.E.; Lebrun, M.; Ducamp, M.N.; Jordan, M.J.; Goodner, K.L. Pineapple juice concentrated by osmotic evaporation. J. Food Qual. 2002, 25, 39–49. [Google Scholar] [CrossRef]
- Versari, A.; Ferrarini, R.; Tornielli, G.B.; Parpinello, G.P.; Gostoli, C.; Celotti, E. Treatment of grape juice by osmotic evaporation. J. Food Sci. 2004, 69, E422–E427. [Google Scholar] [CrossRef]
- Cissé, M.; Vaillant, F.; Bouquet, S.; Pallet, D.; Lutin, F.; Reynes, M.; Dorner, M. Athermal concentration by osmotic evaporation of roselle extract, apple and grape juices and impact on quality. Innov. Food Sci. Emerg. Technol. 2011, 12, 352–360. [Google Scholar] [CrossRef]
- Valdés, H.; Romero, J.; Saavedra, A.; Plaza, A.; Bubnovich, V. Concentration of noni juice by means of osmotic distillation. J. Membr. Sci. 2009, 330, 205–213. [Google Scholar] [CrossRef]
- Cissé, M.; Vaillant, F.; Perez, A.; Dornier, M.; Reynes, M. The quality of orange juice processed by coupling crossflow microfiltration and osmotic evaporation. Int. J. Food Sci. Technol. 2005, 40, 105–116. [Google Scholar] [CrossRef]
- Rehman, W.; Zeb, W.; Muhammad, A.; Ali, W.; Younas, M. Osmotic distillation and quality evaluation of sucrose, apple and orange juices in hollow fiber membrane contactor. Chem. Ind. Chem. Eng. Q. 2017, 23, 217–227. [Google Scholar] [CrossRef]
- Cassano, A.; Conidi, C.; Drioli, E. A membrane-based process for the valorization of the bergamot juice. Sep. Sci. Technol. 2013, 48, 537–546. [Google Scholar] [CrossRef]
- Cassano, A.; Conidi, C.; Drioli, E. Clarification and concentration of pomegranate juice (Punica granatum L.) using membrane processes. J. Food Eng. 2011, 107, 366–373. [Google Scholar] [CrossRef]
- Rehman, W.; Muhammad, A.; Khan, Q.A.; Younas, M.; Rezakazemi, M. Pomegranate juice concentration using osmotic distillation with membrane contactor. Sep. Purif. Technol. 2019, 224, 481–489. [Google Scholar] [CrossRef]
- Bailey, A.F.G.; Barbe, A.M.; Hogan, P.A.; Johnson, R.A.; Sheng, J. The effect of ultrafiltration on the subsequent concentration of grape juice by osmotic distillation. J. Membr. Sci. 2000, 164, 195–204. [Google Scholar] [CrossRef]
- Rehman, W.; Muhammad, A.; Younas, M.; Wu, C.R.; Hu, Y.X.; Li, J.X. Effect of membrane wetting on the performance of PVDF and PTFE membranes in the concentration of pomegranate juice through osmotic distillation. J. Membr. Sci. 2019, 584, 66–78. [Google Scholar] [CrossRef]
- Chanachai, A.; Meksup, K.; Jiraratananon, R. Coating of hydrophobic hollow fiber PVDF membrane with chitosan for protection against wetting and flavor loss in osmotic distillation process. Sep. Purif. Technol. 2010, 72, 217–224. [Google Scholar] [CrossRef]
- Rodrigues, R.B.; Menez, H.C.; Cabral, L.M.C.; Dornier, M.; Rios, G.M.; Reynes, M. Evaluation of reverse osmosis and osmotic evaporation to concentrate camu-camu juice (Myciaria dubia). J. Food Eng. 2004, 63, 97–102. [Google Scholar] [CrossRef]
- Roozitalab, A.; Raisi, A.; Aroujalian, A. A comparative study on pomegranate juice concentration by osmotic distillation and thermal evaporation processes. Korean J. Chem. Eng. 2019, 36, 1474–1481. [Google Scholar] [CrossRef]
- Dincer, C.; Tontul, I.; Topuz, A. A comparative study of black mulberry juice concentrates by thermal evaporation and osmotic distillation as influenced by storage. Innov. Food Sci. Emerg. Technol. 2016, 38, 57–64. [Google Scholar] [CrossRef]
- Zambra, C.; Romero, J.; Pino, L.; Saavedra, A.; Sanchez, J. Concentration of cranberry juice by osmotic distillation process. J. Food Eng. 2015, 144, 58–65. [Google Scholar] [CrossRef]
- Terki, L.; Kujawski, W.; Kujawa, J.; Kurzawa, M.; Filipiak-Szok, A.; Chrzanowska, E.; Khaled, S.; Madani, K. Implementation of osmotic membrane distillation with various hydrophobic porous membranes for concentration of sugars solutions and preservation of the quality of cactus pear juice. J. Food Eng. 2018, 230, 28–38. [Google Scholar] [CrossRef]
- Kujawski, W.; Sobolewska, A.; Jarzynka, K.; Güell, C.; Ferrando, M.; Warczok, J. Application of osmotic membrane distillation process in red grape juice concentration. J. Food Eng. 2013, 116, 801–808. [Google Scholar] [CrossRef]
- Souza, A.L.R.; Pagani, M.M.; Dornier, M.; Gomes, F.S.; Tonon, R.V.; Cabral, L.M.C. Concentration of camu-camu juice by the coupling of reverse osmosis and osmotic evaporation processes. J. Food Eng. 2013, 119, 7–12. [Google Scholar] [CrossRef]
- Cassano, A.; Drioli, E.; Galaverna, G.; Marchelli, R.; Di Silvestro, G.; Cagnasso, P. Clarification and concentration of citrus and carrot juices by integrated membrane processes. J. Food Eng. 2003, 57, 153–163. [Google Scholar] [CrossRef]
- Galaverna, G.; Di Silvestro, G.; Cassano, A.; Sforza, S.; Dossena, A.; Drioli, E.; Marchelli, R. A new integrated membrane process for the production of concentrated blood orange juice: Effect on bioactive compounds and antioxidant activity. Food Chem. 2008, 106, 1021–1030. [Google Scholar] [CrossRef]
- Aguiar, I.B.; Miranda, N.G.M.; Gomes, F.S.; Santos, M.C.S.; Freitas, D.D.C.; Tonon, R.V.; Cabral, L.M.C. Physicochemical and sensory properties of apple juice concentrated by reverse osmosis and osmotic evaporation. Innov. Food Sci. Emerg. Technol. 2012, 16, 137–142. [Google Scholar] [CrossRef]
- Kujawski, W.; Gierszewska-Drużyńska, M.; Warczok, J.; Güell, C. Application of pervaporation and osmotic membrane distillation to the regeneration ofspent solutions from the osmotic food dehydration. Pol. J. Chem. Technol. 2009, 11, 40–44. [Google Scholar] [CrossRef]
- Gryta, M. The concentration of spent salt solutions by atmospheric evaporation. Pol. J. Chem. Technol. 2004, 6, 9–12. [Google Scholar]
- Ongaratto, R.S.; Lage, P.L.C.; Borges, C.P. Physical properties of potassium pyrophosphate and its use in osmotic evaporation. Chem. Eng. Res. Des. 2015, 104, 497–502. [Google Scholar] [CrossRef]
- Ongaratto, R.S.; Menezes, L.; Borges, C.P.; Lage, P.L.C. Osmotic distillation applying potassium pyrophosphate as brine. J. Food Eng. 2018, 228, 69–78. [Google Scholar] [CrossRef]
- Vaillant, F.; Cissé, M.; Chaverri, M.; Perez, A.; Dornier, M.; Viquez, F.; Dhuique-Mayer, C. Clarification and concentration of melon juice using membrane processes. Innov. Food Sci. Emerg. Technol. 2005, 6, 213–220. [Google Scholar] [CrossRef]
- Cassano, A.; Conidi, C.; Timpone, R.; D’Avella, M.; Drioli, E. A membrane-based process for the clarification and the concentration of the cactus pear juice. J. Food Eng. 2007, 80, 914–921. [Google Scholar] [CrossRef]
- Onsekizoglu, P.; Bahceci, K.S.; Acar, M.J. Clarification and the concentration of apple juice using membrane processes: A comparative quality assessment. J. Membr. Sci. 2010, 352, 160–165. [Google Scholar] [CrossRef]
- Forero Longas, F.; Velez Pasos, C.A. Optimization of the concentration by osmotic evaporation of passion fruit juice (Passiflora edullis). Dyna Colomb. 2013, 80, 90–98. [Google Scholar]
- Forero Longas, F.; Velez Pasos, C.A.; Sandoval, A.P. Ultrafiltration and osmotic evaporation applied to the concentration of cholupa (Passiflora maliformis) juice. Ing. Investig. 2013, 33, 35–40. [Google Scholar]
- Onsekizoglu, P. Production of high quality clarified pomegranate juice concentrate by membrane processes. J. Membr. Sci. 2013, 442, 264–271. [Google Scholar] [CrossRef]
- Bagci, P.O.; Akbas, M.; Gulec, H.A.; Bagci, U. Coupling reverse osmosis and osmotic distillation for clarified pomegranate juice concentration: Use of plasma modified reverse osmosis membranes for improved performance. Innov. Food Sci. Emerg. Technol. 2019, 52, 213–220. [Google Scholar] [CrossRef]
- Bèlafi-Bakó, K.; Koroknai, B. Enhanced water flux in fruit juice concentration: Coupled operation of osmotic evaporation and membrane distillation. J. Membr. Sci. 2006, 269, 187–193. [Google Scholar] [CrossRef]
- Bèlafi-Bakó, K.; Boór, A. Concentration of Cornelian cherry fruit juice by membrane osmotic distillation. Desalin. Water Treat. 2011, 35, 271–274. [Google Scholar] [CrossRef]
- Koroknai, B.; Csanádi, Z.; Gubicza, L.; Bèlafi-Bakó, K. Preservation of antioxidant capacity and flux enhancement in concentration of red fruit juices by membrane processes. Desalination 2008, 228, 295–301. [Google Scholar] [CrossRef]
- Brazinha, C.; Crespo, J.G. Valorization of food processing streams for obtaining extracts enriched in biologically active compounds. In Integrated Membrane Operations in the Food Production; Cassano, A., Drioli, E., Eds.; Walter De Gruyter: Berlin, Germany, 2014; pp. 295–310. [Google Scholar]
- Feron, G.; Bonnarme, P.; Durand, A. Prospects for the microbial production of food flavours. Trends Food Sci. Technol. 1996, 7, 285–293. [Google Scholar] [CrossRef]
- Castro-Muñoz, R.; Fíla, V. Membrane-based technologies as an emerging tool for separating high- added-value compounds from natural products. Trends Food Sci. Technol. 2018, 82, 8–20. [Google Scholar] [CrossRef]
- Lukin, I.; Merz, J.; Schembecker, G. Techniques for the recovery of volatile aroma compounds from biochemical broth: A review. Flavour Fragr. J. 2018, 33, 203–216. [Google Scholar] [CrossRef]
- Cataldo, V.F.; López, J.; Cárcamo, M.; Agosin, E. Chemical vs. biotechnological synthesis of C13-apocarotenoids: Current methods, applications and perspectives. Appl. Microbiol. Biotechnol. 2016, 100, 5703–5718. [Google Scholar] [CrossRef]
- Chreptowicz, K.; Wielechowska, M.; Główczyk-Zubek, J.; Rybak, E.; Mierzejewska, J. Production of natural 2-phenylethanol: From biotransformation to purified product. Food Bioprod. Process. 2016, 100, 275–281. [Google Scholar] [CrossRef]
- Saffarionpour, S.; Ottens, M. Recent advances in techniques for flavor recovery in liquid food processing. Food Eng. Rev. 2018, 10, 81–94. [Google Scholar] [CrossRef]
- Kimura, K.; Iwata, I.; Nishimura, H. Relationship between acid- catalyzed cyclization of citral and deterioration of lemon flavor. Agric. Biol. Chem. 1982, 46, 1387–1389. [Google Scholar] [CrossRef]
- Weerawatanakorn, M.; Wu, J.C.; Pan, M.H.; Ho, C.T. Reactivity and stability of selected flavor compounds. J. Food Drug Anal. 2015, 23, 176–190. [Google Scholar] [CrossRef]
- Pereira, C.C.; Ribeiro, C.P.; Nobrega, R.; Borges, C.P. Pervaporative recovery of volatile aroma compounds from fruit juices. J. Membr. Sci. 2006, 274, 1–23. [Google Scholar] [CrossRef]
- Bengtsson, E.; Trägårdh, G.; Hallström, B. Recovery and concentration of apple juice aroma compounds by pervaporation. J. Food Eng. 1989, 10, 65–71. [Google Scholar] [CrossRef]
- Baudot, A.; Marin, M. Improved recovery of an ester flavor compound by pervaporation coupled with a flash condensation. Ind. Eng. Chem. Res. 1999, 38, 4458–4469. [Google Scholar] [CrossRef]
- Cassano, A.; Figoli, A.; Tagarelli, A.; Sindona, G.; Drioli, E. Integrated membrane process for the production of highly nutritional kiwifruit juice. Desalination 2006, 189, 21–30. [Google Scholar] [CrossRef]
- Rafia, N.; Aroujalian, A.; Raisi, A. Pervaporative aroma compounds recovery from lemon juice using poly (octyl methyl siloxane) membrane. J. Chem. Technol. Biotechnol. 2011, 86, 534–540. [Google Scholar] [CrossRef]
- Raisi, A.; Aroujalian, A. Aroma compound recovery by hydrophobic pervaporation: The effect of membrane thickness and coupling phenomena. Sep. Purif. Technol. 2011, 82, 53–62. [Google Scholar] [CrossRef]
- Toci, A.T.; Boldrin, M.V.Z. Coffee beverages and their aroma compounds. In Handbook of Food Bioengineering Natural and Artificial Flavoring Agents and Food Dyes, 1st ed.; Grumezescu, A.M., Holban, A.M., Eds.; Academic Press: London, UK, 2018; Volume 7, pp. 397–425. [Google Scholar]
- Weschenfelder, T.A.; Lantin, P.; Viegas, M.C.; De Castilhos, F.; Scheer, A.D.P. Concentration of aroma compounds from an industrial solution of soluble coffee by pervaporation process. J. Food Eng. 2015, 159, 57–65. [Google Scholar] [CrossRef]
- Castro-Muñoz, R.; Buera-Gonzalez, J.; de la Iglesia, O.; Galiano, F.; Fíla, V.; Malankowska, M.; Rubio, C.; Figoli, A.; Tellez, C.; Coronas, J. Towards the dehydration of ethanol using pervaporation cross-linked poly(vinyl alcohol)/graphene oxide membranes. J. Membr. Sci. 2019, 582, 423–434. [Google Scholar] [CrossRef]
- Figoli, A.; Tagarelli, A.; Mecchia, A.; Trotta, A.; Cavaliere, B.; Lavecchia, R.; Sindona, G.; Drioli, E. Enzyme-assisted pervaporative recovery of concentrated bergamot peel oils. Desalination 2006, 199, 111–112. [Google Scholar] [CrossRef]
- Figoli, A.; Donato, L.; Carnevale, R.; Tundis, R.; Statti, G.A.; Menichini, F.; Drioli, E. Bergamot essential oil extraction by pervaporation. Desalination 2006, 193, 160–165. [Google Scholar] [CrossRef]
- Dawiec-Liśniewska, A.; Szumny, A.; Podstawczyk, D.; Witek-Krowiak, A. Concentration of natural aroma compounds from fruit juice hydrolates by pervaporation in laboratory and semi-technical scale. Part 1. Base study. Food Chem. 2018, 258, 63–70. [Google Scholar] [CrossRef] [PubMed]
- Galiano, F.; Mecchia, A.; Castro-Muñoz, R.; Tagarelli, A.; Lavecchia, R.; Figoli, A. Enzyme-mediated extraction of limonene, linalool and linalyl acetate from bergamot peel oil by pervaporation. J. Membr. Sci. Res. 2019, 5, 187–193. [Google Scholar]
- Podstawczyk, D.; Mitkowski, P.T.; Dawiec-Liśniewska, A.; Witek-Krowiak, A. Concentration of natural aroma compounds from fruit juice hydrolates by pervaporation in laboratory and semi-technical scale. Part 2. Economic analysis. J. Clean Prod. 2017, 165, 509–519. [Google Scholar] [CrossRef]
- Pereira, C.C.; Rufino, J.R.M.; Habert, A.C.; Nobrega, R.; Cabral, L.M.C.; Borges, C.P. Aroma compounds recovery of tropical fruit juice by pervaporation: Membrane material selection and process evaluation. J. Food Eng. 2005, 66, 77–87. [Google Scholar] [CrossRef]
- Isci, A.; Sahin, S.; Sumnu, G. Recovery of strawberry aroma compounds by pervaporation. J. Food Eng. 2006, 75, 36–42. [Google Scholar] [CrossRef]
- Figoli, A.; Tagarelli, A.; Cavaliere, B.; Voci, C.; Sindona, G.; Sikdar, S.K.; Drioli, E. Evaluation of pervaporation process of kiwifruit juice by SPME-GC/Ion Trap Mass Spectrometry. Desalination 2010, 250, 1113–1117. [Google Scholar] [CrossRef]
- Aroujalian, A.; Raisi, A. Recovery of volatile aroma components from orange juice by pervaporation. J. Membr. Sci. 2007, 303, 154–161. [Google Scholar] [CrossRef]
- Raisi, A.; Aroujalian, A.; Kaghazchi, T. Multicomponent pervaporation process for volatile aroma compounds recovery from pomegranate juice. J. Membr. Sci. 2008, 322, 339–348. [Google Scholar] [CrossRef]
- Molnár, M.A.; Hornyák, L.; Nagy, R.; Márki, E.; Vatai, G. Enrichment of pineapple aroma compounds from model solutions by sweeping-gas and vacuum-pervaporation. Acta Aliment. 2014, 43, 93–100. [Google Scholar] [CrossRef]
- Salgado, C.M.; Fernández-Fernández, E.; Palacio, L.; Carmona, F.J.; Hernández, A.; Prádanos, P. Application of pervaporation and nanofiltration membrane processes for the elaboration of full flavored low alcohol white wines. Food Bioprod. Process. 2017, 101, 11–21. [Google Scholar] [CrossRef]







| Process | Pore Size | Operating Pressure (bar) | Species Retained |
|---|---|---|---|
| MF | >0.1 µm | 0.1–3.0 | Bacteria, suspended solids, cells, cell walls, fibers, crystals, starch, granules |
| UF | 0.1 µm–2 nm | 1–10 | Polysaccharides, proteins, tannins |
| NF | <2 nm | 10–50 | Sugars, organic acids, polyphenols, aroma compounds, etc. |
| RO | dense | 10–100 | Salts |
| Fruit Juice | Process | Membrane Type | Operating Conditions | Ref. |
|---|---|---|---|---|
| Apple | UF | Tubular, ZrO2, 15, 50 kDa, 0.0225 m2 (Carbosep, Rhodia Orelis, Miribel, France) | TMP, 1.5–4 bar; CFV, 2–7 m/s; T, 50–55 °C | [38] |
| Apple | UF | Flat-sheet, cellulose regenerate, 100 kDa, 32 × 102 m2 (Merck Millipore Pvt. Ltd., Bangalore, India) | TMP, 2.7–6.0 bar; stirrer speed, 600–1200 rpm; T, 20–50 °C | [39] |
| Banana | UF | Hollow fiber, PS, 10, 27, and 44 kDa, 0.026 m2 | TMP, 3.5, 5.2, 6.9, 10.4 bar; Qf, 10, 15, 20 L/h, T, 25 °C | [36] |
| Black currant | MF | Tubular, ceramic, 0.45 µm, 0.125 m2 | TMP, 3.9 bar; Qf, 500 L/h; T, 25 °C | [40] |
| Bergamot | UF | Hollow fiber, PS, 100 kDa, 0.16 m2, (DCQ II-006C-PS100, Blue Star Membrane Technology, Beijing, China) | TMP, 0.7 bar; Qf, 114 L/h; T, 24 °C | [41] |
| Blood orange | UF | Hollow fiber, PS, 50 kDa, 0.16 m2 (DCQ II-006C-PS50, Blue Star Membrane Technology) | TMP, 0.5 bar; Qf, 140 L/h; T, 20 °C | [42] |
| Hollow fiber, PS, 100 kDa, 0.16 m2, (DCQ II-006C-PS100, Blue Star Membrane Technology, Beijing, China) | TMP, 0.5 bar; Qf, 140 L/h; T, 20 °C | |||
| Hollow fiber, PAN, 50 KDa, 0.16 m2, (DCQ II-006C-PAN50, Blue Star Membrane Technology, Beijing, China) | TMP, 0.5 bar; Qf, 140 L/h; T, 20 °C | |||
| Blood orange | UF | Flat-sheet, PES 30, 50 and 100 kDa (Sartorius Stedim Biotech, Göttingen, Germany) | TMP, 1.5 bar; T, 24 °C | [43] |
| Cactus pear | MF | Flat sheet, PVDF, 0.2 µm, 11.33 cm2 (MV020, Microdyn-Nadir, Wiesbaden, Germany) | TMP, 2.2 bar; Qf, 500 L/h; T, 25 °C | [44] |
| UF | Flat sheet, PVDF, 200 kDa, 11.33 cm2 (Microdyn-Nadir, Wiesbaden, Germany) | TMP, 2.2 bar; Qf, 500 L/h; T, 25 °C | ||
| Carrot | MF | Multitubular, ZrO2/TiO2, 0.2 µm, 0.056 m2 (Kerasep, Orelis, Miribel, France) | TMP, 1.8 bar, Qf, 171 L/h; T, 25 °C | [45] |
| Kiwifruit | UF | Tubular, PVDF, 15 kDa, 0.23 m2 (HFM 251, Koch Series-CorTM, Koch-Glitsch Italia S.r.l., Milan, Italy) | TMP, 0.9 bar; Qf, 700 L/h; T, 25 °C | [33] |
| Kiwifruit | MF | Fly-ash-based ceramic membranes | TMP, 1.5 bar | [46] |
| Kiwifruit | UF | Flat-sheet, cellulose, 30 kDa, 38.4 cm2 (C030 FM, Microdyn-Nadir, Wiesbaden, Germany) | TMP, 0.65 bar; Qf, 933 mL/min; T, 30 °C | [34] |
| Orange | MF | Flat-sheet, alumina, 0.2 µm, 17 cm2 (Anopore Membrane Disc, Whatman, Germany); flat-sheet, glass fiber, 1.2 µm, 17 cm2 (Discs from Legallais, France) | TMP, 1.5 bar; T, 25 °C | [47] |
| Blood orange | UF | Tubular, PVDF, 15 kDa, 0.23 m2 (HFM 251, Koch Series-CorTM, Koch-Glitsch Italia S.r.l., Milan, Italy) | TMP, 0.85 bar; Qf, 800 L/h; T, 25 °C | [48] |
| Red plum | MF | Flat-sheet, PVDF, 0.22 µm, 0.0209 m2 (Millipore, Billerica, MA, USA) | TMP, 0.5–2.9 bar; T, 20–40 °C; CFV, 0.2–0.8 m/s | [49] |
| MF | Flat-sheet, MCE, 0.22, 0.1 and 0.025 µm, 0.0209 m2 (Millipore Billerica, MA, USA) | TMP, 0.5–2.9 bar; T, 20–40 °C; CFV, 0.2–0.8 m/s | ||
| Orange | UF | Flat-sheet, PS, 20 kDa, 0.014 m2 (PS 35, Sterlitech Corporation, Kent, WA, USA);Flat-sheet, PES, 30 kDa, 0.014 m2 (MK, Sterlitech Corporation, Kent, WA, USA) | TMP, 2 bar, Qf, 228 L/h; T, 27 °C | [30] |
| Orange | MF | Flat-sheet, MCE, 0.45 µm, 0.0209 m2 (Millipore, Billerica, MA, USA) | TMP, 0.3–0.9 bar; CFV, 0.3–1.2 m/s | [50] |
| Lemon | MF | Flat-sheet, PVDF (prepared in laboratory), 0.0069 m2 | TMP, 0.6 bar; CFV, 1.0 m/s; T, 20 °C | [51] |
| Passion fruit | MF | Tubular, α-Al2O3/TiO2, 0.3 µm, 0.005 m2 | TMP, 0.5 bar; Qf, 500 L/h; T, 25 °C | [52] |
| Hollow fiber, PA, 0.3 µm, 0.0158 m2 (PAM Membranas Seletivas LTDA, Brazil) | TMP 1.0 bar; Qf, 325 L/h; T, 25 °C | |||
| Passion fruit | MF | Hollow fiber, polieterimide, 0.40 µm, 0.056 m2 (PAM Membranas Seletivas LTDA, Brazil) | TMP, 1.0 bar; T, 25 °C | [53] |
| Pineapple | MF | Hollow fiber, PS, 0.2 µm, 0.011 m2 (Amersham Biosciences, Little Chalfont, UK) | TMP, 0.7 bar; CFV, 3.4 m/s, T, 20 ± 2 °C | [35] |
| Pineapple | MF | Hollow fiber, PS, 0.2µm, 0.011 m2 (Amersham Biosciences, Little Chalfont, UK)) | TMP, 1.0 bar; CFV, 1.2 m/s; T, 20 ± 2 °C | [54] |
| Pineapple | UF | Tubular, α-Al2O3/TiO2, 0.01 µm, 0.005 m2 | TMP, 2.0–6.0 bar; CFV, 4.17 m/s; T, 30–50 °C | [55] |
| Hollow fiber, PS, 100 kDa, 0.12 m2 (A/G Technology Corporation, Needham, MA, USA) | TMP, 0.2–2.0 bar; CFV, 1.19 m/s; T, 20–40 °C | |||
| Pomegranate | MF | Flat-sheet, PVDF, 0.22 µm and 0.45 µm, 137.5044 × 10-4 m2 (Millipore, Billerica, MA, USA) | TMP, 0.5 bar; T, 25 °C | [56] |
| Pomegranate | MF | Hollow fiber, PVDF (prepared in laboratory), 0.13 µm | TMP, 0.6 bar; Qf, 30 L/h; T, 25 °C | [37] |
| MF | Hollow fiber, PS (prepared in laboratory), 0.13 µm | TMP, 0.6 bar; Qf, 30 L/h; T, 25 °C | ||
| Pomegranate | UF | Hollow fiber, cellulose triacetate, 150 kDa, 0.26 m2 (FUC 1582, Microdyn-Nadir, Wiesbaden, Germany) | TMP, 0.6 bar, Qf, 400 L/h; T, 25 °C | [57] |
| Pomegranate | MF | Flat-sheet, MCE, 0.45 µm, 78 cm2 (Millipore, Billerica, MA, USA) | Ultrasonic treatment; TMP, 0.5 bar; Qf, 17 mL/s | [58] |
| Pomegranate | MF | Flat-sheet, MCE, 0.22 µm, 0.0209 m2 (Millipore, Billerica, MA, USA) | Not reported | [59] |
| UF | Flat-sheet, MCE, 0.025 µm, 0.0209 m2 (Millipore, Billerica, MA, USA) | Not reported | ||
| Pomegranate | UF | Flat-sheet, PVDF, 30 kDa, 0.0155 m2 (GE Osmonics, Minnetonka, MN, USA) | TMP, 3 bar; Qf, 700 L/h; T, 25 ± 1 °C | [60] |
| Watermelon | MF | Flat-sheet, CA, 0.2 µm, 15 cm2 (Sartorious India Ltd., Kolkata, India) | TMP, 1.36, 2.04 and 2.76 bar; stirring speeds, 1,200, 1,400 and 1,600 rpm; T, 30 ± 2 °C | [61] |
| Apple | UF | Tubular, ZrO2 /TiO2, 300, 50, 30 kDa, 42.4 cm2 (Carbosep M8, M9 and M7, Tech-Sep, Miribel, France) | TMP, 1–4 bar; Qf, 100–900 mL/min; T, 20–55 °C | [62] |
| Apple | UF | Flat-sheet, oxygen plasma modified PS, 0.0140 m2 | TMP, 2.5 bar; Qf, 210 L/h | [63] |
| Apple | UF | Flat-sheet, PS, 100 kDa, 0.0140 m2 (US100, Microdyn-Nadir, Wiesbaden, Germany) | TMP, 2.5 bar; Qf, 210 L/h; T, 25 ± 1 °C | [64] |
| Flat-sheet, PES, 50 kDa, 0.0140 m2 (UH050, Microdyn-Nadir, Wiesbaden, Germany) | ||||
| Flat-sheet, RC, 30 kDa, 0.0140 m2 (UC30, Microdyn-Nadir, Wiesbaden, Germany) | ||||
| Rasberry | UF | Hollow fiber, PS, 30 kDa, 1.8 m2 (Ultraflux®AV 1000S, Fresenius Medical Care, Germany) | TMP, 1 bar; Qf, 1 L/min; T, 22 °C | [65] |
| UF | Multitubular, ZrO2 /TiO2, 300, 50, 30 kDa, 42.4 cm2 (Carbosep M8, M9 and M7, Tech-Sep, Miribel, France) | TMP, 1 bar; Qf, 1 L/min; T, 22 °C | ||
| MF | Multitubular, 0.2 µm, 644 cm2 (Kerasep W5, Tech-Sep, Miribel, France) | TMP, 0.5–3 bar; T, 22–25 °C |
| Membrane Type | Sample | Polyphenols (g/L) | Flavonoids (mg/L) | Total Soluble Solids (°Brix) | Suspended Solids (%w/w) |
|---|---|---|---|---|---|
| PEEKWC | Feed | 1.576 ± 0.03 | 708 ± 14.1 | 16.0 ± 0.10 | 4.9 ± 0.09 |
| Permeate | 1.062 ± 0.02 | 471 ± 9.4 | 15.4 ± 0.25 | n.d. | |
| PS | Feed | 1.571 ± 0.03 | 741 ± 14.8 | 16.0 ± 0.28 | 4.9 ± 0.09 |
| Permeate | 1.177 ± 0.02 | 562 ± 11.2 | 15.4 ± 0.09 | n.d. |
| Economic Index | Osmotic Distillation | Thermal Evaporation |
|---|---|---|
| Equipment costs ($) | 74,446 | 34,499 |
| Fixed costs ($) | 481,057 | 221,378.0 |
| Working capital ($) | 10,019,053 | 9,920,708 |
| Total investment costs ($) | 10,572,276 | 10,175,205 |
| Production costs ($) | 12,172,070 | 11,901,000 |
| Gross profit from operations ($) | 61,499,774 | 61,615,771 |
| Payback period (Year) | 2 | 2 |
| Internal rate of return on investment (IRR) (%) | 66.47 | 68.09 |
| Break-even point (%) | 29.4 | 23.2 |
| Fruit Juice | Osmotic Agent | Membrane Type | Average Flux (kg/m2h) | Ref. |
|---|---|---|---|---|
| Grape (clarified by UF) | CaCl2 40% w/w | hollow fiber, PP (Liqui-Cel®, Hoechst-Celanese Wiesbaden, Germany) | 2 | [128] |
| Pineapple (clarified by MF) | CaCl2 4.6 m | hollow fiber, PP | n.r. | [119] |
| Citrus and carrot (clarified by UF and preconcentrated by RO) | CaCl2 × 2H2O 60–66% w/w | hollow fiber, PP (Liqui-Cel® Extra-Flow 2.5 × 8-in. membrane contactor, Hoechst-Celanese, Wiesbaden, Germany) | 0.8 (carrot juice); 0.8 (blood orange juice) | [138] |
| Kiwifruit (clarified by UF) | CaCl2 × 2H2O 60% w/w | hollow fiber, PP (Liqui-Cel® Extra-Flow 2.5 × 8-in. membrane contactor, Hoechst-Celanese, Wiesbaden, Germany) | 0.5 | [116] |
| Camu-camu (clarified by MF) | CaCl2 4.0–5.2 M | plate and frame, thin PTFE layer sealed on a PP supporting net (TF200 Pall-Gelman, Washington, NY, USA) | 10 | [131] |
| Grape | Glycerol 70%w/w | plate and frame, thin PTFE layer sealed on a PP supporting net (Pall-Gelman, Washington, NY, USA) | 1.9 | [120] |
| Melon (clarified by MF) | CaCl2 5.3–5.6 M | hollow fiber, PP | 0.6 | [145] |
| Orange (clarified by MF) | CaCl2 5.5 M | hollow fiber, PP | 0.65 | [123] |
| Orange, sucrose | CaCl2 × 2H2O 4.9 M | Hollow fiber, PP (Accurel® PP Q/32, Membrana GmbH, Wuppertal, Germany) | 0.9 (orange juice); 1.1 (sucrose) | [91] |
| Kiwifruit (clarified by UF) | CaCl2 × 2H2O 60% w/w | hollow fiber, PP (Liqui-Cel® Extra-Flow 2.5 × 8-in. membrane contactor, Hoechst-Celanese, Wiesbaden, Germany) | 0.8 | [115] |
| Cactus pear (clarified by UF preconcentrated by RO) | CaCl2 × 2H2O 60% w/w | hollow fiber, PP (Liqui-Cel® Extra-Flow 2.5 × 8-in. membrane contactor, Hoechst-Celanese, Wiesbaden, Germany) | 0.6 | [146] |
| Blackcurrant (clarified by MF and preconcentrated by RO) | CaCl2 × 2H2O, 65°Brix (laboratory scale); CaCl2 60.7°Brix (large scale) | capillary, PP (MD 020 CP 2N, Microdyn-Nadir, Wiesbaden, Germany) (laboratory scale); capillary, polypropylene (MD 150 CS 2N, Microdyn-Nadir, Wiesbaden, Germany) (large scale) | 0.7 (laboratory scale); 0.6 (large scale) | [40] |
| Pineapple (single strength and clarified by MF) | CaCl2 5.5–6 M | flat-sheet, thin PTFE layer sealed on a PP supporting net (TF200 Pall-Gelman, Washington, NY, USA) | 10.5 (single strength juice); 11 (microfiltered juice) | [118] |
| Noni (Morinda citrifolia) | CaCl2 6 M | hollow fiber, PP (Liqui Cel® minimodule 1.7 × 5.5 in., Wiesbaden, Germany) | 0.09 | [122] |
| Apple (clarified by UF) | CaCl2 × 2H2O 65% w/w | capillary, PP (MD 020 CP 2N, Microdyn-Nadir, Wiesbaden, Germany) | n.r. | [147] |
| Roselle extract, apple and grape | CaCl2 5.5–6 M | hollow fiber, PP | 1.05 -1.2 | [121] |
| Pomegranate (clarified by UF) | CaCl2 × 2H2O 10.2 M | hollow fiber, PP (Liqui-Cel® Extra-Flow 2.5 × 8-in. membrane contactor, Hoechst-Celanese, Wiesbaden, Germany) | 0.5 | [126] |
| Apple (clarified by UF and preconcentrated by RO) | CaCl2 5.5 M | flat-sheet, thin PTFE layer sealed on a PP supporting net (TF200 Pall-Gelman, Washington, NY, USA) | 0.75 | [140] |
| Bergamot (clarified by UF) | CaCl2 × 2H2O 10.2 M | hollow fiber, PP (Liqui-Cel® Extra-Flow 2.5 × 8-in. membrane contactor, Hoechst-Celanese, Wiesbaden, Germany) | 0.9 | [125] |
| Passion fruit (clarified by UF) | CaCl2 45%w/v | capillary, PP (MD 020 CP 2N, Microdyn-Nadir, Wiesbaden, Germany) | 0.52 | [148] |
| Chalupa (Passiflora maliformis) (clarified by UF) | CaCl2 45%w/v | capillary, PP (MD 020 CP 2N, Microdyn-Nadir, Wiesbaden, Germany) | 0.65 | [149] |
| Pomegranate (clarified by UF) | CaCl2 × 2H2O 65% w/w | hollow fiber, PP (MD 020 CP 2N, Microdyn-Nadir, Wiesbaden, Germany) | 1.1 | [150] |
| Sucrose, apple and orange | CaCl2 5 M | hollow fiber, PP (Liqui Cel® contactor module X-50, Membrana, Charlotte, NC, USA) | 0.35 (sucrose, feed temperature 35 °C); 0.18 (apple, feed temperature 30 °C); 0.081 (orange, feed temperature 30 °C) | [124] |
| Pomegranate (clarified by UF) | CaCl2 6 M | hollow fiber, PP (Liqui Cel® minimodule 1.7 × 5.5 in., Membrana, Charlotte, NC, USA) | 0.62 | [127] |
| Pomegranate (clarified by PP spun filter) | CaCl2 × 2H2O 6 M | flat-sheet, PTFE and PVDF (TS Filter, Hangzhou, China) | 0.7 (PVDF); 1.5 (PTFE) | [129] |
| Pomegranate (clarified by UF, preconcentrated by RO) | CaCl2 × 2H2O 65% w/w | capillary, PP (MD 020 CP 2N, Microdyn-Nadir, Wiesbaden, Germany) | 0.65 | [151] |
| Pomegranate | CaCl2 × 2H2O | flat-sheet, nanofibous PEBA | 0.5 | [132] |
| Black mulberry | CaCl2 × 2H2O 65% w/w | capillary, PP (MD 020 CP 2N, Microdyn-Nadir, Wiesbaden, Germany) | n.r. | [133] |
| Cranberry | CaCl2 30, 40 and 50% w/w | hollow fiber, PP (Liqui Cel® minimodule 1.7 × 5.5 in., Membrana, Charlotte, NC, USA) | 0.25–1.21 | [134] |
| Cactus pear (filtered through a sieve <1 mm) | CaCl2 43% w/w | Flat-sheet, PTFE, 0.45 µm and 0.20 µm (Sartorius Stedim, Germany); flat-sheet, PP, 0.10 µm (Celgard, USA) | 3 (PTFE 0.45 µm); 2 (PTFE 0.2 µm); 1 (PP 0.10 µm) | [135] |
| Red grape | CaCl2 50% w/w | PTFE, 0.20 µm (PTFE 11807, Sartorius, Germany); PTFE, 0.45 µm (PTFE 11806, Sartorius, Germany); PTFE, 1.20 µm (PTFE 11802, Sartorius, Germany) | 6 | [136] |
| Orange | potassium pyrophosphate solution 1291 g/L | capillary, PP (MD 020 CP 2N, Microdyn-Nadir, Wiesbaden, Germany) | 0.3 | [144] |
| Aromas | Original Source | Membrane Material | Operating Conditions | Permeate Flux (kg/m2h) | Enrichment Factor (β) | Reference |
|---|---|---|---|---|---|---|
| Ethyl acetate | Tropical fruit juice | Commercial Pervap 1070, hydrophobic | 25 °C, 3.9 mbar | 0.077 | 124 | [178] |
| Ethyl butanoate | 0.077 | 410 | ||||
| Ethyl hexanoate | 0.055 | 213 | ||||
| Methyl butyrate | Strawberry | Commercial Pervap 1070, hydrophobic | 50 °C, 4 mbar | 0.25 | 90 | [179] |
| Ethyl butyrate | 0.15 | 55 | ||||
| Methyl butanoate | Clarified kiwifruit juice | Commercial Pervap 1060, hydrophobic | 20 °C, 5 mbar | 0.13 | 120 | [167] |
| 1-hexen-1-ol | 20 | |||||
| (E)-2-hexen-1-ol | 20 | |||||
| (E)-2-hexenal | Kiwifruit juice | SBS composite, hydrophobic | 20 °C, 5 mbar | 0.001 | 70 | [180] |
| (E)-2-hexen-1-ol | 55 | |||||
| 1-octen-2-ol | 32 | |||||
| 1-hexanol | 80 | |||||
| Ethyl acetate | Orange juice | PDMS, hydrophobic | 50 °C, 1 mbar | 0.0001 | 11 | [181] |
| Ethyl butyrate | 0.0001 | 6 | ||||
| Hexanal | 0.0001 | 6 | ||||
| Limonene | 0.0035 | 12 | ||||
| Linalool | Bergamot essential oil | Commercial Pervap 1070, hydrophobic | 40 °C, 1 mbar | 0.20 | 28 | [174] |
| Linalyl acetate | 0.25 | 55 | ||||
| 3-methyl butanal | Pomegranate juice | PDMS, hydrophobic | 30 °C, 0 mbar | 0.140 | 23 | [182] |
| Isopentyl acetate | 0.200 | 21 | ||||
| n-Hexanol | 0.050 | 19 | ||||
| α-Ionone | 0.040 | 9 | ||||
| 3-methyl butanal | Pomegranate juice | PDMS, hydrophobic | 30 °C, 0 mbar | 0.0005 | 15 | [169] |
| Isopentyl acetate | 0.0005 | 16 | ||||
| n-Hexanol | 0.0004 | 15 | ||||
| α-Ionone | 0.0002 | 6 | ||||
| Isobutanol | 2.5 | |||||
| Isoamyl alcohol | 3.0 | |||||
| Ethyl acetate | 8.2 | |||||
| α-Pinene | Lemon Juice | POMS, hydrophobic/organophilic | 30 °C, 0 mbar | 0.0004 | 22 | [168] |
| β-Pinene | 0.0003 | 18 | ||||
| Limonene | 0.0009 | 16 | ||||
| Isoamyl alcohol | Pineapple juice | Commercial PDMS Pervatech BV, hydrophobic | 50 °C, sweeping-gas | 0.0002 | 75 | [183] |
| Methyl 2-methylbutanoate | 0.002 | 80 | ||||
| Methyl hexanoate | 0.0002 | 25 | ||||
| 2,3-butanedione | Soluble coffee extract | Commercial PDMS Pervatech BV, hydrophobic/organophilic | 20°C, 2.5 mbar | 0.432 | 45 | [171] |
| 2,3-pentanedione | 7 | |||||
| 3-methylbutanal | 8 | |||||
| Benzaldehyde | 4 | |||||
| Acetaldehyde | 5 | |||||
| Benzaldehyde | Grape must | Commercial PDMS Pervatech BV, hydrophobic/organophilic | 16°C, 60 mbar | 0.100 | 1–2 | [184] |
| 1-hexanol isoamylalcohol | ||||||
| hexanal benzylalcohol | ||||||
| 2-phenylethanol | ||||||
| Pentan-1-ol, | Plum, apple, blackcurrant and cherry hydrolysates | Commercial Pervap ECO 001BP, hydrophobic | 60°C, 3000 mbar | 0.008 | 5800 | [175] |
| Hexanal | 3678 | |||||
| Butyl acetate | 8602 | |||||
| Heptan-1-ol | 1131 | |||||
| Linalyl acetate | Bergamot peel oil | PDMS-1070, hydrophobic | 40°C, 3 mbar | 1.100 | 45 | [176] |
© 2020 by the authors. Licensee MDPI, Basel, Switzerland. This article is an open access article distributed under the terms and conditions of the Creative Commons Attribution (CC BY) license (http://creativecommons.org/licenses/by/4.0/).
Share and Cite
Conidi, C.; Castro-Muñoz, R.; Cassano, A. Membrane-Based Operations in the Fruit Juice Processing Industry: A Review. Beverages 2020, 6, 18. https://doi.org/10.3390/beverages6010018
Conidi C, Castro-Muñoz R, Cassano A. Membrane-Based Operations in the Fruit Juice Processing Industry: A Review. Beverages. 2020; 6(1):18. https://doi.org/10.3390/beverages6010018
Chicago/Turabian StyleConidi, Carmela, Roberto Castro-Muñoz, and Alfredo Cassano. 2020. "Membrane-Based Operations in the Fruit Juice Processing Industry: A Review" Beverages 6, no. 1: 18. https://doi.org/10.3390/beverages6010018
APA StyleConidi, C., Castro-Muñoz, R., & Cassano, A. (2020). Membrane-Based Operations in the Fruit Juice Processing Industry: A Review. Beverages, 6(1), 18. https://doi.org/10.3390/beverages6010018

