Characterization of Volatile Compounds in Traditional Mexican Cocoa-Based Beverages and Their Application in Flavored Milks
Abstract
1. Introduction
2. Materials and Methods
2.1. Materials and Chemicals
2.2. Chemical Composition of Pastes/Doughs
2.3. Identification of Volatile Compounds
2.4. Flavor Development Based on Mexican Beverage Volatile Compound Profile
2.5. Flavored Milk Fabrication
2.6. Sensory Evaluation of Flavored Milks
2.7. Statistical Analysis
3. Results and Discussion
3.1. Composition and Preparation Methods
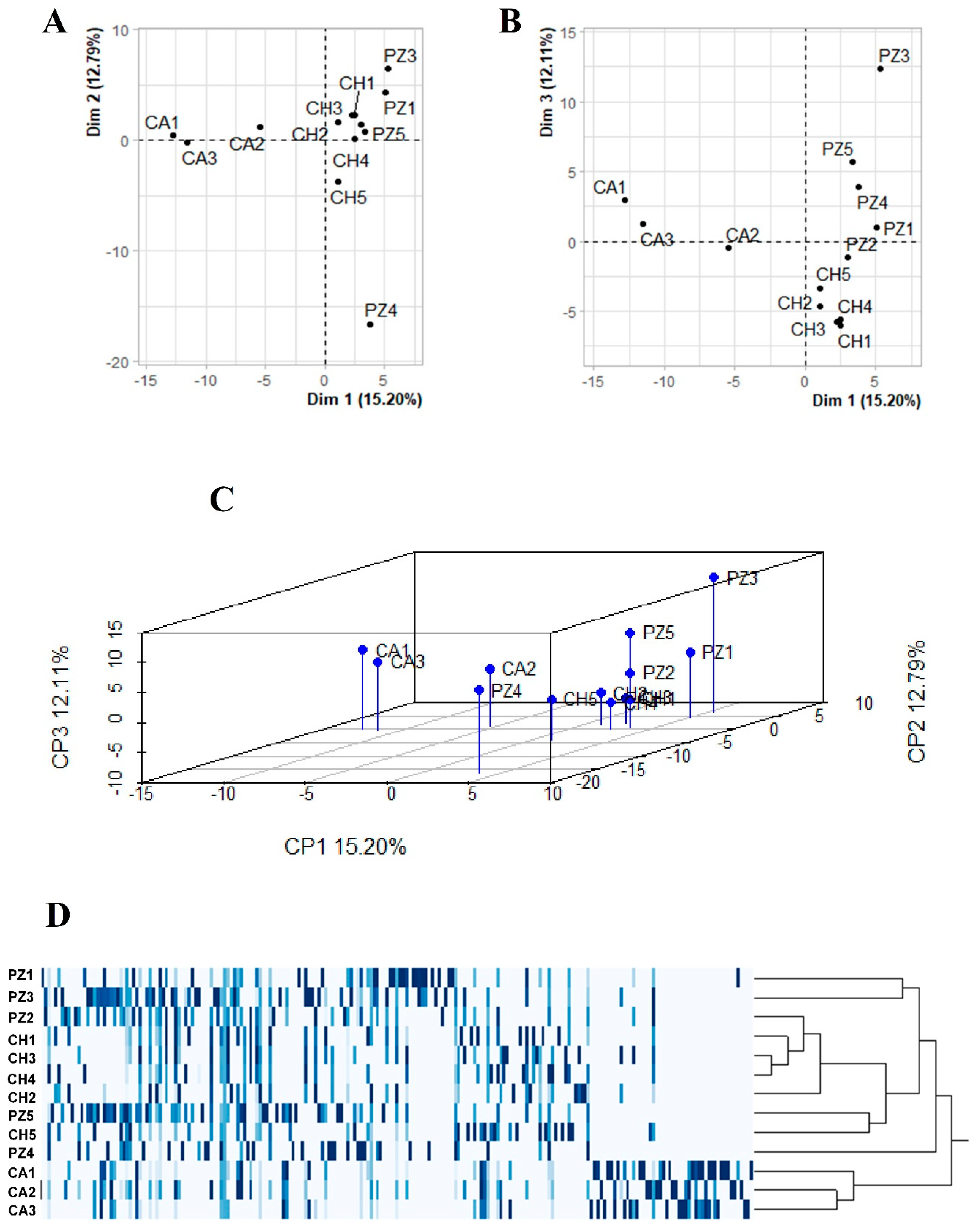
3.2. Volatile Compounds
| Compound | CAS | Aroma Descriptor b | PZ | CH | CA | Compound | CAS | Aroma Descriptor b | PZ | CH | CA |
|---|---|---|---|---|---|---|---|---|---|---|---|
| Terpenes: | Pyrazines: | ||||||||||
| (-)-Beta-Pinene | 000127-91-3 | Pine, wood | X | X | - | Pyrazine, 2,3-dimethyl | 005910-89-4 | Caramel, cocoa, hazelnut, peanut butter, toasted | - | - | X |
| (-)-Terpinen-4-ol | 020126-76-5 | - | - | - | X | Pyrazine, 2,3-diethyl-5-methyl | 018138-04-0 | Earthy, meat, potato, roasted | - | - | X |
| 1(E)-Beta-Ocimene | 003779-61-1 | Floral | - | X | - | Pyrazine, 2,5-dimethyl | 000123-32-0 | Cocoa, roast beef, toasted walnut | - | - | X |
| Alpha-Caryophyllene | 006753-98-6 | Fried, spices, wood | - | X | - | Pyrazine, 3,5-diethyl-2-methyl | 018138-05-1 | Baked, cocoa, toasted, rum | - | - | X |
| Alpha-Phellandrene | 000099-83-2 | Citrus, fresh, mint, pepper, spices, and wood | - | X | X | Pyrazine, ethyl | 013925-00-3 | Burnt, must, peanut butter, toasted, rum, wood | - | - | X |
| Alpha-Thujene | 002867-05-2 | - | - | X | X | Pyrazine, methyl | 000109-08-0 | Cocoa, green, hazelnut, popcorn, roasted | - | - | X |
| Beta-Phellandrene | 000555-10-2 | - | - | - | X | Pyrazine, tetramethyl | 001124-11-4 | Cocoa, coffee, green, mocha, roasted | - | X | - |
| Camphene | 000079-92-5 | Menthol, citrus | - | X | X | ||||||
| Caryophyllene | 000087-44-5 | Fried, spices, wood | X | - | X | Esters: | |||||
| Gamma-Terpinene | 000099-85-4 | Bitter and citrusy | - | X | X | 1-Butanol, 3-methyl-, acetate | 000123-92-2 | Apple, banana, glue, pear | X | - | - |
| Sabinene | 003387-41-5 | - | - | - | X | 2-Propen-1-ol, 3-phenyl-, acetate | 000103-54-8 | Floral, fruit, honey | - | - | X |
| Acids: | Aldehydes: | ||||||||||
| Dodecanoic Acid/Lauric Acid | 000143-07-7 | - | X | - | - | Benzaldehyde | 000100-52-7 | Bitter almond | - | X | X |
| Nonanoic Acid/Pelargonic Acid | 000112-05-0 | Fat and bitter | X | - | - | Benzene acetaldehyde | 000122-78-1 | - | - | X | |
| Cinnamaldehyde, (E) | 014371-10-9 | - | - | X | |||||||
| Alcohols: | Benzene derivatives: | ||||||||||
| 2-Propen-1-ol, 3-Phenyl | 000104-54-1 | - | X | - | X | Benzene, 1-methoxy-4-(1- propenyl) | 000104-46-1 | - | - | - | X |
| Ethanol | 000064-17-5 | - | X | X | X | Benzene, 1-methyl-4-(1- methylethyl) | 000099-87-6 | Fresh, citrusy | - | X | - |
| Linalool | 000078-70-6 | Coriander, floral, lavender, lemon, rose | X | X | X | Estragole | 000140-67-0 | - | - | - | X |
| Phenylethyl alcohol | 000060-12-8 | Fruit, honey, lilac, rose, wine | - | X | - | ||||||
| Phenols: | Others: | ||||||||||
| 2-Methoxy-4-Vinylphenol | 007786-61-0 | Clove, curry, spices | X | - | X | 2-Furanmethanol | 000098-00-0 | Burnt, caramel, cooked | - | - | X |
| Eugenol | 000097-53-0 | Burnt, cloves, spices | X | - | X | Hexane | 000110-54-3 | - | X | X | - |
| Styrene | 000100-42-5 | Sweet and floral | X | X | X | ||||||
3.3. Sensory Evaluation of Milks with Flavors of Traditional Mexican Beverages
4. Conclusions
Supplementary Materials
Author Contributions
Funding
Institutional Review Board Statement
Informed Consent Statement
Data Availability Statement
Conflicts of Interest
Abbreviations
| PZ | Pozol |
| CA | Cacahuatole |
| CH | Chilate |
| FPZ | Flavor proposal for Pozol |
| FCA | Flavor proposal for Cacahuatole |
| FCH | Flavor proposal for Chilate |
| PCA | Principal component analysis |
| CATA | Check All That Apply |
References
- Pérez-Armendáriz, B.; Cardoso-Ugarte, G.A. Traditional fermented beverages in Mexico: Biotechnological, nutritional, and functional approaches. Food Res. Int. 2020, 136, 109307. [Google Scholar] [CrossRef]
- Barros, C.; Buenrostro, M. Pozol, Popo, Champurrado. Rev. Digit. Univ. de la Univ. Autónoma de México 2011, 12, 1–9. Available online: http://www.revista.unam.mx/vol.12/num4/art41/art41.pdf (accessed on 30 November 2021).
- Robledo-Márquez, K.; Ramírez, V.; González-Córdova, A.F.; Ramírez-Rodríguez, Y.; García-Ortega, L.; Trujillo, J. Research opportunities: Traditional fermented beverages in Mexico. Cultural, microbiological, chemical, and functional aspects. Food Res. Int. 2021, 147, 110482. [Google Scholar] [CrossRef] [PubMed]
- Garcia Aguilar, M.; Martinez Dorado, G.; Pulido Meneses, I.; Flores Ambrosio, E.; Avila Rojas, J.; Flores Morales, A.; Sánchez Contreras, A. Desarrollo de dos formulaciones de una bebida de cacao tradicional del municipio de Zacatelco, Tlaxcala. In Investigación y Desarrollo en Ciencia y Tecnología de Alimentos; Universidad Autónoma de Nuevo León: San Nicolas de los Garza, Nuevo León, Mexico, 2019; Volume 4. [Google Scholar]
- Gobierno de México, G. El Chilate Bebida Tradicional del Estado de Guerrero. 2018. Available online: https://www.gob.mx/agricultura/guerrero/articulos/el-chilate-bebida-tradicional-del-estado-de-guerrero?idiom=es (accessed on 18 March 2025).
- Ramirez, R. Propuesta de organización de productores de cacao para la sustentabilidad y desarrollo local en Tepango, municipio de Ayulta de los libres, Guerrero. In Desarrollo Sustentable y Participación Social; Rivera, R., Ed.; Universidad Autónoma Chapingo: Texcoco, Mexico; Universidad Autónoma de Guerrero: Chilpancingo, Guerrero, Mexico, 2018; pp. 435–452. [Google Scholar]
- Soleri, D.; Cleveland, D.A.; Cuevas, F.A. Food globalization and local diversity: The case of tejate. Curr. Anthropol. 2008, 49, 281–290. [Google Scholar] [CrossRef]
- Staller, J.; Carrasco, M. (Eds.) Pre-Columbian Foodways: Interdisciplinary Approaches to Food, Culture, and Markets in Ancient Mesoamerica; Springer Science & Business Media: Berlin/Heidelberg, Germany, 2009. [Google Scholar] [CrossRef]
- Schieberle, P. New developments in methods for analysis of volatile flavor compounds and their precursors. In Characterization of Food; Elsevier Science BV: Amsterdam, The Netherlands, 1995; pp. 403–431. [Google Scholar] [CrossRef]
- Song, H.; Liu, J. GC-O-MS technique and its applications in food flavor analysis. Food Res. Int. 2018, 114, 187–198. [Google Scholar] [CrossRef] [PubMed]
- González, L. Producción mexicana de leche se incrementó en 2.1% en 2020, dice la Canilec. El Economista. 25 October 2021. Available online: https://www.eleconomista.com.mx/empresas/Produccion-mexicana-de-leche-se-incremento-en-2.1-en-2020-dice-la-Canilec-20211025-0075.html (accessed on 21 October 2022).
- Hernandez, G.; Parrish, M.R. Mexico Dairy and Products Semi-annual Mexico Seeks to Improve Dairy Quality. In Global Agricultural Information Network; Report Number MX7020; USDA: Washington, DC, USA, 2017. Available online: https://apps.fas.usda.gov/newgainapi/api/report/downloadreportbyfilename?filename=Dairy%20and%20Products%20Semi-annual_Mexico%20City_Mexico_5-24-2017.pdf (accessed on 16 March 2025).
- Sallyards, M.; Kuypers, K.; Lara, G. Mexico Dairy and Products Semi-annual High Demand Drives Greater Cheese Production and Imports. In Global Agricultural Information Network; Report number MX9019; USDA: Washington, DC, USA, 2019. Available online: https://apps.fas.usda.gov/newgainapi/api/report/downloadreportbyfilename?filename=Dairy%20and%20Products%20Semi-annual_Mexico%20City_Mexico_5-24-2019.pdf (accessed on 15 March 2025).
- Barišić, V.; Icyer, N.C.; Akyil, S.; Toker, O.S.; Flanjak, I.; Ačkar, Đ. Cocoa based beverages–Composition, nutritional value, processing, quality problems and new perspectives. Trends Food Sci. Technol. 2023, 132, 65–75. [Google Scholar] [CrossRef]
- AOAC. Official Methods of Analysis of the Association of Official Analytical Chemists, 17th ed.; AOAC: Washington, DC, USA, 2000. [Google Scholar]
- FAO. Food Energy—Methods of analysis and conversion factors. In Report of a Technical Workshop. FAO Food and Nutrition Paper 77; FAO: Rome, Italy, 2003. [Google Scholar]
- Pérez-Ramírez, I.F.; Cariño-Sarabia, A.; Castaño-Tostado, E.; Vázquez-Landaverde, P.A.; Ramos-Gómez, M.; Reynoso-Camacho, R.; Amaya-Llano, S.L. Chemical and sensorial characterization of Tejate, a Mexican traditional maize-cocoa beverage, and improvement of its nutritional value by protein addition. J. Food Sci. Technol. 2021, 58, 3548–3560. [Google Scholar] [CrossRef] [PubMed]
- Cecilia, K.; Glaston, K.; Simon, M.; Renaud, B.; Fredrick, N. Volatile organic compounds in brewed Kenyan Arabica coffee genotypes by solid phase extraction gas chromatography mass spectrometry. Food Sci. Qual. Manag. 2012, 8, 18–26. [Google Scholar]
- Duarte, W.F.; Dias, D.R.; Oliveira, J.M.; Teixeira, J.A.; de Almeida e Silva, J.B.; Schwan, R.F. Characterization of different fruit wines made from cacao, cupuassu, gabiroba, jaboticaba and umbu. LWT 2010, 43, 1564–1572. [Google Scholar] [CrossRef]
- Varela, P.; Ares, G. Sensory profiling, the blurred line between sensory and consumer science. A review of novel methods for product characterization. Food Res. Int. 2012, 48, 893–908. [Google Scholar] [CrossRef]
- ISO 6658; Sensory Analysis: Methodology: General Guidance. International Organization for Standardization: Geneva, Switzerland, 2017.
- Santiago-Ramos, D.; Figueroa-Cárdenas, J.; Mariscal-Moreno, R.; Escalante-Aburto, A.; Ponce-García, N.; Véles-Medina, J. Physical and chemical changes undergone by pericarp and endosperm during corn nixtamalization-A review. J. Cereal Sci. 2018, 81, 108–117. [Google Scholar] [CrossRef]
- Bello, M.O.; Tolaba, M.P.; Suarez, C. Water absorption and starch gelatinization in whole rice grain during soaking. LWT 2007, 40, 313–318. [Google Scholar] [CrossRef]
- Mustiga, G.; Morrissey, J.; Stack, J.; Duval, A.; Royaert, S.; Jansen, J.; Bizzotto, C.; Villela-Dias, C.; Mei, L.; Cahoon, E.; et al. Identification of climate and genetic factors that control fat content and fatty acid composition of Theobroma cacao L. Beans. Front. Plant Sci. 2019, 10, 1159. [Google Scholar] [CrossRef]
- Bertazzo, A.; Comai, S.; Brunato, I.; Zancato, M.; Costa, C. The content of protein and non-protein (free and protein-bound) tryptophan in Theobroma cacao beans. Food Chem. 2011, 124, 93–96. [Google Scholar] [CrossRef]
- Rizo, J.; Rogel, M.A.; Guillén, D.; Wacher, C.; Martinez-Romero, E.; Encarnación, S.; Rodríguez-Sanoja, R. Nitrogen fixation in pozol, a traditional fermented beverage. Appl. Environ. Microbiol. 2020, 86, e00588-20. [Google Scholar] [CrossRef] [PubMed]
- Shi, D.; Stone, A.K.; Marinangeli, C.P.; Carlin, J.; Nickerson, M.T. Faba bean nutrition: Macronutrients, antinutrients, and the effect of processing. Cereal Chem. 2024, 101, 1181–1197. [Google Scholar] [CrossRef]
- Sotelo, A.; Soleri, D.; Wacher, C.; Sánchez-Chinchillas, A.; Argote, R.M. Chemical and nutritional composition of tejate, a traditional maize and cacao beverage from the Central Valleys of Oaxaca, Mexico. Plant Foods Hum. Nutr. 2012, 67, 148–155. [Google Scholar] [CrossRef]
- González-Amaro, R.M.; de Dios Figueroa-Cárdenas, J.; Perales, H.; Santiago-Ramos, D. Maize races on functional and nutritional quality of tejate: A maize-cacao beverage. LWT 2015, 63, 1008–1015. [Google Scholar] [CrossRef]
- Kaul, P.N.; Bhattacharya, A.K.; Rajeswara Rao, B.R.; Syamasundar, K.V.; Ramesh, S. Volatile constituents of essential oils isolated from different parts of cinnamon (Cinnamomum zeylanicum Blume). J. Sci. Food Agric. 2003, 83, 53–55. [Google Scholar] [CrossRef]
- Karolkowski, A.; Guichard, E.; Briand, L.; Salles, C. Volatile compounds in pulses: A review. Foods 2021, 10, 3140. [Google Scholar] [CrossRef]
- Pico, J.; Tapia, J.; Bernal, J.; Gómez, M. Comparison of different extraction methodologies for the analysis of volatile compounds in gluten-free flours and corn starch by GC/QTOF. Food Chem. 2018, 267, 303–312. [Google Scholar] [CrossRef] [PubMed]
- Quelal, O.M.; Hurtado, D.P.; Benavides, A.A.; Alanes, P.V.; Alanes, N.V. Key aromatic volatile compounds from roasted cocoa beans, cocoa liquor, and chocolate. Fermentation 2023, 9, 166. [Google Scholar] [CrossRef]
- Rojas, M.; Hommes, A.; Heeres, H.J.; Chejne, F. Physicochemical phenomena in the roasting of cocoa (Theobroma cacao L.). Food Eng. Rev. 2022, 14, 509–533. [Google Scholar] [CrossRef]
- Aprotosoaie, A.C.; Hăncianu, M.; Costache, I.I.; Miron, A. Linalool: A review on a key odorant molecule with valuable biological properties. Flavour Fragr. J. 2014, 29, 193–219. [Google Scholar] [CrossRef]
- Utrilla-Vázquez, M.; Rodríguez-Campos, J.; Avendaño-Arazate, C.H.; Gschaedler, A.; Lugo-Cervantes, E. Analysis of volatile compounds of five varieties of Maya cocoa during fermentation and drying processes by Venn diagram and PCA. Food Res. Int. 2020, 129, 108834. [Google Scholar] [CrossRef]
- National Center for Biotechnology Information. PubChem Compound Summaries. Available online: https://pubchem.ncbi.nlm.nih.gov (accessed on 13 June 2025).
- Kamau, E.H.; Nkhata, S.G.; Ayua, E.O. Extrusion and nixtamalization conditions influence the magnitude of change in the nutrients and bioactive components of cereals and legumes. Food Sci. Nutr. 2020, 8, 1753–1765. [Google Scholar] [CrossRef] [PubMed]
- Buzgau, G.; Marc, R.A.; Muresan, C.C.; Farcas, A.; Socaci, S.A.; Muresan, A.; Muste, S. The study of the quality parameters of the tortilla chips products formulated from mixtures of corn flour and legumes. Turk J. Agric. For. 2023, 47, 772–786. [Google Scholar] [CrossRef]
- Steele, D.H.; Thornburg, M.J.; Stanley, J.S.; Miller, R.R.; Brooke, R.; Cushman, J.R.; Cruzan, G. Determination of styrene in selected foods. J. Agric. Food Chem. 1994, 42, 1661–1665. [Google Scholar] [CrossRef]
- Cao, X.L.; Sparling, M.; Pelletier, L.; Dabeka, R. Styrene in foods and dietary exposure estimates. Food Addit. Contam. Part A 2018, 35, 2045–2051. [Google Scholar] [CrossRef]
- Fragnière, C.; Aebischer, J.N.; Dudler, V.; Sager, F. A short study on the formation of styrene in cinnamon. Mitteilungen Leb. Hygie. 2003, 94, 609–620. [Google Scholar]
- Shojaii, A.; Fard, M.A. Review of pharmacological properties and chemical constituents of Pimpinella anisum. Int. Sch. Res. Not. 2012, 2012, 510795. [Google Scholar] [CrossRef] [PubMed]
- Fuentes-Manzo, M.I. Cuantificación de Antioxidantes en Bebidas de Maíz (Zea mays). Master’s Thesis, Universidad de ciencias y artes de Chiapas, Tuxtla Gutierrez, Chiapas, Mexico, 2018. Available online: https://repositorio.unicach.mx/handle/20.500.12753/552?locale-attribute=en (accessed on 8 October 2024).
- da Veiga Moreira, I.M.; de Figueiredo Vilela, L.; Santos, C.; Lima, N.; Schwan, R.F. Volatile compounds and protein profiles analyses of fermented cocoa beans and chocolates from different hybrids cultivated in Brazil. Food Res. Int. 2018, 109, 196–203. [Google Scholar] [CrossRef]
- Rychlik, M.; Schieberle, P.; Grosch, W. Compilation of Odor Thresholds, Odor Qualities and Retention Indices of Key Food Odorants; Dt. Forschungsanst. für Lebensmittelchemie: Freising, Germany, 1998. [Google Scholar]
- Engel, E.; Ratel, J. Correction of the data generated by mass spectrometry analyses of biological tissues: Application to food authentication. J. Chromatogr. A 2007, 1154, 331–341. [Google Scholar] [CrossRef] [PubMed]
- Badjona, A.; Bradshaw, R.; Millman, C.; Howarth, M.; Dubey, B. Faba bean flavor effects from processing to consumer acceptability. Foods 2023, 12, 2237. [Google Scholar] [CrossRef]
- Bonaïti, C.; Irlinger, F.; Spinnler, H.E.; Engel, E. An iterative sensory procedure to select odor-active associations in complex consortia of microorganisms: Application to the construction of a cheese model. J. Dairy Sci. 2005, 88, 1671–1684. [Google Scholar] [CrossRef]
- Wu, S.; Zorn, H.; Krings, U.; Berger, R.G. Volatiles from submerged and surface-cultured beefsteak fungus. Fistulina hepatica. Flavour Fragr. J. 2007, 22, 53–60. [Google Scholar] [CrossRef]
- Insausti, K.; Goñi, V.; Petri, E.; Gorraiz, C.; Beriain, M.J. Effect of weight at slaughter on the volatile compounds of cooked beef from Spanish cattle breeds. Meat Sci. 2005, 70, 83–90. [Google Scholar] [CrossRef]
- Avsar, Y.K.; Karagul-Yuceer, Y.; Drake, M.A.; Singh, T.K.; Yoon, Y.; Cadwallader, K.R. Characterization of nutty flavor in Cheddar cheese. J. Dairy Sci. 2004, 87, 1999–2010. [Google Scholar] [CrossRef] [PubMed]
- Jarunrattanasri, A.; Theerakulkait, C.; Cadwallader, K.R. Aroma components of acid- hydrolyzed vegetable protein made by partial hydrolysis of rice bran protein. J. Agric. Food Chem. 2007, 55, 3044–3050. [Google Scholar] [CrossRef]
- Tret’yakov, K.V. Retention Data NIST Mass Spectrometry Data Center; NIST Mass Spectrom. Data Cent. Gaithersburg, MD, USA. 2007. Available online: https://chemdata.nist.gov (accessed on 13 November 2023).
- Ames, J.; Guy, R.C.E.; Kipping, G.J. Effect of pH and temperature on the formation of volatile compounds in cysteine/reducing sugar/starch mixtures during extrusion cooking. J. Agric. Food Chem. 2001, 49, 1885–1894. [Google Scholar] [CrossRef]
- Pino, J.A.; Mesa, J.; Muñoz, Y.; Martí, M.P.; Marbot, R. Volatile components from mango (Mangifera indica L.) cultivars. J. Agric. Food Chem. 2005, 53, 2213–2223. [Google Scholar] [CrossRef] [PubMed]
- Nakahara, K.; Yoshida, S.; Komatsu, K.; Ishiwata, K.; Sakamoto, O. Polymer analysis by improved pyrolysis-Gas Chromatography hyphenated with four specific detectors. J. Soc. Cosmet. Chem. Jpn. 2000, 34, 142–151. [Google Scholar] [CrossRef]
- Weissbecker, B.; Holighaus, G. Gas chromatography with mass spectrometric and electroantennographic detection: Analysis of wood odorants by direct coupling of insect olfaction and mass spectrometry. J. Chromatogr. A 2004, 1056, 209–216. Available online: https://ediss.uni-goettingen.de/bitstream/handle/11858/00-1735-0000-000D-F05D-C/holighaus.pdf?sequence=1 (accessed on 13 November 2023).
- Siegmund, B.; Murkovic, M. Changes in chemical composition of pumpkin seeds during the roasting process for production of pumpkin seed oil (Part 2: Volatile compounds). Food Chem. 2004, 84, 367–374. [Google Scholar] [CrossRef]
- Kotowska, U.; Żalikowski, M.; Isidorov, V.A. HS-SPME/GC-MS analysis of volatile and semi-volatile organic compounds emitted from municipal sewage sludge. Environ. Monit. Assess. 2012, 184, 2893–2907. [Google Scholar] [CrossRef]
- Isidorov, V.A.; Krajewska, U.; Dubis, E.N.; Jdanova, M.A. Partition coefficients of alkyl aromatic hydrocarbons and esters in a hexane-acetonitrile system. J. Chromatogr. A 2001, 923, 127–136. [Google Scholar] [CrossRef] [PubMed]
- Miyazaki, T.; Plotto, A.; Goodner, K.; Gmitter, F.G. Distribution of aroma volatile compounds in tangerine hybrids and proposed inheritance. J. Sci. Food Agric. 2011, 91, 449–460. [Google Scholar] [CrossRef]
- Benkaci-Ali, F.; Baaliouamer, A.; Meklati, B.Y.; Chemat, F. Chemical composition of seed essential oils from Algerian Nigella sativa extracted by microwave and hydrodistillation. Flavour Fragr. J. 2007, 22, 148–153. [Google Scholar] [CrossRef]
- Zeller, A.; Rychlik, M. Character impact odorants of fennel fruits and fennel tea. J. Agric. Food Chem. 2006, 54, 3686–3692. [Google Scholar] [CrossRef]
- Rezazadeh, S.; Hamedani, M.P.; Dowlatabadi, R.; Yazdani, D.; Shafiee, A. Chemical composition of the essential oils of Stachys schtschegleevii Sosn. and Stachys balansae Boiss & Kotschy from Iran. Flavour Fragr. J. 2006, 21, 290–293. [Google Scholar] [CrossRef]
- Couladis, M.; Chinou, I.B.; Tzakou, O.; Petrakis, P.V. Composition and antimicrobial activity of the essential oil of Hypericum rumeliacum subsp. Apollonis (Boiss. & Heldr.). Phytother. Res. 2003, 17, 152–154. [Google Scholar] [CrossRef]
- Zeng, Y.X.; Zhao, C.X.; Liang, Y.Z.; Yang, H.; Fang, H.Z.; Yi, L.Z.; Zeng, Z.D. Comparative analysis of volatile components from Clematis species growing in China. Anal. Chim. Acta. 2007, 595, 328–339. [Google Scholar] [CrossRef]
- Rembold, H.; Wallner, P.; Nitz, S.; Kollmannsberger, H.; Drawert, F. Volatile Components of Chickpea (Cicer arietinum L.) Seed. J. Agric. Food Chem. 1989, 37, 659–662. [Google Scholar] [CrossRef]
- Kundakovic, T.; Fokialakis, N.; Chinou, I. Essential oil composition of Achillea lingulata and A. umbellata. Flavour Fragr. J. 2007, 22, 184–187. [Google Scholar] [CrossRef]
- Lalel, H.J.D.; Singh, Z.; Tan, S.C. Glycosidically-bound aroma volatile compounds in the skin and pulp of “Kensington Pride” mango fruit at different stages of maturity. Postharvest Biol. Technol. 2003, 29, 205–218. [Google Scholar] [CrossRef]
- Beaulieu, J.C.; Grim, C.C. Identification of volatile compounds in cantaloupe at various developmental stages using solid phase microextraction. J. Agric. Food Chem. 2001, 49, 1345–1352. [Google Scholar] [CrossRef]
- Kallio, M.; Jussila, M.; Rissanen, T.; Anttila, P.; Hartonen, K.; Reissell, A.; Vreuls, R.; Adahchour, M.; Hyötyläinen, T. Comprehensive two-dimensional gas chromatography coupled to time-of-flight mass spectrometry in the identification of organic compounds in atmospheric aerosols from coniferous forest. J. Chromatogr. A 2006, 1125, 234–243. [Google Scholar] [CrossRef]
- Xu, X.; Van Stee, L.L.P.; Williams, J.; Beens, J.; Adahchour, M.; Vreuls, R.J.J.; Brinkman, U.A.T.; Lelieveld, J. Comprehensive two-dimensional gas chromatography (GC×GC) measurements of volatile organic compounds in the atmosphere. Atmos. Chem. Phys. 2003, 3, 665–682. [Google Scholar] [CrossRef]
- Yang, Y.; Wang, Z.P.; Gao, S.H.; Ren, H.Q.; Zhong, R.Q.; Chen, W.S. The effects of salvia przewalskii total phenolic acid extract on immune complex glomerulonephritis. Pharm. Biol. 2017, 55, 2153–2160. [Google Scholar] [CrossRef] [PubMed]
- Radulović, N.; Lazarević, J.; Ristić, N.; Palić, R. Chemotaxonomic significance of the volatiles in the genus Stachys (Lamiaceae): Essential oil composition of four Balkan Stachys species. Biochem. Syst. Ecol. 2007, 35, 196–208. [Google Scholar] [CrossRef]
- Estévez, M.; Ventanas, S.; Ramírez, R.; Cava, R. Influence of the addition of rosemary essential oil on the volatiles pattern of porcine frankfurters. J. Agric. Food Chem. 2005, 53, 8317–8324. [Google Scholar] [CrossRef]
- Belsito, E.L.; Carbone, C.; Di Gioia, M.L.; Leggio, A.; Liguori, A.; Perri, F.; Siciliano, C.; Viscomi, M.C. Comparison of the volatile constituents in cold-pressed bergamot oil and a volatile oil isolated by vacuum distillation. J. Agric. Food Chem. 2007, 55, 7847–7851. [Google Scholar] [CrossRef]
- Kartal, N.; Sokmen, M.; Tepe, B.; Daferera, D.; Polissiou, M.; Sokmen, A. Investigation of the antioxidant properties of Ferula orientalis L. using a suitable extraction procedure. Food Chem. 2007, 100, 584–589. [Google Scholar] [CrossRef]
- De Pooter, H.L.; Montena, J.P.; Willaert, G.A.; Dirinck, P.J.; Schamp, N.M. Treatment of golden delicious apples with aldehydes and carboxylic acids: Effect on the Headspace Composition. J. Agric. Food Chem. 1983, 31, 813–818. [Google Scholar] [CrossRef]
- Agnihotri, V.K.; Agarwal, S.G.; Dhar, P.L.; Thappa, R.K.; Baleshwar Kapahi, B.K.; Saxena, R.K.; Qazi, G.N. Essential oil composition of Mentha pulegium L. growing wild in the north-western Himalayas India. Flavour Fragr. J. 2005, 20, 607–610. [Google Scholar] [CrossRef]
- Vagionas, K.; Ngassapa, O.; Runyoro, D.; Graikou, K.; Gortzi, O.; Chinou, I. Chemical analysis of edible aromatic plants growing in Tanzania. Food Chem. 2007, 105, 1711–1717. [Google Scholar] [CrossRef]
- Cerny, C.; Guntz-Dubini, R. Role of the solvent glycerol in the Maillard reaction of D- fructose and L-alanine. J. Agric. Food Chem. 2006, 54, 574–577. [Google Scholar] [CrossRef] [PubMed]
- Hazzit, M.; Baaliouamer, A.; Faleiro, M.L.; Miguel, M.G. Composition of the essential oils of Thymus and Origanum species from Algeria and their antioxidant and antimicrobial activities. J. Agric. Food Chem. 2006, 54, 6314–6321. [Google Scholar] [CrossRef] [PubMed]
- Mallard, W.G.; Andriamaharavo, N.R.; Mirokhin, Y.A.; Halket, J.M.; Stein, S.E. Creation of libraries of recurring mass spectra from large data sets assisted by a dual-column workflow. Anal. Chem. 2014, 86, 10231–10238. [Google Scholar] [CrossRef]
- Steinhaus, P.; Schieberle, P. Characterization of the key aroma compounds in soy sauce using approaches of molecular sensory science. J. Agric. Food Chem. 2007, 55, 6262–6269. [Google Scholar] [CrossRef]
- Buchin, S.; Salmon, J.C.; Carnat, A.P.; Berger, T.; Bugaud, C.; Bosset, J.O. Identification de composés monoterpéniques, sesquiterpéniques et benzéniques dans un lait d’alpage tres riche en ces substances. Mitt. Geb. Leb. 2002, 93, 199–216. [Google Scholar] [CrossRef]
- Alves, R.J.V.; Pinto, C.A.; Da Costa, A.V.M.; Rezende, C.M. Zizyphus mauritiana Lam. (Rhamnaceae) and the chemical composition of its floral fecal odor. J. Braz. Chem. Soc. 2005, 16, 654–656. [Google Scholar] [CrossRef]
- Zhao, C.; Li, X.; Liang, Y.; Fang, H.; Huang, L.F.; Guo, F. Comparative analysis of chemical components of essential oils from different samples of Rhododendron with the help of chemometrics methods. Chemom. Intell. Lab. Syst. 2006, 82, 218–228. [Google Scholar] [CrossRef]
- Skaltsa, H.D.; Mavrommati, A.; Constantinidis, T. A chemotaxonomic investigation of volatile constituents in Stachys subsect. Swainsonianeae (Labiatae). Phytochemistry 2001, 57, 235–244. [Google Scholar] [CrossRef]
- Oruna-Concha, M.J.; Craig Duckham, S.; Ames, J.M. Comparison of volatile compounds isolated from the skin and flesh of four potato cultivars after baking. J. Agric. Food Chem. 2001, 49, 2414–2421. [Google Scholar] [CrossRef]
- Pino, J.A.; Marbot, R.; Vazquez, C. Volatile Components of tamarind (Tamarindus indica L.) grown in cuba australian species of palmeria (monimiaceae). J. Essent. Oil Res. 2004, 16, 318–320. [Google Scholar] [CrossRef]
- Shalit, M.; Katzir, N.; Tadmor, Y.; Larkov, O.; Burger, Y.; Shalekhet, F.; Lastochkin, E.; Ravid, U.; Amar, O.; Edelstein, M.; et al. Acetyl-CoA: Alcohol acetyltransferase activity and aroma formation in ripening melon fruits. J. Agric. Food Chem. 2001, 49, 794–799. [Google Scholar] [CrossRef] [PubMed]
- Solina, M.; Baumgartner, P.; Johnson, R.L.; Whitfield, F.B. Volatile aroma components of soy protein isolate and acid-hydrolysed vegetable protein. Food Chem. 2005, 90, 861–873. [Google Scholar] [CrossRef]
- Boulanger, R.; Crouzet, J. Identification of the aroma components of acerola (Malphigia glabra L.): Free and bound flavour compounds. Food Chem. 2001, 74, 209–216. [Google Scholar] [CrossRef]
- Mondello, L.; Sciarrone, D.; Casilli, A.; Tranchida, P.Q.; Dugo, P.; Dugo, G. Fast gas chromatography-full scan quadrupole mass spectrometry for the determination of allergens in fragrances. J. Sep. Sci. 2007, 30, 1905–1911. [Google Scholar] [CrossRef]
- Pino, J.; Marbot, R.; Rosado, A. Volatile constituents of star apple (Chrysophyllum cainito L.) from Cuba. Flavour Fragr. J. 2002, 17, 401–403. [Google Scholar] [CrossRef]
- Masoudi, S.; Esamaeili, A.; Khalilzadeh, M.A.; Rustaiyan, A.; Moazami, N.; Akhgar, M.R.; Varavipoor, M. Volatile constituents of Dorema aucheri Boiss., Seseli libanotis (L.) W. D. Koch var. armeniacum Bordz. and Conium maculatum L. three Umbelliferae herbs growing wild in Iran. Flavour Fragr. J. 2006, 21, 801–804. [Google Scholar] [CrossRef]
- Saroglou, V.; Marin, P.D.; Rancic, A.; Veljic, M.; Skaltsa, H. Composition and antimicrobial activity of the essential oil of six Hypericum species from Serbia. Biochem. Syst. Ecol. 2007, 35, 146–152. [Google Scholar] [CrossRef]
- Paulo, P.C.; Bittrich, V.; Shepherd, G.J.; Lopes, A.V.; Marsaioli, A.J. The ecological and taxonomic importance of flower volatiles of Clusia species (Guttiferae). Phytochemistry 2001, 56, 443–452. [Google Scholar] [CrossRef] [PubMed]
- Salido, S.; Valenzuela, L.R.; Altarejos, J.; Nogueras, M.; Sánchez, A.; Cano, E. Composition and infraspecific variability of Artemisia herba-alba from southern Spain. Biochem. Syst. Ecol. 2004, 32, 265–277. [Google Scholar] [CrossRef]
- Isidorov, V.A.; Vinogorova, V.T.; Rafałowski, K. HS-SPME analysis of volatile organic compounds of coniferous needle litter. Atmos. Environ. 2003, 37, 4645–4650. [Google Scholar] [CrossRef]
- Liu, J.; Nan, P.; Tsering, Q.; Tsering, T.; Bai, Z.; Wang, L.; Liu, Z.; Zhong, Y. Volatile constituents of the leaves and flowers of Salvia przewalskii Maxim. from Tibet. Flavour Fragr. J. 2006, 21, 435–438. [Google Scholar] [CrossRef]
- Majcher, M.A.; Jeleń, H.H. Effect of cysteine and cystine addition on sensory profile and potent odorants of extruded potato snacks. J. Agric. Food Chem. 2007, 55, 5754–5760. [Google Scholar] [CrossRef]
- Tuberoso, C.I.G.; Kowalczyk, A.; Coroneo, V.; Russo, M.T.; Dessì, S.; Cabras, P. Chemical composition and antioxidant, antimicrobial, and antifungal activities of the essential oil of Achillea ligustica All. J. Agric. Food Chem. 2005, 53, 10148–10153. [Google Scholar] [CrossRef]
- Saroglou, V.; Dorizas, N.; Kypriotakis, Z.; Skaltsa, H.D. Analysis of the essential oil composition of eight Anthemis species from Greece. J. Chromatogr. A 2006, 1104, 313–322. [Google Scholar] [CrossRef]
- Tsiri, D.; Kretsi, O.; Chinou, I.B.; Spyropoulos, C.G. Composition of fruit volatiles and annual changes in the volatiles of leaves of Eucalyptus camaldulensis Dehn. growing in Greece. Flavour Fragr. J. 2003, 18, 244–247. [Google Scholar] [CrossRef]
- Shang, C.; Hu, Y.; Deng, C.; Hu, K. Rapid determination of volatile constituents of Michelia alba flowers by gas chromatography-mass spectrometry with solid-phase microextraction. J. Chromatogr. A 2002, 942, 283–288. [Google Scholar] [CrossRef] [PubMed]
- Zhao, C.X.; Liang, Y.Z.; Fang, H.Z.; Li, X.N. Temperature-programmed retention indices for gas chromatography-mass spectroscopy analysis of plant essential oils. J. Chromatogr. A 2005, 1096, 76–85. [Google Scholar] [CrossRef] [PubMed]
- Mevy, J.P.; Bousquet-Mélou, A.; Greff, S.; Millongo, J.; Fernandez, C. Chemical composition of the volatile oil of Laggera aurita Schulz from Burkina-Faso. Biochem. Syst. Ecol. 2006, 34, 815–818. [Google Scholar] [CrossRef]
- Molo, L.; Rillo, L.; Ledda, A.; Addeo, F. Odorous constituents of ovine milk in relationship to diet. J. Dairy Sci. 1996, 79, 1322–1331. [Google Scholar] [CrossRef]
- Harangi, J. Retention index calculation without n-alkanes—The virtual carbon number. J. Chromatogr. A 2003, 993, 187–195. [Google Scholar]
- Bruni, R.; Bianchi, A.; Bellardi, M.G. Essential oil composition of Agastache anethiodora Britton (Lamiaceae) infected by cucumber mosaic virus (CMV). Flavour Fragr. J. 2007, 22, 66–70. [Google Scholar] [CrossRef]
- Gómez, E.; Ledbetter, C.A.; Hartsell, P.L. Volatile Compounds in Apricot, Plum, and Their Interspecific Hybrids. J. Agric. Food Chem. 1993, 41, 1669–1676. [Google Scholar] [CrossRef]
- Vahirua-Lechat, I.; Menut, C.; Roig, B.; Bessiere, J.M.; Lamaty, G. Isoprene related esters, significant components of Pandanus tectorius. Phytochemistry 1996, 43, 1277–1279. [Google Scholar] [CrossRef]




| Pozol | Chilate | Cacahuatole | |
|---|---|---|---|
| Moisture content, % | 67.40 ± 1.95 | 42.99 ± 10.51 | 61.30 ± 4.82 |
| Protein [b], % (d.b.) | 11.40 ± 1.55 | 9.31 ± 0.80 | 16.20 ± 0.63 |
| Fat, % (d.b.) | 11.78 ± 4.71 | 8.81 ± 2.66 | 10.10 ± 0.37 |
| Ash, % (d.b.) | 2.05 ± 0.36 | 2.00 ± 0.44 | 2.60 ± 0.19 |
| Carbohydrates [c], % (d.b.) | 72.26 ± 6.61 | 78.28 ± 2.62 | 70.30 ± 1.01 |
| Crude fiber, % (d.b.) | 2.50 ± 0.98 | 1.57 ± 0.37 | 0.80 ± 0.14 |
| Energy (kJ/100 g DW) | 1763.57 ± 68.17 | 1737.89 ± 55.14 | 1727.10 ± 5.49 |
| Energy (kcal/100 g DW) | 420.96 ± 16.38 | 421.07 ± 13.21 | 412.30 ± 1.31 |
Disclaimer/Publisher’s Note: The statements, opinions and data contained in all publications are solely those of the individual author(s) and contributor(s) and not of MDPI and/or the editor(s). MDPI and/or the editor(s) disclaim responsibility for any injury to people or property resulting from any ideas, methods, instructions or products referred to in the content. |
© 2025 by the authors. Licensee MDPI, Basel, Switzerland. This article is an open access article distributed under the terms and conditions of the Creative Commons Attribution (CC BY) license (https://creativecommons.org/licenses/by/4.0/).
Share and Cite
Abadía-García, L.; Ayala-Padilla, E.; Vázquez-Landaverde, P.A.; Cortez-Trejo, M.d.C.; Amaya-Llano, S.L. Characterization of Volatile Compounds in Traditional Mexican Cocoa-Based Beverages and Their Application in Flavored Milks. Beverages 2025, 11, 130. https://doi.org/10.3390/beverages11050130
Abadía-García L, Ayala-Padilla E, Vázquez-Landaverde PA, Cortez-Trejo MdC, Amaya-Llano SL. Characterization of Volatile Compounds in Traditional Mexican Cocoa-Based Beverages and Their Application in Flavored Milks. Beverages. 2025; 11(5):130. https://doi.org/10.3390/beverages11050130
Chicago/Turabian StyleAbadía-García, Lucía, Edgar Ayala-Padilla, Pedro A. Vázquez-Landaverde, María del Carmen Cortez-Trejo, and Silvia L. Amaya-Llano. 2025. "Characterization of Volatile Compounds in Traditional Mexican Cocoa-Based Beverages and Their Application in Flavored Milks" Beverages 11, no. 5: 130. https://doi.org/10.3390/beverages11050130
APA StyleAbadía-García, L., Ayala-Padilla, E., Vázquez-Landaverde, P. A., Cortez-Trejo, M. d. C., & Amaya-Llano, S. L. (2025). Characterization of Volatile Compounds in Traditional Mexican Cocoa-Based Beverages and Their Application in Flavored Milks. Beverages, 11(5), 130. https://doi.org/10.3390/beverages11050130

