Development of a Citrus Drink Using Mixture Design: Sensory Evaluation, Total Polyphenols and Vitamin C
Abstract
1. Introduction
2. Materials and Methods
2.1. Materials
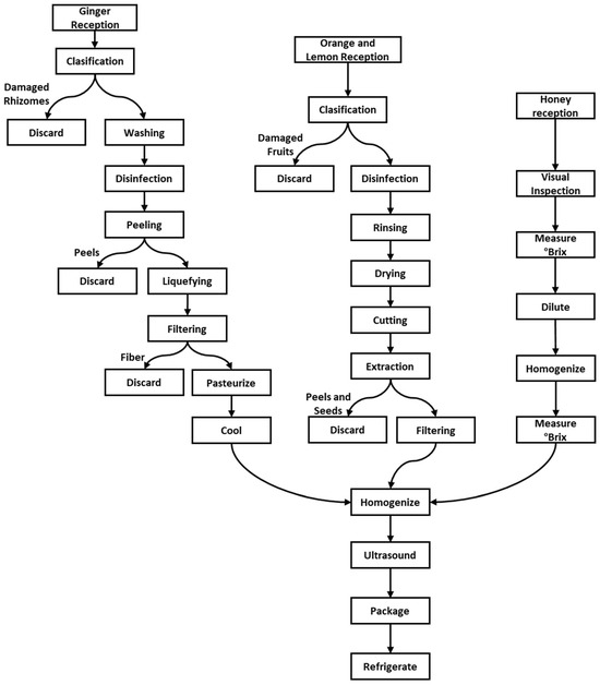
2.2. Elaboration of the Beverage
2.3. Beverage Formulation
2.4. Determination of Vitamin C
2.5. Determination of Total Phenolic Compounds
2.6. Free Radical Scavenging Ability of the Optimal Formula
2.7. Sensory Acceptability
2.8. Statistical Analysis
3. Results
3.1. Analysis of Experimental Formulations
3.2. ANOVA of Mathematical Models
3.3. Validation of Mathematical Models
3.4. Model Validation and Antioxidant Capacity
4. Discussion
5. Conclusions
Author Contributions
Funding
Institutional Review Board Statement
Informed Consent Statement
Data Availability Statement
Conflicts of Interest
Abbreviations
| OJ | Orange Juice |
| LJ | Lemon Juice |
| GJ | Ginger Juice |
References
- Vilas-Boas, A.A.; Magalhães, D.; Campos, D.A.; Porretta, S.; Dellapina, G.; Poli, G.; Istanbullu, Y.; Demir, S.; San Martín, Á.M.S.; García-Gómez, P.; et al. Innovative processing technologies to develop a new segment of functional citrus-based beverages: Current and future trends. Foods 2022, 11, 3859. [Google Scholar] [CrossRef] [PubMed]
- Essa, M.M.; Bishir, M.; Bhat, A.; Chidambaram, S.B.; Al-Balushi, B.; Hamdan, H.; Govindarajan, N.; Freidland, R.P.; Qoronfleh, M.W. Functional foods and their impact on health. J. Food Sci. Technol. 2023, 60, 820–834. [Google Scholar] [CrossRef]
- Chala, D.B.; Emire, S.A. Development of plant based functional food products: A review. Ann. Univ. Dunarea Jos Galati Fascicle VI Food Technol. 2022, 46, 169–183. [Google Scholar] [CrossRef]
- Putnik, P.; Pavlić, B.; Šojić, B.; Zavadlav, S.; Žuntar, I.; Kao, L.; Kitonić, D.; Kovačević, D.B. Innovative hurdle technologies for the preservation of functional fruit juices. Foods 2020, 9, 699. [Google Scholar] [CrossRef]
- Topolska, K.; Florkiewicz, A.; Filipiak-Florkiewicz, A. Functional food—Consumer motivations and expectations. Int. J. Environ. Res. Public Health 2021, 18, 5327. [Google Scholar] [CrossRef] [PubMed]
- Nazir, M.; Arif, S.; Khan, R.S.; Nazir, W.; Khalid, N.; Maqsood, S. Opportunities and challenges for functional and medicinal beverages: Current and future trends. Trends Food Sci. Technol. 2019, 88, 513–526. [Google Scholar] [CrossRef]
- Maharani, R.; Fernandes, A. Development of herbal teabag products based on regional potency to improve forest communities’ welfare. IOP Conf. Ser. Earth Environ. Sci. 2021, 917, 012011. [Google Scholar] [CrossRef]
- Isrigova, T.; Salmanov, M.; Isrigova, V.; Taibova, D.; Sannikova, E. Development of a technology for the production of a functional food based on plant raw materials. E3S Web Conf. 2020, 222, 03003. [Google Scholar] [CrossRef]
- La Rosa, A.O.; Rodríguez, G.T.; Taco, R.P. Native fruits of Peru as a potential source of nutrients, bioactive compounds and antioxidant capacity in the nutritional requirements of vulnerable groups. Rev. Fac. Agron. 2021, 38, 421–440. [Google Scholar] [CrossRef]
- Manrique-Suarez, L.; Ochoa-Sotomayor, N.; Salazar-Robles, H.; Masías, E.J.F. Technical study of the installation of a watercress nectar processor to reduce anemia in adults. Manag. Syst. Prod. Eng. 2023, 31, 59–70. [Google Scholar] [CrossRef]
- Minami, G.S.; Lumbantoruan, E.C.; Puteri, N.; Nuraini, R.; Harianto, J.C.; Fahrurroji, A. The potential of sweet orange (Citrus sinensis) in cardiovascular health: A literature review. J. Kedokt. Dan Kesehat. Indones. 2023, 14, 82–94. [Google Scholar] [CrossRef]
- Chriscensia, E.; Wibowo, E.C.; Enriko, G.; Wijaya, O.C.; Sahamastuti, A.A.T. Phytochemical screening, therapeutic benefits, and adverse effects of Citrus aurantifolia—A review. IJLS 2020, 2, 56–69. [Google Scholar] [CrossRef]
- Anh, N.H.; Kim, S.J.; Long, N.P.; Min, J.E.; Yoon, Y.C.; Lee, E.G.; Kim, M.; Kim, T.J.; Yang, Y.Y.; Son, E.Y.; et al. Ginger on human health: A comprehensive systematic review of 109 randomized controlled trials. Nutrients 2020, 12, 157. [Google Scholar] [CrossRef]
- Kiyama, R. Nutritional implications of ginger: Chemistry, biological activities and signaling pathways. J. Nutr. Biochem. 2020, 86, 108486. [Google Scholar] [CrossRef]
- Ahmed, N.; Karobari, M.I.; Yousaf, A.; Mohamed, R.N.; Arshad, S.; Basheer, S.N.; Peeran, S.W.; Noorani, T.Y.; Assiry, A.A.; Alharbi, A.S. The antimicrobial efficacy against selective oral microbes, antioxidant activity and preliminary phytochemical screening of Zingiber officinale. Infect. Drug Resist. 2022, 15, 2773–2785. [Google Scholar] [CrossRef] [PubMed]
- Abdullahi, A.; Khairulmazmi, A.; Yasmeen, S.; Ismail, I.S.; Norhayu, A.; Sulaiman, M.R.; Ahmed, O.H.; Ismail, M.R. Phytochemical profiling and antimicrobial activity of ginger (Zingiber officinale) essential oils against important phytopathogens. Arab. J. Chem. 2020, 13, 8012–8025. [Google Scholar] [CrossRef]
- El-Saber Batiha, G.; Hussein, D.E.; Algammal, A.M.; George, T.T.; Jeandet, P.; Al-Snafi, A.E.; Tiwari, A.; Pagnossa, J.P.; Lima, C.M.; Thorat, N.D.; et al. Application of natural antimicrobials in food preservation: Recent views. Food Control 2021, 126, 108066. [Google Scholar] [CrossRef]
- Squeo, G.; De Angelis, D.; Leardi, R.; Summo, C.; Caponio, F. Background, applications and issues of the experimental designs for mixture in the food sector. Foods 2021, 10, 1128. [Google Scholar] [CrossRef]
- Akpolat, O.; Ertürk, G. An application of mixture design: A case study on blending of Olive oils by design-expert. Rec. Agric. Food Chem. 2023, 3, 1–7. [Google Scholar] [CrossRef]
- Becerra, M.; Goos, P. Bayesian I-optimal designs for choice experiments with mixtures. Chemom. Intell. Lab. Syst. 2021, 217, 104395. [Google Scholar] [CrossRef]
- Nagaraj, A.; Kalagatur, N.K.; Kadirvelu, K.; Shankar, S.; Mangamuri, U.K.; Sudhakar, P.; Samiappan, S. Biomimetic of hydroxyapatite with Tridax procumbens leaf extract and investigation of antibiofilm potential in Staphylococcus aureus and Escherichia coli. Indian J. Biochem. Biophys. 2022, 59, 755–766. [Google Scholar] [CrossRef]
- Ore Quiroz, H.; Aldana, W.; Salazar Sandoval, C.A.; Saucedo Teran, B.A. Parámetros óptimos de concentrado de zumo de naranja (Citrus sinensis) y su efecto en la vitamina C. Pakamuros 2023, 10, 2. [Google Scholar] [CrossRef]
- Ashari, H.; Sadeghi, N.; Oveisi, M.R.; Hajimahmoodi, M. Total phenol, total flavonoid and ascorbic acid content of Iranian commercial orange juice. J. Food Hyg. Saf. 2021, 6, 22–27. [Google Scholar] [CrossRef]
- Domínguez, E.; Ordoñez, E. Evaluación de la actividad antioxidante, vitamina c de zumos cítricos de lima dulce (Citrus limetta), limón tahití (Citrus latifolia), limón rugoso (Citrus jambhiri Lush) y mandarina cleopatra (Citrus reshni) almacenados en refrigeración. Investig. Amazon. 2013, 3, 30–35. [Google Scholar]
- Torres, N.M. Efecto del Ultrasonido en la Extracción y Nanoencapsulación de Polifenoles de Limón Persa (Citrus latifolia). Master’s Thesis, Centro de Investigación y Asistencia en Tecnología y Diseño del Estado de Jalisco, Zapopan, Mexico, 2017. Available online: http://ciatej.repositorioinstitucional.mx/jspui/handle/1023/447 (accessed on 12 December 2024).
- Reyes, M.M.; Gómez, P.V.; Espinoza, C. Tablas Peruanas de Composición de Alimentos, 10th ed.; Instituto Nacional de Salud: Mexico City, Mexico, 2017; ISBN 978-612-310-178-7. [Google Scholar]
- Ozola, B.; Augspole, I.; Duma, M.; Kreicbergs, V. Bioactive compounds in fresh and dried ginger root (Zingiber officinale). In Proceedings of the FOODBALT 2019, 13th Baltic Conference on Food Science and Technology “Food, Nutrition, Well-Being”, Jelgava, Latvia, 2–3 May 2019; pp. 265–268. [Google Scholar] [CrossRef]
- Kumari, S.; Gupta, A. Nutritional composition of dehydrated ashwagandha, shatavari, and ginger root powder. Int. J. Home Sci. 2016, 2, 68–70. [Google Scholar]
- Ghasemzadeh, A.; Jaafar, H.Z.E.; Rahmat, A. Antioxidant activities, total phenolics and flavonoids content in two varieties of Malaysia young ginger (Zingiber officinale Roscoe). Molecules 2010, 15, 4324–4333. [Google Scholar] [CrossRef]
- Tiencheu, B.; Nji, D.N.; Achidi, A.U.; Egbe, A.C.; Tenyang, N.; Ngongang, E.F.T.; Djikeng, F.T.; Fossi, B.T. Nutritional, sensory, physico-chemical, phytochemical, microbiological and shelf-life studies of natural fruit juice formulated from orange (Citrus sinensis), lemon (Citrus limon), Honey and Ginger (Zingiber officinale). Heliyon 2021, 7, e07177. [Google Scholar] [CrossRef] [PubMed]
- Bayoï, J.R.; Tobias, T. Comparative Investigation of Quality Features and Microbiological Safety of the Spicy “Ndjindja” (Zingiber officinale) Drink Made from Various Production Sites in Far North of Cameroon. J. Food Qual. 2025, 2025, 9631365. [Google Scholar] [CrossRef]
- Emmanuel, P.A.; Ahmadou, F.; Dibanda, R.F.; Dimitry, M.Y.; Bassogog, C.B.; Mehanni, A.H.E.; Mbofung, C.M. In vitro antioxidant potential and sensory characteristics of a common Cameroonian beverage made from a mixture of Citrus medica, ginger (Zingiber officinale) and honey. J. Agric. Food Sci. Biotechnol. 2024, 2, 209–214. [Google Scholar] [CrossRef]
- Bekkouch, O.; Dalli, M.; Harnafi, M.; Touiss, I.; Mokhtari, I.; Assri, S.E.; Harnafi, H.; Choukri, M.; Ko, S.J.; Kim, B.; et al. Ginger (Zingiber officinale Roscoe), lemon (Citrus limon L.) juices as preventive agents from chronic liver damage induced by CCl4: A biochemical and histological study. Antioxidants 2022, 11, 390. [Google Scholar] [CrossRef]
- Monzón, L.; Becerra, G.; Aguirre, E.; Rodríguez, G.; Villanueva, E. Ultrasound-assisted extraction of polyphenols from avocado residues: Modeling and optimization using response surface methodology and artificial neural networks. Sci. Agropecu. 2021, 12, 33–40. [Google Scholar] [CrossRef]
- Hurtado-Soria, B.Z.; Villanueva, E.; Chire-Fajardo, G.C.; Ureña-Peralta, M.O. Optimization of the cocoa roasting process using a static tray and rotary drum for maximizing the antioxidant content via the response surface method. J. Agric. Food Res. 2025, 19, 101622. [Google Scholar] [CrossRef]
- Yildiz, R.; Maskan, M. Optimization of a green tea beverage enriched with honey and bee pollen. Int. J. Gastron. Food Sci. 2022, 30, 100597. [Google Scholar] [CrossRef]
- Raji, A.O.; Adebayo, O.F.; Sanusi, S.M. Anti oxidative potentials and storage stability of pasteurised mixed fruits juices from pineapple and bitter orange. Food Biosci. 2022, 49, 101937. [Google Scholar] [CrossRef]
- Khalil, A.A.; Khan, A.A.; Khalid, A.; Abid, Z.; Proestos, C.; Bhat, Z.F.; Shahbaz, M.U.; Aadil, R.M. Comparing the antioxidant properties and volatile compounds of carrot-orange juice blend processed through varied chemical, pasteurization and ultrasound conditions. Ultrason. Sonochem. 2023, 98, 106534. [Google Scholar] [CrossRef]


| Formulation (Runs) | Orange Juice (mL) | Lemon Juice (mL) | Ginger Juice (mL) | Honey (g) | Water (mL) |
|---|---|---|---|---|---|
| 1 | 90.00 | 0.00 | 0.00 | 10.00 | 20.00 |
| 2 | 0.00 | 90.00 | 0.00 | 10.00 | 20.00 |
| 3 | 0.00 | 0.00 | 90.00 | 10.00 | 20.00 |
| 4 | 45.00 | 45.00 | 0.00 | 10.00 | 20.00 |
| 5 | 45.00 | 0.00 | 45.00 | 10.00 | 20.00 |
| 6 | 0.00 | 45.00 | 45.00 | 10.00 | 20.00 |
| 7 | 30.00 | 30.00 | 30.00 | 10.00 | 20.00 |
| 8 | 60.00 | 15.00 | 15.00 | 10.00 | 20.00 |
| 9 | 15.00 | 60.00 | 15.00 | 10.00 | 20.00 |
| 10 | 15.00 | 15.00 | 60.00 | 10.00 | 20.00 |
| 11 * | 90.00 | 0.00 | 0.00 | 10.00 | 20.00 |
| 12 * | 0.00 | 90.00 | 0.00 | 10.00 | 20.00 |
| 13 * | 0.00 | 0.00 | 90.00 | 10.00 | 20.00 |
| Formulation (Runs) | Overall Acceptability | Total Phenolic Compounds (mg GAE/100 g) | Vitamin C (mg/100 g) |
|---|---|---|---|
| 1 | 7.85 ± 1.22 | 14.82 ± 0.71 | 35.46 ± 0.82 |
| 2 | 2.40 ± 1.68 | 5.14 ±0.29 | 20.72 ± 0.61 |
| 3 | 1.34 ± 1.18 | 5.12 ± 0.12 | 1.79 ± 0.32 |
| 4 | 3.58 ± 2.39 | 9.60 ± 0.27 | 30.52 ± 0.31 |
| 5 | 2.96 ± 1.91 | 8.49 ± 0.34 | 14.47 ± 2.17 |
| 6 | 2.22 ± 1.44 | 5.29 ± 0.17 | 13.97 ± 2.16 |
| 7 | 4.05 ± 2.08 | 7.46 ± 0.26 | 15.13 ± 1.11 |
| 8 | 4.90 ± 1.94 | 11.15 ± 0.25 | 27.41 ± 0.86 |
| 9 | 2.26 ± 2.08 | 6.05 ± 0.17 | 22.33 ± 0.18 |
| 10 | 2.57 ± 2.08 | 6.24 ± 0.26 | 10.20 ± 1.3 |
| 11 | 7.65 ± 1.54 | 15.65 ± 0.10 | 30.97 ± 6.71 |
| 12 | 1.97 ± 1.56 | 6.02 ± 0.25 | 24.45 ± 0.18 |
| 13 | 1.46 ± 1.26 | 5.39 ± 0.13 | 1.95 ± 0.24 |
| Model | OA | TPC | VC | ||||||
|---|---|---|---|---|---|---|---|---|---|
| Coefficient | p Value | Sig. | Coefficient | p Value | Sig. | Coefficient | p Value | Sig. | |
| Linear | |||||||||
| B1 | +0.086067 | <0.0001 | **** | 0.16982 | <0.0001 | **** | 0.36662 | <0.0001 | **** |
| B2 | +0.023378 | 0.0018 | ** | 0.061203 | <0.0001 | **** | 0.25977 | 0.0057 | ** |
| B3 | +0.015921 | 0.0001 | ** | 0.058687 | <0.0001 | **** | 0.012986 | <0.0001 | **** |
| Quadratic | |||||||||
| B12 | −7.46576 × 10−4 | 0.0053 | ** | −4.18066 × 10−4 | 0.0672 | NS | - | - | - |
| B13 | −7.77994 × 10−4 | 0.0043 | ** | −8.13820 × 10−4 | 0.0040 | ** | - | - | - |
| B23 | +1.74061 × 10−4 | 0.3582 | NS | −9.43901 × 10−5 | 0.6400 | NS | - | - | - |
| Cubic | |||||||||
| B123 | +4.43029 × 10−5 | 0.0204 | * | - | - | - | - | - | - |
| R2 | 0.9886 | 0.9932 | 0.9612 | ||||||
| R2 adj | 0.9773 | 0.9883 | 0.9534 | ||||||
| Name | Goal | Importance |
|---|---|---|
| OJ | is in range | 3 |
| LJ | Maximize | 1 |
| GJ | Maximize | 1 |
| OA | Maximize | 5 |
| VC | Maximize | 4 |
| TPC | Maximize | 4 |
| Experimental Responses | Predicted Responses | |
|---|---|---|
| OA | 6.81 ± 0.42 | 6.55822 |
| VC | 32.3 ± 0.65 | 30.8351 |
| TPC | 14.64 ± 0.12 | 13.6952 |
Disclaimer/Publisher’s Note: The statements, opinions and data contained in all publications are solely those of the individual author(s) and contributor(s) and not of MDPI and/or the editor(s). MDPI and/or the editor(s) disclaim responsibility for any injury to people or property resulting from any ideas, methods, instructions or products referred to in the content. |
© 2025 by the authors. Licensee MDPI, Basel, Switzerland. This article is an open access article distributed under the terms and conditions of the Creative Commons Attribution (CC BY) license (https://creativecommons.org/licenses/by/4.0/).
Share and Cite
Bazán-Plasencia, J.; Mejía-Vásquez, A.; Bracamonte, G.H.; Anali Ponce-Ramirez, J.; Ortecho-Llanos, R.; Hurtado-Soria, B.Z.; Villanueva, E.; Aguirre, E. Development of a Citrus Drink Using Mixture Design: Sensory Evaluation, Total Polyphenols and Vitamin C. Beverages 2025, 11, 51. https://doi.org/10.3390/beverages11020051
Bazán-Plasencia J, Mejía-Vásquez A, Bracamonte GH, Anali Ponce-Ramirez J, Ortecho-Llanos R, Hurtado-Soria BZ, Villanueva E, Aguirre E. Development of a Citrus Drink Using Mixture Design: Sensory Evaluation, Total Polyphenols and Vitamin C. Beverages. 2025; 11(2):51. https://doi.org/10.3390/beverages11020051
Chicago/Turabian StyleBazán-Plasencia, Jeimison, Antony Mejía-Vásquez, Gerald H. Bracamonte, Juanita Anali Ponce-Ramirez, Ronald Ortecho-Llanos, Beetthssy Z. Hurtado-Soria, Eudes Villanueva, and Elza Aguirre. 2025. "Development of a Citrus Drink Using Mixture Design: Sensory Evaluation, Total Polyphenols and Vitamin C" Beverages 11, no. 2: 51. https://doi.org/10.3390/beverages11020051
APA StyleBazán-Plasencia, J., Mejía-Vásquez, A., Bracamonte, G. H., Anali Ponce-Ramirez, J., Ortecho-Llanos, R., Hurtado-Soria, B. Z., Villanueva, E., & Aguirre, E. (2025). Development of a Citrus Drink Using Mixture Design: Sensory Evaluation, Total Polyphenols and Vitamin C. Beverages, 11(2), 51. https://doi.org/10.3390/beverages11020051

