Curcumin-Functionalized Ag and ZnO Nanoparticles: A Nanotherapeutic Approach for Treating Infections in Diabetic Wounds
Abstract
1. Introduction
2. Materials and Methods
2.1. Chemical
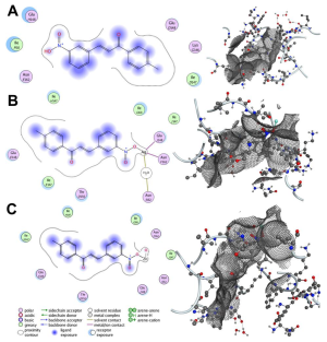
2.2. Molecular Operating Environment (MOE) Docking Methodology
2.3. Synthesis of Ag-ZnO Nanoparticles
2.4. Interaction of Synthesized Nanomaterials with Curcumin
2.5. Preparation of Ointment
2.6. Preparation of Wound Pad
2.7. Instrumentation
2.8. In Vivo Safety and Efficacy Evaluation in a Rabbit Model
- − Irritation, Systemic Toxicity, and Wound-Healing Assessment:
2.9. Clinical Trial Design
2.10. Bacterial Growth Inhibition Test
2.11. Ethics Approval and Consent to Participate
3. Results and Discussion
4. Conclusions
Author Contributions
Funding
Informed Consent Statement
Data Availability Statement
Acknowledgments
Conflicts of Interest
References
- Qin, W.; Wu, Y.; Liu, J.; Yuan, X.; Gao, J. A Comprehensive Review of the Application of Nanoparticles in Diabetic Wound Healing: Therapeutic Potential and Future Perspectives. Int. J. Nanomed. 2022, 17, 6007–6029. [Google Scholar] [CrossRef] [PubMed]
- Smith, R.A. Nanotechnology in the Future Treatment of Diabetic Wounds. Rev. Diabet. Stud. 2020, 16, 1–12. [Google Scholar] [CrossRef]
- Sanapalli, V.; Haque, M.A.; Sanapalli, B.K.; Karri, V.V.R.; Mondal, T.K.; Barai, P.; Islam, M.R.; Farahim, F.; Ali, T.; Barai, H.R.; et al. Nanoparticles for Delivering Micro and Macromolecules for the Management of Diabetic Wounds. Cell Biochem. Funct. 2024, 42, e70006. [Google Scholar] [CrossRef]
- Mo, Y.; Zhou, T.; Li, W.; Niu, Y.; Sheu, C. Advances in Nanohybrid Hydrogels for Wound Healing: From Functional Mechanisms to Translational Prospects. Gels 2025, 11, 483. [Google Scholar] [CrossRef]
- Huang, Y.; Guo, X.; Wu, Y.; Chen, X.; Feng, L.; Xie, N.; Shen, G. Nanotechnology’s frontier in combatting infectious and inflammatory diseases: Prevention and treatment. Signal Transduct. Target. Ther. 2024, 9, 34. [Google Scholar] [CrossRef] [PubMed]
- Frykberg, R.G.; Banks, J. Challenges in the treatment of chronic wounds. Adv. Wound Care 2015, 4, 562–582. [Google Scholar] [CrossRef]
- Raffetto, J.D.; Ligi, D.; Maniscalco, R.; Khalil, R.A.; Mannello, F. Why Venous Leg Ulcers Have Difficulty Healing: Overview on Pathophysiology, Clinical Consequences, and Treatment. J. Clin. Med. 2021, 10, 29. [Google Scholar] [CrossRef]
- Bocheva, G.; Slominski, R.M.; Slominski, A.T. Neuroendocrine aspects of skin aging. Int. J. Mol. Sci. 2019, 20, 2798. [Google Scholar] [CrossRef]
- Markova, A.; Mostow, B.E. US Skin Disease Assessment: Ulcer and Wound Care. Dermatol. Clin. 2012, 30, 107–111. [Google Scholar] [CrossRef] [PubMed]
- Agale, S.V. Chronic Leg Ulcers: Epidemiology, Aetiopathogenesis, and Management. Ulcers 2013, 2013, 413604. [Google Scholar] [CrossRef]
- Kahle, B.; Hermanns, H.J.; Gallenkemper, G. Evidence-based practices for chronic leg ulcer therapy. Dtsch. Arztebl. Int. 2011, 108, 231–237. [Google Scholar]
- Van Gent, W.B.; Wilschut, E.D.; Wittens, C. Management of venous ulcer disease. BMJ 2010, 341, 341. [Google Scholar] [CrossRef]
- Consuegra, R.V.G.; Verdú, J. Quality of life in people with venous leg ulcers: An integrative review. J. Adv. Nurs. 2011, 67, 926–944. [Google Scholar] [CrossRef] [PubMed]
- Sasanka, C.S. Venous ulcers of the lower limb: Where do we stand? Indian J. Plast. Surg. 2012, 45, 266–274. [Google Scholar] [CrossRef]
- Amir, O.; Liu, A.; Chang, A.L.S. Stratification of Highest-Risk Patients with Chronic Skin Ulcers in a Stanford Retrospective Cohort Includes Diabetes, Need for Systemic Antibiotics, and Albumin Levels. Ulcers 2012, 2012, 767861. [Google Scholar] [CrossRef]
- Rayner, R.; Carville, K.; Keaton, J.; Prentice, J.; Santamaria, X.N. Leg Ulcers: Atypical Presentations and Associated Comorbidities. Wound Pract. Res. 2009, 17, 168–185. [Google Scholar]
- Cheng, C.F.; Sahu, D.; Tsen, F.; Zhao, Z.; Fan, J.; Kim, R.; Wang, X.; O’Brien, K.; Li, Y.; Kuang, Y.; et al. A fragment of secreted Hsp90α carries properties that enable it to accelerate effectively both acute and diabetic wound healing in mice. J. Clin. Investig. 2011, 121, 4348–4361. [Google Scholar] [CrossRef]
- Rahman, G.A.; Adigun, I.A.; Fadeyi, A. Epidemiology, etiology and treatment of chronic leg ulcer: Experience with sixty patients. Ann. Afr. Med. 2010, 9, 1–4. [Google Scholar] [CrossRef]
- Mekkes, J.R.; Loots, M.A.M.; van der Wal, A.C.; Bos, J.D. Causes, investigation and treatment of leg ulceration. Br. J. Dermatol. 2003, 148, 388–401. [Google Scholar] [CrossRef] [PubMed]
- O’Brien, J.F.; Grace, P.A.; Perry, I.J.; Burke, P.E. Prevalence and aetiology of leg ulcers in Ireland. Ir. J. Med. Sci. 2000, 169, 110–112. [Google Scholar] [CrossRef] [PubMed]
- Faria, E.; Blanes, L.; Hochman, B.; Filho, M.M.; Ferreira, L. Health-related quality of life, self-esteem, and functional status of patients with leg ulcers. Wounds 2011, 23, 4–10. [Google Scholar]
- Choudhary, V.; Choudhary, M.; Bollag, W.B. Exploring skin wound healing models and the impact of natural lipids on the healing process. Int. J. Mol. Sci. 2024, 28, 3790. [Google Scholar] [CrossRef] [PubMed]
- Jamshidi-Kia, F.; Lorigooini, Z.; Amini-Khoei, H. Medicinal plants: History and future perspective. J. HerbMed Pharmacol. 2018, 7, 1–7. [Google Scholar] [CrossRef]
- Gajdács, M.; Urbán, E.; Stájer, A.; Baráth, Z. Antimicrobial resistance in the context of the sustainable development goals: A brief review. Eur. J. Investig. Health Psychol. Educ. 2021, 11, 71–82. [Google Scholar] [CrossRef]
- Seo, M.; Hyun, K.S.; Yoochan, M.; Hwang, S.; No, K.T. Development of natural compound molecular fingerprint (NC-MFP) with the dictionary of natural products (DNP) for natural product-based drug development. J. Cheminform. 2020, 12, 6. [Google Scholar] [CrossRef]
- Anza, M.; Endale, M.; Cardona, L.; Cortes, D.; Eswaramoorthy, R.; Zueco, J.; Rico, H.; Trelis, M.; Abarca, B. Antimicrobial activity, in silico molecular docking, ADMET and DFT analysis of secondary metabolites from roots of Three Ethiopian medicinal plants. Adv. Appl. Bioinform. Chem. 2021, 14, 117–132. [Google Scholar] [CrossRef] [PubMed]
- Abbirami, B.; Choi, S.B.; Młodawska, B.M.; Froemming, G.R.A.; Lavilla, C.A.; Małgorzata, J.; Billacura, M.P.; Siyumbwa, S.N.; Okechukwu, P.N. Antioxidant, wound healing potential and in silico assessment of naringin, eicosane and octacosane. Molecules 2023, 28, 1043. [Google Scholar] [CrossRef] [PubMed]
- Baghel, U.; Mishra, A.P.; Elissawy, A.M.; Singab, A.N.; Pezzani, R.; Redaelli, M.; Patra, J.K.; Venil, C.K.; Das, G.; Singh, D.; et al. Curcumin nanoformulations for microbial and wound healing purposes. Phytother. Res. 2021, 35, 2487–2499. [Google Scholar]
- Krausz, A.E.; Adler, B.L.; Cabral, V.; Navati, M.; Doerner, J.; Charafeddine, R.A.; Chandra, D.; Liang, H.; Gunther, L.; Clendaniel, A.; et al. Curcumin-encapsulated nanoparticles as innovative antimicrobial and wound healing agent. Nanomed. Nanotechnol. Biol. Med. 2015, 11, 195–206. [Google Scholar] [CrossRef]
- Gong, C.; Wu, Q.; Wang, Y.; Zhang, D.; Luo, F.; Zhao, X.; Qian, Z. A biodegradable hydrogel system containing curcumin encapsulated in micelles for cutaneous wound healing. Biomaterials 2013, 34, 6377–6387. [Google Scholar] [CrossRef]
- Pulido-Moran, M.; Moreno-Fernandez, J.; Ramirez-Tortosa, C.; Ramirez-Tortosa, M. Curcumin and health. Molecules 2016, 21, 264. [Google Scholar] [CrossRef]
- Bhandari, P.R. Garlic (Allium sativum L.): A review of potential therapeutic applications. Int. J. Green Pharm. 2012, 6, 118–129. [Google Scholar] [CrossRef]
- Farhat, F.; Sohail, S.S.; Siddiqui, F.; Irshad, R.R.; Madsen, D.Ø. Curcumin in wound healing—A bibliometric analysis. Life 2023, 13, 143. [Google Scholar] [CrossRef]
- Koppen, C.J.; Hartmann, R.W. Advances in the treatment of chronic wounds: A patent review. Expert Opin. Ther. Pat. 2015, 25, 931–937. [Google Scholar] [CrossRef]
- Yu, R.; Zhang, H.; Guo, B. Conductive biomaterials as bioactive wound dressing for wound healing and skin tissue engineering. Nano Micro Lett. 2022, 14, 1. [Google Scholar] [CrossRef]
- Dehkordi, A.N.; Babaheydari, F.M.; Chehelgerdi, M.; Dehkordi, S.R. Skin tissue engineering: Wound healing based on stem-cell-based therapeutic strategies. Stem Cell Res. Ther. 2019, 10, 111. [Google Scholar] [CrossRef]
- Tatarusanu, S.M.; Lupascu, F.G.; Profire, B.S.; Szilagyi, A.; Gardikiotis, I.; Iacob, A.T.; Caluian, I.; Herciu, L.; Gisca, T.C.; Baican, M.C.; et al. Modern approaches in wound management. Polymers 2023, 15, 3648. [Google Scholar] [CrossRef]
- Tiwari, R.; Pathak, K. Local drug delivery strategies towards wound healing. Pharmaceutics 2023, 15, 634. [Google Scholar] [CrossRef] [PubMed]
- Naskar, A.; Kim, K. Recent advances in nanomaterial-based wound-healing therapeutics. Pharmaceutics 2020, 12, 499. [Google Scholar] [CrossRef]
- Gowda, B.H.J.; Mohanto, S.; Singh, A.; Ghosh, S.; Ansari, M.J.; Pramanik, S. Nanoparticle-based therapeutic approaches for wound healing: A review of the state-of-the-art. Mater. Today Chem. 2023, 27, 101319. [Google Scholar] [CrossRef]
- Monika, P.; Chandraprabha, M.N.; Rangarajan, A.; Waiker, P.V.; Murthy, K.N.C. Challenges in healing wound: Role of complementary and alternative medicine. Front. Nutr. 2021, 8, 791899. [Google Scholar] [CrossRef]
- Ataide, J.A.; Cefali, L.C.; Croisfelt, F.M. Natural actives for wound healing: A review. Phytother. Res. 2018, 32, 1664–1674. [Google Scholar]
- Darvishi, S.; Tavakoli, S.; Kharaziha, M.; Girault, H.H. Advances in the sensing and treatment of wound biofilms. Angew. Chem. Int. Ed. 2022, 61, e202112218. [Google Scholar]
- Cozza, G.; Moro, S. Medicinal Chemistry and the Molecular Operating Environment (MOE): Application of QSAR and Molecular Docking to Drug Discovery. Curr. Top. Med. Chem. 2008, 8, 1555–1572. [Google Scholar] [CrossRef]
- Dolatyari, M.; Rostami, A. Strong anti-viral nano biocide based on Ag/ZnO modified by amodiaquine as an antibacterial and antiviral composite. Sci. Rep. 2022, 12, 19934. [Google Scholar] [CrossRef]
- Priyadarsini, K.I. The chemistry of curcumin: From extraction to therapeutic agent. Molecules 2014, 19, 20091–20112. [Google Scholar] [CrossRef]
- Tinajero-Trejo, M.; Carnell, O.; Kabli, A.F.; Pasquina-Lemonche, L.; Lafage, L.; Han, A.; Hobbs, J.K.; Foster, S.J. The Staphylococcus aureus cell division protein, DivIC, interacts with the cell wall and controls its biosynthesis. Commun. Biol. 2022, 5, 1228. [Google Scholar] [CrossRef]
- Velázquez-Libera, J.L.; Durán-Verdugo, F.; Valdés-Jiménez, A.; Núñez-Vivanco, G.; Caballero, J. LigRMSD: A web server for automatic structure matching and RMSD calculations among identical and similar compounds in protein-ligand docking. Bioinformatics 2020, 36, 2912–2914. [Google Scholar] [CrossRef] [PubMed]
- ISO 10993-10:2010; Biological Evaluation of Medical Devices—Part 10: Tests for Irritation and Skin Sensitization. International Organization for Standardization (ISO): Geneva, Switzerland, 2010.
- ISO 10993-11:2009; Biological Evaluation of Medical Devices—Part 11: Tests for Systemic Toxicity. International Organization for Standardization (ISO): Geneva, Switzerland, 2009.
- Rahma, A.; Munir, M.M.; Khairurrijal; Prasetyo, A.; Suendo, V.; Rachmawati, H. Intermolecular Interactions and the Release Pattern of Electrospun Curcumin-Polyvinyl(pyrrolidone) Fiber. Biol. Pharm. Bull. 2016, 39, 163–173. [Google Scholar] [CrossRef]
- Jayarambabu, N.; Kumari, B.S.; Rao, K.V.; Prabhu, Y.T. Germination and Growth Characteristics of Mungbean Seeds (Vigna radiata L.) affected by Synthesized Zinc Oxide Nanoparticles. Int. J. Curr. Eng. Technol. 2014, 4, 3411–3416. [Google Scholar]
- Ismail, E.H.; Sabry, D.Y.; Mahdy, H.; Khalil, M.M.H. Synthesis and Characterization of some Ternary Metal Complexes of Curcumin with 1,10-phenanthroline and their Anticancer Applications. J. Sci. Res. 2014, 6, 509–519. [Google Scholar] [CrossRef]
- Kolev, T.M.; Velcheva, E.A.; Stambolyska, B.A.; Speteller, M. DFT and experimental studies of the structure and vibrational spectra of curcumin. Int. J. Quant. Chem. 2005, 102, 1069–1079. [Google Scholar] [CrossRef]
- Chen, X.; Zou, L.; Niu, J.; Liu, W.; Peng, S.; Liu, C. The Stability, Sustained Release and Cellular Antioxidant Activity of Curcumin Nanoliposomes. Molecules 2015, 20, 14293–14311. [Google Scholar] [CrossRef]
- Wright, J.B.; Lam, K.; Buret, A.G.; Olson, M.E.; Burrell, R.E. Early healing events in a porcine model of contaminated wounds: Effects of nanocrystalline silver on matrix metalloproteinases, cell apoptosis, and healing. Wound Repair Regen. 2002, 10, 141–151. [Google Scholar] [CrossRef]
- Paddock, H. Wound healing and TIME: Scientific concepts and applications. Wound Repair Regen. 2002, 10, A45. [Google Scholar]
- Liu, C.; Zhu, Y.; Lun, X.; Sheng, H.; Yan, A. Effects of wound dressing based on the combination of silver@curcumin nanoparticles and electrospun chitosan nanofibers on wound healing. Bioengineered 2022, 13, 4328–4339. [Google Scholar] [CrossRef]
- Bhubhanil, S.; Talodthaisong, C.; Khongkow, M.; Wongchitrat, P.; Yingmema, W.; Hutchison, J.A.; Lapmanee, S.; Kulchat, S. Enhanced wound healing properties of guar gum/curcumin-stabilized silver nanoparticle hydrogel. Sci. Rep. 2021, 11, 21836. [Google Scholar] [CrossRef]
- Gupta, A.; Briffa, S.M.; Swingler, S.; Gibson, H.; Kannappan, V.; Adamus, G.; Kowalczuk, M.; Martin, C.; Radecka, I. Synthesis of Silver Nanoparticles Using Curcumin-Cyclodextrins Loaded into Bacterial Cellulose-Based Hydrogels for Wound Dressing Applications. Biomacromolecules 2020, 21, 1802–1811. [Google Scholar] [CrossRef]












| Compound/Material | Chemical Formula | CAS Number | Molecular Weight (g/mol) | Purity (%) | Supplier |
|---|---|---|---|---|---|
| Curcumin | C21H20O6 | 458-37-7 | 368.38 | ≥98 | Sigma-Aldrich (Darmstadt, Germany) |
| Silver acetate | AgC2H3O2 | 563-63-3 | 166.91 | ≥99 | Sigma-Aldrich (Darmstadt, Germany) |
| Polyvinylpyrrolidone (PVP, Mw ≈ 40,000) | (C6H9NO)n | 9003-39-8 | ~40,000 | ≥99 | Sigma-Aldrich (Darmstadt, Germany) |
| Sodium borohydride | NaBH4 | 16940-66-2 | 37.83 | ≥98 | Sigma-Aldrich (Darmstadt, Germany) |
| Zinc acetate dihydrate | Zn(CH3COO)2·2H2O | 5970-45-6 | 219.50 | ≥98 | Sigma-Aldrich (Darmstadt, Germany) |
| Sodium hydroxide | NaOH | 1310-73-2 | 40.00 | ≥98 | Sigma-Aldrich (Darmstadt, Germany) |
| 1-Hexadecanol | C16H34O | 36653-82-4 | 242.44 | ≥98 | Sigma-Aldrich (Darmstadt, Germany) |
| Linseed oil (solidified form) | C18 fatty acids mixture | 8001-26-1 | — | ≥98 | Venus Ethoxyethers Pvt (Goa, India) |
| Carboxymethyl cellulose sodium salt (CMC) | (C6H7O2(OH)2CH2COONa)n | 9004-32-4 | 250,000–700,000 | ≥99 | Sigma-Aldrich (Darmstadt, Germany) |
| Ethanol | C2H6O | 64-17-5 | 46.07 | ≥99.9 | Sigma-Aldrich (Darmstadt, Germany) |
| Molecule | RMSD | S (Energy Score) kcal/mol | Interacting Residues | |
|---|---|---|---|---|
| 1 | Curcumin | 0.952 | −4.914 | Lys F124 |
| 2 | Curcumin-Ag | 0.845 | −8.424 | Lys F124, Glu H148 |
| 3 | Curcumin-ZnO | 1.216 | −4.871 | Lys F124 |
| 4 | 1-(4-methyl phenyl)-3-(3-nitrophenyl)-2-propane-1-one | 1.265 | −2.945 | Glu H146 |
| 5 | 1-(4-methyl phenyl)-3-(3-nitrophenyl)-2-propane-1-one-Ag | 1.027 | −5.203 | Glu J 146, Asn F 162, Asn I 162 |
| 6 | 1-(4-methyl phenyl)-3-(3-nitrophenyl)-2-propane-1-one-ZnO | 1.277 | −3.749 | Glu J 146, Asn I 162 |
| Sample | Bacteria | Bacteria Number in First Solution | 60 Seconds | 120 Seconds | Reference Number |
|---|---|---|---|---|---|
| 15 μg/L (Ag)/100 μg/mL (ZnO), modified with 0.5 g/L curcumin | E. coli | 8 × 109 | 78 | 50 | EN1276 |
| Staphylococcus aureus | 6.2 × 109 | 92 | 83 | EN1276 | |
| Enterococcus hirae | 6.8 × 109 | 80 | 65 | EN1276 | |
| Pseudomonas aeruginosa | 4.9 × 109 | 105 | 70 | EN1276 | |
| Methicillin-resistant Staphylococcus aureus (MRSA) | 6.6 × 109 | 144 | 68 | EN1276 |
| Post-Operative Day | Group 1: Untreated Control | Group 2: Unloaded Ag-ZnO | Group 3: Ag-ZnO-Curcumin |
|---|---|---|---|
| Day 0 | 100.0 ± 0.0% | 100.0 ± 0.0% | 100.0 ± 0.0% |
| Day 3 | 95.2 ± 3.1% | 91.5 ± 2.8% | 82.4 ± 4.2% |
| Day 7 | 78.6 ± 5.5% | 70.3 ± 4.9% | 45.8 ± 6.1% |
| Day 10 | 55.1 ± 7.2% | 45.2 ± 6.0% | 15.3 ± 3.5% |
| Day 14 | 30.5 ± 8.4% | 20.8 ± 5.7% | 3.2 ± 1.8% |
| Time to Complete Closure (days) | 21.4 ± 2.1 | 18.2 ± 1.8 | 12.5 ± 1.3 |
| Wound Type | Group A: Standard Care (Days) | Group B: Unloaded Ag-ZnO (Days) | Group C: Ag-ZnO-Curcumin (Days) | p-Value (A vs. C) |
|---|---|---|---|---|
| Soft | 48.8 ± 5.2 | 38.5 ± 4.1 | 12.3 ± 2.1 | 1.33 × 10−7 |
| Medium | 90.6 ± 12.5 | 80.2 ± 6.8 | 19.6 ± 3.5 | 3.79 × 10−5 |
Disclaimer/Publisher’s Note: The statements, opinions and data contained in all publications are solely those of the individual author(s) and contributor(s) and not of MDPI and/or the editor(s). MDPI and/or the editor(s) disclaim responsibility for any injury to people or property resulting from any ideas, methods, instructions or products referred to in the content. |
© 2025 by the authors. Licensee MDPI, Basel, Switzerland. This article is an open access article distributed under the terms and conditions of the Creative Commons Attribution (CC BY) license (https://creativecommons.org/licenses/by/4.0/).
Share and Cite
Dolatyari, M.; Rostami, P.; Rostami, M.; Rostami, A.; Mirtagioglu, H. Curcumin-Functionalized Ag and ZnO Nanoparticles: A Nanotherapeutic Approach for Treating Infections in Diabetic Wounds. Bioengineering 2025, 12, 1090. https://doi.org/10.3390/bioengineering12101090
Dolatyari M, Rostami P, Rostami M, Rostami A, Mirtagioglu H. Curcumin-Functionalized Ag and ZnO Nanoparticles: A Nanotherapeutic Approach for Treating Infections in Diabetic Wounds. Bioengineering. 2025; 12(10):1090. https://doi.org/10.3390/bioengineering12101090
Chicago/Turabian StyleDolatyari, Mahboubeh, Parisa Rostami, Mahya Rostami, Ali Rostami, and Hamit Mirtagioglu. 2025. "Curcumin-Functionalized Ag and ZnO Nanoparticles: A Nanotherapeutic Approach for Treating Infections in Diabetic Wounds" Bioengineering 12, no. 10: 1090. https://doi.org/10.3390/bioengineering12101090
APA StyleDolatyari, M., Rostami, P., Rostami, M., Rostami, A., & Mirtagioglu, H. (2025). Curcumin-Functionalized Ag and ZnO Nanoparticles: A Nanotherapeutic Approach for Treating Infections in Diabetic Wounds. Bioengineering, 12(10), 1090. https://doi.org/10.3390/bioengineering12101090

