Association Between Urinary Phthalate Metabolites and Early Spontaneous Abortion
Abstract
1. Introduction
2. Materials and Methods
2.1. Zunyi Birth Cohort and Study Population
2.2. Propensity Score Matching and Variable Selection
2.3. Urine Collection and Testing
2.4. Quality Control
2.5. Statistical Methods
3. Result
3.1. Baseline Data on Pregnant Women
3.2. Concentrations of PAE Metabolites in Urine
3.3. Association Between PAE Metabolites and Spontaneous Abortion
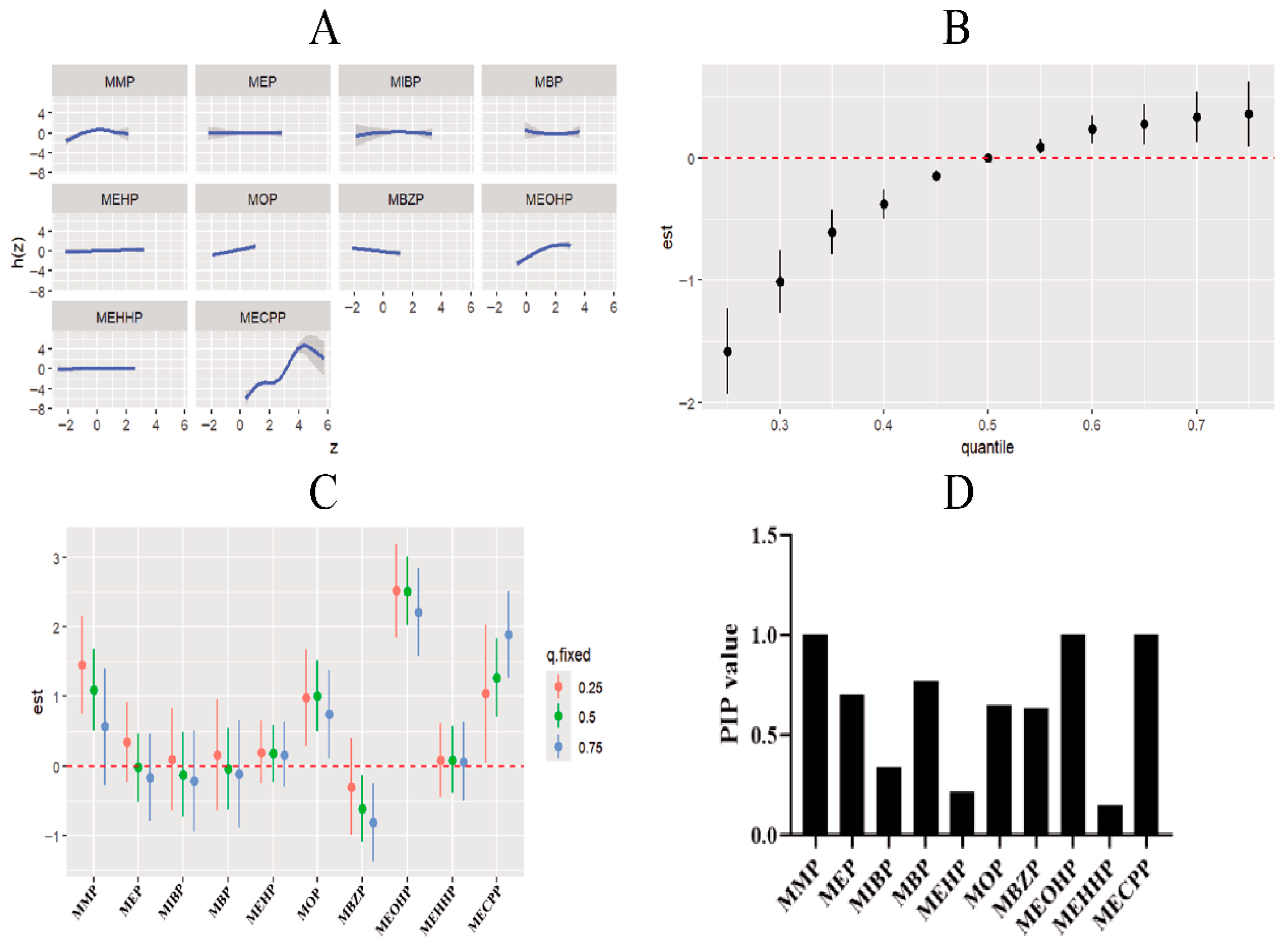
3.4. Exposure–Dose Relationship Between PAE Metabolites and Spontaneous Abortion
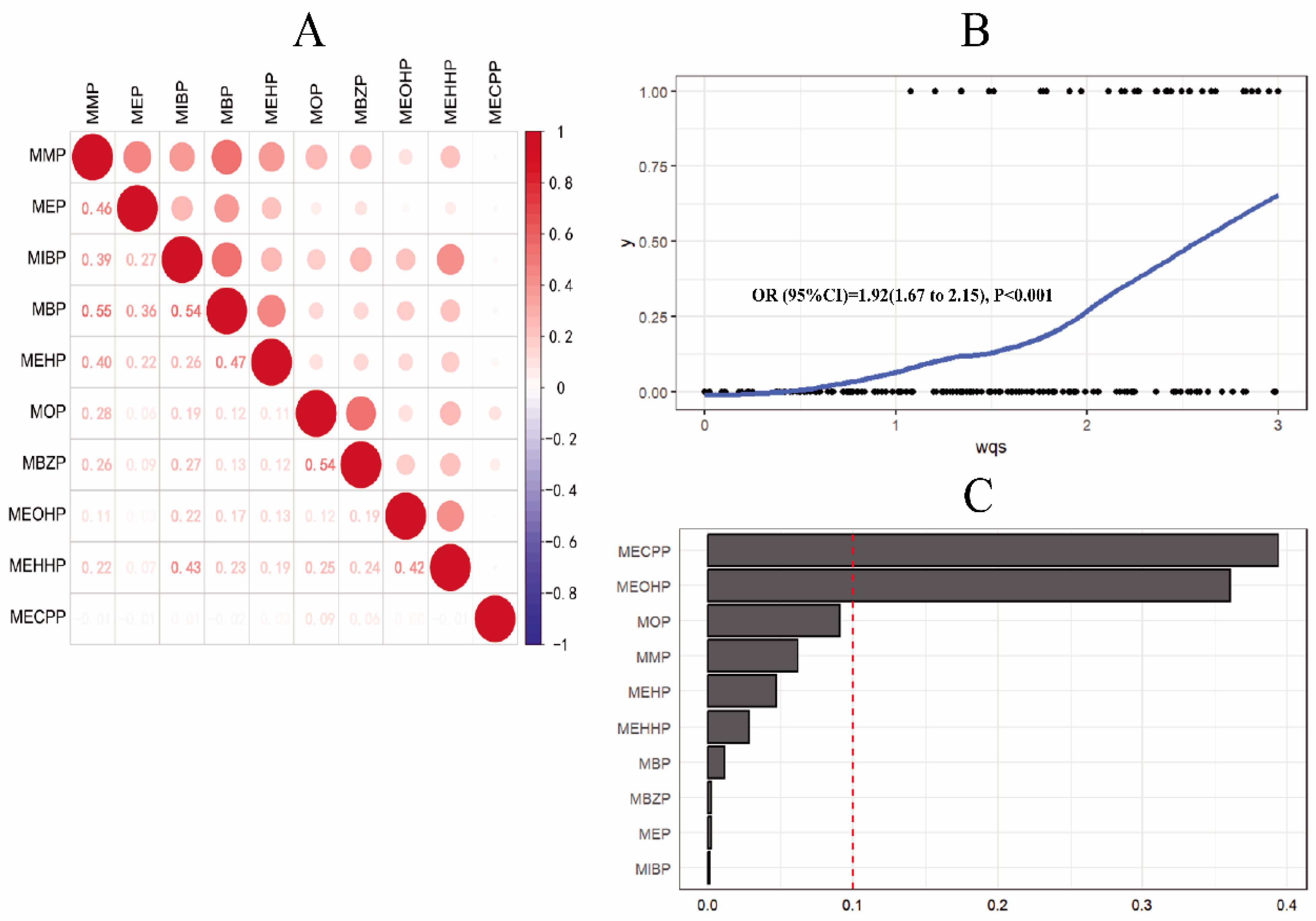
3.5. Association Between Mixed Exposure to PAE Metabolites and Spontaneous Abortion
3.6. Weighted Analysis of the Association Between PAE Metabolite Exposure and Spontaneous Abortion
4. Discussion
5. Strengths and Limitations
6. Conclusions
Supplementary Materials
Author Contributions
Funding
Institutional Review Board Statement
Informed Consent Statement
Data Availability Statement
Conflicts of Interest
References
- Brehm, E.; Flaws, J.A. Transgenerational effects of endocrine-disrupting chemicals on Male and female reproduction. Endocrinology 2019, 160, 1421–1435. [Google Scholar] [CrossRef]
- Rudel, R.A.; Camann, D.E.; Spengler, J.D.; Korn, L.R.; Brody, J.G. Phthalates, alkylphenols, pesticides, polybrominated diphenyl ethers, and other endocrine-disrupting compounds in indoor air anddust. Environ. Sci. Technol. 2003, 37, 4543–4553. [Google Scholar] [CrossRef]
- Latini, G.; De Felice, C.; Presta, G.; Del Vecchio, A.; Paris, I.; Ruggieri, F.; Mazzeo, P. Exposure to Di(2-ethylhexyl)phthalate in humans during pregnancy: A preliminary report. Biol. Neonate 2003, 83, 22–24. [Google Scholar] [CrossRef]
- Schettler, T.; Skakkebæk, N.E.; De Kretser, D.; Leffers, H. Human exposure to phthalates via consumer products. Int. J. Androl. 2006, 29, 134–139. [Google Scholar] [CrossRef]
- Davis, B.J.; Weaver, R.; Gaines, L.J.; Heindel, J.J. Mono-(2-ethylhexyl) Phthalate Suppresses Estradiol Production Independent of FSH-cAMP Stimulation in Rat Granulosa Cells. Toxicol. Appl. Pharmacol. 1994, 128, 224–228. [Google Scholar] [CrossRef] [PubMed]
- Genuis, S.J.; Beesoon, S.; Lobo, R.A.; Birkholz, D. Human Elimination of Phthalate Compounds: Blood, Urine, and Sweat (BUS) Study. Sci. World J. 2012, 2012, 615068. [Google Scholar] [CrossRef] [PubMed]
- Lovekamp-Swan, T.; Davis, B.J. Mechanisms of phthalate ester toxicity in the female reproductive system. Environ. Health Perspect. 2003, 111, 139–145. [Google Scholar] [CrossRef] [PubMed]
- Liang, R.; Liu, J. Prevalence of spontaneous abortion. Chin. J. Reprod. Health 2009, 5, 319–322. (In Chinese) [Google Scholar]
- Qin, L.; Gao, R. Review of the Chinese Expert Consensus on the Diagnosis and Treatment of Spontaneous Abortion (2020 Edition). West. Med. 2021, 5, 625–631. (In Chinese) [Google Scholar]
- Aimuzi, R.; Huang, S.; Luo, K.; Ma, S.; Huo, X.; Li, G.; Tian, Y.; Zhang, J.; Yu, Y. Levels and health risks of urinary phthalate metabolites and the association between phthalate exposure and unexplained recurrent spontaneous abortion: A large case-control study from China. Environ. Res. 2022, 212, 113393. [Google Scholar] [CrossRef]
- He, J.; Chang, K.; Liu, S.; Ji, J.; Liu, L.; Feng, Y.; Wei, J. Phthalate levels in urine of pregnant women and their associated missed abortion risk. Reprod. Biol. 2021, 21, 100476. [Google Scholar] [CrossRef]
- Jukic, A.M.; Calafat, A.M.; McConnaughey, D.R.; Longnecker, M.P.; Hoppin, J.A.; Weinberg, C.R.; Wilcox, A.J.; Baird, D.D. Urinary concentrations of phthalate metabolites and bisphenol A and associations with follicular-phase length, luteal-phase length, fecundability, and early pregnancy loss. Environ. Health Perspect. 2016, 124, 321–328. [Google Scholar] [CrossRef]
- Nobles, C.J.; Mendola, P.; Kim, K.; Pollack, A.Z.; Mumford, S.L.; Perkins, N.J.; Silver, R.M.; Schisterman, E.F. Preconception Phthalate Exposure and Women’s Reproductive Health: Pregnancy, Pregnancy Loss, and Underlying Mechanisms. Environ. Health Perspect. 2023, 131, 127013. [Google Scholar] [CrossRef]
- Wheeler, D.C.; Rustom, S.; Carli, M.; Whitehead, T.P.; Ward, M.H.; Metayer, C. Assessment of Grouped Weighted Quantile Sum Regression for Modeling Chemical Mixtures and Cancer Risk. Int. J. Environ. Res. Public Health 2021, 18, 504. [Google Scholar] [CrossRef]
- Bobb, J.F.; Loftus, T.W.; Dominici, F. Bayesian Kernel Machine Regression for Estimating the Health Effects of Multi-Pollutant Mixtures. Biometrics 2015, 71, 1041–1051. [Google Scholar] [CrossRef]
- Tian, Y.; Zhang, R.; Liu, X.; Liu, Y.; Xiong, S.; Wang, X.; Zhang, H.; Li, Q.; Liao, J.; Fang, D.; et al. Characteristics of exposure to 10 polycyclic aromatic hydrocarbon metabolites among pregnant women: Cohort of pregnant women in Zunyi, southwest China. Occup. Environ. Med. 2023, 80, 34–41. [Google Scholar] [CrossRef]
- Wang, X.; He, C.; Wu, N.; Tian, Y.; Wang, L.; Liao, J.; Fang, D.; Liu, X.; An, S.; Chen, W.; et al. Maternal urine phthalate metabolite exposure and miscarriage risk: A nested case-control study of the Zunyi Birth Cohort. Environ. Sci. Pollut. Res. Int. 2023, 30, 23124–23134. [Google Scholar] [CrossRef]
- Quenby, S.; Gallos, I.D.; Dhillon-Smith, R.K.; Podesek, M.; Stephenson, M.D.; Fisher, J.; Brosens, J.J.; Brewin, J.; Ramhorst, R.; Lucas, E.S.; et al. Miscarriage matters: The epidemiological, physical, psychological, and economic costs of early pregnancy loss. Lancet 2021, 397, 1658–1667. [Google Scholar] [CrossRef] [PubMed]
- Ministry of Ecology and Environment of the People’s Republic of China. Soil and Sediment-Determination of Semivolatile Organic Compounds-Gas Chromatography/Mass Spectrometry (HJ 834-2017); China Environmental Publishing House: Beijing, China, 2017. [Google Scholar]
- Liang, L.; Li, Z.; Chen, D.; He, B.; Gui, B. Pretreatment methods for the determination of heavy metals in biological samples by ICP-MS. Environ. Chem. 2003, 22, 77–81. (In Chinese) [Google Scholar]
- Xu, C. Research on ICP-MS Analysis Method of Heavy Metals in Human Biological Materials. Master’s Thesis, Chinese Centre for Disease Control and Prevention, Beijing, China, 2013. (In Chinese) [Google Scholar]
- Fowden, A.L.; Forhead, A.J.; Sferruzzi-Perri, A.N.; Burton, G.J.; Vaughan, O.R. Review: Endocrine regulation of placental phenotype. Placenta 2015, 36, S50–S59. [Google Scholar] [CrossRef] [PubMed]
- Varshavsky, J.; Smith, A.; Wang, A.; Hom, E.; Izano, M.; Huang, H.; Padula, A.; Woodruff, T.J. Heightened susceptibility: A review of how pregnancy and chemical exposures influence maternal health. Reprod. Toxicol. 2020, 92, 14–56. [Google Scholar] [CrossRef]
- Darvishmotevalli, M.; Moradnia, M.; Hosseini, R.; Bina, B.; Feizi, A.; Ebrahimpour, K.; Pourzamani, H.; Feizabadi, G.K.; Kelishadi, R. Association between prenatal phthalate exposure and anthropometric measures of newborns in a sample of Iranian population. Environ. Sci. Pollut. Res. Int. 2021, 28, 50696–50706. [Google Scholar] [CrossRef] [PubMed]
- Zhang, X.; Qi, W.; Xu, Q.; Li, X.; Zhou, L.; Ye, L. Di(2-ethylhexyl) phthalate (DEHP) and thyroid: Biological mechanisms of interference and possible clinical implications. Environ. Sci. Pollut. Res. Int. 2022, 29, 1634–1644. [Google Scholar] [CrossRef]
- Qi, X.; Lan, J.; Sun, Y.; Wang, S.; Liu, L.; Wang, J.; Long, Q.; Huang, M.; Yue, K. Linking PAHs concentration, risk to PAHs source shift in soil and water in epikarst spring systems, Southwest China. Ecotoxicol. Environ. Saf. 2023, 264, 115465. [Google Scholar] [CrossRef]
- Mu, D.; Gao, F.; Fan, Z.; Shen, H.; Peng, H.; Hu, J. Levels of phthalate metabolites in urine of pregnant women and risk of clinical pregnancy loss. Environ. Sci. Technol. 2015, 49, 10651–10657, Erratum in Environ. Sci. Technol. 2015, 49, 13081. [Google Scholar] [CrossRef] [PubMed]
- Gao, H.; Zhang, Y.-W.; Huang, K.; Yan, S.-Q.; Mao, L.-J.; Ge, X.; Xu, Y.-Q.; Xu, Y.-Y.; Sheng, J.; Jin, Z.-X.; et al. Urinary concentrations of phthalate metabolites in early pregnancy associated with clinical pregnancy loss in Chinese women. Sci. Rep. 2017, 7, 6800. [Google Scholar] [CrossRef]
- Zhang, H.; Gao, F.; Ben, Y.; Su, Y. Association between phthalate exposure and risk of spontaneous pregnancy loss: A systematic review and meta-analysis. Environ. Pollut. 2020, 267, 115446. [Google Scholar] [CrossRef] [PubMed]
- Liao, K.-W.; Kuo, P.-L.; Huang, H.-B.; Chang, J.-W.; Chiang, H.-C.; Huang, P.-C. Increased risk of phthalates exposure for recurrent pregnancy loss in reproductive-aged women. Environ. Pollut. 2018, 241, 969–977. [Google Scholar] [CrossRef]
- Toft, G.; Jönsson, B.A.; Lindh, C.H.; Jensen, T.K.; Hjollund, N.H.; Vested, A.; Bonde, J.P. Association between pregnancy loss and urinary phthalate levels around the time of conception. Environ. Health Perspect. 2012, 120, 458–463. [Google Scholar] [CrossRef]
- Basso, C.G.; de Araújo-Ramos, A.T.; Martino-Andrade, A.J. Exposure to phthalates and female reproductive health: A literature review. Reprod. Toxicol. 2022, 109, 61–79. [Google Scholar] [CrossRef]
- Peng, F.; Ji, W.; Zhu, F.; Peng, D.; Yang, M.; Liu, R.; Pu, Y.; Yin, L. A study on phthalate metabolites, bisphenol A and nonylphenol in the urine of Chinese women with unexplained recurrent spontaneous abortion. Environ. Res. 2016, 150, 622–628. [Google Scholar] [CrossRef]
- Yi, H.; Gu, H.; Zhou, T.; Chen, Y.; Wang, G.; Jin, Y.; Yuan, W.; Zhao, H.; Zhang, L. A pilot study on association between phthalate exposure and missed miscarriage. Eur. Rev. Med. Pharmacol. Sci. 2016, 20, 1894–1902. [Google Scholar] [PubMed]
- Messerlian, C.; Wylie, B.J.; Mínguez-Alarcón, L.; Williams, P.L.; Ford, J.B.; Souter, I.C.; Calafat, A.M.; Hauser, R. Urinary concentrations of phthalate metabolites and pregnancy loss among women conceiving with medically assisted reproduction. Epidemiology 2016, 27, 879–888. [Google Scholar] [CrossRef] [PubMed]
- Gao, C.-J.; Wang, F.; Shen, H.-M.; Kannan, K.; Guo, Y. Feminine hygiene products-a neglected source of phthalate exposure in women. Environ. Sci. Technol. 2020, 54, 930–937. [Google Scholar] [CrossRef]
- Ema, M.; Miyawaki, E.; Kawashima, K. Effects of dibutyl phthalate on reproductive function in pregnant and pseudopregnant rats. Reprod. Toxicol. 2000, 14, 13–19. [Google Scholar] [CrossRef] [PubMed]
- Gray, L.E.; Laskey, J.; Ostby, J. Chronic di-n-butyl phthalate exposure in rats reduces fertility and alters ovarian function during pregnancy in female Long Evans hooded rats. Toxicol. Sci. 2006, 93, 189–195. [Google Scholar] [CrossRef]
- Yu, Z.; Han, Y.; Shen, R.; Huang, K.; Xu, Y.-Y.; Wang, Q.-N.; Zhou, S.-S.; Xu, D.-X.; Tao, F.-B. Gestational di-(2-ethylhexyl) phthalate exposure causes fetal intrauterine growth restriction through disturbing placental thyroid hormone receptor signaling. Toxicol. Lett. 2018, 294, 1–10. [Google Scholar] [CrossRef]
- Zong, T.; Lai, L.; Hu, J.; Guo, M.; Li, M.; Zhang, L.; Zhong, C.; Yang, B.; Wu, L.; Zhang, D.; et al. Maternal exposure to di-(2-ethylhexyl) phthalate disrupts placental growth and development in pregnant mice. J. Hazard. Mater. 2015, 297, 25–33. [Google Scholar] [CrossRef]
- Hlisníková, H.; Petrovičová, I.; Kolena, B.; Šidlovská, M.; Sirotkin, A. Effects and Mechanisms of Phthalates’ Action on Reproductive Processes and Reproductive Health: A Literature Review. Int. J. Environ. Res. Public Health 2020, 17, 6811. [Google Scholar] [CrossRef]




| Before PSM | After PSM (1:4) | ||||||||
|---|---|---|---|---|---|---|---|---|---|
| Variable | Control n = 631 | Case n = 109 | F/t | p | Control n = 349 | Case n = 107 | F/t | p | |
| Age (years) | 18–20 20–35 >35 | 30 567 34 | 3 101 5 | 1.029 | 0.598 | 13 317 19 | 3 99 5 | 0.316 | 0.854 |
| Gestational week | — | 7.71 ± 0.11 | 8.98 ± 0.28 | 23.20 | <0.001 | 8.11 ± 0.12 | 8.93 ± 0.28 | 1.80 | 0.18 |
| Occupation | no yes | 220 411 | 29 80 | 2.840 | 0.092 | 117 232 | 29 79 | 1.698 | 0.194 |
| Education | low mid high | 23 488 120 | 5 71 33 | 7.741 | 0.02 | 11 255 83 | 5 71 31 | 1.938 | 0.397 |
| Marriage | no yes other | 34 591 6 | 7 100 2 | 0.888 | 0.642 | 329 17 3 | 99 6 2 | 0.876 | 0.645 |
| Pre-pregnancy BMI (kg/m2) | <18.5 18.5–23.9 >23.9 | 67 401 163 | 12 70 27 | 0.061 | 0.970 | 38 220 91 | 11 69 27 | 0.078 | 0.962 |
| Abortion history | yes no other | 291 170 170 | 58 21 30 | 3.125 | 0.210 | 164 86 99 | 57 21 29 | 1.591 | 0.451 |
| Pregnancies | once multiple | 170 461 | 30 79 | 0.016 | 0.900 | 99 250 | 29 78 | 0.065 | 0.799 |
| Spouse’s education | low mid high | 10 497 124 | 2 80 27 | 1.573 | 0.455 | 6 266 77 | 2 79 26 | 0.253 | 0.881 |
| Spouse’s occupation | no yes | 89 542 | 18 91 | 0.436 | 0.509 | 59 290 | 19 88 | 0.042 | 0.838 |
| Spouse’s smoking | yes no | 256 375 | 38 71 | 1.265 | 0.261 | 134 215 | 40 69 | 0.102 | 0.750 |
| Variables | Total (n = 456) | Control (n = 349) | Case (n = 107) | Statistic | p |
|---|---|---|---|---|---|
| MMP, M (Q1, Q3) | 1.69 (0.23, 4.39) | 1.44 (0.13, 4.55) | 1.97 (0.79, 4.15) | Z = −2.48 | 0.013 |
| MEP, M (Q1, Q3) | 10.07 (3.71, 21.14) | 10.12 (3.15, 20.77) | 10.01 (4.61, 23.31) | Z = −1.28 | 0.202 |
| MIBP, M (Q1, Q3) | 22.96 (9.96, 50.80) | 22.89 (9.66, 49.07) | 23.64 (10.17, 52.16) | Z = −0.47 | 0.642 |
| MBP, M (Q1, Q3) | 77.73 (35.55, 161.70) | 77.73 (35.55, 166.48) | 77.31 (35.64, 154.75) | Z = −0.08 | 0.939 |
| MEHP, M (Q1, Q3) | 4.46 (1.62, 15.43) | 4.20 (1.46, 13.45) | 5.33 (2.28, 19.75) | Z = −2.41 | 0.016 |
| MOP, M (Q1, Q3) | 0.14 (0.05, 0.38) | 0.13 (0.04, 0.34) | 0.17 (0.07, 0.53) | Z = −2.77 | 0.006 |
| MBZP, M (Q1, Q3) | 0.06 (0.03, 0.21) | 0.06 (0.02, 0.20) | 0.07 (0.03, 0.28) | Z = −1.61 | 0.108 |
| MEOHP, M (Q1, Q3) | 6.67 (2.29, 22.91) | 6.68 (2.08, 25.30) | 6.67 (3.64, 18.82) | Z = −0.20 | 0.841 |
| MEHHP, M (Q1, Q3) | 8.75 (3.70, 20.85) | 8.44 (3.30, 19.94) | 10.45 (5.52, 23.25) | Z = −2.21 | 0.027 |
| MECPP, M (Q1, Q3) | 58.75 (22.18, 263.16) | 52.42 (20.94, 206.15) | 85.10 (33.82, 706.48) | Z = −3.55 | <0.001 |
| Variables | Univariate | Multivariate | ||
|---|---|---|---|---|
| OR (95%CI) | FDR-Adjusted p-Value | OR (95%CI) | FDR-Adjusted p-Value | |
| MMP | 1.62 (1.26~2.09) | <0.001 | 1.54 (1.06~2.24) | 0.010 |
| MEP | 1.49 (1.07~2.09) | 0.014 | 0.95 (0.55~1.62) | 0.762 |
| MIBP | 1.14 (0.78~1.67) | 0.438 | 0.70 (0.33~1.48) | 0.276 |
| MBP | 1.14 (0.74~1.76) | 0.543 | 0.51 (0.23~1.16) | 0.054 |
| MEHP | 1.64 (1.26~2.12) | <0.001 | 1.25 (0.86~1.81) | 0.168 |
| MOP | 1.78 (1.27~2.50) | <0.001 | 2.01 (1.12~3.58) | 0.005 |
| MBZP | 1.28 (0.94~1.74) | 0.097 | 1.40 (0.73~1.71) | 0.12 |
| MEOHP | 2.63 (1.90~3.64) | <0.001 | 2.86 (1.92~4.27) | <0.001 |
| MEHHP | 1.41 (1.11~1.79) | 0.003 | 1.02 (0.78~1.34) | 0.891 |
| MECPP | 5.39 (3.53~8.25) | <0.001 | 5.20 (3.22~8.41) | <0.001 |
| Quantile | Univariate | Multivariate | ||
|---|---|---|---|---|
| OR (95%CI) | FDR-Adjusted p-Value | OR (95%CI) | FDR-Adjusted p-Value | |
| MMP quantile | ||||
| Q1 | 1.00 (Reference) | 1.00 (Reference) | ||
| Q2 | 4.42 (2.06~9.48) | <0.001 | 6.20 (2.39~16.08) | <0.001 |
| Q3 | 5.62 (2.64~11.95) | <0.001 | 8.87 (3.37~23.30) | <0.001 |
| Q4 | 2.77 (1.26~6.11) | 0.008 | 2.67 (0.94~7.60) | 0.054 |
| MEP quantile | ||||
| Q1 | 1.00 (Reference) | 1.00 (Reference) | ||
| Q2 | 2.08 (1.11~3.89) | 0.018 | 0.85 (0.36~2.04) | 0.699 |
| Q3 | 1.25 (0.65~2.43) | 0.486 | 0.56 (0.22~1.42) | 0.196 |
| Q4 | 1.60 (0.84~3.04) | 0.125 | 0.68 (0.24~1.92) | 0.443 |
| MIBP quantile | ||||
| Q1 | 1.00 (Reference) | 1.00 (Reference) | ||
| Q2 | 1.10 (0.59~2.05) | 0.732 | 0.86 (0.34~2.17) | 0.698 |
| Q3 | 1.10 (0.59~2.05) | 0.712 | 0.73 (0.25~2.14) | 0.516 |
| Q4 | 1.21 (0.66~2.24) | 0.516 | 0.66 (0.20~2.24) | 0.467 |
| MBP quantile | ||||
| Q1 | 1.00 (Reference) | 1.00 (Reference) | ||
| Q2 | 1.00 (0.54~1.84) | 0.978 | 0.46 (0.18~1.19) | 0.103 |
| Q3 | 1.05 (0.57~1.92) | 0.843 | 0.56 (0.21~1.48) | 0.203 |
| Q4 | 0.95 (0.51~1.76) | 0.845 | 0.37 (0.12~1.17) | 0.078 |
| MEHP quantile | ||||
| Q1 | 1.00 (Reference) | 1.00 (Reference) | ||
| Q2 | 1.93 (1.01~3.71) | 0.035 | 1.38 (0.58~3.29) | 0.435 |
| Q3 | 1.20 (0.60~2.40) | 0.534 | 0.72 (0.28~1.81) | 0.449 |
| Q4 | 2.74 (1.45~5.16) | 0.0015 | 1.56 (0.61~4.00) | 0.299 |
| MOP quantile | ||||
| Q1 | 1.00 (Reference) | 1.00 (Reference) | ||
| Q2 | 2.04 (1.05~3.95) | 0.029 | 2.44 (0.95~6.29) | 0.058 |
| Q3 | 1.36 (0.68~2.73) | 0.316 | 1.38 (0.49~3.91) | 0.502 |
| Q4 | 2.97 (1.56~5.65) | <0.001 | 6.02 (1.98~18.28) | 0.0016 |
| MBZP quantile | ||||
| Q1 | 1.00 (Reference) | 1.00 (Reference) | ||
| Q2 | 1.56 (0.84~2.91) | 0.115 | 1.18 (0.48~2.90) | 0.685 |
| Q3 | 1.17 (0.62~2.23) | 0.587 | 0.75 (0.27~2.07) | 0.516 |
| Q4 | 1.49 (0.80~2.79) | 0.186 | 0.39 (0.13~1.16) | 0.085 |
| MEOHP quantile | ||||
| Q1 | 1.00 (Reference) | 1.00 (Reference) | ||
| Q2 | 6.58 (2.19~19.77) | <0.001 | 15.72 (4.41~56.05) | <0.001 |
| Q3 | 16.65 (5.73~48.42) | <0.001 | 48.77 (13.30~178.87) | <0.001 |
| Q4 | 14.30 (4.90~41.69) | <0.001 | 49.74 (13.14~188.26) | <0.001 |
| MEHHP quantile | ||||
| Q1 | 1.00 (Reference) | 1.00 (Reference) | ||
| Q2 | 1.63 (0.88~3.03) | 0.096 | 1.15 (0.49~2.70) | 0.698 |
| Q3 | 1.06 (0.55~2.03) | 0.832 | 0.81 (0.35~1.89) | 0.587 |
| Q4 | 1.56 (0.84~2.91) | 0.143 | 0.70 (0.36~1.58) | 0.476 |
| MECPP quantile | ||||
| Q1 | 1.00 (Reference) | 1.00 (Reference) | ||
| Q2 | 2.07 (1.00~4.31) | 0.050 | 2.21 (0.91~5.37) | 0.074 |
| Q3 | 1.27 (0.58~2.77) | 0.513 | 2.06 (0.81~5.21) | 0.102 |
| Q4 | 7.24 (3.65~14.36) | <0.001 | 12.26 (4.90~30.66) | <0.001 |
Disclaimer/Publisher’s Note: The statements, opinions and data contained in all publications are solely those of the individual author(s) and contributor(s) and not of MDPI and/or the editor(s). MDPI and/or the editor(s) disclaim responsibility for any injury to people or property resulting from any ideas, methods, instructions or products referred to in the content. |
© 2026 by the authors. Licensee MDPI, Basel, Switzerland. This article is an open access article distributed under the terms and conditions of the Creative Commons Attribution (CC BY) license.
Share and Cite
Tao, L.; Wu, N.; Dai, L.; Xiong, S.; Liao, D.; Zhou, Y.; Shen, X. Association Between Urinary Phthalate Metabolites and Early Spontaneous Abortion. Toxics 2026, 14, 300. https://doi.org/10.3390/toxics14040300
Tao L, Wu N, Dai L, Xiong S, Liao D, Zhou Y, Shen X. Association Between Urinary Phthalate Metabolites and Early Spontaneous Abortion. Toxics. 2026; 14(4):300. https://doi.org/10.3390/toxics14040300
Chicago/Turabian StyleTao, Lin, Nian Wu, Lulu Dai, Shimin Xiong, Dengqing Liao, Yuanzhong Zhou, and Xubo Shen. 2026. "Association Between Urinary Phthalate Metabolites and Early Spontaneous Abortion" Toxics 14, no. 4: 300. https://doi.org/10.3390/toxics14040300
APA StyleTao, L., Wu, N., Dai, L., Xiong, S., Liao, D., Zhou, Y., & Shen, X. (2026). Association Between Urinary Phthalate Metabolites and Early Spontaneous Abortion. Toxics, 14(4), 300. https://doi.org/10.3390/toxics14040300

