Inhibition of the T2R/α-Defensin Pathway Mediates Nauclea officinalis-Induced Intestinal Barrier Dysfunction and Microbiota Alterations
Abstract
1. Introduction
2. Materials and Methods
2.1. Materials
2.2. Animals and Ethics Statement
2.3. Grouping and DM Treatment
2.4. Enzyme-Linked Immunosorbent Assay (ELISA)
2.5. Intestinal Flora Diversity
2.6. Gastrointestinal Motility Assessment: Small Intestinal Propulsion and Gastric Retention Rate
2.7. RNA Isolation and Real-Time PCR
2.8. Western Blot Assay
2.9. Hematoxylin and Eosin Staining
2.10. Cells and Treatment
2.11. Cell Counting Kit-8 (CCK-8)
2.12. Primary Intestinal Cell Culture
2.13. Lactate Dehydrogenase (LDH) Release Assay
2.14. Statistical Analysis
3. Results
3.1. Effects of Short-Term DM Intervention on Intestinal Function in Rats
3.1.1. Effects of Short-Term DM Intervention on Gastrointestinal Motility in Rats
3.1.2. Effects of Short-Term DM Intervention on Inflammatory Levels in Rats
3.1.3. Effects of Short-Term DM Intervention on the Morphology of the Ileum and Colon in Rats
3.2. Effects of Long-Term DM Intervention on the Intestine in Mice
3.2.1. Effects of Long-Term DM Intervention on Intestinal Inflammatory Levels in Mice
3.2.2. Effects of Long-Term DM Intervention on Intestinal Wall Integrity in Mice
3.2.3. Effects of Long-Term DM Intervention on the Morphology of the Ileum and Colon in Mice
3.3. Effects of Long-Term DM Intervention on Intestinal Flora
3.3.1. Effects of DM on Alpha and Beta Diversity
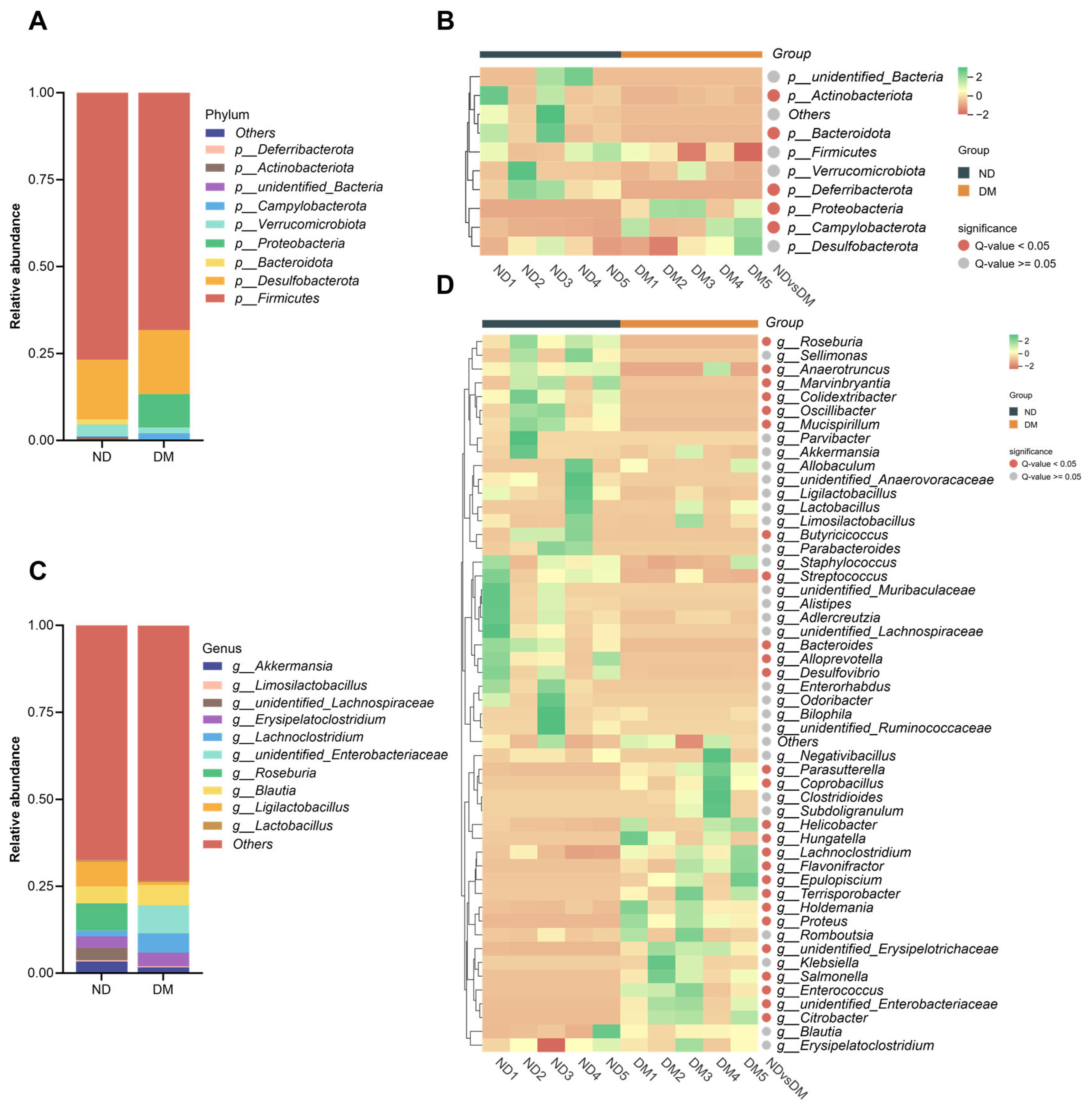
3.3.2. Effects of DM on the Composition of Intestinal Microorganisms
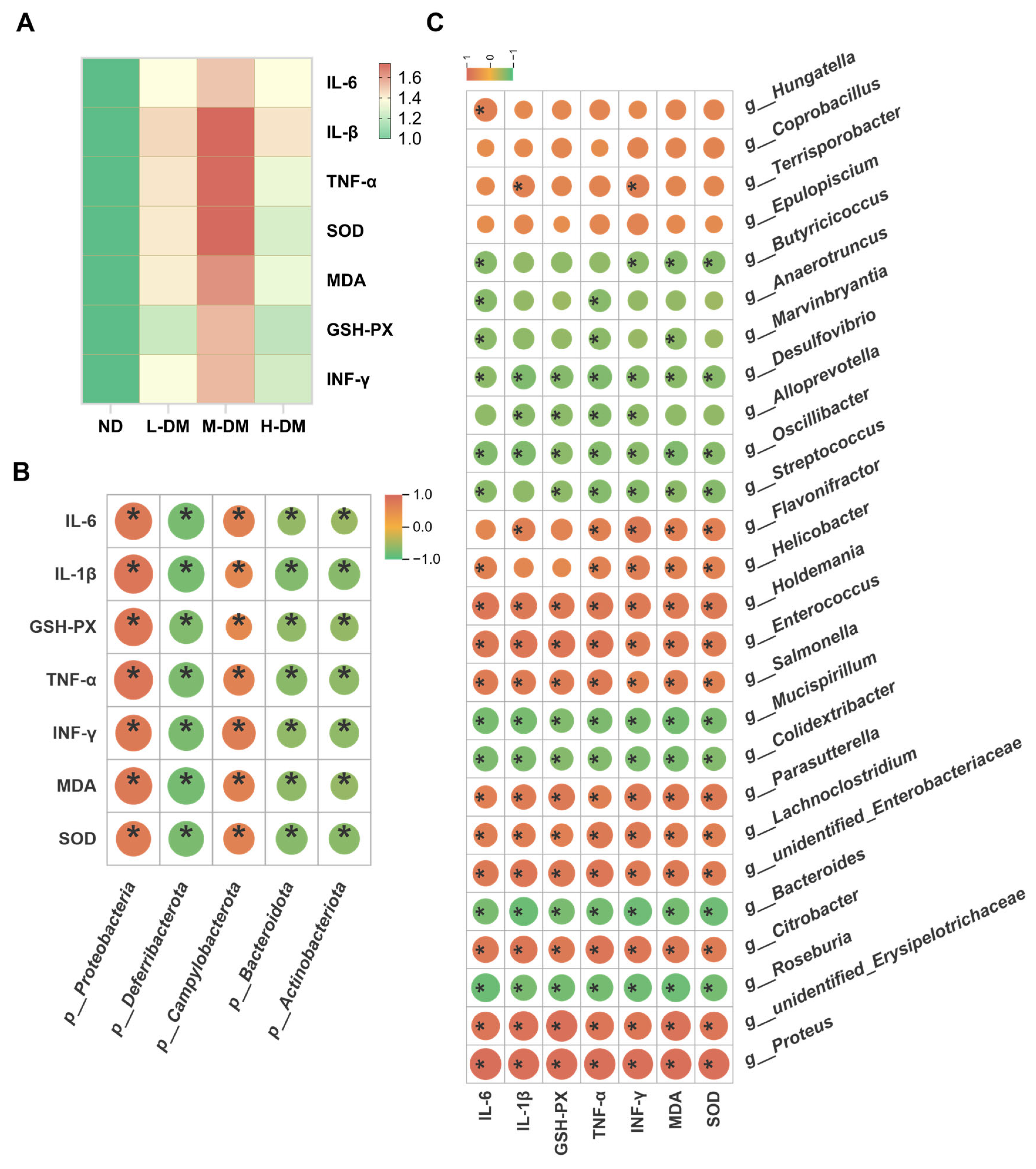
3.3.3. Correlation Analysis Between Gut Microbiota and Inflammatory/Oxidative Stress Biomarkers
3.4. Effects of DM on Cell/Tissue Viability and T2R/α-Defensin Expression
3.4.1. Effects of DM on Viability in STC-1 Cells and Ileal Ex Vivo Tissue
3.4.2. Effects of DM on the Expression of Antimicrobial Peptides
3.4.3. Effects of DM on the Expression of Bitter Taste Receptors
4. Discussion
5. Conclusions
Author Contributions
Funding
Institutional Review Board Statement
Informed Consent Statement
Data Availability Statement
Conflicts of Interest
Abbreviations
| DM | Nauclea officinalis |
| T2R | Bitter taste receptor |
| TNF-α | Tumor necrosis factor-alpha |
| IL-6 | Interleukin-6 |
| IL-1β | Interleukin-1 beta |
| IFN-γ | Interferon-gamma |
| SOD | Superoxide dismutase |
| MDA | Malondialdehyde |
| GSH-PX | Glutathione peroxidase |
References
- Wu, M.H.; Li, N.X.; Zhang, Y.; Ma, Z.G.; Liao, J.H.; Zhang, J.Y.; Cao, H. Textual research on the origin of Nauclea officinalis used as medicine. J. Chin. Med. Mater. 2019, 42, 2709–2714. [Google Scholar]
- Wang, Y.; Liao, J.H.; Sun, L.X. Research progress on Nauclea officinalis and its preparations. Asia-Pac. Tradit. Med. 2018, 14, 80–84. [Google Scholar]
- Huang, L.; Miao, H.Q.; Su, X.J.; Yang, J.F.; He, M.J.; Liu, P.C.; Lin, K.; Song, H.B. Construction of a signal mining model for serious adverse drug reactions based on real-world data: An empirical study using Nauclea officinalis preparations as an example. China Food Drug Adm. Mag. 2024, 10, 102–111. [Google Scholar]
- Okumura, R.; Takeda, K. The role of the mucosal barrier system in maintaining gut symbiosis to prevent intestinal inflammation. Semin. Immunopathol. 2024, 47, 2. [Google Scholar] [CrossRef]
- Neurath, M.F.; Artis, D.; Becker, C. The intestinal barrier: A pivotal role in health, inflammation, and cancer. Lancet Gastroenterol. Hepatol. 2025, 10, 573–592. [Google Scholar] [CrossRef]
- Gieryńska, M.; Szulc-Dąbrowska, L.; Struzik, J.; Mielcarska, M.B.; Gregorczyk-Zboroch, K.P. Integrity of the Intestinal Barrier: The Involvement of Epithelial Cells and Microbiota—A Mutual Relationship. Animals 2022, 12, 145. [Google Scholar] [CrossRef]
- Wang, F.; Graham, W.V.; Wang, Y.; Witkowski, E.D.; Schwarz, B.T.; Turner, J.R. Interferon-gamma and tumor necrosis factor-alpha synergize to induce intestinal epithelial barrier dysfunction by up-regulating myosin light chain kinase expression. Am. J. Pathol. 2005, 166, 409–419. [Google Scholar] [CrossRef]
- Qiu, P.; Ishimoto, T.; Fu, L.; Zhang, J.; Zhang, Z.; Liu, Y. The Gut Microbiota in Inflammatory Bowel Disease. Front. Cell Infect Microbiol. 2022, 12, 733992. [Google Scholar] [CrossRef]
- Zhang, Y.; Wang, W. Probiotics in reducing obesity by reconfiguring the gut microbiota. Zhong Nan Da Xue Xue Bao Yi Xue Ban 2024, 49, 1042–1051. [Google Scholar] [PubMed]
- Sternini, C.; Rozengurt, E. Bitter taste receptors as sensors of gut luminal contents. Nat. Rev. Gastroenterol. Hepatol. 2024, 22, 39–53. [Google Scholar] [CrossRef]
- Salzman, N.H.; Hung, K.; Haribhai, D.; Chu, H.; Karlsson-Sjöberg, J.; Amir, E.; Teggatz, P.; Barman, M.; Hayward, M.; Eastwood, D.; et al. Enteric defensins are essential regulators of intestinal microbial ecology. Nat. Immunol. 2009, 11, 76–82. [Google Scholar] [CrossRef]
- Howitt, M.R.; Lavoie, S.; Michaud, M.; Blum, A.M.; Tran, S.V.; Weinstock, J.V.; Gallini, C.A.; Redding, K.; Margolskee, R.F.; Osborne, L.C.; et al. Tuft cells, taste-chemosensory cells, orchestrate parasite type 2 immunity in the gut. Science 2016, 351, 1329–1333. [Google Scholar] [CrossRef] [PubMed]
- Bevins, C.L.; Salzman, N.H. Paneth cells, antimicrobial peptides and maintenance of intestinal homeostasis. Nat. Rev. Microbiol. 2011, 9, 356–368. [Google Scholar] [CrossRef]
- Vaishnava, S.; Behrendt, C.L.; Ismail, A.S.; Eckmann, L.; Hooper, L.V. Paneth cells directly sense gut commensals and maintain homeostasis at the intestinal host-microbial interface. Proc. Natl. Acad. Sci. USA 2008, 105, 20858–20863. [Google Scholar] [CrossRef]
- Yang, Y.; Li, W.; Sun, K.; Sun, S.; Zhang, Y.; Chen, L.; Ni, Y.; Hou, M.; Xu, Z.; Chen, L.; et al. Berberine ameliorates dextran sulfate sodium -induced colitis through tuft cells and bitter taste signalling. BMC Biol. 2024, 22, 280. [Google Scholar] [CrossRef] [PubMed]
- Feng, P.; Chai, J.; Yi, H.; Redding, K.; Margolskee, R.F.; Huang, L.; Wang, H. Aggravated gut inflammation in mice lacking the taste signaling protein α-gustducin. Brain Behav. Immun. 2018, 71, 23–27. [Google Scholar] [CrossRef] [PubMed]
- Kim, R.H.; Lee, G.E.; Lee, K.; Hwang, K.T.; Park, J.; Lim, T. Anti-inflammatory activities of black raspberry seed ellagitannins and their structural effects on the stimulation of glucagon-like peptide-1 secretion and intestinal bitter taste receptors. Food Funct. 2023, 14, 4049–4064. [Google Scholar] [CrossRef] [PubMed]
- Wu, Z.; Yang, W.; Wu, T.; Liu, Y.; Pu, Y.; Hu, W.; Jiang, Y.; Zhang, J.; Zhu, H.; Li, X.; et al. Long term Coptidis Rhizoma intake induce gastrointestinal emptying inhibition and colon barrier weaken via bitter taste receptors activation in mice. Phytomedicine 2025, 136, 156292. [Google Scholar] [CrossRef]
- Lu, Y.Y.; Xi, R.H.; Zheng, X.; He, J.Z.; Xu, X. Signal transduction mechanisms of taste receptors and their regulation on microorganisms. West China J. Stomatol. 2017, 35, 549–554. [Google Scholar]
- Thangaiyan, R.; Sakwe, A.M.; Hawkins, A.T.; Washington, M.K.; Ballard, B.R.; Izban, M.G.; Chirwa, S.S.; Hildreth, J.E.K.; Shanker, A.; Blum, D.L.; et al. Functional characterization of novel anti-DEFA5 monoclonal antibody clones 1A8 and 4F5 in inflammatory bowel disease colitis tissues. Inflamm. Res. 2025, 74, 30. [Google Scholar] [CrossRef]
- Salzman, N.H. Paneth cell defensins and the regulation of the microbiome. Gut Microbes 2014, 1, 401–406. [Google Scholar] [CrossRef]
- Muniz, L.R.; Knosp, C.; Yeretssian, G. Intestinal antimicrobial peptides during homeostasis, infection, and disease. Front. Immunol. 2012, 3, 310. [Google Scholar] [CrossRef]
- Xiao, Y.; Lian, H.; Zhong, X.S.; Krishnachaitanya, S.S.; Cong, Y.; Dashwood, R.H.; Savidge, T.C.; Powell, D.W.; Liu, X.; Li, Q. Matrix metalloproteinase 7 contributes to intestinal barrier dysfunction by degrading tight junction protein Claudin-7. Front. Immunol. 2022, 13, 1020902. [Google Scholar] [CrossRef] [PubMed]
- Zang, X.; Zhang, L.; Ma, J.; Wang, A.; Ding, L.; Wang, Y.; Zhao, L. Mechanistic Insights into Shenzhuo Formula for Diabetic Retinopathy: Integrating UPLC-Q-TOF-MS/MS, Network Pharmacology, Single-Cell RNA Sequencing Data, and Experimental Validation. Drug Des. Dev. Ther. 2025, 196183–196205. [Google Scholar] [CrossRef]
- Yan, Z.; Huang, C.; Huang, G.; Wu, Y.; Wang, J.; Yi, J.; Wang, W. The effect of Jiedu Huoxue decoction on rat model of experimental nonbacterial prostatitis via regulation of miRNAs. Pharm. Biol. 2020, 58, 745–759. [Google Scholar] [CrossRef] [PubMed]
- Xu, S.Y.; Bian, R.L.; Chen, X. Methodology of Pharmacological Experiment, 3rd ed.; People’s Medical Publishing House: Beijing, China, 2002. [Google Scholar]
- Shin, H.-K.; Kim, J.-H.; Huh, J.-I.; Shin, I.-S.; Lee, M.-Y.; Seo, C.-S.; Ha, H. A 4-week Repeated Dose Oral Toxicity and Cytotoxicity Study of Gumiganghwaltang in Crl:CD (SD) Rats. Toxicol. Int. 2011, 18, 146–154. [Google Scholar] [CrossRef] [PubMed][Green Version]
- Zhu, H.; Wei, L.; Du, Y.; Wang, D.P.; Li, C. Preliminary Study on Toxicity of Tibetan Medicine Zuotai in Mice after Long-Term Administration. Shizhen J. Tradit. Chin. Med. Mater. Medica 2013, 24, 2022–2024. [Google Scholar]
- Fan, X.; Yuan, X.; Zhang, Y.; Wang, D. Toxicological Study of Compound KangShen Tablet. J. Chang. Univ. Chin. Med. 2012, 28, 967–968. [Google Scholar]
- Huo, Y.; Wang, M.; Li, J.; Jiang, D.; Huo, G. Preliminary study on chronic toxicity of Bukanyilidan. J. Beijing Univ. Agric. 2020, 35, 106–110. [Google Scholar]
- Liu, R.; Hao, Y.; Liu, X.; Zhu, N.; Hu, J.; Kang, J.; LI, Y. Effect of walnut oligopeptides on digestive function. Chin. J. Public Health 2024, 40, 50–56. [Google Scholar]
- Müller, M.; Van Liefferinge, E.; Navarro, M.; Garcia-Puig, E.; Tilbrook, A.; van Barneveld, R.; Roura, E. CCK and GLP-1 release in response to proteinogenic amino acids using a small intestine ex vivo model in pigs. J. Anim. Sci. 2022, 100, skac093. [Google Scholar] [CrossRef]
- Müller, M.; Xu, C.; Navarro, M.; Masiques, N.E.; Tilbrook, A.; van Barneveld, R.; Roura, E. Leucine (and lysine) increased plasma levels of the satiety hormone cholecystokinin (CCK), and phenylalanine of the incretin glucagon-like peptide 1 (GLP-1) after oral gavages in pigs. J. Anim. Sci. 2023, 101, skad175. [Google Scholar] [CrossRef]
- Lewis, M.A.; Patil, K.; Ettayebi, K.; Estes, M.K.; Atmar, R.L.; Ramani, S. Divergent responses of human intestinal organoid monolayers using commercial in vitro cytotoxicity assays. PLoS ONE 2024, 19, e0304526. [Google Scholar] [CrossRef]
- Singh, S.; Singh, P.P.; Singh, A.G.; Murad, H.M.; McWilliams, R.R.; Chari, S.T. Anti-diabetic medications and risk of pancreatic cancer in patients with diabetes mellitus: A systematic review and meta-analysis. Am. J. Gastroenterol. 2013, 108, 510–519. [Google Scholar] [CrossRef]
- Lacour, S.; Gautier, J.-C.; Pallardy, M.; Roberts, R. Cytokines as potential biomarkers of liver toxicity. Cancer Biomark. 2005, 1, 29–39. [Google Scholar] [CrossRef]
- Teng, Y.Y.; Lu, H.; Cui, X.Y.; Yang, Y.; Liu, Y.H. Interpretation and Discussion on Guiding Principles for Real-World Study Design and Statistical Analysis of Medical Devices. China Food Drug Adm. Mag. 2024, 10, 42–49. [Google Scholar]
- Ford, A.C.; Sperber, A.D.; Corsetti, M.; Camilleri, M. Irritable bowel syndrome. Lancet 2020, 396, 1675–1688. [Google Scholar] [CrossRef]
- Barros, L.L.; Farias, A.Q.; Rezaie, A. Gastrointestinal motility and absorptive disorders in patients with inflammatory bowel diseases: Prevalence, diagnosis and treatment. World J. Gastroenterol. 2019, 25, 4414–4426. [Google Scholar] [CrossRef] [PubMed]
- Pal, S.; Laskar, J.A.; Bhowmick, B.; Bera, K. Helicobacter pylori in peptic ulcer disease: Pathogenesis, gastric microbiome, and innovative therapies. Bull. Natl. Res. Cent. 2025, 49, 50. [Google Scholar] [CrossRef]
- Zhang, Y.; Song, F.; Yang, M.; Chen, C.; Cui, J.; Xing, M.; Dai, Y.; Li, M.; Cao, Y.; Lu, L.; et al. Gastrointestinal Dysmotility Predisposes to Colitis through Regulation of Gut Microbial Composition and Linoleic Acid Metabolism. Adv. Sci. 2024, 11, e2306297. [Google Scholar] [CrossRef] [PubMed]
- Britza, S.M.; Musgrave, I.F.; Farrington, R.; Byard, R.W. Intestinal epithelial damage due to herbal compounds—An in vitro study. Drug Chem. Toxicol. 2023, 46, 247–255. [Google Scholar] [CrossRef]
- De La Vega, M.R.; Chapman, E.; Zhang, D.D. NRF2 and the Hallmarks of Cancer. Cancer Cell 2018, 34, 21–43. [Google Scholar] [CrossRef]
- Land, W.G. The Role of Damage-Associated Molecular Patterns (DAMPs) in Human Diseases: Part II: DAMPs as diagnostics, prognostics and therapeutics in clinical medicine. Sultan Qaboos Univ. Med. J. 2015, 15, e157–70. [Google Scholar] [CrossRef]
- Calabrese, E.J. Hormesis: A fundamental concept in biology. Microb. Cell 2014, 1, 145–149. [Google Scholar] [CrossRef] [PubMed]
- Skaperda, Z.; Tekos, F.; Vardakas, P.; Nepka, C.; Kouretas, D. Reconceptualization of Hormetic Responses in the Frame of Redox Toxicology. Int. J. Mol. Sci. 2021, 23, 49. [Google Scholar] [CrossRef]
- Hernández, A.; García, B.G.; Caballero, M.J.; Hernández, M.D. The inclusion of thyme essential oil in the feed of gilthead seabream (Sparus aurata) promotes changes in the frequency of lymphocyte aggregates in gut-associated lymphoid tissue. Aquac. Res. 2016, 47, 3341–3345. [Google Scholar] [CrossRef]
- Panthong, S.; Chuchawankul, S. Antioxidation and antiproliferation of ethanol extracts from edible mushrooms against U937 human monocytic leukemia cells. Planta Medica 2016, 81, S1–S381. [Google Scholar] [CrossRef]
- Chelakkot, C.; Ghim, J.; Ryu, S.H. Mechanisms regulating intestinal barrier integrity and its pathological implications. Exp. Mol. Med. 2018, 50, 1–9. [Google Scholar] [CrossRef] [PubMed]
- Suzuki, T. Regulation of intestinal epithelial permeability by tight junctions. Cell. Mol. Life Sci. 2013, 70, 631–659. [Google Scholar] [CrossRef]
- Feldman, G.J.; Mullin, J.M.; Ryan, M.P. Occludin: Structure, function and regulation. Adv. Drug Deliv. Rev. 2005, 57, 883–917. [Google Scholar] [CrossRef]
- Tsukita, S.; Furuse, M. Occludin and claudins in tight-junction strands: Leading or supporting players? Trends Cell Biol. 1999, 9, 268–273. [Google Scholar] [CrossRef]
- Vivinus-Nebot, M.; Frin-Mathy, G.; Bzioueche, H.; Dainese, R.; Bernard, G.; Anty, R.; Piche, T.; Filippi, J.; Tulic, M.K.; Verhasselt, V.; et al. Functional bowel symptoms in quiescent inflammatory bowel diseases: Role of epithelial barrier disruption and low-grade inflammation. Gut 2014, 63, 744–752. [Google Scholar] [CrossRef]
- Michielan, A.; D’INCà, R. Intestinal Permeability in Inflammatory Bowel Disease: Pathogenesis, Clinical Evaluation, and Therapy of Leaky Gut. Mediat. Inflamm. 2015, 2015, 628157. [Google Scholar] [CrossRef]
- Huang, G.; Sun, K.; Yin, S.; Jiang, B.; Chen, Y.; Gong, Y.; Chen, Y.; Yang, Z.; Chen, J.; Yuan, Z.; et al. Burn Injury Leads to Increase in Relative Abundance of Opportunistic Pathogens in the Rat Gastrointestinal Microbiome. Front. Microbiol. 2017, 8, 1237. [Google Scholar] [CrossRef]
- Hernandez-Patlan, D.; Solis-Cruz, B.; Pontin, K.P.; Hernandez-Velasco, X.; Merino-Guzman, R.; Adhikari, B.; López-Arellano, R.; Kwon, Y.M.; Hargis, B.M.; Arreguin-Nava, M.A.; et al. Impact of a Bacillus Direct-Fed Microbial on Growth Performance, Intestinal Barrier Integrity, Necrotic Enteritis Lesions, and Ileal Microbiota in Broiler Chickens Using a Laboratory Challenge Model. Front. Vet. Sci. 2019, 6, 108. [Google Scholar] [CrossRef]
- Palkovicsné Pézsa, N.; Kovács, D.; Gálfi, P.; Rácz, B.; Farkas, O. Effect of Enterococcus faecium NCIMB 10415 on Gut Barrier Function, Internal Redox State, Proinflammatory Response and Pathogen Inhibition Properties in Porcine Intestinal Epithelial Cells. Nutrients 2022, 14, 1486. [Google Scholar] [CrossRef]
- Mousavi, S.N.; Momeni, N.; Chiti, H.; Mahmoodnasab, H.; Ahmadi, M.; Heidarzadeh, S. Higher gut Bacteroidetes and Actinobacteria population in early pregnancy is associated with lower risk of gestational diabetes in the second trimester. BMC Pregnancy Childbirth 2025, 25, 106. [Google Scholar] [CrossRef]
- Chavoya-Guardado, M.A.; Vasquez-Garibay, E.M.; Ruiz-Quezada, S.L.; Ramírez-Cordero, M.I.; Larrosa-Haro, A.; Castro-Albarran, J. Firmicutes, Bacteroidetes and Actinobacteria in Human Milk and Maternal Adiposity. Nutrients 2022, 14, 2887. [Google Scholar] [CrossRef]
- Wang, L.; Chai, M.; Wang, J.; Yu, Q.; Wang, G.; Zhang, H.; Zhao, J.; Chen, W. Bifidobacterium longum relieves constipation by regulating the intestinal barrier of mice. Food Funct. 2022, 13, 5037–5049. [Google Scholar] [CrossRef]
- Nie, K.; Ma, K.; Luo, W.; Shen, Z.; Yang, Z.; Xiao, M.; Tong, T.; Yang, Y.; Wang, X. Roseburia intestinalis: A Beneficial Gut Organism From the Discoveries in Genus and Species. Front. Cell. Infect. Microbiol. 2021, 11, 757718. [Google Scholar] [CrossRef]
- He, X.Q.; Liu, D.; Liu, H.Y.; Wu, D.T.; Li, H.B.; Zhang, X.S.; Gan, R.Y. Prevention of Ulcerative Colitis in Mice by Sweet Tea (Lithocarpus litseifolius) via the Regulation of Gut Microbiota and Butyric-Acid-Mediated Anti-Inflammatory Signaling. Nutrients 2022, 14, 2208. [Google Scholar] [CrossRef]
- Bourgonje, A.R.; Feelisch, M.; Faber, K.N.; Pasch, A.; Dijkstra, G.; van Goor, H. Oxidative Stress and Redox-Modulating Therapeutics in Inflammatory Bowel Disease. Trends Mol. Med. 2020, 26, 1034–1046. [Google Scholar] [CrossRef]
- Wang, Z.; He, Z.; Emara, A.; Gan, X.; Li, H. Effects of malondialdehyde as a byproduct of lipid oxidation on protein oxidation in rabbit meat. Food Chem. 2019, 288, 405–412. [Google Scholar] [CrossRef]
- Mandal, M.; Al Mamun, A.; Rakib, A.; Kumar, S.; Park, F.; Hwang, D.-J.; Li, W.; Miller, D.D.; Singh, U.P. Modulation of occludin, NF-κB, p-STAT3, and Th17 response by DJ-X-025 decreases inflammation and ameliorates experimental colitis. Biomed. Pharmacother. 2025, 185, 117939. [Google Scholar] [CrossRef] [PubMed]
- Mostafavi Abdolmaleky, H.; Zhou, J.R. Gut Microbiota Dysbiosis, Oxidative Stress, Inflammation, and Epigenetic Alterations in Metabolic Diseases. Antioxidants 2024, 13, 985. [Google Scholar] [CrossRef] [PubMed]
- Salzman, N.H.; Underwood, M.A.; Bevins, C.L. Paneth cells, defensins, and the commensal microbiota: A hypothesis on intimate interplay at the intestinal mucosa. Semin. Immunol. 2007, 19, 70–83. [Google Scholar] [CrossRef] [PubMed]
- Liszt, K.I.; Wang, Q.; Farhadipour, M.; Segers, A.; Thijs, T.; Nys, L.; Deleus, E.; Van der Schueren, B.; Gerner, C.; Neuditschko, B.; et al. Human intestinal bitter taste receptors regulate innate immune responses and metabolic regulators in obesity. J. Clin. Investig. 2022, 132, 1–16. [Google Scholar] [CrossRef]
- Lee, R.J.; Xiong, G.; Kofonow, J.M.; Chen, B.; Lysenko, A.; Jiang, P.; Abraham, V.; Doghramji, L.; Adappa, N.D.; Palmer, J.N.; et al. T2R38 taste receptor polymorphisms underlie susceptibility to upper respiratory infection. J. Clin. Investig. 2012, 122, 4145–4159. [Google Scholar] [CrossRef]
- Pei, X.T.; Peng, L.; Zeng, J.K. Research progress on chemical constituents and pharmacological effects of Nauclea officinalis and predictive analysis of its quality markers. China J. Chin. Mater. Medica 2024, 49, 2047–2063. [Google Scholar]








| Primer Name | Primer Name |
|---|---|
| Actb-1R | GACCCATTCCCACCATC |
| Actb-1F | TCTTTGCAGCTCCTTCGT |
| Defa-5-R | GCAGCCTCTTATTCTACAATAGCA |
| Defa-5-F | CTAATACTGAGGAGCAGCCAGG |
| Ocln-1F | CTGCCTGCACGATGTCT |
| Ocln-1R | GAGTGTTCAGCCCAGTCAA |
| Cldn11-2F | CAGGTGGTGGGTTTCGT |
| Cldn11-2R | CAGGTGGGGATGGTGTAG |
| Tas2r108-2F | AACAGGACCAGCTTTTGGAATC |
| Tas2r108-2R | GAGGAAACAGATCATCAGCCTCAT |
| Tas2r138-1F | CACAACTACCAAGCCATCC |
| Tas2r138-1R | TGTGAGAGAAGCGGACAA |
| Gnat3-1F | CCCAGCCACTAACATCAAA |
| Gnat3-1R | TTCACAGTTCTTGCATCCCT |
| Antibody | Product Code | Manufacturer | Dilution Ratio |
|---|---|---|---|
| GAPDH | AG8015 | Beyotime, Shanghai, China | 1:2000 |
| Occludin | AF7644 | Beyotime | 1:500 |
| Claudin-1 | AF6504 | Beyotime | 1:500 |
| Gα-gustducin | sc-518163 | SANTA, Dallas, TX, USA | 1:100 |
Disclaimer/Publisher’s Note: The statements, opinions and data contained in all publications are solely those of the individual author(s) and contributor(s) and not of MDPI and/or the editor(s). MDPI and/or the editor(s) disclaim responsibility for any injury to people or property resulting from any ideas, methods, instructions or products referred to in the content. |
© 2026 by the authors. Licensee MDPI, Basel, Switzerland. This article is an open access article distributed under the terms and conditions of the Creative Commons Attribution (CC BY) license.
Share and Cite
Li, X.; Yi, Y.; Si, T.; Wang, L.; Hu, Z.; Xiong, J.; Bao, X.; Jun, J.; Bao, S.; Ji, X.; et al. Inhibition of the T2R/α-Defensin Pathway Mediates Nauclea officinalis-Induced Intestinal Barrier Dysfunction and Microbiota Alterations. Toxics 2026, 14, 99. https://doi.org/10.3390/toxics14010099
Li X, Yi Y, Si T, Wang L, Hu Z, Xiong J, Bao X, Jun J, Bao S, Ji X, et al. Inhibition of the T2R/α-Defensin Pathway Mediates Nauclea officinalis-Induced Intestinal Barrier Dysfunction and Microbiota Alterations. Toxics. 2026; 14(1):99. https://doi.org/10.3390/toxics14010099
Chicago/Turabian StyleLi, Xiaoman, Yao Yi, Tegele Si, Lianqian Wang, Zhiyong Hu, Jiayue Xiong, Xuemei Bao, Jun Jun, Sachurula Bao, Xiaoping Ji, and et al. 2026. "Inhibition of the T2R/α-Defensin Pathway Mediates Nauclea officinalis-Induced Intestinal Barrier Dysfunction and Microbiota Alterations" Toxics 14, no. 1: 99. https://doi.org/10.3390/toxics14010099
APA StyleLi, X., Yi, Y., Si, T., Wang, L., Hu, Z., Xiong, J., Bao, X., Jun, J., Bao, S., Ji, X., & Fu, M. (2026). Inhibition of the T2R/α-Defensin Pathway Mediates Nauclea officinalis-Induced Intestinal Barrier Dysfunction and Microbiota Alterations. Toxics, 14(1), 99. https://doi.org/10.3390/toxics14010099
