Overall Evaluation of Antibiotics Occurrence from Large-Scale Livestock Farms in Sichuan Basin, China: Spatial Distribution, Source Apportionment, and Risk Assessment
Abstract
1. Introduction
2. Materials and Methods
2.1. Study Area and Sample Collection
2.2. Target Antibiotics
2.3. Sample Pretreatment
2.4. Instrumental Analysis
2.5. Quality Assurance and Control (QA/QC)
2.6. Source Apportionment Methods
2.7. Potential Ecological Risk Assessment of Antibiotics
3. Results and Discussion
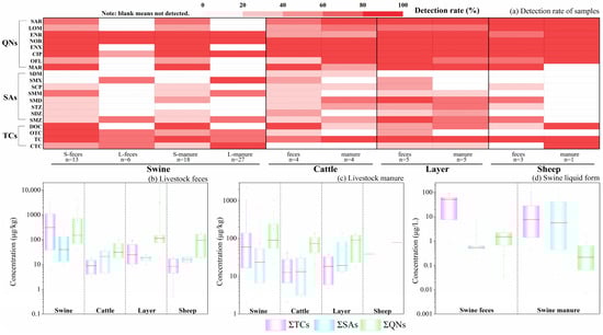
3.1. Antibiotics Occurrence Among Different Livestock Excrement
3.2. Antibiotics Occurrence in Soil and Surface Water
3.3. Source Apportionment of Antibiotics in Soil and Surface Water
3.4. Spatial Distribution of Antibiotic from Livestock Farming in Sichuan Basin
3.5. Ecological Risk Assessment of Antibiotics in Soil, Surface Water and Livestock Manure
3.6. Limitations of the Study
4. Conclusions
Supplementary Materials
Author Contributions
Funding
Institutional Review Board Statement
Informed Consent Statement
Data Availability Statement
Conflicts of Interest
References
- Gu, D.; Feng, Q.; Guo, C.; Hou, S.; Lv, J.; Zhang, Y.; Yuan, S.; Zhao, X. Occurrence and risk assessment of antibiotics in manure, soil, wastewater, groundwater from livestock and poultry farms in Xuzhou, China. Bull. Environ. Contam. Toxicol. 2019, 103, 590–596. [Google Scholar] [CrossRef] [PubMed]
- Zarei-Baygi, A.; Harb, M.; Wang, P.; Stadler, L.B.; Smith, A.L. Evaluating antibiotic resistance gene correlations with antibiotic exposure conditions in anaerobic membrane bioreactors. Environ. Sci. Technol. 2019, 53, 3599–3609. [Google Scholar] [CrossRef] [PubMed]
- Zhi, D.; Yang, D.; Zheng, Y.; Yang, Y.; He, Y.; Luo, L.; Zhou, Y. Current progress in the adsorption, transport and biodegradation of antibiotics in soil. J. Environ. Manag. 2019, 251, 109598. [Google Scholar] [CrossRef] [PubMed]
- Gbadegesin, L.A.; Tang, X.; Liu, C.; Cheng, J. Transport of veterinary antibiotics in farmland soil: Effects of dissolved organic matter. J. Environ. Res. Public Health 2022, 19, 1702. [Google Scholar] [CrossRef] [PubMed]
- Liu, X.; Zhang, J.; Gbadegesin, L.A.; He, Y. Modelling approaches for linking the residual concentrations of antibiotics in soil with antibiotic properties and land-use types in the largest urban agglomerations in China: A review. Sci. Total Environ. 2022, 838, 156141. [Google Scholar] [CrossRef]
- Zhou, L.; Li, J.; Zhang, Y.; Kong, L.; Jin, M.; Yang, X.; Wu, Q.L. Trends in the occurrence and risk assessment of antibiotics in shallow lakes in the lower-middle reaches of the Yangtze River basin, China. Ecotoxicol. Environ. Saf. 2019, 183, 109511. [Google Scholar] [CrossRef] [PubMed]
- Wei, C.; Wang, Y.; Zhang, R.; Liu, F.; Zhang, Z.E.; Wang, J.; Yu, K. Spatiotemporal distribution and potential risks of antibiotics in coastal water of Beibu gulf, South China sea: Livestock and poultry emissions play essential effect. J. Hazard. Mater. 2024, 466, 133550. [Google Scholar] [CrossRef] [PubMed]
- Van Boeckel, T.P.; Brower, C.; Gilbert, M.; Grenfell, B.T.; Levin, S.A.; Robinson, T.P.; Teillant, A.; Laxminarayan, R. Global trends in antimicrobial use in food animals. Proc. Natl. Acad. Sci. USA 2015, 112, 5649–5654. [Google Scholar] [CrossRef]
- Wang, X.; Wu, X.; Yan, P.; Gao, W.; Chen, Y.; Sui, P. Integrated analysis on economic and environmental consequences of livestock husbandry on different scale in China. J. Clean. Prod. 2016, 119, 1–12. [Google Scholar] [CrossRef]
- Zhou, L.J.; Ying, G.G.; Liu, S.; Zhang, R.Q.; Lai, H.J.; Chen, Z.F.; Pan, C.G. Excretion masses and environmental occurrence of antibiotics in typical swine and dairy cattle farms in China. Sci. Total Environ. 2013, 444, 183–195. [Google Scholar] [CrossRef] [PubMed]
- Yu, X.; Zhang, X.; Chen, J.; Li, Y.; Liu, X.; Feng, Y.; Sun, Y. Source, occurrence and risks of twenty antibiotics in vegetables and soils from facility agriculture through fixed-point monitoring and numerical simulation. J. Environ. Manag. 2022, 319, 115652. [Google Scholar] [CrossRef]
- Zhang, H.; Zhou, Y.; Huang, Y.; Wu, L.; Liu, X.; Luo, Y. Residues and risks of veterinary antibiotics in protected vegetable soils following application of different manures. Chemosphere 2016, 152, 229–237. [Google Scholar] [CrossRef] [PubMed]
- He, L.Y.; He, L.K.; Liu, Y.S.; Zhang, M.; Zhao, J.L.; Zhang, Q.Q.; Ying, G.G. Microbial diversity and antibiotic resistome in swine farm environments. Sci. Total Environ. 2019, 685, 197–207. [Google Scholar] [CrossRef] [PubMed]
- Hall, M.C.; Mware, N.A.; Gilley, J.E.; Bartelt-Hunt, S.L.; Snow, D.D.; Schmidt, A.M.; Eskridge, K.M.; Li, X. Influence of setback distance on antibiotics and antibiotic resistance genes in runoff and soil following the land application of swine manure slurry. Environ. Sci. Technol. 2020, 54, 4800–4809. [Google Scholar] [CrossRef] [PubMed]
- Zhao, Q.; Wang, Y.; Wang, S.; Wang, Z.; Du, X.D.; Jiang, H.; Xia, X.; Shen, Z.; Ding, S.; Wu, C.; et al. Prevalence and abundance of florfenicol and linezolid resistance genes in soils adjacent to swine feedlots. Sci. Rep. 2016, 6, 32192. [Google Scholar] [CrossRef] [PubMed]
- Pollard, A.T.; Morra, M.J. Fate of tetracycline antibiotics in dairy manure-amended soils. Environ. Rev. 2017, 26, 102–112. [Google Scholar] [CrossRef]
- Liu, X.; Lu, S.; Guo, W.; Xi, B.; Wang, W. Antibiotics in the aquatic environments: A review of lakes, China. Sci. Total Environ. 2018, 627, 1195–1208. [Google Scholar] [CrossRef]
- Srain, H.S.; Beazley, K.F.; Walker, T.R. Pharmaceuticals and personal care products and their sublethal and lethal effects in aquatic organisms. Environ. Rev. 2021, 29, 142–181. [Google Scholar] [CrossRef]
- Zhou, X.; Wang, J.; Lu, C.; Liao, Q.; Gudda, F.O.; Ling, W. Antibiotics in animal manure and manure-based fertilizers: Occurrence and ecological risk assessment. Chemosphere 2020, 255, 127006. [Google Scholar] [CrossRef] [PubMed]
- Khmaissa, M.; Zouari-Mechichi, H.; Sciara, G.; Record, E.; Mechichi, T. Pollution from livestock farming antibiotics an emerging environmental and human health concern: A review. J. Hazard. Mater. Adv. 2024, 13, 100410. [Google Scholar] [CrossRef]
- Graham, J.P.; Boland, J.J.; Silbergeld, E. Growth Promoting antibiotics in food animal production: An economic analysis. Public Health Rep. 2007, 122, 79–87. [Google Scholar] [CrossRef] [PubMed]
- Topi, D.; Spahiu, J. Presence of veterinary antibiotics in livestock manure in two southeastern Europe countries, Albania and Kosovo. Environ. Sci. Pollut. Res. 2020, 27, 44552–44560. [Google Scholar] [CrossRef]
- Zhu, Y.G.; Johnson, T.A.; Su, J.Q.; Qiao, M.; Guo, G.X.; Stedtfeld, R.D.; Hashsham, S.A.; Tiedje, J.M. Diverse and abundant antibiotic resistance genes in Chinese swine farms. Proc. Natl. Acad. Sci. USA 2013, 110, 3435–3440. [Google Scholar] [CrossRef] [PubMed]
- Peng, S.; Zhang, H.; Song, D.; Chen, H.; Lin, X.; Wang, Y.; Ji, L. Distribution of antibiotic, heavy metals and antibiotic resistance genes in livestock and poultry feces from different scale of farms in Ningxia, China. J. Hazard. Mater. 2022, 440, 129719. [Google Scholar] [CrossRef] [PubMed]
- Yue, Z.; Zhang, J.; Zhou, Z.; Ding, C.; Wan, L.; Chen, L.; Wang, X. Pollution characteristics of livestock faeces and the key driver of the spread of antibiotic resistance genes. J. Hazard. Mater. 2020, 409, 124957. [Google Scholar] [CrossRef] [PubMed]
- Hou, J.; Wan, W.; Mao, D.; Wang, C.; Mu, Q.; Qin, S.; Luo, Y. Occurrence and distribution of sulfonamides, tetracyclines, quinolones, macrolides, and nitrofurans in livestock manure and amended soils of Northern China. Environ. Sci. Pollut. Res. 2015, 22, 4545–4554. [Google Scholar] [CrossRef] [PubMed]
- Ji, X.; Shen, Q.; Liu, F.; Ma, J.; Xu, G.; Wang, Y.; Wu, M. Antibiotic resistance gene abundances associated with antibiotics and heavy metals in animal manures and agricultural soils adjacent to feedlots in Shanghai; China. J. Hazard. Mater. 2012, 235, 178–185. [Google Scholar] [CrossRef] [PubMed]
- Qian, M.; Wu, H.; Wang, J.; Zhang, H.; Zhang, Z.; Zhang, Y.; Lin, H.; Ma, J. Occurrence of trace elements and antibiotics in manure-based fertilizers from the Zhejiang province of China. Sci. Total Environ. 2016, 559, 174–181. [Google Scholar] [CrossRef] [PubMed]
- Zhang, K.; Ruan, R.; Zhang, Z.; Zhi, S. An exhaustive investigation on antibiotics contamination from livestock farms within sensitive reservoir water area: Spatial density, source apportionment and risk assessment. Sci. Total Environ. 2022, 847, 157688. [Google Scholar] [CrossRef]
- Pan, X.; Qiang, Z.; Ben, W.; Chen, M. Residual veterinary antibiotics in swine manure from concentrated animal feeding operations in Shandong province, China. Chemosphere 2011, 84, 695–700. [Google Scholar] [CrossRef] [PubMed]
- Tang, X.J.; Lou, C.L.; Wang, S.X. Effects of long-term manure applications on the occurrence of antibiotics and antibiotic resistance genes (ARGs) in paddy soils: Evidence from four field experiments in south of China. Soil Biol. Biochem. 2015, 90, 179–187. [Google Scholar] [CrossRef]
- Qiao, M.; Ying, G.G.; Singer, A.C.; Zhu, Y.G. Review of antibiotic resistance in China and its environment. Environ. Int. 2018, 110, 160–172. [Google Scholar] [CrossRef] [PubMed]
- Ren, J.; Shi, H.; Liu, J.; Zheng, C.; Lu, G.; Hao, S.; Jin, Y.; He, C. Occurrence, source apportionment and ecological risk assessment of thirty antibiotics in farmland system. J. Environ. Manag. 2023, 335, 117546. [Google Scholar] [CrossRef] [PubMed]
- Wang, B.; Yu, G.; Huang, J.; Hu, H. Development of species sensitivity distributions and estimation of HC(5) of organochlorine pesticides with five statistical approaches. Ecotoxicology 2008, 17, 716–724. [Google Scholar] [CrossRef] [PubMed]
- De Laender, F.; De Schanphelaere, K.A.C.; Vanrolleghem, P.A.; Janssen, C.R. Do we have to incorporate ecological interactions in the sensitivity assessment of ecosystems? An examination of a theoretical assumption underlying species sensitivity distribution models. Environ. Int. 2008, 34, 390–396. [Google Scholar] [CrossRef]
- Commission, E. Technical Guidance Document on Risk Assessment in support of Commission Directive 93/67/EEC on Risk Assessment for New Notified Substances, Part II; Institute for Health and Consumer Protection: Ispra, Italy, 2003; pp. 100–120. [Google Scholar]
- Xu, B.; Mao, D.; Luo, Y.; Xu, L. Sulfamethoxazole biodegradation and biotransformation in the water–sediment system of a natural river. Bioresour. Technol. 2011, 102, 7069–7076. [Google Scholar] [CrossRef] [PubMed]
- Zhi, S.; Shen, S.; Zhou, J.; Ding, G.; Zhang, K. Systematic analysis of occurrence, density and ecological risks of 45 veterinary antibiotics: Focused on family livestock farms in Erhai lake basin, Yunnan, China. Environ. Pollut. 2020, 267, 115539. [Google Scholar] [CrossRef] [PubMed]
- Wang, Y.; Chu, L.; Ma, J.; Chi, G.; Lu, C.; Chen, X. Effects of multiple antibiotics residues in broiler manure on composting process. Sci. Total Environ. 2022, 817, 152808. [Google Scholar] [CrossRef]
- Jechalke, S.; Heuer, H.; Siemens, J.; Amelung, W.; Smalla, K. Fate and effects of veterinary antibiotics in soil. Trends Microbiol. 2014, 22, 536–545. [Google Scholar] [CrossRef] [PubMed]
- Lyu, J.; Yang, L.; Zhang, L.; Ye, B.; Wang, L. Antibiotics in soil and water in China–a systematic review and source analysis. Environ. Pollut. 2020, 266, 115147. [Google Scholar] [CrossRef]
- Wang, J.H.; Lu, J.; Wu, J.; Zhang, Y.; Zhang, C. Proliferation of antibiotic resistance genes in coastal recirculating mariculture system. Environ. Pollut. 2020, 248, 462–470. [Google Scholar] [CrossRef]
- Wu, T.; Zhang, Y.; Wang, B.; Chen, C.; Cheng, Z.; Li, Y.; Wang, B.; Li, J. Antibiotic resistance genes in Chishui River, a tributary of the Yangtze River, China: Occurrence, seasonal variation and its relationships with antibiotics, heavy metals and microbial communities. Sci. Total Environ. 2022, 846, 157472. [Google Scholar] [CrossRef]
- Li, L.; He, J.; Gan, Z.; Yang, P. Occurrence and fate of antibiotics and heavy metals in sewage treatment plants and risk assessment of reclaimed water in Chengdu, China. Chemosphere 2021, 272, 129730. [Google Scholar] [CrossRef] [PubMed]
- Xu, J.; Xu, Y.; Wang, H.; Guo, C.; Qiu, H.; He, Y.; Zhang, Y.; Li, X.; Meng, W. Occurrence of antibiotics and antibiotic resistance genes in a sewage treatment plant and its effluent-receiving river. Chemosphere 2015, 119, 1379–1385. [Google Scholar] [CrossRef] [PubMed]
- Li, W.; Liu, Z.; Hu, B.; Zhu, L. Co-occurrence of crAssphage and antibiotic resistance genes in agricultural soils of the Yangtze River delta, China. Environ. Int. 2021, 156, 106620. [Google Scholar] [CrossRef] [PubMed]
- Liu, X.; Steele, J.C.; Meng, X.Z. Usage, residue, and human health risk of antibiotics in Chinese aquaculture: A review. Environ. Pollut. 2017, 223, 161–169. [Google Scholar] [CrossRef] [PubMed]
- Zhi, S.; Zhou, J.; Yang, F.; Tian, L.; Zhang, K. Systematic analysis of occurrence and variation tendency about 58 typical veterinary antibiotics during animal wastewater disposal processes in Tianjin, China. Ecotoxicol. Environ. Saf. 2018, 165, 376–385. [Google Scholar] [CrossRef] [PubMed]
- Zhang, Q.Q.; Ying, G.G.; Pan, C.G.; Liu, Y.S.; Zhao, J.L. Comprehensive evaluation of antibiotics emission and fate in the river basins of China: Source analysis, multimedia modeling, and linkage to bacterial resistance. Environ. Sci. Technol. 2015, 49, 6772–6782. [Google Scholar] [CrossRef]
- Qian, Y.; Song, K.; Hu, T.; Ying, T. Environmental status of livestock and poultry sectors in China under current transformation stage. Sci. Total Environ. 2018, 622, 702–709. [Google Scholar] [CrossRef] [PubMed]
- Riaz, L.; Mahmood, T.; Khalid, A.; Rashid, A.; Siddique, M.B.A.; Kamal, A.; Coyne, M.S. Fluoroquinolones (FQs) in the environment: A review on their abundance, sorption and toxicity in soil. Chemosphere 2017, 191, 704–720. [Google Scholar] [CrossRef]
- Hu, X.; Zhou, Q.; Luo, Y. Occurrence and source analysis of typical veterinary antibiotics in manure, soil, vegetables and groundwater from organic vegetable bases, northern China. Environ. Pollut. 2010, 158, 2992–2998. [Google Scholar] [CrossRef]
- Wang, Z.; Du, Y.; Yang, C.; Liu, X.; Zhang, J.; Li, E.; Zhang, Q.; Wang, X. Occurrence and ecological hazard assessment of selected antibiotics in the surface waters in and around Lake Honghu, China. Sci. Total Environ. 2017, 609, 1423–1432. [Google Scholar] [CrossRef] [PubMed]
- Azanu, D.; Styrishave, B.; Darko, G.; Weisser, J.J.; Abaidoo, R.C. Occurrence and risk assessment of antibiotics in water and lettuce in Ghana. Sci. Total Environ. 2018, 622, 293–305. [Google Scholar] [CrossRef] [PubMed]
- Li, N.; Zhang, X.; Wu, W.; Zhao, X. Occurrence, seasonal variation and risk assessment of antibiotics in the reservoirs in North China. Chemosphere 2014, 111, 327–335. [Google Scholar] [CrossRef] [PubMed]
- Rascovan, N.; Telke, A.; Raoult, D.; Rolain, J.M.; Desnues, C. Exploring divergent antibiotic resistance genes in ancient metagenomes and discovery of a novel beta-lactamase family. Environ. Microbiol. Rep. 2016, 8, 886–895. [Google Scholar] [CrossRef]
- Strotmann, U.; Durand, M.J.; Thouand, G.; Eberlein, C.; Heipieper, H.J.; Gartiser, S.; Pagga, U. Microbiological toxicity tests using standardized ISO/OECD methods—Current state and outlook. Appl. Microbiol. Biotechnol. 2024, 108, 454. [Google Scholar] [CrossRef] [PubMed]
- Han, M.; Zhang, L.; Zhang, N.; Mao, Y.; Peng, Z.; Huang, B.; Zhang, Y.; Wang, Z. Antibiotic resistome in a large urban—lake drinking water source in middle China: Dissemination mechanisms and risk assessment. J. Hazard. Mater. 2022, 424, 127745. [Google Scholar] [CrossRef]
- Strotmann, U.; Thouand, G.; Pagga, U.; Gartiser, S.; Heipieper, H.J. Toward the future of OECD/ISO biodegradability testing-new approaches and developments. Appl. Microbiol. Biotechnol. 2023, 107, 2073–2095. [Google Scholar] [CrossRef] [PubMed]





| Group | Antibiotics | logKow | PNECwater (μg·L−1) a | PNECsoil (μg·kg−1) b | ||
|---|---|---|---|---|---|---|
| Green Algae c | Water Flea d | Inflated Duckweed e | Soil | |||
| Tetracyclines (TCs) | Doxycycline (DOC) | −1.365 | 0.1 | 0.003 | 0.016 | 0.001 |
| Tetracycline (TC) | −1.392 | 0.05 | 0.072 | 0.055 | 0.005 | |
| Oxytetracycline (OTC) | −2.867 | 0.066 | 4.028 | 0.075 | 0.005 | |
| Chlortetracycline (CTC) | −0.684 | 0.05 | 1.868 | 0.033 | 0.004 | |
| Sulfonamides (SAs) | Sulfamethazine (SMZ) | 0.757 | 5.804 | 3.3 | 0.473 | 0.163 |
| Sulfadiazine (SDZ) | −0.338 | 2.609 | 15.474 | \ | 0.353 | |
| Sulfathiazole (STZ) | 0.715 | \ | 4.757 | \ | 1.569 | |
| Sulfadimidine (SMD) | 0.198 | 19.52 | \ | \ | 3.884 | |
| Sulfamonomethoxine (SMM) | 0.198 | 19.52 | \ | \ | 3.884 | |
| Sulfachloropyridazine (SCP) | 0.484 | 32.25 | \ | \ | 8.364 | |
| Sulfamethoxazole (SMX) | 0.484 | 0.5 | 0.207 | 0.003 | 0.001 | |
| Sulfadimethoxine (SDM) | 1.174 | 1.961 | 5.277 | 0.1 | 0.056 | |
| Quinolones (QNs) | Marbofloxacin (MAR) | −2.92 | \ | 1.637 | \ | 0.133 |
| Ofloxacin (OFL) | −0.2 | 0.081 | 1 | 0.039 | 0.006 | |
| Ciprofloxacin (CIP) | −0.001 | 0.166 | 1 | 0.1 | 0.017 | |
| Enoxacin (ENX) | 0.81 | 58.7 | \ | \ | 21.501 | |
| Norfloxacin (NOR) | −0.306 | 0.029 | 0.327 | 0.913 | 0.004 | |
| Enrofloxacin (ENR) | 0.701 | 0.405 | 3.263 | \ | 0.132 | |
| Lomefloxacin (LOM) | 0.312 | \ | \ | 0.01 | 0.002 | |
| Sarafloxacin (SAR) | 0.846 | \ | 1 | \ | 0.381 | |
| Compounds | Mean (μg·kg−1) | Min (μg·kg−1) | 1st Quarter (μg·kg−1) | Median (μg·kg−1) | 3rd Quarter (μg·kg−1) | Max (μg·kg−1) | Detected No. | Frequency (%) |
|---|---|---|---|---|---|---|---|---|
| Chlortetracycline (CTC) | 0.125 | \ | \ | \ | \ | 2.5 | 1 | 5 |
| Tetracycline (TC) | 1.82 | \ | \ | 2.65 | 2.9 | 4.2 | 12 | 60 |
| Oxytetracycline (OTC) | 0.17 | \ | \ | \ | \ | 3.4 | 1 | 5 |
| Doxycycline (DOC) | 0.755 | \ | \ | \ | \ | 4.1 | 4 | 20 |
| ∑TCs | 2.87 | \ | \ | 2.9 | 4.05 | 7.8 | \ | \ |
| Sulfamethazine (SMZ) | \ | \ | \ | \ | \ | \ | 0 | 0 |
| Sulfadiazine (SDZ) | \ | \ | \ | \ | \ | \ | 0 | 0 |
| Sulfathiazole (STZ) | \ | \ | \ | \ | \ | \ | 0 | 0 |
| Sulfadimidine (SMD) | \ | \ | \ | \ | \ | \ | 0 | 0 |
| Sulfamonomethoxine (SMM) | \ | \ | \ | \ | \ | \ | 0 | 0 |
| Sulfachloropyridazine (SCP) | \ | \ | \ | \ | \ | \ | 0 | 0 |
| Sulfamethoxazole (SMX) | \ | \ | \ | \ | \ | \ | 0 | 0 |
| Sulfadimethoxine (SDM) | \ | \ | \ | \ | \ | \ | 0 | 0 |
| ∑SAs | \ | \ | \ | \ | \ | \ | \ | \ |
| Marbofloxacin (MAR) | 2.225 | \ | 2.1 | 2.25 | 2.75 | 3.6 | 18 | 90 |
| Ofloxacin (OFL) | 1.88 | \ | \ | \ | 3.05 | 12.2 | 8 | 40 |
| Ciprofloxacin (CIP) | 4.645 | 4.1 | 4.35 | 4.55 | 4.75 | 5.9 | 20 | 100 |
| Enoxacin (ENX) | 3.685 | 0 | 3.65 | 3.8 | 4 | 4.5 | 19 | 95 |
| Norfloxacin (NOR) | 4.31 | 3.6 | 3.9 | 4.1 | 4.45 | 6.1 | 20 | 100 |
| Enrofloxacin (ENR) | \ | \ | \ | \ | \ | \ | 0 | 0 |
| Lomefloxacin (LOM) | 1.825 | \ | \ | 2.6 | 2.8 | 4 | 13 | 65 |
| Sarafloxacin (SAR) | 1.225 | \ | \ | \ | 2.6 | 3.2 | 9 | 45 |
| ∑QNs | 19.795 | 13.9 | 17.4 | 19.55 | 21.65 | 29.8 | \ | \ |
| Compounds | Mean (ng·L−1) | Min (ng·L−1) | 1st Quarter (ng·L−1) | Median (ng·L−1) | 3rd Quarter (ng·L−1) | Max (ng·L−1) | Detected No. | Frequency (%) |
|---|---|---|---|---|---|---|---|---|
| Chlortetracycline (CTC) | 0.00016 | / | / | / | 0.00012 | 0.00123 | 5 | 25 |
| Tetracycline (TC) | 0.00018 | / | / | / | 0.00032 | 0.00081 | 6 | 30 |
| Oxytetracycline (OTC) | 0.00085 | / | / | 0.00015 | 0.00127 | 0.00536 | 11 | 55 |
| Doxycycline (DOC) | 0.0004 | / | / | 0.00039 | 0.00055 | 0.00194 | 13 | 65 |
| ∑TCs | 0.00159 | / | 0.00045 | 0.0012 | 0.00187 | 0.008 | / | / |
| Sulfamethazine (SMZ) | 0.0096 | 0.00073 | 0.00283 | 0.00479 | 0.0133 | 0.0653 | 20 | 100 |
| Sulfadiazine (SDZ) | 0.00951 | 0.00013 | 0.00077 | 0.00247 | 0.00875 | 0.101 | 20 | 100 |
| Sulfathiazole (STZ) | 0.00005 | / | / | / | / | 0.00039 | 3 | 15 |
| Sulfadimidine (SMD) | 0.00006 | / | / | / | / | 0.00085 | 2 | 10 |
| Sulfamonomethoxine (SMM) | / | / | / | / | / | / | 0 | 0 |
| Sulfachloropyridazine (SCP) | 0.00352 | / | 0.00047 | 0.00134 | 0.00289 | 0.0182 | 18 | 90 |
| Sulfamethoxazole (SMX) | 0.00002 | / | / | / | / | 0.0004 | 1 | 5 |
| Sulfadimethoxine (SDM) | / | / | / | / | / | / | 0 | 0 |
| ∑SAs | 0.02276 | 0.00152 | 0.00561 | 0.01087 | 0.02588 | 0.1845 | / | / |
| Marbofloxacin (MAR) | / | / | / | / | / | / | 0 | 0 |
| Ofloxacin (OFL) | / | / | / | / | / | / | 0 | 0 |
| Ciprofloxacin (CIP) | 0.02987 | / | 0.00411 | 0.0154 | 0.02435 | 0.189 | 19 | 95 |
| Enoxacin (ENX) | 0.03574 | / | / | 0.00925 | 0.0349 | 0.158 | 14 | 70 |
| Norfloxacin (NOR) | 0.03179 | / | 0.00741 | 0.0215 | 0.0453 | 0.112 | 19 | 95 |
| Enrofloxacin (ENR) | 0.0035 | / | / | / | 0.00471 | 0.0284 | 7 | 35 |
| Lomefloxacin (LOM) | 0.00232 | / | / | / | 0.00281 | 0.0193 | 7 | 35 |
| Sarafloxacin (SAR) | 0.00102 | / | / | / | / | 0.00737 | 3 | 15 |
| ∑QNs | 0.10424 | 0.00478 | 0.02497 | 0.04905 | 0.1079 | 0.5067 | / | / |
Disclaimer/Publisher’s Note: The statements, opinions and data contained in all publications are solely those of the individual author(s) and contributor(s) and not of MDPI and/or the editor(s). MDPI and/or the editor(s) disclaim responsibility for any injury to people or property resulting from any ideas, methods, instructions or products referred to in the content. |
© 2025 by the authors. Licensee MDPI, Basel, Switzerland. This article is an open access article distributed under the terms and conditions of the Creative Commons Attribution (CC BY) license (https://creativecommons.org/licenses/by/4.0/).
Share and Cite
Lai, C.; Wang, Z.; Gu, T.; Jian, L.; Meng, X.; Meng, Q.; Gao, D. Overall Evaluation of Antibiotics Occurrence from Large-Scale Livestock Farms in Sichuan Basin, China: Spatial Distribution, Source Apportionment, and Risk Assessment. Toxics 2025, 13, 154. https://doi.org/10.3390/toxics13030154
Lai C, Wang Z, Gu T, Jian L, Meng X, Meng Q, Gao D. Overall Evaluation of Antibiotics Occurrence from Large-Scale Livestock Farms in Sichuan Basin, China: Spatial Distribution, Source Apportionment, and Risk Assessment. Toxics. 2025; 13(3):154. https://doi.org/10.3390/toxics13030154
Chicago/Turabian StyleLai, Changmiao, Zhikai Wang, Teng Gu, Lei Jian, Xiaoxia Meng, Qingjie Meng, and Dongdong Gao. 2025. "Overall Evaluation of Antibiotics Occurrence from Large-Scale Livestock Farms in Sichuan Basin, China: Spatial Distribution, Source Apportionment, and Risk Assessment" Toxics 13, no. 3: 154. https://doi.org/10.3390/toxics13030154
APA StyleLai, C., Wang, Z., Gu, T., Jian, L., Meng, X., Meng, Q., & Gao, D. (2025). Overall Evaluation of Antibiotics Occurrence from Large-Scale Livestock Farms in Sichuan Basin, China: Spatial Distribution, Source Apportionment, and Risk Assessment. Toxics, 13(3), 154. https://doi.org/10.3390/toxics13030154

