Assessing the Efficiency of a Drinking Water Treatment Plant Using Statistical Methods and Quality Indices
Abstract
:1. Introduction
2. Materials and Methods
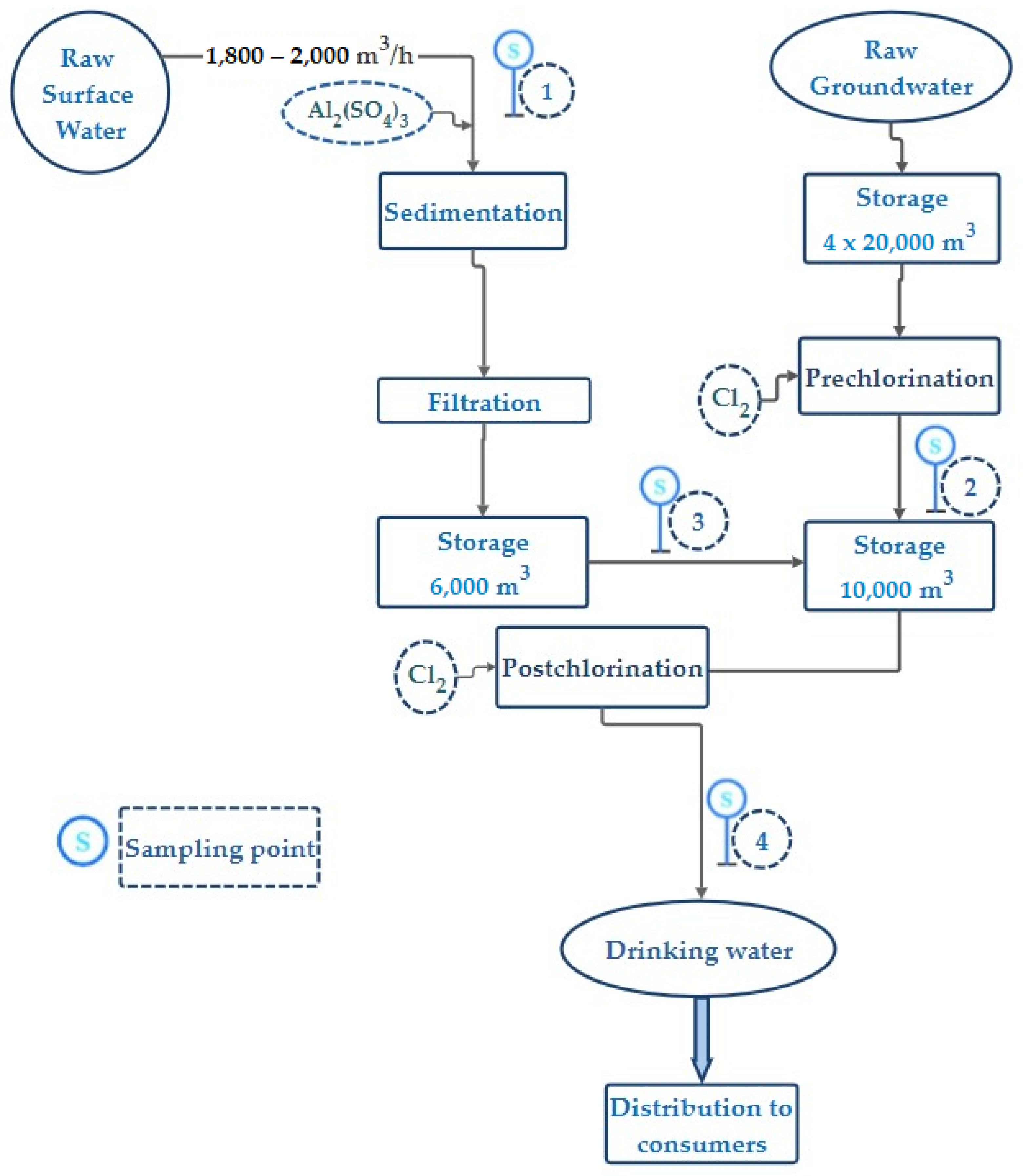
2.1. Studied Region and Data Series
2.2. Statistical Analysis and Efficiency Indicators
2.3. Efficiency Indices
2.3.1. Efficiency Indices of the Treatment Process at a Given Moment t
2.3.2. Efficiency Indices of the Treatment Process during the Study Period (T moments)
3. Results
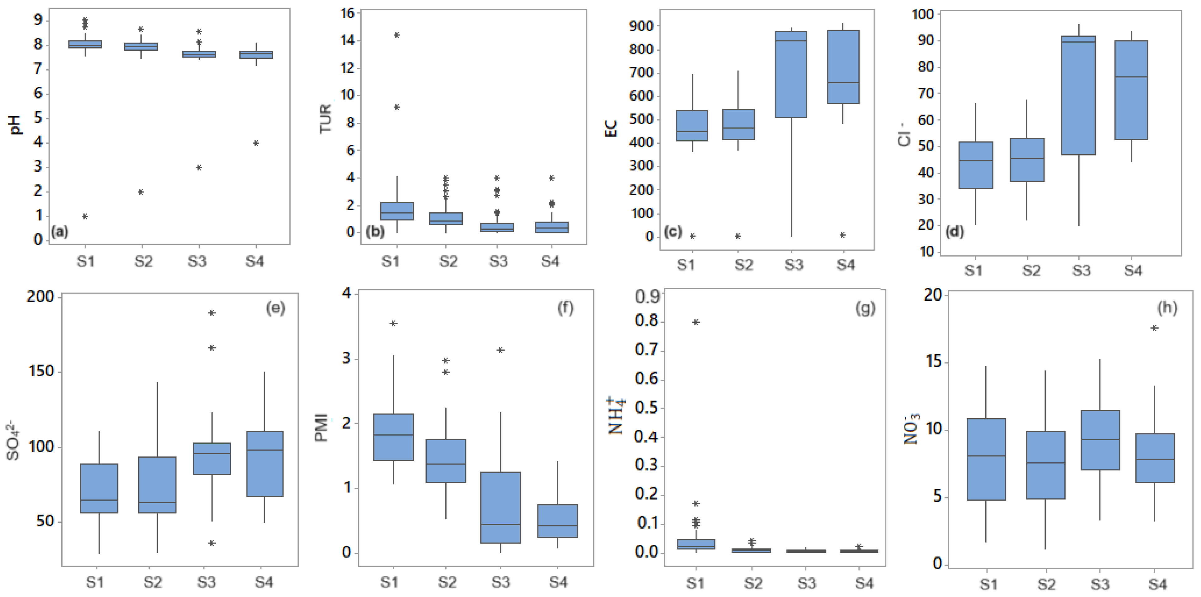
3.1. Results of the Statistical Analysis
3.2. Results on the Efficiency Indices
3.2.1. Results on the Efficiency Indices at a Given Moment t
- The values of varied in very large intervals, from negative values for all but PMI and to the maximum (100%).
- TUR’s efficiency values are all positive, half being 100, except for two negative values (−73.91 and −61.67 in May and June 2017).
- The maximum individual efficiency of EC is zero, and more than 80% of chloride efficiencies are negative, meaning that the values recorded in the effluent are lower than those in the influent.
- PMI is the only index whose efficiency values are positive. This means there is good performance in removing the humic materials and organics that could result from the birds and fish exhausts or decomposition.
- The value of −450 for ammonia is due to a jump from 0.01 (mg/L) in the input to 0.120 (mg/L) in the effluent in August 2019. Another negative value (−200 in November 2019) is noticed in the ammonia efficiency due to a concentration change from 0.01 to 0.03 mg/L.
- Negative efficiencies were recorded in June 2017 (−173.53), July, August, October, and November 2021 for and June–October 2019 (less than −137.2) and May–August 2017 (less than −81.79) for .
- All values computed based on the pH are positive.
- The only negative value of efficiency in the TUR series is −250, recorded in March 2016, with half of the values being 100 (excellent efficiency).
- The lowest negative individual values of efficiencies for EC, , and (under −79.90, −128.46, and −60.32, respectively) are computed for May–December 2017. Moreover, efficiency is mainly negative.
- Only nine values of the individual efficiency for ammonia are noticed, the lowest being −900, −1200, and −600 (recorded in May–September 2019, May and August 2018).
- All efficiency indices are positive except six, recorded, for example, in November 2018, and January and December 2019 (with values of −200 and −100).
- In total, 22 values of ’s efficiencies are negative, most of the positive ones being under 30.
- All values corresponding to pH are in the interval [−6.72, 11.66], with most being negative, so an increase in the water’s pH appears when the influent is considered the series at S3 and the effluent is the series at S4.
- The efficiency of TUR recorded unexpected low values (marked with bold letters) in Table 2, as −2871.43 followed by −1918.20, in June and September 2019, respectively. Most values around −500 were also recorded in February, April, June–November 2018. Some explanation of these values are presented in the next section.
- The lowest chloride efficiencies were in the range [−155.84, −113.64] and between (−352.01) and (−117.27) in July, August, October, and November 2016, and in June–August and October–December 2017.
- The lowest values (negative) of the sulfates’ efficiencies were recorded during the same period as those of .
- PMI recorded extremely low efficiencies in the same months as TUR. The value marked in bold was registered in February 2018.
3.2.2. Efficiency Indices of the Treatment Process during the Study Period
- 1 = 5.11, 2 = −8.43, and 3 = −130.1. When eliminating the highest outlier, 3 = −39.84.
- 1 = 15.61, 2 = 10.74, and 3 = 15.61.
- _S1 = 17.61, 2 = −4.69, and 3 = −46.24. When eliminating the highest outlier, 3= −73.10.
- = 30.21, , and = 17.55.
4. Discussion
5. Conclusions
Author Contributions
Funding
Institutional Review Board Statement
Informed Consent Statement
Data Availability Statement
Conflicts of Interest
References
- Javier, M.; Zadeh, S.; Turral, H. Water Pollution from Agriculture: A Global Review; The Food and Agriculture Organization of the United Nations Rome and the International Water Management Institute on Behalf of the Water Land and Ecosystems Research Program: Colombo, Sri Lanka, 2017; pp. 1–35. Available online: https://www.susana.org/en/knowledge-hub/resources-and-publications/library/details/3508 (accessed on 20 July 2023).
- Kumar, M.; Gikas, P.; Kuroda, K.; Vithanage, M. Tackling water security: A global need of cross-cutting approaches. J. Environ. Manag. 2022, 306, 114447. [Google Scholar] [CrossRef] [PubMed]
- Al-Mayah, W.T. Chemical and microbial health risk assessment of drinking water treatment plants in Kut City, Iraq. Mater. Today Proc. 2021, 42, 3062–3067. [Google Scholar] [CrossRef]
- Lakshmi, S.; Sankari, S.; Prasanna, S.; Madhurambal, G. Evaluation of Water Quality Suitability for Drinking using Drinking Water Quality Index in Nagapattinam district, Tamil Nadu in Southern India. Groundw. Sustain. Dev. 2018, 6, 43–49. [Google Scholar]
- Bărbulescu, A.; Barbeş, L.; Dumitriu, C.Ş. Assessing the Water Pollution of the Brahmaputra River Using Water Quality Indexes. Toxics 2021, 9, 297. [Google Scholar] [CrossRef] [PubMed]
- Bărbulescu, A.; Barbeş, L.; Dumitriu, C.Ş. Statistical Assessment of the Water Quality Using Water Quality Indicators. A case study from India. In Water Safety, Security and Sustainability, Advanced Sciences and Technologies for Security Applications; Vaseashta, A., Maftei, C., Eds.; Springer International Publishing: Cham, Switzerland, 2021; Chapter 26; pp. 599–613. [Google Scholar]
- Olukanni, D.O.; Ebuetse, M.A.; Wu, A. Drinking water quality and sanitation issues: A survey of a semi-urban setting in Nigeria. Int. J. Res. Eng. Sci. 2014, 2, 58–65. [Google Scholar]
- Onyango, L.A.; Quinn, C.; Tng, K.H.; Wood, J.G.; Leslie, G. A study of failure events in drinking water systems as a basis for comparison and evaluation of the efficacy of potable reuse schemes. Environ. Health Insights 2016, 9, 11–18. [Google Scholar] [CrossRef] [PubMed]
- Hamid, A.; Bhat, S.U.; Jehangir, A. Local determinants influencing stream water quality. Appl. Water Sci. 2020, 10, 24. [Google Scholar] [CrossRef]
- Bărbulescu, A.; Barbeş, L. Assessing the water quality of the Danube River (at Chiciu, Romania) by statistical methods. Environ. Earth. Sci. 2020, 79, 122. [Google Scholar] [CrossRef]
- Bărbulescu, A.; Barbeş, L.; Dani, A. Statistical analysis of the quality indicators of the Danube river water (in Romania). In Frontiers in Water-Energy-Nexus—Nature-Based Solutions, Advanced Technologies and Best Practices for Environmental Sustainability; Naddeo, V., Balakrishnan, M., Choo, K.-H., Eds.; Springer: Cham, Switzerland, 2019; pp. 177–179. [Google Scholar]
- Popa, P.; Murariu, G.; Timofti, M.; Georgescu, L.P. Multivariate statistical analyses of water quality of Danube River at Galati, Romania. Environ. Eng. Manag. J. 2018, 17, 491–509. [Google Scholar]
- Aminiyan, M.M.; Aminiyan, F.M.; Heydariyan, A. Study on hydrochemical characterization and annual changes of surface water quality for agricultural and drinking purposes in semi-arid area. Sustain. Water Resour. Manag. 2016, 2, 473–487. [Google Scholar] [CrossRef]
- Bărbulescu, A.; Dani, A. Statistical analysis and classification of the water parameters of Beas river (India). Rom. Rep. Phys. 2019, 71, 716. [Google Scholar]
- Sutadian, A.D.; Muttil, N.; Yilmaz, A.G.; Perera, B.J.C. Development of a water quality index for rivers in West Java Province, Indonesia. Ecol. Indic. 2018, 85, 966–982. [Google Scholar] [CrossRef]
- Uddin, M.G.; Nash, S.; Olbert, A.I. A review of water quality index models and their use for assessing surface water quality. Ecol. Indic. 2021, 122, 107218. [Google Scholar] [CrossRef]
- Iticescu, C.; Georgescu, L.P.; Murariu, G.; Topa, C.; Timofti, M.; Pintilie, V.; Arseni, M. Lower Danube Water Quality Quantified through WQI and Multivariate Analysis. Water 2019, 11, 1305. [Google Scholar] [CrossRef]
- Patil, D.; Kar, S.; Gupta, R. Classification and Prediction of Developed Water Quality Indexes Using Soft Computing Tools. Water Conserv. Sci. Eng. 2023, 8, 16. [Google Scholar] [CrossRef]
- Heddam, S.; Kisi, O.; Sebbar, A.; Houichi, L.; Djemili, L. Predicting Water Quality Indicators from Conventional and Nonconventional Water Resources in Algeria Country: Adaptive Neuro-Fuzzy Inference Systems Versus Artificial Neural Networks. In Water Resources in Algeria Part II. The Handbook of Environmental Chemistry; Negm, A.M., Bouderbala, A., Chenchouni, H., Barceló, D., Eds.; Springer: Cham, Switzerland, 2019; Volume 98, pp. 13–34. [Google Scholar]
- Icaga, Y. Fuzzy evaluation of water quality classification. Ecol. Indic. 2007, 7, 710–718. [Google Scholar] [CrossRef]
- Soares, S.; Vasco, J.; Scalize, P. Water Quality Simulation in the Bois River, Goiás, Central Brazil. Sustainability 2023, 15, 3828. [Google Scholar] [CrossRef]
- Kim, J.; Yu, J.; Kang, C.; Ryang, G.; Wei, Y.; Wang, X. A novel hybrid water quality forecast model based on real-time data decomposition and error correction. Process Saf. Environ. 2022, 162, 553–565. [Google Scholar] [CrossRef]
- Yu, J.W.; Kim, J.S.; Li, X.; Jong, Y.C.; Kim, K.H.; Ryang, G.I. Water quality forecasting based on data decomposition, fuzzy clustering and deep learning neural network. Environ. Pollut. 2022, 303, 119136. [Google Scholar] [CrossRef]
- Wan, D.; Zeng, H. Water environment mathematical model, mathematical algorithm. IOP Conf. Ser. Earth Environ. Sci. 2018, 170, 032133. [Google Scholar] [CrossRef]
- Water Framework Directive. Directive 2000/60/EC of the European Parliament and of the Council. Available online: https://eur-lex.europa.eu/resource.html?uri=cellar:5c835afb-2ec6-4577-bdf8-756d3d694eeb.0004.02/DOC_1&format=PDF (accessed on 21 July 2023).
- Commission Directive (EU) 2184/2020 of the European Parliament and of the Council on the Quality of Water Intended for Human Consumption. Available online: https://eur-lex.europa.eu/eli/dir/2020/2184/oj (accessed on 21 July 2023).
- Bucurica, I.A.; Dulama, I.D.; Radulescu, C.; Banica, A.L. Surface water quality assessment using electro-analytical methods and inductively coupled plasma mass spectrometry (ICP-MS). Rom. J. Phys. 2022, 67, 802. [Google Scholar]
- Voinea, S.; Nichita, C.; Burchiu, E.; Diac, C.; Armeanu, I. Study case of potable water from wells in the metropolitan Bucharest area. Influences on human health–interdisciplinary lab. Rom. Rep. Phys. 2022, 74, 902. [Google Scholar]
- Voinea, S.; Nichita, C.; Armeanu, I.; Solomonea, B. Experimental study of biodegradable materials in environmental physics classes. Rom. Rep. Phys. 2021, 73, 903. [Google Scholar]
- Bărbulescu, A.; Barbeş, L. Statistical methods for assessing water quality after treatment on a sequencing batch reactor. Sci. Total Environ. 2021, 752, 141991. [Google Scholar] [CrossRef] [PubMed]
- Chirilă, E.; Bari, T.; Barbeş, L. Drinking water quality assessment in Constanţa town. Ovidius Univ. Ann. Chem. 2010, 21, 87–90. [Google Scholar]
- Chilian, A.; Tanase, N.-M.; Popescu, V.; Radulescu, C.; Bancuta, O.-R.; Bancuta, I. Long-Term Monitoring of the Heavy Metals Content (Cu, Ni, Zn, Cd, Pb) in Wastewater Before and after the Treatment Process by Spectrometric Methods of Atomic Absorption (FAAS and ETAAS). Rom. J. Phys. 2022, 67, 804. [Google Scholar]
- Sterpu, A.E.; Bărbulescu, A.; Barbeş, L.; Koncsag, C.I. Modeling the Mixing Process of Industrial and Domestic Wastewater Sludge. Environ. Eng. Manag. J. 2015, 14, 1241–1246. [Google Scholar]
- Bărbulescu, A.; Sterpu, A.E.; Barbeş, L.; Koncsag, C.I. New Correlation for the Mixing of Wastewater Sludge. Rom. J. Phys. 2017, 62, 801. [Google Scholar]
- Thomas, O.; Burgess, C. UV-Visible Spectrophotometry of Waters and Soils, 3rd ed.; Elsevier: Amsterdam, The Netherlands, 2022. [Google Scholar]
- Brar, S.K.; Kumar, P.; Cuprys, A. Modular Treatment Approach for Drinking Water and Wastewater; Elsevier: Amsterdam, The Netherlands, 2022. [Google Scholar]
- Vara Prasad, M.N. Disinfection Byproducts in Drinking Water: Detection and Treatment; Butterworth-Heinemann: Oxford, UK, 2020. [Google Scholar]
- Caratar, J.F.; Cano, R.E.; Garcia, J.I. Model of a drinking water treatment process and the variables involved using Coloured Petri Nets. Ingeniare. Rev. Chil. Ing. 2020, 28, 424–433. [Google Scholar] [CrossRef]
- Brusseau, M.L.; Pepper, I.A.; Gerba, C.P. Environmental and Pollution Science, 3rd ed.; Elsevier: Amsterdam, The Netherlands, 2019. [Google Scholar]
- Farhaoui, M.; Derraz, M. Review on Optimization of Drinking Water Treatment Process. J. Water Res. Prot. 2016, 8, 777–786. [Google Scholar] [CrossRef]
- Mihăilescu, M.; Negrea, A.; Ciopec, M.; Negrea, P.; Duțeanu, N.; Grozav, I.; Svera, P.; Vancea, C.; Bărbulescu, A.; Dumitriu, C.Ș. Full Factorial Design for Gold Recovery from Industrial Solutions. Toxics 2021, 9, 111. [Google Scholar] [CrossRef] [PubMed]
- Fighir, D.; Teodosiu, C.; Fiore, S. Environmental and Energy Assessment of Municipal Wastewater Treatment Plants in Italy and Romania: A Comparative Study. Water 2019, 11, 1611. [Google Scholar] [CrossRef]
- Aonofriesei, F.; Bărbulescu, A.; Dumitriu, C.-S. Statistical analysis of morphological parameters of microbial aggregates in the activated sludge from a wastewater treatment plant for improving its performances. Rom. J. Phys. 2021, 66, 809. [Google Scholar]
- Negrea, A.; Gabor, A.; Davidescu, C.-M.; Ciopec, M.; Negrea, P.; Duteanu, N.; Barbulescu, A. Rare Earth Elements Removal from Water Using Natural Polymer. Sci. Rep. 2018, 8, 316. [Google Scholar] [CrossRef] [PubMed]
- Teodosiu, C.; Barjoveanu, G.; Sluser, B.M.; Ene Popa, S.A.; Trofin, O. Environmental assessment of municipal wastewater discharges: A comparative study of evaluation methods. Int. J. Life Cycle Assess. 2016, 21, 395–411. [Google Scholar] [CrossRef]
- Paun, I.; Chiriac, F.L.; Iancu, V.I.; Pirvu, F.; Niculescu, M.; Vasilache, N. Disinfection by-products in drinking water distribution system of Bucharest City. Rom. J. Ecol. Environ. Chem. 2021, 3, 13–18. [Google Scholar] [CrossRef]
- Vîrlan, C.-M.; Toma, D.; Stătescu, F.; Marcoie, N.; Prăjanu, C.-C. Modeling the chlorine-conveying process within a drinking water distribution network. Environ. Eng. Manag. J. 2021, 20, 487–494. [Google Scholar]
- Bărbulescu, A.; Barbeș, L. Modeling the Chlorine Series from the Treatment Plant of Drinking Water in Constanta, Romania. Toxics 2023, 11, 699. [Google Scholar] [CrossRef]
- Iordache, A.; Woinaroschy, A. Analysis of the efficiency of water treatment process with chlorine. Environ. Eng. Manag. J. 2020, 19, 1309–1313. [Google Scholar]
- SR ISO 10523:2012; Water Quality. Determination of pH. Asociația de Standardizare din România (Romanian Standardization Association): București, Romania, 2023. Available online: https://magazin.asro.ro/ro/standard/200485 (accessed on 4 November 2023). (In Romanian)
- SR EN 27888:1997; Water Quality. Determination of Electrical Conductivity. Asociația de Standardizare din România (Romanian Standardization Association): București, Romania, 2023. Available online: https://magazin.asro.ro/ro/standard/22665 (accessed on 4 November 2023). (In Romanian)
- SR EN ISO 7027-1:2016; Water Quality. Determination of Turbidity-Part 1: Quantitative Methods. ISO: Geneva, Switzerland, 2023. Available online: https://www.iso.org/standard/62801.html (accessed on 4 November 2023).
- SR ISO 6059:2008; Water Quality. Determination of the Sum of Calcium and Magnesium-EDTA Titrimetric Method. Asociația de Standardizare din România (Romanian Standardization Association): București, Romania, 2023. Available online: https://magazin.asro.ro/ro/standard/168610 (accessed on 4 November 2023). (In Romanian)
- SR EN ISO 8467:2001; Water Quality. Determination of Permanganate Index. Asociația de Standardizare din România (Romanian Standardization Association): București, Romania, 2023. Available online: https://magazin.asro.ro/ro/standard/26286 (accessed on 4 November 2023). (In Romanian)
- SR EN ISO 7393-2:2018; Water Quality. Determination of Free Chlorine and Total Chlorine-Part 2: Colorimetric Method Using N, N-Dialkyl-1,4-Phenylenediamine, for Routine Control Purposes. Asociația de Standardizare din România (Romanian Standardization Association): București, Romania, 2023. Available online: https://magazin.asro.ro/ro/standard/261837 (accessed on 4 November 2023). (In Romanian)
- SR ISO 9297:2001; Water Quality. Determination of Chloride. Silver Nitrate Titration with Chromate Indicator (Mohr’s Method). Asociația de Standardizare din România (Romanian Standardization Association): București, Romania, 2023. Available online: https://magazin.asro.ro/ro/standard/26186 (accessed on 4 November 2023). (In Romanian)
- STAS 3069-87; Drinking Water. Sulphates Content Determination. Asociația de Standardizare din România (Romanian Standardization Association): București, Romania, 2023. Available online: https://magazin.asro.ro/ro/standard/15243 (accessed on 4 November 2023). (In Romanian)
- SR ISO 7150-1:2001; Water Quality. Determination of Ammonium. Part 1: Manual Spectrometric Method. Asociația de Standardizare din România (Romanian Standardization Association): București, Romania, 2023. Available online: https://magazin.asro.ro/ro/standard/26536 (accessed on 4 November 2023). (In Romanian)
- SR EN 26777:2006; Water Quality. Determination of Nitrite. The Method by Molecular Absorption Spectrometry. ISO: Geneva, Switzerland, 2023. Available online: https://www.iso.org/standard/13273.html (accessed on 4 November 2023).
- SR ISO 7890-3:2000; Water Quality. Determination of Nitrate. Part 3: Spectrometric Method Using Sulfosalicylic Acid. ISO: Geneva, Switzerland, 2023. Available online: https://www.iso.org/standard/14842.html (accessed on 4 November 2023).
- Romanian Law 458/2002 Regarding the Quality of Drinking Water. Available online: https://www.aspms.ro/documente/legislatie/Legea%20458-republicata.pdf (accessed on 20 July 2023). (In Romanian).
- Jucherski, A.; Walczowski, A.; Bugajski, P.; Jóźwiakowski, K. Technological reliability of domestic wastewater purification in a small Sequencing Batch Biofilm Reactor (SBBR). Sep. Purif. Technol. 2019, 224, 340–347. [Google Scholar] [CrossRef]
- Pesce, S.F.; Wunderlin, D.A. Use of water quality indices to verify the impact of Cordoba city (Argentina) on Suquia River. Water Resour. 2000, 34, 2915–2926. [Google Scholar] [CrossRef]
- WHO/SDE/WSH/07.01/1. pH in Drinking-Water. Revised Background Document for Development of WHO Guidelines for Drinking-Water Quality. Available online: https://cdn.who.int/media/docs/default-source/wash-documents/wash-chemicals/ph.pdf?sfvrsn=16b10656_4 (accessed on 25 November 2023).
- Adams, K. Does the pH Level of Your Drinking Water Really Matter. Available online: https://intermountainhealthcare.org/blogs/does-the-ph-level-of-your-drinking-water-really-matter (accessed on 25 November 2023).
- Interreg Danube Transnational JOINTISZA, Program Manual for Knowledge Development Tools and Knowledge Transfer in Urban Hydrology WP4–Activity 4.4 Deliverable 4.4.1. 2019. Available online: https://www.gwp.org/globalassets/global/gwp-cee_files/projects/jointisza/jointisza-manual-knowledge-development-tools-and-knowledge-transfer-in-urban-hydrology.pdf (accessed on 25 November 2023).
- Jones, S. Conductivity. 2020. Available online: https://www.h2olabcheck.com/blog/view/conductivity (accessed on 25 November 2023).






| T (°C) | pH | TUR (NTU) | EC (μS/cm) | (mg/L) | (mg/L) | PMI (mg O2/L) | (mg/L) | (mg/L) | (mg/L) | |
|---|---|---|---|---|---|---|---|---|---|---|
| Admissible Limit | 6.5–8.5 | 5 | 2500 | 250 | 250 | 5 | 0.5 | 0.10 | 50 | |
| Sampling point S1 | ||||||||||
| min | 2.40 | 7.60 | 0.00 | 366.00 | 20.50 | 29.60 | 1.07 | 0.00 | 0.00 | 1.70 |
| mean | 14.71 | 8.11 | 2.10 | 479.27 | 43.37 | 69.55 | 1.91 | 0.05 | 0.04 | 7.76 |
| median | 15.00 | 8.03 | 1.49 | 450.50 | 44.45 | 65.05 | 1.83 | 0.023 | 0.029 | 8.07 |
| max | 26.00 | 9.07 | 14.40 | 696.00 | 66.40 | 111.00 | 3.55 | 0.80 | 0.11 | 14.80 |
| st.dev | 7.64 | 0.29 | 2.32 | 86.84 | 11.35 | 20.17 | 0.54 | 0.12 | 0.02 | 3.78 |
| skewness | −0.01 | 1.31 | 3.90 | 0.96 | 0.01 | 0.15 | 0.88 | 6.11 | 0.84 | 0.13 |
| kurtosis | −1.51 | 2.46 | 18.16 | −0.10 | −0.59 | −0.78 | 0.82 | 39.97 | 0.33 | −1.06 |
| Sampling point S2 | ||||||||||
| min | 2.80 | 7.50 | 0.00 | 371.00 | 22.00 | 30.40 | 0.54 | 0.00 | 0.00 | 1.12 |
| mean | 15.08 | 7.95 | 1.11 | 486.92 | 44.94 | 70.81 | 1.47 | 0.01 | 0.00 | 7.58 |
| median | 14.90 | 7.96 | 0.85 | 466.00 | 45.65 | 63.30 | 1.39 | 0.008 | 0.003 | 7.58 |
| max | 26.00 | 8.69 | 3.94 | 712.00 | 67.40 | 143.60 | 2.98 | 0.04 | 0.02 | 14.40 |
| st.dev | 7.41 | 0.26 | 0.97 | 85.23 | 10.73 | 23.70 | 0.48 | 0.01 | 0.00 | 3.52 |
| skewness | 0.03 | 0.11 | 1.50 | 0.97 | −0.03 | 0.76 | 0.98 | 1.56 | 2.24 | 0.18 |
| kurtosis | −1.48 | 0.64 | 1.83 | 0.07 | −0.46 | 0.66 | 1.64 | 2.60 | 6.19 | −0.73 |
| Sampling point S3 | ||||||||||
| min | 3.20 | 7.43 | 0.00 | 371.00 | 19.80 | 36.20 | 0.02 | 0.00 | 0.00 | 3.32 |
| mean | 16.61 | 7.70 | 0.56 | 719.46 | 71.23 | 92.93 | 0.71 | 0.01 | 0.00 | 9.37 |
| median | 17.15 | 7.64 | 0.24 | 868.50 | 89.78 | 96.44 | 0.45 | 0.004 | 0.002 | 9.52 |
| max | 25.60 | 8.58 | 4.00 | 897.00 | 96.07 | 189.80 | 3.14 | 0.02 | 0.02 | 15.30 |
| st.dev | 4.87 | 0.22 | 0.83 | 187.54 | 24.53 | 26.27 | 0.68 | 0.01 | 0.00 | 2.96 |
| skewness | −0.68 | 1.93 | 2.68 | −0.61 | −0.53 | 1.05 | 1.34 | 0.99 | 2.23 | −0.05 |
| kurtosis | 0.61 | 4.93 | 7.64 | −1.29 | −1.40 | 3.97 | 2.05 | −0.28 | 5.62 | −0.77 |
| Sampling point S4 | ||||||||||
| min | 3.20 | 7.22 | 0.00 | 486.00 | 44.22 | 50.60 | 0.08 | 0.00 | 0.00 | 3.22 |
| mean | 16.48 | 7.65 | 0.47 | 718.10 | 72.30 | 92.21 | 0.52 | 0.00 | 0.00 | 8.07 |
| median | 17.00 | 7.68 | 0.32 | 670.50 | 76.43 | 98.35 | 0.43 | 0.003 | 0.001 | 7.83 |
| max | 24.40 | 8.12 | 2.19 | 915.00 | 93.50 | 150.30 | 1.42 | 0.02 | 0.01 | 17.60 |
| st.dev | 4.87 | 0.22 | 0.59 | 151.70 | 18.52 | 25.07 | 0.31 | 0.00 | 0.00 | 2.60 |
| skewness | −0.62 | 0.21 | 1.42 | 0.07 | −0.16 | 0.05 | 0.77 | 1.42 | 0.63 | 0.94 |
| kurtosis | 0.37 | −0.67 | 1.69 | −1.82 | −1.85 | −0.96 | 0.00 | 2.38 | −0.42 | 2.62 |
| pH | TUR | EC | PMI | |||||||
|---|---|---|---|---|---|---|---|---|---|---|
| min | −0.51 | −73.91 | −143.17 | −335.61 | −202.25 | 5.41 | −450.00 | 0.00 | −173.53 | |
| max | 17.42 | 100.00 | 0.00 | 3.90 | 22.45 | 51.43 | 100.00 | 100.00 | 62.91 | |
| min | 0.00 | −250.00 | −139.89 | −305.91 | −189.23 | −82.35 | −1600.00 | −200.00 | −429.46 | |
| max | 12.77 | 100.00 | 0.72 | 6.77 | 49.86 | 95.86 | 100.00 | 100.00 | 51.80 | |
| min | −6.73 | −2871.43 | −139.89 | −351.01 | −201.10 | −2118.75 | −1100.00 | −500.00 | −106.93 | |
| max | 11.66 | 100.00 | 39.59 | 50.59 | 56.76 | 95.94 | 100.00 | 100.00 | 72.24 |
| min | −74.27 | −215.32 | −762.81 | −97.33 | −336.86 | −875.15 |
| max | 30.95 | 31.24 | 31.97 | 43.38 | 47.86 | 47.82 |
| pH | TUR | EC | PMI | ||||||
|---|---|---|---|---|---|---|---|---|---|
| 5.54 | 66.19 | −51.90 | −81.21 | −42.27 | 23.56 | 62.32 | 91.05 | −27.27 | |
| 3.62 | 55.43 | −49.48 | −72.51 | −41.73 | 58.63 | −37.86 | 41.09 | −33.08 | |
| 0.40 | −739.52 | −12.24 | −29.92 | −9.21 | −381.64 | −42.53 | 17.01 | 5.97 | |
| 5.63 | 77.69 | −49.83 | −66.69 | −32.59 | 23.03 | 91.51 | 95.73 | −3.97 | |
| 3.69 | 57.69 | −47.48 | −60.87 | −30.23 | 64.86 | 53.26 | 62.19 | −6.42 | |
| 0.64 | 16.81 | 0.19 | −1.50 | 0.78 | 27.66 | 20.91 | 54.49 | 13.86 |
Disclaimer/Publisher’s Note: The statements, opinions and data contained in all publications are solely those of the individual author(s) and contributor(s) and not of MDPI and/or the editor(s). MDPI and/or the editor(s) disclaim responsibility for any injury to people or property resulting from any ideas, methods, instructions or products referred to in the content. |
© 2023 by the authors. Licensee MDPI, Basel, Switzerland. This article is an open access article distributed under the terms and conditions of the Creative Commons Attribution (CC BY) license (https://creativecommons.org/licenses/by/4.0/).
Share and Cite
Bărbulescu, A.; Barbeș, L. Assessing the Efficiency of a Drinking Water Treatment Plant Using Statistical Methods and Quality Indices. Toxics 2023, 11, 988. https://doi.org/10.3390/toxics11120988
Bărbulescu A, Barbeș L. Assessing the Efficiency of a Drinking Water Treatment Plant Using Statistical Methods and Quality Indices. Toxics. 2023; 11(12):988. https://doi.org/10.3390/toxics11120988
Chicago/Turabian StyleBărbulescu, Alina, and Lucica Barbeș. 2023. "Assessing the Efficiency of a Drinking Water Treatment Plant Using Statistical Methods and Quality Indices" Toxics 11, no. 12: 988. https://doi.org/10.3390/toxics11120988
APA StyleBărbulescu, A., & Barbeș, L. (2023). Assessing the Efficiency of a Drinking Water Treatment Plant Using Statistical Methods and Quality Indices. Toxics, 11(12), 988. https://doi.org/10.3390/toxics11120988
