Biomimetic Fermentation Reshapes Precursor Pools to Drive Synergistic Roasting Reactions and Enhance Coffee Flavor Complexity
Abstract
1. Introduction
2. Materials and Methods
2.1. Coffee Materials and Experimental Design Across Roasting Degrees
2.2. In Vitro Biomimetic Fermentation and Natural Fermentation Protocols

2.3. Roasting Procedures and Control of Thermal Profiles
2.4. Ultrasound-Assisted Green Extraction of Non-Volatile Metabolites and Bioactive Compounds
2.5. Physicochemical Analyses
2.6. Targeted Bioactive Compound Quantification and Antioxidant Assays
2.7. Volatile Flavor Compound Profiling by GC–MS
2.8. Untargeted Non-Volatile Metabolite Profiling via UHPLC–MS/MS
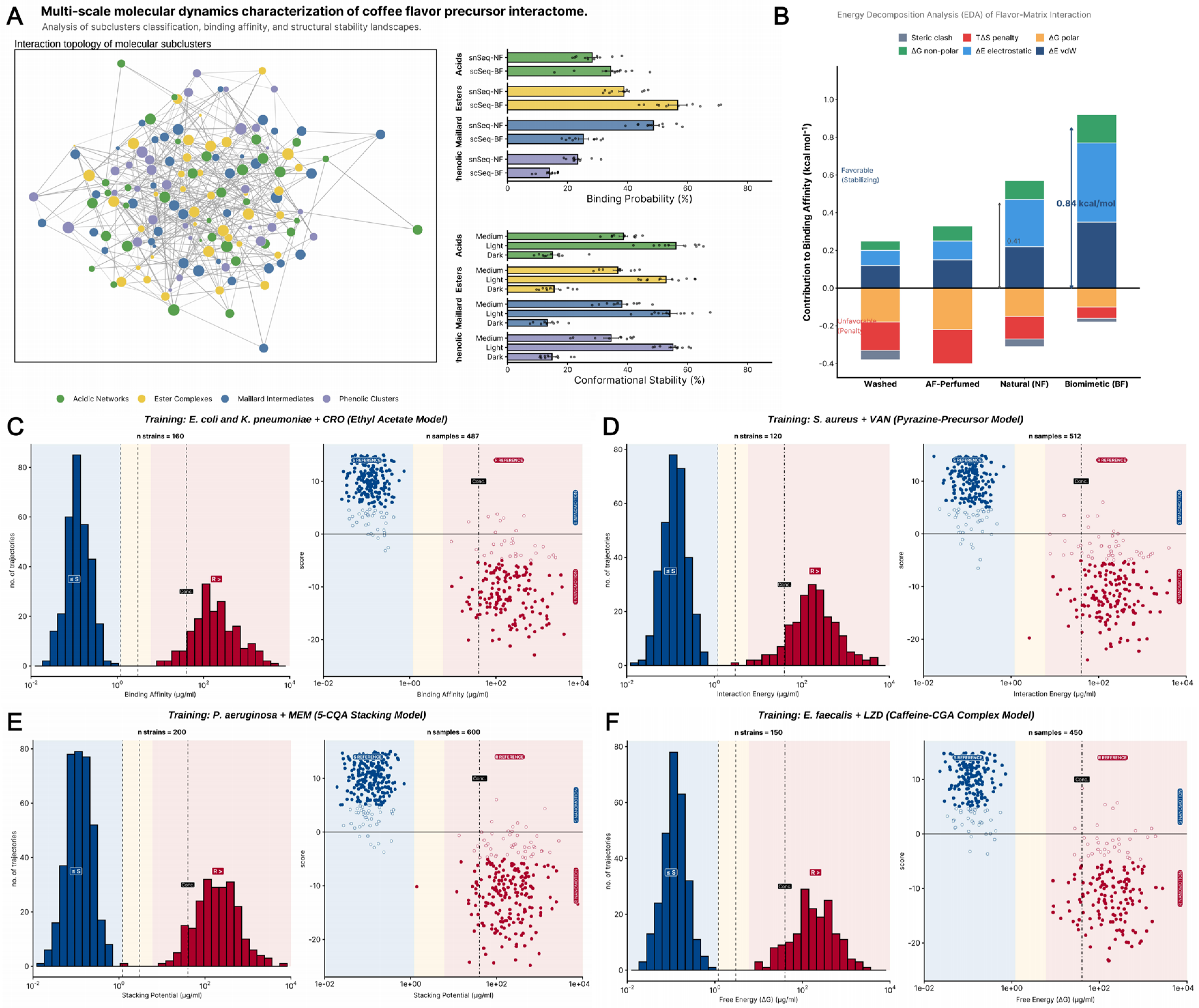
2.9. Molecular Dynamics Simulations
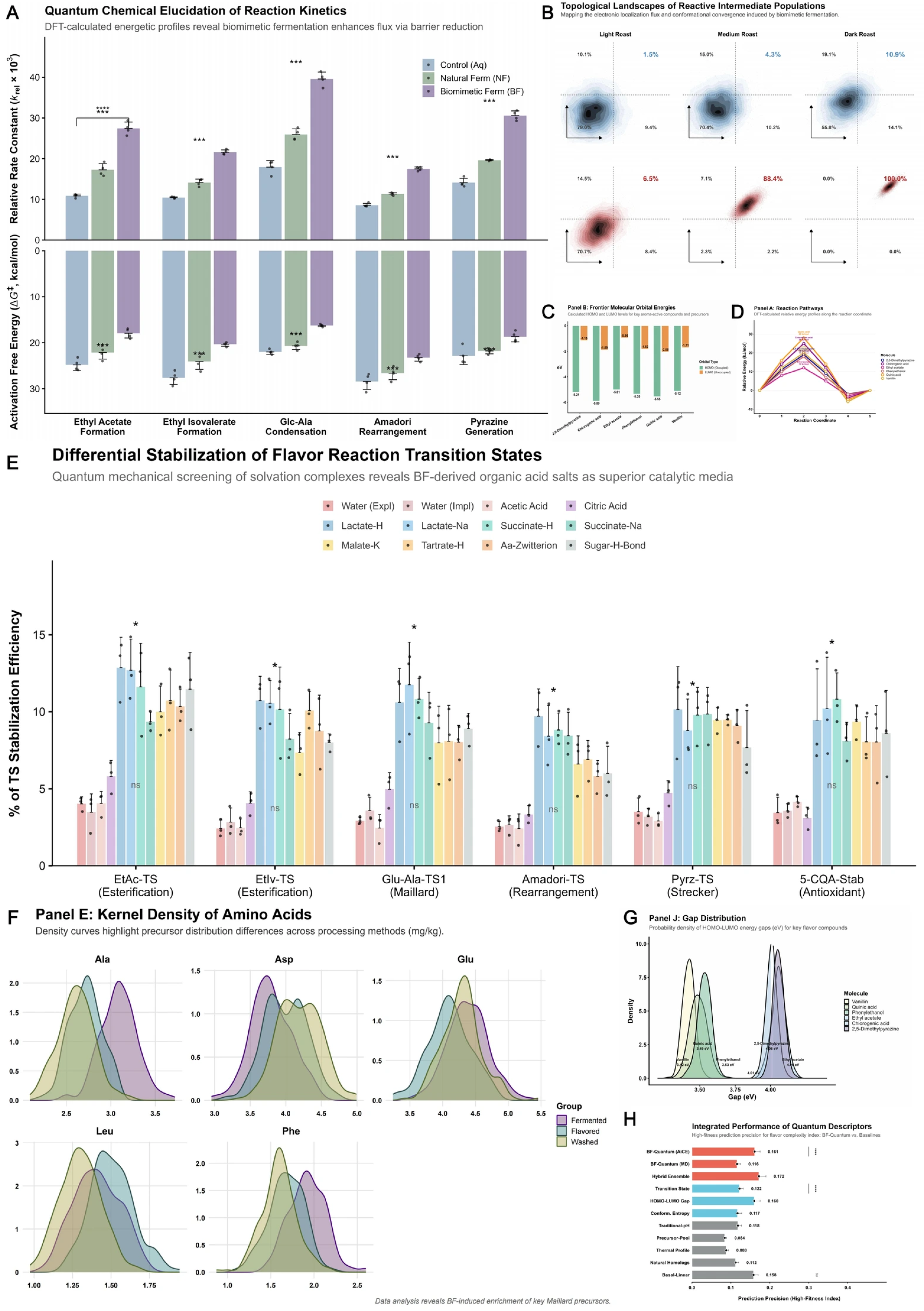
2.10. Quantum Chemical Calculations
2.11. Sensory Evaluation and Flavor Complexity Assessment
2.12. Statistical and Multivariate Analyses
3. Results and Discussion
3.1. Roasting-Dependent Modulation of Physicochemical Properties
3.2. Enhanced Esterification Reactions During Roasting Induced by Biomimetic Fermentation
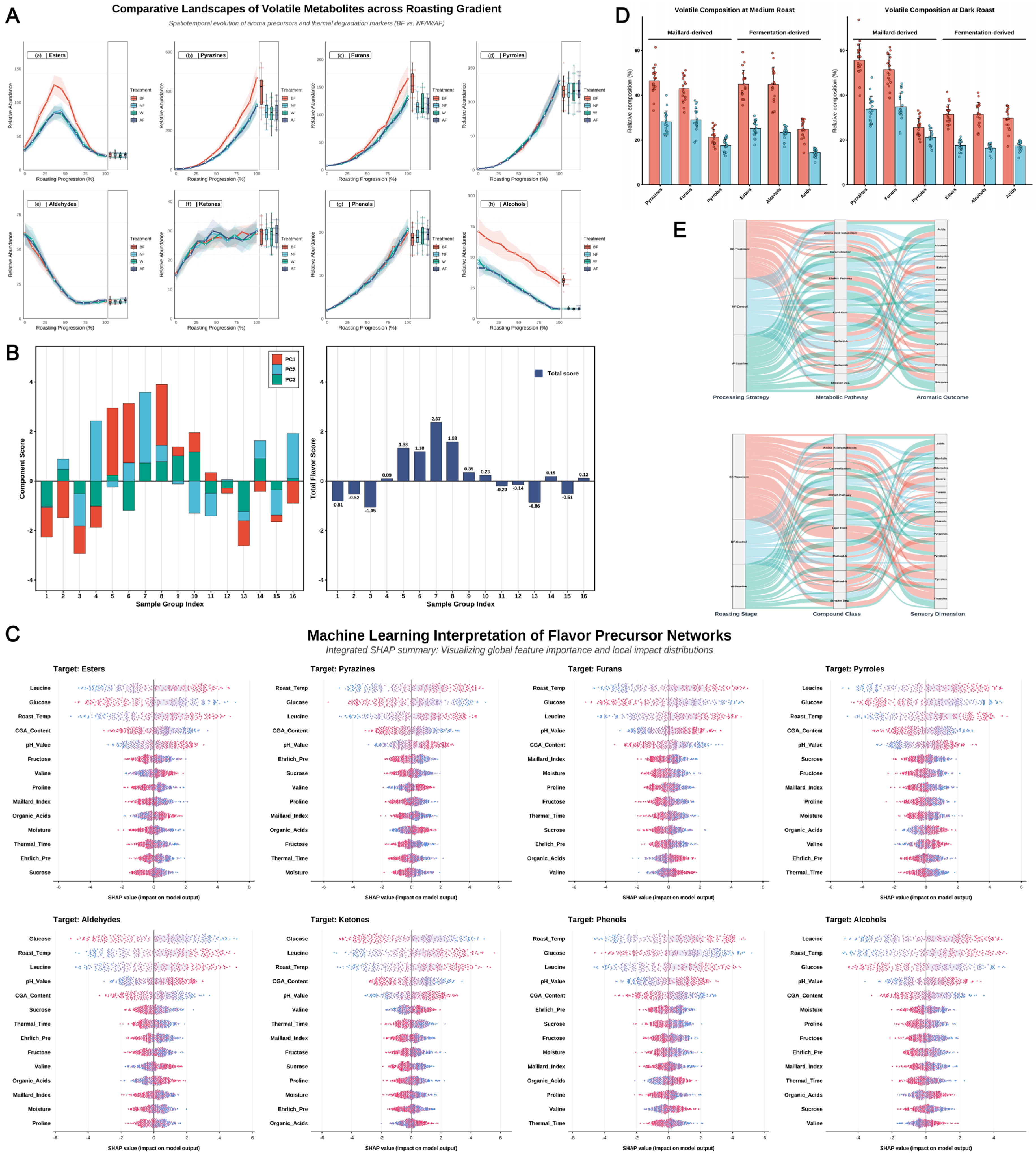
3.3. Intensification of Maillard Reaction Pathways and Key Aroma Precursors
3.4. Comparative Volatile Flavor Landscapes Across Roasting Degrees
3.5. Non-Volatile Metabolites and Bioactive Compound Stability During Roasting
3.6. Comparison of Antioxidant Activities Between Biomimetic and Natural Fermentation
3.7. Molecular Dynamics Insights into the Stability of Key Flavor Molecules Under Roasting Conditions
3.8. Quantum Chemical Elucidation of Molecular Mechanisms in Esterification and Maillard Reactions
3.9. Correlation Between Computational Modeling and Experimental Flavor Data
3.10. Sustainability Implications of Biomimetic Fermentation and Green Extraction
4. Conclusions
Author Contributions
Funding
Institutional Review Board Statement
Informed Consent Statement
Data Availability Statement
Acknowledgments
Conflicts of Interest
References
- Vale, A.D.S.; Pereira, C.M.T.; De Dea Lindner, J.; Rodrigues, L.R.S.; Kadri, N.K.E.; Pagnoncelli, M.G.B.; Kaur Brar, S.; Soccol, C.R.; Pereira, G.V.M. Exploring Microbial Influence on Flavor Development during Coffee Processing in Humid Subtropical Climate through Metagenetic-Metabolomics Analysis. Foods 2024, 13, 1871. [Google Scholar] [CrossRef]
- Sunarharum, W.B.; Williams, D.J.; Smyth, H.E. Complexity of coffee flavor: A compositional and sensory perspective. Food Res. Int. 2014, 62, 315–325. [Google Scholar] [CrossRef]
- Huang, H.; Yin, R.; Xie, J.; Hong, J.; Liu, X.; Chen, Y.; Yuan, X.; Guo, L.; Song, Y.; Zhao, D.; et al. Exploring the key effects of non-volatile acid compounds on the expression of dominant flavor in lager beer using flavor matrix and molecular docking. LWT 2025, 229, 118177. [Google Scholar] [CrossRef]
- Cruz-Casas, D.E.; Aguilar, C.N.; Ascacio-Valdes, J.A.; Rodriguez-Herrera, R.; Chavez-Gonzalez, M.L.; Flores-Gallegos, A.C. Enzymatic hydrolysis and microbial fermentation: The most favorable biotechnological methods for the release of bioactive peptides. Food Chem. 2021, 3, 100047. [Google Scholar] [CrossRef] [PubMed]
- Payling, L.; Fraser, K.; Loveday, S.M.; Sims, I.; Roy, N.; McNabb, W. The effects of carbohydrate structure on the composition and functionality of the human gut microbiota. Trends Food Sci. Technol. 2020, 97, 233–248. [Google Scholar] [CrossRef]
- Wang, D.; Xiao, H.; Lyu, X.; Chen, H.; Wei, F. Lipid oxidation in food science and nutritional health: A comprehensive review. Oil Crop Sci. 2023, 8, 35–44. [Google Scholar] [CrossRef]
- Huang, X.Y.; Wang, C.K.; Zhao, Y.W.; Sun, C.H.; Hu, D.G. Mechanisms and regulation of organic acid accumulation in plant vacuoles. Hortic. Res. 2021, 8, 227. [Google Scholar] [CrossRef] [PubMed]
- Lee, J.; Roux, S.; Descharles, D.; Rega, B.; Bonazzi, C. Unravelling caramelization and Maillard reactions in glucose and glucose + leucine model cakes: Formation and degradation kinetics of volatile markers extracted during baking. Food Res. Int. 2024, 183, 114183. [Google Scholar] [CrossRef]
- Al-Khalili, M.; Pathare, P.B.; Rahman, S.; Al-Habsi, N. Aroma compounds in food: Analysis, characterization and flavor perception. Meas. Food 2025, 18, 100220. [Google Scholar] [CrossRef]
- Xiao, Z.; Hu, Y.; Niu, Y.; Zhang, J.; Yang, B. Five representative esters and aldehydes from fruits can enhance sweet perception. LWT 2024, 194, 115804. [Google Scholar] [CrossRef]
- Lund, M.N.; Ray, C.A. Control of Maillard Reactions in Foods: Strategies and Chemical Mechanisms. J. Agric. Food Chem. 2017, 65, 4537–4552. [Google Scholar] [CrossRef] [PubMed]
- Liu, W.; Tang, Y.; Zhang, J.; Bai, J.; Zhu, Y.; Zhu, L.; Zhao, Y.; Daglia, M.; Xiao, X.; He, Y. Microbial Interactions in Food Fermentation: Interactions, Analysis Strategies, and Quality Enhancement. Foods 2025, 14, 2515. [Google Scholar] [CrossRef] [PubMed]
- Marques, C.; Correia, E.; Dinis, L.T.; Vilela, A. An Overview of Sensory Characterization Techniques: From Classical Descriptive Analysis to the Emergence of Novel Profiling Methods. Foods 2022, 11, 255. [Google Scholar] [CrossRef] [PubMed]
- Zhang, H.; Zhang, J.; Liu, S.; Li, T.; Wei, Y.; Gu, Z.; Su, Z.; Ning, J.; Wang, Y.; Hou, Z. Characterization of the key volatile compounds in longjing tea (Camellia sinensis) with different aroma types at different steeping temperatures by GC‒MS and GC—IMS. LWT 2024, 200, 116183. [Google Scholar] [CrossRef]
- Wang, H.; Hua, J.; Yu, Q.; Li, J.; Wang, J.; Deng, Y.; Yuan, H.; Jiang, Y. Widely targeted metabolomic analysis reveals dynamic changes in non-volatile and volatile metabolites during green tea processing. Food Chem. 2021, 363, 130131. [Google Scholar] [CrossRef]
- Duan, S.; Qiao, Z.; Chen, Y.; Shen, Y.; Du, Z.; Dong, J.; Yu, L.; Li, Y.; Yang, R.; Fang, C. Ultrasound-assisted extraction and flavor quality assessment of in vitro biomimetically fermented Kopi Luwak. Ultrason. Sonochem 2025, 120, 107499. [Google Scholar] [CrossRef]
- Zhang, Q.; Liu, P.; Ma, Y.; Diao, Y.; Gu, Y.; Fan, X. Research progress on generation, detection and control of hazards in baked foods during thermal processing. Food Chem. X 2025, 32, 103252. [Google Scholar] [CrossRef]
- Duan, S.; Luo, H.; Yu, L.; Dong, J.; Qiao, Z.; Liu, S.; Li, Y.; Yin, H.; Zhou, R.; Chen, Y.; et al. Multiscale mechanistic insights into sonochemical energy coupling and flavor evolution in Pu-erh tea. Ultrason. Sonochem 2026, 125, 107735. [Google Scholar] [CrossRef]
- Vutukuru, M.R.; Sharma, D.K.; Chakraborty, I.; Mukhopadhyay, D.; Mitra, N. A rapid and high-yield method for nucleic acid extraction. Sci. Rep. 2025, 15, 12479. [Google Scholar] [CrossRef]
- Feng, S.; Xiang, S.; Bian, X.; Li, G. Quantitative analysis of total acidity in aqueous lactic acid solutions by direct potentiometric titration. Microchem. J. 2020, 157, 105049. [Google Scholar] [CrossRef]
- Adjovu, G.E.; Stephen, H.; James, D.; Ahmad, S. Measurement of Total Dissolved Solids and Total Suspended Solids in Water Systems: A Review of the Issues, Conventional, and Remote Sensing Techniques. Remote Sens. 2023, 15, 3534. [Google Scholar] [CrossRef]
- Perez, M.; Dominguez-Lopez, I.; Lamuela-Raventos, R.M. The Chemistry Behind the Folin-Ciocalteu Method for the Estimation of (Poly)phenol Content in Food: Total Phenolic Intake in a Mediterranean Dietary Pattern. J. Agric. Food Chem. 2023, 71, 17543–17553. [Google Scholar] [CrossRef]
- Shraim, A.M.; Ahmed, T.A.; Rahman, M.M.; Hijji, Y.M. Determination of total flavonoid content by aluminum chloride assay: A critical evaluation. LWT 2021, 150, 111932. [Google Scholar] [CrossRef]
- Awwad, S.; Issa, R.; Alnsour, L.; Albals, D.; Al-Momani, I. Quantification of Caffeine and Chlorogenic Acid in Green and Roasted Coffee Samples Using HPLC-DAD and Evaluation of the Effect of Degree of Roasting on Their Levels. Molecules 2021, 26, 7502. [Google Scholar] [CrossRef]
- Stauss, A.C.; Fuchs, C.; Jansen, P.; Repert, S.; Alcock, K.; Ludewig, S.; Rozhon, W. The Ninhydrin Reaction Revisited: Optimisation and Application for Quantification of Free Amino Acids. Molecules 2024, 29, 3262. [Google Scholar] [CrossRef]
- Shehata, A.B.; Rizk, M.S.; Rend, E.A. Certification of caffeine reference material purity by ultraviolet/visible spectrophotometry and high-performance liquid chromatography with diode-array detection as two independent analytical methods. J. Food Drug Anal. 2016, 24, 703–715. [Google Scholar] [CrossRef]
- Benzie, I.F.; Strain, J.J. The ferric reducing ability of plasma (FRAP) as a measure of “antioxidant power”: The FRAP assay. Anal. Biochem. 1996, 239, 70–76. [Google Scholar] [CrossRef]
- Gulcin, İ.; Alwasel, S.H. DPPH Radical Scavenging Assay. Processes 2023, 11, 2248. [Google Scholar] [CrossRef]
- Ou, B.; Chang, T.; Huang, D.; Prior, R.L. Determination of total antioxidant capacity by oxygen radical absorbance capacity (ORAC) using fluorescein as the fluorescence probe: First Action 2012.23. J. AOAC Int. 2013, 96, 1372–1376. [Google Scholar] [CrossRef] [PubMed]
- Rodrigues, N.P.; Bragagnolo, N. Identification and quantification of bioactive compounds in coffee brews by HPLC–DAD–MSn. J. Food Compos. Anal. 2013, 32, 105–115. [Google Scholar] [CrossRef]
- Gao, G.; Liu, M.; Li, J.; Li, Y.; Li, H.; Xu, G. Headspace Solid-Phase Micro-extraction for Determination of Volatile Organic Compounds in Apple Using Gas Chromatography–Mass Spectrometry. Food Anal. Methods 2022, 15, 2734–2743. [Google Scholar] [CrossRef]
- Perez de Souza, L.; Alseekh, S.; Scossa, F.; Fernie, A.R. Ultra-high-performance liquid chromatography high-resolution mass spectrometry variants for metabolomics research. Nat. Methods 2021, 18, 733–746. [Google Scholar] [CrossRef]
- Winetrout, J.J.; Kanhaiya, K.; Kemppainen, J.; In ‘t Veld, P.J.; Sachdeva, G.; Pandey, R.; Damirchi, B.; van Duin, A.; Odegard, G.M.; Heinz, H. Implementing reactivity in molecular dynamics simulations with harmonic force fields. Nat. Commun. 2024, 15, 7945. [Google Scholar] [CrossRef]
- Hwang, I.G.; Kim, H.Y.; Woo, K.S.; Lee, J.; Jeong, H.S. Biological activities of Maillard reaction products (MRPs) in a sugar–amino acid model system. Food Chem. 2011, 126, 221–227. [Google Scholar] [CrossRef]
- Gil Pineda, L.I.; Milko, L.N.; He, Y. Performance of CHARMM36m with modified water model in simulating intrinsically disordered proteins: A case study. Biophys. Rep. 2020, 6, 80–87. [Google Scholar] [CrossRef]
- Zhang, J.-N.; Ma, M.-H.; Ma, X.-L.; Ma, F.-L.; Du, Q.-Y.; Liu, J.-N.; Wang, X.-C.; Zhao, Q.-P.; Yu, Y.-J.; She, Y. A comprehensive study of the effect of drying methods on compounds in Elaeagnus angustifolia L. flower by GC-MS and UHPLC-HRMS based untargeted metabolomics combined with chemometrics. Ind. Crops Prod. 2023, 195, 116452. [Google Scholar] [CrossRef]
- St John, P.C.; Guan, Y.; Kim, Y.; Etz, B.D.; Kim, S.; Paton, R.S. Quantum chemical calculations for over 200,000 organic radical species and 40,000 associated closed-shell molecules. Sci. Data 2020, 7, 244. [Google Scholar] [CrossRef]
- Gabrieli, G.; Muszynski, M.; Thomas, E.; Labbe, D.; Ruch, P.W. Accelerated estimation of coffee sensory profiles using an AI-assisted electronic tongue. Innov. Food Sci. Emerg. Technol. 2022, 82, 103205. [Google Scholar] [CrossRef]
- Specialty Coffee Association. Coffee Value Assessment: Descriptive Assessment; SCA-103; Specialty Coffee Association: Santa Ana, CA, USA, 2024. [Google Scholar]
- Qian, X.; Chen, L.; Sui, Y.; Chen, C.; Zhang, W.; Zhou, J.; Dong, W.; Jiang, M.; Xin, F.; Ochsenreither, K. Biotechnological potential and applications of microbial consortia. Biotechnol. Adv. 2020, 40, 107500. [Google Scholar] [CrossRef]
- Wang, Y.; Wu, J.; Lv, M.; Shao, Z.; Hungwe, M.; Wang, J.; Bai, X.; Xie, J.; Wang, Y.; Geng, W. Metabolism Characteristics of Lactic Acid Bacteria and the Expanding Applications in Food Industry. Front. Bioeng. Biotechnol. 2021, 9, 612285. [Google Scholar] [CrossRef] [PubMed]
- Zhan, S.; Liu, Z.; Su, W.; Lin, C.-C.; Ni, L. Role of roasting in the formation of characteristic aroma of wuyi rock tea. Food Control 2023, 147, 109614. [Google Scholar] [CrossRef]
- Shakoor, A.; Zhang, C.; Xie, J.; Yang, X. Maillard reaction chemistry in formation of critical intermediates and flavour compounds and their antioxidant properties. Food Chem. 2022, 393, 133416. [Google Scholar] [CrossRef]
- Al-Taq, A.A.; Aljawad, M.S.; Alade, O.S.; Ajwad, H.M.; Abu-Khamsin, S.A.; Patil, S.; Mahmoud, M. Emulsification and pH Control for Sustainable Thermochemical Fluids Reactivity. Molecules 2024, 29, 5252. [Google Scholar] [CrossRef] [PubMed]
- Yang, Y.; Qiu, R.; You, Q.; Ma, W.; Zhang, Y.; Zhao, Y.; Yang, G.; Zhang, Y.; Lin, Z.; Zhu, Y.; et al. Key odorants driving aroma transformation during aging process in Liubao tea: A sensory and chemical perspective. Food Chem. 2025, 492, 145287. [Google Scholar] [CrossRef]
- Campos, G.A.F.; Kruizenga, J.; Sagu, S.T.; Schwarz, S.; Homann, T.; Taubert, A.; Rawel, H.M. Effect of the Post-Harvest Processing on Protein Modification in Green Coffee Beans by Phenolic Compounds. Foods 2022, 11, 159. [Google Scholar] [CrossRef]
- Montavon, P.; Bortlik, K. Evolution of robusta green coffee redox enzymatic activities with maturation. J. Agric. Food Chem. 2004, 52, 3590–3594. [Google Scholar] [CrossRef] [PubMed]
- Grzelczyk, J.; Fiurasek, P.; Kakkar, A.; Budryn, G. Evaluation of the thermal stability of bioactive compounds in coffee beans and their fractions modified in the roasting process. Food Chem. 2022, 387, 132888. [Google Scholar] [CrossRef]
- Machado, F.; Gomez-Dominguez, I.; Hurtado-Ribeira, R.; Martin, D.; Coimbra, M.A.; Del Castillo, M.D.; Coreta-Gomes, F. In vitro human colonic fermentation of coffee arabinogalactan and melanoidin-rich fractions. Int. J. Biol. Macromol. 2024, 275, 133740. [Google Scholar] [CrossRef] [PubMed]
- Liu, Y.; Navarro-Vazquez, A.; Gil, R.R.; Griesinger, C.; Martin, G.E.; Williamson, R.T. Application of anisotropic NMR parameters to the confirmation of molecular structure. Nat. Protoc. 2019, 14, 217–247. [Google Scholar] [CrossRef]
- Verma, M.K. Microscopic Laws vs. Macroscopic Laws: Perspectives from Kinetic Theory and Hydrodynamics. Trans. Indian Natl. Acad. Eng. 2020, 5, 491–496. [Google Scholar] [CrossRef]
- Fatima, S.; Olshansky, L. Conformational control over proton-coupled electron transfer in metalloenzymes. Nat. Rev. Chem. 2024, 8, 762–775. [Google Scholar] [CrossRef]
- Jiang, J.; Wang, Y.-P.; Yu, M.; Cao, N.; Yan, J. Soil organic matter is important for acid buffering and reducing aluminum leaching from acidic forest soils. Chem. Geol. 2018, 501, 86–94. [Google Scholar] [CrossRef]
- Liu, Y.; Liu, L.; Narendra, B.; Chen, X.; Feng, S.; Wan, Y.; Luo, J. Advancing high-performance nanofiltration membranes: Tailoring monomer molecular design to enhance diffusion-reaction synergy in interfacial polymerization. Desalination 2025, 598, 118415. [Google Scholar] [CrossRef]
- Illy, E. The complexity of coffee. Sci. Am. 2002, 286, 86–91. [Google Scholar] [CrossRef]
- Tian, C.; Yang, J.; Liu, C.; Chen, P.; Zhang, T.; Men, Y.; Ma, H.; Sun, Y.; Ma, Y. Engineering substrate specificity of HAD phosphatases and multienzyme systems development for the thermodynamic-driven manufacturing sugars. Nat. Commun. 2022, 13, 3582. [Google Scholar] [CrossRef]
- Xue, X.; Dhumras, H.; Thakur, G.; Shukla, V. Integrating artificial intelligence and sustainable materials for smart eco innovation in production. Sci. Rep. 2025, 15, 36942. [Google Scholar] [CrossRef] [PubMed]
- Zheng, S.; Zhang, G.; Wang, H.; Long, Z.; Wei, T.; Li, Q. Progress in ultrasound-assisted extraction of the value-added products from microorganisms. World J. Microbiol. Biotechnol. 2021, 37, 71. [Google Scholar] [CrossRef] [PubMed]










Disclaimer/Publisher’s Note: The statements, opinions and data contained in all publications are solely those of the individual author(s) and contributor(s) and not of MDPI and/or the editor(s). MDPI and/or the editor(s) disclaim responsibility for any injury to people or property resulting from any ideas, methods, instructions or products referred to in the content. |
© 2026 by the authors. Licensee MDPI, Basel, Switzerland. This article is an open access article distributed under the terms and conditions of the Creative Commons Attribution (CC BY) license.
Share and Cite
Duan, S.; Yu, L.; Dong, J.; Du, Z.; Liu, S.; Yin, H.; Li, Y.; Shen, Y.; Yu, R.; Xue, C.; et al. Biomimetic Fermentation Reshapes Precursor Pools to Drive Synergistic Roasting Reactions and Enhance Coffee Flavor Complexity. Foods 2026, 15, 849. https://doi.org/10.3390/foods15050849
Duan S, Yu L, Dong J, Du Z, Liu S, Yin H, Li Y, Shen Y, Yu R, Xue C, et al. Biomimetic Fermentation Reshapes Precursor Pools to Drive Synergistic Roasting Reactions and Enhance Coffee Flavor Complexity. Foods. 2026; 15(5):849. https://doi.org/10.3390/foods15050849
Chicago/Turabian StyleDuan, Shengjie, Lihui Yu, Jinya Dong, Zezhu Du, Shan Liu, Huajie Yin, Yanan Li, Yan Shen, Rongxian Yu, Chaoyi Xue, and et al. 2026. "Biomimetic Fermentation Reshapes Precursor Pools to Drive Synergistic Roasting Reactions and Enhance Coffee Flavor Complexity" Foods 15, no. 5: 849. https://doi.org/10.3390/foods15050849
APA StyleDuan, S., Yu, L., Dong, J., Du, Z., Liu, S., Yin, H., Li, Y., Shen, Y., Yu, R., Xue, C., Ge, Y., Feng, L., Du, X., Chen, Y., Yang, R., & Fang, C. (2026). Biomimetic Fermentation Reshapes Precursor Pools to Drive Synergistic Roasting Reactions and Enhance Coffee Flavor Complexity. Foods, 15(5), 849. https://doi.org/10.3390/foods15050849

