Revealing the Functional Microbiota of Caproic Acid-Producing and Lactic Acid-Utilizing Bacteria in the Pit Muds for Chinese Nong-Xiang Baijiu Fermentation
Abstract
1. Introduction
2. Materials and Methods
2.1. Sample Collection
2.2. Determination of the Physical and Chemical Properties of PM
2.3. DNA Extraction, PCR Amplification, and Sequence Analysis
2.4. Data Analysis
3. Results and Discussion
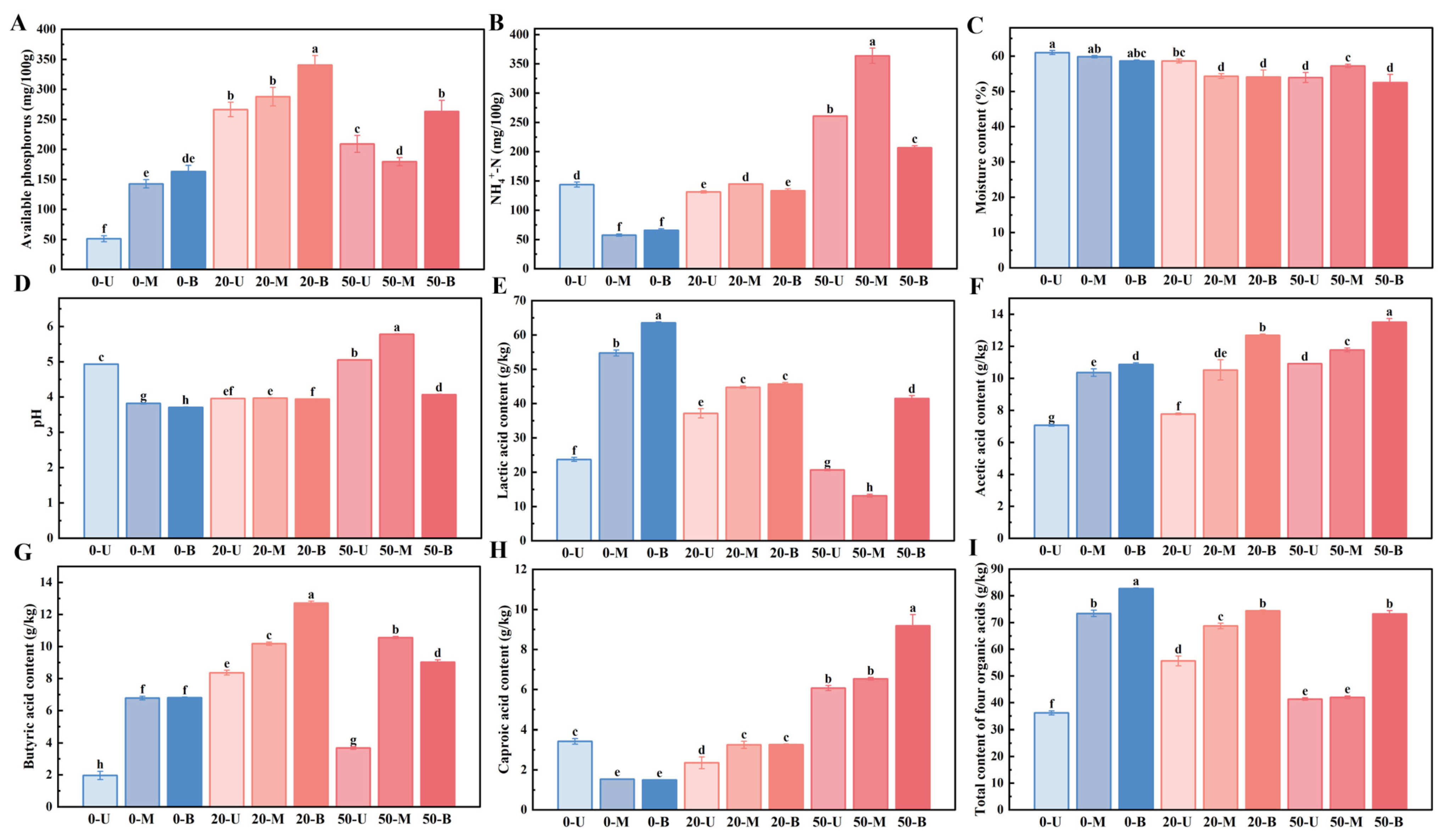
3.1. Analysis of Physical and Chemical Properties of PM
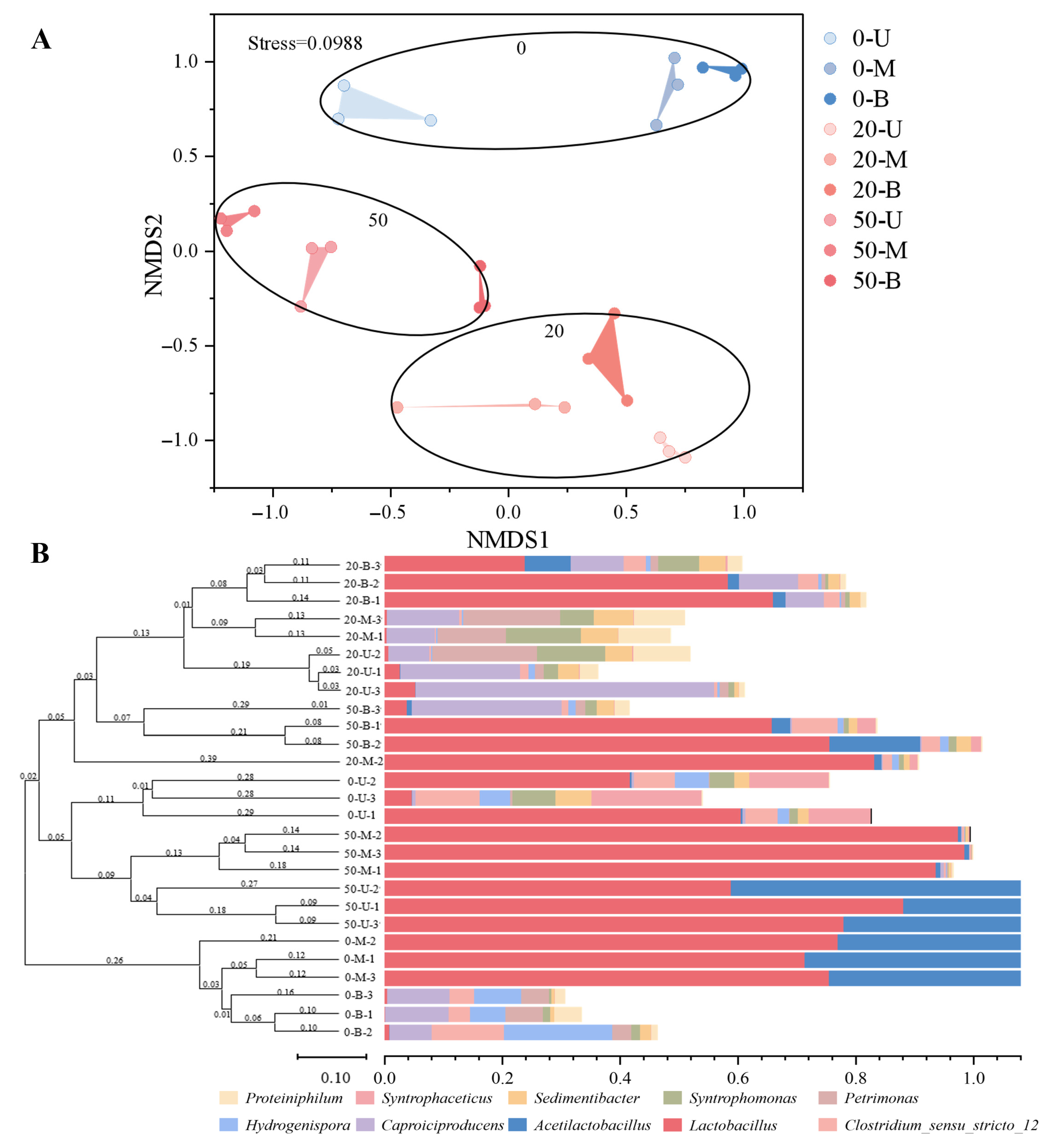
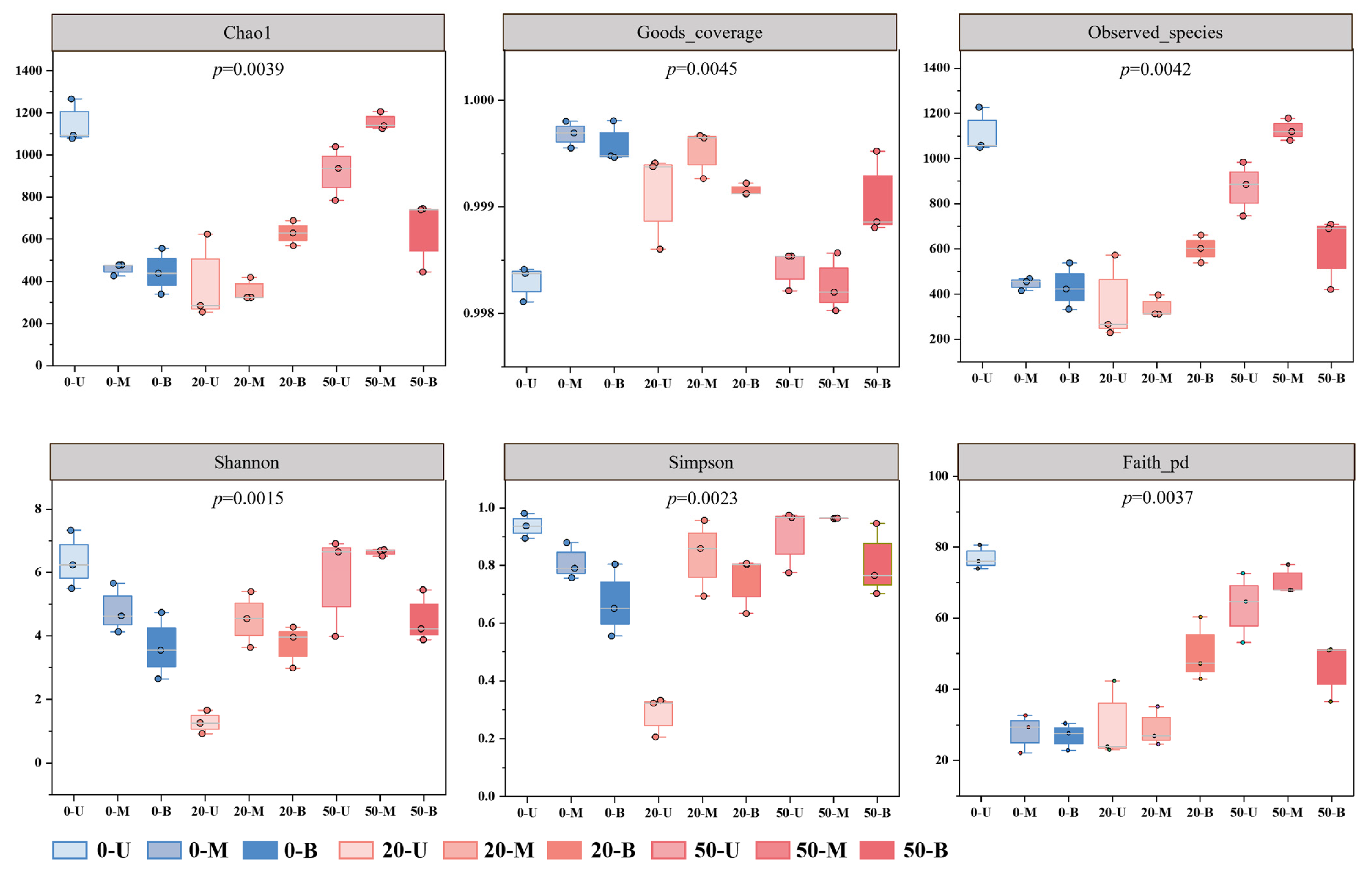
3.2. Analysis of Bacterial Diversity in PM
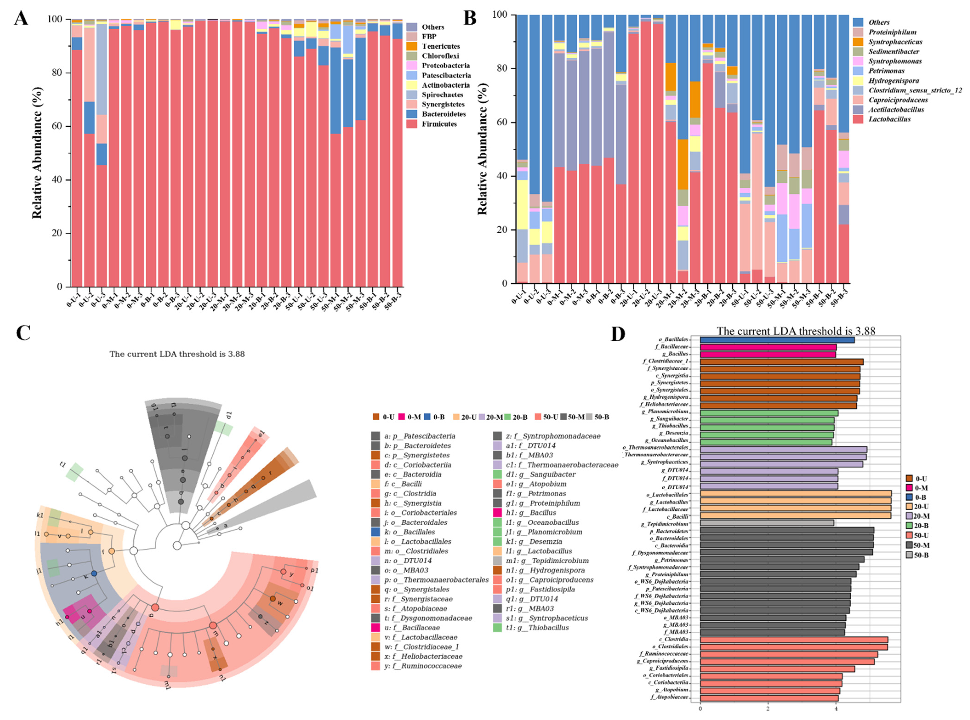
3.3. Analysis of Bacterial Species Differences and Marker Species
3.4. Differential Analysis of Bacterial Communities in PMs
3.5. Correlation Analysis of Functional Microbial Communities
3.6. Prediction of Organic Acid Metabolism Function
4. Conclusions
Supplementary Materials
Author Contributions
Funding
Institutional Review Board Statement
Informed Consent Statement
Data Availability Statement
Conflicts of Interest
References
- Xu, Y.Q.; Zhao, J.R.; Liu, X.; Zhang, C.S.; Zhao, Z.G.; Li, X.T.; Sun, B.G. Flavor mystery of Chinese traditional fermented baijiu: The great contribution of ester compounds. Food Chem. 2022, 369, 130920. [Google Scholar] [CrossRef] [PubMed]
- Tu, W.Y.; Cao, X.N.; Cheng, J.; Li, L.J.; Zhang, T.; Wu, Q.; Xiang, P.; Shen, C.H.; Li, Q. Chinese Baijiu: The Perfect Works of Microorganisms. Front. Microb. 2022, 13, 919044. [Google Scholar] [CrossRef] [PubMed]
- Chen, C.; Zou, W.; Yang, L.L.; Luo, H.B. Analys, is of the baijiu pit mud microorganisms and sub-communities that biosynthesize specific metabolites, using genomic and metabolic models. Food Biosci. 2025, 63, 105648. [Google Scholar] [CrossRef]
- Xia, H.; Jin, Y.; Zhao, D.; Zhou, R.Q.; Zheng, J.; Wu, C.D. Mining the factors driving the succession of microbial community in pit mud used for the production of Nongxiangxing baijiu. LWT—Food Sci. Technol. 2024, 195, 115806. [Google Scholar] [CrossRef]
- Wang, X.S.; Du, H.; Xu, Y. Source tracking of prokaryotic communities in fermented grain of Chinese strong-flavor liquor. Int. J. Food Microbiol. 2017, 244, 27–35. [Google Scholar] [CrossRef]
- Tao, Y.; Wang, X.; Li, X.Z.; Wei, N.; Jin, H.; Xu, Z.C.; Tang, Q.L.; Zhu, X.Y. The functional potential and active populations of the pit mud microbiome for the production of Chinese strong-flavour liquor. Microb. Biotechnol. 2017, 10, 1603–1615. [Google Scholar] [CrossRef]
- Zheng, X.W.; Han, B.Z. Baijiu (白酒), Chinese liquor: History, classification and manufacture. J. Ethn. Foods 2016, 3, 19–25. [Google Scholar] [CrossRef]
- Ren, H.W.; Li, Z.J.; Zhou, Q.; Zhao, H.Y.; Ma, D.L.; Guo, X.P.; Cai, Z.N.; Li, Y.T.; Zhang, Z.L.; Zheng, Y. Multi-omics analysis of microbial spatiotemporal succession and metabolite differences in pit mud of varying cellar ages and spatial positions. Food Chem. X 2025, 26, 102287. [Google Scholar] [CrossRef]
- Li, Z.H.; Zhao, C.; Mao, Z.Y.; Zhang, F.J.; Dong, L.; Song, C.; Chen, Y.; Fu, X.; Ao, Z.H.; Xiong, Y.F.; et al. Structure and metabolic function of spatiotemporal pit mud microbiome. Environ. Microbiome 2025, 20, 10. [Google Scholar] [CrossRef]
- Gao, J.J.; Liu, G.Y.; Li, A.J.; Liang, C.C.; Ren, C.; Xu, Y. Domination of pit mud microbes in the formation of diverse flavour compounds during Chinese strong aroma-type Baijiu fermentation. LWT—Food Sci. Technol. 2020, 137, 110442. [Google Scholar] [CrossRef]
- Li, G.L.; Mei, J.L.; Chai, L.J.; Zhong, X.Z.; Song, Y.N.; Lu, Z.M.; Zhang, X.J.; Wang, S.T.; Shen, C.H.; Shi, J.S.; et al. Time series comparative genomics analysis reveals the adaptive evolution of caproic acid-producing bacteria to the long-term liquor brewing environment. Food Biosci. 2025, 68, 106333. [Google Scholar] [CrossRef]
- Chen, S.Q.; Huang, J.; Qin, H.; He, G.Q.; Zhou, R.Q.; Yang, Y.; Qiu, C.F.; Zhang, S.Y. Evolving the core microbial community in pit mud based on bioturbation of fortified Daqu. Can. J. Microbiol. 2021, 67, 396–405. [Google Scholar] [CrossRef] [PubMed]
- He, G.Q.; Dong, Y.; Huang, J.; Wang, X.J.; Zhang, S.Y.; Wu, C.D.; Jin, Y.; Zhou, R.Q. Alteration of microbial community for improving flavor character of Daqu by inoculation with Bacillus velezensis and Bacillus subtilis. LWT—Food Sci. Technol. 2019, 111, 1–8. [Google Scholar] [CrossRef]
- Brooks, G.A. The Science and Translation of Lactate Shuttle Theory. Cell Metab. 2018, 27, 757–785. [Google Scholar] [CrossRef] [PubMed]
- Segata, N.; Izard, J.; Waldron, L.; Gevers, D.; Miropolsky, L.; Garrett, W.S.; Huttenhower, C. Metagenomic biomarker discovery and explanation. Genome Biol. 2011, 12, R60. [Google Scholar] [CrossRef]
- Ramette, A. Multivariate analyses in microbial ecology. FEMS Microbiol. Ecol. 2007, 62, 142–160. [Google Scholar] [CrossRef]
- Langille, M.G.I.; Zaneveld, J.; Caporaso, J.G.; Mcdonald, D.; Knights, D.; Reyes, J.A.; Clemente, J.C.; Burkepile, D.E.; Vega Thurber, R.L.; Knight, R. Predictive functional profiling of microbial communities using 16S rRNA marker gene sequences. Nat. Biotechnol. 2013, 31, 814–821. [Google Scholar] [CrossRef]
- Wu, L.T.; Ding, W.J.; Xie, Z.; Zhang, Z.Y.; Wang, Q.T.; Zhou, F.L.; Fang, J.; Fang, F. Characterization and correlation analysis of the bacterial composition, physicochemical properties and volatiles in Baijiu fermentation pit mud of different ages. Microbiol. China 2022, 49, 1030–1047. (In Chinese) [Google Scholar] [CrossRef]
- Wu, L.T.; Fan, J.Y.; Chen, J.; Fang, F. Chemotaxis of Clostridium Strains Isolated from Pit Mud and Its Application in Baijiu Fermentation. Foods 2022, 11, 3639. [Google Scholar] [CrossRef]
- Gao, L.; Xie, F.; Ren, X.; Wang, J.H.; Du, L.Q.; Wei, Y.X.; Zhou, J.; He, G.Q. Correlation between microbial diversity and flavor metabolism in Huangshui: A by-product of solid-state fermentation Baijiu. LWT—Food Sci. Technol. 2023, 181, 114767. [Google Scholar] [CrossRef]
- Zhang, H.M.; Meng, Y.J.; Wang, Y.L.; Zhou, Q.W.; Li, A.J.; Liu, G.Y.; Li, J.X.; Xing, X.H. Prokaryotic communities in multidimensional bottom-pit-mud from old and young pits used for the production of Chinese Strong-Flavor Baijiu. Food Chem. 2020, 312, 126084. [Google Scholar] [CrossRef]
- Chai, L.J.; Qian, W.; Zhong, X.Z.; Zhang, X.J.; Lu, Z.M.; Zhang, S.Y.; Wang, S.T.; Shen, C.H.; Shi, J.S.; Xu, Z.H. Mining the Factors Driving the Evolution of the Pit Mud Microbiome under the Impact of Long-Term Production of Strong-Flavor Baijiu. Appl. Environ. Microbiol. 2021, 87, e0088521. [Google Scholar] [CrossRef] [PubMed]
- Li, J.Y.; Ding, Z.; Dong, W.Q.; Li, W.W.; Wu, Y.F.; Zhu, L.N.; Ma, H.F.; Sun, B.G.; Li, X.T. Analysis of differences in microorganisms and aroma profiles between normal and off-flavor pit mud in Chinese strong-flavor Baijiu. J. Biosci. Bioeng. 2024, 137, 360–371. [Google Scholar] [CrossRef] [PubMed]
- Fu, J.X.; Chen, L.; Yang, S.Z.; Li, Y.Z.; Zou, L.K. Metagenome and analysis of metabolic potential of the microbial community in pit mud used for Chinese strong-flavor liquor production. Food Res. Int. 2021, 143, 110294. [Google Scholar] [CrossRef] [PubMed]
- Gao, Z.Z.; Wu, Z.Y.; Zhang, W.X. Effect of Pit Mud on Bacterial Community and Aroma Components in Yellow Water and Their Changes during the Fermentation of Chinese Strong-Flavor Liquor. Foods 2020, 9, 372. [Google Scholar] [CrossRef]
- Cappello, M.S.; Zapparoli, G.; Logrieco, A.; Bartowsky, E.J. Linking wine lactic acid bacteria diversity with wine aroma and flavour. Int. J. Food Microbiol. 2016, 243, 16–27. [Google Scholar] [CrossRef]
- Huang, X.N.; Fan, Y.; Lu, T.; Kang, J.M.; Pang, X.N.; Han, B.Z.; Chen, J.Y. Composition and Metabolic Functions of the Microbiome in Fermented Grain during Light-Flavor Baijiu Fermentation. Microorganisms 2020, 8, 1281. [Google Scholar] [CrossRef]
- Sun, C.; Liu, Y. The distribution of lactic acid bacteria in traditional liquor production and main metabolites. China Brew. 2012, 31, 1–4. (In Chinese). Available online: https://manu61.magtech.com.cn/zgnz/CN/Y2012/V31/I5/1 (accessed on 12 September 2025).
- Zeng, T.; Hu, X.L.; Ma, Z.; Cui, Y.Y.; Wang, J.J.; He, P.X.; Li, C.C.; Niu, G.J.; Li, H. Analysis of prokaryotic mirobial community diversity with the capability of caproic acid-producing and lactic acid-utilizing in the pit muds of Luzhou-flavor liquor. J. Light Ind. 2017, 32, 12–19. (In Chinese) [Google Scholar] [CrossRef]
- Kim, B.C.; Jeon, B.S.; Kim, S.; Kim, H.; Sang, B.I. Caproiciproducens galactitolivorans gen. Nov., sp. nov., a bacterium capable of producing caproic acid from galactitol, isolated from a wastewater treatment plant. Int. J. Syst. Evol. Microbiol. 2015, 65, 4902–4908. [Google Scholar] [CrossRef]
- Tao, Y.; Rui, J.P.; Li, J.B.; Xu, Z.C.; Li, D.P.; Tang, Q.L.; Wei, Y.; Li, X.Z. Microbial community compositions and diversity in pit mud of ChineseLuzhou-flavor liquor. J. Chem. Ind. Eng. 2014, 65, 1800–1807. [Google Scholar] [CrossRef]
- Grabowski, A.; Tindall, B.J.; Bardin, V.; Blanchet, D.; Jeanthon, C. Petrimonas sulfuriphila gen. nov., sp. nov., a mesophilic fermentative bacterium isolated from a biodegraded oil reservoir. Int. J. Syst. Evol. Microbiol. 2005, 55, 1113–1121. [Google Scholar] [CrossRef]
- Liu, Y.B.; Sun, M.X.; Hou, P.; Wang, W.Y.; Shen, X.K.; Zhang, L.X.; Han, S.N.; Pan, C.M. Analysis of microbial community structure and volatile compounds in pit mud used for manufacturing Taorong-type Baijiu based on high-throughput sequencing. Sci. Rep. 2022, 12, 7347. [Google Scholar] [CrossRef]
- Zhou, H.; Xu, B.Y.; Xu, S.S.; Jiang, S.W.; Mu, D.D.; Wu, X.F.; Li, X.J. Bacterial Communities Found in Pit-Wall Mud and Factors Driving Their Evolution. Foods 2023, 12, 1419. [Google Scholar] [CrossRef] [PubMed]
- Sun, H.; Chai, L.J.; Fang, G.Y.; Lu, Z.M.; Zhang, X.J.; Wang, S.T.; Shen, C.H.; Shi, J.S.; Xu, Z.H. Metabolite-Based Mutualistic Interaction between Two Novel Clostridial Species from Pit Mud Enhances Butyrate and Caproate Production. Appl. Environ. Microbiol. 2022, 88, e0048422. [Google Scholar] [CrossRef] [PubMed]
- Gu, Y.; Wang, H.L.; Zhang, X.; Peng, Z.Y.; Su, J.; Zhao, D.; Zheng, J. Limibacterium fermenti gen. nov., sp. nov., a novel member of the family Dysgonomonadaceae isolated from the Chinese strong aroma-type Baijiu fermentation system. Int. J. Syst. Evol. Microbiol. 2025, 75, 006702. [Google Scholar] [CrossRef]
- Fang, G.Y.; Chai, L.J.; Lu, Z.M.; Zhang, X.J.; Xu, H.Y.; Wang, S.T.; Shen, C.H.; Shi, J.S.; Xu, Z.H. Comparative genomics of Clostridium tyrobutyricum reveals signatures of environment-specific adaptation and metabolic potentials. Food Biosci. 2024, 61, 104691. [Google Scholar] [CrossRef]
- Hu, X.L.; Yu, M.; Wang, K.L.; Tian, R.J.; Yang, X.; Wang, Y.L.; Zhang, Z.G.; Zhao, X.M.; He, P.X. Diversity of microbial community and its correlation with physicochemical factors in Luzhou-flavor Liquor pit mud. Food Res. Dev. 2021, 42, 178–185+204. (In Chinese) [Google Scholar] [CrossRef]
- Zhai, L.; Liu, R.N.; Zhang, J.T.; Zheng, J.; Xi, W.T.; Zhang, T.Y.; Zhao, D.; Yao, S. Bacterial community structure of cellars in strong-flavor Baijiu. Food Ferment. Ind. 2023, 49, 78–84. (In Chinese) [Google Scholar] [CrossRef]
- Mao, F.J.; Huang, J.; Zhou, R.Q.; Qin, H.; Zhang, S.Y.; Cai, X.B.; Qiu, C.F. Succession of microbial community of the pit mud under the impact of Daqu of Nongxiang Baijiu. J. Biosci. Bioeng. 2023, 136, 304–311. [Google Scholar] [CrossRef]
- Zhao, D.; Zheng, J.; Peng, Z.Y.; Lü, X.L.; Yang, K.Z.; Zhang, J.M. Prokaryotic microbial community in Wuliangye pit mud using NextSeq high-throughput sequencing technology. Food Ferment. Ind. 2017, 43, 1–8. (In Chinese). Available online: http://sf1970.cnif.cn/CN/Y2017/V43/I9/1 (accessed on 12 September 2025).
- Zhao, Q.W.; Zhu, H.W.; Tong, X.; Bao, G.H.; Yang, S.P.; Wang, S.T.; Shen, C.H.; Li, Y. Comparative genomic analyses reveal carbohydrates-rich environment adaptability of Lentilactobacillus laojiaonis sp. nov. IM3328. Food Biosci. 2023, 53, 102737. [Google Scholar] [CrossRef]
- Ren, H.W.; Cai, Z.N.; Du, C.X.; Li, Z.J.; Guo, X.P.; Wang, Y.G.; Ma, D.L.; Zhang, B.Y.; Zheng, Y. Interrelated spatiotemporal variations between bacterial community and physicochemical factors in pit mud of Chinese strong-flavor Baijiu. LWT—Food Sci. Technol. 2024, 192, 115630. [Google Scholar] [CrossRef]
- Wolfe, B.E.; Dutton, R.J. Fermented Foods as Experimentally Tractable Microbial Ecosystems. Cell 2015, 161, 49–55. [Google Scholar] [CrossRef]
- Pang, Z.M.; Hao, J.; Li, W.W.; Du, B.H.; Guo, C.H.; Li, X.T.; Sun, B.G. Investigation into spatial profile of microbial community dynamics and flavor metabolites during the bioaugmented solid-state fermentation of Baijiu. Food Biosci. 2023, 56, 103292. [Google Scholar] [CrossRef]
- Flaiz, M.; Baur, T.; Brahner, S.; Poehlein, A.; Daniel, R.; Bengelsdorf, F.R. Caproicibacter fermentans gen. nov., sp. nov., a new caproate-producing bacterium and emended description of the genus Caproiciproducens. Int. J. Syst. Evol. Microbiol. 2020, 70, 4269–4279. [Google Scholar] [CrossRef]
- Obst, M.; Krug, A.; Luftmann, H.; Steinbüchel, A. Degradation of cyanophycin by Sedimentibacter hongkongensis strain KI and Citrobacter amalonaticus strain G Isolated from an anaerobic bacterial consortium. Appl. Environ. Microbiol. 2005, 71, 3642–3652. [Google Scholar] [CrossRef]
- Hu, X.L.; Du, H.; Ren, C.; Xu, Y. Illuminating Anaerobic Microbial Community and Cooccurrence Patterns across a Quality Gradient in Chinese Liquor Fermentation Pit Muds. Appl. Environ. Microbiol. 2016, 82, 2506–2515. [Google Scholar] [CrossRef]
- Mu, Y.; Huang, J.; Zhou, R.Q.; Mao, F.J.; Pan, Q.L.; Chen, S.Q.; Lu, Z.M.; Du, L.Q.; Xie, F. Exploring the response patterns of strong-flavor baijiu brewing microecosystem to fortified Daqu under different pit ages. Food Res. Int. 2022, 155, 111062. [Google Scholar] [CrossRef]
- Zhu, X.Y.; Tao, Y.; Liang, C.; Li, X.Z.; Wei, N.; Zhang, W.J.; Zhou, Y.; Yang, Y.F.; Bo, T. The synthesis of n-caproate from lactate: A new efficient process for medium-chain carboxylates production. Sci. Rep. 2015, 5, 14360. [Google Scholar] [CrossRef]








Disclaimer/Publisher’s Note: The statements, opinions and data contained in all publications are solely those of the individual author(s) and contributor(s) and not of MDPI and/or the editor(s). MDPI and/or the editor(s) disclaim responsibility for any injury to people or property resulting from any ideas, methods, instructions or products referred to in the content. |
© 2026 by the authors. Licensee MDPI, Basel, Switzerland. This article is an open access article distributed under the terms and conditions of the Creative Commons Attribution (CC BY) license.
Share and Cite
Feng, Q.; Li, X.; Gong, L.; Wei, Y.; Bai, Z.; Zhou, J.; Ma, Y.; He, G. Revealing the Functional Microbiota of Caproic Acid-Producing and Lactic Acid-Utilizing Bacteria in the Pit Muds for Chinese Nong-Xiang Baijiu Fermentation. Foods 2026, 15, 416. https://doi.org/10.3390/foods15030416
Feng Q, Li X, Gong L, Wei Y, Bai Z, Zhou J, Ma Y, He G. Revealing the Functional Microbiota of Caproic Acid-Producing and Lactic Acid-Utilizing Bacteria in the Pit Muds for Chinese Nong-Xiang Baijiu Fermentation. Foods. 2026; 15(3):416. https://doi.org/10.3390/foods15030416
Chicago/Turabian StyleFeng, Qingwei, Xiaohan Li, Lijuan Gong, Yanxia Wei, Zhongxue Bai, Jian Zhou, Yi Ma, and Guiqiang He. 2026. "Revealing the Functional Microbiota of Caproic Acid-Producing and Lactic Acid-Utilizing Bacteria in the Pit Muds for Chinese Nong-Xiang Baijiu Fermentation" Foods 15, no. 3: 416. https://doi.org/10.3390/foods15030416
APA StyleFeng, Q., Li, X., Gong, L., Wei, Y., Bai, Z., Zhou, J., Ma, Y., & He, G. (2026). Revealing the Functional Microbiota of Caproic Acid-Producing and Lactic Acid-Utilizing Bacteria in the Pit Muds for Chinese Nong-Xiang Baijiu Fermentation. Foods, 15(3), 416. https://doi.org/10.3390/foods15030416
