Polysaccharides from Citrus Fruit with Different Mastication Traits Ameliorate DSS-Induced Ulcerative Colitis by Restoring Intestinal Barrier Function and Microbiota Balance
Abstract
1. Introduction
2. Materials and Methods
2.1. Preparation of Polysaccharides
2.2. Animal Experimental Design
2.3. Assessment of Colitis Symptoms
2.4. Histopathological Analysis
2.5. Immunohistochemical Analysis of Colonic Tissue
2.6. Biochemical Analysis
2.7. Short-Chain Fatty Acid Analysis
2.8. Gut Microbiota Analysis
2.9. Statistical Analysis
3. Results
3.1. Citrus Polysaccharides Alleviate Disease Symptoms in UC Mice
3.2. Effects of Citrus Polysaccharides on Histopathology
3.3. Effects of Citrus Polysaccharides on Intestinal Barrier Function
3.4. Modulation of Inflammation-Related Proteins and Cytokines by Citrus Polysaccharides
3.5. Effects of Citrus Polysaccharides on Oxidative Stress in UC Mice
3.6. Effects of Citrus Polysaccharides on SCFAs
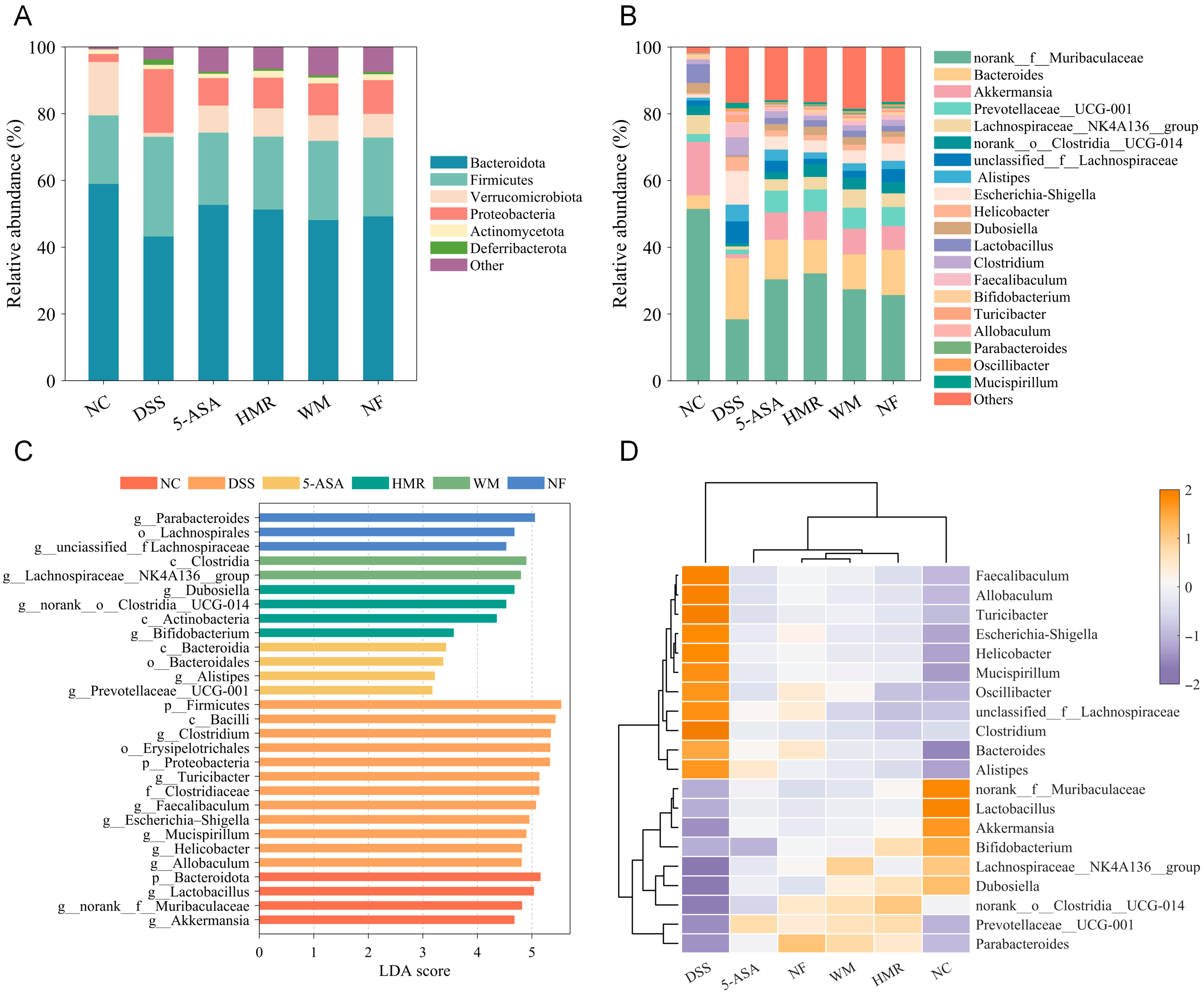
3.7. Effects of Citrus Polysaccharides on Gut Microbiota
3.8. Correlation Analysis Among Gut Microbiota, SCFAs, and Colitis-Related Indicators
4. Discussion
5. Conclusions
Supplementary Materials
Author Contributions
Funding
Institutional Review Board Statement
Informed Consent Statement
Data Availability Statement
Conflicts of Interest
References
- Rudbaek, J.J.; Agrawal, M.; Torres, J.; Mehandru, S.; Colombel, J.-F.; Jess, T. Deciphering the Different Phases of Preclinical Inflammatory Bowel Disease. Nat. Rev. Gastroenterol. Hepatol. 2024, 21, 86–100. [Google Scholar] [CrossRef]
- Gros, B.; Kaplan, G.G. Ulcerative Colitis in Adults: A Review. JAMA 2023, 330, 951–965. [Google Scholar] [CrossRef]
- Guo, H.-X.; Wang, B.-B.; Wu, H.-Y.; Feng, H.-Y.; Zhang, H.-Y.; Gao, W.; Yuan, B. Turtle Peptide and Its Derivative Peptide Ameliorated DSS-Induced Ulcerative Colitis by Inhibiting Inflammation and Modulating the Composition of the Gut Microbiota. Int. Immunopharmacol. 2024, 132, 112024. [Google Scholar] [CrossRef] [PubMed]
- Lu, H.; Shen, M.; Chen, Y.; Yu, Q.; Chen, T.; Xie, J. Alleviative Effects of Natural Plant Polysaccharides against DSS-Induced Ulcerative Colitis via Inhibiting Inflammation and Modulating Gut Microbiota. Food Res. Int. 2023, 167, 112630. [Google Scholar] [CrossRef] [PubMed]
- Han, R.; Wang, L.; Zhao, Z.; You, L.; Pedisić, S.; Kulikouskaya, V.; Lin, Z. Polysaccharide from Gracilaria lemaneiformis Prevents Colitis in Balb/c Mice via Enhancing Intestinal Barrier Function and Attenuating Intestinal Inflammation. Food Hydrocoll. 2020, 109, 106048. [Google Scholar] [CrossRef]
- Lv, H.; Jia, H.; Cai, W.; Cao, R.; Xue, C.; Dong, N. Rehmannia glutinosa Polysaccharides Attenuates Colitis via Reshaping Gut Microbiota and Short-Chain Fatty Acid Production. J. Sci. Food Agric. 2023, 103, 3926–3938. [Google Scholar] [CrossRef]
- Jiang, K.-X.; Geng, J.-L.; Yuan, Q.; Li, J.; Liu, W.; Liu, H.-Y.; Hu, Y.-C.; Zou, L.; Wang, S.; Wu, D.-T. Pectic Polysaccharides from Unripe and Mature Kiwifruit Alleviate Ulcerative Colitis by Modulating Gut Microbiota and Restoring the Intestinal Barrier. Food Biosci. 2025, 71, 107315. [Google Scholar] [CrossRef]
- Lian, X.; Li, F.; Chang, Y.; Zhou, T.; Chen, Y.; Yin, T.; Li, Y.; Ye, L.; Jin, Y.; Lu, X. Physiological and Ultrastructural Alterations Linked to Intrinsic Mastication Inferiority of Segment Membranes in Satsuma Mandarin (Citrus unshiu Marc.) Fruits. Plants 2021, 11, 39. [Google Scholar] [CrossRef]
- Zheng, C.-S.; Lan, X.; Tan, Q.-L.; Zhang, Y.; Gui, H.-P.; Hu, C.-X. Soil Application of Calcium and Magnesium Fertilizer Influences the Fruit Pulp Mastication Characteristics of Nanfeng Tangerine (Citrus reticulata Blanco Cv. Kinokuni). Sci. Hortic. 2015, 191, 121–126. [Google Scholar] [CrossRef]
- Feng, G.; Guo, Y.; Cai, Z.; Deng, C.; Lu, J. High-Quality Citrus: Advances in Mastication Trait Research and Applications. Horticulturae 2024, 11, 7. [Google Scholar] [CrossRef]
- Yao, J.; Yang, C.; Shi, K.; Liu, Y.; Xu, G.; Pan, S. Effect of Pulp Cell Wall Polysaccharides on Citrus Fruit with Different Mastication Traits. Food Chem. 2023, 429, 136740. [Google Scholar] [CrossRef]
- Zhang, S.; Sun, Y.; Nie, Q.; Hu, J.; Li, Y.; Shi, Z.; Ji, H.; Zhang, H.; Zhao, M.; Chen, C.; et al. Effects of Four Food Hydrocolloids on Colitis and Their Regulatory Effect on Gut Microbiota. Carbohydr. Polym. 2024, 323, 121368. [Google Scholar] [CrossRef]
- Gonzalez-Acera, M.; Patankar, J.V.; Erkert, L.; Cineus, R.; Gamez-Belmonte, R.; Leupold, T.; Bubeck, M.; Bao, L.-L.; Dinkel, M.; Wang, R.; et al. Integrated Multimodel Analysis of Intestinal Inflammation Exposes Key Molecular Features of Preclinical and Clinical IBD. Gut 2025, 74, 1602–1615. [Google Scholar] [CrossRef]
- Zhou, Y.; Yang, Z.; Zhuang, H.; Chen, T.; Ning Koay, S.S.; Li, R.; Jiang, G.; Liu, Z. Reshaping the Gut Microbiota to Ameliorate DSS-Induced Colitis Using a Novel Synbiotic Consisting of Jujube Powder and Faecalibacterium prausnitzii. Food Funct. 2025, 16, 4837–4850. [Google Scholar] [CrossRef] [PubMed]
- Peters, L.A.; Friedman, J.R.; Stojmirovic, A.; Hagen, J.; Houten, S.; Dodatko, T.; Amaro, M.P.; Restrepo, P.; Chai, Z.; Rodrigo Mora, J.; et al. A Temporal Classifier Predicts Histopathology State and Parses Acute-Chronic Phasing in Inflammatory Bowel Disease Patients. Commun. Biol. 2023, 6, 95. [Google Scholar] [CrossRef] [PubMed]
- Wu, D.; Chen, S.; Ye, X.; Ahmadi, S.; Hu, W.; Yu, C.; Zhu, K.; Cheng, H.; Linhardt, R.J.; He, Q. Protective Effects of Six Different Pectic Polysaccharides on DSS-Induced IBD in Mice. Food Hydrocoll. 2022, 127, 107209. [Google Scholar] [CrossRef]
- Yang, X.; Yang, S.; Xu, H.; Liu, D.; Zhang, Y.; Wang, G. Superoxide Dismutase Gene Polymorphism Is Associated with Ischemic Stroke Risk in the China Dali Region Han Population. Neurologist 2021, 26, 27. [Google Scholar] [CrossRef]
- Wang, Q.; Wang, C.; Abdullah; Tian, W.; Qiu, Z.; Song, M.; Cao, Y.; Xiao, J. Hydroxytyrosol Alleviates Dextran Sulfate Sodium-Induced Colitis by Modulating Inflammatory Responses, Intestinal Barrier, and Microbiome. J. Agric. Food Chem. 2022, 70, 2241–2252. [Google Scholar] [CrossRef]
- Han, Y.; Song, M.; Gu, M.; Ren, D.; Zhu, X.; Cao, X.; Li, F.; Wang, W.; Cai, X.; Yuan, B.; et al. Dietary Intake of Whole Strawberry Inhibited Colonic Inflammation in Dextran-Sulfate-Sodium-Treated Mice via Restoring Immune Homeostasis and Alleviating Gut Microbiota Dysbiosis. J. Agric. Food Chem. 2019, 67, 9168–9177. [Google Scholar] [CrossRef] [PubMed]
- Liu, P.; Wang, Y.; Yang, G.; Zhang, Q.; Meng, L.; Xin, Y.; Jiang, X. The Role of Short-Chain Fatty Acids in Intestinal Barrier Function, Inflammation, Oxidative Stress, and Colonic Carcinogenesis. Pharmacol. Res. 2021, 165, 105420. [Google Scholar] [CrossRef]
- Owczarek, D.; Rodacki, T.; Domagała-Rodacka, R.; Cibor, D.; Mach, T. Diet and Nutritional Factors in Inflammatory Bowel Diseases. World J. Gastroenterol. 2016, 22, 895–905. [Google Scholar] [CrossRef] [PubMed]
- Ban, Q.-Y.; Liu, M.; Ding, N.; Chen, Y.; Lin, Q.; Zha, J.-M.; He, W.-Q. Nutraceuticals for the Treatment of IBD: Current Progress and Future Directions. Front. Nutr. 2022, 9, 794169. [Google Scholar] [CrossRef]
- Liang, L.; Liu, L.; Zhou, W.; Yang, C.; Mai, G.; Li, H.; Chen, Y. Gut microbiota-derived butyrate regulates gut mucus barrier repair by activating the macrophage/WNT/ERK signaling pathway. Clin. Sci. 2022, 136, 291–307. [Google Scholar] [CrossRef]
- Dang, G.; Wang, W.; Zhong, R.; Wu, W.; Chen, L.; Zhang, H. Pectin Supplement Alleviates Gut Injury Potentially through Improving Gut Microbiota Community in Piglets. Front. Microbiol. 2022, 13, 1069694. [Google Scholar] [CrossRef]
- Xiong, F.; Li, H.-Y.; Yao, H.-L.; Ou, Y.-H.; Chan, A.S.C.; Wang, S.-P.; Li, H.-J.; Lan, W.-J. A Galacturonic Acid-Rich Polysaccharide from Citrus medica ‘Fingered’ Alleviated the Dextran Sulfate Sodium-Induced Ulcerative Colitis. Int. J. Biol. Macromol. 2025, 294, 139506. [Google Scholar] [CrossRef] [PubMed]
- Popov, S.; Paderin, N.; Khramova, D.; Kvashninova, E.; Patova, O.; Vityazev, F. Swelling, Protein Adsorption, and Biocompatibility In Vitro of Gel Beads Prepared from Pectin of Hogweed Heracleum sosnówskyi Manden in Comparison with Gel Beads from Apple Pectin. Int. J. Mol. Sci. 2022, 23, 3388. [Google Scholar] [CrossRef]
- Bai, L.; Lu, W.; Tang, S.; Tang, H.; Xu, M.; Liang, C.; Zheng, S.; Liu, S.; Kong, M.; Duan, Z.; et al. Galectin-3 Critically Mediates the Hepatoprotection Conferred by M2-like Macrophages in ACLF by Inhibiting Pyroptosis but Not Necroptosis Signalling. Cell Death Dis. 2022, 13, 775. [Google Scholar] [CrossRef]
- Ishisono, K.; Mano, T.; Yabe, T.; Kitaguchi, K. Dietary Fiber Pectin Ameliorates Experimental Colitis in a Neutral Sugar Side Chain-Dependent Manner. Front. Immunol. 2019, 10, 2979. [Google Scholar] [CrossRef]
- Yan, J.-K.; Yu, Y.-B.; Wang, C.; Cai, W.-D.; Wu, L.-X.; Yang, Y.; Zhang, H.-N. Production, Physicochemical Characteristics, and In Vitro Biological Activities of Polysaccharides Obtained from Fresh Bitter Gourd (Momordica charantia L.) via Room Temperature Extraction Techniques. Food Chem. 2021, 337, 127798. [Google Scholar] [CrossRef]
- Xiong, W.; Devkota, L.; Flanagan, B.M.; Gu, Z.; Zhang, B.; Dhital, S. Plant Cell Wall Composition Modulates the Gut Microbiota and Metabolites in In-Vitro Fermentation. Carbohydr. Polym. 2023, 316, 121074. [Google Scholar] [CrossRef] [PubMed]
- Alhmoudi, S.; Kader, H.A.; Alia, K.; Shiek, S.S.; Saraswathiamma, D.; Sugathan, S.; Waheed, Y.; Karam, S.M.; Dhaheri, Y.A.; Muhammad, K. Pentanoate Modulates B Cells to Suppress Allergic Contact Hypersensitivity. Sci. Rep. 2025, 15, 35803. [Google Scholar] [CrossRef]
- Liu, W.; Wang, L.; Yuan, Q.; Hao, W.; Wang, Y.; Wu, D.; Chen, X.; Wang, S. Agaricus bisporus Polysaccharides Ameliorate Ulcerative Colitis in Mice by Modulating Gut Microbiota and Its Metabolism. Food Funct. 2024, 15, 1191–1207. [Google Scholar] [CrossRef]
- Wang, X.; Li, X.; Zhang, L.; An, L.; Guo, L.; Huang, L.; Gao, W. Recent Progress in Plant-Derived Polysaccharides with Prebiotic Potential for Intestinal Health by Targeting Gut Microbiota: A Review. Crit. Rev. Food Sci. Nutr. 2024, 64, 12242–12271. [Google Scholar] [CrossRef] [PubMed]
- Sheng, K.; Xu, Y.; Kong, X.; Wang, J.; Zha, X.; Wang, Y. Probiotic Bacillus cereus Alleviates Dextran Sulfate Sodium-Induced Colitis in Mice through Improvement of the Intestinal Barrier Function, Anti-Inflammation, and Gut Microbiota Modulation. J. Agric. Food Chem. 2021, 69, 14810–14823. [Google Scholar] [CrossRef] [PubMed]
- Dong, J.; Liang, Q.; Niu, Y.; Jiang, S.; Zhou, L.; Wang, J.; Ma, C.; Kang, W. Effects of Nigella sativa Seed Polysaccharides on Type 2 Diabetic Mice and Gut Microbiota. Int. J. Biol. Macromol. 2020, 159, 725–738. [Google Scholar] [CrossRef] [PubMed]









Disclaimer/Publisher’s Note: The statements, opinions and data contained in all publications are solely those of the individual author(s) and contributor(s) and not of MDPI and/or the editor(s). MDPI and/or the editor(s) disclaim responsibility for any injury to people or property resulting from any ideas, methods, instructions or products referred to in the content. |
© 2025 by the authors. Licensee MDPI, Basel, Switzerland. This article is an open access article distributed under the terms and conditions of the Creative Commons Attribution (CC BY) license.
Share and Cite
Yao, J.; Pan, S. Polysaccharides from Citrus Fruit with Different Mastication Traits Ameliorate DSS-Induced Ulcerative Colitis by Restoring Intestinal Barrier Function and Microbiota Balance. Foods 2026, 15, 52. https://doi.org/10.3390/foods15010052
Yao J, Pan S. Polysaccharides from Citrus Fruit with Different Mastication Traits Ameliorate DSS-Induced Ulcerative Colitis by Restoring Intestinal Barrier Function and Microbiota Balance. Foods. 2026; 15(1):52. https://doi.org/10.3390/foods15010052
Chicago/Turabian StyleYao, Jieqiong, and Siyi Pan. 2026. "Polysaccharides from Citrus Fruit with Different Mastication Traits Ameliorate DSS-Induced Ulcerative Colitis by Restoring Intestinal Barrier Function and Microbiota Balance" Foods 15, no. 1: 52. https://doi.org/10.3390/foods15010052
APA StyleYao, J., & Pan, S. (2026). Polysaccharides from Citrus Fruit with Different Mastication Traits Ameliorate DSS-Induced Ulcerative Colitis by Restoring Intestinal Barrier Function and Microbiota Balance. Foods, 15(1), 52. https://doi.org/10.3390/foods15010052

