Insight into the Relationship of Spray-Drying Conditions with the Physicochemical and Gelation Properties of Egg White Protein
Abstract
1. Introduction
2. Materials and Methods
2.1. Materials
2.2. Process of Spray-Drying
2.3. Production of Egg White Protein and Gel
2.4. Physicochemical Measuring of EWP
2.5. Structural Characterization of EWP
2.6. Gel Properties Measurement of EWPG
2.7. Rheological Test of EWPG
2.8. Microstructure of EWPG
2.9. Statistical Analysis
3. Results and Discussion
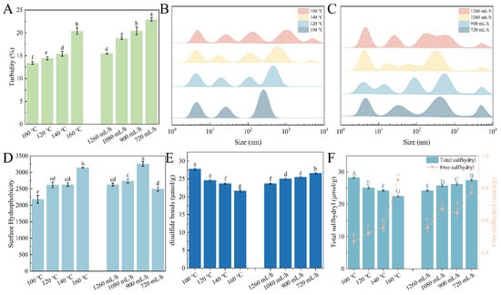
3.1. Physicochemical Properties of EWP
3.2. Structural Changes of EWP
3.3. Gel Properties of EWPG
3.4. Rheological Properties of EWPG
3.5. Microstructural Features of EWPG
4. Conclusions
Author Contributions
Funding
Institutional Review Board Statement
Informed Consent Statement
Data Availability Statement
Conflicts of Interest
References
- Abeyrathne, E.D.N.S.; Lee, H.Y.; Ahn, D.U. Egg White Proteins and Their Potential Use in Food Processing or as Nutraceutical and Pharmaceutical Agents—A Review. Poult. Sci. 2013, 92, 3292–3299. [Google Scholar] [CrossRef] [PubMed]
- Katekhong, W.; Charoenrein, S. Color and Gelling Properties of Dried Egg White: Effect of Drying Methods and Storage Conditions. Int. J. Food Prop. 2017, 20, 2157–2168. [Google Scholar] [CrossRef]
- Niu, J.; Zhao, B.; Guo, X.; Yin, T. Effects of Vacuum Freeze-Drying and Vacuum Spray-Drying on Biochemical Properties and Functionalities of Myofibrillar Proteins from Silver Carp. J. Food Qual. 2019, 2019, 1–8. [Google Scholar] [CrossRef]
- Baumann, J.M.; Adam, M.S.; Wood, J.D. Engineering Advances in Spray Drying for Pharmaceuticals. Annu. Rev. Chem. Biomol. Eng. 2021, 12, 217–240. [Google Scholar] [CrossRef]
- Koç, M.; Koç, B.; Susyal, G.; Sakin Yilmazer, M.; Kaymak Ertekin, F.; Bağdatlıoğlu, N. Functional and Physicochemical Properties of Whole Egg Powder: Effect of Spray Drying Conditions. J. Food Sci. Technol. 2011, 48, 141–149. [Google Scholar] [CrossRef]
- Ayadi, M.A.; Khemakhem, M.; Belgith, H.; Attia, H. Effect of Moderate Spray Drying Conditions on Functionality of Dried Egg White and Whole Egg. J. Food Sci. 2008, 73, E281–E287. [Google Scholar] [CrossRef]
- Sefidan, A.M.; Sellier, M.; Hewett, J.N.; Abdollahi, A.; Willmott, G.R.; Becker, S.M. Numerical Model to Study the Statistics of Whole Milk Spray Drying. Powder Technol. 2022, 411, 117923. [Google Scholar] [CrossRef]
- Hu, G.; Zhao, B.; Ma, L.; Yao, X.; Li, S.; Harlina, P.W.; Wang, J.; Geng, F. Inhibition of Water-Diluted Precipitate Formation from Egg Whites by Ultrasonic Pretreatment: Insights from Quantitative Proteomics Analysis. Int. J. Biol. Macromol. 2024, 262, 129973. [Google Scholar] [CrossRef]
- Ma, Y.; Niu, J.; Li, D.; Wang, L. Rheological Properties of Soy Protein Isolate—Carboxymethyl Flaxseed Gum Mixed Dispersions under Large Amplitude Oscillatory Shear. Int. J. Food Eng. 2020, 16, 20180351. [Google Scholar] [CrossRef]
- Dai, Y.; Zhao, J.; Gao, J.; Deng, Q.; Wan, C.; Li, B.; Zhou, B. Heat- and Cold-Induced Gels of Desalted Duck Egg White/Gelatin Mixed System: Study on Rheological and Gel Properties. Food Hydrocoll. 2021, 121, 107003. [Google Scholar] [CrossRef]
- Li, P.; Jin, Y.; Sheng, L. Impact of Microwave Assisted Phosphorylation on the Physicochemistry and Rehydration Behaviour of Egg White Powder. Food Hydrocoll. 2020, 100, 105380. [Google Scholar] [CrossRef]
- Liu, Y.; Huang, C.; Wang, J.; Li, Z.; Xu, Q.; Chen, L.; Feng, X.; Ma, M. Improving Rehy-dration of Egg White Powder through Modifying Its Physicochemistry Properties by Ultrasound-Assisted Glutaminase Deamidation. Food Hydrocoll. 2022, 133, 107950. [Google Scholar] [CrossRef]
- Dehghannya, J.; Pourahmad, M.; Ghanbarzadeh, B.; Ghaffari, H. Heat and Mass Transfer Modeling during Foam-Mat Drying of Lime Juice as Affected by Different Ovalbumin Concentrations. J. Food Eng. 2018, 238, 164–177. [Google Scholar] [CrossRef]
- Wang, Z.; Xiao, N.; Guo, S.; Tian, X.; Ai, M. Tea Polyphenol-Mediated Network Proteins Modulate the NaOH-Heat Induced Egg White Protein Gelling Properties. Food Hydrocoll. 2024, 149, 109514. [Google Scholar] [CrossRef]
- Domian, E.; Mańko-Jurkowska, D. The Effect of Homogenization and Heat Treatment on Gelation of Whey Proteins in Emulsions. J. Food Eng. 2022, 319, 110915. [Google Scholar] [CrossRef]
- Fang, B.; Chen, B.; Rao, J. Effect of Protein Concentration on the Structural, Functional Properties, Linear and Nonlinear Rheological Behaviors of Thermally Induced Hemp Protein Gels. J. Food Eng. 2023, 359, 111694. [Google Scholar] [CrossRef]
- Zhang, C.; Chen, L.; Teng, H. Phase Behavior of the Gelation Process of Myofibrillar Protein-Curdlan Blended System: Discussion Based on Rheology and Gel Properties. Food Chem. 2024, 437, 137839. [Google Scholar] [CrossRef] [PubMed]
- Fan, M.; Hu, T.; Zhao, S.; Xiong, S.; Xie, J.; Huang, Q. Gel Characteristics and Microstructure of Fish Myofibrillar Protein/Cassava Starch Composites. Food Chem. 2017, 218, 221–230. [Google Scholar] [CrossRef]
- Goudoulas, T.B.; Germann, N. Nonlinear Rheological Behavior of Gelatin Gels: In Situ Gels and Individual Layers. J. Colloid. Interface Sci. 2019, 553, 746–757. [Google Scholar] [CrossRef]
- Katekhong, W.; Bhandari, B.; Jittanit, W.; Charoenrein, S. Effect of Carbonation of Fresh Egg White Prior to Spray Drying on Physical and Functional Properties of Powder. Dry. Technol. 2018, 36, 1224–1235. [Google Scholar] [CrossRef]
- Yang, J.; Mocking-Bode, H.C.M.; Van Den Hoek, I.A.F.; Theunissen, M.; Voudouris, P.; Meinders, M.B.J.; Sagis, L.M.C. The Impact of Heating and Freeze or Spray Drying on the Interface and Foam Stabilising Properties of Pea Protein Extracts: Explained by Aggregation and Protein Composition. Food Hydrocoll. 2022, 133, 107913. [Google Scholar] [CrossRef]
- Nie, H.; Dong, H.; Chen, Y.; Hao, M.; Chen, J.; Tang, Z.; Liu, Q.; Li, J.; Xu, X.; Xue, Y. Effects of Spray Drying and Freeze Drying on the Structure and Emulsifying Properties of Yam Soluble Protein: A Study by Experiment and Molecular Dynamics Simulation. Food Chem. 2023, 409, 135238. [Google Scholar] [CrossRef] [PubMed]
- Li, J.; Sun, J.; Gu, L.; Su, Y.; Yang, Y.; Chang, C.; Han, Q. Foaming Properties of Dried Egg White at Different Outlet Temperatures. J. Food Eng. 2023, 343, 111379. [Google Scholar] [CrossRef]
- Feng, L.; Cui, H.; Hayat, K.; Zhang, X.; Ho, C.-T. Directed Preparation of N-(1-Deoxy-d-Ribulos-1-Yl)-Glutathione during Short-Term High Temperature Dehydration: Suppressing the Side Reactions of Glutathione. Food Biosci. 2024, 60, 104468. [Google Scholar] [CrossRef]
- Liu, X.; Wang, J.; Liu, L.; Cheng, L.; Huang, Q.; Wu, D.; Peng, L.; Shi, X.; Li, S.; Geng, F. Quantitative N-Glycoproteomic Analyses Provide Insights into the Effects of Thermal Processes on Egg White Functional Properties. Food Chem. 2021, 342, 128252. [Google Scholar] [CrossRef]
- Deng, C.; Shao, Y.; Xu, M.; Yao, Y.; Wu, N.; Hu, H.; Zhao, Y.; Tu, Y. Effects of Metal Ions on the Physico-Chemical, Microstructural and Digestion Characteristics of Alkali-Induced Egg White Gel. Food Hydrocoll. 2020, 107, 105956. [Google Scholar] [CrossRef]
- Sobhaninia, M.; Nasirpour, A.; Shahedi, M.; Golkar, A.; Desobry, S. Fabrication of Whey Proteins Aggregates by Controlled Heat Treatment and pH: Factors Affecting Aggregate Size. Int. J. Biol. Macromol. 2018, 112, 74–82. [Google Scholar] [CrossRef]
- Wang, C.; Li, J.; Li, X.; Zhang, M.; Gu, L.; Chang, C.; Su, Y.; Yang, Y. Molecular Forces and Gelling Properties of Heat-Induced Gel from Egg White Protein Glycated with Isomalto-Oligosaccharide. Food Hydrocoll. 2020, 99, 105356. [Google Scholar] [CrossRef]
- Tran, H.Q.; Benjakul, S.; Sae-leaw, T.; Balange, A.K.; Maqsood, S. Protein-Polyphenol Conjugates: Antioxidant Property, Functionalities and Their Applications. Trends Food Sci. Technol. 2019, 91, 507–517. [Google Scholar] [CrossRef]
- Wang, X.; Yu, M.; Wang, Z.; Luo, K.; Adhikari, B.; Miao, S.; Liu, S. Modulation of Soy Protein Isolate Gel Properties by a Novel “Two-Step” Gelation Process: Effects of Pre-Aggregation with Different Divalent Sulfates. Food Chem. 2022, 394, 133515. [Google Scholar] [CrossRef]
- Lechevalier, V.; Guerin-Dubiard, C.; Anton, M.; Beaumal, V.; Briand, E.D.; Gillard, A.; Le Gouar, Y.; Musikaphun, N.; Pasco, M.; Dupont, D.; et al. Effect of Dry Heat Treatment of Egg White Powder on Its Functional, Nutritional and Allergenic Properties. J. Food Eng. 2017, 195, 40–51. [Google Scholar] [CrossRef]
- Zhao, J.-H.; Liu, L.-S.; Sablani, S.S.; Peng, Y.-J.; Xiao, H.-W.; Bai, J.; Guo, H. Comparison of the Thermal Transitions of Spray-Dried and Freeze-Dried Egg Whites by Differential Scanning Calorimetry. Food Bioprocess Technol. 2020, 13, 1329–1343. [Google Scholar] [CrossRef]
- Ahn, K.H. Large Amplitude Oscillatory Shear Behavior of the Network Model for Associating Polymeric Systems. Korea-Aust. Rheol. J. 2002, 14, 49–55. [Google Scholar]
- Sim, H.G.; Ahn, K.H.; Lee, S.J. Large Amplitude Oscillatory Shear Behavior of Complex Fluids Investigated by a Network Model: A Guideline for Classification. J. Non-Newton. Fluid. Mech. 2003, 112, 237–250. [Google Scholar] [CrossRef]
- Hyun, K.; Wilhelm, M.; Klein, C.O.; Cho, K.S.; Nam, J.G.; Ahn, K.H.; Lee, S.J.; Ewoldt, R.H.; McKinley, G.H. A Review of Nonlinear Oscillatory Shear Tests: Analysis and Application of Large Amplitude Oscillatory Shear (LAOS). Prog. Polym. Sci. 2011, 36, 1697–1753. [Google Scholar] [CrossRef]
- Hyun, K.; Wilhelm, M. Non-Linear Rheology of Entangled Linear and Branched Polymer Melts under Large Amplitude Oscillatory Shear. KGK-Kautsch. Gummi Kunstst. 2010, 63, 123–129. [Google Scholar]
- Xia, W.; Siu, W.K.; Sagis, L.M.C. Linear and Non-Linear Rheology of Heat-Set Soy Protein Gels: Effects of Selective Proteolysis of β-Conglycinin and Glycinin. Food Hydrocoll. 2021, 120, 106962. [Google Scholar] [CrossRef]
- Onyango, C.; Mutungi, C.; Unbehend, G.; Lindhauer, M.G. Rheological and Baking Characteristics of Batter and Bread Prepared from Pregelatinised Cassava Starch and Sorghum and Modified Using Microbial Transglutaminase. J. Food Eng. 2010, 97, 465–470. [Google Scholar] [CrossRef]
- Yilmaz, M.T.; Karaman, S.; Dogan, M.; Yetim, H.; Kayacier, A. Characterization of O/W Model System Meat Emulsions Using Shear Creep and Creep Recovery Tests Based on Mechanical Simulation Models and Their Correlation with Texture Profile Analysis (TPA) Parameters. J. Food Eng. 2012, 108, 327–336. [Google Scholar] [CrossRef]
- Wu, M.; Li, D.; Wang, L.-J.; Ozkan, N.; Mao, Z.-H. Rheological Properties of Extruded Dispersions of Flaxseed-Maize Blend. J. Food Eng. 2010, 98, 480–491. [Google Scholar] [CrossRef]
- Goudoulas, T.B.; Didonaki, A.; Pan, S.; Fattahi, E.; Becker, T. Comparative Large Amplitude Oscillatory Shear (LAOS) Study of Ionically and Physically Crosslinked Hydrogels. Polymers 2023, 15, 1558. [Google Scholar] [CrossRef] [PubMed]
- Tong, K.; Xiao, G.; Cheng, W.; Chen, J.; Sun, P. Large Amplitude Oscillatory Shear Behavior and Gelation Procedure of High and Low Acyl Gellan Gum in Aqueous Solution. Carbohydr. Polym. 2018, 199, 397–405. [Google Scholar] [CrossRef]
- Zhao, X.; Li, D.; Wang, L.; Wang, Y. Role of Gelation Temperature in Rheological Behavior and Microstructure of High Elastic Starch-Based Emulsion-Filled Gel. Food Hydrocoll. 2023, 135, 108208. [Google Scholar] [CrossRef]
- Hyun, K.; Lim, H.T.; Ahn, K.H. Nonlinear Response of Polypropylene (PP)/Clay Nanocomposites under Dynamic Oscillatory Shear Flow. Korea-Aust. Rheol. J. 2012, 24, 113–120. [Google Scholar] [CrossRef]
- Yildirim-Mavis, C.; Ozmen, D.; Akdeniz, E.; Palabiyik, I.; Toker, O.S. Relation between Large Amplitude Oscillatory Shear Analysis and Bubble Forming Properties of Chewing Gum. J. Food Eng. 2023, 346, 111428. [Google Scholar] [CrossRef]
- Xue, H.; Tu, Y.; Zhang, G.; Xin, X.; Hu, H.; Qiu, W.; Ruan, D.; Zhao, Y. Mechanism of Ultrasound and Tea Polyphenol Assisted Ultrasound Modification of Egg White Protein Gel. Ultrason. Sonochem. 2021, 81, 105857. [Google Scholar] [CrossRef]
- Gulzar, M.; Lechevalier, V.; Bouhallab, S.; Croguennec, T. The Physicochemical Parameters during Dry Heating Strongly Influence the Gelling Properties of Whey Proteins. J. Food Eng. 2012, 112, 296–303. [Google Scholar] [CrossRef]








| Inlet Temperature | Flow Rate | Spray Pressure | |
|---|---|---|---|
| 100 °C-EWP | 100 °C | 1260 mL/h | 0.2 MPa |
| 120 °C-EWP | 120 °C | 1260 mL/h | |
| 140 °C-EWP | 140 °C | 1260 mL/h | |
| 160 °C-EWP | 160 °C | 1260 mL/h | |
| 1260 mL/h-EWP | 140 °C | 1260 mL/h | |
| 1080 mL/h-EWP | 140 °C | 1080 mL/h | |
| 900 mL/h-EWP | 140 °C | 900 mL/h | |
| 720 mL/h-EWP | 140 °C | 720 mL/h |
| Parameter | Solubility (g/100 g) | Moisture Content | pH |
|---|---|---|---|
| 100 °C | 93.40 ± 1.16 d | 9.98% ± 0.13% a | 10.26 ± 0.02 e |
| 120 °C | 94.79 ± 1.21 bc | 9.11% ± 0.10% b | 10.27 ± 0.05 e |
| 140 °C | 95.40 ± 0.18 ab | 8.44% ± 0.10% c | 10.42 ± 0.02 c |
| 160 °C | 92.99 ± 0.46 d | 6.39% ± 0.18% d | 10.36 ± 0.02 d |
| 1260 mL/h | 95.33 ± 0.87 ab | 8.54% ± 0.03% c | 10.37 ± 0.03 d |
| 1080 mL/h | 96.49 ± 0.61 a | 6.05% ± 0.21% e | 10.50 ± 0.01 b |
| 900 mL/h | 96.51 ± 0.82 a | 5.62% ± 0.23% f | 10.37 ± 0.02 d |
| 720 mL/h | 93.74 ± 0.20 cd | 5.09% ± 0.17% g | 10.55 ± 0.03 a |
| Parameter | Storage Modulus (G′) | Storage Modulus (G″) | ||||
|---|---|---|---|---|---|---|
| K′ | n′ | Adj. R2 | K″ | n″ | Adj. R2 | |
| 100 °C | 3484.10 ± 2.98 | 0.04 | 0.998 | 219.50 ± 2.02 | 0.08 | 0.960 |
| 120 °C | 2781.29 ± 2.43 | 0.04 | 0.998 | 176.48 ± 1.70 | 0.09 | 0.962 |
| 140 °C | 4119.36 ± 5.57 | 0.04 | 0.994 | 393.24 ± 4.12 | 0.06 | 0.874 |
| 160 °C | 3348.80 ± 6.07 | 0.04 | 0.993 | 243.50 ± 2.72 | 0.08 | 0.942 |
| 1260 mL/h | 3838.23 ± 9.20 | 0.04 | 0.988 | 260.68 ± 3.87 | 0.08 | 0.894 |
| 1080 mL/h | 3589.93 ± 5.14 | 0.03 | 0.988 | 198.06 ± 2.02 | 0.07 | 0.925 |
| 900 mL/h | 4321.64 ± 0.90 | 0.05 | 0.999 | 402.97 ± 2.83 | 0.08 | 0.964 |
| 720 mL/h | 4867.34 ± 31.99 | 0.02 | 0.750 | 347.55 ± 1.77 | 0.07 | 0.981 |
| Parameter | Jmax × 10−5 (Pa−1) | J0 × 10−5 (Pa−1) | J1 × 10−5 (Pa−1) | Λ (s) | η0 (kPa × s) | R (%) | Adj. R2 |
|---|---|---|---|---|---|---|---|
| 100 °C | 123.57 ± 1.91 | 88.65 ± 0.17 | 14.44 ± 1.38 | 12.11 ± 0.79 | 14.65 ± 0.52 | 83.43% | 0.991 |
| 120 °C | 109.02 ± 2.35 | 75.99 ± 0.20 | 14.05 ± 0.36 | 7.92 ± 0.55 | 15.81 ± 0.60 | 82.59% | 0.988 |
| 140 °C | 66.29 ± 1.96 | 42.60 ± 0.16 | 9.96 ± 0.28 | 7.35 ± 0.57 | 21.85 ± 0.89 | 79.29% | 0.985 |
| 160 °C | 84.24 ± 1.57 | 58.50 ± 0.12 | 11.10 ± 0.24 | 10.84 ± 0.60 | 20.50 ± 0.66 | 82.62% | 0.993 |
| 1260 mL/h | 66.34 ± 2.01 | 42.58 ± 0.25 | 9.91 ± 0.42 | 7.10 ± 0.84 | 21.67 ± 1.32 | 79.12% | 0.966 |
| 1080 mL/h | 48.61 ± 1.95 | 28.28 ± 0.24 | 9.53 ± 0.34 | 4.65 ± 0.48 | 27.77 ± 1.75 | 77.78% | 0.965 |
| 900 mL/h | 38.87 ± 1.20 | 22.00 ± 0.14 | 6.59 ± 0.23 | 6.18 ± 0.60 | 29.20 ± 1.29 | 73.55% | 0.978 |
| 720 mL/h | 27.73 ± 1.13 | 15.16 ± 0.11 | 5.23 ± 0.17 | 5.14 ± 0.48 | 40.90 ± 1.89 | 73.53% | 0.977 |
Disclaimer/Publisher’s Note: The statements, opinions and data contained in all publications are solely those of the individual author(s) and contributor(s) and not of MDPI and/or the editor(s). MDPI and/or the editor(s) disclaim responsibility for any injury to people or property resulting from any ideas, methods, instructions or products referred to in the content. |
© 2025 by the authors. Licensee MDPI, Basel, Switzerland. This article is an open access article distributed under the terms and conditions of the Creative Commons Attribution (CC BY) license (https://creativecommons.org/licenses/by/4.0/).
Share and Cite
Hu, Y.; Hu, Y.; Wu, H.; Bao, L.; Shi, X.; Wu, C.; Cui, B.; Liang, H.; Zhou, B. Insight into the Relationship of Spray-Drying Conditions with the Physicochemical and Gelation Properties of Egg White Protein. Foods 2025, 14, 1556. https://doi.org/10.3390/foods14091556
Hu Y, Hu Y, Wu H, Bao L, Shi X, Wu C, Cui B, Liang H, Zhou B. Insight into the Relationship of Spray-Drying Conditions with the Physicochemical and Gelation Properties of Egg White Protein. Foods. 2025; 14(9):1556. https://doi.org/10.3390/foods14091556
Chicago/Turabian StyleHu, Yuying, Yan Hu, Huiyi Wu, Luyang Bao, Xin Shi, Can Wu, Bing Cui, Hongshan Liang, and Bin Zhou. 2025. "Insight into the Relationship of Spray-Drying Conditions with the Physicochemical and Gelation Properties of Egg White Protein" Foods 14, no. 9: 1556. https://doi.org/10.3390/foods14091556
APA StyleHu, Y., Hu, Y., Wu, H., Bao, L., Shi, X., Wu, C., Cui, B., Liang, H., & Zhou, B. (2025). Insight into the Relationship of Spray-Drying Conditions with the Physicochemical and Gelation Properties of Egg White Protein. Foods, 14(9), 1556. https://doi.org/10.3390/foods14091556

