Impact of Dehydration Processing on Scallop (Patinopecten yessoensis) Adductor Muscle: Structural and Oxidative Insights
Abstract
1. Introduction
2. Materials and Methods
2.1. Materials
2.2. Drying Process
2.3. Moisture, Water Activity (Aw), and Rehydration and Recovery Ratio Measures
2.4. Low-Field Nuclear Magnetic Resonance (LF-NMR) Measurement
2.5. Microstructural Measurements
2.6. Color
2.7. Texture Profile
2.8. Structural Properties and Oxidation Properties of Dried SPC Myofibrillar Proteins (MP)
2.8.1. MP Extraction
2.8.2. Determining Protein Total Sulfhydryl, Carbonyl Content, and Solubility
2.8.3. Determining Dityrosine Content
2.8.4. Determining Tryptophan Intrinsic Fluorescence
2.8.5. Determining Surface Hydrophobicity
2.8.6. Ultraviolet-Visible (UV) Absorption Spectrum
2.8.7. Sodium Dodecyl Sulfate–Polyacrylamide Gel Electrophoresis (SDS-PAGE)
2.8.8. Particle Size and Zeta Potential
2.9. FT-IR Analysis of Myofibrillar Proteins
2.10. Statistical Analysis
3. Results and Discussion
3.1. Rehydration Ratio, Recovery Ration, and Aw
3.2. Distribution and Mobility of Water
3.3. SEM Observation
3.4. Color and Texture Profile of DSAM
3.5. Solubility, Turbidity, and Surface Hydrophobicity of MP
3.6. Sulfhydryl and Carbonyl Content of MP
3.7. Dityrosine and Tertiary Structure of MP
3.8. Secondary Structure of MP
3.9. SDS-PAGE, Zeta Potential, and Particle Size
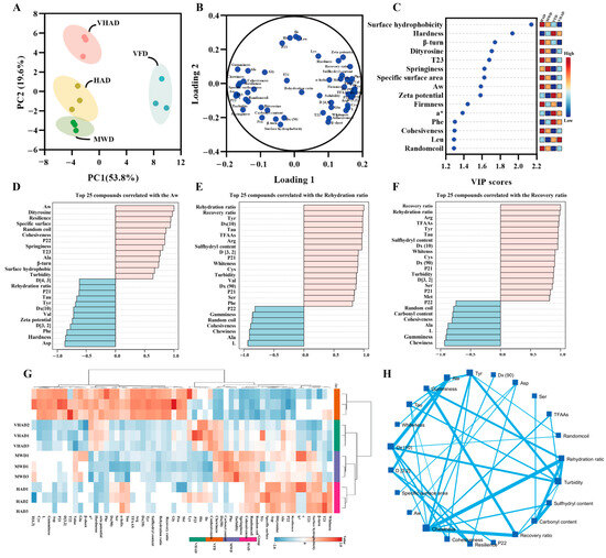
3.10. Correlation Analysis
4. Conclusions
Author Contributions
Funding
Institutional Review Board Statement
Informed Consent Statement
Data Availability Statement
Conflicts of Interest
References
- Wang, B.; Liu, Y.X.; Dong, M.; Zhang, Y.Y.; Huang, X.H.; Qin, L. Flavor enhancement during the drying of scallop as revealed by integrated metabolomic and lipidomic analysis. Food Chem. 2024, 432, 137218. [Google Scholar] [CrossRef] [PubMed]
- Fan, F.J.; Yue, C.L.R.; Zhai, Z.N.; Liao, H.L.; Lian, X.N.; Xie, H.K. Gelatin/dextran active films incorporated with cinnamaldehyde and α-tocopherol for scallop adductor muscle preservation. J. Food Sci. 2024, 89, 4047–4063. [Google Scholar] [CrossRef] [PubMed]
- Jiang, P.; Qin, X.; Fan, X.; Zhang, C.; Chen, D. The impact of anhydrous storage and transportation at ice temperatures on the post-capture viability and quality of Patinopecten yessoensis. J. Agric. Food Res. 2024, 18, 101277. [Google Scholar] [CrossRef]
- Liang, X.; Zhao, Z.H.; Zhang, J.M.; Kong, B.H.; Li, X.; Cao, C.A.; Zhang, H.W.; Liu, Q.; Shen, L.Y. Effect of microwave vacuum drying time on the quality profiles, microstructures and digestibility of pork chip snacks. Meat Sci. 2024, 216, 109555. [Google Scholar] [CrossRef] [PubMed]
- Luo, Y.; Zeng, X.B.; Hu, Y.Y.; Li, D.Y.; Liu, X.Y.; Liu, Y.X.; Zhou, D.Y. Differences and mechanisms of color deterioration in three types of ready-to-eat shellfishes during storage. Food Chem. 2025, 469, 142459. [Google Scholar] [CrossRef]
- Yin, M.Y.; Matsuoka, R.; Yanagisawa, T.; Xi, Y.C.; Zhang, L.; Wang, X.C. Effect of different drying methods on free amino acid and flavor nucleotides of scallop adductor muscle. Food Chem. 2022, 396, 133620. [Google Scholar] [CrossRef]
- Tu, D.; Xu, Y.; Cheng, Y.; Huang, Y.; Zhao, Y.; Tian, Y. Ultrasound-assisted microwave vacuum drying enhances flavor release during stewing of dried shiitake mushrooms. Food Chem. 2025, 465 Pt 2, 142014. [Google Scholar] [CrossRef]
- Xu, M.F.; Liu, Q.W.; Ni, X.X.; Chen, C.C.; Deng, X.H.; Fang, Y.J.; Wang, X.; Shen, Q.; Yu, R.R. Lipidomics reveals the effect of hot-air drying on the quality characteristics and lipid oxidation of Tai Lake whitebait. Lwt-Food Sci. Technol. 2024, 197, 115942. [Google Scholar] [CrossRef]
- Li, M.X.; Wang, B.; Li, Y.; Nie, X.R.; Mao, J.; Guo, Q.; Xu, N.; Fu, R.; Guo, Z.J.; Zhao, X.L.; et al. Exploration of the impact of different drying methods on the quality of Gastrodia A study based on drying kinetics and multidimensional quality evaluation. Food Chem. 2025, 464, 141628. [Google Scholar] [CrossRef]
- Nie, C.-Z.; Wang, L.; Tian, H.-H.; Huang, X.-H.; Qin, L. The flavor enhancement mechanism of ultrasound-assisted curing and UV-assisted drying in semi-dried tilapia fillets based on flavoromics, lipidomics, and metabolomics. Food Chem. 2025, 463 Pt 3, 141386. [Google Scholar] [CrossRef]
- Lai, P.; Li, L.; Wei, Y.; Sun, J.; Tang, B.; Yang, Y.; Chen, J.; Wu, L. GC-IMS-Based Volatile Characteristic Analysis of Hypsizygus marmoreus Dried by Different Methods. Foods 2024, 13, 1322. [Google Scholar] [CrossRef]
- Liu, X.B.; Suo, R.; Wang, H.R.; Wang, W.X.; Sun, J.F.; Wang, J. TMT proteomics establishes correlations between solar drying and quality modifications in Penaeus vannamei. Food Chem. 2024, 441, 138330. [Google Scholar] [CrossRef] [PubMed]
- Yin, M.; Chen, M.; Li, Z.; Matsuoka, R.; Xi, Y.; Zhang, L.; Wang, X. The valuable and safe supplement of macro- and trace elements to the human diet: Capelin (Mallotus villosus). J. Food Compos. Anal. 2023, 115, 104996. [Google Scholar] [CrossRef]
- Jiang, Q.X.; Chen, H.; Gao, P.; Yu, P.P.; Yang, F.; Wang, L.S.; Xia, W.S. Seasonal variations in the channel catfish: Nutritional composition, texture, and physicochemical properties of myofibrillar protein. Food Biosci. 2024, 59, 104034. [Google Scholar] [CrossRef]
- Su, X.L.; Hou, C.Y.; Zheng, G.D.; Zou, S.M. Evaluation of muscle nutritional value and flavor quality between triploid and diploid blunt snout bream Applications of breeding improvement in fish quality. Aquac. Rep. 2024, 39, 102493. [Google Scholar] [CrossRef]
- Wang, X.; Xie, X.R.; Zhang, T.; Zheng, Y.; Guo, Q.Y. Effect of edible coating on the whole large yellow croaker after a 3-day storage at −18 °C: With emphasis on the correlation between water status and classical quality indices. LWT Food Sci. Technol. 2022, 163, 113514. [Google Scholar] [CrossRef]
- Cai, W.-Q.; Chen, Y.-W.; Dong, X.-P.; Shi, Y.-G.; Wei, J.-L.; Liu, F.-J. Protein oxidation analysis based on comparative proteomic of Russian sturgeon (Acipenser gueldenstaedti) after sous-vide cooking. Food Control 2021, 121, 107594. [Google Scholar] [CrossRef]
- Rudy, S.; Dziki, D.; Biernacka, B.; Polak, R.; Krzykowski, A.; Krajewska, A.; Stanislawczyk, R.; Rudy, M.; Zurek, J.; Rudzki, G. Impact of Drying Process on Grindability and Physicochemical Properties of Celery. Foods 2024, 13, 2585. [Google Scholar] [CrossRef]
- Ge, X.; Wang, H.; Yin, M.; Wang, X. Effect of Different Thawing Methods on the Physicochemical Properties and Microstructure of Frozen Instant Sea Cucumber. Foods 2022, 11, 2616. [Google Scholar] [CrossRef]
- Wang, H.; Shi, W.; Wang, X. Effects of different thawing methods on microstructure and the biochemical properties of tilapia (Oreochromis niloticus) fillets during frozen storage. Int. J. Food Sci. Technol. 2022, 57, 224–234. [Google Scholar] [CrossRef]
- Huang, S.Y.; Han, X.Y.; Ma, J.R.; Shi, W.Z.; Wang, X.C.; Jiang, Q.Q. Quality changes and the underlying physicochemical and microscopic mechanisms in black carp under various brining conditions. LWT Food Sci. Technol. 2024, 210, 116879. [Google Scholar] [CrossRef]
- Bordignon, J.C.S.; Badaró, A.T.; Barbin, D.F.; Mariutti, L.R.B.; Netto, F.M. Oxidation of whey protein isolate after thermal convection and microwave heating and freeze-drying: Correlation among physicochemical and NIR spectroscopy analyses. Heliyon 2023, 9, e17981. [Google Scholar] [CrossRef] [PubMed]
- Tang, S.; Li, J.S.; Huang, G.X.; Yan, L.J. Predicting Protein Surface Property with its Surface Hydrophobicity. Protein Pept. Lett. 2021, 28, 938–944. [Google Scholar] [CrossRef]
- Zou, X.-L.; Kang, Z.-L.; Li, Y.-P.; Ma, H.-J. Effect of sodium bicarbonate on solubility, conformation and emulsion properties of pale, soft and exudative meat myofibrillar proteins. LWT Food Sci. Technol. 2022, 157, 113097. [Google Scholar] [CrossRef]
- Jiang, Q.; Du, Y.; Nakazawa, N.; Hu, Y.; Shi, W.; Wang, X.; Osako, K.; Okazaki, E. Effects of frozen storage temperature on the quality and oxidative stability of bigeye tuna flesh after light salting. Int. J. Food Sci. Technol. 2022, 57, 3069–3077. [Google Scholar] [CrossRef]
- Yin, M.; Xi, Y.; Shi, Y.; Qiu, Z.; Matsuoka, R.; Wang, H.; Xu, C.; Tao, N.; Zhang, L.; Wang, X. Effects of temperature fluctuations on non-volatile taste compounds in tilapia fillets (Oreochromis niloticus). Food Chem. 2023, 408, 135227. [Google Scholar] [CrossRef]
- Zhu, Y.; Ouyang, W.; Lu, B.; Lu, S.; Feng, S.; Lu, J. Rehydration characteristics of dried icefish (Salangidae) with different drying methods by low-field nuclear magnetic resonance and magnetic resonance imaging. J. Food Process Eng. 2024, 47, e14511. [Google Scholar] [CrossRef]
- Liu, Y.; Zhang, Z.; Hu, L. High efficient freeze-drying technology in food industry. Crit. Rev. Food Sci. Nutr. 2022, 62, 3370–3388. [Google Scholar] [CrossRef]
- Qiu, Y.; Bi, J.F.; Jin, X.; Wu, X.Y.; Hu, L.N.; Chen, L.M. Investigation on the rehydration mechanism of freeze-dried and hot-air dried shiitake mushrooms from pores and cell wall fibrous material. Food Chem. 2022, 383, 132360. [Google Scholar] [CrossRef]
- Mariero, G.; Lovedeep, K.; Jaspreet, S.; Boland, M. Physicochemical and quality characteristics of New Zealand goat meat and its ultrastructural features. Food Res. Int. 2022, 161, 111736. [Google Scholar]
- Jiang, P.F.; Zhu, K.Y.; Shang, S.; Jin, W.G.; Yu, W.Y.; Li, S.; Wang, S.; Dong, X.P. Application of Artificial Neural Network in the Baking Process of Salmon. J. Food Qual. 2022, 2022, 3226892. [Google Scholar] [CrossRef]
- Zhang, L.L.; Xue, Y.; Xu, J.; Li, Z.J.; Xue, C.H. Effects of high-temperature treatment (≥100 °C) on Alaska Pollock surimi gels. J. Food Eng. 2013, 115, 115–120. [Google Scholar] [CrossRef]
- Zu, X.Y.; Li, H.L.; Xiong, G.Q.; Liao, T.; Yu, Y.H.; Qiu, J.H. Gamma irradiation on moisture migration and lipid degradation of meat. Radiat. Phys. Chem. 2022, 192, 109915. [Google Scholar] [CrossRef]
- Yu, J.; Wang, Y.H.; Yu, G.; Cao, X.P.; Ma, Z.H.; Xue, Y.; Xue, C.H. Elucidating the formation of the uniform “glass-like” texture in dried-bonito during processing based on microstructure and protein properties. Food Chem. 2024, 457, 139843. [Google Scholar] [CrossRef]
- Zhang, W.K.; Zhang, C.J.; Qi, B.; Mujumdar, A.S.; Xie, L.; Wang, H.; Ni, J.B.; Xiao, H.W. Hot-air impingement roast drying of beef jerky: Effect of relative humidity on quality attributes. Dry. Technol. 2023, 41, 277–289. [Google Scholar] [CrossRef]
- Olum, E.; Candogan, K. Comparative study on microwave and tray drying of beef: Effect of partial salt replacement on drying kinetics and structural characteristics. Int. Food Res. J. 2024, 31, 42–55. [Google Scholar] [CrossRef]
- Yin, M.; Dai, K.; Qiu, Z.; Shi, Y.; Shi, J.; Matsuoka, R.; Jiang, Q.; Fang, Z.; Shi, W.; Wang, X. Effect of temperature fluctuations during frozen storage on ice crystal distribution and quality of tilapia (Oreochromis mossambicus). Food Chem. 2025, 463 Pt 1, 141104. [Google Scholar] [CrossRef]
- Malumba, P.; Vanderghem, C.; Deroanne, C.; Béra, F. Influence of drying temperature on the solubility, the purity of isolates and the electrophoretic patterns of corn proteins. Food Chem. 2008, 111, 564–572. [Google Scholar] [CrossRef]
- Chang, C.; Su, Y.; Gu, L.; Li, J.; Yang, Y. Microwave induced glycosylation of egg white protein: Study on physicochemical properties and baking performance. Food Hydrocoll. 2021, 118, 106569. [Google Scholar] [CrossRef]
- Xu, C.; Chen, G.; Chen, X.; Chen, C.; Xia, Q.; Sun, Q.; Wei, S.; Han, Z.; Wang, Z.; Liu, S. Oxidized myoglobin: Revealing new perspectives and insights on factors affecting the water retention of myofibrillar proteins. Food Chem. 2024, 441, 138332. [Google Scholar] [CrossRef]
- Xu, J.; Sun, Q.X.; Dong, X.P.; Gao, J.L.; Wang, Z.F.; Liu, S.C. Insight into the microorganisms, quality, and protein structure of golden pompanotreated with cold plasma at different voltages. Food Chem. X 2023, 18, 100695. [Google Scholar] [CrossRef] [PubMed]
- Chen, P.; Qiu, Y.J.; Chen, S.J.; Zhao, Y.Q.; Wu, Y.Y.; Wang, Y.Q. Insights into the effects of different drying methods on protein oxidation and degradation characteristics of golden pompano. Front. Nutr. 2022, 9, 1063836. [Google Scholar] [CrossRef] [PubMed]
- Dominguez, R.; Pateiro, M.; Munekata, P.E.S.; Zhang, W.A.; Garcia-Oliveira, P.; Carpena, M.; Prieto, M.A.; Bohrer, B.; Lorenzo, J.M. Protein Oxidation in Muscle Foods: A Comprehensive Review. Antioxidants 2022, 11, 60. [Google Scholar] [CrossRef]
- Cheng, S.; He, Y.X.; Zeng, T.; Wang, D.Q.; He, J.; Xia, Q.; Zhou, C.Y.; Pan, D.D.; Cao, J.X. Heat stress induces various oxidative damages to myofibrillar proteins in ducks. Food Chem. 2022, 390, 133209. [Google Scholar] [CrossRef]
- Park, D.; Xiong, Y.L.; Alderton, A.L. Concentration effects of hydroxyl radical oxidizing systems on biochemical properties of porcine muscle myofibrillar protein. Food Chem. 2007, 101, 1239–1246. [Google Scholar] [CrossRef]
- Kröncke, N.; Böschen, V.; Woyzichovski, J.; Demtröder, S.; Benning, R. Comparison of suitable drying processes for mealworms. Innov. Food Sci. Emerg. Technol. 2018, 50, 20–25. [Google Scholar] [CrossRef]
- Sante-Lhoutellier, V.; Aubry, L.; Gatellier, P. Effect of oxidation on in vitro digestibility of skeletal muscle myofibrillar proteins. J. Agric. Food Chem. 2007, 55, 5343–5348. [Google Scholar] [CrossRef]
- Ngarize, S.; Herman, H.; Adams, A.; Howell, N. Comparison of changes in the secondary structure of unheated, heated, and high-pressure-treated ß-lactoglobulin and ovalbumin proteins using Fourier transform Raman spectroscopy and self-deconvolution. J. Agric. Food Chem. 2004, 52, 6470–6477. [Google Scholar] [CrossRef]
- Yin, Y.T.; Zhou, L.; Pereira, J.; Zhang, J.; Zhang, W.G. Insights into Digestibility and Peptide Profiling of Beef Muscle Proteins with Different Cooking Methods. J. Agric. Food Chem. 2020, 68, 14243–14251. [Google Scholar] [CrossRef]
- Sun, Y.Y.; Luo, H.L.; Cao, J.X.; Pan, D.D. Structural characteristics of Sheldrake meat and secondary structure of myofibrillar protein: Effects of oxidation. Int. J. Food Prop. 2017, 20, 1553–1566. [Google Scholar] [CrossRef]
- Sun, Q.X.; Chen, Q.; Xia, X.F.; Kong, B.H.; Diao, X.P. Effects of ultrasound-assisted freezing at different power levels on the structure and thermal stability of common carp proteins. Ultrason. Sonochem. 2019, 54, 311–320. [Google Scholar] [CrossRef] [PubMed]
- Liu, Y.; Fu, Z.; Tan, Y.; Luo, Y.; Li, X.; Hong, H. Protein oxidation-mediated changes in digestion profile and nutritional properties of myofibrillar proteins from bighead carp (Hypophthalmichthys nobilis). Food Res. Int. 2023, 174 Pt 1, 113546. [Google Scholar] [CrossRef]
- Kim, S.B.; Palmer, J.C.; Debenedetti, P.G. Computational investigation of cold denaturation in the Trp-cage miniprotein. Proc. Natl. Acad. Sci. USA 2016, 113, 8991–8996. [Google Scholar] [CrossRef] [PubMed]
- Shi, J.; Sun, X.; Wang, Y.; Yin, S.; Liu, Y.; Xu, Y.-J. Foodomics reveals altered lipid and protein profiles of Antarctic krill (Euphausia superba) under different processing. Food Biosci. 2023, 53, 102565. [Google Scholar] [CrossRef]
- Qin, Y.T.; Duan, Z.H.; Zhou, S.Y.; Wei, Z.Z. Effect of intermittent microwave drying on nutritional quality and drying characteristics of persimmon slices. Food Sci. Technol. 2022, 42, e37422. [Google Scholar] [CrossRef]
- Gong, X.; Chang, J.; Wang, J.; Zhang, Y.L.; Li, D.T.; Liu, C.; Hou, L.D.; Xia, N. Effects of Protein Structure Changes on Texture of Scallop Adductor Muscles under Ultra-High Pressure. Appl. Sci. 2023, 13, 13247. [Google Scholar] [CrossRef]





| Index | HAD | VHAD | MWD | VFD |
|---|---|---|---|---|
| Firmness | 3820.31 ± 99.16 a | 3140.14 ± 315.37 ab | 2867.98 ± 598.14 b | 2104.95 ± 422.80 c |
| Hardness (g) | 1893.49 ± 58.47 c | 3500.72 ± 61.05 a | 2553.39 ± 5.33 b | 1204.95 ± 116.67 d |
| Adhesiveness (g/s) | −22.24 ± 0.51 | −37.96 ± 7.1 | −13.03 ± 0.86 | −9.05 ± 1.23 |
| Springiness | 0.69 ± 0.03 b | 0.63 ± 0.01 c | 0.84 ± 0.00 a | 0.42 ± 0.03 d |
| Cohesiveness | 0.58 ± 0.01 b | 0.57 ± 0.01 b | 0.67 ± 0.01 a | 0.24 ± 0.03 c |
| Gumminess | 1041.65 ± 42.94 c | 2103.18 ± 91.26 a | 1770.37 ± 29.52 b | 820.19 ± 65.75 d |
| Chewiness | 699.28 ± 16.12 b | 1380.26 ± 21.60 a | 1392.87 ± 89.67 a | 368.56 ± 43.21 c |
| Resilience | 0.20 ± 0.01 a | 0.19 ± 0.00 b | 0.17 ± 0.00 c | 0.07 ± 0.01 d |
| L | 50.82 ± 3.05 d | 52.22 ± 1.23 d | 67.53 ± 3.54 b | 87.85 ± 2.63 a |
| a* | −1.04 ± 0.44 c | 0.87 ± 0.73 a | −3.09 ± 0.46 d | 1.21 ± 0.42 a |
| b* | 14.74 ± 4.53 b | 14.73 ± 0.96 b | 20.19 ± 3.72 a | 13.13 ± 2.55 b |
| Whiteness | 48.45 ± 2.42 d | 49.98 ± 1.22 d | 61.48 ± 3.45 b | 81.89 ± 2.47 a |
| c | 14.78 ± 4.53 b | 14.77 ± 0.96 b | 20.43 ± 3.69 a | 13.19 ± 2.55 b |
Disclaimer/Publisher’s Note: The statements, opinions and data contained in all publications are solely those of the individual author(s) and contributor(s) and not of MDPI and/or the editor(s). MDPI and/or the editor(s) disclaim responsibility for any injury to people or property resulting from any ideas, methods, instructions or products referred to in the content. |
© 2025 by the authors. Licensee MDPI, Basel, Switzerland. This article is an open access article distributed under the terms and conditions of the Creative Commons Attribution (CC BY) license (https://creativecommons.org/licenses/by/4.0/).
Share and Cite
Li, H.; Zhao, Y.; Shi, J.; Chaijan, M.; Wang, X.; Yin, M. Impact of Dehydration Processing on Scallop (Patinopecten yessoensis) Adductor Muscle: Structural and Oxidative Insights. Foods 2025, 14, 948. https://doi.org/10.3390/foods14060948
Li H, Zhao Y, Shi J, Chaijan M, Wang X, Yin M. Impact of Dehydration Processing on Scallop (Patinopecten yessoensis) Adductor Muscle: Structural and Oxidative Insights. Foods. 2025; 14(6):948. https://doi.org/10.3390/foods14060948
Chicago/Turabian StyleLi, Huaqiong, Yulong Zhao, Jian Shi, Manat Chaijan, Xichang Wang, and Mingyu Yin. 2025. "Impact of Dehydration Processing on Scallop (Patinopecten yessoensis) Adductor Muscle: Structural and Oxidative Insights" Foods 14, no. 6: 948. https://doi.org/10.3390/foods14060948
APA StyleLi, H., Zhao, Y., Shi, J., Chaijan, M., Wang, X., & Yin, M. (2025). Impact of Dehydration Processing on Scallop (Patinopecten yessoensis) Adductor Muscle: Structural and Oxidative Insights. Foods, 14(6), 948. https://doi.org/10.3390/foods14060948

