Pasuchaca (Geranium dielsiaum Knuth): A New Source of Astilbin with Antiglycation Activity
Abstract
1. Introduction
2. Materials and Methods
2.1. Materials
2.2. Extraction
2.3. HPLC Analysis
2.4. Antiglycation Assay
2.4.1. BSA-Fructose Assay
2.4.2. Determination of Fructosamine
2.4.3. BSA-MGO Assay
2.4.4. G.K. Peptide-Ribose Assay
2.4.5. MGO Scavenging Assay
2.4.6. Measurement of MGO-Astilbin Adducts
2.5. Screening of Antiglycative Compounds by MGO-HPLC Assay
2.6. Partition of the 80% MeOH Extract
2.7. Precipitation and Purification of the Major Compound
2.7.1. Precipitation of the Major Compound
2.7.2. Purification of the Major Compound by Pre-HPLC
2.8. Fractionation of PUS by Column Chromatography
2.9. HSCCC Separation
2.9.1. HSCCC Instrumentation
2.9.2. Screening and Preparation of HSCCC Solvent System
2.9.3. Separation of Compounds 1, 6 and 8 by HSCCC
2.9.4. Separation of Compounds 2 and 8 by HSCCC
2.9.5. Separation of Compounds 9 and 11 by HSCCC
2.10. Structure Identification
2.11. Quantification of Astilbin in the Extracts and Partitions of Pasuchaca
2.12. Statistical Analysis
3. Results
3.1. Antiglycative Activity and HPLC Profiles of the Extracts of Pasuchaca
3.2. Screening of Antiglycative Compounds Using MGO-HPLC Assay
3.3. Partition and Antiglycative Activity of the Partitioned Upper and Lower Layers of the 80% MeOH Extract
3.4. Separation of the Major Compound and Fractionation of the Minor Compounds
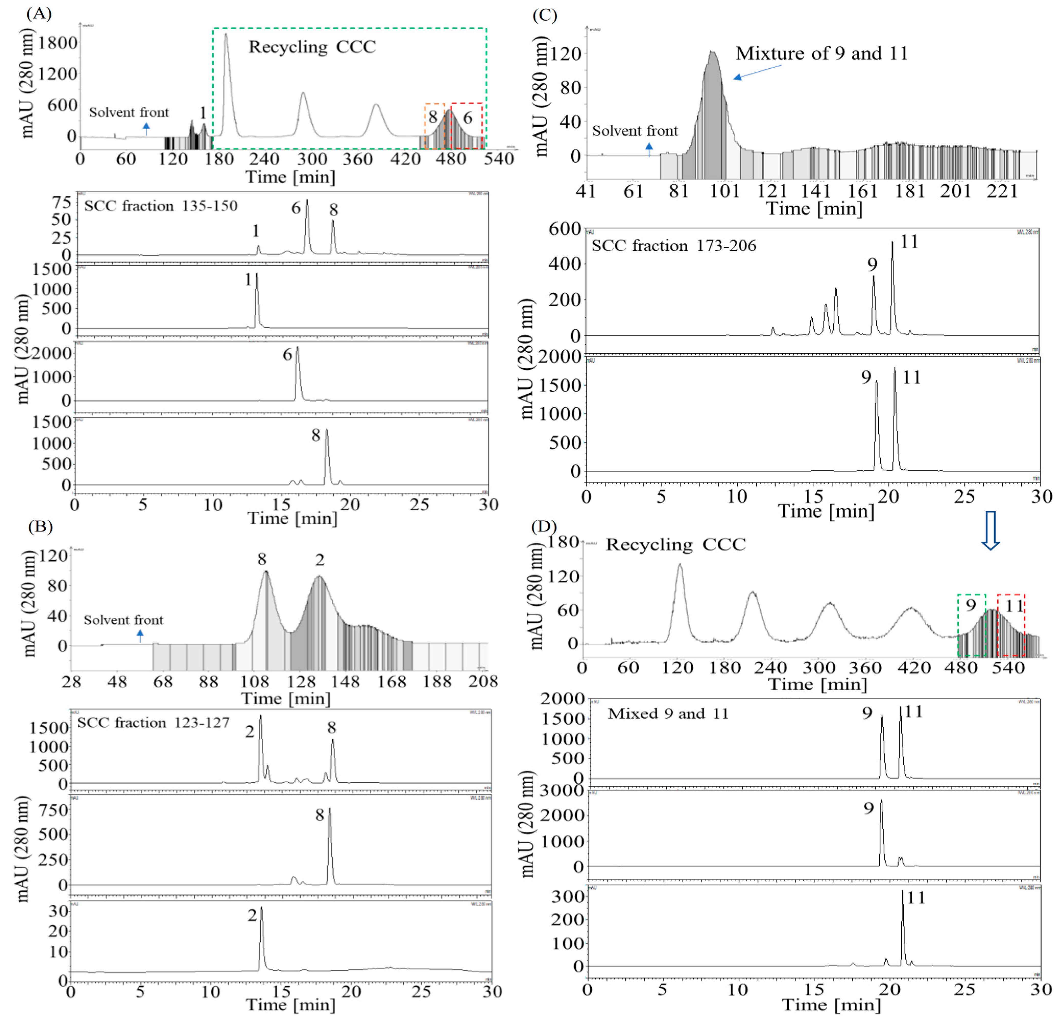
3.5. Separation of the Target Compounds Using HSCCC
3.6. Identification of the Separated Target Compounds
3.7. Antiglycative Activity of the Major Compound Astilbin
3.8. MGO Scavenging Activity of the Target Compounds
3.9. Identification of Astilbin-MGO Adducts by LC-MS
3.10. Quantification of Astilbin
4. Discussion
5. Conclusions
6. Patents
Supplementary Materials
Author Contributions
Funding
Institutional Review Board Statement
Informed Consent Statement
Data Availability Statement
Acknowledgments
Conflicts of Interest
Abbreviations
| AGEs | Advanced glycation end-products |
| MGO | Methylglyoxa |
| HPLC | High-performance liquid chromatography |
| Pre-HPLC | Preparative high-performance liquid chromatography |
| HSCCC | High-speed counter-current chromatography |
| AG | Aminoguanidine hydrochloride |
| TFA | trifluoroacetic acid |
| NBT | 4-Nitro blue tetrazolium |
| G.K. peptide | Ac-Gly-Lys-OMe acetate salt |
| BSA | Bovine serum albumin |
| PBS | Phosphate-buffered saline |
| PU | Partitioned upper layer sample of the 80% methanol extract |
| PL | Partitioned lower layer sample of the 80% methanol extract |
| PUS | PU supernatant |
| PUP | PU precipitate |
| SCC | Sephadex LH-20 column chromatography |
References
- Twarda-Clapa, A.; Olczak, A.; Białkowska, A.M.; Koziołkiewicz, M. Advanced Glycation End-Products (AGEs): Formation, Chemistry, Classification, Receptors, and Diseases Related to AGEs. Cells 2022, 11, 1312. [Google Scholar] [CrossRef] [PubMed]
- Yamagishi, S.-I.; Matsui, T. Role of hyperglycemia-induced advanced glycation end product (AGE) accumulation in atherosclerosis. Ann. Vasc. Dis. 2018, 11, 253–258. [Google Scholar] [CrossRef]
- Hegab, Z.; Gibbons, S.; Neyses, L.; Mamas, M.A. Role of advanced glycation end products in cardiovascular disease. World J. Cardiol. 2012, 4, 90. [Google Scholar] [CrossRef]
- Shamsaldeen, Y.A.; S. Mackenzie, L.; A. Lione, L.; D. Benham, C. Methylglyoxal, a metabolite increased in diabetes is associated with insulin resistance, vascular dysfunction and neuropathies. Curr. Drug Metab. 2016, 17, 359–367. [Google Scholar] [CrossRef]
- Schalkwijk, C.; Stehouwer, C. Methylglyoxal, a highly reactive dicarbonyl compound, in diabetes, its vascular complications, and other age-related diseases. Physiol. Rev. 2020, 100, 407–461. [Google Scholar] [CrossRef] [PubMed]
- Vašková, J.; Kováčová, G.; Pudelský, J.; Palenčár, D.; Mičková, H. Methylglyoxal Formation—Metabolic Routes and Consequences. Antioxidants 2025, 14, 212. [Google Scholar] [CrossRef] [PubMed]
- Zhang, W.-Y.; Zhao, C.-M.; Wang, C.-S.; Xie, X.; Li, Y.-Q.; Chen, B.-B.; Feng, L.; Jiang, P. Methylglyoxal accumulation contributes to accelerated brain aging in spontaneously hypertensive rats. Free Radic. Biol. Med. 2024, 210, 108–119. [Google Scholar] [CrossRef]
- Donnellan, L.; Fenech, M.; Dhillon, V.S.; Young, C.; Hoffmann, P.; Deo, P. Role of methylglyoxal protein modifications in DNA damage and chromosomal instability: Emerging molecular mechanisms. Mutat. Res.-Rev. Mutat. Res. 2025, 796, 108558. [Google Scholar] [CrossRef]
- Ni, M.; Song, X.; Pan, J.; Gong, D.; Zhang, G. Vitexin inhibits protein glycation through structural protection, methylglyoxal trapping, and alteration of glycation site. J. Agric. Food Chem. 2021, 69, 2462–2476. [Google Scholar] [CrossRef]
- Yoon, S.-R.; Shim, S.-M. Inhibitory effect of polyphenols in Houttuynia cordata on advanced glycation end-products (AGEs) by trapping methylglyoxal. LWT-Food Sci. Technol. 2015, 61, 158–163. [Google Scholar] [CrossRef]
- Yang, P.; Feng, J.; Peng, Q.; Liu, X.; Fan, Z. Advanced glycation end products: Potential mechanism and therapeutic target in cardiovascular complications under diabetes. Oxidative Med. Cell. Longev. 2019, 2019, 9570616. [Google Scholar] [CrossRef]
- Vulesevic, B.; Milne, R.W.; Suuronen, E.J. Reducing methylglyoxal as a therapeutic target for diabetic heart disease. Biochem. Soc. Trans. 2014, 42, 523–527. [Google Scholar] [CrossRef] [PubMed]
- Oliveira, A.L.; de Oliveira, M.G.; Mónica, F.Z.; Antunes, E. Methylglyoxal and advanced glycation end products (AGEs): Targets for the prevention and treatment of diabetes-associated bladder dysfunction? Biomedicines 2024, 12, 939. [Google Scholar] [CrossRef] [PubMed]
- Tang, D.; Zhu, J.-X.; Wu, A.-G.; Xu, Y.-H.; Duan, T.-T.; Zheng, Z.-G.; Wang, R.-S.; Li, D.; Zhu, Q. Pre-column incubation followed by fast liquid chromatography analysis for rapid screening of natural methylglyoxal scavengers directly from herbal medicines: Case study of Polygonum cuspidatum. J. Chromatogr. A 2013, 1286, 102–110. [Google Scholar] [CrossRef]
- Fraisse, D.; Bred, A.; Felgines, C.; Senejoux, F. Screening and characterization of antiglycoxidant anthocyanins from Vaccinium myrtillus fruit using DPPH and methylglyoxal pre-column HPLC assays. Antioxidants 2020, 9, 512. [Google Scholar] [CrossRef] [PubMed]
- Zuo, G.; Wang, Z.; Quispe, Y.N.G.; Hwang, S.H.; Kim, H.Y.; Kang, B.G.; Lim, S.S. Target guided isolation of potential tyrosinase inhibitors from Otholobium pubescens (Poir.) JW Grimes by ultrafiltration, high-speed countercurrent chromatography and preparative HPLC. Ind. Crops Prod. 2019, 134, 195–205. [Google Scholar] [CrossRef]
- Takahashi, K.; Nomoto, K.; Ito, M.; Morii, H.; Takabe, W.; Yagi, M.; Yonei, Y. In Vitro effects of Geranium dielsianum extract on glycative stress. Glycative Stress Res. 2015, 2, 208–216. [Google Scholar]
- Ikeda, T.; Tanaka, Y.; Yamamoto, K.; Morii, H.; Kamisako, T.; Ogawa, H. Geranium dielsianum extract powder (MISKAMISKATM) improves the intestinal environment through alteration of microbiota and microbial metabolites in rats. J. Funct. Foods 2014, 11, 12–19. [Google Scholar] [CrossRef]
- Karato, M.; Yamaguchi, K.; Takei, S.; Kino, T.; Yazawa, K. Inhibitory effects of pasuchaca (Geranium dielsiaum) extract on α-glucosidase in mouse. Biosci. Biotechnol. Biochem. 2006, 70, 1482–1484. [Google Scholar] [CrossRef]
- Herrera-Calderon, O. Pasuchaca (Geranium ruizii Hieron.): A Medicinal Plant of the Geraniaceae Family with Hypoglycemic Effect on Alloxan-Induced Hyperglycemia in Mice. Pharmacogn. J. 2022, 14, 315–321. [Google Scholar] [CrossRef]
- Yonei, Y.; Ikeda, T.; Ogawa, H.; Yagi, N.; Takabe, W.; Ito, M.; Morii, H. Anti-glycation and improvement microbiota by Geranium dielsianum extract: Relation to health problems in athletes. Glycative Stress Res. 2019, 6, 31–38. [Google Scholar]
- Yonei, Y.; Takabe, W.; Yagi, M.; Takahashi, K.; Ito, M.; Morii, H. An open-label clinical trial of Geranium dielsianum extract administered for 12 weeks: Anti-glycative actions, skin quality, and intestinal environment. Glycative Stress Res. 2016, 3, 44–55. [Google Scholar]
- Berlowski, A.; Zawada, K.; Wawer, I.; Paradowska, K. Antioxidant properties of medicinal plants from Peru. Food Nutr. Sci. 2013, 4, 71–77. [Google Scholar] [CrossRef]
- Quinteros, R.; Napan, L.; Alvarez-Yanamango, E.; Huayta, F. Industrial recovery the Pasuchaca (Geranium delsianum Knuth): Processes and functional evaluation of derived products. In Proceedings of the 18th LACCEI International Multi-Conference for Engineering, Education and Technology, Online, 27–31 July 2020. [Google Scholar]
- Zeng, L.; Ding, H.; Hu, X.; Zhang, G.; Gong, D. Galangin inhibits α-glucosidase activity and formation of non-enzymatic glycation products. Food Chem. 2019, 271, 70–79. [Google Scholar] [CrossRef] [PubMed]
- Li, H.M.; Kim, J.K.; Jang, J.M.; Kwon, S.O.; Cui, C.B.; Lim, S.S. The inhibitory effect of Prunella vulgaris L. on aldose reductase and protein glycation. J. Biomed. Biotechnol. 2012, 2012, 928159. [Google Scholar] [CrossRef] [PubMed]
- Wu, C.-H.; Yen, G.-C. Inhibitory Effect of Naturally Occurring Flavonoids on the Formation of Advanced Glycation Endproducts. J. Agric. Food Chem. 2005, 53, 3167–3173. [Google Scholar] [CrossRef]
- Daglia, M.; Papetti, A.; Aceti, C.; Sordelli, B.; Spini, V.; Gazzani, G. Isolation and determination of α-dicarbonyl compounds by RP-HPLC-DAD in green and roasted coffee. J. Agric. Food Chem. 2007, 55, 8877–8882. [Google Scholar] [CrossRef]
- Zuo, G.-L.; Kim, H.Y.; Guillen Quispe, Y.N.; Wang, Z.-Q.; Hwang, S.H.; Shin, K.-O.; Lim, S.S. Efficient separation of phytochemicals from Muehlenbeckia volcanica (Benth.) Endl. by polarity-stepwise elution counter-current chromatography and their antioxidant, antiglycation, and aldose reductase inhibition potentials. Molecules 2021, 26, 224. [Google Scholar] [CrossRef] [PubMed]
- Ito, Y. Golden rules and pitfalls in selecting optimum conditions for high-speed counter-current chromatography. J. Chromatogr. A 2005, 1065, 145–168. [Google Scholar] [CrossRef]
- Medeiros, A.A.N.; Medeiros, F.A.; Queiroz, T.M.; Tavares, J.F.; Silva, M.S.; Medeiros, I.A. Effects of extract, fractions and 2,3-dihydromyricetin-3-O-alpha-L-rhamnoside from Pradosia huberi (Ducke) Ducke on rat isolated mesenteric arteries. Rev. Bras. De Farmacogn.-Braz. J. Pharmacogn. 2010, 20, 542–548. [Google Scholar] [CrossRef]
- Shahat, A.A.; Ismail, S.I.; Hammouda, F.M.; Azzam, S.A.; Lemiere, G.; De Bruyne, T.; De Swaef, S.; Pieters, L.; Vlietinck, A. Anti-HIV activity of flavonoids and proanthocyanidins from Crataegus sinaica. Phytomedicine 1998, 5, 133–136. [Google Scholar] [CrossRef]
- Pacheco, A.G.M.; Branco, A.; Câmara, C.A.; Silva, T.M.S.; Silva, T.M.G.; de Oliveira, A.P.; Santos, A.D.D.C.; Dutra, L.M.; Rolim, L.A.; de Oliveira, G.G. Identification of flavonoids in Hymenaea martiana Hayne (Fabaceae) by HPLC-DAD-MSn analysis. Nat. Prod. Res. 2021, 35, 2414–2419. [Google Scholar] [CrossRef]
- Tatsis, E.C.; Boeren, S.; Exarchou, V.; Troganis, A.N.; Vervoort, J.; Gerothanassis, I.P. Identification of the major constituents of Hypericum perforatum by LC/SPE/NMR and/or LC/MS. Phytochemistry 2007, 68, 383–393. [Google Scholar] [CrossRef]
- Hernandez, C.L.; Villaseñor, I.M.; Joseph, E.; Tolliday, N. Isolation and evaluation of antimitotic activity of phenolic compounds from Pouteria campechiana Baehni. Philipp. J. Sci. 2008, 137, 1–10. [Google Scholar]
- Du, Q.; Li, L.; Jerz, G. Purification of astilbin and isoastilbin in the extract of Smilax glabra rhizome by high-speed counter-current chromatography. J. Chromatogr. A 2005, 1077, 98–101. [Google Scholar] [CrossRef]
- Wungsintaweekul, B.; Umehara, K.; Miyase, T.; Noguchi, H. Estrogenic and anti-estrogenic compounds from the Thai medicinal plant, Smilax corbularia (Smilacaceae). Phytochemistry 2011, 72, 495–502. [Google Scholar] [CrossRef]
- Zhu, H.; Chen, L.; Yu, J.; Cui, L.; Ali, I.; Song, X.; Park, J.H.; Wang, D.; Wang, X. Flavonoid epimers from custard apple leaves, a rapid screening and separation by HSCCC and their antioxidant and hypoglycaemic activities evaluation. Sci. Rep. 2020, 10, 8819. [Google Scholar] [CrossRef]
- Zhu, H.; Geng, Y.; Ding, S.; Li, E.; Li, L.; Wang, X.; Yu, J. Separation and purification of alkaloids and phenolic acids from Phellodendron chinense by pH-zone refining and online-storage inner-recycling counter-current chromatography. J. Sep. Sci. 2023, 46, 2300497. [Google Scholar] [CrossRef]
- Kostanyan, A.; Martynova, M. Modeling of two semi-continuous methods in liquid–liquid chromatography: Comparing conventional and closed-loop recycling modes. J. Chromatogr. A 2020, 1614, 460735. [Google Scholar] [CrossRef]
- Li, H.; Zhang, F.; Jin, Q.; Zhu, T. Preparative separation and purification of Cyclosporin D from fungus Hypoxylon Spp. by improved closed-loop recycling counter-current chromatography. J. Chromatogr. A 2021, 1649, 462221. [Google Scholar] [CrossRef]
- Yang, D.; Zhang, Q.-F. The natural source, physicochemical properties, biological activities and metabolism of astilbin. Crit. Rev. Food Sci. Nutr. 2023, 63, 9506–9518. [Google Scholar] [CrossRef] [PubMed]
- Sharma, A.; Gupta, S.; Chauhan, S.; Nair, A.; Sharma, P. Astilbin: A promising unexplored compound with multidimensional medicinal and health benefits. Pharmacol. Res. 2020, 158, 104894. [Google Scholar] [CrossRef] [PubMed]
- Wirasathien, L.; Pengsuparp, T.; Suttisri, R.; Ueda, H.; Moriyasu, M.; Kawanishi, K. Inhibitors of aldose reductase and advanced glycation end-products formation from the leaves of Stelechocarpus cauliflorus RE Fr. Phytomedicine 2007, 14, 546–550. [Google Scholar] [CrossRef] [PubMed]









| Solvent System | Kupper/lower Values of Components 1–11 | ||||||||||
|---|---|---|---|---|---|---|---|---|---|---|---|
| 1 | 2 | 3 | 4 | 5 | 6 | 7 | 8 | 9 | 10 | 11 | |
| (n-Hex/EtOAc 2:5, v/v)/(MeOH/Water 1:5, v/v) 1:1, v/v | 0.05 | 0.15 | 0.15 | 0.02 | 0.65 | 0.16 | 0.40 | 0.13 | 0.98 | 0.40 | 0.80 |
| (n-Hex/EtOAc 1.5:5, v/v)/(MeOH/Water 1:5, v/v) 1:1, v/v | 0.15 | 0.28 | 0.23 | 0.03 | 0.67 | 0.57 | 0.41 | 0.53 | 4.69 | 1.73 | 3.92 |
| (n-Hex/EtOAc 1:5, v/v)/(MeOH/Water 1:5, v/v) 1:1, v/v | 0.14 | 0.41 | 0.37 | 0.04 | 0.84 | 0.89 | 0.43 | 0.83 | 6.86 | 3.00 | 6.55 |
| EtOAc/(MeOH/Water 1:5, v/v) 1:1, v/v | 1.24 | 1.42 | 1.18 | 0.10 | 1.71 | 3.87 | 2.10 | 3.68 | 25.55 | 14.53 | 17.00 |
| (EtOAc/n-BuOH 6:1, v/v)/(MeOH/Water 1:5, v/v) 1:1, v/v | 2.20 | 2.89 | 2.68 | 0.37 | 4.40 | 4.43 | 2.55 | 3.15 | 22.06 | 9.01 | 16.08 |
| Sample | Content (mg Compound/g Sample) |
|---|---|
| Water extract | 59.73 ± 1.76 |
| 20% MeOH extract | 113.34 ± 8.21 |
| 40% MeOH extract | 171.47 ± 2.02 |
| 60% MeOH extract | 203.97 ± 7.38 |
| 80% MeOH extract | 252.41 ± 4.52 |
| 100% MeOH extract | 244.33 ± 2.21 |
| Partitioned upper layer | 541.04 ± 1.02 |
| Partitioned lower layer | 20.04 ± 0.89 |
| Dried raw material | 86.68 |
Disclaimer/Publisher’s Note: The statements, opinions and data contained in all publications are solely those of the individual author(s) and contributor(s) and not of MDPI and/or the editor(s). MDPI and/or the editor(s) disclaim responsibility for any injury to people or property resulting from any ideas, methods, instructions or products referred to in the content. |
© 2025 by the authors. Licensee MDPI, Basel, Switzerland. This article is an open access article distributed under the terms and conditions of the Creative Commons Attribution (CC BY) license (https://creativecommons.org/licenses/by/4.0/).
Share and Cite
Zuo, G.; Wu, Z.; Kim, H.-Y.; Feng, J.; Lee, S.K.; Quispe, Y.N.G.; Lim, S.S. Pasuchaca (Geranium dielsiaum Knuth): A New Source of Astilbin with Antiglycation Activity. Foods 2025, 14, 4167. https://doi.org/10.3390/foods14234167
Zuo G, Wu Z, Kim H-Y, Feng J, Lee SK, Quispe YNG, Lim SS. Pasuchaca (Geranium dielsiaum Knuth): A New Source of Astilbin with Antiglycation Activity. Foods. 2025; 14(23):4167. https://doi.org/10.3390/foods14234167
Chicago/Turabian StyleZuo, Guanglei, Zhaoyang Wu, Hyun-Yong Kim, Jinghui Feng, Soo Kyeong Lee, Yanymee Nimesia Guillen Quispe, and Soon Sung Lim. 2025. "Pasuchaca (Geranium dielsiaum Knuth): A New Source of Astilbin with Antiglycation Activity" Foods 14, no. 23: 4167. https://doi.org/10.3390/foods14234167
APA StyleZuo, G., Wu, Z., Kim, H.-Y., Feng, J., Lee, S. K., Quispe, Y. N. G., & Lim, S. S. (2025). Pasuchaca (Geranium dielsiaum Knuth): A New Source of Astilbin with Antiglycation Activity. Foods, 14(23), 4167. https://doi.org/10.3390/foods14234167

