Influence of Different Low-Temperature Treatments on Chilling Injury and Accumulation of Characteristic Anthocyanins in Pomegranates
Abstract
1. Introduction
2. Materials and Methods
2.1. Fruit Materials and Treatment
2.2. Anthocyanin Extraction and Determination
2.3. Weight Loss Rate
2.4. Chilling Injury (CI) Measurement
2.5. Color Change
2.6. Gene Expression Analysis
2.7. Targeted Metabolomics Sequencing Analysis
2.8. Statistical Analysis
3. Results
3.1. The Effect of Low Temperature on Chilling Injury and Anthocyanin Content in Pomegranates
3.2. Metabolomics Reveals Variation in Anthocyanin Numbers in Different Pomegranate Varieties
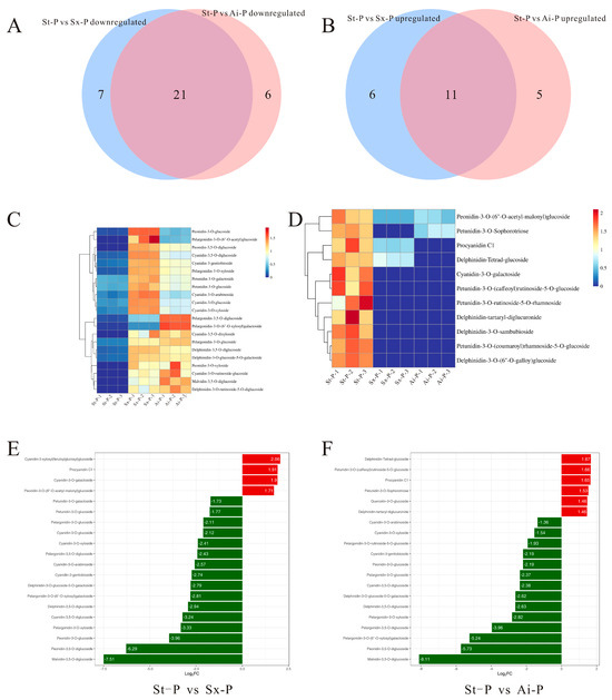
3.3. Analysis of the Characteristic Anthocyanins of the Pomegranate Peels
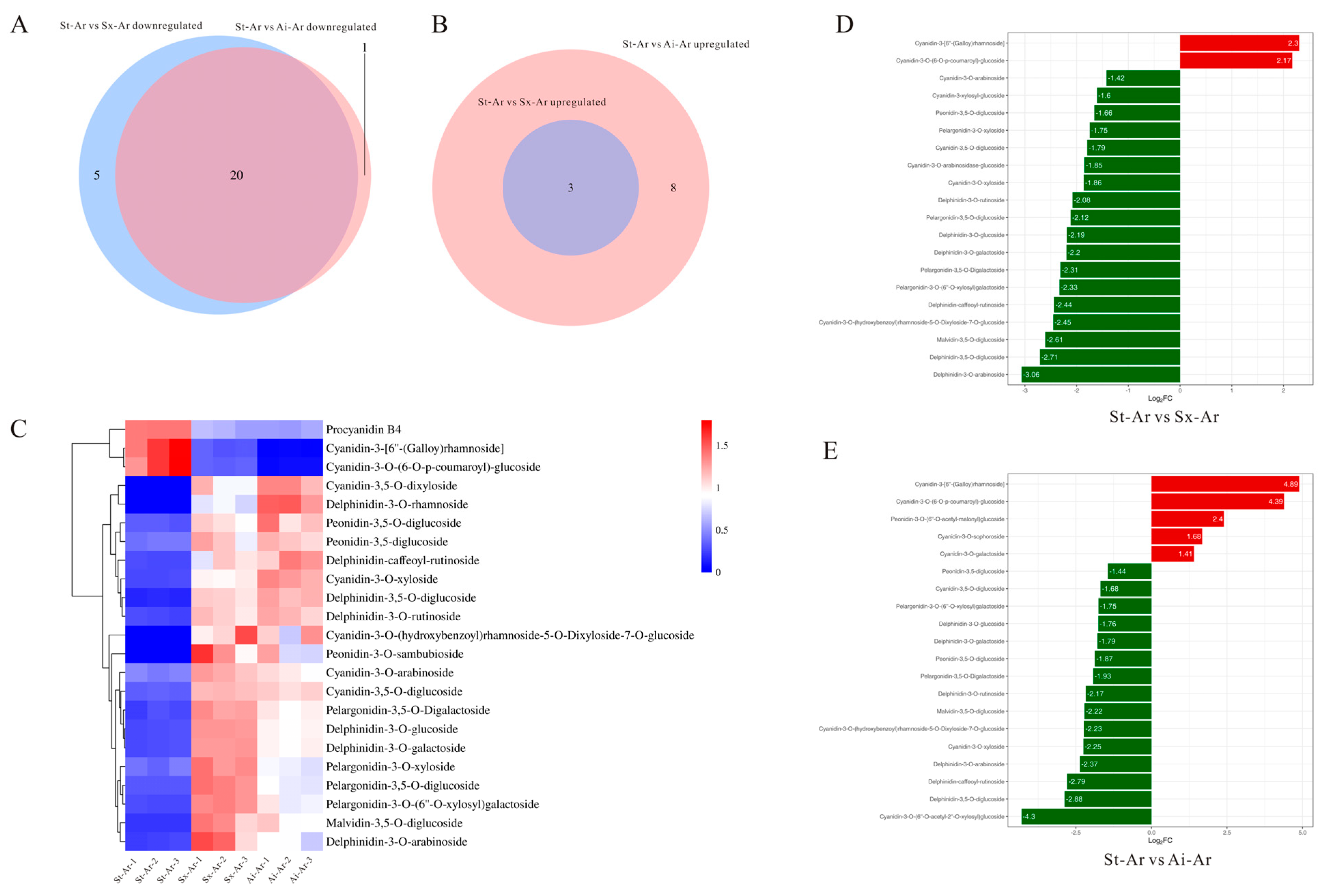
3.4. Analysis of the Characteristic Anthocyanins of the Pomegranate Arils
3.5. Effect of Low Temperature on the Contents of Characteristic Anthocyanins in Arils and Anthocyanin Synthesis Genes
4. Discussion
5. Conclusions
Supplementary Materials
Author Contributions
Funding
Institutional Review Board Statement
Informed Consent Statement
Data Availability Statement
Conflicts of Interest
Abbreviations
| CI | chilling injury |
| ROS | reactive oxygen species |
| PAL | phenylalanine ammonialyase |
| C4H | cinnamic acid 4-hydroxylase |
| 4CL | 4-coumarate coenzyme A ligase |
| CHS | chalcone synthase |
| CHI | chalcone isomerase |
| F3H | flavanone-3-hydroxylase |
| F3′H | flavonoid 3′-hydroxylase |
| F3′5′H | flavonoid 3′5′-hydroxylase |
| DFR | dihydroflavonol 4-reductase |
| ANS | anthocyanidin synthase |
| UFGT | flavonoid 3-O-glucosyltransferase |
| Sx-P | “Six-month red” peel |
| Ai-P | “Acid” peel |
| St-P | “Soft-seeds” peel |
| Sx-Ar | “Six-month red” Aril |
| Ai-Ar | “Acid” Aril |
| St-Ar | “Soft-seeds” Aril |
| RT-qPCR | quantitative real-time PCR |
References
- Essid, I.; Tajine, S.; Gharbi, S.; Bellagha, S. Use of pomegranate peel and artichoke leaf extracts to improve the quality of marinated sardine (Sardinella aurita) fillets. J. Food Sci. Technol. 2020, 57, 713–722. [Google Scholar] [CrossRef]
- Parafati, L.; Pesce, F.; Siracusa, L.; Fallico, B.; Restuccia, C.; Palmeri, R. Pomegranate byproduct extracts as ingredients for producing experimental cheese with enhanced microbiological, functional, and physical characteristics. Foods 2021, 10, 2669. [Google Scholar] [CrossRef]
- Yan, H.L.; Pei, X.N.; Zhang, H.; Li, X.; Zhang, X.; Zhao, M.; Chiang, V.L.; Sederoff, R.R.; Zhao, X. MYB-mediated regulation of anthocyanin biosynthesis. Int. J. Mol. Sci. 2021, 22, 3103. [Google Scholar] [CrossRef]
- Han, L.; Zhou, L.; Zou, H.; Yuan, M.; Wang, Y. PsGSTF3, an anthocyanin-related glutathione S-transferase gene, is essential for petal coloration in tree peony. Int. J. Mol. Sci. 2022, 23, 1423. [Google Scholar] [CrossRef]
- Kang, H.; Zhang, T.T.; Li, Y.Y.; Wang, K.L.; Richard, V.E.; Du, Y.P. The apple BTB protein MdBT2 positively regulates MdCOP1 abundance to repress anthocyanin biosynthesis. Plant Physiol. 2022, 10, 1093–1318. [Google Scholar] [CrossRef]
- Aghdam, M.S.; Bodbodak, S. Physiological and biochemical mechanisms regulating chilling tolerance in fruits and vegetables under postharvest salicylates and jasmonates treatments. Sci. Hortic. 2013, 156, 73–85. [Google Scholar] [CrossRef]
- Sayyari, M.; Castillo, S.; Valero, D.; Serrano, M. Acetyl salicylic acid alleviates chilling injury and maintains nutritive and bioactive compounds and antioxidant activity during postharvest storage of pomegranates. Postharvest Biol. Technol. 2011, 60, 136–142. [Google Scholar] [CrossRef]
- Pareek, S.; Valero, D.; Serrano, M. Postharvest biology and technology of pomegranate. J. Sci. Food Agric. 2015, 95, 2360–2379. [Google Scholar] [CrossRef] [PubMed]
- Babalar, M.; Pirzad, F.; Sarcheshmeh, M.A.A.; Talaei, A.; Lessani, H. Arginine treatment attenuates chilling injury of pomegranate fruit during cold storage by enhancing antioxidant system activity. Postharvest Biol. Technol. 2018, 137, 31–37. [Google Scholar] [CrossRef]
- Islam, M.; Ali, S.; Nawaz, A.; Naz, S.; Ejaz, S.; Ahmad, S. Postharvest 24-epibrassinolide treatment alleviates pomegranate fruit chilling injury by regulating proline metabolism and antioxidant activities. Postharvest Biol. Technol. 2022, 188, 111906. [Google Scholar] [CrossRef]
- Lorente-Mento, J.M.; Serrano, M.; Martinez-Romero, D.; Valero, D.; Castillo, S. The simultaneous use of 1-methylcyclopropene and methyl jasmonate vapor as an innovative strategy for reducing chilling injury and maintaining pomegranate fruit quality at suboptimal temperatures. Foods 2023, 13, 60. [Google Scholar] [CrossRef] [PubMed]
- Jiang, H.; Zhou, L.; Gao, H.; Wang, X.; Li, Z.; Li, Y. The transcription factor MdMYB2 influences cold tolerance and anthocyanin accumulation by activating SUMO E3 ligase MdSIZ1 in apple. Plant Physiol. 2022, 189, 2044–2060. [Google Scholar] [CrossRef]
- Wang, L.; Hong, K.; Xu, R.; Zhao, Z.; Cao, J. The alleviation of cold-stimulated flesh reddening in ‘Friar’ plum fruit by the elevated CO2 with polyvinyl chloride (PVC) packaging. Sci. Hortic. 2021, 281, 109997. [Google Scholar] [CrossRef]
- An, J.P.; Wang, X.F.; Zhang, X.W.; Xu, Y.; Zhang, J.C.; Wang, X.; You, C.X. An apple MYB transcription factor regulates cold tolerance and anthocyanin accumulation and undergoes MIEL1-mediated degradation. Plant Biotechnol. J. 2020, 18, 337–353. [Google Scholar] [CrossRef]
- Han, Y.; Dang, R.; Li, J.; Jiang, J.; Zhang, N.; Jia, M.; Wei, L.; Li, Z.; Li, B.; Jia, W. Sucrose nonfermenting1-related protein kinase2.6, an ortholog of open stomata1, is a negative regulator of strawberry fruit development and ripening. Plant Physiol. 2015, 167, 915–930. [Google Scholar] [CrossRef]
- Chen, J.; Zhang, Y.; Liu, F.; Chen, J.; Wang, W.; Wu, D.; Ye, X.; Liu, D.; Cheng, H. The potential of different ripeness of blood oranges (Citrus sinensis L. Osbeck) for sale in advance after low-temperature storage: Anthocyanin enhancements, volatile compounds, and taste attributes. Food Chem. 2023, 417, 135934. [Google Scholar] [CrossRef]
- Carmona, L.; Alquézar, B.; Marques, V.V.; Peña, L. Anthocyanin biosynthesis and accumulation in blood oranges during postharvest storage at different low temperatures. Food Chem. 2017, 237, 7–14. [Google Scholar] [CrossRef]
- Naing, A.H.; Park, K.I.; Ai, T.N.; Chung, M.Y.; Han, J.S.; Kang, Y.W.; Lim, K.B.; Kim, C.K. Overexpression of snapdragon Delila (Del) gene in tobacco enhances anthocyanin accumulation and abiotic stress tolerance. BMC Plant Biol. 2017, 17, 65. [Google Scholar] [CrossRef] [PubMed]
- Hughes, N.M.; Carpenter, K.L.; Cannon, J.G. Estimating contribution of anthocyanin pigments to osmotic adjustment during winter leaf reddening. Plant Physiol. 2013, 170, 230–233. [Google Scholar] [CrossRef]
- Yan, S.S.; Chen, N.; Huang, Z.J.; Li, D.; Zhi, J.; Yu, B.; Liu, X.; Cao, B.; Qiu, Z. Anthocyanin fruit encodes an R2R3-MYB transcription factor, SlAN2-like, activating the transcription of SlMYBATV to fine-tune anthocyanin content in tomato fruit. New Phytol. 2020, 225, 2048–2063. [Google Scholar] [CrossRef] [PubMed]
- Alappat, B.; Alappat, J. Anthocyanin pigments: Beyond aesthetics. Molecules 2020, 25, 5500. [Google Scholar] [CrossRef]
- Yi, D.; Zhang, H.; Lai, B.; Liu, L.; Wei, Y. Integrative analysis of the coloring mechanism of red longan pericarp through metabolome and transcriptome analyses. J. Agric. Food Chem. 2021, 69, 1806–1815. [Google Scholar] [CrossRef]
- Zheng, Y.; Duan, L.; Jiang, Y.; Yang, X.; Wang, H.; Li, W.; Jia, X. Ozone mitigates the flesh discoloration in response to 1-methylcyclopropene by promoting anthocyanin biosynthesis in postharvest nectarines. Sci. Hortic. 2023, 321, 112253. [Google Scholar] [CrossRef]
- Zhang, D.; Quantick, P.C.; Grigor, J.M. Changes in phenolic compounds in Litchi (Litchi chinensis Sonn.) fruit during postharvest storage. Postharvest Biol. Technol. 2000, 19, 165–172. [Google Scholar] [CrossRef]
- Ban, Y.; Kondo, S.; Ubi, B.E.; Honda, C.; Bessho, H.; Moriguchi, T. UDP-sugar biosynthetic pathway: Contribution to cyanidin 3-galactoside biosynthesis in apple skin. Planta 2009, 230, 871–881. [Google Scholar] [CrossRef] [PubMed]
- Zhang, X.D.; Allan, A.C.; Chen, X.Q.; Fan, L.; Chen, L.M.; Shu, Q.; Su, J.; Li, K.Z. Coloration, anthocyanin profile and metal element content of Yunnan Red Pear (Pyrus pyrifolia). Hortic. Sci. 2012, 39, 164–171. [Google Scholar] [CrossRef]
- Shu, P.; Li, Y.; Sheng, J.; Shen, L. SlMAPK3 positively regulates the ethylene production of postharvest tomato fruits and is involved in ethylene-mediated cold tolerance. J. Agric. Food Chem. 2023, 71, 6003–6013. [Google Scholar] [CrossRef]
- Ophir, R.; Sherman, A.; Rubinstein, M.; Eshed, R.; Sharabi-Schwager, M.; Rozen, A.; Saada, D.; Cohen, Y. Single-nucleotide polymorphism markers from de-novo assembly of the pomegranate transcriptome reveal germplasm genetic diversity. PLoS ONE 2014, 9, e88998. [Google Scholar] [CrossRef] [PubMed]
- Xu, R.; Wang, Y.; Wang, L.; Zhu, X.; Zhang, Y.; Li, D.; Wang, S. PsERF1B-PsMYB10.1-PsbHLH3 module enhances anthocyanin biosynthesis in the flesh-reddening of amber-fleshed plum (cv. Friar) fruit in response to cold storage. Hortic. Res. 2023, 10, uhad091. [Google Scholar] [CrossRef]
- Dar, N.A.; Mir, M.A.; Mir, J.I.; Rather, Z.A.; Sheikh, M.A.; Rashid, R.; Wani, S.H. MYB-6 and LDOX-1 regulated accumulation of anthocyanin response to cold stress in purple black carrot (Daucus carota L.). Mol. Biol. Rep. 2022, 49, 5353–5364. [Google Scholar] [CrossRef]
- Yu, X.; Ni, R.; Wang, M.; Zhang, Y.; Wang, L.; Zhu, X.; Li, D.; Wang, S. Comprehensive metabolomic and transcriptomic analyses of the anthocyanin accumulation mechanism in the leaf veins of two Broussonetia papyrifera varieties (ZJ and CL) under cold stress. Plant Physiol. Biochem. 2025, 228, 110248. [Google Scholar] [CrossRef]
- Naing, A.H.; Ai, T.N.; Lim, K.B.; Lee, I.J.; Kim, C.K. Overexpression of Rosea1 from snapdragon enhances anthocyanin accumulation and abiotic stress tolerance in transgenic tobacco. Front. Plant Sci. 2018, 9, 1070. [Google Scholar] [CrossRef]
- Luo, H.; Guan, Y.; Zhang, Z.; Wang, Y.; Li, J.; Pei, Y.; Wang, X. FveDREB1B improves cold tolerance of woodland strawberry by positively regulating FveSCL23 and FveCHS. Plant Cell Environ. 2024, 47, 4630–4650. [Google Scholar] [CrossRef] [PubMed]
- Wang, J.; Zhang, Y.; Wang, J.; Li, J.; Wang, X.; You, C.X. SIGAD2 is the target of SITHM27, positively regulates cold tolerance by mediating anthocyanin biosynthesis in tomato. Hortic. Res. 2024, 11, uhae096. [Google Scholar] [CrossRef]
- Xing, C.; Chen, P.; Zhang, L. Computational insight into stability-enhanced systems of anthocyanin with protein/peptide. Food Chem. 2023, 6, 100168. [Google Scholar] [CrossRef]
- Pervaiz, T.; Songtao, J.; Faghihi, F.; Haider, M.S.; Fang, J. Naturally occurring anthocyanin, structure, functions and biosynthetic pathway in fruit plants. J. Plant Biochem. Physiol. 2017, 5, 1000187. [Google Scholar] [CrossRef]
- Zhao, X.; Yuan, Z. Anthocyanins from pomegranate (Punica granatum L.) and their role in antioxidant capacities in vitro. Chem. Biodivers. 2021, 18, e2100399. [Google Scholar] [CrossRef]
- Russo, M.; Fanali, C.; Tripodo, G.; Dugo, P.; Muleo, R.; Dugo, L.; De Gara, L.; Mondello, L. Analysis of phenolic compounds in different parts of pomegranate (Punica granatum) fruit by HPLC-PDA-ESI/MS and evaluation of their antioxidant activity: Application to different Italian varieties. Anal. Bioanal. Chem. 2018, 410, 3507–3520. [Google Scholar] [CrossRef] [PubMed]
- Abid, M.; Yaich, H.; Cheikhrouhou, S.; Khemakhem, I.; Bouaziz, M.; Attia, H.; Ayadi, M.A. Antioxidant properties and phenolic profile characterization by LC/MS/MS of selected Tunisian pomegranate peels. J. Food Sci. Technol. 2017, 54, 2890–2901. [Google Scholar] [CrossRef]
- Zhao, X.; Yuan, Z.; Fang, F.; Yin, Y.; Feng, L. Characterization and evaluation of major anthocyanins in pomegranate (Punica granatum L.) peel of different cultivars and their development phases. Eur. Food Res. Technol. 2013, 236, 109–117. [Google Scholar] [CrossRef]
- Fawole, O.A.; Makunga, N.P.; Opara, U.L. Antibacterial, antioxidant and tyrosinase-inhibition activities of pomegranate fruit peel methanolic extract. BMC Complement. Altern. Med. 2012, 12, 200. [Google Scholar] [CrossRef] [PubMed]
- Zhang, Y.; Liu, Y.; Hu, W.; Zhang, H.; Hu, G. Anthocyanin accumulation and related gene expression affected by low temperature during strawberry coloration. Acta Physiol. Plant. 2018, 40, 192. [Google Scholar] [CrossRef]
- Crifò, T.; Petrone, G.; Lo Cicero, L.; Lo Piero, A.R. Short cold storage enhances the anthocyanin contents and level of transcripts related to their biosynthesis in blood oranges. J. Agric. Food Chem. 2012, 60, 476–481. [Google Scholar] [CrossRef] [PubMed]
- Fu, D.; Qi, J.; Su, L.; Zhang, Y.; Wang, L.; Zhu, X.; Li, D.; Wang, S. Chalcone synthase 2 (BpCHS2), a structural gene, was activated by low temperature to promote anthocyanin synthesis in Broussonetia papyrifera to improve its cold tolerance. Plant Physiol. Biochem. 2025, 222, 109656. [Google Scholar] [CrossRef] [PubMed]










Disclaimer/Publisher’s Note: The statements, opinions and data contained in all publications are solely those of the individual author(s) and contributor(s) and not of MDPI and/or the editor(s). MDPI and/or the editor(s) disclaim responsibility for any injury to people or property resulting from any ideas, methods, instructions or products referred to in the content. |
© 2025 by the authors. Licensee MDPI, Basel, Switzerland. This article is an open access article distributed under the terms and conditions of the Creative Commons Attribution (CC BY) license (https://creativecommons.org/licenses/by/4.0/).
Share and Cite
Shu, P.; Qing, Y.; Hu, J.; Yao, X.; Li, J.; Shen, L. Influence of Different Low-Temperature Treatments on Chilling Injury and Accumulation of Characteristic Anthocyanins in Pomegranates. Foods 2025, 14, 3422. https://doi.org/10.3390/foods14193422
Shu P, Qing Y, Hu J, Yao X, Li J, Shen L. Influence of Different Low-Temperature Treatments on Chilling Injury and Accumulation of Characteristic Anthocyanins in Pomegranates. Foods. 2025; 14(19):3422. https://doi.org/10.3390/foods14193422
Chicago/Turabian StyleShu, Pan, Yuan Qing, Jianping Hu, Xin Yao, Jing Li, and Lin Shen. 2025. "Influence of Different Low-Temperature Treatments on Chilling Injury and Accumulation of Characteristic Anthocyanins in Pomegranates" Foods 14, no. 19: 3422. https://doi.org/10.3390/foods14193422
APA StyleShu, P., Qing, Y., Hu, J., Yao, X., Li, J., & Shen, L. (2025). Influence of Different Low-Temperature Treatments on Chilling Injury and Accumulation of Characteristic Anthocyanins in Pomegranates. Foods, 14(19), 3422. https://doi.org/10.3390/foods14193422
