The Effect of Varying Durations of Post-Harvest Cryogenic Treatments on the Quality of Cabernet Sauvignon Wines
Abstract
1. Introduction
2. Materials and Methods
2.1. Grapes and Chemicals
2.2. Experimental Design and Vinification
2.3. Analysis of Physicochemical Parameters in Wine
2.4. Analysis of Color in Wine
2.5. Extraction and Analysis of Phenolic Compounds in Wine
2.6. Extraction and Analysis of Volatile Compounds in Wine
2.7. Sensory Evaluation of Wines
2.8. Statistical Analysis
3. Results and Discussion
3.1. Analysis of Basic Physicochemical Parameters of Wine Samples
3.2. Analysis of the Color of Wine Samples
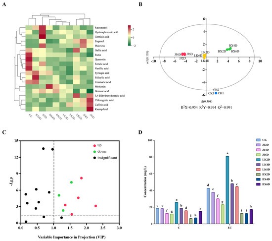
3.3. Analysis of Phenolic Compounds in Wine Samples
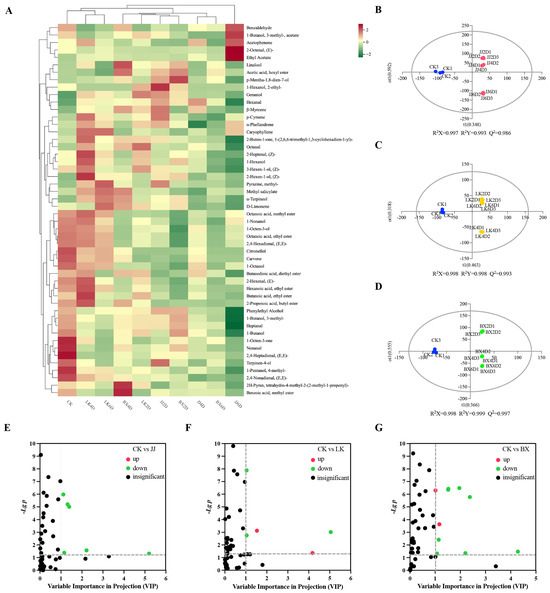
3.4. Analysis of Volatile Compounds in Wine Samples
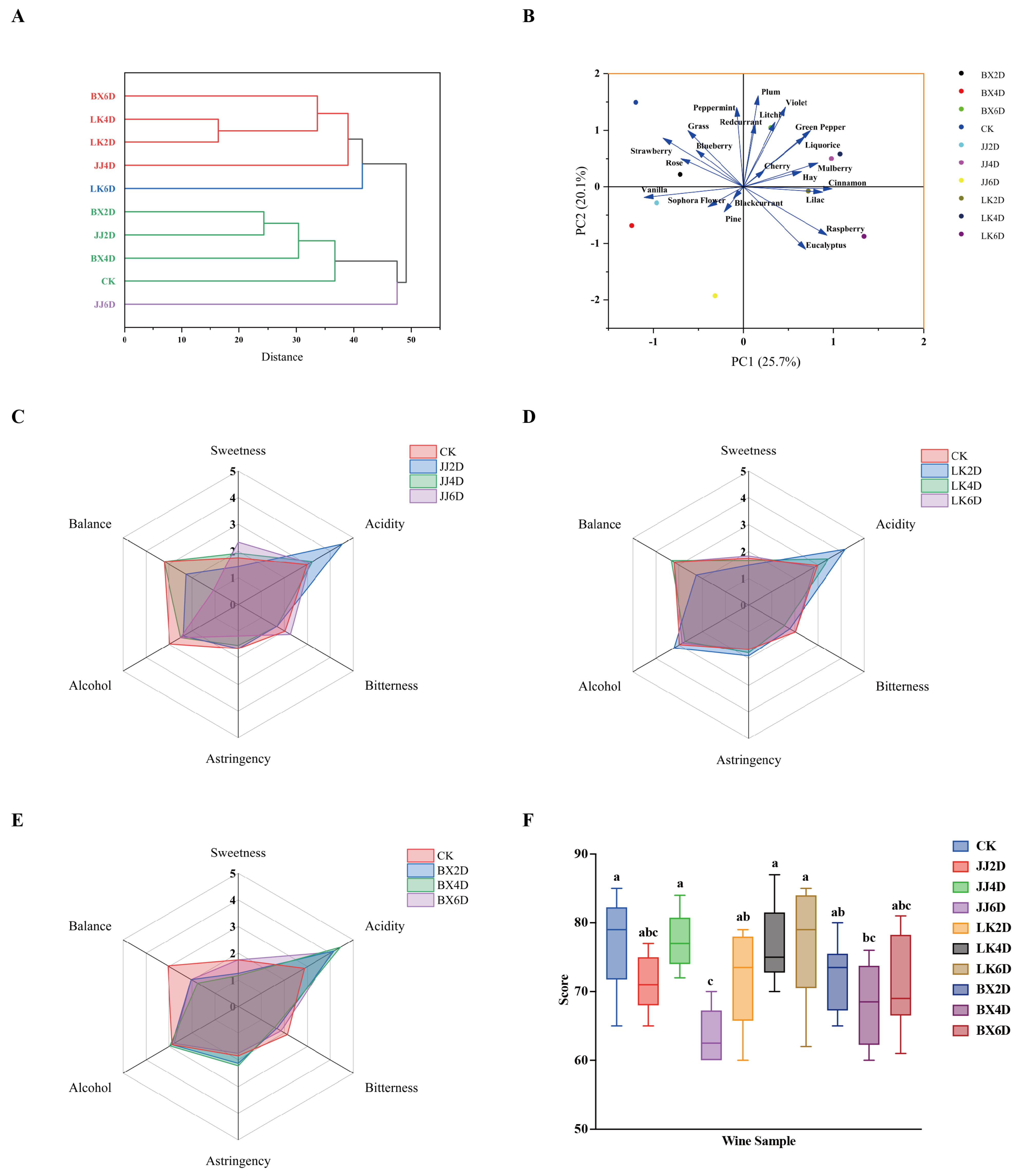
3.5. Analysis of Sensory Evaluation in Wine Samples
3.6. Discussion
4. Conclusions
Supplementary Materials
Author Contributions
Funding
Institutional Review Board Statement
Informed Consent Statement
Data Availability Statement
Conflicts of Interest
References
- Brenes, A.; Viveros, A.; Chamorro, S.; Arija, I. Use of polyphenol-rich grape by-products in monogastric nutrition. A review. Anim. Feed. Sci. Technol. 2016, 211, 1–17. [Google Scholar] [CrossRef]
- Schäufele, I.; Hamm, U. Consumers perceptions, preferences and willingness-to-pay for wine with sustainability characteristics: A review. J. Clean. Prod. 2017, 147, 379–394. [Google Scholar] [CrossRef]
- Rienth, M.; Vigneron, N.; Darriet, P.; Sweetman, C.; Burbidge, C.; Bonghi, C.; Walker, R.P.; Famiani, F.; Castellarin, S.D. Grape Berry Secondary Metabolites and Their Modulation by Abiotic Factors in a Climate Change Scenario—A Review. Front. Plant Sci. 2021, 12, 643258. [Google Scholar] [CrossRef] [PubMed]
- Alem, H.; Rigou, P.; Schneider, R.; Ojeda, H.; Torregrosa, L. Impact of agronomic practices on grape aroma composition: A review. J. Sci. Food Agric. 2019, 99, 975–985. [Google Scholar] [CrossRef] [PubMed]
- Gouot, J.C.; Smith, J.P.; Holzapfel, B.P.; Walker, A.R.; Barril, C. Grape berry flavonoids: A review of their biochemical responses to high and extreme high temperatures. J. Exp. Bot. 2019, 70, 397–423. [Google Scholar] [CrossRef]
- Gambetta, G.A.; Herrera, J.C.; Dayer, S.; Feng, Q.S.; Hochberg, U.; Castellarin, S.D. The physiology of drought stress in grapevine: Towards an integrative definition of drought tolerance. J. Exp. Bot. 2020, 71, 4658–4676. [Google Scholar] [CrossRef]
- Lara, I.; Heredia, A.; Domínguez, E. Shelf life potential and the fruit cuticle: The unexpected player. Front. Plant Sci. 2019, 10, 770. [Google Scholar] [CrossRef]
- Brizzolara, S.; Manganaris, G.A.; Fotopoulos, V.; Watkins, C.B.; Tonutti, P. Primary Metabolism in Fresh Fruits During Storage. Front. Plant Sci. 2020, 11, 80. [Google Scholar] [CrossRef]
- Wang, H.; Wang, J.; Mujumdar, A.S.; Jin, X.W.; Liu, Z.L.; Zhang, Y.; Xiao, H.W. Effects of postharvest ripening on physicochemical properties, microstructure, cell wall polysaccharides contents (pectin, hemicellulose, cellulose) and nanostructure of kiwifruit (Actinidia deliciosa). Food Hydrocoll. 2021, 118, 106808. [Google Scholar] [CrossRef]
- Yun, Z.; Jin, S.; Ding, Y.D.; Wang, Z.; Gao, H.J.; Pan, Z.Y.; Xu, J.; Cheng, Y.J.; Deng, X.X. Comparative transcriptomics and proteomics analysis of citrus fruit, to improve understanding of the effect of low temperature on maintaining fruit quality during lengthy post-harvest storage. J. Exp. Bot. 2012, 63, 2873–2893. [Google Scholar] [CrossRef]
- Ding, Y.L.; Shi, Y.T.; Yang, S.H. Advances and challenges in uncovering cold tolerance regulatory mechanisms in plants. New Phytol. 2019, 222, 1690–1704. [Google Scholar] [CrossRef] [PubMed]
- Ritonga, F.N.; Ngatia, J.N.; Wang, Y.R.; Khoso, M.A.; Farooq, U.; Chen, S. AP2/ERF, an important cold stress-related transcription factor family in plants: A review. Physiol. Mol. Biol. Plants 2021, 27, 1953–1968. [Google Scholar] [CrossRef] [PubMed]
- Hwarari, D.; Guan, Y.L.; Ahmad, B.; Movahedi, A.L.; Min, T.; Hao, Z.D.; Lu, Y.; Chen, J.H.; Yang, L.M. ICE-CBF-COR Signaling Cascade and Its Regulation in Plants Responding to Cold Stress. Int. J. Mol. Sci. 2022, 23, 1549. [Google Scholar] [CrossRef] [PubMed]
- Kidokoro, S.; Shinozaki, K.; Yamaguchi-Shinozaki, K. Transcriptional regulatory network of plant cold-stress responses. Trends Plant Sci. 2022, 27, 922–935. [Google Scholar] [CrossRef]
- Hu, Y.R.; Jiang, Y.J.; Han, X.; Wang, H.P.; Pan, J.J.; Yu, D.Q. Jasmonate regulates leaf senescence and tolerance to cold stress: Crosstalk with other phytohormones. J. Exp. Bot. 2017, 68, 1361–1369. [Google Scholar] [CrossRef]
- Huang, J.Y.; Zhao, X.B.; Bürger, M.; Chory, J.; Wang, X.C. The role of ethylene in plant temperature stress response. Trends Plant Sci. 2023, 28, 808–824. [Google Scholar] [CrossRef]
- Kim, J.S.; Kidokoro, S.; Yamaguchi-Shinozaki, K.; Shinozaki, K. Regulatory networks in plant responses to drought and cold stress. Plant Physiol. 2024, 195, 170–189. [Google Scholar] [CrossRef]
- Argenta, L.C.; Wood, R.M.; Mattheis, J.P.; Thewes, F.R.; Nesi, C.N.; Neuwald, D.A. Factors affecting development of disorders expressed after storage of ‘Gala’ apple fruit. Postharvest Biol. Technol. 2023, 204, 112439. [Google Scholar] [CrossRef]
- Bai, C.M.; Wu, C.E.; Ma, L.L.; Fu, A.Z.; Zheng, Y.Y.; Han, J.W.; Li, C.B.; Yuan, S.Z.; Zheng, S.F.; Gao, L.P.; et al. Transcriptomics and metabolomics analyses provide insights into postharvest ripening and senescence of tomato fruit under low temperature. Hortic. Plant J. 2023, 9, 109–121. [Google Scholar] [CrossRef]
- Carmona, L.; Alquézar, B.; Marques, V.V.; Peña, L. Anthocyanin biosynthesis and accumulation in blood oranges during postharvest storage at different low temperatures. Food Chem. 2017, 237, 7–14. [Google Scholar] [CrossRef]
- Carmona, L.; Alquézar, B.; Diretto, G.; Sevi, F.; Malara, T.; Lafuente, M.T.; Peña, L. Curing and low-temperature combined post-harvest storage enhances anthocyanin biosynthesis in blood oranges. Food Chem. 2021, 342, 128334. [Google Scholar] [CrossRef] [PubMed]
- Sornnarin, A.; Beckles, D.M.; Sangsoy, K.; Havananda, T.; Luengwilai, K. The role of citric acid and enzyme activities on sourness in pineapple fruit after low temperature storage. Hortic. Environ. Biotechnol. 2024, 136, 1–13. [Google Scholar] [CrossRef]
- Baloch, M.K.; Bibi, F. Effect of harvesting and storage conditions on the post harvest quality and shelf life of mango (Mangifera indica L.) fruit. S. Afr. J. Bot. 2012, 83, 109–116. [Google Scholar] [CrossRef]
- Zhao, Y.T.; Zhu, X.; Hou, Y.Y.; Pan, Y.F.; Shi, L.; Li, X.H. Effects of harvest maturity stage on postharvest quality of winter jujube (Zizyphus jujuba Mill. cv. Dongzao) fruit during cold storage. Sci. Hortic. 2021, 277, 109778. [Google Scholar] [CrossRef]
- Lv, J.H.; Zheng, T.; Song, Z.L.; Pervaiz, T.; Dong, T.Y.; Zhang, Y.Y.; Jia, H.F.; Fang, J.G. Strawberry Proteome Responses to Controlled Hot and Cold Stress Partly Mimic Post-harvest Storage Temperature Effects on Fruit Quality. Front. Nutr. 2022, 8, 812666. [Google Scholar] [CrossRef] [PubMed]
- Ribeiro, B.S.; de Freitas, S.T. Maturity stage at harvest and storage temperature to maintain postharvest quality of acerola fruit. Sci. Hortic. 2020, 260, 108901. [Google Scholar] [CrossRef]
- Shu, C.; Liu, B.D.; Zhao, H.D.; Cui, K.B.; Jiang, W.B. Effect of Near-Freezing Temperature Storage on the Quality and Organic Acid Metabolism of Apple Fruit. Agriculture 2024, 14, 1057. [Google Scholar] [CrossRef]
- Liu, H.; Lv, Z.Z.; Yang, W.B.; Li, A.; Liu, J.C.; Zhang, Q.; Jiao, Z.G. Virtual Cold Chain Method to Evaluate the Effect of Rising Temperature on the Quality Evolution of Peach Fruit. Foods 2023, 12, 2403. [Google Scholar] [CrossRef]
- Huang, W.T.; Wang, X.P.; Zhang, J.C.; Xia, J.; Zhang, X.S. Improvement of blueberry freshness prediction based on machine learning and multi-source sensing in the cold chain logistics. Food Control 2023, 145, 109496. [Google Scholar] [CrossRef]
- Treiber, E.L.; Moreira, L.S.; Clark, M.D. Postharvest Potential of Cold-hardy Table Grapes. Hortscience 2022, 57, 1242. [Google Scholar] [CrossRef]
- Youssef, K.; Roberto, S.R.; Chiarotti, F.; Koyama, R.; Hussain, I.; de Souza, R.T. Control of Botrytis mold of the new seedless grape ‘BRS Vitoria’ during cold storage. Sci. Hortic. 2015, 193, 316–321. [Google Scholar] [CrossRef]
- Wang, Z.Y.; Svyantek, A.; Miller, Z.; Jarrett, B.; Green, S.; Kapus, A. Postharvest Treatment Effects on ‘Somerset Seedless’ Cold-Hardy Table Grapes. Int. J. Fruit Sci. 2024, 24, 142–155. [Google Scholar] [CrossRef]
- ISO/IEC 17025:2017; General Requirements for the Competence of Testing and Calibration Laboratories. International Organization for Standardization: Geneva, Switzerland, 2017. Available online: https://www.iso.org/standard/66912.html (accessed on 19 March 2025).
- Bao, S.H.; Yin, D.Z.; Zhao, Q.Y.; Zhou, Y.; Hu, Y.Y.; Sun, X.Y.; Liu, X.B.; Ma, T.T. Comprehensive evaluation of the effect of five sterilization methods on the quality of black carrot juice based on PCA, TOPSIS and GRA models. Food Chem. X 2023, 17, 100604. [Google Scholar] [CrossRef] [PubMed]
- Li, W.P.; Zheng, T.Y.; Zhang, J.X.; Li, W.Z.; Chen, K.Q.; Zhang, K.K.; Fang, Y.L. Supplementary light with different wavelengths improved the monoterpenes aroma and quality traits of ‘Shine Muscat’ grape berries under facility cultivation. Food Chem. 2025, 474, 143255. [Google Scholar] [CrossRef]
- Lan, H.J.; Li, S.; Yang, J.; Li, J.L.; Yuan, C.L.; Guo, A.Q. Effects of light exposure on chemical and sensory properties of storing Meili Rose wine in colored bottles. Food Chem. 2021, 345, 128854. [Google Scholar] [CrossRef]
- Cui, W.W.; Wang, X.Q.; Han, S.; Guo, W.T.; Meng, N.; Li, J.C.; Sun, B.G.; Zhang, X.K. Research progress of tartaric acid stabilization on wine characteristics. Food Chem. X 2024, 23, 101728. [Google Scholar] [CrossRef]
- Song, X.L.; Wang, H.; Wang, Y.J.; Zeng, Q.C.; Zheng, X.B. Metabolomics combined with physiology and transcriptomics reveal how Nicotiana tabacum leaves respond to cold stress. Plant Physiol. Biochem. 2024, 208, 108464. [Google Scholar] [CrossRef] [PubMed]
- Sharma, A.; Shahzad, B.; Rehman, A.; Bhardwaj, R.; Landi, M.; Zheng, B.S. Response of Phenylpropanoid Pathway and the Role of Polyphenols in Plants under Abiotic Stress. Molecules 2019, 24, 2452. [Google Scholar] [CrossRef]
- Issa-Issa, H.; Hernández, F.; Lipan, L.; López-Lluch, D.; Carbonell-Barrachina, A.A. Quality, Nutritional, Volatile and Sensory Profiles and Consumer Acceptance of Fondillon, a Sustainable European Protected Wine. Agronomy 2021, 11, 1701. [Google Scholar] [CrossRef]
- Jaiswal, A.K.; Gupta, S.; Abu-Ghannam, N. Kinetic evaluation of colour, texture, polyphenols and antioxidant capacity of Irish York cabbage after blanching treatment. Food Chem. 2012, 131, 63–72. [Google Scholar] [CrossRef]
- Cejudo-Bastante, M.J.; Rodríguez-Morgado, B.; Jara-Palacios, M.J.; Rivas-Gonzalo, J.C.; Parrado, J.; Heredia, F.J. Pre-fermentative addition of an enzymatic grape seed hydrolysate in warm climate winemaking. Effect on the differential colorimetry, copigmentation and polyphenolic profiles. Food Chem. 2016, 209, 348–357. [Google Scholar] [CrossRef] [PubMed]
- Li, X.D.; Wu, B.H.; Wang, L.J.; Zheng, X.B.; Yan, S.T.; Li, S.H. Changes in trans-resveratrol and other phenolic compounds in grape skin and seeds under low temperature storage after post-harvest. J. Hortic. Sci. Biotechnol. 2009, 84, 113–118. [Google Scholar] [CrossRef]
- Martí, M.P.; Busto, O.; Guasch, J. Application of a headspace mass spectrometry system to the differentiation and classification of wines according to their origin, variety and ageing. J. Chromatogr. A 2004, 1057, 211–217. [Google Scholar] [CrossRef] [PubMed]
- Lola, D.; Miliordos, D.E.; Goulioti, E.; Kontoudakis, N.; Myrtsi, E.D.; Haroutounian, S.A.; Kotseridis, Y. Assessment of the volatile and non-volatile profile of Savatiano PGI wines as affected by various terroirs in Attica, Greece. Food Res. Int. 2023, 174, 113649. [Google Scholar] [CrossRef]
- Moreno-Pérez, A.; Vila-López, R.; Fernández-Fernández, J.I.; Martínez-Cutillas, A.; Gil-Muñoz, R. Influence of cold pre-fermentation treatments on the major volatile compounds of three wine varieties. Food Chem. 2013, 139, 770–776. [Google Scholar] [CrossRef]
- Bajaj, K.; Kumar, A.; Gill, P.P.S.; Jawandha, S.K.; Kaur, N. Xanthan gum coatings augmented with lemongrass oil preserve postharvest quality and antioxidant defence system of Kinnow fruit under low-temperature storage. Int. J. Biol. Macromol. 2024, 262, 129776. [Google Scholar] [CrossRef]
- Gutiérrez-Gamboa, G.; Zheng, W.; de Toda, F.M. Current viticultural techniques to mitigate the effects of global warming on grape and wine quality: A comprehensive review. Food Res. Int. 2021, 139, 109946. [Google Scholar] [CrossRef]
- Donat, A.; Sucu, S. The effect of pre-harvest and post-harvest aloe vera gel treatments on fruit quality and storage performance of table grapes. Sci. Hortic. 2024, 331, 113117. [Google Scholar] [CrossRef]
- Khalil, H.A. Effects of Pre- and Postharvest Salicylic Acid Application on Quality and Shelf Life of ‘Flame Seedless’ Grapes. Eur. J. Hortic. Sci. 2014, 79, 8–15. [Google Scholar] [CrossRef]
- Yuan, X.Z.; Wu, Z.M.; Li, H.D.; Wang, Y.; Liu, F.; Cai, H.; Newlove, A.A.; Wang, Y. Biochemical and proteomic analysis of ‘Kyoho’ grape (Vitis labruscana) berries during cold storage. Postharvest Biol. Technol. 2014, 88, 79–87. [Google Scholar] [CrossRef]
- Darnal, A.; Poggesi, S.; Ceci, A.T.; Mimmo, T.; Boselli, E.; Longo, E. Interactive effect of pre-fermentative grape freezing and malolactic fermentation on the anthocyanins profile in red wines prone to colour instability. Eur. Food Res. Technol. 2023, 249, 2045–2065. [Google Scholar] [CrossRef]
- Lan, Y.Y.; Tao, Y.S.; Tian, T.; Hu, Z.Y.; Peng, C.T. The Effect of Pre-fermentative Freezing Treatment on the Sensory Quality of ‘Meili’ Ros Wine. S. Afr. J. Enol. Vitic. 2014, 35, 257–263. [Google Scholar] [CrossRef][Green Version]
- Schmid, F.; Li, Y.; Liebich, B.; Culbert, J.; Day, C.; Jiranek, V. Evaluation of red wine made on a small scale utilizing frozen must. J. Agric. Food Chem. 2007, 55, 7156–7161. [Google Scholar] [CrossRef]
- Svyantek, A.; Wang, Z.Y.; Hatterman-Valenti, H. Impact of Steam Extraction and Maceration Duration on Wines from Frozen ‘Frontenac’ Must. Fermentation 2023, 9, 317. [Google Scholar] [CrossRef]
- Deng, Y.X.; Zhao, M.J.; Jia, L.Y.; Liang, J.Y.; Wang, F.; Yao, M.L.; Mitina, I.; Zhang, J.; Feng, H.Q.; Arpentin, G. Exogenous ATP Functions in Alleviating the Decrease in Quality of Grape (Vitis vinifera L.) Fruits After Harvest. Flavour Fragr. J. 2025, 40, 417–424. [Google Scholar] [CrossRef]
- Zhang, B.; Tieman, D.M.; Jiao, C.; Xu, Y.M.; Chen, K.S.; Fei, Z.J.; Giovannoni, J.J.; Klee, H.J. Chilling-induced tomato flavor loss is associated with altered volatile synthesis and transient changes in DNA methylation. Proc. Natl. Acad. Sci. USA 2016, 113, 12580–12585. [Google Scholar] [CrossRef]
- Neto, F.S.P.P.; de Castilhos, M.B.M.; Telis, V.R.N.; Telis-Romero, J. Effect of ethanol, dry extract and reducing sugars on density and viscosity of Brazilian red wines. J. Sci. Food Agric. 2015, 95, 1421–1427. [Google Scholar] [CrossRef]
- Tsakiris, A.; Koutinas, A.A.; Psarianos, C.; Kourkoutas, Y.; Bekatorou, A. A New Process for Wine Production by Penetration of Yeast in Uncrushed Frozen Grapes. Appl. Biochem. Biotechnol. 2010, 162, 1109–1121. [Google Scholar] [CrossRef]
- Gawel, R.; Van Sluyter, S.; Waters, E.J. The effects of ethanol and glycerol on the body and other sensory characteristics of Riesling wines. Aust. J. Grape Wine Res. 2007, 13, 38–45. [Google Scholar] [CrossRef]






Disclaimer/Publisher’s Note: The statements, opinions and data contained in all publications are solely those of the individual author(s) and contributor(s) and not of MDPI and/or the editor(s). MDPI and/or the editor(s) disclaim responsibility for any injury to people or property resulting from any ideas, methods, instructions or products referred to in the content. |
© 2025 by the authors. Licensee MDPI, Basel, Switzerland. This article is an open access article distributed under the terms and conditions of the Creative Commons Attribution (CC BY) license (https://creativecommons.org/licenses/by/4.0/).
Share and Cite
Deng, Z.; Cheng, G.; Li, W.; Yang, P.; Zhang, K.; Chen, K.; Fang, Y. The Effect of Varying Durations of Post-Harvest Cryogenic Treatments on the Quality of Cabernet Sauvignon Wines. Foods 2025, 14, 1972. https://doi.org/10.3390/foods14111972
Deng Z, Cheng G, Li W, Yang P, Zhang K, Chen K, Fang Y. The Effect of Varying Durations of Post-Harvest Cryogenic Treatments on the Quality of Cabernet Sauvignon Wines. Foods. 2025; 14(11):1972. https://doi.org/10.3390/foods14111972
Chicago/Turabian StyleDeng, Zhihao, Guo Cheng, Wangze Li, Pengfei Yang, Kekun Zhang, Keqin Chen, and Yulin Fang. 2025. "The Effect of Varying Durations of Post-Harvest Cryogenic Treatments on the Quality of Cabernet Sauvignon Wines" Foods 14, no. 11: 1972. https://doi.org/10.3390/foods14111972
APA StyleDeng, Z., Cheng, G., Li, W., Yang, P., Zhang, K., Chen, K., & Fang, Y. (2025). The Effect of Varying Durations of Post-Harvest Cryogenic Treatments on the Quality of Cabernet Sauvignon Wines. Foods, 14(11), 1972. https://doi.org/10.3390/foods14111972
