Improvement in Muscle Fatty Acid Bioavailability and Volatile Flavor in Tilapia by Dietary α-Linolenic Acid Nutrition Strategy
Abstract
1. Introduction
2. Materials and Methods
2.1. Tilapia Feeding Trial
2.2. Analysis of Muscle Proximate Compositions
2.3. Evaluation of Muscle Amino Acid Compositions
2.4. Evaluation of Muscle Triglycerides and Phospholipids Contents
2.5. Analysis of Fatty Acid Distribution in TAG and PL
2.6. Analysis of Fatty Acid Compositions
2.7. Analysis of Lipid Mobilization and Oxidation in Muscle
2.8. Determination of Volatile Flavor Compounds
2.9. Analysis of Real-Time Quantitative PCR
2.10. Statistical Analysis
3. Results
3.1. Proximate and Amino Acid Composition of Muscle
3.2. Fatty Acid Compositions of ATG and PL of Muscle
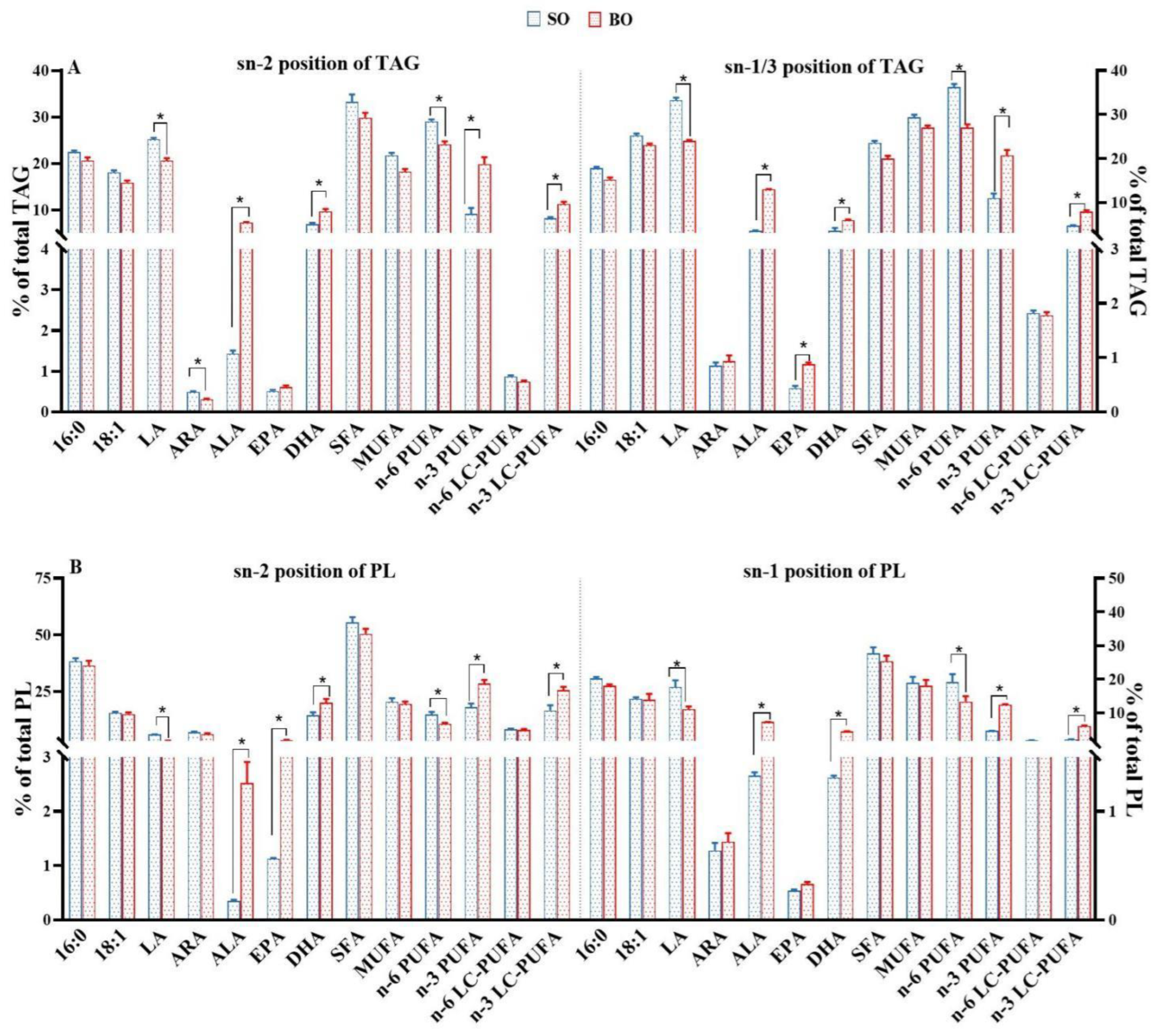
3.3. Positional Distribution of Fatty Acids in the TAG and PL of Muscle
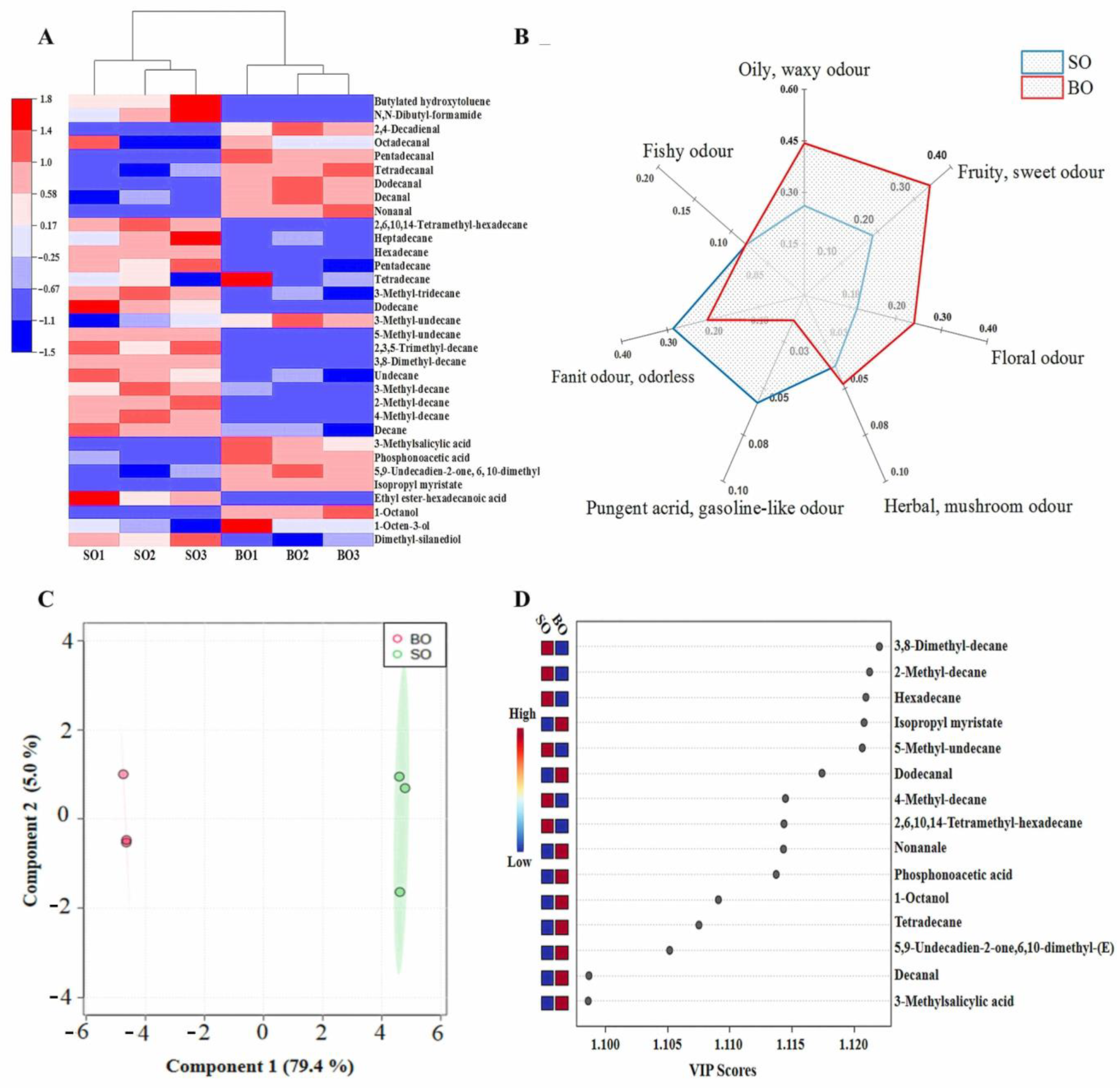
3.4. Identification and Composition of Volatile Compounds
3.5. Enzyme Activity and Gene Expression Related to Lipid Mobilization
3.6. Fatty Acid Oxidative Stability
4. Discussion
5. Conclusions
Supplementary Materials
Author Contributions
Funding
Institutional Review Board Statement
Informed Consent Statement
Data Availability Statement
Acknowledgments
Conflicts of Interest
References
- Hicks, C.C.; Cohen, P.J.; Graham, N.A.J.; Nash, K.L.; Allison, E.H.; D’Lima, C.; Mills, D.J.; Roscher, M.; Thilsted, S.H.; Nash, K.L.; et al. Harnessing global fisheries to tackle micronutrient deficiencies. Nature 2019, 574, 95–98. [Google Scholar] [CrossRef] [PubMed]
- Golden, C.D.; Shepon, A.; Passarelli, S.; Viana, D.F.; Bromage, S.; Rimm, E.B.; Kelahan, H.; Danaei, G.; Koehn, J.Z.; Free, C.M.; et al. Aquatic foods to nourish nations. Nature 2021, 598, 315–320. [Google Scholar] [CrossRef]
- Xie, D.; Chen, C.; Dong, Y.; You, C.; Wang, S.; Monroig, Ó.; Tocher, D.R.; Li, Y. Regulation of long-chain polyunsaturated fatty acid biosynthesis in teleost fish. Prog. Lipid Res. 2021, 82, 101095. [Google Scholar] [CrossRef] [PubMed]
- Tocher, D.R.; Betancor, M.B.; Sprague, M.; Olsen, R.; Napier, J. Omega-3 long-chain polyunsaturated fatty acids, EPA and DHA: Bridging the gap between supply and demand. Nutrients 2019, 11, 89. [Google Scholar] [CrossRef]
- Prabu, E.; Rajagopalsamy, C.B.T.; Ahilan, B.; Jeevagan, I.J.M.A.; Renuhadevi, M. Biofloc Technology—An emerging trend in sustainable aquaculture: A review. J. Aquac. Trop. 2017, 32, 367–384. [Google Scholar]
- El-Sayed, A.F.M.; Fitzsimmons, K. From Africa to the world—The journey of Nile tilapia. Rev. Aquac. 2023, 15, 6–21. [Google Scholar] [CrossRef]
- FAO. Fishery and Aquaculture Statistics. In Global Aquaculture Production 1950–2021 (FishStatJ); FAO Fisheries and Aquaculture Division: Rome, Italy, 2023. [Google Scholar]
- Wu, F.; Wen, H.; Tian, J.; Jiang, M.; Liu, W.; Yang, C.; Yu, L.; Lu, X. Effect of stocking density on growth performance, serum biochemical parameters, and muscle texture properties of genetically improved farm tilapia, Oreochromis niloticus. Aquac. Int. 2018, 26, 1247–1259. [Google Scholar] [CrossRef]
- Oboh, A.; Kabeya, N.; Carmona-Antonanzas, G.; Castro, L.F.C.; Dick, J.R.; Tocher, D.R.; Monroig, O. Two alternative pathways for docosahexaenoic acid (DHA, 22:6n-3) biosynthesis are widespread among teleost fish. Sci. Rep. 2017, 7, 3889. [Google Scholar] [CrossRef] [PubMed]
- Xie, D.; Guan, J.; Huang, X.; Xu, C.; Pan, Q.; Li, Y. Tilapia can be a beneficial n-3 LC-PUFA source due to its high biosynthetic capacity in the liver and intestine. J. Agric. Food Chem. 2022, 70, 2701–2711. [Google Scholar] [CrossRef] [PubMed]
- Chen, C.; Sun, B.; Li, X.; Li, P.; Guan, W.; Bi, Y.; Pan, Q. N-3 essential fatty acids in Nile tilapia, Oreochromis niloticus: Quantification of optimum requirement of dietary linolenic acid in juvenile fish. Aquaculture 2013, 416, 99–104. [Google Scholar] [CrossRef]
- Ng, W.K.; Chong, C.Y.; Wang, Y.; Romano, N. Effects of dietary fish and vegetable oils on the growth, tissue fatty acid composition, oxidative stability and vitamin E content of red hybrid tilapia and efficacy of using fish oil finishing diets. Aquaculture 2013, 372, 97–110. [Google Scholar] [CrossRef]
- Huang, X.; Chen, F.; Guan, J.; Xu, C.; Li, Y.; Xie, D. Beneficial effects of re-feeding high alpha-linolenic acid diets on the muscle quality, cold temperature and disease resistance of tilapia. Fish Shellfish Immun. 2022, 126, 303–310. [Google Scholar] [CrossRef]
- Michalski, M.C.; Genot, C.; Gayet, C.; Lopez, C.; Fine, F.; Joffre, F.; Vendeuvre, J.L.; Bouvier, J.; Chardigny, J.M.; Raynal-Ljutovac, K. Multiscale structures of lipids in foods as parameters affecting fatty acid bioavailability and lipid metabolism. Prog. Lipid Res. 2013, 52, 354–373. [Google Scholar] [CrossRef]
- Ghasemifard, S.; Turchini, G.M.; Sinclair, A.J. Omega-3 long chain fatty acid “bioavailability”: A review of evidence and methodological considerations. Prog. Lipid Res. 2014, 56, 92–108. [Google Scholar] [CrossRef]
- Ahmmed, M.K.; Ahmmed, F.; Tian, H.; Carne, A.; Bekhit, A.E. Marine omega-3 (n-3) phospholipids: A comprehensive review of their properties, sources, bioavailability, and relation to brain health. Compr. Rev. Food Sci. Food Saf. 2020, 19, 64–123. [Google Scholar] [CrossRef]
- Murru, E.; Manca, C.; Carta, G.; Banni, S. Impact of dietary palmitic acid on lipid metabolism. Front. Nutr. 2022, 9, 861664. [Google Scholar] [CrossRef]
- Liu, D.; Cui, J.; Zhou, R.; He, C.; Cao, J. Comparison and enrichment of sn-2 palmitoyl triacylglycerols (OPO/OPL) in fish oil for its potential application as human milk fat substitutes. Food Res. Int. 2023, 169, 112836. [Google Scholar] [CrossRef] [PubMed]
- Liu, Y.; Jiao, J.; Gao, S.; Ning, L.; Limbu, S.; Qiao, F.; Chen, L.; Zhang, M.; Du, Z. Dietary oils modify lipid molecules and nutritional value of fillet in Nile tilapia: A deep lipidomics analysis. Food Chem. 2019, 277, 515–523. [Google Scholar] [CrossRef] [PubMed]
- Yuan, Y.; Xu, F.; Jin, M.; Wang, X.; Hu, X.; Zhao, M.; Cheng, X.; Luo, J.; Jiao, L.; Betancor, M.B.; et al. Untargeted lipidomics reveals metabolic responses to different dietary n-3 PUFA in juvenile swimming crab (Portunus trituberculatus). Food Chem. 2021, 354, 129570. [Google Scholar] [CrossRef]
- Wang, Y.; Wang, H.; Wu, Y.; Xiang, H.; Zhao, Y.; Chen, S.; Qi, B.; Li, L. Insights into lipid oxidation and free fatty acid profiles to the development of volatile organic compounds in traditional fermented golden pomfret based on multivariate analysis. LWT 2022, 171, 114112. [Google Scholar] [CrossRef]
- Fu, Y.; Cao, S.; Yang, L.; Li, Z. Flavor formation based on lipid in meat and meat products: A review. J. Food Biochem. 2022, 46, e14439. [Google Scholar] [CrossRef] [PubMed]
- Yuan, Y.; Wang, X.; Jin, M. Modification of nutritional values and flavor qualities of muscle of swimming crab (Portunus trituberculatus): Application of a dietary lipid nutrition strategy. Food Chem. 2020, 308, 25607. [Google Scholar] [CrossRef] [PubMed]
- Li, L.; Zhang, F.; Meng, X.; Cui, X.; Ma, Q.; Wei, Y.; Liang, M.; Xu, H. Recovery of Fatty Acid and Volatile Flavor Compound Composition in Farmed Tiger Puffer (Takifugu rubripes) with a Fish Oil-Finishing Strategy. Mar. Drugs 2023, 21, 122. [Google Scholar] [CrossRef]
- Ma, Y.; Li, M.; Xie, D.; Chen, S.; Dong, Y.; Wang, M.; Zhang, G.; Zhang, M.; Chen, H.; Ye, R.; et al. Fishmeal can be replaced with a high proportion of terrestrial protein in the diet of the carnivorous marine teleost (Trachinotus ovatus). Aquaculture 2020, 519, 734910. [Google Scholar] [CrossRef]
- He, C.; Cao, J.; Bao, Y.; Sun, Z.; Liu, Z.; Li, C. Characterization of lipid profiling in three parts (muscle, head and viscera) of tilapia (Oreochromis niloticus) using lipidomics with UPLC-ESI-Q-TOF-MS. Food Chem. 2021, 347, 129057. [Google Scholar] [CrossRef] [PubMed]
- Xie, D.; Wang, M.; Wang, S.; You, C.; Li, M.; Ma, Y.; Sun, L.; Wang, Y.; Li, Y. Fat powder can be a feasible lipid source in aquafeed for the carnivorous marine teleost golden pompano Trachinotus ovatus. Aquac. Int. 2020, 28, 1153–1168. [Google Scholar] [CrossRef]
- Xi, L.; Zhang, J.; Wu, R.; Wang, T.; Ding, W. Characterization of the Volatile Compounds of Zhenba Bacon at Different Process Stages Using GC–MS and GC–IMS. Foods 2021, 10, 2869. [Google Scholar] [CrossRef] [PubMed]
- Alhazzaa, R.; Nichols, P.D.; Carter, C.G. Sustainable alternatives to dietary fish oil in tropical fish aquaculture. Rev. Aquac. 2019, 11, 1195–1218. [Google Scholar] [CrossRef]
- Xu, H.; Turchini, G.M.; Francis, D.S.; Liang, M.; Mock, T.S.; Rombenso, A.; Ai, Q. Are fish what they eat? A fatty acid’s perspective. Prog. Lipid Res. 2020, 80, 101064. [Google Scholar] [CrossRef]
- Zhu, T.; Shen, Y.; Li, X.; Pan, T.; Luo, J.; Lu, J.; Bao, Y.; Wu, Z.; Jiao, L.; Tocher, D.R.; et al. Effects of an alternating linseed oil-fish oil feeding strategy on growth, fatty acid restoration and expression of lipid related genes in black seabream (A. schlegelii). Aquaculture 2022, 547, 737456. [Google Scholar] [CrossRef]
- Napier, J.A.; Betancor, M.B. Engineering plant-based feedstocks for sustainable aquaculture. Curr. Opin. Plant Biol. 2023, 71, 102323. [Google Scholar] [CrossRef]
- Li, M.; Zhang, M.; Ma, Y.; Ye, R.; Wang, M.; Xie, D.; Dong, Y.; Ning, L.; You, C.; Wang, S.; et al. Dietary supplementation with n-3 high unsaturated fatty acids decreases serum lipid levels and improves flesh quality in the marine teleost golden pompano Trachinotus ovatus. Aquaculture 2020, 516, 734632. [Google Scholar] [CrossRef]
- Chen, C.; Guan, W.; Xie, Q.; Chen, G.; He, X.; Zhang, H.; Guo, W.; Chen, F.; Tan, Y.; Pan, Q. n-3 essential fatty acids in Nile tilapia, Oreochromis niloticus: Bioconverting LNA to DHA is relatively efficient and the LC-PUFA biosynthetic pathway is substrate limited in juvenile fish. Aquaculture 2018, 495, 513–522. [Google Scholar] [CrossRef]
- Sánchez-Moya, A.; García-Meilán, I.; Riera-Heredia, N.; Vélez, E.J.; Lutfi, E.; Fontanillas, R.; Gutiérrez, J.; Capilla, E.; Navarro, I. Effects of different dietary vegetable oils on growth and intestinal performance, lipid metabolism and flesh quality in gilthead sea bream. Aquaculture 2020, 519, 734881. [Google Scholar] [CrossRef]
- An, W.; Xu, J.; Chen, F.; Ma, Y.; Su, Z.; Guan, J.; Su, N.; Zhang, G.; Xu, C.; Li, Y. Effects of dietary n-3 LC-PUFA levels on the growth, immunity, and lipid metabolism of freshwater carnivorous teleost largemouth bass (Micropterus salmoides) juveniles. Aquac. Rep. 2023, 32, 101704. [Google Scholar] [CrossRef]
- Mochizuki, M.; Matsuyama, H.; Suzuki, K.; Watanabe, Y. Fatty acid composition and distribution in triacylglycerols of cultured fishes in Japan. Biocatal. Agric. Biotech. 2021, 31, 101687. [Google Scholar] [CrossRef]
- Jin, J.; Jin, Q.; Wang, X.; Akoh, C.C. High sn-2 docosahexaenoic acid lipids for brain benefits, and their enzymatic syntheses: A review. Engineering 2020, 6, 424–431. [Google Scholar] [CrossRef]
- Lei, L.; Li, J.; Li, G.; Hu, J.; Tang, L.; Liu, R.; Fan, Y.; Deng, Z. Stereospecific analysis of triacylglycerol and phospholipid fractions of five wild freshwater fish from Poyang Lake. J. Agric. Food Chem. 2012, 60, 1857–1864. [Google Scholar] [CrossRef] [PubMed]
- Beppu, F.; Yasuda, K.; Okada, A.; Hirosaki, Y.; Okazaki, M.; Gotoh, N. Comparison of the distribution of unsaturated fatty acids at the sn-2 position of phospholipids and triacylglycerols in marine fishes and mammals. J. Oleo Sci. 2017, 66, 1217–1227. [Google Scholar] [CrossRef]
- Xue, J.; Ge, L.; Wang, H.; Liang, J.; Wang, Q.; Lu, W.; Cui, Y.; Xie, H.; Jian, S.; Jin, D.; et al. Comprehensive Screening for EPA/DHA-Structured Phospholipids in Aquatic Products by a Specific Precursor Ion Scanning-Based HILIC-MS/MS Method. J. Agric. Food Chem. 2023, 71, 7937–7946. [Google Scholar] [CrossRef]
- Ruiz-Lopez, N.; Stubhaug, I.; Ipharraguerre, I.; Rimbach, G.; Menoyo, D. Positional distribution of fatty acids in triacylglycerols and phospholipids from fillets of Atlantic salmon (Salmo salar) fed vegetable and fish oil blends. Mar. Drugs 2015, 13, 4255–4269. [Google Scholar] [CrossRef] [PubMed]
- Shi, Y.; Cheng, D. Beyond triglyceride synthesis: The dynamic functional roles of MGAT and DGAT enzymes in energy metabolism. Am. J. Physiol.-Endocrinol. Metab. 2009, 297, E10–E18. [Google Scholar] [CrossRef] [PubMed]
- Holčapek, M.; Jandera, P.; Zderadička, P.; Hrubá, L. Characterization of triacylglycerol and diacylglycerol composition of plant oils using high-performance liquid chromatography–atmospheric pressure chemical ionization mass spectrometry. J. Chromatogr. A 2003, 1010, 195–215. [Google Scholar] [CrossRef] [PubMed]
- Atsushi, Y.; Yasuhiro, H.; Naoki, M.; Yoko, N.; Saori, O.; Takashi, T.; Takayuki, S. Glycerophosphate/acylglycerophosphate acyltransferases. Biology 2014, 3, 801–830. [Google Scholar] [CrossRef] [PubMed]
- Wood, J.D.; Richardson, R.I.; Nute, G.R.; Fisher, A.V.; Campo, M.M.; Kasapidou, E.; Sheard, P.R.; Enser, M. Effects of fatty acids on meat quality: A review. Meat Sci. 2004, 66, 21–32. [Google Scholar] [CrossRef]
- Jones, B.C.; Rocker, M.M.; Keast, R.S.J.; Callahan, D.L.; Redmond, H.J.; Smullen, R.P.; Francis, D.S. Systematic review of the odorous volatile compounds that contribute to flavour profiles of aquatic animals. Rev. Aquac. 2022, 14, 1418–1477. [Google Scholar] [CrossRef]
- Turchini, G.M.; Moretti, V.M.; Mentasti, T.; Orban, E.; Valfrè, F. Effects of dietary lipid source on fillet chemical composition, flavour volatile compounds and sensory characteristics in the freshwater fish tench (Tinca tinca L.). Food Chem. 2007, 102, 1144–1155. [Google Scholar] [CrossRef]
- Tan, R.; Yan, B.; Wang, C.; Zhang, L. The role of 12/15-Lipoxygenase and its various metabolites generated from multiple polyunsaturated fatty acids as substrates in inflammatory responses. BioMed Res. Int. 2022, 2022, e4589191. [Google Scholar] [CrossRef]
- Guichardant, M.; Chen, P.; Liu, M.; Lo Van, A.; Jouvène, A.C.; Bernoud-Hubac, N.; Véricel, E.; Lagarde, M. Double lipoxygenation of polyunsaturated fatty acids of nutritional interest. Prostaglandins Leukot. Essent. Fat. Acids 2020, 162, 102185. [Google Scholar] [CrossRef]




| Dietary Groups | ||
|---|---|---|
| SO | BO | |
| Proximate composition (%) | ||
| Moisture | 77.35 ± 0.51 | 77.17 ± 0.95 |
| Crude protein | 88.41 ± 0.24 | 88.01 ± 0.25 |
| Crude lipid | 3.76 ± 0.17 | 4.24 ± 0.26 |
| Crude ash | 1.26 ± 0.07 | 1.15 ± 0.06 |
| Lipid contents (mg g−1) | ||
| TAG | 9.12 ± 0.13 | 9.37 ± 0.19 |
| PL | 2.02 ± 0.15 | 2.55 ± 0.22 |
| Main Amino Acid Compositions (mg g−1) | Dietary Groups | |
|---|---|---|
| SO | BO | |
| Lys | 7.31 ± 0.69 | 7.21 ± 0.53 |
| Phe | 3.79 ± 0.15 | 3.71 ± 0.13 |
| Met | 2.21 ± 0.24 | 2.07 ± 0.25 |
| Thr | 3.98 ± 0.10 | 3.90 ± 0.08 |
| Ile | 3.82 ± 0.14 | 3.78 ± 0.16 |
| Leu | 6.19 ± 0.32 | 6.05 ± 0.25 |
| Val | 4.11 ± 0.11 | 4.08 ± 0.14 |
| His | 1.92 ± 0.14 | 2.01 ± 0.16 |
| Arg | 5.93 ± 0.21 | 5.87 ± 0.25 |
| Asp | 8.86 ± 0.54 | 8.63 ± 0.59 |
| Ser | 3.63 ± 0.13 | 3.57 ± 0.18 |
| Glu | 11.96 ± 0.68 | 11.69 ± 0.71 |
| Gly | 5.48 ± 0.11 | 5.47 ± 0.15 |
| Ala | 5.02 ± 0.13 | 5.14 ± 0.16 |
| Cys | 0.58 ± 0.04 | 0.54 ± 0.03 |
| Tyr | 2.10 ± 0.10 | 2.18 ± 0.12 |
| Pro | 3.05 ± 0.05 | 3.11± 0.06 |
| FAAs | 30.76 ± 2.56 | 28.42 ± 2.87 |
| EAAs | 31.41 ± 2.30 | 31.22 ± 1.95 |
| SEAAs | 7.85 ± 0.69 | 7.88 ± 0.75 |
| NEAAs | 40.68 ± 3.98 | 41.05 ± 3.74 |
| TAAs | 79.94 ± 5.88 | 80.15 ± 5.02 |
| EAA/TAAs | 0.39 ± 0.00 | 0.39 ± 0.00 |
| Main Fatty Acid Compositions (%) | Dietary Groups | |
|---|---|---|
| SO | BO | |
| TAG | ||
| 16:0 | 19.12 ± 0.39 a | 15.82 ± 0.84 b |
| 18:0 | 6.88 ± 0.21 a | 5.98 ± 0.24 b |
| 16:1 | 1.43 ± 0.08 | 1.37 ± 0.14 |
| 18:1 | 23.98 ± 0.27 a | 20.66 ± 0.61 b |
| 18:2n-6 (LA) | 33.17 ± 1.00 a | 24.11 ± 0.75 b |
| 20:4n-6 (ARA) | 0.35 ± 0.02 b | 0.59 ± 0.03 a |
| 18:3n-3 (ALA) | 3.39 ± 0.14 b | 15.85 ± 0.74 a |
| 20:5n-3 (EPA) | 0.31 ± 0.03 b | 0.68 ± 0.04 a |
| 22:6n-3 (DHA) | 4.35 ± 0.22 b | 7.34 ± 0.50 a |
| SFA | 32.11 ± 0.64 a | 26.81 ± 1.09 b |
| MUFA | 26.21 ± 0.79 | 24.42 ± 0.82 |
| n-6 PUFA | 34.57 ± 0.75 a | 27.24 ± 0.86 b |
| n-3 PUFA | 7.95 ± 0.28 b | 23.23 ± 0.36 a |
| n-6 LC-PUFA | 0.78 ± 0.02 | 0.74 ± 0.02 |
| n-3 LC-PUFA | 5.72 ± 0.82 b | 9.08 ± 1.22 a |
| PL | ||
| 16:0 | 18.83 ± 0.87 a | 13.70 ± 0.76 b |
| 18:0 | 5.26 ± 0.63 a | 3.73 ± 0.24 b |
| 16:1 | 0.40 ± 0.02 | 0.42 ± 0.04 |
| 18:1 | 17.06 ± 0.49 | 15.91 ± 0.31 |
| 18:2n-6 (LA) | 16.82 ± 0.69 a | 8.46 ± 0.64 b |
| 20:4n-6 (ARA) | 1.79 ± 0.07 b | 2.06 ± 0.14 a |
| 18:3n-3 (ALA) | 1.33 ± 0.05 b | 4.95 ± 0.05 a |
| 20:5n-3 (EPA) | 1.55 ± 0.04 | 1.90 ± 0.07 |
| 22:6n-3 (DHA) | 13.70 ± 0.26 b | 18.20 ± 0.49 a |
| SFA | 30.08 ± 1.87 a | 22.07 ± 1.79 b |
| MUFA | 18.44 ± 0.55 | 17.39 ± 0.49 |
| n-6 PUFA | 20.90 ± 0.73 a | 14.68 ± 0.86 b |
| n-3 PUFA | 19.96 ± 0.28 b | 25.64 ± 0.59 a |
| n-6 LC-PUFA | 3.26 ± 0.34 | 3.49 ± 0.47 |
| n-3 LC-PUFA | 15.85 ± 0.26 b | 21.20 ± 0.50 a |
Disclaimer/Publisher’s Note: The statements, opinions and data contained in all publications are solely those of the individual author(s) and contributor(s) and not of MDPI and/or the editor(s). MDPI and/or the editor(s) disclaim responsibility for any injury to people or property resulting from any ideas, methods, instructions or products referred to in the content. |
© 2024 by the authors. Licensee MDPI, Basel, Switzerland. This article is an open access article distributed under the terms and conditions of the Creative Commons Attribution (CC BY) license (https://creativecommons.org/licenses/by/4.0/).
Share and Cite
Chen, F.; He, Y.; Li, X.; Zhu, H.; Li, Y.; Xie, D. Improvement in Muscle Fatty Acid Bioavailability and Volatile Flavor in Tilapia by Dietary α-Linolenic Acid Nutrition Strategy. Foods 2024, 13, 1005. https://doi.org/10.3390/foods13071005
Chen F, He Y, Li X, Zhu H, Li Y, Xie D. Improvement in Muscle Fatty Acid Bioavailability and Volatile Flavor in Tilapia by Dietary α-Linolenic Acid Nutrition Strategy. Foods. 2024; 13(7):1005. https://doi.org/10.3390/foods13071005
Chicago/Turabian StyleChen, Fang, Yuhui He, Xinyi Li, Hangbo Zhu, Yuanyou Li, and Dizhi Xie. 2024. "Improvement in Muscle Fatty Acid Bioavailability and Volatile Flavor in Tilapia by Dietary α-Linolenic Acid Nutrition Strategy" Foods 13, no. 7: 1005. https://doi.org/10.3390/foods13071005
APA StyleChen, F., He, Y., Li, X., Zhu, H., Li, Y., & Xie, D. (2024). Improvement in Muscle Fatty Acid Bioavailability and Volatile Flavor in Tilapia by Dietary α-Linolenic Acid Nutrition Strategy. Foods, 13(7), 1005. https://doi.org/10.3390/foods13071005

