Non-Destructive Evaluation of the Physiochemical Properties of Milk Drink Flavored with Date Syrup Utilizing VIS-NIR Spectroscopy and ANN Analysis
Abstract
1. Introduction
2. Materials, Methods and Production
2.1. Materials
2.2. Methods
2.2.1. Date Syrup Production
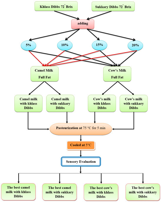
2.2.2. Preparation of Milk Drinks Flavored with Date Syrup
2.2.3. Physiochemical Evaluation
- (a)
- Physical properties
- (b)
- Chemical analysis
- (c)
- Sensory evaluation
2.2.4. Evaluation of Physical Properties of Milk Drinks Utilizing VIS-NIR
2.3. Statistical Analysis
3. Results
3.1. Physical Properties (MC, aw, TSS, Color, Density, pH)
3.1.1. Color
3.1.2. Density
3.2. Sensory Evaluation of All Samples of Milk Drinks Flavored with Date Syrup
3.3. Chemical Analysis of Fruits, Milk, Syrup, and Milk Drinks
3.4. Visible–Near Infrared Spectroscopy (VIS-NIR)
4. Discussion
4.1. Physical Properties (MC, aw, TSS, Color, Density, pH)
4.2. Sensory Evaluation of All Samples of Milk Drinks Flavored with Date Syrup
4.3. Chemical Analysis of the Milk Drink with Date Syrup
4.4. Evaluating Physical Properties Utilizing VIS-NIR Technique
5. Conclusions
Author Contributions
Funding
Institutional Review Board Statement
Informed Consent Statement
Data Availability Statement
Acknowledgments
Conflicts of Interest
References
- Al-Qarawi, A.A.; Ali, B.H.; Al-Mougy, S.A.; Mousa, H.M. Gastrointestinal Transit in Mice Treated with Various Extracts of Date (Phoenix Dactylifera L.). Food Chem. Toxicol. 2003, 41, 37–39. [Google Scholar] [CrossRef]
- Al-Shahib, W.; Marshall, R.J. The Fruit of the Date Palm: Its Possible Use as the Best Food for the Future? Int. J. Food Sci. Nutr. 2003, 54, 247–259. [Google Scholar] [CrossRef]
- Baliga, M.S.; Baliga, B.R.V.; Kandathil, S.M.; Bhat, H.P.; Vayalil, P.K. A Review of the Chemistry and Pharmacology of the Date Fruits (Phoenix Dactylifera L.). Food Res. Int. 2011, 44, 1812–1822. [Google Scholar] [CrossRef]
- FAOSTAT. Food and Agriculture Organization. 2023. [Google Scholar]
- Ministry of Environment Water and Agriculture. Annual Agricultural Statistical Yearbook; Department of Planning and Statistics, Ministry of Environment, Water and Agriculture: Riyadh, Saudia Arabia, 2014; p. 27. [Google Scholar]
- Soomro, A.H.; Marri, A.; Shaikh, N. Date Palm (Phoenix Dactylifera): A Review of Economic Potential, Industrial Valorization, Nutritional and Health Significance. In Neglected Plant Foods of South Asia; Ismail, T., Akhtar, S., Lazarte, C.E., Eds.; Springer International Publishing: Cham, Switzerland, 2023; pp. 319–350. ISBN 978-3-031-37076-2. [Google Scholar]
- Alhuzali, S.M.A.; Jibrin, N.M.H.; Aljaber, R.J.A.; ALbisher, A.O.M. Dates palm (Phoenix dactylifera L.) Fruits: Nutritional Properties and Potential Applications. Arab. J. Agric. Sci. 2023, 6, 137–160. [Google Scholar] [CrossRef]
- Mahomoodally, M.F.; Khadaroo, S.K.; Hosenally, M.; Zengin, G.; Rebezov, M.; Ali Shariati, M.; Khalid, A.; Abdalla, A.N.; Algarni, A.S.; Simal-Gandara, J. Nutritional, Medicinal and Functional Properties of Different Parts of the Date Palm and Its Fruit (Phoenix Dactylifera L.)—A Systematic Review. Crit. Rev. Food Sci. Nutr. 2023, 1–56. [Google Scholar] [CrossRef] [PubMed]
- AlFaris, N.A.; AlTamim, J.Z.; AlMousa, L.A.; Albarid, N.A.; AlGhamidi, F.A. Nutritional Values, Nutraceutical Properties, and Health Benefits of Arabian Date Palme Fruit. Emir. J. Food Agric. 2023, 35. [Google Scholar] [CrossRef]
- AOAD (Arab Organization for Agricultural Development). Arab Agricultural Statistics Yearbook. Arab. Agric. Stat. Yearb. 2016, 36, 102–118. [Google Scholar]
- Azzeh, F.S. Camel Milk as Functional Food: Review Paper. Arab. J. Food Nutr. 2012, 29, 94–111. [Google Scholar]
- Statistical Yearbook of 2023|Issue Number: 53|General Authority for Statistics. Available online: https://www.stats.gov.sa/en/929-0 (accessed on 30 October 2023).
- Al-Otaibi, M.M.; Robinson, R.K. The Dairy Industry in Saudi Arabia: Current Situation and Future Prospects. Int. J. Dairy. Tech. 2002, 55, 75–78. [Google Scholar] [CrossRef]
- El-Sharnouby, G.A.; Aleid, S.M.; Al-Otaibi, M.M. Nutritional Quality of Biscuit Supplemented with Wheat Bran and Date Palm Fruits (Phoenix Dactylifera L.). Food Nutr. Sci. 2012, 3, 322–328. [Google Scholar] [CrossRef]
- Ilesanmi-Oyelere, B.L.; Kruger, M.C. The Role of Milk Components, Pro-, Pre-, and Synbiotic Foods in Calcium Absorption and Bone Health Maintenance. Front. Nutr. 2020, 7, 578702. [Google Scholar] [CrossRef] [PubMed]
- Pereira, P.C. Milk Nutritional Composition and Its Role in Human Health. Nutrition 2014, 30, 619–627. [Google Scholar] [CrossRef] [PubMed]
- Aryana, K.J.; Olson, D.W. A 100-Year Review: Yogurt and Other Cultured Dairy Products. J. Dairy. Sci. 2017, 100, 9987–10013. [Google Scholar] [CrossRef] [PubMed]
- Tunick, M.H.; Van Hekken, D.L. Dairy Products and Health: Recent Insights. J. Agric. Food Chem. 2015, 63, 9381–9388. [Google Scholar] [CrossRef] [PubMed]
- Hassan, B.H. Production of Dibbs and High Fructose Sugar of Dates on an Industrial Scale. In Engineering Applications in the Manufacturing Dates; King Saud University: Riyadh, Saudi Arabia, 2008; pp. 109–131. [Google Scholar]
- Ratcliffe, M.; Panozzo, J.F. The Application of Near Infrared Spectroscopy to Evaluate Malting Quality. J. Inst. Brew. 1999, 105, 85–88. [Google Scholar] [CrossRef]
- Alhamdan, A.M.; Atia, A. Non-Destructive Method to Predict Barhi Dates Quality at Different Stages of Maturity Utilising near-Infrared (NIR) Spectroscopy. Int. J. Food Prop. 2017, 20, S2950–S2959. [Google Scholar] [CrossRef]
- Nørgaard, L.; Lagerholm, M.; Westerhaus, M. Artificial Neural Networks and Near Infrared Spectroscopy—A Case Study on Protein Content in Whole Wheat Grain Dedicated Analytical Solutions a White Paper from FOSS Artificial Neural Networks and Near Infrared Spectroscopy—A Case Study on Protein Content in Whole Wheat Grain; FOSS: Hillerød, Denmark, 2013. [Google Scholar]
- Hernández-Jiménez, M.; Hernández-Ramos, P.; Martínez-Martín, I.; Vivar-Quintana, A.M.; González-Martín, I.; Revilla, I. Comparison of Artificial Neural Networks and Multiple Regression Tools Applied to near Infrared Spectroscopy for Predicting Sensory Properties of Products from Quality Labels. Microchem. J. 2020, 159, 105459. [Google Scholar] [CrossRef]
- Walsh, K.B.; McGlone, V.A.; Han, D.H. The Uses of near Infra-Red Spectroscopy in Postharvest Decision Support: A Review. Postharvest Biol. Technol. 2020, 163, 111139. [Google Scholar] [CrossRef]
- Walsh, K.B.; Blasco, J.; Zude-Sasse, M.; Sun, X. Visible-NIR ‘Point’ Spectroscopy in Postharvest Fruit and Vegetable Assessment: The Science behind Three Decades of Commercial Use. Postharvest Biol. Technol. 2020, 168, 111246. [Google Scholar] [CrossRef]
- Mancini, M.; Mazzoni, L.; Gagliardi, F.; Balducci, F.; Duca, D.; Toscano, G.; Mezzetti, B.; Capocasa, F. Application of the Non-Destructive NIR Technique for the Evaluation of Strawberry Fruits Quality Parameters. Foods 2020, 9, 441. [Google Scholar] [CrossRef] [PubMed]
- Sun, X.; Subedi, P.; Walker, R.; Walsh, K.B. NIRS Prediction of Dry Matter Content of Single Olive Fruit with Consideration of Variable Sorting for Normalisation Pre-Treatment. Postharvest Biol. Technol. 2020, 163, 111140. [Google Scholar] [CrossRef]
- Cayuela, J.A.; Camino, M.d.C.P. Prediction of Quality of Intact Olives by near Infrared Spectroscopy. Eur. J. Lipid Sci. Technol. 2010, 112, 1209–1217. [Google Scholar] [CrossRef]
- Parpinello, G.P.; Nunziatini, G.; Rombolà, A.D.; Gottardi, F.; Versari, A. Relationship between Sensory and NIR Spectroscopy in Consumer Preference of Table Grape (Cv Italia). Postharvest Biol. Technol. 2013, 83, 47–53. [Google Scholar] [CrossRef]
- Inarejos-García, A.M.; Gómez-Alonso, S.; Fregapane, G.; Salvador, M.D. Evaluation of Minor Components, Sensory Characteristics and Quality of Virgin Olive Oil by near Infrared (NIR) Spectroscopy. Food Res. Int. 2013, 50, 250–258. [Google Scholar] [CrossRef]
- Liu, R.; Solah, V.A.; Wei, Y.; Wu, G.; Wang, X.; Crosbie, G.; Fenton, H. Sensory Evaluation of Chinese White Salted Noodles and Steamed Bread Made with Australian and Chinese Wheat Flour. Cereal Chem. 2019, 96, 66–75. [Google Scholar] [CrossRef]
- Alhamdan, A.M.; Fickak, A.; Atia, A.R. Evaluation of Sensory and Texture Profile Analysis Properties of Stored Khalal Barhi Dates Nondestructively Using Vis/NIR Spectroscopy. J. Food Process Eng. 2019, 42, e13215. [Google Scholar] [CrossRef]
- Lauteri, C.; Ferri, G.; Pennisi, L. A Quality Index Method-Based Evaluation of Sensory Quality of Red Mullet (Mullus Barbatus) and Its Shelf-Life Determination. Ital. J. Food Saf. 2023, 12, 10927. [Google Scholar] [CrossRef]
- Genç, I.Y.; Diler, A. Development of Shelf Life Prediction Model in Rainbow Trout Stored at Different Temperatures. J. Aquat. Food Product. Technol. 2019, 28, 1027–1036. [Google Scholar] [CrossRef]
- Amaral, G.V.D.; Freitas, D.D.G.C. Método do índice de qualidade na determinação do frescor de peixes. Cienc. Rural. 2013, 43, 2093–2100. [Google Scholar] [CrossRef][Green Version]
- Conteh, A. Development of a Quality Index Method (QIM) Scheme for Farmed Senegalese Sole (Solea Senegalensis) and Its Application in a Shelf Life Study; United Nations University Fisheries Training Programme: Reykjavík, Iceland, 2019. [Google Scholar]
- Hyldig, G.; Bremner, A.; Martinsdóttir, E.; Schelvis, R. Quality Index Methods. In Handbook of Meat, Poultry and Seafood Quality; Nollet, L.M.L., Ed.; Wiley: Hoboken, NJ, USA, 2007; pp. 529–548. ISBN 978-0-8138-2446-8. [Google Scholar]
- de Oliveira, H.A.B.; Abranches, M.V.; Della Lucia, C.M.; Sant’Ana, H.M.P. Development and application of a method for quality assesment of perishable food suppliers from a food service. Rev. Chil. Nutr. 2011, 38, 331–341. [Google Scholar] [CrossRef][Green Version]
- Du, J.; Zhang, M.; Zhang, L.; Law, C.L.; Liu, K. Shelf-Life Prediction and Critical Value of Quality Index of Sichuan Sauerkraut Based on Kinetic Model and Principal Component Analysis. Foods 2022, 11, 1762. [Google Scholar] [CrossRef]
- Joshy, C.G.; Ninan, G.; Panda, S.K.; Zynudheen, A.A.; Kumar, K.A.; Ravishankar, C.N. Development of Demerit Score-Based Fish Quality Index (FQI) for Fresh Fish and Shelf Life Prediction Using Statistical Models. J. Aquat. Food Product. Technol. 2020, 29, 55–64. [Google Scholar] [CrossRef]
- Sveinsdottir, K.; Hyldig, G.; Martinsdottir, E.; Jørgensen, B.; Kristbergsson, K. Quality Index Method (QIM) Scheme Developed for Farmed Atlantic Salmon (Salmo Salar). Food Qual. Prefer. 2003, 14, 237–245. [Google Scholar] [CrossRef]
- Bernardi, D.C.; Mársico, E.T.; Freitas, M.Q.D. Quality Index Method (QIM) to Assess the Freshness and Shelf Life of Fish. Braz. Arch. Biol. Technol. 2013, 56, 587–598. [Google Scholar] [CrossRef]
- Sant’Ana, L.S.; Soares, S.; Vaz-Pires, P. Development of a Quality Index Method (QIM) Sensory Scheme and Study of Shelf-Life of Ice-Stored Blackspot Seabream (Pagellus Bogaraveo). LWT Food Sci. Technol. 2011, 44, 2253–2259. [Google Scholar] [CrossRef][Green Version]
- Diler, A.; Genç, İ.Y. A Practical Quality Index Method (QIM) Developed for Aquacultured Rainbow Trout (Oncorhynchus Mykiss). Int. J. Food Prop. 2018, 21, 858–867. [Google Scholar] [CrossRef]
- Nicolaï, B.M.; Lötze, E.; Peirs, A.; Scheerlinck, N.; Theron, K.I. Non-Destructive Measurement of Bitter Pit in Apple Fruit Using NIR Hyperspectral Imaging. Postharvest Biol. Technol. 2006, 40, 1–6. [Google Scholar] [CrossRef]
- Lu, R.; Guyer, D.E.; Beaudry, R.M. Determination of firmness and sugar content of apples using near-infrared diffuse reflectance 1. J. Texture Stud. 2000, 31, 615–630. [Google Scholar] [CrossRef]
- Liu, Y.; Ying, Y. Use of FT-NIR Spectrometry in Non-Invasive Measurements of Internal Quality of ‘Fuji’ Apples. Postharvest Biol. Technol. 2005, 37, 65–71. [Google Scholar] [CrossRef]
- Douaoui, A.E.K.; Nicolas, H.; Walter, C. Detecting Salinity Hazards within a Semiarid Context by Means of Combining Soil and Remote-Sensing Data. Geoderma 2006, 134, 217–230. [Google Scholar] [CrossRef]
- Peirs, A.; Schenk, A.; Nicolaï, B.M. Effect of Natural Variability among Apples on the Accuracy of VIS-NIR Calibration Models for Optimal Harvest Date Predictions. Postharvest Biol. Technol. 2005, 35, 1–13. [Google Scholar] [CrossRef]
- Carlini, P.; Massantini, R.; Mencarelli, F. Vis-NIR Measurement of Soluble Solids in Cherry and Apricot by PLS Regression and Wavelength Selection. J. Agric. Food Chem. 2000, 48, 5236–5242. [Google Scholar] [CrossRef]
- Schaare, P.N.; Fraser, D.G. Comparison of Reflectance, Interactance and Transmission Modes of Visible-near Infrared Spectroscopy for Measuring Internal Properties of Kiwifruit (Actinidia Chinensis). Postharvest Biol. Technol. 2000, 20, 175–184. [Google Scholar] [CrossRef]
- Mireei, S.A.; Mohtasebi, S.S.; Massudi, R.; Rafiee, S.; Arabanian, A.S.; Berardinelli, A. Non-destructive measurement of moisture and soluble solids content of Mazafati date fruit by NIR spectroscopy. Aust. J. Crop Sci. 2010, 4, 175–179. [Google Scholar]
- Gómez, A.H.; He, Y.; Pereira, A.G. Non-Destructive Measurement of Acidity, Soluble Solids and Firmness of Satsuma Mandarin Using Vis/NIR-Spectroscopy Techniques. J. Food Eng. 2006, 77, 313–319. [Google Scholar] [CrossRef]
- Li, X.; Feng, F.; Gao, R.; Wang, L.; Qian, Y.; Li, C.; Zhou, G. Application of near Infrared Reflectance (NIR) Spectroscopy to Identify Potential PSE Meat. J. Sci. Food Agric. 2016, 96, 3148–3156. [Google Scholar] [CrossRef] [PubMed]
- Maniwara, P.; Nakano, K.; Boonyakiat, D.; Ohashi, S.; Hiroi, M.; Tohyama, T. The use of visible and near-infrared spectroscopy for evaluating passion fruit postharvest quality. J. Food Eng. 2014, 143, 33–43. [Google Scholar] [CrossRef]
- Bobelyn, E.; Serban, A.-S.; Nicu, M.; Lammertyn, J.; Nicolai, B.M.; Saeys, W. Postharvest Quality of Apple Predicted by NIR-Spectroscopy: Study of the Effect of Biological Variability on Spectra and Model Performance. Postharvest Biol. Technol. 2010, 55, 133–143. [Google Scholar] [CrossRef]
- Tian, Z.; Tan, Z.; Li, Y.; Yang, Z. Rapid Monitoring of Flavonoid Content in Sweet Tea (Lithocarpus Litseifolius (Hance) Chun) Leaves Using NIR Spectroscopy. Plant Methods 2022, 18, 44. [Google Scholar] [CrossRef]
- Zhang, S.; Zuo, Y.; Wu, Q.; Wang, J.; Ban, L.; Yang, H.; Bai, Z. Development and Validation of Near-Infrared Methods for the Quantitation of Caffeine, Epigallocatechin-3-Gallate, and Moisture in Green Tea Production. J. Anal. Methods Chem. 2021, 2021, 9563162. [Google Scholar] [CrossRef]
- Pandiselvam, R.; Kaavya, R.; Monteagudo, S.I.M.; Divya, V.; Jain, S.; Khanashyam, A.C.; Kothakota, A.; Prasath, V.A.; Ramesh, S.V.; Sruthi, N.U.; et al. Contemporary Developments and Emerging Trends in the Application of Spectroscopy Techniques: A Particular Reference to Coconut (Cocos Nucifera L.). Molecules 2022, 27, 3250. [Google Scholar] [CrossRef] [PubMed]
- da Silva Araújo, C.; Vimercati, W.C.; Macedo, L.L.; Ferreira, A.; Prezotti, L.C.; Teixeira, L.J.Q.; Saraiva, S.H. Predicting the Electric Conductivity and Potassium Leaching of Coffee by NIR Spectroscopy Technique. Food Anal. Methods 2020, 13, 2312–2320. [Google Scholar] [CrossRef]
- Mauricio Cano Reinoso, D.; Wayan Budiastra, I.; Suro Mardjan, S.; Cano-Reinoso, D.M.; Purwanto, Y.A.; Budiastra, I.W.; Kuroki, S.; Widodo, S.; Kamanga, B.M. Determination of α-Guaiene and Azulene Chemical Content in Patchouli Aromatic Oil (Pogostemon Cablin Benth.) from Indonesia by Near-Infrared Spectroscopy. Indian J. Nat. Prod. Resour. 2021, 12, 256–262. [Google Scholar]
- Ghanei Ghooshkhaneh, N.; Golzarian, M.R.; Mamarabadi, M. Withdrawn: Spectral Pattern Study of Citrus Black Rot Caused by Alternaria Alternata and Selecting Optimal Wavelengths for Decay Detection. Food Sci. Nutr. 2022, 10, 1694–1706. [Google Scholar] [CrossRef] [PubMed]
- Marini, F.; Bucci, R.; Magrì, A.L.; Magrì, A.D. Artificial Neural Networks in Chemometrics: History, Examples and Perspectives. Microchem. J. 2008, 88, 178–185. [Google Scholar] [CrossRef]
- Wang, F.; Zhao, C.; Yang, G. Development of a Non-Destructive Method for Detection of the Juiciness of Pear via VIS/NIR Spectroscopy Combined with Chemometric Methods. Foods 2020, 9, 1778. [Google Scholar] [CrossRef]
- Hanrahan, G. Artificial Neural Networks in Biological and Environmental Analysis; CRC Press: Boca Raton, FL, USA, 2011; ISBN 978-0-429-14892-7. [Google Scholar]
- Geladi, P.; Kowalski, B.R. Partial Least-Squares Regression: A Tutorial. Anal. Chim. Acta 1986, 185, 1–17. [Google Scholar] [CrossRef]
- Barreveld, W.H. Date Palm Products; Food and Agriculture Organization of the United Nations: Rome, Italy, 1993; ISBN 92-5-103251-3. [Google Scholar]
- Elamshity, M.G.K. Development of a Nutritional Drink from Cow’s and Camel’s Milk with Date Syrup; King Saud University: Riyadh, Saudi Arabia, 2014. [Google Scholar]
- El-Sharnouby, G.A.; Al-Eid, S.M.; Al, M.M. Utilization of Enzymes in the Production of Liquid Sugar from Dates. Afr. J. Biochem. Res. 2009, 3, 41–47. [Google Scholar]
- El-Beltagi, H.S.; Shah, S.T.; Mohamed, H.I.; Alam, N.; Sajid, M.; Khan, A.; Basit, A. Physiological Response, Phytochemicals, Antioxidant, and Enzymatic Activity of Date Palm (Phoenix Dactylifera L.) Cultivated under Different Storage Time, Harvesting Stages, and Temperatures. Saudi J. Biol. Sci. 2023, 30, 103818. [Google Scholar] [CrossRef]
- Sayas-Barberá, E.; Paredes, C.; Salgado-Ramos, M.; Pallarés, N.; Ferrer, E.; Navarro-Rodríguez De Vera, C.; Pérez-Álvarez, J.Á. Approaches to Enhance Sugar Content in Foods: Is the Date Palm Fruit a Natural Alternative to Sweeteners? Foods 2023, 13, 129. [Google Scholar] [CrossRef]
- Taleb, H.; Maddocks, S.E.; Morris, R.K.; Kanekanian, A.D. Chemical Characterisation and the Anti-Inflammatory, Anti-Angiogenic and Antibacterial Properties of Date Fruit (Phoenix Dactylifera L.). J. Ethnopharmacol. 2016, 194, 457–468. [Google Scholar] [CrossRef]
- Taleb, H.; Maddocks, S.E.; Morris, R.K.; Kanekanian, A.D. The Antibacterial Activity of Date Syrup Polyphenols against S. Aureus and E. Coli. Front. Microbiol. 2016, 7, 198. [Google Scholar] [CrossRef]
- Bouhlali, E.D.T.; Derouich, M.; Meziani, R.; Bourkhis, B.; Filali-Zegzouti, Y.; Alem, C. Nutritional, Mineral and Organic Acid Composition of Syrups Produced from Six Moroccan Date Fruit (Phoenix Dactylifera L.) Varieties. J. Food Compos. Anal. 2020, 93, 103591. [Google Scholar] [CrossRef]
- Elamshity, M.G.; Alhamdan, A.M. Developing a Preference Map for Assessing Cow’s and Camel’s Milk Enriched with Date Syrup. Foods 2023, 13, 275779. [Google Scholar]
- Dalim, M.; Khaskheli, M.; Baloch, M.H.; Soomro, A.H.; Khaskheli, G.B.; Mangsi, A.S.; Barham, G.S. Production and comparison of banana and chikoProduction and Comparison of Banana and Chikoo Flavored Milk-Based Beverages. Pak. J. Nutr. 2012, 11, 600–604. [Google Scholar] [CrossRef]
- AOAC International. Official Methods of AnalysisTM, 21st ed.; AOAC International: Rockville, MD, USA, 2019; Available online: https://www.aoac.org/resources/official-methods-of-analysis-revisions-to-21st-edition/ (accessed on 18 January 2023).
- Maskan, M. Kinetics of Colour Change of Kiwifruits during Hot Air and Microwave Drying. J. Food Eng. 2001, 48, 169–175. [Google Scholar] [CrossRef]
- Fairchild, M.D. Color Appearance Models; John Wiley & Sons: Hoboken, NJ, USA, 2013; p. 474. [Google Scholar]
- Kalloniatis, M.; Luu, C. The Perception of Color. In Webvision, The Organization of the Retina and Visual System; University of Utah Health Sciences Center: Salt Lake City, UT, USA, 1995. [Google Scholar]
- Larmond, E. Laboratory Methods for Sensory Evaluation of Food; Agriculture Canada, Research Branch: Ottawa, ON, Canada, 1977; ISBN 0-662-01271-2. [Google Scholar]
- Meilgaard, M.; Civille, G.V.C.B.T. Sensory Evaluation Techniques, 4th ed.; Morten, C., Meilgaard, B., Thomas, C., Gail, V.C., Eds.; Google Books; CRC press, Inc.: Boca Raton, FL, USA, 2007. [Google Scholar]
- Lawless, H.T.; Heymann, H. Sensory Evaluation of Food; Springer: Berlin/Heidelberg, Germany, 2010. [Google Scholar] [CrossRef]
- Daroub, H.; Olabi, A.; Toufeili, I. Designing and Testing of an Arabic Version of the Hedonic Scale for Use in Acceptability Tests. Food Qual. Prefer. 2010, 21, 33–43. [Google Scholar] [CrossRef]
- Nicolas, L.; Marquilly, C.; O’Mahony, M. The 9-Point Hedonic Scale: Are Words and Numbers Compatible? Food Qual. Prefer. 2010, 21, 1008–1015. [Google Scholar] [CrossRef]
- Lim, J. Hedonic Scaling: A Review of Methods and Theory. Food Qual. Prefer. 2011, 22, 733–747. [Google Scholar] [CrossRef]
- da Silva, A.N.; dos Santos Navarro, R.D.C.; Ferreira, M.A.M.; Minim, V.P.R.; da Costa, T.D.M.T.; Perez, R. Performance of Hedonic Scales in Sensory Acceptability of Strawberry Yogurt. Food Qual. Prefer. 2013, 30, 9–21. [Google Scholar] [CrossRef]
- Nordey, T.; Joas, J.; Davrieux, F.; Chillet, M.; Léchaudel, M. Robust NIRS Models for Non-Destructive Prediction of Mango Internal Quality. Sci. Hortic. 2017, 216, 51–57. [Google Scholar] [CrossRef]
- Kusumiyati, K.; Munawar, A.A.; Suhandy, D. Fast, Simultaneous and Contactless Assessment of Intact Mango Fruit by Means of near Infrared Spectroscopy. AIMS Agric. Food 2021, 6, 172–184. [Google Scholar] [CrossRef]
- Silalahi, D.D.; Reaño, C.E.; Lansigan, F.P.; Panopio, R.G.; Bantayan, N.C. Using Genetic Algorithm Neural Network on Near Infrared Spectral Data for Ripeness Grading of Oil Palm (Elaeis Guineensis Jacq.) Fresh Fruit. Inf. Process. Agric. 2016, 3, 252–261. [Google Scholar] [CrossRef]
- Alhamdan, A.M. NIR Spectroscopy Assessment of Quality Index of Fermented Milk (Laban) Drink Flavored with Date Syrup during Cold Storage. Fermentation 2022, 8, 438. [Google Scholar] [CrossRef]
- Alhamdan, A.M. Utilizing VIS-NIR Technology to Generate a Quality Index (Qi) Model of Barhi Date Fruits at the Khalal Stage Stored in a Controlled Environment. Foods 2024, 13, 345. [Google Scholar] [CrossRef] [PubMed]
- SAS Help Center: January 2023 (SAS 9.4, Rev. 940_23w05). Available online: https://documentation.sas.com/doc/en/pgmsascdc/9.4_3.5/whatsnew/p0yboy27v7icphn164oaw57agk1l.htm (accessed on 5 November 2023).
- Whitbeck, M.R. Second Derivative Infrared Spectroscopy. Appl. Spectrosc. 1981, 35, 93–95. [Google Scholar] [CrossRef]
- Basile, T.; Marsico, A.D.; Perniola, R. Use of Artificial Neural Networks and NIR Spectroscopy for Non-Destructive Grape Texture Prediction. Foods 2022, 11, 281. [Google Scholar] [CrossRef]
- Owen, A.J. UV-Visible Spectroscopy. In Uses of Derivative Spectroscopy Application Note; Agilent Technologies Innovating the HP Way: Waldbronn, Germany, 1995. [Google Scholar]
- Bakeev, K.A. Process Analytical Technology: Spectroscopic Tools and Implementation Strategies for the Chemical and Pharmaceutical Industries, 2nd ed.; John Wiley & Sons: Hoboken, NJ, USA, 2010. [Google Scholar] [CrossRef]
- Bhargava, R.; Levin, I.W. Spectrochemical Analysis Using Infrared Multichannel Detectors; Blackwell Publishing: Oxford, UK, 2007; pp. 1–308. [Google Scholar] [CrossRef]
- Irudayaraj, J.; Reh, C. Nondestructive Testing of Food Quality; Blackwell Publishing: Oxford, UK; IFT Press: Chicago, IL, USA, 2008; ISBN 978-0-8138-2885-5. [Google Scholar]
- Burns, D.A.; Ciurczak, E.W. Handbook of Near-Infrared Analysis, 3rd ed.; CRC Press: Boca Raton, FL, USA, 2008. [Google Scholar]
- Tange, R.; Rasmussen, M.A.; Taira, E.; Bro, R. Application of Support Vector Regression for Simultaneous Modelling of near Infrared Spectra from Multiple Process Steps. J. Near Infrared Spectrosc. 2015, 23, 75–84. [Google Scholar] [CrossRef]
- Saudi Food & Drug Authority (SFDA). Expiration Dates for Food Products—Part 1: Mandatory Expiration Dates; SFDA.FD 150-1/2018. ICS:67.040.00; Saudi Food & Drug Authority (SFDA): Riyadh, Saudi Arabia, 2018. [Google Scholar]





| Product Type | Moisture Content (w.b.) (%) | Water Activity | Total Soluble Solids (Brix°) | pH |
|---|---|---|---|---|
| Date syrup: | ||||
| Sukkary | 26.263 a ± 0.652 | 0.765 a ± 0.005 | 72.200 a ± 0.001 | 4.944 b ± 0.081 |
| Khlass | 25.405 b ± 0.585 | 0.703 b ± 0.002 | 72.600 a ± 0.002 | 5.120 a ± 0.131 |
| Milk: | ||||
| Cow | 87.392 b ± 0.331 | 0.996 a ± 0.006 | 11.600 a ± 0.012 | 6.764 a ± 0.162 |
| Camel | 88.933 a ± 0.242 | 0.989 b ± 0.007 | 9.100 b ± 0.014 | 6.554 b ± 0.190 |
| Favored milk drinks: | ||||
| Cow milk + Sukkary (15%) | 77.134 d ± 0.173 | 0.977 b ± 0.004 | 22.86 a ± 0.003 | 6.533 b ± 0.009 |
| Cow milk + Khlass (10%) | 80.215 b ± 0.265 | 0.982 a ± 0.002 | 19.78 c ± 0.001 | 6.663 a ± 0.052 |
| Camel milk + Sukkary (15%) | 77.810 c ± 0.054 | 0.963 c ± 0.003 | 22.19 b ± 0.003 | 6.353 c ± 0.005 |
| Camel milk + Khlass (10%) | 80.831 a ± 0.222 | 0.977 b ± 0.010 | 19.16 d ± 0.002 | 6.535 b ± 0.008 |
| Product Type | Basic Color Parameters | Derivative Color Parameters | ||||
|---|---|---|---|---|---|---|
| L* | a* | b* | Chroma | Hue Angle | BI | |
| Date syrup Sukkary | 4.444 b ± 0.026 | 1.673 b ± 0.024 | 5.348 b ± 0.016 | 5.604 b ± 0.017 | 51.730 b ± 0.093 | 339.689 a ± 0.495 |
| Date syrup Khlass | 6.892 a ± 0.046 | 2.231 a ± 0.114 | 7.588 a ± 0.075 | 7.910 a ± 0.069 | 52.103 a ± 0.323 | 277.498 b ± 0.298 |
| Cow Milk | 95.795 a ± 0.024 | −2.113 a ± 0.023 | 9.064 a ± 0.035 | 9.307 a ± 0.029 | −53.303 a ± 0.066 | 8.064 a ± 0.054 |
| Camel Milk | 94.912 b ± 0.040 | −1.274 b ± 0.007 | 5.627 b ± 0.046 | 5.770 b ± 0.046 | −53.432 b ± 0.038 | 4.978 b ± 0.052 |
| Cow milk + Sukkary (15%) | 86.128 c ± 0.267 | 0.038 c ± 0.02 | 13.991 c ± 0.244 | 13.991 c ± 0.244 | 57.474 a ± 0.024 | 17.346 c ± 0.402 |
| Cow milk + Khlass (10%) | 88.667 a ± 0.123 | −0.075 d ± 0.006 | 13.383 d ± 0.217 | 13.383 d ± 0.217 | −57.426 d ± 0.008 | 15.915 d ± 0.304 |
| Camel milk + Sukkary (15%) | 85.133 d ± 0.024 | 0.379 b ± 0.007 | 15.262 a ± 0.012 | 15.267 a ± 0.012 | 57.104 b ± 0.007 | 19.630 a ± 0.028 |
| Camel milk + Khlass (10%) | 87.873 b ± 0.024 | 0.418 a ± 0.006 | 14.444 b ± 0.058 | 14.450 b ± 0.058 | 57.034 c ± 0.006 | 17.895 b ± 0.086 |
| Temperature, °C | 5 | 10 | 25 | 40 | 60 | 80 |
|---|---|---|---|---|---|---|
| Date syrup Sukkary | 1.373 b ± 1.342 × 10−4 | 1.370 b ± 5.477 × 10−5 | 1.364 b ± 4.472 × 10−5 | 1.356 a ± 0.000 | 1.346 a ± 5.477 × 10−5 | 1.332 a ± 4.472 × 10−5 |
| Date syrup Khlass | 1.378 a ± 4.472 × 10−5 | 1.376 a ± 5.477 × 10−5 | 1.367 a ± 4.472 × 10−5 | 1.359 a ± 0.000 | 1.345 a ± 0.000 | 1.330 a ± 1.095 × 10−4 |
| Cow Milk | 1.034 a ± 4.472 × 10−5 | 1.033 a ± 4.472 × 10−5 | 1.029 a ± 0.000 | 1.023 a ± 4.472 × 10−5 | 1.013 a ± 4.472 × 10−5 | 1.010 a ± 5.477 × 10−5 |
| Camel Milk | 1.033 a ± 0.000 | 1.032 a ± 0.000 | 1.028 a ± 5.477 × 10−5 | 1.022 a ± 0.000 | 1.012 a ± 4.930 × 10−4 | 1.000 a ± 2.168 × 10−4 |
| Cow milk + Sukkary (15%) | 1.077 b ± 4.472 × 10−5 | 1.076 b ± 5.477 × 10−5 | 1.070 b ± 0.000 | 1.064 b ± 0.000 | 1.054 b ± 0.000 | 1.041 a ± 0.000 |
| Cow milk + Khlass (10%) | 1.063 d ± 5.958 × 10−4 | 1.062 d ± 5.477 × 10−5 | 1.057 d ± 4.472 × 10−5 | 1.051 d ± 2.510 × 10−4 | 1.041 d ± 4.472 × 10−5 | 1.031 c ± 2.683 × 10−4 |
| Camel milk + Sukkary (15%) | 1.079 a ± 7.950 × 10−4 | 1.078 a ± 0.000 | 1.074 a ± 0.000 | 1.067 a ± 4.472 × 10−5 | 1.057 a ± 0.000 | 1.041 a ± 1.026 × 10−3 |
| Camel milk + Khlass (10%) | 1.068 c ± 9.094 × 10−4 | 1.068 c ± 0.000 | 1.063 c ± 0.000 | 1.056 c ± 0.000 | 1.046 c ± 1.304 × 10−4 | 1.032 c ± 7.301 × 10−4 |
| Product Type | = a T + b | R2 | |
|---|---|---|---|
| a | b | ||
| Date syrup Sukkary | −0.0005 | 1.376 | 0.992 |
| Date syrup Khlass | −0.0006 | 1.383 | 0.995 |
| Cow Milk | −0.0004 | 1.038 | 0.978 |
| Camel Milk | −0.0004 | 1.037 | 0.972 |
| Cow milk + Sukkary (15%) | −0.0005 | 1.081 | 0.988 |
| Cow milk + Khlass (10%) | −0.0004 | 1.067 | 0.985 |
| Camel milk + Sukkary (15%) | −0.0005 | 1.084 | 0.970 |
| Camel milk + Khlass (10%) | −0.0005 | 1.072 | 0.975 |
| Chemical Component | Sukkary | Khlass | Method/Ref. |
|---|---|---|---|
| Moisture | 31.11 c ± 0.510 | 15.21 a ± 0.710 | AOAC 2005-925.45 |
| Units: (g/100 g dm) ** | |||
| Crude Protein | 3.37 c ± 0.050 | 2.35 b ± 0.130 | AOAC 2005-920.152 |
| Total Fat | 0.14 a ± 0.010 | 0.13 a ± 0.040 | AOAC 2005-989.05 |
| Crude Fiber | 4.13 b ± 0.230 | 3.97 b ± 0.310 | AOAC 2005-962.09 |
| Ash | 1.65 a ± 0.180 | 1.80 a ± 0.100 | AOAC 2005-930.30 |
| Total Carbohydrate | 90.70 a ± 0.360 | 92.13 b ± 0.500 | CALCULATION |
| Total Sugars | 79.83 a ± 1.460 | 88.27 b ± 1.950 | AOAC 2005-977.20 |
| Fructose | 7.52 a ± 0.160 | 42.36 b ± 0.160 | AOAC 2005-977.20 |
| Glucose | 8.90 a ± 0.590 | 45.55 c ± 0.930 | AOAC 2005-977.20 |
| Sucrose | 63.40 c ± 0.750 | 0.36 a ± 0.110 | AOAC 2005-977.20 |
| Units: (kcal/100 g) | |||
| Total energy | 377.59 a ± 1.700 | 379.11 ab ± 2.550 | CALCULATION |
| Units: (mg/100 g dm) | |||
| Calcium | 67.40 c ± 6.830 | 52.38 ab ± 11.280 | AOAC 2005-985.35 |
| Phosphorus | 90.91 b ± 13.280 | 54.15 a ± 1.400 | AOAC 2005-985.35 |
| Sodium | 9.27 a ± 2.710 | 12.03 a ± 4.000 | AOAC 2005-985.35 |
| Potassium | 687.21 a ± 32.690 | 682.58 a ± 55.850 | AOAC 2005-985.35 |
| Magnesium | 77.88 b ± 3.890 | 60.35 a ± 1.960 | AOAC 2005-985.35 |
| Iron | 1.35 a ± 0.020 | 1.27 a ± 0.030 | AOAC 2005-985.35 |
| Total soluble solids (Brix) | 76.23 a ± 0.550 | 88.17 c ± 0.060 | AOAC 2005-983.17 |
| pH-10% @ | 7.70 c ± 0.030 | 6.31 a ± 0.150 | AOAC 2005-981.12 |
| Acidity as Citric Acid (mg/100 g dm) | 0.27 a ± 0.090 | 0.34 a ± 0.040 | AOAC 2005-942.15 |
| Chemical Components | Fresh Milk | Date Syrup | Milk Drinks | Unit | Method/Ref. | |||||
|---|---|---|---|---|---|---|---|---|---|---|
| Cow | Camel | Sukkary | Khlass | Cow Milk + Sukkary 15% | Cow Milk + Khlass 10% | Camel Milk + Sukkary 15% | Camel Milk + Khlass 10% | Units | Reference | |
| Total Carbohydrate | 15.6 b ± 0.010 | 15.71 a ± 0.010 | 75.76 a ± 0.010 | 75.05 b ± 0.010 | 15.95 b ± 0.030 | 12.61 d ± 0.030 | 16.09 a ± 0.030 | 12.62 c ± 0.030 | (g/100 g) | Calculation |
| Total Sugar | 4.72 b ± 0.010 | 4.83 a ± 0.010 | 53.83 a ± 0.010 | 53.05 b ± 0.010 | 15.01 b ± 0.010 | 12.48 c ± 0.010 | 15.67 a ± 0.010 | 12.38 d ± 0.10 | (g/100 g) | AOAC 2005-977.20 |
| Fructose | 0.000 | 0.000 | 13.08 a ± 0.010 | 26.54 b ± 0.010 | 2.6 d ± 0.010 | 3.95 a ± 0.010 | 2.66 c ± 0.010 | 3.65 b ± 0.010 | (g/100 g) | AOAC 2005-977.20 |
| Glucose | 0.000 | 0.000 | 8.09 b ± 0.010 | 26.51 a ± 0.010 | 1.84 d ± 0.010 | 4.18 a ± 0.010 | 2.09 c ± 0.010 | 4.07 b ± 0.010 | (g/100 g) | AOAC 2005-977.20 |
| Sucrose | 0.000 | 0.000 | 29.09 a ± 0.010 | 0.10 b ± 0.010 | 5.91 a ± 0.010 | 0.1 c ± 0.010 | 5.84 b ± 0.010 | 0.1 c ± 0.010 | (g/100 g) | AOAC 2005-977.20 |
| Maltose | 0.000 | 0.000 | 3.57 a ± 0.010 | 0.10 b ± 0.010 | 1.26 b ± 0.010 | 0.45 d ± 0.010 | 1.41 a ± 0.010 | 0.54 c ± 0.010 | (g/100 g) | AOAC 2005-977.20 |
| Lactose | 4.72 b ± 0.010 | 4.83 a ± 0.020 | 0.000 | 0.000 | 3.40 d ± 0.020 | 3.80 b ± 0.020 | 3.67 c ± 0.020 | 4.02 a ± 0.020 | (g/100 g) | AOAC 2005-977.20 |
| Proteins | 3.06 b ± 0.010 | 3.10 a ± 0.10 | 1.47 a ± 0.010 | 0.88 b ± 0.010 | 2.90 c ± 0.010 | 2.92 b ± 0.010 | 2.88 d ± 0.010 | 2.93 a ± 0.010 | (g/100 g) | FOSS-AN-300 |
| Caseins | 2.45 a ± 0.010 | 2.25 b ± 0.010 | 0.10 a ± 0.010 | 0.10 a ± 0.010 | 2.15 b ± 0.010 | 2.30 a ± 0.010 | 1.87 d ± 0.010 | 2.03 c ± 0.010 | (g/100 g) | AOAC 2005-998.06 |
| Crude Fiber | 0.10 a ± 0.010 | 0.10 a ± 0.010 | 0.10 a ± 0.001 | 0.10 a ± 0.001 | 0.1 a ± 0.001 | 0.1 a ± 0.001 | 0.1 a ± 0.001 | 0.1 a ± 0.001 | (g/100 g) | AOAC 2005-962.09 |
| Fat | 2.95 a ± 0.020 | 2.86 b ± 0.010 | 0.10 a ± 0.001 | 0.10 a ± 0.001 | 2.64 b ± 0.001 | 2.78 a ± 0.001 | 1.75 d ± 0.001 | 1.81 c ± 0.001 | (g/100 g) | AOAC 2005-989.05 |
| Ash | 0.69 b ± 0.010 | 0.82 a ± 0.010 | 1.42 a ± 0.010 | 1.49 a ± 0.010 | 0.71 c ± 0.010 | 0.60 d ± 0.010 | 0.86 a ± 0.010 | 0.83 b ± 0.010 | (g/100 g) | AOAC 2005-930.30 |
| Calcium | 938 b ± 1.000 | 1125 a ± 1.000 | 494 a ± 1.000 | 424 b ± 10.000 | 867 d ± 10.000 | 885 c ± 1.000 | 965 b ± 1.000 | 1002 a ± 1.000 | ppm | AOAC 2005-985.35 |
| Magnesium | 99 a ± 0.000 | 78 b ± 2.000 | 427 a ± 1.000 | 420 a ± 1.000 | 142 a ± 1.000 | 123 b ± 1.000 | 123 b ± 1.000 | 106 c ± 1.000 | ppm | AOAC 2005-985.35 |
| Sodium | 293 b ± 1.000 | 383 a ± 1.000 | 212 a ± 1.000 | 164 b ± 1.000 | 297 c ± 1.000 | 289 d ± 1.000 | 357 b ± 1.000 | 372 a ± 1.000 | ppm | AOAC 2005-985.35 |
| Potassium | 1382 b ± 1.000 | 1827 a ± 0.000 | 0.53 a ± 1.000 | 0.54 a ± 1.000 | 1967 c ± 1.000 | 1702 d ± 1.000 | 2242 a ± 1.000 | 2082 b ± 1.000 | ppm | AOAC 2005-985.35 |
| Standard acidity (Lactic acid) | 0.08 a ± 0.100 | 0.08 a ± 0.200 | 1 a ± 0.200 | 1 a ± 0.100 | 0.26 a ± 0.100 | 0.21 c ± 0.100 | 0.22 b ± 0.100 | 0.21 c ± 0.100 | (g/100 g) | AOAC 2005-935.57 |
| Vitamin A | 56.8 b ± 0.200 | 70.30 a ± 0.200 | 1 a ± 0.100 | 1 a ± 0.300 | 430.4 b ± 0.200 | 556.50 a ± 0.200 | 43.17 c ± 0.003 | 37.13 d ± 0.002 | IU/100 g | HPLC-LUNN |
| Vitamin D | 45.4 a ± 0.200 | 19.44 b ± 0.300 | 10 a ± 0.200 | 10 a ± 0.200 | 10 a ± 0.200 | 10 a ± 0.200 | 10 a ± 0.200 | 10 a ± 0.200 | IU/100 g | HPLC-LUNN |
| Total energy | 58 a ± 1.000 | 58 a ± 2.000 | 309 a ± 1.000 | 304 b ± 2.000 | 99 a ± 1.500 | 87 c ± 1.500 | 91.63 b ± 1.500 | 78.50 d ± 1.500 | kcal/100 g | Calculation |
| Parameter | Calibration | Cross-Validation | ||
|---|---|---|---|---|
| R2 | RMSRC | R2 | RMSECV | |
| M.C.FD | 0.988 | 0.777 | 0.982 | 0.788 |
| awFD | 0.984 | 0.746 | 0.996 | 0.764 |
| TSSFD | 0.941 | 0.727 | 0.687 | 0.727 |
| pHFD | 0.957 | 0.755 | 0.955 | 0.723 |
| BIFD | 0.978 | 0.743 | 0.988 | 0.703 |
| TSSFM | 0.948 | 0.680 | 0.948 | 0.680 |
| BIFM | 0.978 | 0.762 | 0.946 | 0.643 |
| TSSDSK | 0.958 | 0.603 | 0.965 | 0.603 |
| BIDSK | 0.966 | 0.625 | 0.942 | 0.557 |
| Parameter | Calibration | Cross-Validation | ||
|---|---|---|---|---|
| R2 | RMSRC | R2 | RMSECV | |
| M.C.FD | 0.989 | 0.745 | 0.989 | 0.744 |
| awFD | 0.984 | 0.755 | 0.984 | 0.725 |
| TSSFD | 0.946 | 0.715 | 0.946 | 0.754 |
| pHFD | 0.955 | 0.740 | 0.955 | 0.711 |
| BIFD | 0.978 | 0.735 | 0.978 | 0.713 |
| TSSFM | 0.948 | 0.684 | 0.948 | 0.648 |
| BIFM | 0.978 | 0.715 | 0.978 | 0.633 |
| TSSDSK | 0.959 | 0.592 | 0.959 | 0.598 |
| BIDSK | 0.966 | 0.611 | 0.966 | 0.547 |
Disclaimer/Publisher’s Note: The statements, opinions and data contained in all publications are solely those of the individual author(s) and contributor(s) and not of MDPI and/or the editor(s). MDPI and/or the editor(s) disclaim responsibility for any injury to people or property resulting from any ideas, methods, instructions or products referred to in the content. |
© 2024 by the authors. Licensee MDPI, Basel, Switzerland. This article is an open access article distributed under the terms and conditions of the Creative Commons Attribution (CC BY) license (https://creativecommons.org/licenses/by/4.0/).
Share and Cite
Elamshity, M.G.; Alhamdan, A.M. Non-Destructive Evaluation of the Physiochemical Properties of Milk Drink Flavored with Date Syrup Utilizing VIS-NIR Spectroscopy and ANN Analysis. Foods 2024, 13, 524. https://doi.org/10.3390/foods13040524
Elamshity MG, Alhamdan AM. Non-Destructive Evaluation of the Physiochemical Properties of Milk Drink Flavored with Date Syrup Utilizing VIS-NIR Spectroscopy and ANN Analysis. Foods. 2024; 13(4):524. https://doi.org/10.3390/foods13040524
Chicago/Turabian StyleElamshity, Mahmoud G., and Abdullah M. Alhamdan. 2024. "Non-Destructive Evaluation of the Physiochemical Properties of Milk Drink Flavored with Date Syrup Utilizing VIS-NIR Spectroscopy and ANN Analysis" Foods 13, no. 4: 524. https://doi.org/10.3390/foods13040524
APA StyleElamshity, M. G., & Alhamdan, A. M. (2024). Non-Destructive Evaluation of the Physiochemical Properties of Milk Drink Flavored with Date Syrup Utilizing VIS-NIR Spectroscopy and ANN Analysis. Foods, 13(4), 524. https://doi.org/10.3390/foods13040524
