Chlorogenic Acid: A Promising Strategy for Milk Preservation by Inhibiting Staphylococcus aureus Growth and Biofilm Formation
Abstract
1. Introduction
2. Materials and Methods
2.1. Bacterial Strain and Cultural Conditions
2.2. Analysis of the Antibacterial Activity of CGA on S. aureus in the Early Stage of Biofilm Growth
2.2.1. Determination of Minimum Inhibitory Concentration (MIC)
2.2.2. Growth Curve Analysis
2.2.3. Determination of Cell Surface Hydrophobicity of Bacteria
2.2.4. Determination of CM Integrity
2.2.5. Cell Viability Assay
2.2.6. Determination of Bacterial Spreading
2.3. Analysis of the Biofilm-Inhibiting Activity of CGA on S. aureus
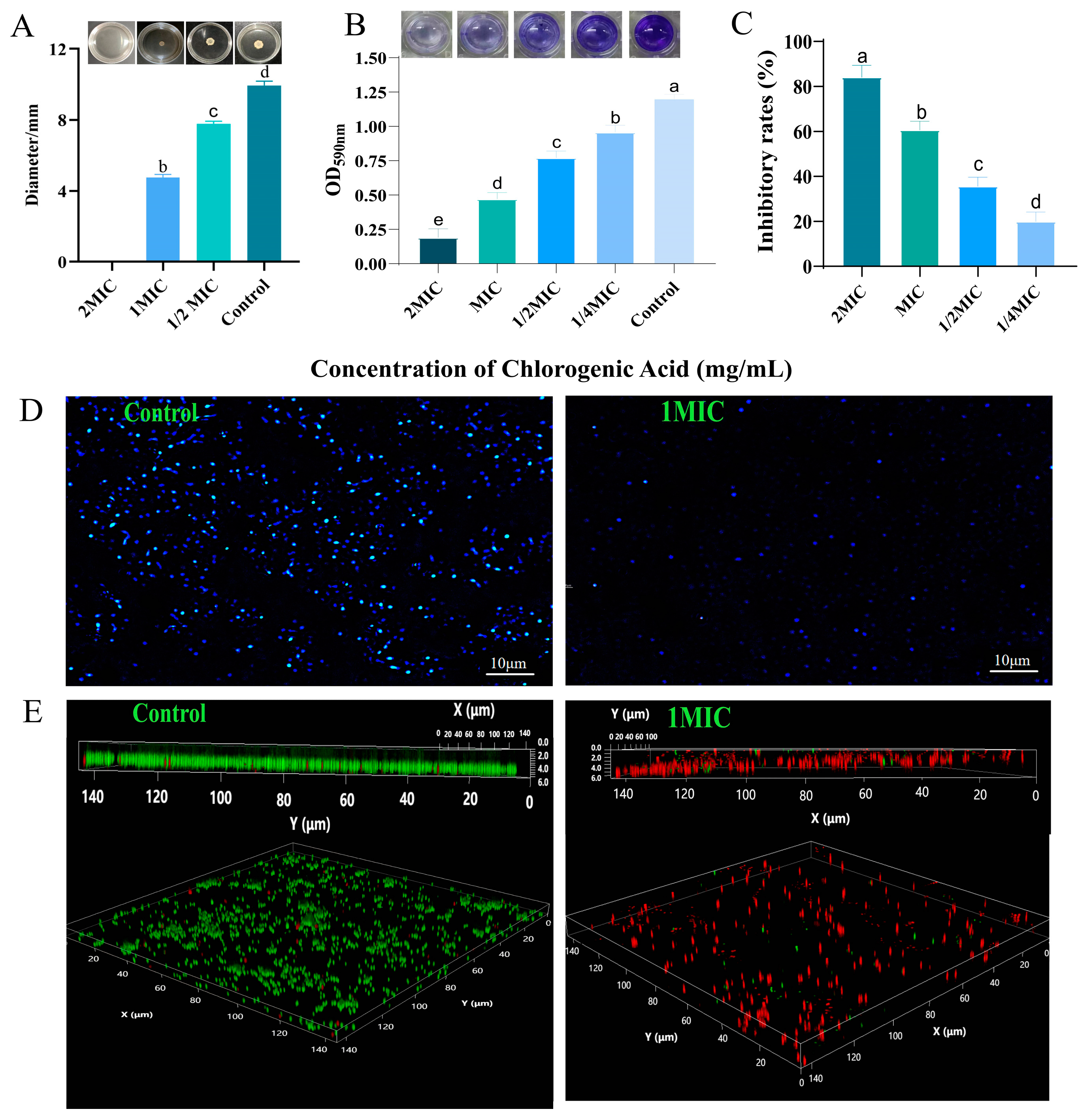
2.3.1. Determination of S. aureus Biofilm Formation
2.3.2. Determination of S. aureus Biofilm Structure
2.4. Metabolomics Analysis
2.4.1. Extraction of S. aureus Metabolites
2.4.2. LC–MS/MS Analysis and Data Processing
2.5. Molecular Docking Analysis
2.6. Calculation of Electrostatic Potential Energy
2.7. Analysis of the Bactericidal Activity of CGA on S. aureus in Pasteurized Milk
2.8. Statistical Analysis
3. Results
3.1. Antibacterial Effect of CGA on S. aureus in the Early Stage of Biofilm Formation
3.1.1. The Effect of CGA on the MIC and Growth of S. aureus
3.1.2. Effect of CGA on the Surface Hydrophobicity of S. aureus Cells
3.1.3. Effect of CGA on the Micromorphology of Early Biofilm of S. aureus
3.1.4. Effect of CGA on the Early Biofilm Structure of S. aureus
3.2. Inhibitory Effect of CGA on Cell Spreading and Biofilm Formation of S. aureus
3.2.1. Effect of CGA on the Spreading of S. aureus Cells in the Early Stage of Biofilm Formation
3.2.2. Effect of CGA on S. aureus Biofilm Formation
3.2.3. Effect of CGA on the Three-Dimensional Structure of S. aureus Biofilm
3.3. Metabolomics-Enabled Discovery of Anti-Biofilm Pathways Mediated by CGA
3.4. The Role of Amino Acid Metabolic Pathway in Biofilm Formation of S. aureus
3.4.1. Analysis of Amino Acid Metabolic Pathway of S. aureus
3.4.2. Targeting of Multiple Proteins for Biofilm Inhibition
3.4.3. Potential Analysis of the Combination of CGA and Amino Acids
3.5. Extending the Shelf Life of Pasteurized Milk with CGA
4. Discussion
Author Contributions
Funding
Institutional Review Board Statement
Informed Consent Statement
Data Availability Statement
Conflicts of Interest
References
- Kwak, H.; Kim, J.; Ryu, S.; Bai, J. Characterization of KMSP1, a newly isolated virulent bacteriophage infecting Staphylococcus aureus, and its application to dairy products. Int. J. Food Microbiol. 2023, 390, 110119. [Google Scholar] [CrossRef]
- Shu, Q.; Lou, H.; Wei, T.; Zhang, X.; Chen, Q. Synergistic antibacterial and antibiofilm effects of ultrasound and MEL-A against methicillin-resistant Staphylococcus aureus. Ultrason. Sonochem. 2021, 72, 105452. [Google Scholar] [CrossRef]
- Prabakusuma, A.S.; Zhu, J.; Shi, Y.; Ma, Q.; Zhao, Q.; Yang, Z.; Xu, Y. Prevalence and antimicrobial resistance profiling of Staphylococcus aureus isolated from traditional cheese in Yunnan, China. 3 Biotech 2021, 12, 1. [Google Scholar] [CrossRef]
- Deddefo, A.; Mamo, G.; Leta, S.; Amenu, K. Prevalence and molecular characteristics of Staphylococcus aureus in raw milk and milk products in Ethiopia: A systematic review and meta-analysis. Int. J. Food Contam. 2022, 9, 1–21. [Google Scholar] [CrossRef]
- Liang, T.; Liang, Z.; Wu, S.; Ding, Y.; Wu, Q.; Gu, B. Global prevalence of Staphylococcus aureus in food products and its relationship with the occurrence and development of diabetes mellitus. Med. Adv. 2023, 1, 53–78. [Google Scholar] [CrossRef]
- Zhang, X.; Zhang, Q.; Song, X.; Yang, W.; Cheng, A.; Zhang, J.; Dong, W. Toxicity Evaluation of Potassium Sorbate In Vivo with Drosophila Melanogaster. Insects 2024, 15, 703. [Google Scholar] [CrossRef] [PubMed]
- Antunes, S.C.; Nunes, B.; Rodrigues, S.; Nunes, R.; Fernandes, J.; Correia, A.T. Effects of chronic exposure to benzalkonium chloride in Oncorhynchus mykiss: Cholinergic neurotoxicity, oxidative stress, peroxidative damage and genotoxicity. Environ. Toxicol. Pharmacol. 2016, 45, 115–122. [Google Scholar] [CrossRef]
- Li, Y.; Li, S.; Yang, K.; Guo, R.; Zhu, X.; Shi, Y.; Huang, A. Antibiofilm mechanism of a novel milk-derived antimicrobial peptide against Staphylococcus aureus by down regulating agr quorum sensing system. J. Appl. Microbiol. 2022, 133, 2198–2209. [Google Scholar] [CrossRef] [PubMed]
- Chen, K.; Peng, C.; Chi, F.; Yu, C.; Yang, Q.; Li, Z. Antibacterial and Antibiofilm Activities of Chlorogenic Acid Against Yersinia enterocolitica. Front. Microbiol. 2022, 13, 885092. [Google Scholar] [CrossRef] [PubMed]
- Huang, S.; Wang, L.L.; Xue, N.N.; Li, C.; Guo, H.H.; Ren, T.K.; Zhan, Y.; Li, W.B.; Zhang, J.; Chen, X.G.; et al. Chlorogenic acid effectively treats cancers through induction of cancer cell differentiation. Theranostics 2019, 9, 6745–6763. [Google Scholar] [CrossRef] [PubMed]
- Nabavi, S.F.; Tejada, S.; Setzer, W.N.; Gortzi, O.; Sureda, A.; Braidy, N.; Daglia, M.; Manayi, A. Chlorogenic Acid and Mental Diseases: From Chemistry to Medicine. Curr. Neuropharmacol. 2017, 15, 471–479. [Google Scholar] [CrossRef] [PubMed]
- Li, G.; Wang, X.; Xu, Y.; Zhang, B.; Xia, X. Antimicrobial effect and mode of action of chlorogenic acid on Staphylococcus aureus. Eur. Food Res. Technol. 2013, 238, 589–596. [Google Scholar] [CrossRef]
- Lou, Z.; Wang, H.; Zhu, S.; Ma, C.; Wang, Z. Antibacterial activity and mechanism of action of chlorogenic acid. J. Food Sci. 2011, 76, M398–M403. [Google Scholar] [CrossRef]
- Ren, S.; Wu, M.; Guo, J.; Zhang, W.; Liu, X.; Sun, L.; Holyst, R.; Hou, S.; Fang, Y.; Feng, X. Sterilization of polydimethylsiloxane surface with Chinese herb extract: A new antibiotic mechanism of chlorogenic acid. Sci. Rep. 2015, 5, 10464. [Google Scholar] [CrossRef] [PubMed]
- Rajasekharan, S.K.; Ramesh, S.; Satish, A.S.; Lee, J. Antibiofilm and Anti-β-Lactamase Activities of Burdock Root Extract and Chlorogenic Acid against Klebsiella pneumoniae. J. Microbiol. Biotechnol. 2017, 27, 542–551. [Google Scholar] [CrossRef] [PubMed]
- Zhang, G.; Yang, Y.; Memon, F.U.; Hao, K.; Xu, B.; Wang, S.; Wang, Y.; Wu, E.; Chen, X.; Xiong, W.; et al. A Natural Antimicrobial Agent: Analysis of Antibacterial Effect and Mechanism of Compound Phenolic Acid on Escherichia coli Based on Tandem Mass Tag Proteomics. Front. Microbiol. 2021, 12, 738896. [Google Scholar] [CrossRef]
- Wang, H.; Chu, W.; Ye, C.; Gaeta, B.; Tao, H.; Wang, M.; Qiu, Z. Chlorogenic acid attenuates virulence factors and pathogenicity of Pseudomonas aeruginosa by regulating quorum sensing. Appl. Microbiol. Biotechnol. 2019, 103, 903–915. [Google Scholar] [CrossRef]
- Xu, W.; Zhang, X.; Wang, L.; Zeng, W.; Sun, Y.; Zhou, C.; Zhou, T.; Shen, M. Effect of chlorogenic acid on the quorum-sensing system of clinically isolated multidrug-resistant Pseudomonas aeruginosa. J. Appl. Microbiol. 2021, 132, 1008–1017. [Google Scholar] [CrossRef]
- Sun, T.; Li, X.D.; Hong, J.; Liu, C.; Zhang, X.L.; Zheng, J.P.; Xu, Y.J.; Ou, Z.Y.; Zheng, J.L.; Yu, D.J. Inhibitory Effect of Two Traditional Chinese Medicine Monomers, Berberine and Matrine, on the Quorum Sensing System of Antimicrobial-Resistant Escherichia coli. Front. Microbiol. 2019, 10, 2584. [Google Scholar] [CrossRef] [PubMed]
- Yang, X.; Lan, W.; Xie, J. Antimicrobial and anti-biofilm activities of chlorogenic acid grafted chitosan against Staphylococcus aureus. Microb. Pathog. 2022, 173, 105748. [Google Scholar] [CrossRef] [PubMed]
- Hou, L.; Shi, Y.; Zhai, P.; Le, G. Inhibition of foodborne pathogens by Hf-1, a novel antibacterial peptide from the larvae of the housefly (Musca domestica) in medium and orange juice. Food Control 2007, 18, 1350–1357. [Google Scholar] [CrossRef]
- Ren, F.; Li, Y.; Chen, W.; Chen, W.; Chen, H.; Zhang, M. Antimicrobial mechanism of linalool against Vibrio parahaemolyticus and its application in black tiger shrimp (Penaeus monodon). Food Biosci. 2024, 60, 104283. [Google Scholar] [CrossRef]
- Shi, Y.G.; Bian, L.Q.; Zhu, Y.J.; Zhang, R.R.; Shao, S.Y.; Wu, Y.; Chen, Y.-W.; Dang, Y.-L.; Ding, Y.; Sun, H. Multifunctional alkyl ferulate esters as potential food additives: Antibacterial activity and mode of action against Listeria monocytogenes and its application on American sturgeon caviar preservation. Food Control 2019, 96, 390–402. [Google Scholar] [CrossRef]
- Bai, J.R.; Zhong, K.; Wu, Y.P.; Elena, G.; Gao, H. Antibiofilm activity of shikimic acid against Staphylococcus aureus. Food Control 2019, 95, 327–333. [Google Scholar] [CrossRef]
- Lin, L.; Liao, X.; Li, C.; Abdel-Samie, M.A.; Cui, H. Inhibitory effect of cold nitrogen plasma on Salmonella Typhimurium biofilm and its application on poultry egg preservation. LWT 2020, 126, 109340. [Google Scholar] [CrossRef]
- Byun, K.H.; Han, S.H.; Choi, M.W.; Kim, B.H.; Park, S.H.; Ha, S.D. Biofilm eradication ability of phage cocktail against Listeria monocytogenes biofilms formed on food contact materials and effect on virulence-related genes and biofilm structure. Food Res. Int. 2022, 157, 111367. [Google Scholar] [CrossRef] [PubMed]
- Wang, J.; Zhang, T.; Shen, X.; Liu, J.; Zhao, D.; Sun, Y.; Wang, L.; Liu, Y.; Gong, X.; Liu, Y.; et al. Serum metabolomics for early diagnosis of esophageal squamous cell carcinoma by UHPLC-QTOF/MS. Metabolomics 2016, 12, 116. [Google Scholar] [CrossRef]
- Zhou, Z.; Luo, M.; Zhang, H.; Yin, Y.; Cai, Y.; Zhu, Z.-J. Metabolite annotation from knowns to unknowns through knowledge-guided multi-layer metabolic networking. Nat. Commun. 2022, 13, 6656. [Google Scholar] [CrossRef] [PubMed]
- Chen, T.; Yu, L.; Li, Z.; Hu, F.; Xu, C. Application of terahertz spectroscopy combined with density functional theory to analysis of intermolecular weak interactions for coumarin and 6-methylcoumarin. Spectrochim. Acta Part A Mol. Biomol. Spectrosc. 2021, 263, 120159. [Google Scholar] [CrossRef] [PubMed]
- Sun, A.; Huang, Z.; He, L.; Dong, W.; Tian, Y.; Huang, A.; Wang, X. Metabolomic analyses reveal the antibacterial properties of a novel antimicrobial peptide MOp3 from Moringa oleifera seeds against Staphylococcus aureus and its application in the infecting pasteurized milk. Food Control 2023, 150, 109779. [Google Scholar] [CrossRef]
- Shi, Y.G.; Zhu, Y.J.; Shao, S.Y.; Zhang, R.R.; Wu, Y.; Zhu, C.M.; Liang, X.R.; Cai, W.Q. Alkyl Ferulate Esters as Multifunctional Food Additives: Antibacterial Activity and Mode of Action against Escherichia coli in Vitro. J. Agric. Food Chem. 2018, 66, 12088–12101. [Google Scholar] [CrossRef] [PubMed]
- Yang, L.; Qin, S.; Li, Z. Inhibitory effect of eugenol on biofilm of Bacillus amyloliquefaciens formed at air-liquid interface. J. Food Sci. Technol. 2023, 41, 88–98. [Google Scholar]
- Farha, A.K.; Yang, Q.-Q.; Kim, G.; Zhang, D.; Mavumengwana, V.; Habimana, O.; Li, H.-B.; Corke, H.; Gan, R.-Y. Inhibition of multidrug-resistant foodborne Staphylococcus aureus biofilms by a natural terpenoid (+)-nootkatone and related molecular mechanism. Food Control 2020, 112, 107154. [Google Scholar] [CrossRef]
- Su, M.; Sun, Z.; Liu, F.; Wu, H.; Zhang, X.; Zhu, Y.; Wang, D.; Xu, W.; Luo, Z. Antibacterial mechanism of chlorogenic acid against spoilage bacteria in chicken. Jiangsu J. Agric. Sci. 2018, 34, 1386–1391. [Google Scholar]
- Huang, Z.; Dong, W.; Tian, Y.; Huang, A.; Wang, X. Effect of moringa seed antimicrobial peptides on Staphylococcus aureus biofilms. J. Food Sci. Technol. 2023, 41, 103–114. [Google Scholar]
- Liu, D.; Pang, W.; Ding, L.; Sun, J. An insight into the inhibitory activity of dihydromyricetin against Vibrio parahaemolyticus. Food Control 2016, 67, 25–30. [Google Scholar] [CrossRef]
- Sun, Z.; Zhang, X.; Wu, H.; Wang, H.; Bian, H.; Zhu, Y.; Xu, W.; Liu, F.; Wang, D.; Fu, L. Antibacterial activity and action mode of chlorogenic acid against Salmonella enteritidis, a foodborne pathogen in chilled fresh chicken. World J. Microbiol. Biotechnol. 2020, 36, 24. [Google Scholar] [CrossRef] [PubMed]
- Zhu, Z.; Yang, L.; Yu, P.; Wang, Y.; Peng, X.; Chen, L. Comparative Proteomics and Secretomics Revealed Virulence and Antibiotic Resistance-Associated Factors in Vibrio parahaemolyticus Recovered From Commonly Consumed Aquatic Products. Front. Microbiol. 2020, 11, 1453. [Google Scholar] [CrossRef] [PubMed]
- Morris, S.D.; Kumar, V.A.; Biswas, R.; Mohan, C.G. Identification of a Staphylococcus aureus amidase catalytic domain inhibitor to prevent biofilm formation by sequential virtual screening, molecular dynamics simulation and biological evaluation. Int. J. Biol. Macromol. 2024, 254, 127842. [Google Scholar] [CrossRef]
- Feng, W.; Chittò, M.; Xie, W.; Ren, Q.; Liu, F.; Kang, X.; Zhao, D.; Li, G.; Moriarty, T.F.; Wang, X. Poly(d-amino acid) Nanoparticles Target Staphylococcal Growth and Biofilm Disassembly by Interfering with Peptidoglycan Synthesis. ACS Nano 2024, 18, 8017–8028. [Google Scholar] [CrossRef] [PubMed]
- Pu, Z.; Tang, X.; Yin, T. Mechanism analysis of chlorogenic acid on Pseudomonas aeruginosa based on transcriptome sequencing. Huaxia Med. 2023, 36, 30–36. [Google Scholar] [CrossRef]
- Lin, N.; Yue, G.; Lan, X.; Yan, X.; Yang, D.; Gao, L.; Su, X.; Guo, J. In vitro study on the antibacterial and drug—Resistance reversal effects of traditional Chinese medicine components on multi-drug-resistant Klebsiella pneumoniae. Chin. Res.-Oriented Hosp. 2023, 10, 23–27. [Google Scholar] [CrossRef]
- Siebert, M.; Berger, R.G.; Pfeiffer, F. Hydrolysis of chlorogenic acid in apple juice using a p-coumaryl esterase of Rhizoctonia solani. J. Sci. Food Agric. 2019, 99, 6644–6648. [Google Scholar] [CrossRef] [PubMed]
- Wang, Q.; Du, T.; Zhang, Z.; Zhang, Q.; Zhang, J.; Li, W.; Jiang, J.D.; Chen, X.; Hu, H.Y. Target fishing and mechanistic insights of the natural anticancer drug candidate chlorogenic acid. Acta Pharm. Sin. B 2024, 14, 4431–4442. [Google Scholar] [CrossRef] [PubMed]






| Serial Number | Metabolite | KEGG Metabolic Pathway | Up-Regulation or Down-Regulation |
|---|---|---|---|
| 1 | Glutamine | Arginine biosynthesis Alanine, aspartate, and glutamate metabolism D-Amino acid metabolism Glyoxylate and dicarboxylate metabolism Nitrogen metabolism Biosynthesis of amino acids ABC transporters Two-component system | Down-regulation |
| 2 | Glutamate | Arginine biosynthesis Alanine, aspartate, and glutamate metabolism Arginine and proline metabolism Histidine metabolism Taurine and hypotaurine metabolism D-Amino acid metabolism E-Nitrogen metabolism Biosynthesis of alkaloids derived from ornithine, lysine, and nicotinic acid Metabolic pathways Biosynthesis of amino acids ABC transporters Two-component system | Down-regulation |
| 3 | Aspartate | Arginine biosynthesis Alanine, aspartate, and glutamate metabolism Glycine, serine, and threonine metabolism Cysteine and methionine metabolism Lysine biosynthesis Histidine metabolism Beta-alanine metabolism Cyanoamino acid metabolism D-Amino acid metabolism E-Biosynthesis of alkaloids derived from ornithine, lysine, and nicotinic acid Metabolic pathways Biosynthesis of amino acids ABC transporters Two-component system | Down-regulation |
| 4 | Thymine | Pyrimidine metabolism Metabolic pathways Nucleotide metabolism | Down-regulation |
| 5 | Carnosine | Histidine metabolism Beta-alanine metabolism Metabolic pathways | Down-regulation |
| 6 | Malonic acid | Fatty acid biosynthesis Pyrimidine metabolism Beta-alanine metabolism Metabolic pathways Fatty acid metabolism | Down-regulation |
| 7 | 3-Hydroxypyruvic acid | Glycine, serine, and threonine metabolism Metabolic pathways | Down-regulation |
| 8 | Myristic acid | Fatty acid biosynthesis Metabolic pathways | Down-regulation |
| 9 | Lysine | Lysine biosynthesis Lysine degradation D-Amino acid metabolism Biosynthesis of alkaloids derived from ornithine, lysine, and nicotinic acid 2-Oxocarboxylic acid metabolism Biosynthesis of amino acids ABC transporters Protein digestion and absorption | Down-regulation |
| 10 | Stearic acid | Fatty acid biosynthesis Metabolic pathways | Down-regulation |
| 11 | 5-Aminopentanal | Lysine degradation Metabolic pathways | Down-regulation |
| 12 | Pyruvate | Glycolysis/Gluconeogenesis Citrate cycle (TCA cycle) Pentose phosphate pathway Pentose and glucuronate interconversions Alanine, aspartate, and glutamate metabolism Glycine, serine, and threonine metabolism Cysteine and methionine metabolism Valine, leucine, and isoleucine biosynthesis Arginine and proline metabolism Tyrosine metabolism Phenylalanine metabolism Benzoate degradation Taurine and hypotaurine metabolism D-Amino acid metabolism | Down-regulation |
| 13 | Taurine | Taurine and hypotaurine metabolism Metabolic pathways ABC transporters | Down-regulation |
| 14 | Carnitine | Thermogenesis bile secretion Diabetic cardiomyopathy | Down-regulation |
| 15 | SM(d18:0/16:0) | Sphingolipid metabolism Metabolic pathways Sphingolipid signaling pathway | Up-regulation |
| 16 | Choline | Glycine, serine, and threonine metabolism Teichoic acid biosynthesis Glycerophospholipid metabolism Metabolic pathways ABC transporters | Down-regulation |
| 17 | Myo-Inositol | Metabolic pathways Biosynthesis of nucleotide sugars ABC transporters | Down-regulation |
| 18 | Arachidic acid | Biosynthesis of unsaturated fatty acids | Down-regulation |
| 19 | Galactosylglycerol | Galactose metabolism Glycerolipid metabolism | Down-regulation |
| 20 | Lactaldehyde | Fructose and mannose metabolism Pyruvate metabolism Propanoate metabolism Metabolic pathways | Down-regulation |
| 21 | Quinic acid | Phenylalanine, tyrosine, and tryptophan biosynthesis Metabolic pathways | Up-regulation |
| 22 | N-Acetyl-beta-alanine | Beta-alanine metabolism | Down-regulation |
| 23 | Taxifolin | Metabolic pathways | Up-regulation |
| 24 | Pyridoxine | Metabolic pathways | Down-regulation |
| 25 | PE(15:0/22:0) | Glycerophospholipid metabolism Metabolic pathways | Down-regulation |
| 26 | Betanidin | Betalain biosynthesis Betalain WAF Metabolic pathways | Up-regulation |
| 27 | Formononetin | Isoflavonoid biosynthesis Biosynthesis of phenylpropanoids Metabolic pathways Biosynthesis of secondary metabolites | Down-regulation |
| 28 | Palmitic acid | Fatty acid biosynthesis Fatty acid elongation Fatty acid degradation Metabolic pathways Fatty acid metabolism | Down-regulation |
| 29 | Glyceric acid | Pentose phosphate pathway Glycine, serine, and threonine metabolism Glycerolipid metabolism Metabolic pathways | Down-regulation |
| 30 | Pipecolic acid | Lysine degradation Biosynthesis of alkaloids derived from ornithine, lysine, and nicotinic acid Metabolic pathways | Down-regulation |
| 31 | 4-Hydroxyphenylpyruvic acid | Tyrosine metabolism Phenylalanine, tyrosine, and tryptophan biosynthesis Metabolic pathways 2-Oxocarboxylic acid metabolism Biosynthesis of amino acids | Up-regulation |
| 32 | N-Acetylglutamic acid | Arginine biosynthesis D-Amino acid metabolism Metabolic pathways Biosynthesis of amino acids | Down-regulation |
| 33 | S-Adenosylmethionine | Cysteine and methionine metabolism Arginine and proline metabolism Metabolic pathways Biosynthesis of amino acids | Down-regulation |
| 34 | Adenosine 5′-diphosphate (ADP) | Purine metabolism Metabolic pathways Nucleotide metabolism | Down-regulation |
| 35 | 2′-Deoxyguanosine 5′-diphosphate (dGDP) | Purine metabolism Metabolic pathways Nucleotide metabolism | Down-regulation |
| 36 | Adenosine 3′,5′-diphosphate (PAP) | Purine metabolism Sulfur metabolism Metabolic pathways | Down-regulation |
| 37 | Capric acid | Fatty acid biosynthesis Metabolic pathways | Up-regulation |
| 38 | Pyrrole-2-carboxylic acid | D-Amino acid metabolism | Down-regulation |
| 39 | PC(20:3(8Z,11Z,14Z)/P-16:0) | Glycerophospholipid metabolism Arachidonic acid metabolism Linoleic acid metabolism Alpha-linolenic acid metabolism Metabolic pathways | Down-regulation |
| 40 | Succinate | Citrate cycle (TCA cycle) Oxidative phosphorylation Alanine, aspartate, and glutamate metabolism Lysine degradation Tyrosine metabolism Phenylalanine metabolism Pyruvate metabolism Biosynthesis of alkaloids derived from ornithine, lysine, and nicotinic acid Metabolic pathways Two-component system | Down-regulation |
| 41 | Isonicotinic acid | Drug metabolism—other enzymes | Down-regulation |
| 42 | Epinephrine | Tyrosine metabolism Metabolic pathways Two-component system Quorum sensing | Down-regulation |
| 43 | Thymidine | Pyrimidine metabolism Metabolic pathways Nucleotide metabolism | Down-regulation |
| 44 | 4-Nitrophenol | Microbial metabolism in diverse environments | Down-regulation |
| 45 | Oleic acid | Fatty acid biosynthesis | Up-regulation |
| 46 | Fucose | Fructose and mannose metabolism Amino sugar and nucleotide sugar metabolism Metabolic pathways Biosynthesis of nucleotide sugars Two-component system Quorum sensing | Down-regulation |
Disclaimer/Publisher’s Note: The statements, opinions and data contained in all publications are solely those of the individual author(s) and contributor(s) and not of MDPI and/or the editor(s). MDPI and/or the editor(s) disclaim responsibility for any injury to people or property resulting from any ideas, methods, instructions or products referred to in the content. |
© 2024 by the authors. Licensee MDPI, Basel, Switzerland. This article is an open access article distributed under the terms and conditions of the Creative Commons Attribution (CC BY) license (https://creativecommons.org/licenses/by/4.0/).
Share and Cite
Yu, X.; Li, Y.; Yang, X.; He, J.; Tang, W.; Chai, Y.; Duan, Z.; Li, W.; Zhao, D.; Wang, X.; et al. Chlorogenic Acid: A Promising Strategy for Milk Preservation by Inhibiting Staphylococcus aureus Growth and Biofilm Formation. Foods 2024, 13, 4104. https://doi.org/10.3390/foods13244104
Yu X, Li Y, Yang X, He J, Tang W, Chai Y, Duan Z, Li W, Zhao D, Wang X, et al. Chlorogenic Acid: A Promising Strategy for Milk Preservation by Inhibiting Staphylococcus aureus Growth and Biofilm Formation. Foods. 2024; 13(24):4104. https://doi.org/10.3390/foods13244104
Chicago/Turabian StyleYu, Xiaoyan, Yufang Li, Xue Yang, Jinze He, Wenhuan Tang, Yunmei Chai, Zuyan Duan, Wenjie Li, Dan Zhao, Xuefeng Wang, and et al. 2024. "Chlorogenic Acid: A Promising Strategy for Milk Preservation by Inhibiting Staphylococcus aureus Growth and Biofilm Formation" Foods 13, no. 24: 4104. https://doi.org/10.3390/foods13244104
APA StyleYu, X., Li, Y., Yang, X., He, J., Tang, W., Chai, Y., Duan, Z., Li, W., Zhao, D., Wang, X., Huang, A., Li, H., & Shi, Y. (2024). Chlorogenic Acid: A Promising Strategy for Milk Preservation by Inhibiting Staphylococcus aureus Growth and Biofilm Formation. Foods, 13(24), 4104. https://doi.org/10.3390/foods13244104

