Effect of Fatty Acids on Backfat Quality in Beijing Black Pigs
Abstract
1. Introduction
2. Materials and Methods
2.1. Animals and Sample Collection
2.2. Backfat Quality and FA Content Measurement
2.3. Genome-Wide Association Study (GWAS) on DFAs
2.4. Candidate Gene Screening and Marquee Gene Enrichment Analysis
2.5. Data Analysis
3. Results
3.1. Phenotypic Data Collation
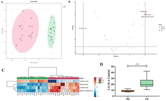
3.2. Multivariate Analysis of DFAs Between HG and LG
3.3. GWAS Analysis on DFAs
3.4. Functional Analysis of Candidate Genes
4. Discussion
5. Conclusions
Supplementary Materials
Author Contributions
Funding
Institutional Review Board Statement
Informed Consent Statement
Data Availability Statement
Acknowledgments
Conflicts of Interest
References
- Liang, Y.; Cheng, Y.; Xu, Y.; Hua, G.; Zheng, Z.; Li, H.; Han, L. Consumer Preferences for Animal Welfare in China: Optimization of Pork Production-Marketing Chains. Animals 2022, 12, 3051. [Google Scholar] [CrossRef] [PubMed]
- Gallardo, D.; Pena, R.N.; Quintanilla, R.; Ramirez, O.; Almuzara, D.; Noguera, J.L.; Amills, M. Quantitative trait loci analysis of a Duroc commercial population highlights differences in the genetic determination of meat quality traits at two different muscles. Anim. Genet. 2012, 43, 800–804. [Google Scholar] [CrossRef] [PubMed]
- Cozzolino, D.; Barlocco, N.; Vadell, A.; Ballesteros, F.; Gallieta, G. The use of visible and near-infrared reflectance spectroscopy to predict colour on both intact and homogenised pork muscle. Food Sci. Technol. 2003, 36, 195–202. [Google Scholar] [CrossRef]
- Kucha, C.T.; Liu, L.; Ngadi, M.O. Non-Destructive Spectroscopic Techniques and Multivariate Analysis for Assessment of Fat Quality in Pork and Pork Products: A Review. Sensors 2018, 18, 377. [Google Scholar] [CrossRef] [PubMed]
- Huff-Lonergan, E.; Baas, T.J.; Malek, M.; Dekkers, J.C.; Prusa, K.; Rothschild, M.F. Correlations among selected pork quality traits. J. Anim. Sci. 2002, 80, 617–627. [Google Scholar] [CrossRef]
- Schumacher, M.; DelCurto-Wyffels, H.; Thomson, J.; Boles, J. Fat Deposition and Fat Effects on Meat Quality—A Review. Animals 2022, 12, 1550. [Google Scholar] [CrossRef]
- Whittington, F.M.; Prescott, N.J.; Wood, J.D.; Enser, M. Effect of dietary linoleic acid on the firmness of backfat in pigs of 85 kg live weight. J. Sci. Food Agric. 1986, 37, 753–761. [Google Scholar] [CrossRef]
- Baer, A.A.; Dilger, A.C. Effect of fat quality on sausage processing, texture, and sensory characteristics. Meat Sci. 2014, 96, 1242–1249. [Google Scholar] [CrossRef] [PubMed]
- Cameron, N.D.; Warriss, P.D.; Porter, S.J.; Enser, M.B. Comparison of Duroc and British landrace pigs for meat and eating quality. Meat Sci. 1990, 27, 227–247. [Google Scholar] [CrossRef]
- Piedrafita, J.; Christian, L.L.; Lonergan, S.M. Fatty acid profiles in three stress genotypes of swine and relationships with performance, carcass and meat quality traits. Meat Sci. 2001, 57, 71–77. [Google Scholar] [CrossRef]
- Padre, R.; Aricetti, J.A.; Moreira, F.B.; Mizubuti, I.Y.; Do, P.I.; Visentainer, J.V.; de Souza, N.E.; Matsushita, M. Fatty acid profile and chemical composition of Longissimus muscle of bovine steers and bulls finished in pasture system. Meat Sci. 2006, 74, 242–248. [Google Scholar] [CrossRef] [PubMed]
- Conner, W.E.; Lin, D.S.; Colvis, C. Differential mobilization of fatty acids from adipose tissue. J. Lipid Res. 1996, 37, 290–298. [Google Scholar] [CrossRef] [PubMed]
- Poklukar, K.; Candek-Potokar, M.; Batorek, L.N.; Tomazin, U.; Skrlep, M. Lipid Deposition and Metabolism in Local and Modern Pig Breeds: A Review. Animals 2020, 10, 424. [Google Scholar] [CrossRef]
- Martinez-Montes, A.M.; Muinos-Buhl, A.; Fernandez, A.; Folch, J.M.; Ibanez-Escriche, N.; Fernandez, A.I. Deciphering the regulation of porcine genes influencing growth, fatness and yield-related traits through genetical genomics. Mamm. Genome 2017, 28, 130–142. [Google Scholar] [CrossRef]
- Xi, B.; Luo, J.; Gao, Y.Q.; Yang, X.L.; Guo, T.F.; Li, W.H.; Du, T.Q. Transcriptome-metabolome analysis of fatty acid of Bamei pork and Gansu Black pork in China. Bioprocess Biosyst. Eng. 2021, 44, 995–1002. [Google Scholar] [CrossRef]
- Lan, Q.; Liufu, S.; Liu, X.; Ai, N.; Xu, X.; Li, X.; Yu, Z.; Yin, Y.; Liu, M.; Ma, H. Comprehensive analysis of transcriptomic and metabolomic profiles uncovered the age-induced dynamic development pattern of subcutaneous fat in Ningxiang pig. Gene 2023, 880, 147624. [Google Scholar] [CrossRef] [PubMed]
- Pan, H.; Huang, T.; Yu, L.; Wang, P.; Su, S.; Wu, T.; Bai, Y.; Teng, Y.; Wei, Y.; Zhou, L.; et al. Transcriptome Analysis of the Adipose Tissue of Luchuan and Duroc Pigs. Animals 2022, 12, 2258. [Google Scholar] [CrossRef]
- Wang, L.; Zhang, L.; Yan, H.; Liu, X.; Li, N.; Liang, J.; Pu, L.; Zhang, Y.; Shi, H.; Zhao, K.; et al. Genome-wide association studies identify the loci for 5 exterior traits in a Large White × Minzhu pig population. PLoS ONE 2014, 9, e103766. [Google Scholar] [CrossRef]
- Liu, X.; Tian, W.; Wang, L.; Zhang, L.; Liang, J.; Wang, L. Integrated Analysis of Long Non-Coding RNA and mRNA to Reveal Putative Candidate Genes Associated with Backfat Quality in Beijing Black Pig. Foods 2022, 11, 3654. [Google Scholar] [CrossRef]
- Brewer, M.S.; Zhu, L.G.; Bidner, B.; Meisinger, D.J.; McKeith, F.K. Measuring pork color: Effects of bloom time, muscle, pH and relationship to instrumental parameters. Meat Sci. 2001, 57, 169–176. [Google Scholar] [CrossRef]
- Yang, J.; Lee, S.H.; Goddard, M.E.; Visscher, P.M. GCTA: A tool for genome-wide complex trait analysis. Am. J. Hum. Genet. 2011, 88, 76–82. [Google Scholar] [CrossRef]
- Benjamini, Y.; Hochberg, Y. Controlling the False Discovery Rate: A Practical and Powerful Approach to Multiple Testing. J. R. Stat. Soc. Ser. B 1995, 57, 289–300. [Google Scholar] [CrossRef]
- Weller, J.I.V.C.; Song, J.Z.; Heyen, D.W.; Lewin, H.A.; Ron, M. A new approach to the problem of multiple comparisons in the genetic dissection of complex traits. Genetics 1998, 150, 1699–1706. [Google Scholar] [CrossRef]
- Hiersche, M.; Ruhle, F.; Stoll, M. Postgwas: Advanced GWAS interpretation in R. PLoS ONE 2013, 8, e71775. [Google Scholar] [CrossRef]
- Wang, Q.; Wang, X. The Effects of a Low Linoleic Acid/alpha-Linolenic Acid Ratio on Lipid Metabolism and Endogenous Fatty Acid Distribution in Obese Mice. Int. J. Mol. Sci. 2023, 24, 12117. [Google Scholar] [CrossRef]
- Wood, J.D.; Richardson, R.I.; Nute, G.R.; Fisher, A.V.; Campo, M.M.; Kasapidou, E.; Sheard, P.R.; Enser, M. Effects of fatty acids on meat quality: A review. Meat Sci. 2004, 66, 21–32. [Google Scholar] [CrossRef]
- Dominguez, R.; Pateiro, M.; Gagaoua, M.; Barba, F.J.; Zhang, W.; Lorenzo, J.M. A Comprehensive Review on Lipid Oxidation in Meat and Meat Products. Antioxidants 2019, 8, 429. [Google Scholar] [CrossRef]
- Ma, Y.; Li, J.; Liu, Y.; Dou, N.; Mu, S.; Wei, X.; Bilawal, A.; Hou, J.; Jiang, Z. Lactitol and beta-cyclodextrin alleviate the intensity of goaty flavor. J. Sci. Food Agric. 2023, 103, 1588–1592. [Google Scholar] [CrossRef]
- Running, C.A.; Mattes, R.D. Different oral sensitivities to and sensations of short-, medium-, and long-chain fatty acids in humans. Am. J. Physiol. Gastrointest. Liver Physiol. 2014, 307, G381–G389. [Google Scholar] [CrossRef]
- Caster, W.O.; Resureccion, A.V.; Cody, M.; Andrews, J.J.; Bargmann, R. Dietary effects of the esters of butyric, caproic, caprylic, capric, lauric, myristic, palmitic, and stearic acids on food intake, weight gain, plasma glucose, and tissue lipid in the male white rat. J. Nutr. 1975, 105, 676–687. [Google Scholar] [CrossRef]
- Denis, P.; Ferlay, A.; Noziere, P.; Gerard, C.; Schmidely, P. Quantitative relationships between ingested and intestinal flows of linoleic and alpha-linolenic acids, body weight and milk performance in mid-lactation dairy cows. Animal 2022, 16, 100661. [Google Scholar] [CrossRef]
- Cao, J.J.; Gregoire, B.R.; Michelsen, K.G.; Picklo, M.S. Decreasing the Ratio of Dietary Linoleic to alpha-Linolenic Acid from 10 to 4 by Changing Only the Former Does Not Prevent Adiposity or Bone Deterioration in Obese Mice. J. Nutr. 2020, 150, 1370–1378. [Google Scholar] [CrossRef]
- Yuan, Q.; Xie, F.; Huang, W.; Hu, M.; Yan, Q.; Chen, Z.; Zheng, Y.; Liu, L. The review of alpha-linolenic acid: Sources, metabolism, and pharmacology. Phytother. Res. 2022, 36, 164–188. [Google Scholar] [CrossRef]
- Wang, L.; Huang, Y.; Wang, Y.; Shan, T. Effects of Polyunsaturated Fatty Acids Supplementation on the Meat Quality of Pigs: A Meta-Analysis. Front. Nutr. 2021, 8, 746765. [Google Scholar] [CrossRef]
- Nong, Q.; Wang, L.; Zhou, Y.; Sun, Y.; Chen, W.; Xie, J.; Zhu, X.; Shan, T. Low Dietary n-6/n-3 PUFA Ratio Regulates Meat Quality, Reduces Triglyceride Content, and Improves Fatty Acid Composition of Meat in Heigai Pigs. Animals 2020, 10, 1543. [Google Scholar] [CrossRef]
- Zhang, Y.; Zhang, J.; Gong, H.; Cui, L.; Zhang, W.; Ma, J.; Chen, C.; Ai, H.; Xiao, S.; Huang, L.; et al. Genetic correlation of fatty acid composition with growth, carcass, fat deposition and meat quality traits based on GWAS data in six pig populations. Meat Sci. 2019, 150, 47–55. [Google Scholar] [CrossRef]
- Zhang, W.; Zhang, J.; Cui, L.; Ma, J.; Chen, C.; Ai, H.; Xie, X.; Li, L.; Xiao, S.; Huang, L.; et al. Genetic architecture of fatty acid composition in the longissimus dorsi muscle revealed by genome-wide association studies on diverse pig populations. Genet. Sel. Evol. 2016, 48, 5. [Google Scholar] [CrossRef]
- Huynh, T.P.; Muráni, E.; Maak, S.; Ponsuksili, S.; Wimmers, K. UBE3B and ZRANB1 polymorphisms and transcript abundance are associated with water holding capacity of porcine M. longissimus dorsi. Meat Sci. 2013, 95, 166–172. [Google Scholar] [CrossRef]
- Pasaje, C.F.; Kim, J.H.; Park, B.L.; Park, J.S.; Uh, S.T.; Kim, M.K.; Park, C.S.; Shin, H.D. UBE3C genetic variations as potent markers of nasal polyps in Korean asthma patients. J. Hum. Genet. 2011, 56, 797–800. [Google Scholar] [CrossRef][Green Version]
- Qi, L.; Heredia, J.E.; Altarejos, J.Y.; Screaton, R.; Goebel, N.; Niessen, S.; Macleod, I.X.; Liew, C.W.; Kulkarni, R.N.; Bain, J.; et al. TRB3 links the E3 ubiquitin ligase COP1 to lipid metabolism. Science 2006, 312, 1763–1766. [Google Scholar] [CrossRef]
- Song, R.; Peng, W.; Zhang, Y.; Lv, F.; Wu, H.K.; Guo, J.; Cao, Y.; Pi, Y.; Zhang, X.; Jin, L.; et al. Central role of E3 ubiquitin ligase MG53 in insulin resistance and metabolic disorders. Nature 2013, 494, 375–379. [Google Scholar] [CrossRef] [PubMed]
- Supakankul, P.; Mekchay, S. Effect of UBE3C polymorphisms on intramuscular fat content and fatty acid composition in Duroc pigs. Genet. Mol. Res. 2016, 15, gmr.15038415. [Google Scholar] [CrossRef] [PubMed]
- Wang, B.; Li, P.; Zhou, W.; Gao, C.; Liu, H.; Li, H.; Niu, P.; Zhang, Z.; Li, Q.; Zhou, J.; et al. Association of Twelve Candidate Gene Polymorphisms with the Intramuscular Fat Content and Average Backfat Thickness of Chinese Suhuai Pigs. Animals 2019, 9, 858. [Google Scholar] [CrossRef]
- Federico, L.; Yang, L.; Brandon, J.; Panchatcharam, M.; Ren, H.; Mueller, P.; Sunkara, M.; Escalante-Alcalde, D.; Morris, A.J.; Smyth, S.S. Lipid phosphate phosphatase 3 regulates adipocyte sphingolipid synthesis, but not developmental adipogenesis or diet-induced obesity in mice. PLoS ONE 2018, 13, e198063. [Google Scholar] [CrossRef]
- Chang, W.; Fa, H.; Xiao, D.; Wang, J. MicroRNA-184 alleviates insulin resistance in cardiac myocytes and high fat diet-induced cardiac dysfunction in mice through the LPP3/DAG pathway. Mol. Cell. Endocrinol. 2020, 508, 110793. [Google Scholar] [CrossRef]
- Li, M.X.; Qiang, J.; Bao, J.W.; Tao, Y.F.; Zhu, H.J.; Xu, P. Growth performance, physiological parameters, and transcript levels of lipid metabolism-related genes in hybrid yellow catfish (Tachysurus fulvidraco ♀ × Pseudobagrus vachellii ♂) fed diets containing Siberian ginseng. PLoS ONE 2021, 16, e0246417. [Google Scholar] [CrossRef] [PubMed]
- Puig-Oliveras, A.; Revilla, M.; Castello, A.; Fernandez, A.I.; Folch, J.M.; Ballester, M. Expression-based GWAS identifies variants, gene interactions and key regulators affecting intramuscular fatty acid content and composition in porcine meat. Sci. Rep. 2016, 6, 31803. [Google Scholar] [CrossRef]
- Ouellette, C.; Rudkowska, I.; Lemieux, S.; Lamarche, B.; Couture, P.; Vohl, M.C. Gene-diet interactions with polymorphisms of the MGLL gene on plasma low-density lipoprotein cholesterol and size following an omega-3 polyunsaturated fatty acid supplementation: A clinical trial. Lipids Health Dis. 2014, 13, 86. [Google Scholar] [CrossRef] [PubMed]
- Hu, Y.; Sun, Q.; Zong, Y.; Liu, J.; Idriss, A.A.; Omer, N.A.; Zhao, R. Prenatal betaine exposure alleviates corticosterone-induced inhibition of CYP27A1 expression in the liver of juvenile chickens associated with its promoter DNA methylation. Gen. Comp. Endocrinol. 2017, 246, 241–248. [Google Scholar] [CrossRef]
- Li, J.; Daly, E.; Campioli, E.; Wabitsch, M.; Papadopoulos, V. De novo synthesis of steroids and oxysterols in adipocytes. J. Biol. Chem. 2014, 289, 747–764. [Google Scholar] [CrossRef]
- Mast, N.; Shafaati, M.; Zaman, W.; Zheng, W.; Prusak, D.; Wood, T.; Ansari, G.A.; Lovgren-Sandblom, A.; Olin, M.; Bjorkhem, I.; et al. Marked variability in hepatic expression of cytochromes CYP7A1 and CYP27A1 as compared to cerebral CYP46A1. Lessons from a dietary study with omega 3 fatty acids in hamsters. Biochim. Biophys. Acta 2010, 1801, 674–681. [Google Scholar] [CrossRef] [PubMed]





| DFAs | HG Mean ± sd | LG Mean ± sd | p-Value | |
|---|---|---|---|---|
| 1 | Linolenic acid | 9.43 ± 1.58 | 4.65 ± 1.10 | 2.02 × 1010 |
| 2 | Alpha-linolenic acid | 0.55 ± 0.11 | 0.23 ± 0.06 | 2.36 × 1010 |
| 3 | Stearic acid | 7.73 ± 1.16 | 3.85 ± 0.50 | 1.97 × 1012 |
| 4 | Caproic acid | 0.02 ± 0.01 | 0.03 ± 0.01 | 2.11 × 107 |
| DFAs | Chr | SNP Name | SNP Position | p-Value | Annotated Gene * | Relationship Between SNP and Annotation Gene Location |
|---|---|---|---|---|---|---|
| CA | 15 | WU_10.2_15_134517097 | 121575947 | 2.80 × 107 | Obscurin like cytoskeletal adaptor 1 (OBSL1) | Intragenic |
| 13 | ASGA0093606 | 73216491 | 5.44 × 107 | Coiled-coil-helix-coiled-coil-helix domain containing 6 (CHCHD6) | Intragenic | |
| 18 | WU_10.2_18_60133742 | 54860187 | 5.69 × 106 | POU class 6 homeobox 2 (POU6F2) | Intragenic | |
| 18 | WU_10.2_18_60174495 | 54904058 | 8.71 × 106 | POU6F2 | Intragenic | |
| 7 | WU_10.2_7_119230503 | 112657325 | 2.82 × 105 | ribosomal protein S6 kinase A5(RPS6KA5) | Intragenic | |
| 9 | WU_10.2_9_25562285 | 23025287 | 5.85 × 105 | folate hydrolase 1B (FOLH1B) | Upstream of gene | |
| 7 | WU_10.2_7_119093281 | 112611525 | 6.39 × 105 | RPS6KA5 | Intragenic | |
| SA | 6 | ASGA0091446 | 76942191 | 3.91 × 109 | Immunoglobin superfamily member 21 (IGSF21) | Intragenic |
| 18 | WU_10.2_18_60133742 | 54860187 | 5.69 × 106 | POU6F2 | Intragenic | |
| 9 | ASGA0101263 | 45448558 | 5.92 × 106 | Transmembrane serine protease 4 (TMPRSS4) | Upstream of gene | |
| 18 | WU_10.2_18_60174495 | 54904058 | 8.71 × 106 | POU6F2 | Intragenic | |
| 8 | MARC0056851 | 40158429 | 1.75 × 105 | factor interacting with PAPOLA and CPSF1 (FIP1L1) | Intragenic | |
| 9 | H3GA0027259 | 22298425 | 5.74 × 105 | glutamate metabotropic receptor 5 (GRM5) | Intragenic | |
| 5 | WU_10.2_5_67729569 | 65495186 | 9.52 × 105 | potassium voltage-gated channel subfamily A member 5 (KCNA5) | Upstream of gene | |
| 12 | ALGA0066694 | 23815963 | 9.62 × 105 | aminopeptidase puromycin sensitive (NPEPPS) | Intragenic | |
| LA | 10 | WU_10.2_10_33859597 | 29938662 | 1.94 × 105 | neurotrophic receptor tyrosine kinase 2 (NTRK2) | Downstream of gene |
| 10 | MARC0047936 | 34574312 | 6.16 × 105 | ― | ― | |
| ALA | 6 | ASGA0091446 | 76942191 | 3.91 × 109 | IGSF21 | Intragenic |
| 15 | WU_10.2_15_134517097 | 121575947 | 1.23 × 105 | OBSL1 | Intragenic | |
| 8 | MARC0056851 | 40158429 | 1.75 × 105 | FIP1L1 | Intragenic | |
| 6 | WU_10.2_6_144009285 | 156191045 | 2.27 × 105 | phospholipid phosphatase 3 (PLPP3) | Upstream of gene | |
| LA/ALA | 18 | WU_10.2_18_1597750 | 1630314 | 1.30 × 107 | Ubiquitin protein ligase E3C (UBE3C) | Intragenic |
| 18 | WU_10.2_18_1255378 | 1239414 | 2.79 × 106 | Protein tyrosine phosphatase receptor type N2 (PTPRN2) | Intragenic | |
| 11 | ASGA0051239 | 62961302 | 4.68 × 106 | glypican 6 (GPC6) | Intragenic | |
| 8 | WU_10.2_8_2041192 | 2312933 | 9.48 × 106 | adrenoceptor alpha 2C (ADRA2C) | Downstream of gene | |
| 6 | ASGA0091446 | 76942191 | 3.59 × 105 | IGSF21 | Intragenic |
Disclaimer/Publisher’s Note: The statements, opinions and data contained in all publications are solely those of the individual author(s) and contributor(s) and not of MDPI and/or the editor(s). MDPI and/or the editor(s) disclaim responsibility for any injury to people or property resulting from any ideas, methods, instructions or products referred to in the content. |
© 2024 by the authors. Licensee MDPI, Basel, Switzerland. This article is an open access article distributed under the terms and conditions of the Creative Commons Attribution (CC BY) license (https://creativecommons.org/licenses/by/4.0/).
Share and Cite
Zhu, X.; Tian, W.; Hu, Z.; Hou, R.; Hou, X.; Wang, L.; Zhang, L.; Pu, L.; Wang, L.; Liu, X. Effect of Fatty Acids on Backfat Quality in Beijing Black Pigs. Foods 2024, 13, 3927. https://doi.org/10.3390/foods13233927
Zhu X, Tian W, Hu Z, Hou R, Hou X, Wang L, Zhang L, Pu L, Wang L, Liu X. Effect of Fatty Acids on Backfat Quality in Beijing Black Pigs. Foods. 2024; 13(23):3927. https://doi.org/10.3390/foods13233927
Chicago/Turabian StyleZhu, Xueli, Weilong Tian, Ziping Hu, Renda Hou, Xinhua Hou, Ligang Wang, Longchao Zhang, Lei Pu, Lixian Wang, and Xin Liu. 2024. "Effect of Fatty Acids on Backfat Quality in Beijing Black Pigs" Foods 13, no. 23: 3927. https://doi.org/10.3390/foods13233927
APA StyleZhu, X., Tian, W., Hu, Z., Hou, R., Hou, X., Wang, L., Zhang, L., Pu, L., Wang, L., & Liu, X. (2024). Effect of Fatty Acids on Backfat Quality in Beijing Black Pigs. Foods, 13(23), 3927. https://doi.org/10.3390/foods13233927

