Investigating Flavor Enhancement Methods in NaCl-Reduced Chinese Bacon (Larou) by Focusing on Physicochemical Characteristics, Bacterial Diversity, and Volatiles
Abstract
1. Introduction
2. Materials and Methods
2.1. Preparation of Larou with Different-Salinity
2.2. Sensory Evaluation
2.3. Determination of PCs
2.4. Diversity Analysis of Bacteria
2.5. Determination of VOCs
2.6. Statistical Analysis
3. Results and Discussion
3.1. Sensory Evaluation
3.2. Analysis of PCs
3.3. Analysis of Bacterial Diversity
3.4. Changes in Bacterial Abundance
3.5. Analysis of VOCs
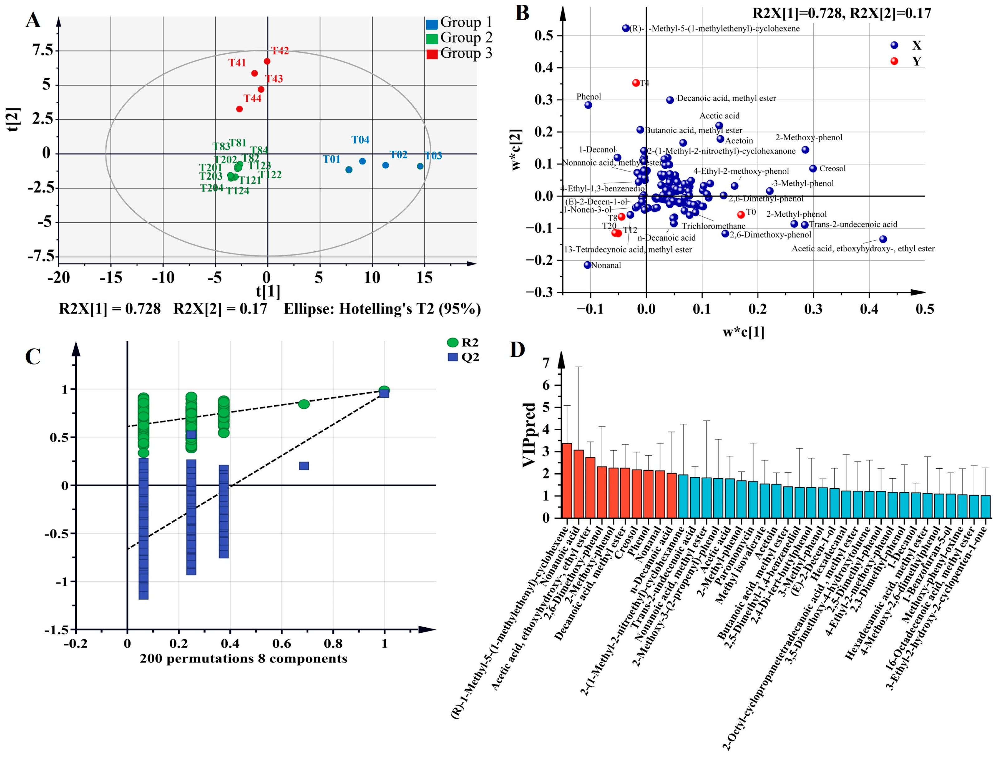
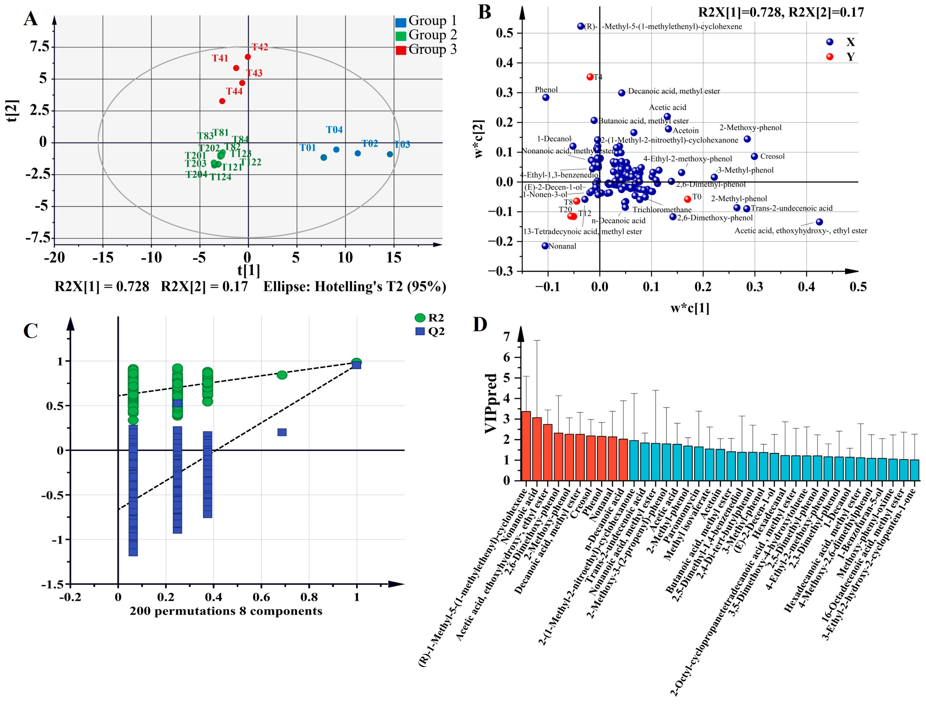
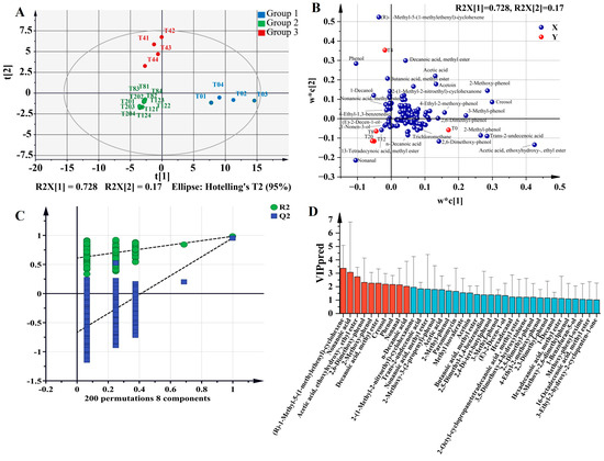
3.6. Discriminant Analysis of VOCs
3.7. Correlation Analysis of PCs, Bacterial Diversity, and VOCs
4. Conclusions
Supplementary Materials
Author Contributions
Funding
Institutional Review Board Statement
Informed Consent Statement
Data Availability Statement
Conflicts of Interest
References
- Kim, S.W.; Gormley, A.; Jang, K.B.; Duarte, M.E. Current status of global pig production: An overview and -research-trends. Anim. Biosci. 2024, 37, 719–729. [Google Scholar] [CrossRef] [PubMed]
- Wang, Z.; Wang, Z.; Ji, L.; Zhang, J.; Zhao, Z.; Zhang, R.; Bai, T.; Hou, B.; Zhang, Y.; Liu, D.; et al. A review: Microbial diversity and function of fermented meat products in China. Front. Microbiol. 2021, 12, 645435. [Google Scholar] [CrossRef] [PubMed]
- Ruan, J.; Wu, Z.; Xu, J.; Yu, Y.; Tang, Y.; Xie, X.; Chen, J.; Wang, Z.; Zhang, D.; Tang, J.; et al. Effects of replacement partial sodium chloride on characteristic flavor substances of bacon during storage based on GC×GC-MS and non-targeted metabolomics analyses. Food Chem. 2023, 428, 136805. [Google Scholar] [CrossRef] [PubMed]
- Yang, L.; Li, H.; Wu, H.; Su, C.; He, Z. Quality relationship between smoked and air-dried bacon of Sichuan-Chongqing in China: Free amino acids, volatile compounds, and microbial diversity. Food Res. Int. 2023, 164, 112274. [Google Scholar] [CrossRef]
- Wang, J.; Huang, X.; Zhang, Y.; Li, S.; Dong, X.; Qin, L. Effect of sodium salt on meat products and reduction sodium strategies —A review. Meat Sci. 2023, 205, 109296. [Google Scholar] [CrossRef]
- Frankowski, K.M.; Miracle, R.E.; Drake, M.A. The role of sodium in the salty taste of permeate. J. Dairy Sci. 2014, 97, 5356–5370. [Google Scholar] [CrossRef]
- Hu, Y.; Zhang, L.; Badar, I.H.; Liu, Q.; Liu, H.; Chen, Q.; Kong, B. Insights into the flavor perception and enhancement of sodium-reduced fermented foods: A review. Crit. Rev. Food Sci. Nutr. 2024, 64, 2248–2262. [Google Scholar] [CrossRef]
- Gan, X.; Li, H.; Wang, Z.; Emara, A.M.; Zhang, D.; He, Z. Does protein oxidation affect proteolysis in low sodium Chinese traditional bacon processing? Meat Sci. 2019, 150, 14–22. [Google Scholar] [CrossRef]
- Gan, X.; Zhao, L.; Li, J.; Tu, J.; Wang, Z. Effects of partial replacement of NaCl with KCl on bacterial communities and physicochemical characteristics of typical Chinese bacon. Food Microbiol. 2021, 93, 103605. [Google Scholar] [CrossRef]
- Lin, X.; Tang, Y.; Hu, Y.; Lu, Y.; Sun, Q.; Lv, Y.; Zhang, Q.; Wu, C.; Zhu, M.; He, Q.; et al. Sodium reduction in traditional fermented foods: Challenges, strategies, and perspectives. J. Agric. Food Chem. 2021, 69, 8065–8080. [Google Scholar] [CrossRef]
- Jiang, L.; Shen, S.; Zuo, A.; Chi, Y.; Lu, Y.; He, Q. Unveiling the aromatic differences of low-salt Chinese horse bean-chili-paste using metabolomics and sensomics approaches. Food Chem. 2024, 445, 138746. [Google Scholar] [CrossRef] [PubMed]
- Yu, A.; Sun, B. Flavour substances of Chinese traditional smoke-cured bacon. Food Chem. 2005, 89, 227–233. [Google Scholar]
- Chen, H.; Zhang, Y.; Wang, X.; Nie, X.; Liu, D.; Zhao, Z. The volatile flavor substances, microbial diversity, and their potential correlations of inner and surface areas within Chinese Qingcheng Mountain traditional Bacon. Foods 2023, 12, 3729. [Google Scholar] [CrossRef] [PubMed]
- Liao, S.; Han, J.; Jiang, C.; Zhou, B.; Jiang, Z.; Tang, J.; Ding, W.; Che, Z.; Lin, H. HS-SPME-GC × GC/MS combined with multivariate statistics analysis to investigate the flavor formation mechanism of tank-fermented broad bean paste. Food Chem. X 2023, 17, 100556. [Google Scholar] [CrossRef] [PubMed]
- Ferracane, A.; Manousi, N.; Tranchida, P.Q.; Zachariadis, G.A.; Mondello, L.; Rosenberg, E. Exploring the volatile profile of whiskey samples using solid-phase microextraction arrow and comprehensive two-dimensional gas chromatography-mass spectrometry. J. Chromatogr. A. 2022, 1676, 463241. [Google Scholar] [CrossRef]
- Yang, L.; Li, H.; Wu, H.; Liu, S.; He, Z. Effect of staphylococci fermentation and their synergistic Lactobacillus on the physicochemical characteristics and nonvolatile metabolites of Chinese bacon. Meat Sci. 2024, 212, 109461. [Google Scholar] [CrossRef]
- Yang, P.; Zhong, G.; Yang, J.; Zhao, L.; Sun, D.; Tian, Y.; Li, R.; Rong, L. Metagenomic and metabolomic profiling reveals the correlation between the microbiota and flavor compounds and nutrients in fermented sausages. Food Chem. 2022, 375, 131645. [Google Scholar] [CrossRef]
- ISO 1841-1:1996 (E); The International Organization for Standardization. Meat and meat products—Determination of chloride content—Part 1: Volhard method. 1st ed. The International Organization for Standardization: Geneva, Switzerland, 1996.
- GB5009.237-2016; Standardization Administration of the People’s Republic of China. National Food Safety Standard: Determination of pH Value in Foods. National Health Commission of the People’s Republic of China: Beijing, China, 2016.
- ISO-1442-1997; The International Organization for Standardization. Meat and Meat Products—Determination of Moisture Content (Reference Method). The International Organization for Standardization: Geneva, Switzerland, 1997.
- GB5009.33-2016; Standardization Administration of the People’s Republic of China. National Food Safety Standard: Determination of Nitrite and Nitrate in Foods. National Health Commission of the People’s Republic of China: Beijing, China, 2016.
- Yang, L.; Li, H.; Wu, H.; Liu, S.; He, Z. Staphylococcus inoculation enhances the sensorial attributes of Chinese bacon by coordinating the composition of flavor compounds through amino acid metabolism. Food Res. Int. 2024, 178, 113936. [Google Scholar] [CrossRef]
- GB5009.228-2016; Standardization Administration of the People’s Republic of China. National Food Safety Standard: Determination of Volatile Basic Nitrogen in Foods. National Health Commission of the People’s Republic of China: Beijing, China, 2016.
- Song, Z.; Cao, Y.; Zhang, Y.; Zhang, Z.; Shi, X.; Zhang, W.; Wen, P. Effects of storage methods on the microbial community and quality of Sichuan smoked bacon. LWT-Food Sci. Technol. 2022, 158, 113115. [Google Scholar] [CrossRef]
- Wu, H.; He, Z.; Yang, L.; Li, H. Exploring the formation of a transparent fat portion in bacon after heating based on physicochemical characteristics and microstructure. Food Chem. X 2023, 20, 100964. [Google Scholar] [CrossRef]
- Huang, X.; Luo, J.; Lou, A.; Zhou, B.; Luo, S.; Shen, Q. Effect of Liquid Smoking Temperature on the Lipid Properties of Chinese Bacon. Food Res. Dev. 2022, 43, 157–163. [Google Scholar]
- Suman, S.P.; Joseph, P. Myoglobin chemistry and meat color. Annu. Rev. Food Sci. Technol. 2013, 4, 79–99. [Google Scholar] [CrossRef] [PubMed]
- Ras, G.; Bailly, X.; Chacornac, J.P.; Zuliani, V.; Derkx, P.; Seibert, T.M.; Talon, R.; Leroy, S. Contribution of nitric oxide synthase from coagulase-negative staphylococci to the development of red myoglobin derivatives. Int. J. Food Microbiol. 2018, 266, 310–316. [Google Scholar] [CrossRef]
- Gu, Y.; Qiao, R.; Jin, B.; He, Y.; Tian, J. Effect of Limosilactobacillus fermentum 332 on physicochemical characteristics, volatile flavor components, and quorum sensing in fermented sausage. Sci. Rep. Vol. 2023, 13, 3942. [Google Scholar] [CrossRef]
- Zhou, C.; Wu, X.; Pan, D.; Xia, Q.; Sun, Y.; Geng, F.; Cao, J. TMT-labeled quantitative proteomic reveals the mechanism of proteolysis and taste improvement of dry-cured bacon with Staphylococcus co-inoculation. Food Chem. 2024, 436, 137711. [Google Scholar] [CrossRef]
- Wang, Y.; Zhou, H.; Zhou, K.; Han, Q.; Wang, Z.; Xu, B. Study on the roles of microorganisms and endogenous enzymes in the evolution of metabolic characteristics of lean portion during traditional Chinese bacon processing. Food Res. Int. 2022, 162, 112087. [Google Scholar] [CrossRef]
- Udomsil, N.; Pongjanla, S.; Rodtong, S.; Tanasupawat, S.; Yongsawatdigul, J. Extremely halophilic strains of Halobacterium salinarum as a potential starter culture for fish sauce fermentation. J. Food Sci. 2022, 87, 5375–5389. [Google Scholar] [CrossRef]
- Shen, Q.; Zeng, X.; Kong, L.; Sun, X.; Shi, J.; Wu, Z.; Guo, Y.; Pan, D. Research progress of nitrite metabolism in fermented meat products. Foods 2023, 12, 1485. [Google Scholar] [CrossRef]
- Bleicher, J.; Ebner, E.E.; Bak, K.H. Formation and analysis of volatile and odor compounds in meat—A review. Molecules 2022, 27, 6703. [Google Scholar] [CrossRef]
- Fu, Y.; Cao, S.; Yang, L.; Li, Z. Flavor formation based on lipid in meat and meat products: A review. J. Food Biochem. 2022, 46, 14439. [Google Scholar] [CrossRef]
- Tahir, H.E.; Hashim, S.B.H.; Komla Mahunu, G.; Arslan, M.; Jiyong, S.; Adam Mariod, A.; Zhang, J.; El-Seedi, H.R.; Zhai, X.; Musa, T.H.; et al. Smart films fabricated from natural pigments for measurement of total volatile basic nitrogen (TVB-N) content of meat for freshness evaluation: A systematic review. Food Chem. 2022, 396, 133674. [Google Scholar] [CrossRef] [PubMed]
- Bekhit, A.E.-D.A.; Holman, B.W.B.; Giteru, S.G.; Hopkins, D.L. Total volatile basic nitrogen (TVB-N) and its role in meat spoilage: A review. Trends Food Sci. Technol. 2021, 109, 280–302. [Google Scholar] [CrossRef]
- Zwirzitz, B.; Thalguter, S.; Wetzels, S.U.; Stessl, B.; Wagner, M.; Selberherr, E. Autochthonous fungi are central components in microbial community structure in raw fermented sausages. Microb. Biotechnol. 2022, 15, 1392–1403. [Google Scholar] [CrossRef] [PubMed]
- Betts, G. 23—Other spoilage bacteria. In Food Spoilage Microorganisms; Blackburn, W., Ed.; Woodhead Publishing: Sawston, UK, 2006; pp. 668–693. [Google Scholar]
- Kämpfer, P. Acinetobacter. In Encyclopedia of Food Microbiology; Robinson, R.K., Ed.; Elsevier: Amsterdam, The Netherlands, 1999; pp. 7–16. [Google Scholar]
- Isonhood, J.H.; Drake, M. Aeromonas species in foods. J. Food Prot. 2002, 65, 575–582. [Google Scholar] [CrossRef]
- De Paiva Anciens Ramos, G.L.; Vigoder, H.C.; dos Santos Nascimento, J. Kocuria spp. in foods: Biotechnological uses and risks for food safety. Appl. Food Biotechnol. 2021, 8, 79–88. [Google Scholar]
- Lorenzo, J.M.; Munekata, P.E.; Dominguez, R.; Pateiro, M.; Saraiva, J.A.; Franco, D. Chapter 3—Main Groups of Microorganisms of Relevance for Food Safety and Stability: General Aspects and Overall Description. In Innovative Technologies for Food Preservation; Barba, F.J., Souza Sant’Ana, A., Orlien, V., Koubaa, M., Eds.; Academic Press: Cambridge, MA, USA, 2018; pp. 53–107. [Google Scholar]
- Singh, S.; Goswami, P.; Singh, R.; Heller, K.J. Application of molecular identification tools for Lactobacillus, with a focus on discrimination between closely related species: A review. LWT Food Sci. Technol. 2009, 42, 448–457. [Google Scholar] [CrossRef]
- Teixeira, L.M.; Merquior, V.L.C.; Shewmaker, P.L. Vagococcus. In Encyclopedia of Food Microbiology, 2nd ed.; Batt, C.A., Tortorello, M.L., Eds.; Academic Press: Cambridge, MA, USA, 2014; pp. 673–679. [Google Scholar]
- Casaburi, A.; Piombino, P.; Nychas, G.-J.; Villani, F.; Ercolini, D. Bacterial populations and the volatilome associated to meat spoilage. Food Microbiol. 2015, 45, 83–102. [Google Scholar] [CrossRef]
- Khusro, A.; Aarti, C. Metabolic heterogeneity and techno-functional attributes of fermented foods-associated coagulase-negative staphylococci. Food Microbiol. 2022, 105, 104028. [Google Scholar] [CrossRef]
- Chong, H.; Li, Q. Microbial production of rhamnolipids: Opportunities, challenges and strategies. Microb. Cell Factories 2017, 16, 137. [Google Scholar] [CrossRef]
- Ramos, G.L.P.A.; Vigoder, H.C.; Nascimento, J.S. Technological applications of Macrococcus caseolyticus and its impact on food safety. Curr. Microbiol. 2020, 78, 11–16. [Google Scholar] [CrossRef]
- Merlo, T.C.; Lorenzo, J.M.; Saldana, E.; Patinho, I.; Oliveira, A.C.; Menegali, B.S.; Selani, M.M.; Dominguez, R.; Contreras-Castillo, C.J. Relationship between volatile organic compounds, free amino acids, and sensory profile of smoked bacon. Meat Sci. 2021, 181, 108596. [Google Scholar] [CrossRef] [PubMed]
- Flores, M. Understanding the implications of current health trends on the aroma of wet and dry cured meat product. Meat Sci. 2018, 114, 53–61. [Google Scholar] [CrossRef] [PubMed]
- Ye, Q.; Tan, J.; He, X.; Wang, C.; Liu, X.; Li, C.; Fang, Z.; Chen, H.; Liu, Y.; Chen, S.; et al. Effect of lipase and lipoxygenase on lipid metabolism and the formation of main volatile flavour compounds in fermented fish products: A review. Int. J. Food Sci. Technol. 2024, 59, 1248–1259. [Google Scholar] [CrossRef]
- Yang, Y.; Zhang, X.; Wang, Y.; Pan, D.; Sun, Y.; Cao, J. Study on the volatile compounds generated from lipid oxidation of Chinese bacon (unsmoked) during processing. Eur. J. Lipid Sci. Technol. 2017, 119, 1600512. [Google Scholar] [CrossRef]
- Shen, S.; Wu, H.; Li, T.; Sun, H.; Wang, Y.; Ning, J. Formation of aroma characteristics driven by volatile components during long-term storage of a tea. Food Chem. 2023, 411, 135487. [Google Scholar] [CrossRef]
- Wang, S.; Chen, H.; Sun, J.; Zhang, N.; Wang, S.; Sun, B. Effects of cooking methods on aroma formation in pork: A comprehensive review. Food Chem. X 2023, 20, 100884. [Google Scholar] [CrossRef]
- Sanlier, N.; Gokcen, B.B.; Sezgin, A.C. Health benefits of fermented foods. Crit. Rev. Food Sci. Nutr. 2019, 59, 506–527. [Google Scholar] [CrossRef]
- Shi, Q.; Wang, X.; Ju, Z.; Liu, B.; Lei, C.; Wang, H.; Li, H. Technological and safety characterization of Kocuria rhizophila isolates from traditional ethnic dry-cured ham of Nuodeng, Southwest China. Front. Microbiol. 2021, 12, 761019. [Google Scholar] [CrossRef]

, T0;
, T4;
, T8;
, T12;
, T20. The circles represent the 95% confidence intervals between samples, and the dashed lines are the connections between the samples and the center of the confidence intervals.
, T0;
, T4;
, T8;
, T12;
, T20. The circles represent the 95% confidence intervals between samples, and the dashed lines are the connections between the samples and the center of the confidence intervals.





| Indicators | Sample Codes | p Value | ||||
|---|---|---|---|---|---|---|
| T0 | T4 | T8 | T12 | T20 | ||
| NaCl (%) | 0.42 ± 0.08 e | 3.23 ± 0.03 d | 7.05 ± 0.01 c | 7.59 ± 0.07 b | 8.81 ± 0.01 a | <0.0001 |
| a* | 8.84 ± 0.55 a | 9.73 ± 0.53 a | 8.83 ± 0.93 a | 8.79 ± 0.37 a | 4.72 ± 0.80 b | <0.0001 |
| b* | 6.97 ± 1.44 a | 7.58 ± 0.42 a | 2.93 ± 1.05 b | 5.28 ± 0.94 b | 8.47 ± 1.08 a | 0.01530 |
| L* | 1.05 ± 0.21 d | 6.23 ± 0.90 cd | 11.20 ± 1.06 bc | 14.85 ± 1.85 b | 35.09 ± 2.51 a | <0.0001 |
| pH | 6.47 ± 0.02 a | 6.21 ± 0.02 b | 6.03 ± 0.02 c | 6.03 ± 0.01 c | 6.05 ± 0.01 c | <0.0001 |
| Moisture content (%) | 17.61 ± 2.05 b | 21.40 ± 0.25 b | 32.71 ± 0.44 a | 31.63 ± 1.01 a | 30.43 ± 1.07 a | <0.0001 |
| NaNO2 (μg/g) | 0.59 ± 0.01 d | 0.73 ± 0.004 c | 1.16 ± 0.03 b | 1.40 ± 0.02 a | 1.26 ± 0.03 b | <0.0001 |
| TBARS (mg MDA/kg minced Larou) | 0.74 ± 0.01 b | 0.97 ± 0.11 a | 0.68 ± 0.01 b | 0.73 ± 0.01 b | 0.66 ± 0.02 b | 0.0078 |
| TVB-N (mg/100 g) | 28.60 ± 1.40 a | 14.54 ± 0.27 b | 9.42 ± 0.61 c | 7.70 ± 0.10 cd | 5.98 ± 0.24 d | <0.0001 |
| Indicators | Sample Codes | p Value | ||||
|---|---|---|---|---|---|---|
| T0 | T4 | T8 | T12 | T20 | ||
| ACE | 90.25 ± 6.85 a | 214.00 ± 96.14 a | 184.00 ± 46.23 a | 187.30 ± 21.83 a | 156.30 ± 10.01 a | 0.4738 |
| Shannon | 2.76 ± 0.08 ab | 2.48 ± 0.24 b | 2.85 ± 0.13 ab | 3.23 ± 0.04 a | 3.12 ± 0.03 a | 0.0059 |
| Simpson | 0.11 ± 0.01 ab | 0.19 ± 0.04 a | 0.12 ± 0.02 ab | 0.07 ± 0.01 b | 0.08 ± 0.01 b | 0.0036 |
| Shannoneven | 0.61 ± 0.01 a | 0.48 ± 0.03 b | 0.56 ± 0.01 a | 0.62 ± 0.01 a | 0.62 ± 0.01 a | <0.0001 |
| Coverage | 1.00 a | 1.00 a | 1.00 a | 1.00 a | 1.00 a | - |
Disclaimer/Publisher’s Note: The statements, opinions and data contained in all publications are solely those of the individual author(s) and contributor(s) and not of MDPI and/or the editor(s). MDPI and/or the editor(s) disclaim responsibility for any injury to people or property resulting from any ideas, methods, instructions or products referred to in the content. |
© 2024 by the authors. Licensee MDPI, Basel, Switzerland. This article is an open access article distributed under the terms and conditions of the Creative Commons Attribution (CC BY) license (https://creativecommons.org/licenses/by/4.0/).
Share and Cite
Yang, L.; Li, H.; Wu, H.; Sun, X.; Liu, S.; He, Z. Investigating Flavor Enhancement Methods in NaCl-Reduced Chinese Bacon (Larou) by Focusing on Physicochemical Characteristics, Bacterial Diversity, and Volatiles. Foods 2024, 13, 3820. https://doi.org/10.3390/foods13233820
Yang L, Li H, Wu H, Sun X, Liu S, He Z. Investigating Flavor Enhancement Methods in NaCl-Reduced Chinese Bacon (Larou) by Focusing on Physicochemical Characteristics, Bacterial Diversity, and Volatiles. Foods. 2024; 13(23):3820. https://doi.org/10.3390/foods13233820
Chicago/Turabian StyleYang, Li, Hongjun Li, Han Wu, Xuelian Sun, Shuyun Liu, and Zhifei He. 2024. "Investigating Flavor Enhancement Methods in NaCl-Reduced Chinese Bacon (Larou) by Focusing on Physicochemical Characteristics, Bacterial Diversity, and Volatiles" Foods 13, no. 23: 3820. https://doi.org/10.3390/foods13233820
APA StyleYang, L., Li, H., Wu, H., Sun, X., Liu, S., & He, Z. (2024). Investigating Flavor Enhancement Methods in NaCl-Reduced Chinese Bacon (Larou) by Focusing on Physicochemical Characteristics, Bacterial Diversity, and Volatiles. Foods, 13(23), 3820. https://doi.org/10.3390/foods13233820

