Unraveling the Formation Mechanism of Egg’s Unique Flavor via Flavoromics and Lipidomics
Abstract
1. Introduction
2. Materials and Methods
2.1. Materials
2.2. Samples Pretreatment at Different Temperatures
2.3. Electronic Nose Analysis
2.4. GC-MS Analysis
2.5. GC–O–MS Analysis
2.6. Lipidomics Analysis Using UPLC–Q-Exactive HF-X
2.7. Data Analysis
3. Results and Discussions
3.1. Flavor Profile Analysis of Egg Yolks
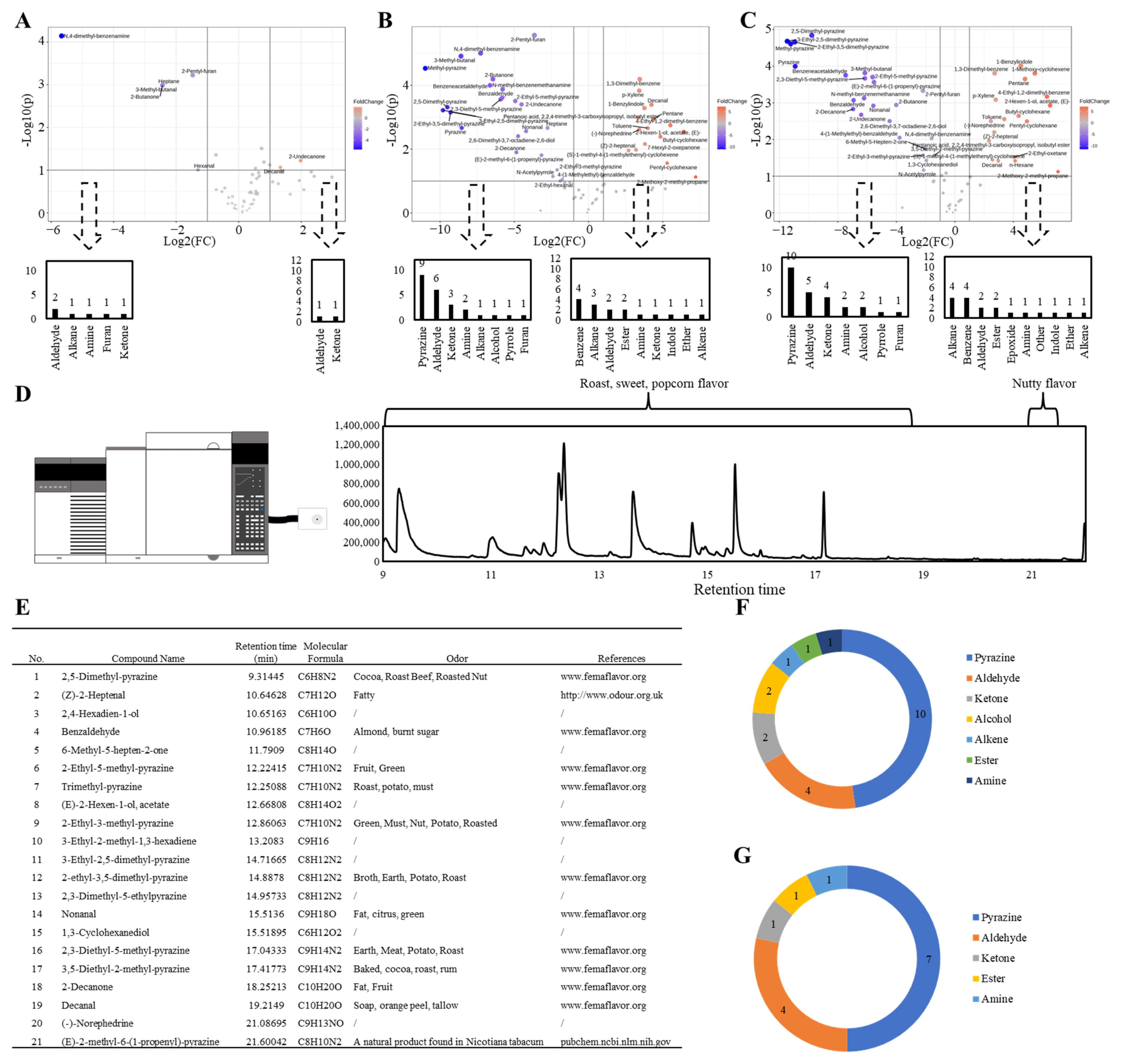
3.2. Change in Volatile Flavor Compounds of Egg Yolks during Thermal Treatment
3.3. Analysis of Key Volatile Flavor Compounds of Egg Yolks via GC–O–MS
3.4. Lipid Molecular Species Profile Analysis of Egg Yolks
3.5. Exploration of Key Lipids Associated with the Flavor of Egg Yolks
3.6. Characterization and Analysis of Oxidized Lipids in Egg Yolk Combined with the Molecular Network
4. Conclusions
Supplementary Materials
Author Contributions
Funding
Data Availability Statement
Conflicts of Interest
References
- Benelam, B.; Roe, M.; Pinchen, H.; Church, S.; Buttriss, J.; Gray, J.; Farron-Wilson, M.; Finglas, P. New data on the nutritional composition of UK hens’ eggs. Nutr. Bull. 2012, 37, 344–349. [Google Scholar] [CrossRef]
- Anton, M. Composition and structure of hen egg yolk. In Bioactive Egg Compounds; Springer: Berlin/Heidelberg, Germany, 2007; pp. 293–389. [Google Scholar]
- Ali, A.H.; Zou, X.; Lu, J.; Abed, S.M.; Yao, Y.; Tao, G.; Jin, Q.; Wang, X. Identification of phospholipids classes and molecular species in different types of egg yolk by using UPLC-Q-TOF-MS. Food Chem. 2017, 221, 58–66. [Google Scholar] [CrossRef] [PubMed]
- Wang, Q.; Jin, G.; Jin, Y.; Ma, M.; Wang, N.; Liu, C.; He, L. Discriminating eggs from different poultry species by fatty acids and volatiles profiling: Comparison of SPME-GC/MS, electronic nose, and principal component analysis method. Eur. J. Lipid Sci. Technol. 2014, 116, 1044–1053. [Google Scholar] [CrossRef]
- Wang, X.; Xiang, X.; Wei, S.; Li, S. Multi-omics revealed the formation mechanism of flavor in salted egg yolk induced by the stages of lipid oxidation during salting. Food Chem. 2023, 398, 133794. [Google Scholar] [CrossRef] [PubMed]
- Warren, M.W.; Larick, D.K.; Ball, H.R., Jr. Volatiles and sensory characteristics of cooked egg yolk, white and their combinations. J. Food Sci. 1995, 60, 79–84. [Google Scholar] [CrossRef]
- Umano, K.; Hagi, Y.; Shoji, A.; Shibamoto, T. Volatile compounds formed from cooked whole egg, egg yolk, and egg white. J. Agric. Food Chem. 1990, 38, 461–464. [Google Scholar] [CrossRef]
- Cerny, C.; Guntz, R. Evaluation of potent odorants in heated egg yolk by aroma extract dilution analysis. Eur. Food Res. Technol. 2004, 219, 452–454. [Google Scholar] [CrossRef]
- Sugino, H.; Nitoda, T.; Juneja, L.R. General chemical composition of hen eggs. In Hen Eggs; CRC Press: Boca Raton, FL, USA, 2018; pp. 13–24. [Google Scholar]
- Bravo-Lamas, L.; Barron, L.J.; Farmer, L.; Aldai, N. Fatty acid composition of intramuscular fat and odour-active compounds of lamb commercialized in northern Spain. Meat Sci. 2018, 139, 231–238. [Google Scholar] [CrossRef]
- Dunkel, A.; Steinhaus, M.; Kotthoff, M.; Nowak, B.; Krautwurst, D.; Schieberle, P.; Hofmann, T. Nature’s chemical signatures in human olfaction: A foodborne perspective for future biotechnology. Angew. Chem. Int. Ed. 2014, 53, 7124–7143. [Google Scholar] [CrossRef]
- Zhou, L.; Zhao, M.; Khalil, A.; Marcic, C.; Bindler, F.; Marchioni, E. Identification of volatiles from oxidised phosphatidylcholine molecular species using headspace solid-phase microextraction (HS-SPME) and gas chromatography-mass spectrometry (GC-MS). Anal. Bioanal. Chem. 2013, 405, 9125–9137. [Google Scholar] [CrossRef]
- Perkins, E.G. Volatile odor and flavor components formed in deep frying. In Deep Frying; Erickson, M.D., Ed.; AOCS Press: Urbana, IL, USA, 2007; pp. 51–56. [Google Scholar]
- Zhou, Z.; Li, Y.-L.; Zhao, F.; Xin, R.; Huang, X.-H.; Zhang, Y.-Y.; Zhou, D.; Qin, L. Unraveling the thermal oxidation products and peroxidation mechanisms of different chemical structures of lipids: An example of molecules containing oleic acid. J. Agric. Food Chem. 2022, 70, 16410–16423. [Google Scholar] [CrossRef]
- Ni, Z.; Goracci, L.; Cruciani, G.; Fedorova, M. Computational solutions in redox lipidomics-Current strategies and future perspectives. Free. Radic. Biol. Med. 2019, 144, 110–123. [Google Scholar] [CrossRef] [PubMed]
- Chaleckis, R.; Meister, I.; Zhang, P.; Wheelock, C.E. Challenges, progress and promises of metabolite annotation for LC-MS-based metabolomics. Curr. Opin. Biotech. 2019, 55, 44–50. [Google Scholar] [CrossRef]
- Allard, P.-M.; Genta-Jouve, G.; Wolfender, J.-L. Deep metabolome annotation in natural products research: Towards a virtuous cycle in metabolite identification. Curr. Opin. Chem. Biol. 2017, 36, 40–49. [Google Scholar] [CrossRef] [PubMed]
- Zhou, Z.; Zhang, Y.-Y.; Xin, R.; Huang, X.-H.; Li, Y.-L.; Dong, X.; Zhou, D.; Zhu, B.; Qin, L. Metal ion-mediated pro-oxidative reactions of different lipid molecules: Revealed by nontargeted lipidomic approaches. J. Agric. Food Chem. 2022, 70, 10284–10295. [Google Scholar] [CrossRef]
- Choe, E.; Min, D.B. Chemistry of deep-fat frying oils. J. Food Sci. 2007, 72, R77–R86. [Google Scholar] [CrossRef]
- Yu, Y.; Wang, G.; Yin, X.; Ge, C.; Liao, G. Effects of different cooking methods on free fatty acid profile, water-soluble compounds and flavor compounds in Chinese Piao chicken meat. Food Res. Int. 2021, 149, 110696. [Google Scholar] [CrossRef] [PubMed]
- Huang, X.H.; Qi, L.B.; Fu, B.S.; Chen, Z.H.; Zhang, Y.Y.; Du, M.; Dong, X.P.; Zhu, B.W.; Lei, Q. Flavor formation in different production steps during the processing of cold-smoked Spanish mackerel. Food Chem. 2019, 286, 241–249. [Google Scholar] [CrossRef]
- Zhang, Y.-Y.; Qin, L.; Liu, Y.-X.; Zhou, D.-Y.; Xu, X.-B.; Du, M.; Zhu, B.-W.; Thornton, M. Evaluation of lipid profile in different tissues of Japanese abalone Haliotis discus hannai Ino with UPLC-ESI-Q-TOF-MS-based lipidomic study. Food Chem. 2018, 265, 49–56. [Google Scholar] [CrossRef] [PubMed]
- Zhang, Y.Y.; Liu, Y.X.; Zhou, Z.; Zhou, D.Y.; Du, M.; Zhu, B.W. Improving lipidomic coverage using UPLC-ESI-Q-TOF-MS for marine shellfish by optimizing the mobile phase and resuspension solvents. J. Agric. Food Chem. 2019, 67, 8677–8688. [Google Scholar] [CrossRef]
- Xia, W.; Budge, S.M. Techniques for the analysis of minor lipid oxidation products derived from triacylglycerols: Epoxides, alcohols, and ketones. Compr. Rev. Food Sci. Food Saf. 2017, 16, 735–758. [Google Scholar] [CrossRef] [PubMed]
- Petronilho, S.; Neves, B.; Melo, T.n.; Oliveira, S.; Alves, E.; Barros, C.; Nunes, F.M.; Coimbra, M.A.; Domingues, M.R. Characterization of non-volatile oxidation products formed from triolein in a model study at frying temperature. J. Agric. Food Chem. 2021, 69, 3466–3478. [Google Scholar] [CrossRef]
- Tsugawa, H.; Cajka, T.; Kind, T.; Ma, Y.; Higgins, B.; Ikeda, K.; Kanazawa, M.; Vandergheynst, J.; Fiehn, O.; Arita, M. MS-DIAL: Data-independent MS/MS deconvolution for comprehensive metabolome analysis. Nat. Methods 2015, 12, 523–526. [Google Scholar] [CrossRef] [PubMed]
- Chong, J.; Soufan, O.; Li, C.; Caraus, I.; Li, S.; Bourque, G.; David, S.W.; Xia, J. MetaboAnalyst 4.0: Towards more transparent and integrative metabolomics analysis. Nucleic Acids Res. 2018, 46, W486–W494. [Google Scholar] [CrossRef] [PubMed]
- Shannon, P.; Markiel, A.; Ozier, O.; Baliga, N.S.; Wang, J.T.; Ramage, D.; Amin, N.; Schwikowski, B.; Ideker, T. Cytoscape: A software environment for integrated models of biomolecular interaction networks. Genome Res. 2003, 13, 2498–2504. [Google Scholar] [CrossRef] [PubMed]
- Lyu, F.; Han, F.; Ge, C.; Mao, W.; Chen, L.; Hu, H.; Chen, G.; Lang, Q.; Fang, C. OmicStudio: A composable bioinformatics cloud platform with real-time feedback that can generate high-quality graphs for publication. iMeta 2023, 2, e85. [Google Scholar] [CrossRef]
- Jung, M.Y.; Bock, J.Y.; Back, S.O.; Lee, T.K.; Kim, J.H. Pyrazine contents and oxidative stabilities of roasted soybean oils. Food Chem. 1997, 60, 95–102. [Google Scholar] [CrossRef]
- Koehler, P.E.; Mason, M.E.; Odell, G.V. Odor threshold levels of pyrazine compounds and assessment of their role in the flavor of roasted foods. J. Food Sci. 1971, 36, 816–818. [Google Scholar] [CrossRef]
- Matsuoka, Y.; Takahashi, M.; Sugiura, Y.; Izumi, Y.; Nishiyama, K.; Nishida, M.; Suematsu, M.; Bamba, T.; Yamada, K.-i. Structural library and visualization of endogenously oxidized phosphatidylcholines using mass spectrometry-based techniques. Nat. Commun. 2021, 12, 6339. [Google Scholar] [CrossRef]
- Schmid, R.; Petras, D.; Nothias, L.-F.; Wang, M.; Aron, A.T.; Jagels, A.; Tsugawa, H.; Rainer, J.; Garcia-Aloy, M.; Dührkop, K. Ion identity molecular networking for mass spectrometry-based metabolomics in the GNPS environment. Nat. Commun. 2021, 12, 3832. [Google Scholar] [CrossRef]
- Chen, D.-W.; Balagiannis, D.P.; Parker, J.K. Use of egg yolk phospholipids to generate chicken meat odorants. Food Chem. 2019, 286, 71–77. [Google Scholar] [CrossRef]
- Li, X.; Xie, W.; Bai, F.; Wang, J.; Zhou, X.; Gao, R.; Xu, X.; Zhao, Y. Influence of thermal processing on flavor and sensory profile of sturgeon meat. Food Chem. 2022, 374, 131689. [Google Scholar] [CrossRef]
- Zhao, M.; Li, Y.; Bai, X.; Feng, J.; Xia, X.; Li, F. Inhibitory Effect of Guava Leaf Polyphenols on Advanced Glycation End Products of Frozen Chicken Meatballs (−18 °C) and Its Mechanism Analysis. Foods 2022, 11, 2509. [Google Scholar] [CrossRef] [PubMed]
- Hidalgo, F.J.; Zamora, R. Formation of phenylacetic acid and benzaldehyde by degradation of phenylalanine in the presence of lipid hydroperoxides: New routes in the amino acid degradation pathways initiated by lipid oxidation products. Food Chem. X 2019, 2, 100037. [Google Scholar] [CrossRef] [PubMed]
- Yu, H.; Zhang, R.; Yang, F.; Xie, Y.; Guo, Y.; Yao, W.; Zhou, W. Control strategies of pyrazines generation from Maillard reaction. Trends Food Sci. Technol. 2021, 112, 795–807. [Google Scholar] [CrossRef]
- Yu, H.; Seow, Y.-X.; Ong, P.K.; Zhou, W. Effects of ultrasonic processing and oil type on Maillard reaction of D-glucose and L-alanine in oil-in-water systems. Food Bioprocess Technol. 2019, 12, 325–337. [Google Scholar] [CrossRef]
- Zhang, D.; Duan, X.; Sun, H. Phospholipidomics and quantum chemistry calculation unravel the changes in phospholipid molecules of flaxseed oil during roasting. Food Chem. 2023, 404, 134579. [Google Scholar] [CrossRef] [PubMed]
- Shrestha, K.; De Meulenaer, B. Antioxidant activity of Maillard type reaction products between phosphatidylethanolamine and glucose. Food Chem. 2014, 161, 8–15. [Google Scholar] [CrossRef]
- Zamora, R.; León, M.M.; Hidalgo, F.J. Free radical-scavenging activity of nonenzymatically-browned phospholipids produced in the reaction between phosphatidylethanolamine and ribose in hydrophobic media. Food Chem. 2011, 124, 1490–1495. [Google Scholar] [CrossRef]






Disclaimer/Publisher’s Note: The statements, opinions and data contained in all publications are solely those of the individual author(s) and contributor(s) and not of MDPI and/or the editor(s). MDPI and/or the editor(s) disclaim responsibility for any injury to people or property resulting from any ideas, methods, instructions or products referred to in the content. |
© 2024 by the authors. Licensee MDPI, Basel, Switzerland. This article is an open access article distributed under the terms and conditions of the Creative Commons Attribution (CC BY) license (https://creativecommons.org/licenses/by/4.0/).
Share and Cite
Zhou, Z.; Cui, S.; Che, J.; Zhang, Y.; Zhou, D.; Huang, X.; Qin, L. Unraveling the Formation Mechanism of Egg’s Unique Flavor via Flavoromics and Lipidomics. Foods 2024, 13, 226. https://doi.org/10.3390/foods13020226
Zhou Z, Cui S, Che J, Zhang Y, Zhou D, Huang X, Qin L. Unraveling the Formation Mechanism of Egg’s Unique Flavor via Flavoromics and Lipidomics. Foods. 2024; 13(2):226. https://doi.org/10.3390/foods13020226
Chicago/Turabian StyleZhou, Zheng, Shuang Cui, Jing Che, Yuying Zhang, Dayong Zhou, Xuhui Huang, and Lei Qin. 2024. "Unraveling the Formation Mechanism of Egg’s Unique Flavor via Flavoromics and Lipidomics" Foods 13, no. 2: 226. https://doi.org/10.3390/foods13020226
APA StyleZhou, Z., Cui, S., Che, J., Zhang, Y., Zhou, D., Huang, X., & Qin, L. (2024). Unraveling the Formation Mechanism of Egg’s Unique Flavor via Flavoromics and Lipidomics. Foods, 13(2), 226. https://doi.org/10.3390/foods13020226

