Different Nitrogen Consumption Patterns in Low Temperature Fermentations in the Wine Yeast Saccharomyces cerevisiae
Abstract
1. Introduction
2. Materials and Methods
2.1. Yeast Strains and Media
2.2. Growth Conditions
2.3. Fermentation Trials
2.4. Competition Experiments
2.5. Nitrogen Determination by HPLC
2.6. Extracellular Metabolites Analysis
2.7. Statistical Analysis
3. Results
3.1. Effect of Temperature and Nitrogen Concentrations on Yeast Growth
3.2. Influence of Nitrogen and Temperature on Fermentation Performance
3.3. Nitrogen Concentrations’ Influence on Fitness at Low Temperatures
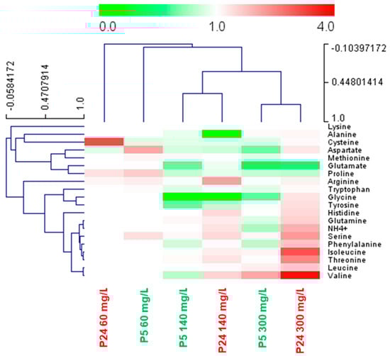
3.4. Influence of the Concentration and Temperature in the Preferences of Nitrogen Consumption
3.5. Growth and Fermentation Analysis in Different Nitrogen Sources
4. Discussion
Supplementary Materials
Author Contributions
Funding
Institutional Review Board Statement
Informed Consent Statement
Data Availability Statement
Conflicts of Interest
References
- Brice, C.; Cubillos, F.A.; Dequin, S.; Camarasa, C.; Martínez, C. Adaptability of the Saccharomyces cerevisiae Yeasts to Wine Fermentation Conditions Relies on Their Strong Ability to Consume Nitrogen. PLoS ONE 2018, 13, e0192383. [Google Scholar] [CrossRef] [PubMed]
- Ibstedt, S.; Stenberg, S.; Bages, S.; Gjuvsland, A.B.; Salinas, F.; Kourtchenko, O.; Samy, J.K.A.; Blomberg, A.; Omholt, S.W.; Liti, G.; et al. Concerted Evolution of Life Stage Performances Signals Recent Selection on Yeast Nitrogen Use. Mol. Biol. Evol. 2015, 32, 153–161. [Google Scholar] [CrossRef]
- García-Ríos, E.; Alonso-del-Real, J.; Lip, K.Y.F.; Pinheiro, T.; Teixeira, J.; van Gulik, W.; Domingues, L.; Querol, A.; Guillamón, J.M. Genome-Wide Effect of Non-Optimal Temperatures under Anaerobic Conditions on Gene Expression in Saccharomyces cerevisiae. Genomics 2022, 114, 110386. [Google Scholar] [CrossRef]
- Mendes-Ferreira, A.; Mendes-Faia, A.; Leao, C. Growth and Fermentation Patterns of Saccharomyces cerevisiae under Different Ammonium Concentrations and Its Implications in Winemaking Industry. J. Appl. Microbiol. 2004, 97, 540–545. [Google Scholar] [CrossRef]
- Crépin, L.; Sanchez, I.; Nidelet, T.; Dequin, S.; Camarasa, C. Efficient Ammonium Uptake and Mobilization of Vacuolar Arginine by Saccharomyces cerevisiae Wine Strains during Wine Fermentation. Microb. Cell Fact. 2014, 13, 109. [Google Scholar] [CrossRef]
- Brice, C.; Sanchez, I.; Bigey, F.; Legras, J.-L.; Blondin, B. A Genetic Approach of Wine Yeast Fermentation Capacity in Nitrogen-Starvation Reveals the Key Role of Nitrogen Signaling. BMC Genom. 2014, 15, 495. [Google Scholar] [CrossRef] [PubMed]
- Rollero, S.; Bloem, A.; Camarasa, C.; Sanchez, I.; Ortiz-Julien, A.; Sablayrolles, J.M.; Dequin, S.; Mouret, J.R. Combined Effects of Nutrients and Temperature on the Production of Fermentative Aromas by Saccharomyces cerevisiae during Wine Fermentation. Appl. Microbiol. Biotechnol. 2015, 99, 2291–2304. [Google Scholar] [CrossRef] [PubMed]
- Hernández-Orte, P.; Ibarz, M.J.; Cacho, J.; Ferreira, V. Effect of the Addition of Ammonium and Amino Acids to Musts of Airen Variety on Aromatic Composition and Sensory Properties of the Obtained Wine. Food Chem. 2005, 89, 163–174. [Google Scholar] [CrossRef]
- Gobert, A.; Tourdot-Maréchal, R.; Morge, C.; Sparrow, C.; Liu, Y.; Quintanilla-Casas, B.; Vichi, S.; Alexandre, H. Non-Saccharomyces Yeasts Nitrogen Source Preferences: Impact on Sequential Fermentation and Wine Volatile Compounds Profile. Front. Microbiol. 2017, 8, 2175. [Google Scholar] [CrossRef]
- Bely, M.; Sablayrolles, J.M.; Barre, P. Description of Alcoholic Fermentation Kinetics: Its Variability and Significance. Am. J. Enol. Vitic. 1990, 41, 319–324. [Google Scholar] [CrossRef]
- Kessi-Pérez, E.I.; Molinet, J.; Martínez, C. Disentangling the Genetic Bases of Saccharomyces cerevisiae Nitrogen Consumption and Adaptation to Low Nitrogen Environments in Wine Fermentation. Biol. Res. 2020, 53, 2. [Google Scholar] [CrossRef] [PubMed]
- Gutiérrez, A.; Beltran, G.; Warringer, J.; Guillamón, J.M. Genetic Basis of Variations in Nitrogen Source Utilization in Four Wine Commercial Yeast Strains. PLoS ONE 2013, 8, e67166. [Google Scholar] [CrossRef] [PubMed]
- Crépin, L.; Nidelet, T.; Sanchez, I.; Dequin, S.; Camarasa, C. Sequential Use of Nitrogen Compounds by Saccharomyces cerevisiae during Wine Fermentation: A Model Based on Kinetic and Regulation Characteristics of Nitrogen Permeases. Appl. Environ. Microbiol. 2012, 78, 8102–8111. [Google Scholar] [CrossRef] [PubMed]
- Godard, P.; Urrestarazu, A.; Vissers, S.; Kontos, K.; Bontempi, G.; van Helden, J.; André, B. Effect of 21 Different Nitrogen Sources on Global Gene Expression in the Yeast Saccharomyces cerevisiae. Mol. Cell. Biol. 2007, 27, 3065–3086. [Google Scholar] [CrossRef] [PubMed]
- García-Ríos, E.; Guillamón, J.M. Genomic Adaptations of Saccharomyces Genus to Wine Niche. Microorganisms 2022, 10, 1811. [Google Scholar] [CrossRef] [PubMed]
- Verghese, J.; Abrams, J.; Wang, Y.; Morano, K.A. Biology of the Heat Shock Response and Protein Chaperones: Budding Yeast (Saccharomyces cerevisiae) as a Model System. Microbiol. Mol. Biol. Rev. 2012, 76, 115–158. [Google Scholar] [CrossRef] [PubMed]
- Morano, K.A.; Grant, C.M.; Moye-Rowley, W.S. The Response to Heat Shock and Oxidative Stress in Saccharomyces cerevisiae. Genetics 2012, 190, 1157–1195. [Google Scholar] [CrossRef] [PubMed]
- García-Ríos, E.; López-Malo, M.; Guillamón, J.M. Global Phenotypic and Genomic Comparison of Two Saccharomyces cerevisiae Wine Strains Reveals a Novel Role of the Sulfur Assimilation Pathway in Adaptation at Low Temperature Fermentations. BMC Genom. 2014, 15, 1059. [Google Scholar] [CrossRef] [PubMed]
- Gasch, A.P.; Spellman, P.T.; Kao, C.M.; Carmel-Harel, O.; Eisen, M.B.; Storz, G.; Botstein, D.; Brown, P.O. Genomic Expression Programs in the Response of Yeast Cells to Environmental Changes. Mol. Biol. Cell 2000, 11, 4241–4257. [Google Scholar] [CrossRef]
- García-Ríos, E.; Guillamón, J.M. Mechanisms of Yeast Adaptation to Wine Fermentations. In Yeasts in Biotechnology and Human Health; Sá-Correia, I., Ed.; Springer International Publishing: Cham, Switzerland, 2019; Volume 58, pp. 195–215. ISBN 978-3-030-13034-3. [Google Scholar]
- Jones, P.G.; Inouye, M. RbfA, a 30S Ribosomal Binding Factor, Is a Cold-Shock Protein Whose Absence Triggers the Cold-Shock Response. Mol. Microbiol. 1996, 21, 1207–1218. [Google Scholar] [CrossRef]
- Tronchoni, J.; García-Ríos, E.; Guillamón, J.M.; Querol, A.; Pérez-Torrado, R. Transcriptomic Analysis of Saccharomyces cerevisiae x Saccharomyces Kudriavzevii Hybrids during Low Temperature Winemaking. F1000Research 2017, 6, 679. [Google Scholar] [CrossRef]
- Los, D.A.; Murata, N. Membrane Fluidity and Its Roles in the Perception of Environmental Signals. Biochim. Biophys. Acta Biomembr. 2004, 1666, 142–157. [Google Scholar] [CrossRef]
- Córcoles-Sáez, I.; Hernández, M.L.; Martínez-Rivas, J.M.; Prieto, J.A.; Randez-Gil, F. Characterization of the S. Cerevisiae Inp51 Mutant Links Phosphatidylinositol 4,5-Bisphosphate Levels with Lipid Content, Membrane Fluidity and Cold Growth. Biochim. Biophys. Acta Mol. Cell Biol. Lipids 2016, 1861, 213–226. [Google Scholar] [CrossRef]
- Su, Y.; Seguinot, P.; Sanchez, I.; Ortiz-Julien, A.; Heras, J.M.; Querol, A.; Camarasa, C.; Guillamón, J.M. Nitrogen Sources Preferences of Non-Saccharomyces Yeasts to Sustain Growth and Fermentation under Winemaking Conditions. Food Microbiol. 2020, 85, 103287. [Google Scholar] [CrossRef]
- Beltran, G.; Esteve-Zarzoso, B.; Rozès, N.; Mas, A.; Guillamón, J.M. Influence of the Timing of Nitrogen Additions during Synthetic Grape Must Fermentations on Fermentation Kinetics and Nitrogen Consumption. J. Agric. Food Chem. 2005, 53, 996–1002. [Google Scholar] [CrossRef]
- Roca-Mesa, H.; Sendra, S.; Mas, A.; Beltran, G.; Torija, M.-J. Nitrogen Preferences during Alcoholic Fermentation of Different Non-Saccharomyces Yeasts of Oenological Interest. Microorganisms 2020, 8, 157. [Google Scholar] [CrossRef] [PubMed]
- Rojo, M.C.; Talia, P.M.; Lerena, M.C.; Ponsone, M.L.; Gonzalez, M.L.; Becerra, L.M.; Mercado, L.A.; Martín-Arranz, V.; Rodríguez-Gómez, F.; Arroyo-López, F.N.; et al. Evaluation of Different Nitrogen Sources on Growth and Fermentation Performance for Enhancing Ethanol Production by Wine Yeasts. Heliyon 2023, 9, e22608. [Google Scholar] [CrossRef] [PubMed]
- Englezos, V.; Cocolin, L.; Rantsiou, K.; Ortiz-Julien, A.; Bloem, A.; Seguinot, P.; Camarasa, C. Influence of Single Nitrogen Compounds on Growth and Fermentation Performance of Starmerella Bacillaris and Saccharomyces cerevisiae during Alcoholic Fermentation. Appl. Environ. Microbiol. 2021, 87, e02485-20. [Google Scholar] [CrossRef]
- García-Ríos, E.; Gutiérrez, A.; Salvadó, Z.; Arroyo-López, F.N.; Guillamon, J.M. The Fitness Advantage of Commercial Wine Yeasts in Relation to the Nitrogen Concentration, Temperature, and Ethanol Content under Microvinification Conditions. Appl. Environ. Microbiol. 2014, 80, 704–713. [Google Scholar] [CrossRef] [PubMed]
- Gutiérrez, A.; Chiva, R.; Sancho, M.; Beltran, G.; Arroyo-López, F.N.; Guillamon, J.M. Nitrogen Requirements of Commercial Wine Yeast Strains during Fermentation of a Synthetic Grape Must. Food Microbiol. 2012, 31, 25–32. [Google Scholar] [CrossRef]
- Tesnière, C.; Brice, C.; Blondin, B. Responses of Saccharomyces cerevisiae to Nitrogen Starvation in Wine Alcoholic Fermentation. Appl. Microbiol. Biotechnol. 2015, 99, 7025–7034. [Google Scholar] [CrossRef] [PubMed]
- Beltran, G.; Rozès, N.; Mas, A.; Guillamón, J.M. Effect of Low-Temperature Fermentation on Yeast Nitrogen Metabolism. World J. Microbiol. Biotechnol. 2006, 23, 809–815. [Google Scholar] [CrossRef]
- García-Ríos, E.; Morard, M.; Parts, L.; Liti, G.; Guillamón, J.M. The Genetic Architecture of Low-Temperature Adaptation in the Wine Yeast Saccharomyces cerevisiae. BMC Genom. 2017, 18, 159. [Google Scholar] [CrossRef] [PubMed]
- López-Malo, M.; García-Rios, E.; Melgar, B.; Sanchez, M.R.; Dunham, M.J.; Guillamón, J.M. Evolutionary Engineering of a Wine Yeast Strain Revealed a Key Role of Inositol and Mannoprotein Metabolism during Low-Temperature Fermentation. BMC Genom. 2015, 16, 537. [Google Scholar] [CrossRef] [PubMed]
- Guldener, U. A New Efficient Gene Disruption Cassette for Repeated Use in Budding Yeast. Nucleic Acids Res. 1996, 24, 2519–2524. [Google Scholar] [CrossRef] [PubMed]
- Sheff, M.A.; Thorn, K.S. Optimized Cassettes for Fluorescent Protein Tagging in Saccharomyces cerevisiae. Yeast 2004, 21, 661–670. [Google Scholar] [CrossRef] [PubMed]
- Gietz, D.R.; Woods, R.A. Transformation of Yeast by Lithium Acetate/Single-Stranded Carrier DNA/Polyethylene Glycol Method. Methods Enzymol. 2002, 350, 87–96. [Google Scholar] [CrossRef] [PubMed]
- Quirós, M.; Martínez-Moreno, R.; Albiol, J.; Morales, P.; Vázquez-Lima, F.; Barreiro-Vázquez, A.; Ferrer, P.; Gonzalez, R. Metabolic Flux Analysis during the Exponential Growth Phase of Saccharomyces cerevisiae in Wine Fermentations. PLoS ONE 2013, 8, e71909. [Google Scholar] [CrossRef] [PubMed]
- Riou, C.; Nicaud, J.M.; Barre, P.; Gaillardin, C. Stationary-Phase Gene Expression in Saccharomyces cerevisiae during Wine Fermentation. Yeast 1997, 13, 903–915. [Google Scholar] [CrossRef]
- Zwietering, M.H.; Jongenburger, I.; Rombouts, F.M.; Van, K.; van ’t Riet, K. Modeling of the Bacterial Growth Curve. Appl. Environ. Microbiol. 1990, 56, 1875–1881. [Google Scholar] [CrossRef]
- Aguilera, J.; Randez-Gil, F.; Prieto, J.A. Cold Response in Saccharomyces cerevisiae: New Functions for Old Mechanisms. FEMS Microbiol. Rev. 2007, 31, 327–341. [Google Scholar] [CrossRef] [PubMed]
- Gómez-Alonso, S.; Hermosín-Gutiérrez, I.; García-Romero, E. Simultaneous HPLC Analysis of Biogenic Amines, Amino Acids, and Ammonium Ion as Aminoenone Derivatives in Wine and Beer Samples. J. Agric. Food Chem. 2007, 55, 608–613. [Google Scholar] [CrossRef] [PubMed]
- Wang, Y.Q.; Ye, D.Q.; Zhu, B.Q.; Wu, G.F.; Duan, C.Q. Rapid HPLC Analysis of Amino Acids and Biogenic Amines in Wines during Fermentation and Evaluation of Matrix Effect. Food Chem. 2014, 163, 6–15. [Google Scholar] [CrossRef] [PubMed]
- R Core Team. R: A Language and Environment for Statistical Computing; R Foundation for Statistical Computing: Vienna, Austria, 2018. [Google Scholar]
- Beltran, G.; Novo, M.; Guillamón, J.M.; Mas, A.; Rozès, N. Effect of Fermentation Temperature and Culture Media on the Yeast Lipid Composition and Wine Volatile Compounds. Int. J. Food Microbiol. 2008, 121, 169–177. [Google Scholar] [CrossRef] [PubMed]
- Bisson, L.F. Stuck and Sluggish Fermentations. Am. J. Enol. Vitic. 1999, 50, 107–119. [Google Scholar] [CrossRef]
- Mouret, J.R.; Camarasa, C.; Angenieux, M.; Aguera, E.; Perez, M.; Farines, V.; Sablayrolles, J.M. Kinetic Analysis and Gas–Liquid Balances of the Production of Fermentative Aromas during Winemaking Fermentations: Effect of Assimilable Nitrogen and Temperature. Food Res. Int. 2014, 62, 1–10. [Google Scholar] [CrossRef]
- García-Ríos, E.; Ramos-Alonso, L.; Guillamón, J.M. Correlation between Low Temperature Adaptation and Oxidative Stress in Saccharomyces cerevisiae. Front. Microbiol. 2016, 7, 1199. [Google Scholar] [CrossRef] [PubMed]
- Lopez-Malo, M.; Garcia-Rios, E.; Chiva, R.; Guillamon, J. Functional Analysis of Lipid Metabolism Genes in Wine Yeasts during Alcoholic Fermentation at Low Temperature. Microb. Cell 2014, 1, 365–375. [Google Scholar] [CrossRef] [PubMed]
- García-Ríos, E.; Guillén, A.; de la Cerda, R.; Pérez-Través, L.; Querol, A.; Guillamón, J.M. Improving the Cryotolerance of Wine Yeast by Interspecific Hybridization in the Genus Saccharomyces. Front. Microbiol. 2019, 9, 3232. [Google Scholar] [CrossRef]
- López-Malo, M.; Querol, A.; Guillamón, J.M.; Luipez-Malo, M.; Querol, A.; Guillamon, J.M. Metabolomic Comparison of Saccharomyces cerevisiae and the Cryotolerant Species S. bayanus Var. Uvarum and S. kudriavzevii during Wine Fermentation at Low Temperature. PLoS ONE 2013, 8, e60135. [Google Scholar] [CrossRef]
- García-Ríos, E.; Querol, A.; Guillamón, J.M. ITRAQ-Based Proteome Profiling of Saccharomyces cerevisiae and Cryotolerant Species S. uvarum and S. kudriavzevii during Low-Temperature Wine Fermentation. J. Proteom. 2016, 146, 70–79. [Google Scholar] [CrossRef] [PubMed]
- Su, Y.; Origone, A.C.; Rodríguez, M.E.; Querol, A.; Guillamón, J.M.; Lopes, C.A. Fermentative Behaviour and Competition Capacity of Cryotolerant Saccharomyces Species in Different Nitrogen Conditions. Int. J. Food Microbiol. 2019, 291, 111–120. [Google Scholar] [CrossRef] [PubMed]
- Pizarro, F.J.; Jewett, M.C.; Nielsen, J.; Agosin, E. Growth Temperature Exerts Differential Physiological and Transcriptional Responses in Laboratory and Wine Strains of Saccharomyces cerevisiae. Appl. Environ. Microbiol. 2008, 74, 6358–6368. [Google Scholar] [CrossRef] [PubMed]
- López-Malo, M.; García-Rios, E.; Chiva, R.; Guillamon, J.M.; Martí-Raga, M. Effect of Deletion and Overexpression of Tryptophan Metabolism Genes on Growth and Fermentation Capacity at Low Temperature in Wine Yeast. Biotechnol. Prog. 2014, 30, 776–783. [Google Scholar] [CrossRef] [PubMed]
- Su, Y.; Gamero, A.; Eugenia, M.; Ariel, C. Interspecific Hybridisation among Diverse Saccharomyces Species: A Combined Biotechnological Solution for Low-Temperature and Nitrogen-Limited Wine Fermentations. Int. J. Food Microbiol. 2019, 310, 108331. [Google Scholar] [CrossRef]
- Esch, B.M.; Limar, S.; Bogdanowski, A.; Gournas, C.; More, T.; Sundag, C.; Walter, S.; Heinisch, J.J.; Ejsing, C.S.; André, B.; et al. Uptake of Exogenous Serine Is Important to Maintain Sphingolipid Homeostasis in Saccharomyces cerevisiae. PLoS Genet. 2020, 16, e1008745. [Google Scholar] [CrossRef]
- Magasanik, B.; Kaiser, C.A. Nitrogen Regulation in Saccharomyces cerevisiae. Gene 2002, 290, 1–18. [Google Scholar] [CrossRef] [PubMed]
- Beltran, G.; Novo, M.; Leberre, V.; Sokol, S.; Labourdette, D.; Guillamón, J.M.; Mas, A.; François, J.; Rozes, N. Integration of Transcriptomic and Metabolic Analyses for Understanding the Global Responses of Low-Temperature Winemaking Fermentations. FEMS Yeast Res. 2006, 6, 1167–1183. [Google Scholar] [CrossRef] [PubMed]
- Cheng, Y.; Du, Z.; Zhu, H.; Guo, X.; He, X. Protective Effects of Arginine on Saccharomyces cerevisiae Against Ethanol Stress. Sci. Rep. 2016, 6, 31311. [Google Scholar] [CrossRef]
- Shima, J.; Sakata-Tsuda, Y.; Suzuki, Y.; Nakajima, R.; Watanabe, H.; Kawamoto, S.; Takano, H. Disruption of the CAR1 Gene Encoding Arginase Enhances Freeze Tolerance of the Commercial Baker’s Yeast Saccharomyces cerevisiae. Appl. Environ. Microbiol. 2003, 69, 715–718. [Google Scholar] [CrossRef]
- Takagi, H.; Iwamoto, F.; Nakamori, S. Isolation of Freeze-Tolerant Laboratory Strains of Saccharomyces cerevisiae from Proline-Analogue-Resistant Mutants. Appl. Microbiol. Biotechnol. 1997, 47, 405–411. [Google Scholar] [CrossRef]







| Step | Time (min) | Flow Rate (mL/min) | % B | % C |
|---|---|---|---|---|
| Equilibration | 0 | 1.2 | 5 | 95 |
| Run | 0 | 1.2 | 5 | 95 |
| Run | 3 | 1.2 | 6 | 94 |
| Run | 5 | 1.2 | 8 | 92 |
| Run | 11 | 1.2 | 10 | 90 |
| Run | 12.5 | 1.2 | 12 | 88 |
| Run | 14 | 1.2 | 18 | 82 |
| Run | 18 | 1.2 | 20 | 80 |
| Run | 21 | 1.2 | 30 | 70 |
| Run | 23 | 1.2 | 40 | 60 |
| Run | 25 | 1.2 | 75 | 25 |
| Run | 26 | 1.2 | 80 | 20 |
| Run | 30 | 1.2 | 5 | 95 |
| Stop Run | 35 |
| Nitrogen Concentration | Time (h) | P5 Strain | P24 Strain | ||
|---|---|---|---|---|---|
| 15 °C | 28 °C | 15 °C | 28 °C | ||
| 60 mg N/L | T5 | 31.62 ± 4.50 | 12.43 ± 1.24 | 24.69 ± 6.66 | 11.50 ± 1.60 |
| T50 | 441.25 ± 70.47 | 70.68 ± 2.04 * | 390.71 ± 8.20 | 130.18 ± 5.84 | |
| T100 | 1333.8 ± 15.90 * | 203.19 ± 5.37 * | # | 368.22 ± 13.91 | |
| 140 mg N/L | T5 | 40.35 ± 10.50 | 12.01 ± 1.03 * | 43.03 ± 7.89 | 18.92 ± 0.90 |
| T50 | 193.93 ± 33.38 * | 44.81 ± 1.30 * | 280.13 ± 16.65 | 67.14 ± 2.18 | |
| T100 | 585.965 ± 14.14 * | 103.51 ± 4.87 * | # | 161.37 ± 2.75 | |
| 300 mg N/L | T5 | 47.08 ± 7.92 | 14.14 ± 4.07 | 34.49 ± 5.26 | 19.40 ± 0.14 |
| T50 | 191.31 ± 30.05 * | 42.28 ± 7.30 | 286.99 ± 2.34 | 51.72 ± 2.18 | |
| T100 | 452.145 ± 14.24 * | 99.72 ± 5.53 | 1060.90 ± 9.76 | 109.82 ± 6.07 | |
Disclaimer/Publisher’s Note: The statements, opinions and data contained in all publications are solely those of the individual author(s) and contributor(s) and not of MDPI and/or the editor(s). MDPI and/or the editor(s) disclaim responsibility for any injury to people or property resulting from any ideas, methods, instructions or products referred to in the content. |
© 2024 by the authors. Licensee MDPI, Basel, Switzerland. This article is an open access article distributed under the terms and conditions of the Creative Commons Attribution (CC BY) license (https://creativecommons.org/licenses/by/4.0/).
Share and Cite
García-Ríos, E.; Pardo, J.; Su, Y.; Guillamón, J.M. Different Nitrogen Consumption Patterns in Low Temperature Fermentations in the Wine Yeast Saccharomyces cerevisiae. Foods 2024, 13, 2522. https://doi.org/10.3390/foods13162522
García-Ríos E, Pardo J, Su Y, Guillamón JM. Different Nitrogen Consumption Patterns in Low Temperature Fermentations in the Wine Yeast Saccharomyces cerevisiae. Foods. 2024; 13(16):2522. https://doi.org/10.3390/foods13162522
Chicago/Turabian StyleGarcía-Ríos, Estéfani, Judit Pardo, Ying Su, and José Manuel Guillamón. 2024. "Different Nitrogen Consumption Patterns in Low Temperature Fermentations in the Wine Yeast Saccharomyces cerevisiae" Foods 13, no. 16: 2522. https://doi.org/10.3390/foods13162522
APA StyleGarcía-Ríos, E., Pardo, J., Su, Y., & Guillamón, J. M. (2024). Different Nitrogen Consumption Patterns in Low Temperature Fermentations in the Wine Yeast Saccharomyces cerevisiae. Foods, 13(16), 2522. https://doi.org/10.3390/foods13162522

