Liver-Targeted Nanoparticles Loaded with Cannabidiol Based on Redox Response for Effective Alleviation of Acute Liver Injury
Abstract
1. Introduction
2. Materials and Methods
2.1. Materials
2.2. Synthesis of Polymer Deoxycholic Acid-Pullulan
2.3. Synthesis of Polymer Deoxycholic Acid-Pullulan-Lipoic Acid
2.4. Structural Characterization of Polymers
2.5. Preparation of DA-PP-LA NPs
2.6. Characterization of CBD NPs
2.7. Determination of Encapsulation Efficiency and Drug Loading
2.8. In Vitro Release of CBD
2.9. Cell Culture
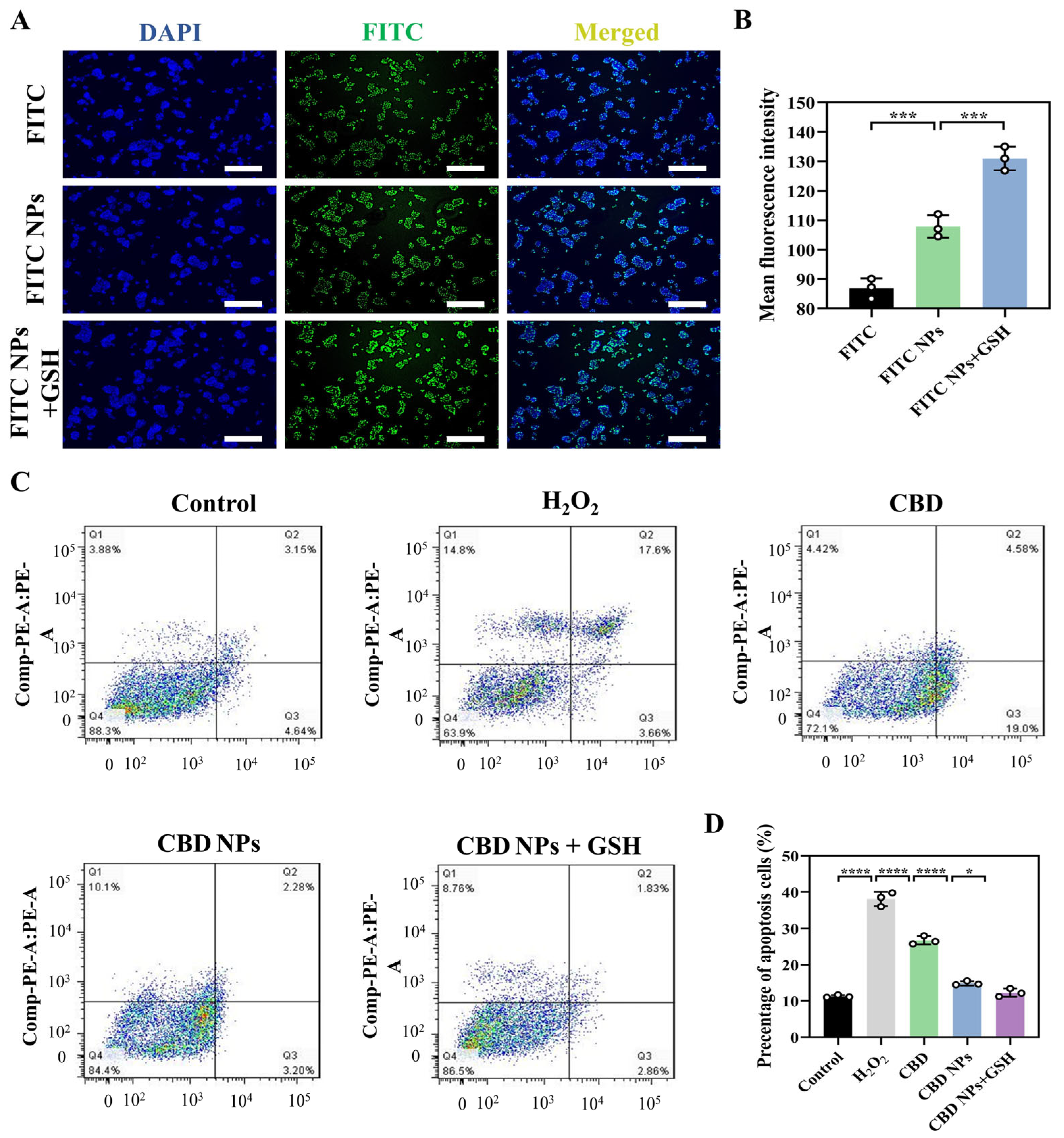
2.10. Cellular Uptake
2.11. Apoptosis
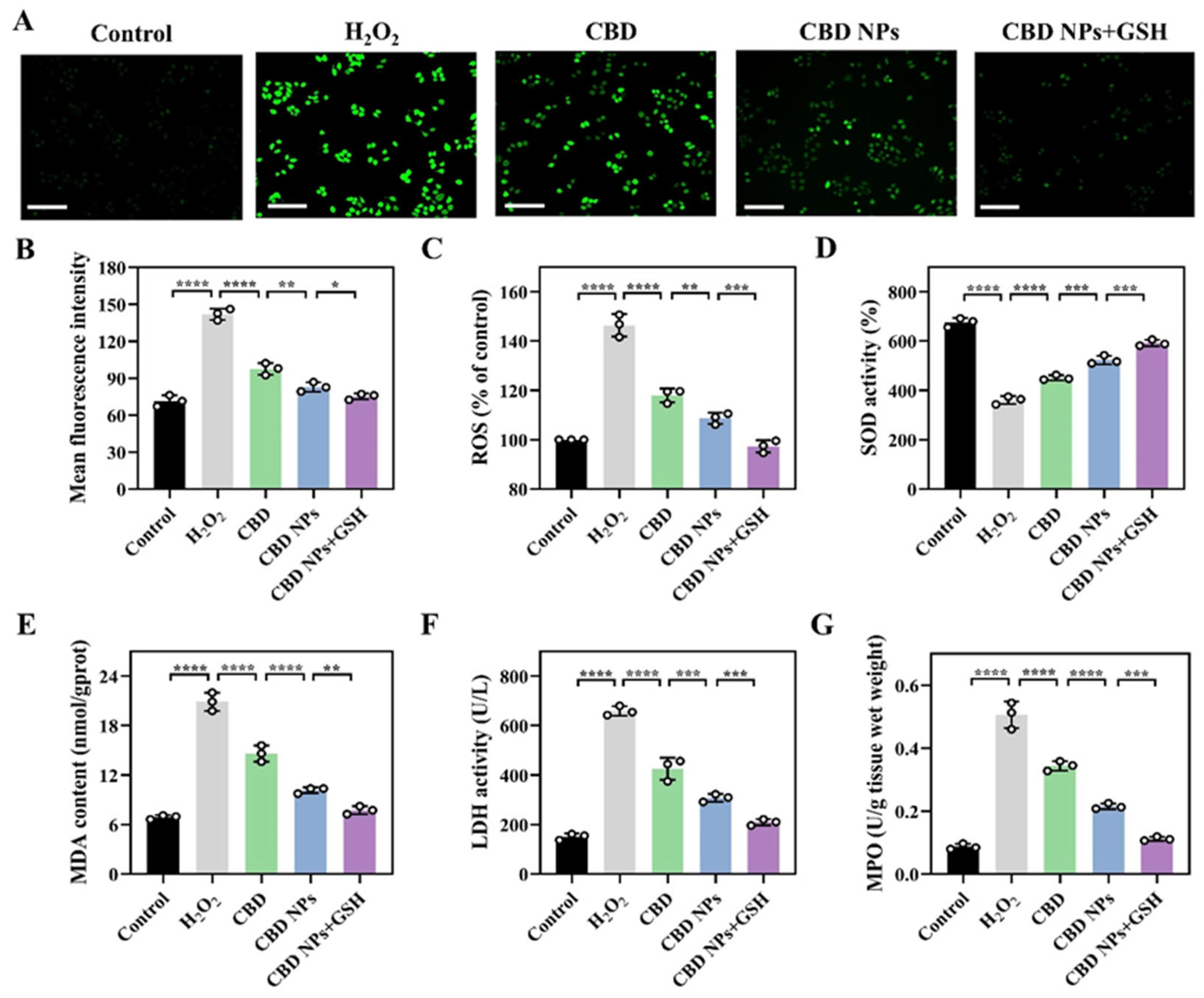
2.12. Determination of ROS Level
2.13. Determination of Oxidative Stress Level
2.14. Inflammation Level Analysis
2.15. Determination of MMP Level
2.16. Biodistribution In Vivo
2.17. Alleviating Effect of CBD NPs on ALI
2.17.1. Specific Protocols for Mouse Models of ALI
2.17.2. Determination of Biochemical Indicators
2.17.3. Organizational Analysis
2.18. In Vivo Safety Analysis
2.19. Statistical Analysis
3. Results
3.1. Synthesis and Characterization of Polymers
3.2. Structural Analysis of CBD NPs
3.3. Evaluation of In Vitro Release Behavior
3.4. Cellular Uptake of Nanoparticles
3.5. Apoptosis Evaluation
3.6. Protective Effect of CBD NPs against Cellular Oxidative Injury
3.7. LDH Level Analysis
3.8. Effect of Nanoparticles on the Activity of MPO
3.9. Intervention Effect of CBD NPs on Liver Inflammation
3.10. MMP Level Analysis
3.11. Determination of Biodistribution In Vivo
3.12. Alleviating Effect of CBD NPs on CCl4-Induced ALI
3.12.1. The Effect of CBD NPs on Liver Function Indicators in ALI Mice
3.12.2. The Effect of CBD NPs on Oxidative Stress Indicators in Serum of ALI Mice
3.12.3. The Effect of CBD NPs on the Level of Inflammatory Markers in the Liver of ALI Mice
3.12.4. Organizational Analysis
3.13. In Vivo Biosafety Analysis
4. Discussion
5. Conclusions
Supplementary Materials
Author Contributions
Funding
Institutional Review Board Statement
Informed Consent Statement
Data Availability Statement
Conflicts of Interest
References
- Zhu, K.; Zeng, H.; Yue, L.; Huang, J.; Ouyang, J.; Liu, Z. The Protective Effects of L-Theanine against Epigallocatechin Gallate-Induced Acute Liver Injury in Mice. Foods 2024, 13, 1121. [Google Scholar] [CrossRef]
- Koch, D.G.; Speiser, J.L.; Durkalski, V.; Fontana, R.J.; Davern, T.; McGuire, B.; Stravitz, R.T.; Larson, A.M.; Liou, I.; Fix, O.; et al. The Natural history of severe acute liver injury. Am. J. Gastroenterol. 2017, 112, 1389–1396. [Google Scholar] [CrossRef] [PubMed]
- Jia, S.; Chen, Q.; Wu, J.; Yao, X.; Shao, J.; Cheng, X.; Zhang, C.; Cen, D.; Wang, Y.; Shen, Z.; et al. Danshensu derivative ADTM ameliorates CCl4-induced acute liver injury in mice through inhibiting oxidative stress and apoptosis. Pathol. Res. Pract. 2021, 228, 153656. [Google Scholar] [CrossRef]
- Wei, Y.; Wang, H.; Fan, Y.; Gu, J.; Zhang, X.; Gong, X.; Hao, Z. Acute liver injury induced by carbon tetrachloride reversal by Gandankang aqueous extracts through nuclear factor erythroid 2-related factor 2 signaling pathway. Ecotoxicol. Environ. Saf. 2023, 251, 114527. [Google Scholar] [CrossRef]
- Song, H.; Song, C.; Yan, C.; Yang, J.; Song, S. Sea Cucumber Polysaccharide from Stichopus japonicu and Its Photocatalytic Degradation Product Alleviate Acute Alcoholic Liver Injury in Mice. Foods 2024, 13, 963. [Google Scholar] [CrossRef] [PubMed]
- Liu, J.; Lu, J.; Wen, X.; Kan, J.; Jin, C. Antioxidant and protective effect of inulin and catechin grafted inulin against CCl4-induced liver injury. Int. J. Biol. Macromol. 2015, 72, 1479–1484. [Google Scholar] [CrossRef] [PubMed]
- Tambe, S.M.; Mali, S.; Amin, P.D.; Oliveira, M. Neuroprotective potential of cannabidiol: Molecular mechanisms and clinical implications. J. Integr. Med. 2023, 21, 236–244. [Google Scholar] [CrossRef] [PubMed]
- Nyland, C.R.; Moyer, D.C. Regulating for Safety: Cannabidiol Dose in Food: A Review. J. Food Prot. 2022, 85, 1355–1369. [Google Scholar] [CrossRef]
- Canadian Health Food Association, Assessing the Economic Impact of Regulating CBD Products as Health Products. 2020. Available online: https://chfa.ca/Portals/30/RegAffairs/Cannabis/2020/IFSD_CBD_ECON_IMPACT.pdf?ver=2020-09-13-212538-793 (accessed on 13 September 2021).
- Šikić, J. Great Day for CBD: European Commission Confirms CBD Is Not Narcotic. 2020. Available online: https://ilesol.com/great-day-for-cbd-european-commission-discarded-novel-food-regulation/ (accessed on 19 November 2020).
- Ma, R.; Xie, N.; Shu, Y.; Wu, Y.; He, P.; Xiang, Y.; Zhou, Y.; Wang, Y. Cannabidiol alleviates carbon tetrachloride-induced liver fibrosis in mice by regulating NF-κB and PPAR-α pathways. Exp. Biol. Med. 2024, 249, 10141. [Google Scholar] [CrossRef]
- Chen, S.; Kim, J.K. The Role of Cannabidiol in Liver Disease: A Systemic Review. Int. J. Mol. Sci. 2024, 25, 2370. [Google Scholar] [CrossRef]
- Vanti, G.; Grifoni, L.; Bergonzi, M.C.; Antiga, E.; Montefusco, F.; Caproni, M.; Bilia, A.R. Development and optimisation of biopharmaceutical properties of a new microemulgel of cannabidiol for locally-acting dermatological delivery. Int. J. Pharm. 2021, 607, 121036. [Google Scholar] [CrossRef] [PubMed]
- McClements, D.J. Advances in nanoparticle and microparticle delivery systems for increasing the dispersibility, stability, and bioactivity of phytochemicals. Biotechnol. Adv. 2020, 38, 107287. [Google Scholar] [CrossRef]
- Huang, L.; Wang, Y.; Ling, X.; Chaurasiya, B.; Yang, C.; Du, Y.; Tu, J.; Xiong, Y.; Sun, C. Efficient delivery of paclitaxel into ASGPR over-expressed cancer cells using reversibly stabilized multifunctional pullulan nanoparticles. Carbohydr. Polym. 2017, 159, 178–187. [Google Scholar] [CrossRef] [PubMed]
- Li, X.; Fang, S.; Yu, Y.; Yang, H.; Rao, Y.; Hong, D.; Lu, C.; Yu, M.; Lu, X.; Yu, C.; et al. Oral administration of inflammatory microenvironment-responsive carrier-free infliximab nanocomplex for the targeted treatment of inflammatory bowel disease. Chem. Eng. J. 2022, 445, 136438. [Google Scholar] [CrossRef]
- Kotla, N.G.; Singh, R.; Baby, B.V.; Rasala, S.; Rasool, J.; Hynes, S.O.; Martin, D.; Egan, L.J.; Vemula, P.K.; Jala, V.R.; et al. Inflammation-specific targeted carriers for local drug delivery to inflammatory bowel disease. Biomaterials 2022, 281, 121364. [Google Scholar] [CrossRef] [PubMed]
- Zheng, D.; Zhao, J.; Tao, Y.; Liu, J.; Wang, L.; He, J.; Lei, J.; Liu, K. pH and glutathione dual responsive nanoparticles based on Ganoderma lucidum polysaccharide for potential programmable release of three drugs. Chem. Eng. J. 2020, 389, 124418. [Google Scholar] [CrossRef]
- Singh, R.S.; Kaur, N.; Hassan, M.; Kennedy, J.F. Pullulan in biomedical research and development—A review. Int. J. Biol. Macromol. 2021, 166, 694–706. [Google Scholar] [CrossRef]
- Yang, W.; Zhang, Y.; Wang, J.; Li, H.; Yang, H. Glycyrrhetinic acid-cyclodextrin grafted pullulan nanoparticles loaded doxorubicin as a liver targeted delivery carrier. Int. J. Biol. Macromol. 2022, 216, 789–798. [Google Scholar] [CrossRef]
- Deng, F.; Bae, Y.H. Bile acid transporter-mediated oral drug delivery. J. Control. Release 2020, 327, 100–116. [Google Scholar] [CrossRef]
- Solmonson, A.; DeBerardinis, R.J. Lipoic acid metabolism and mitochondrial redox regulation. J. Biol. Chem. 2018, 293, 7522–7530. [Google Scholar] [CrossRef]
- He, M.; Wu, Y.; Hong, M.; Yun, Z.; Li, T.; Jiang, Y. α-Lipoic acid treatment alleviates postharvest pericarp browning of litchi fruit by regulating antioxidant ability and energy metabolism. Postharvest Biol. Technol. 2021, 180, 111629. [Google Scholar] [CrossRef]
- Li, Y.; Chen, X.; Ji, J.; Li, L.; Zhai, G. Redox-responsive nanoparticles based on Chondroitin Sulfate and Docetaxel prodrug for tumor targeted delivery of Docetaxel. Carbohydr. Polym. 2021, 255, 117393. [Google Scholar] [CrossRef] [PubMed]
- Xu, Y.; Zhu, B.W.; Li, X.; Li, Y.F.; Ye, X.M.; Hu, J.N. Glycogen-based pH and redox sensitive nanoparticles with ginsenoside Rh2 for effective treatment of ulcerative colitis. Biomaterials 2021, 280, 121077. [Google Scholar] [CrossRef]
- Dong, Y.; He, Y.; Fan, D.; Wu, Z. Preparation of pH-sensitive chitosan-deoxycholic acid-sodium alginate nanoparticles loaded with ginsenoside Rb and its controlled release mechanism1. Int. J. Biol. Macromol. 2023, 234, 123736. [Google Scholar] [CrossRef]
- Chen, S.; Deng, J.; Zhang, J.M. Cationic nanoparticles self-assembled from amphiphilic chitosan derivatives containing poly(amidoamine) dendrons and deoxycholic acid as a vector for co-delivery of doxorubicin and gene. Carbohydr. Polym. 2021, 258, 117706. [Google Scholar] [CrossRef]
- Wang, D.; Sun, F.; Lu, C.; Chen, P.; Wang, Z.; Qiu, Y.; Mu, H.; Miao, Z.; Duan, J. Inulin based glutathione-responsive delivery system for colon cancer treatment. Int. J. Biol. Macromol. 2018, 111, 1264–1272. [Google Scholar] [CrossRef] [PubMed]
- Shao, M.; Wang, Y.; Dong, H.; Wang, L.; Zhang, X.; Han, X.; Sang, X.; Bao, Y.; Peng, M.; Cao, G. From liver fibrosis to hepatocarcinogenesis: Role of excessive liver H2O2 and targeting nanotherapeutics. Bioact. Mater. 2023, 23, 187–205. [Google Scholar] [CrossRef]
- Xiao, Y.; Zhang, X.; Huang, Q. Protective effects of Cordyceps sinensis exopolysaccharide-selenium nanoparticles on H2O2-induced oxidative stress in HepG2 cells. Int. J. Biol. Macromol. 2022, 213, 339–351. [Google Scholar] [CrossRef]
- Zhai, Z.; Ouyang, W.; Yao, Y.; Zhang, Y.; Zhang, H.; Xu, F. Dexamethasone-loaded ROS-responsive poly(thioketal) nanoparticles suppress inflammation and oxidative stress of acute lung injury. Bioact. Mater. 2022, 14, 430–442. [Google Scholar] [CrossRef]
- Liu, S.; Yang, H.; Zhang, L.; Bianco, A.; Ma, B.; Ge, S. Multifunctional barrier membranes promote bone regeneration by scavenging HO, generating O, eliminating inflammation, and regulating immune response. Colloids Surf. B Biointerfaces 2023, 222, 113147. [Google Scholar] [CrossRef]
- Hua, Z.; Zhang, X.; Zhao, X.; Zhu, B.W.; Liu, D.; Tan, M. Hepatic-targeted delivery of astaxanthin for enhanced scavenging free radical scavenge and preventing mitochondrial depolarization. Food Chem. 2023, 406, 135036. [Google Scholar] [CrossRef] [PubMed]
- Huang, W.; Zheng, Y.; Feng, H.; Ni, L.; Ruan, Y.F.; Zou, X.X.; Ye, M.; Zou, S.Q. Total phenolic extract of Euscaphis konishii hayata Pericarp attenuates carbon tetrachloride (CCl4)-induced liver fibrosis in mice. Biomed. Pharmacother. 2020, 125, 109932. [Google Scholar] [CrossRef] [PubMed]
- El-Hadary, A.E.; Elsanhoty, R.M.; Ramadan, M.F. In vivo protective effect of Rosmarinus officinalis oil against carbon tetrachloride (CCl4)-induced hepatotoxicity in rats. PharmaNutrition 2019, 9, 100151. [Google Scholar] [CrossRef]
- Mukhopadhyay, P.; Rajesh, M.; Horváth, B.; Bátkai, S.; Park, O.; Tanchian, G.; Gao, R.Y.; Patel, V.; Wink, D.A.; Liaudet, L.; et al. Cannabidiol protects against hepatic ischemia/reperfusion injury by attenuating inflammatory signaling and response, oxidative/nitrative stress, and cell death. Free Radic. Biol. Med. 2011, 50, 1368–1381. [Google Scholar] [CrossRef] [PubMed]
- Fouad, A.A.; Jresat, I. Therapeutic potential of cannabidiol against ischemia/reperfusion liver injury in rats. Eur. J. Pharmacol. 2011, 670, 216–223. [Google Scholar] [CrossRef] [PubMed]
- Naeem, M.; Awan, U.A.; Subhan, F.; Cao, J.; Hlaing, S.P.; Lee, J.; Im, E.; Jung, Y.; Yoo, J.W. Advances in colon-targeted nano-drug delivery systems: Challenges and solutions. Arch. Pharmacal Res. 2020, 43, 153–169. [Google Scholar] [CrossRef]
- Zhang, X.; Xiao, Y.; Huang, Q. The cellular uptake of Cordyceps sinensis exopolysaccharide-selenium nanoparticles and their induced apoptosis of HepG2 cells via mitochondria- and death receptor-mediated pathways. Int. J. Biol. Macromol. 2023, 247, 125747. [Google Scholar] [CrossRef]
- Guo, W.; Zhang, X.; Wan, L.; Wang, Z.; Han, M.; Yan, Z.; Li, J.; Deng, R.; Li, S.; Mao, Y.; et al. β-glucan-modified nanoparticles with different particle sizes exhibit different lymphatic targeting efficiencies and adjuvant effects. J. Pharm. Anal. 2024; in press. [Google Scholar]
- Vardanega, R.; Lüdtke, F.L.; Loureiro, L.; Gonçalves, R.F.S.; Pinheiro, A.C.; Vicente, A.A. Development and characterization of nanostructured lipid carriers for cannabidiol delivery. Food Chem. 2024, 441, 138295. [Google Scholar] [CrossRef]
- Nadaf, A.; Hasan, N.; Fauziya Ahmad, S.; Gupta, A.; Jain, D.; Imtiyaz, K.; Rizvi MM, A.; Jain, G.K.; Kesharwani, P.; Ahmad, F.J. Leucocyte membrane camouflaged poly-lactic-co-glycolic acid (PLGA) nanoparticles containing cannabidiol and paclitaxel against breast cancer therapy. Process Biochem. 2024, 142, 88–103. [Google Scholar] [CrossRef]
- Ma, Y.; Li, W.; Yao, Q.; Liu, Y.; Yu, J.; Zang, L.; Wang, S.; Zhou, L.; Wen, S.; Luo, Y.; et al. Harmine ameliorates CCl4-induced acute liver injury through suppression of autophagy and inflammation. Int. Immunopharmacol. 2024, 129, 111538. [Google Scholar] [CrossRef]











Disclaimer/Publisher’s Note: The statements, opinions and data contained in all publications are solely those of the individual author(s) and contributor(s) and not of MDPI and/or the editor(s). MDPI and/or the editor(s) disclaim responsibility for any injury to people or property resulting from any ideas, methods, instructions or products referred to in the content. |
© 2024 by the authors. Licensee MDPI, Basel, Switzerland. This article is an open access article distributed under the terms and conditions of the Creative Commons Attribution (CC BY) license (https://creativecommons.org/licenses/by/4.0/).
Share and Cite
Zhang, X.; Yi, X.; Gao, X.; Li, Y.; Shen, X. Liver-Targeted Nanoparticles Loaded with Cannabidiol Based on Redox Response for Effective Alleviation of Acute Liver Injury. Foods 2024, 13, 2464. https://doi.org/10.3390/foods13152464
Zhang X, Yi X, Gao X, Li Y, Shen X. Liver-Targeted Nanoparticles Loaded with Cannabidiol Based on Redox Response for Effective Alleviation of Acute Liver Injury. Foods. 2024; 13(15):2464. https://doi.org/10.3390/foods13152464
Chicago/Turabian StyleZhang, Xuan, Xiangzhou Yi, Xia Gao, Yongcheng Li, and Xuanri Shen. 2024. "Liver-Targeted Nanoparticles Loaded with Cannabidiol Based on Redox Response for Effective Alleviation of Acute Liver Injury" Foods 13, no. 15: 2464. https://doi.org/10.3390/foods13152464
APA StyleZhang, X., Yi, X., Gao, X., Li, Y., & Shen, X. (2024). Liver-Targeted Nanoparticles Loaded with Cannabidiol Based on Redox Response for Effective Alleviation of Acute Liver Injury. Foods, 13(15), 2464. https://doi.org/10.3390/foods13152464

