Chemical Profile and Aroma Effects of Major Volatile Compounds in New Mulberry Leaf Fu Brick Tea and Traditional Fu Brick Tea
Abstract
1. Introduction
2. Materials and Methods
2.1. Tea Sample
2.2. Chemicals
2.3. Sensory Evaluation and Quantitative Descriptive Analysis (QDA)
2.4. HS-SPME Extraction of Tea Aroma
2.5. Tea Aroma Determination by GC-MS
2.6. Identification and Determination of Volatile Compounds
2.7. Calculation of Odour Activity Value (OAV)
2.8. Statistical Analysis
3. Results
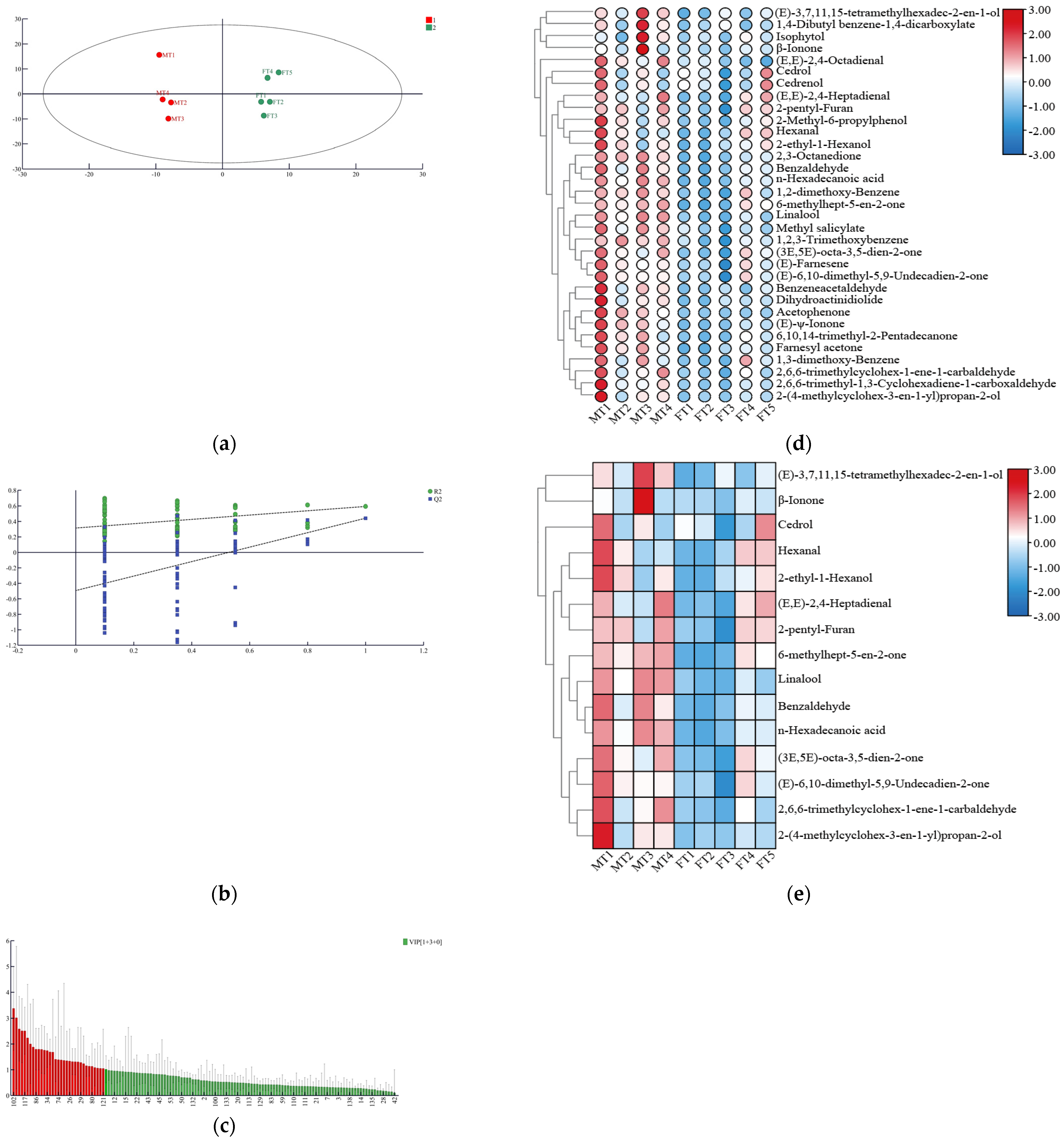
3.1. Sensory Evaluation
3.2. Analysis of Volatile Components of MTs and FTs by HS-SPME-MS-GC
3.3. Screening for Characteristic Volatile Components
3.4. Differences in Aroma Attribute Characteristics between MTs and FTs
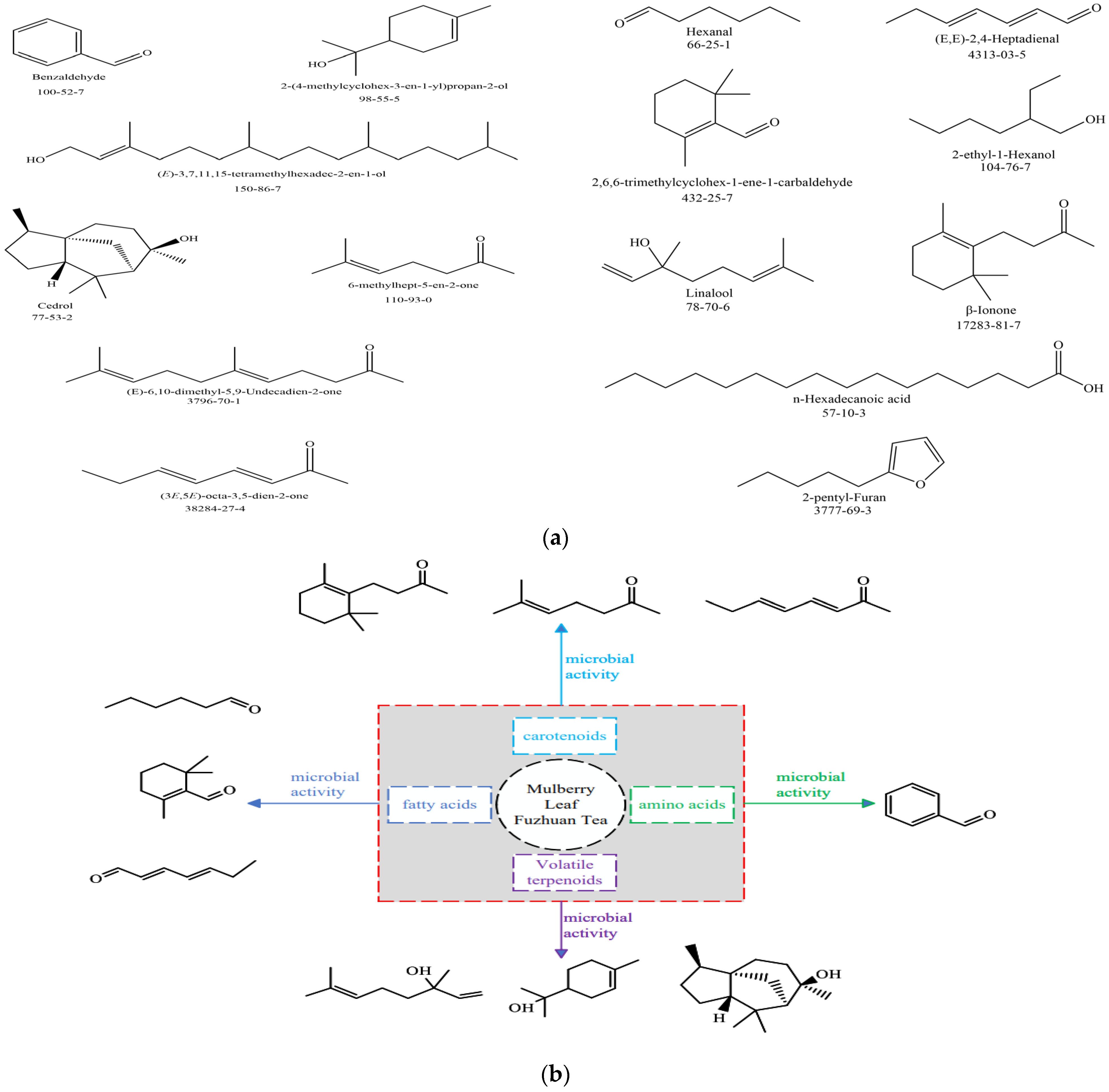
4. Discussion
5. Conclusions
Author Contributions
Funding
Institutional Review Board Statement
Informed Consent Statement
Data Availability Statement
Acknowledgments
Conflicts of Interest
References
- Li, Q.; Jin, Y.; Jiang, R.; Xu, Y.; Zhang, Y.; Luo, Y.; Huang, J.; Wang, K.; Liu, Z. Dynamic changes in the metabolite profile and taste characteristics of Fu brick tea during the manufacturing process. Food Chem. 2021, 344, 128576. [Google Scholar] [CrossRef] [PubMed]
- Zheng, X.; Hong, X.; Jin, Y.; Wang, C.; Liu, Z.; Huang, J.; Li, Q. Characterization of key aroma compounds and relationship between aroma compounds and sensory attributes in different aroma types of Fu brick tea. Food Chem. 2022, 13, 100248. [Google Scholar] [CrossRef] [PubMed]
- Shen, S.; Wu, H.; Li, T.; Sun, H.; Wang, Y.; Ning, J. Formation of aroma characteristics driven by volatile components during long-term storage of an tea. Food Chem. 2023, 411, 135487. [Google Scholar] [CrossRef] [PubMed]
- Cao, Y.; Huang, C.; Guo, Y.; Xu, Y.; Gong, S.; Chu, Q.; Chen, P. Unraveling the contributing factors of stale odor in Longjing tea through a sensomics approach. Food Chem. 2024, 441, 138301. [Google Scholar] [CrossRef] [PubMed]
- Dadhwal, R.; Banerjee, R. Ethnopharmacology, pharmacotherapeutics, biomedicinal and toxicological profile of Morus alba L.: A comprehensive review. S. Afr. J. Bot. 2023, 158, 98–117. [Google Scholar] [CrossRef]
- Li, X.; Shi, C.; Wang, S.; Wang, S.; Wang, X.; Lü, X. Uncovering the effect of Moringa oleifera Lam. leaf addition to Fuzhuan Brick Tea on sensory properties, volatile profiles and anti-obesity activity. Food Funct. 2023, 14, 2404–2415. [Google Scholar] [CrossRef] [PubMed]
- Sun, J.; Cai, W.; Feng, T.; Chen, D.; Lu, J.; Song, S.; Yao, L.; Sun, M.; Wang, H.; Liu, Q.; et al. Revealing the flavor profile of citrus Pu-erh tea through GC-MS-O and untargeted metabolomics. Beverage Plant Res. 2024, 4, e009. [Google Scholar] [CrossRef]
- Li, Q.; Li, Y.; Luo, Y.; Xiao, L.; Wang, K.; Huang, J.; Liu, Z. Characterization of the key aroma compounds and microorganisms during the manufacturing process of Fu brick tea. LWT 2020, 127, 109355. [Google Scholar] [CrossRef]
- Shi, J.; Zhu, Y.; Zhang, Y.; Lin, Z.; Lv, H. Volatile composition of Fu-brick tea and Pu-erh tea analyzed by comprehensive two-dimensional gas chromatography-time-of-flight mass spectrometry. LWT 2019, 103, 27–33. [Google Scholar] [CrossRef]
- Chen, G.; Peng, Y.; Xie, M.; Xu, W.; Chen, C.; Zeng, X.; Liu, Z. A critical review of Fuzhuan brick tea: Processing, chemical constituents, health benefits and potential risk. Crit. Rev. Food Sci. Nut. 2023, 63, 5447–5464. [Google Scholar] [CrossRef]
- Wan, M.; Li, Q.; Lei, Q.; Zhou, D.; Wang, S. Polyphenols and polysaccharides from Morus alba L. fruit attenuate high-fat diet-induced metabolic syndrome modifying the gut microbiota and metabolite profile. Foods 2022, 11, 1818. [Google Scholar] [CrossRef] [PubMed]
- Batiha, G.; Al-Snafi, A.; Thuwaini, M.; Teibo, J.; Shaheen, H.; Akomolafe, A.; Teibo, T.; Al-Kuraishy, H.; Al-Garbeeb, A.; Alexiou, A.; et al. Morus alba: A comprehensive phytochemical and pharmacological review. Naunyn-Schmiedeberg’s Arch. Pharmacol. 2023, 396, 1399–1413. [Google Scholar] [CrossRef] [PubMed]
- Hao, J.; Gao, Y.; Xue, J.; Yang, Y.; Yin, J.; Wu, T.; Zhang, M. Phytochemicals, pharmacological effects and molecular mechanisms of mulberry. Foods 2022, 11, 1170. [Google Scholar] [CrossRef] [PubMed]
- Xiao, Y.; Huang, Y.; Chen, Y.; Zhu, M.; He, C.; Li, Z.; Wang, Y.; Liu, Z. Characteristic fingerprints and change of volatile organic compounds of dark teas during solid-state fermentation with Eurotium cristatum by using HS-GC-IMS, HS-SPME-GC-MS, E-nose and sensory evaluation. LWT 2022, 169, 113925. [Google Scholar] [CrossRef]
- Su, D.; He, J.; Zhou, Y.; Li, Y.; Zhou, H. Aroma effects of key volatile compounds in Keemun black tea at different grades: HS-SPME-GC-MS, sensory evaluation, and chemometrics. Food Chem. 2022, 373, 131587. [Google Scholar] [CrossRef] [PubMed]
- Yue, C.; Cao, H.; Zhang, S.; Hao, Z.; Wu, Z.; Luo, L.; Zeng, L. Aroma characteristics of Wuyi rock tea prepared from 16 different tea plant varieties. Food Chem. 2023, 17, 100586. [Google Scholar] [CrossRef] [PubMed]
- Chen, J.; Yang, Y.; Deng, Y.; Liu, Z.; Shen, S.; Zhu, J.; Yuan, H.; Jiang, Y. Characterization of the key differential volatile components in different grades of Dianhong Congou tea infusions by the combination of sensory evaluation, comprehensive two-dimensional gas chromatography-time-of-flight mass spectrometry, and odor activity value. LWT 2022, 165, 113755. [Google Scholar] [CrossRef]
- Shan, X.; Deng, Y.; Niu, L.; Chen, L.; Zhang, S.; Jiang, Y.; Yuan, H.; Wang, Y.; Li, J. The influence of fixation temperature on Longjing tea taste profile and the underlying non-volatile metabolites changes unraveled by combined analyses of metabolomics and E-tongue. LWT 2024, 191, 115560. [Google Scholar] [CrossRef]
- Qi, D.; Miao, A.; Cao, J.; Wang, W.; Chen, W.; Pang, S.; He, X.; Ma, C. Study on the effects of rapid aging technology on the aroma quality of white tea using GC–MS combined with chemometrics: In comparison with natural aged and fresh white tea. Food Chem. 2018, 265, 189–199. [Google Scholar] [CrossRef]
- Shen, S.; Zhang, J.; Sun, H.; Zu, Z.; Fu, J.; Fan, R.; Chen, Q.; Wang, Y.; Yue, P.; Ning, J.; et al. Sensomics-Assisted Characterization of Fungal-Flowery Aroma Components in Fermented Tea Using Eurotium cristatum. J. Agri. Food Chem. 2023, 71, 18963–18972. [Google Scholar] [CrossRef]
- Shi, Y.; Zhu, Y.; Ma, W.; Lin, Z.; Lv, H. Characterisation of the volatile compounds profile of Chinese pan-fried green tea in comparison with baked green tea, steamed green tea, and sun-dried green tea using approaches of molecular sensory science. Curr. Res. Food Sci. 2022, 5, 1098–1107. [Google Scholar] [CrossRef]
- Ma, L.; Gao, M.; Zhang, L.; Qiao, Y.; Li, J.; Du, L.; Zhang, H.; Wang, H. Characterization of the key aroma-active compounds in high-grade Dianhong tea using GC-MS and GC-O combined with sensory-directed flavor analysis. Food Chem. 2022, 378, 132058. [Google Scholar] [CrossRef] [PubMed]
- Zhu, Y.; Lv, H.; Shao, C.; Kang, S.; Zhang, Y.; Guo, L.; Dai, W.; Tan, J.; Peng, Q.; Lin, Z. Identification of key odorants responsible for chestnut-like aroma quality of green teas. Food Res. Int. 2018, 108, 74–82. [Google Scholar] [CrossRef] [PubMed]
- Zhang, S.; Liu, S.; Li, H.; Luo, L.; Zeng, L. Identification of the key phytochemical components responsible for sensory characteristics of Hunan Fuzhuan brick tea. J. Food Compos. Anal. 2023, 120, 105289. [Google Scholar] [CrossRef]
- Hao, Z.; Feng, J.; Chen, Q.; Lin, H.; Zhou, X.; Zhuang, J.; Wang, J.; Tan, Y.; Sun, Z.; Wang, Y.; et al. Comparative volatiles profiling in milk-flavored white tea and traditional white tea Shoumei via HS-SPME-GC-TOFMS and OAV analyses. Food Chem. 2023, 18, 100710. [Google Scholar] [CrossRef] [PubMed]
- Li, H.; Luo, L.; Wang, J.; Fu, D.; Zeng, L. Lexicon development and quantitative descriptive analysis of Hunan fuzhuan brick tea infusion. Food Res. Int. 2019, 120, 275–284. [Google Scholar] [CrossRef] [PubMed]
- Zheng, X.; Hu, T.; Xie, H.; Ou, X.; Huang, J.; Wang, C.; Liu, Z.; Li, Q. Characterization of the key odor-active compounds in different aroma types of Fu brick tea using HS-SPME/GC-MSO combined with sensory-directed flavor analysis. Food Chem. 2023, 426, 136527. [Google Scholar] [CrossRef]
- Yin, X.; Huang, J.; Huang, J.; Wu, W.; Tong, T.; Liu, S.; Zhou, L.; Liu, Z.; Zhang, S. Identification of volatile and odor-active compounds in Hunan black tea by SPME/GC-MS and multivariate analysis. LWT 2022, 164, 113656. [Google Scholar] [CrossRef]
- Huang, Y.; Chen, R.; Chen, Y.; Ho, C.; Hou, A.; Zhang, X.; Zhu, M.; Zhang, C.; Wang, Y.; Liu, Z.; et al. Dynamics changes in volatile profile, non-volatile metabolites and antioxidant activities of dark tea infusion during submerged fermentation with Eurotium cristatum. Food Biosci. 2023, 55, 102966. [Google Scholar] [CrossRef]
- Kang, S.; Yan, H.; Zhu, Y.; Liu, X.; Lv, H.; Zhang, Y.; Dai, W.; Guo, L.; Tan, J.; Peng, Q.; et al. Identification and quantification of key odorants in the world’s four most famous black teas. Food Res. Int. 2019, 121, 73–83. [Google Scholar] [CrossRef]
- Yang, Y.; Zhu, H.; Chen, J.; Xie, J.; Shen, S.; Deng, Y.; Zhu, J.; Yuan, H.; Jiang, Y. Characterization of the key aroma compounds in black teas with different aroma types by using gas chromatography electronic nose, gas chromatography-ion mobility spectrometry, and odor activity value analysis. LWT 2022, 163, 113492. [Google Scholar] [CrossRef]
- Feng, Z.; Li, M.; Li, Y.; Yin, J.; Wan, X.; Yang, X. Characterization of the key aroma compounds in infusions of four white teas by the sensomics approach. Eur. Food Res. Technol. 2022, 248, 1299–1309. [Google Scholar] [CrossRef]
- Ma, C.; Li, J.; Chen, W.; Wang, W.; Qi, D.; Pang, S.; Miao, A. Study of the aroma formation and transformation during the manufacturing process of oolong tea by solid-phase micro-extraction and gas chromatography–mass spectrometry combined with chemometrics. Food Res. Int. 2018, 108, 413–422. [Google Scholar] [CrossRef] [PubMed]
- Du, Y.; Yang, W.; Yang, C.; Yang, X. A comprehensive review on microbiome, aromas and flavors, chemical composition, nutrition and future prospects of Fuzhuan brick tea. Trends Food Sci. Technol. 2022, 119, 452–466. [Google Scholar] [CrossRef]
- Przeor, M.; Jokiel, M. Morus alba L. Leaves (WML) Modulate Sweet (TAS1R) and Bitter (TAS2R) Taste in the Studies on Human Receptors—A New Perspective on the Utilization of White Mulberry Leaves in Food Production. Plant Foods Hum. Nutr. 2023, 78, 748–754. [Google Scholar] [CrossRef] [PubMed]
- Chen, Q.; Zhu, Y.; Liu, Y.; Liu, Y.; Dong, C.; Lin, Z.; Teng, J. Black tea aroma formation during the fermentation period. Food Chem. 2022, 374, 131640. [Google Scholar] [CrossRef] [PubMed]
- Wang, C.; Li, J.; Wu, X.; Zhang, Y.; He, Z.; Zhang, Y.; Zhang, X.; Li, Q.; Huang, J.; Liu, Z. Pu-erh tea unique aroma: Volatile components, evaluation methods and metabolic mechanism of key odor-active compounds. Trends Food Sci. Technol. 2022, 124, 25–37. [Google Scholar] [CrossRef]
- Nie, C.; Zhong, X.; He, L.; Gao, Y.; Zhang, X.; Wang, C.; Du, X. Comparison of different aroma-active compounds of Sichuan Dark brick tea (Camellia sinensis) and Sichuan Fuzhuan brick tea using gas chromatography–mass spectrometry (GC–MS) and aroma descriptive profile tests. Eur. Food Res. Technol. 2019, 245, 1963–1979. [Google Scholar] [CrossRef]
- Hu, J.; Feng, X.; Song, H.; Hao, Z.; Ma, S.; Hu, H.; Yang, Y.; Zhou, S.; Pan, Y.; Fan, F.; et al. Enzymatic reactions throughout cultivation, processing, storage and post-processing: Progressive sculpture of tea quality. Trends Food Sci. Technol. 2023, 143, 104294. [Google Scholar] [CrossRef]
- Ibdah, M.; Azulay, Y.; Portnoy, V.; Wasserman, B.; Bar, E.; Meir, A.; Burger, Y.; Hirschberg, J.; Schaffer, A.; Katzir, N.; et al. Functional characterization of CmCCD1, a carotenoid cleavage dioxygenase from melon. Phytochemistry 2006, 67, 1579–1589. [Google Scholar] [CrossRef]
- Wu, Q.; Zhou, Z.; He, J.; Zhao, S.; Ruan, S.; Liu, X.; Yu, S.; Sun, Y. Analysis of aroma precursors in Jinmudan fresh tea leaves and dynamic change of fatty acid volatile during black tea processing. Food Chem. 2024, 21, 101155. [Google Scholar] [CrossRef] [PubMed]
- Wang, X.; Zeng, L.; Liao, Y.; Zhou, Y.; Xu, X.; Dong, F.; Yang, Z. An alternative pathway for the formation of aromatic aroma compounds derived from L-phenylalanine via phenylpyruvic acid in tea (Camellia sinensis (L.) O. Kuntze) leaves. Food Chem. 2019, 270, 17–24. [Google Scholar] [CrossRef] [PubMed]
- Shi, Y.; Wang, M.; Dong, Z.; Zhu, Y.; Shi, J.; Ma, W.; Lin, Z.; Lv, H. Volatile components and key odorants of Chinese yellow tea (Camellia sinensis). LWT 2021, 146, 111512. [Google Scholar] [CrossRef]
- Zeng, L.; Watanabe, N.; Yang, Z. Understanding the biosyntheses and stress response mechanisms of aroma compounds in tea (Camellia sinensis) to safely and effectively improve tea aroma. Crit. Rev. Food Sci. Nutr. 2019, 59, 2321–2334. [Google Scholar] [CrossRef]
- Yu, Z.; Yang, Z. Understanding different regulatory mechanisms of proteinaceous and non-proteinaceous amino acid formation in tea (Camellia sinensis) provides new insights into the safe and effective alteration of tea flavor and function. Crit. Rev. Food Sci. Nutr. 2020, 60, 844–858. [Google Scholar] [CrossRef]





| No. | Volatile Compound | OT (ug/L) a | OAV | |||||||||
|---|---|---|---|---|---|---|---|---|---|---|---|---|
| MT1 | MT2 | MT3 | MT4 | FT1 | FT2 | FT3 | FT4 | FT5 | Odour Description b | |||
| 1 | Hexanal | 4.5 | 2.77 | 1.12 | 0.57 | 0.73 | 0.35 | 0.32 | 0.57 | 1.36 | 1.37 | green |
| 2 | Benzaldehyde | 0.75 | 15.20 | 6.74 | 13.51 | 8.64 | 3.78 | 3.23 | 4.24 | 7.26 | 6.70 | roasted |
| 3 | (E,E)-2,4-Heptadienal | 56 | 0.83 | 0.44 | 0.40 | 1.10 | 0.24 | 0.27 | 0.19 | 0.64 | 0.86 | green, fatty aroma |
| 4 | 2,6,6-trimethylcyclohex-1-ene-1-carbaldehyde | 5 | 1.06 | 0.39 | 0.52 | 0.82 | 0.30 | 0.27 | 0.19 | 0.51 | 0.32 | floral and fruity |
| 5 | 2-ethyl-1-Hexanol | 0.4 | 17.05 | 8.94 | 4.16 | 8.16 | 2.73 | 2.61 | 5.26 | 6.69 | 8.48 | floral and fruity, fatty aroma |
| 6 | Linalool | 6 | 1.29 | 0.81 | 1.37 | 1.26 | 0.47 | 0.35 | 0.33 | 0.68 | 0.47 | floral and fruity |
| 7 | 2-(4-methylcyclohex-3-en-1-yl) propan-2-ol | 0.3 | 29.43 | 6.38 | 10.66 | 10.70 | 4.38 | 5.40 | 4.77 | 7.28 | 6.15 | floral |
| 8 | Cedrol | 0.5 | 34.67 | 9.52 | 17.70 | 8.91 | 15.47 | 12.43 | 3.82 | 9.57 | 29.04 | sweet |
| 9 | (E)-3,7,11,15-tetramethylhexadec-2-en-1-ol | 0.46 | 16.81 | 12.07 | 32.32 | 17.93 | 6.41 | 7.39 | 13.56 | 8.34 | 12.96 | floral |
| 10 | 6-methylhept-5-en-2-one | 0.3 | 12.10 | 9.00 | 12.27 | 13.52 | 2.22 | 1.85 | 2.57 | 9.83 | 8.36 | green |
| 11 | (3E,5E)-octa-3,5-dien-2-one | 0.5 | 24.73 | 11.73 | 9.37 | 17.70 | 5.17 | 4.48 | 2.62 | 14.21 | 10.42 | floral, green |
| 12 | β-Ionone | 1 | 1.69 | 0.88 | 11.52 | 0.79 | 0.75 | 0.64 | 0.25 | 1.24 | 0.97 | floral |
| 13 | (E)-6,10-dimethyl-5,9-Undecadien-2-one | 3 | 20.39 | 10.22 | 9.86 | 10.03 | 5.92 | 6.26 | 2.63 | 11.66 | 7.96 | green |
| 14 | n-Hexadecanoic acid | 10 | 2.50 | 1.85 | 2.58 | 2.30 | 1.18 | 1.08 | 1.26 | 1.71 | 1.69 | fatty aroma |
| 15 | 2-pentyl-Furan | 4.8 | 3.09 | 2.98 | 1.32 | 3.76 | 1.05 | 0.90 | 0.32 | 2.82 | 2.73 | floral and fruity, fatty aroma |
Disclaimer/Publisher’s Note: The statements, opinions and data contained in all publications are solely those of the individual author(s) and contributor(s) and not of MDPI and/or the editor(s). MDPI and/or the editor(s) disclaim responsibility for any injury to people or property resulting from any ideas, methods, instructions or products referred to in the content. |
© 2024 by the authors. Licensee MDPI, Basel, Switzerland. This article is an open access article distributed under the terms and conditions of the Creative Commons Attribution (CC BY) license (https://creativecommons.org/licenses/by/4.0/).
Share and Cite
Deng, Y.; Li, C.; Chen, Y.; Zou, Z.; Gong, J.; Shen, C.; Fang, K. Chemical Profile and Aroma Effects of Major Volatile Compounds in New Mulberry Leaf Fu Brick Tea and Traditional Fu Brick Tea. Foods 2024, 13, 1808. https://doi.org/10.3390/foods13121808
Deng Y, Li C, Chen Y, Zou Z, Gong J, Shen C, Fang K. Chemical Profile and Aroma Effects of Major Volatile Compounds in New Mulberry Leaf Fu Brick Tea and Traditional Fu Brick Tea. Foods. 2024; 13(12):1808. https://doi.org/10.3390/foods13121808
Chicago/Turabian StyleDeng, Yuezhao, Cheng Li, Yineng Chen, Zhuoyang Zou, Junyao Gong, Chengwen Shen, and Kui Fang. 2024. "Chemical Profile and Aroma Effects of Major Volatile Compounds in New Mulberry Leaf Fu Brick Tea and Traditional Fu Brick Tea" Foods 13, no. 12: 1808. https://doi.org/10.3390/foods13121808
APA StyleDeng, Y., Li, C., Chen, Y., Zou, Z., Gong, J., Shen, C., & Fang, K. (2024). Chemical Profile and Aroma Effects of Major Volatile Compounds in New Mulberry Leaf Fu Brick Tea and Traditional Fu Brick Tea. Foods, 13(12), 1808. https://doi.org/10.3390/foods13121808

