Tea Quality of the Mysterious “Dahongpao Mother Tree” (Camellia sinensis)
Abstract
1. Introduction
2. Materials and Methods
2.1. Materials
2.2. Determination of Volatile Compounds in Tea-Tree Leaves
2.3. Determination of Nonvolatile Metabolites in Tea-Tree Leaves
2.4. Statistical Analysis
3. Results and Discussion
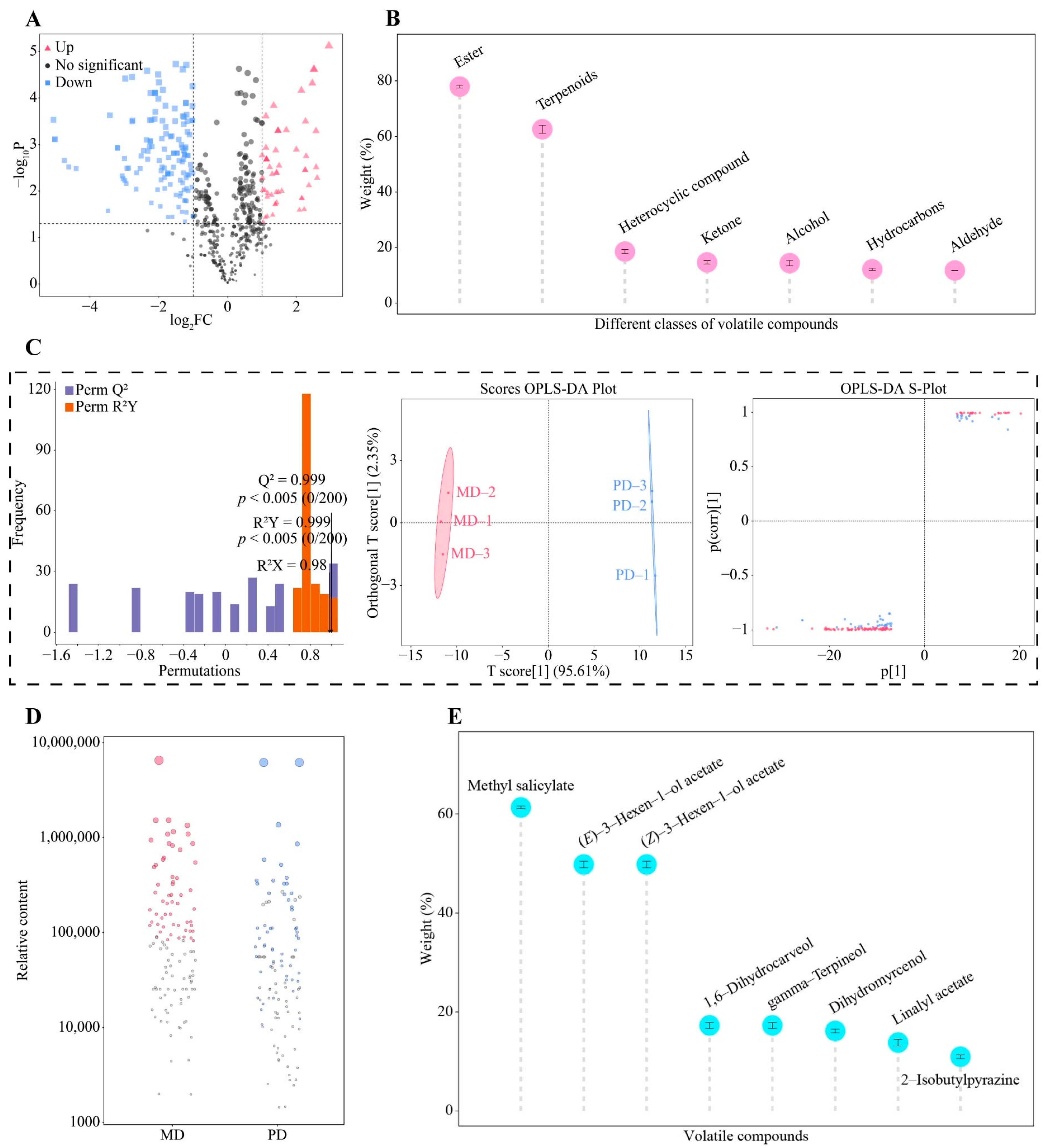
3.1. Volatile Metabolomics Analysis of Tea-Tree Leaves
3.2. Screening for Characteristic Volatile Compounds and Their Odor Characteristics
3.3. Broad-Target Metabolomics Analysis of Tea-Tree Leaves
3.4. Screening for Characteristic Metabolites and Their Taste Characteristics
4. Conclusions
Supplementary Materials
Author Contributions
Funding
Institutional Review Board Statement
Informed Consent Statement
Data Availability Statement
Conflicts of Interest
References
- Chen, D.H. Study on Wuyi Rock Tea (Dahongpao); China Science and Technology Press: Beijing, China, 2015. [Google Scholar]
- Li, L.Q.; Xie, X.Y. On the protection and development of the cultural heritage of Fujian tea geographical indications-Taking Wuyishan Dahongpao as a case. J. Fujian Agric. For. Univ. 2014, 17, 86–91. [Google Scholar] [CrossRef]
- Yu, W.Q. Fujian Tea Annals; Fujian Science and Technology Press: Fuzhou, China, 2023. [Google Scholar]
- Brunt, L. A Cup of Tea and a Nice Sit Down. In China from the Inside; Palgrave Macmillan: Cham, Switzerland, 2017; pp. 87–122. [Google Scholar] [CrossRef]
- Xiang, R. When rock tea meets ANT: An experimental reading. Food Cult. Soc. 2023, 26, 964–980. [Google Scholar] [CrossRef]
- Ng, K.W.; Cao, Z.J.; Chen, H.B.; Zhao, Z.Z.; Zhu, L.; Yi, T. Oolong tea: A critical review of processing methods, chemical composition, health effects, and risk. Crit. Rev. Food Sci. 2018, 58, 2957–2980. [Google Scholar] [CrossRef] [PubMed]
- DeBernardi, J. The modern invention of big red robe tea: History, science, story, and performance. In Understanding Authenticity in Chinese Cultural Heritage; Routledge: Abingdon, UK, 2023; pp. 186–201. [Google Scholar]
- Shi, Y.; Zhu, Y.; Ma, W.; Shi, J.; Peng, Q.; Lin, Z.; Lv, H. Comprehensive investigation on non-volatile and volatile metabolites in four types of green teas obtained from the same tea cultivar of Longjing 43 (Camellia sinensis var. sinensis) using the widely targeted metabolomics. Food Chem. 2022, 394, 133501. [Google Scholar] [CrossRef] [PubMed]
- Wang, H.; Hua, J.; Yu, Q.; Li, J.; Wang, J.; Deng, Y.; Yuan, H.; Jiang, Y. Widely targeted metabolomic analysis reveals dynamic changes in non-volatile and volatile metabolites during green tea processing. Food Chem. 2021, 363, 130131. [Google Scholar] [CrossRef] [PubMed]
- Zheng, X.; Hong, X.; Jin, Y.; Chao, W.; Liu, Z.; Huang, J.; Li, Q. Characterization of key aroma compounds and relationship between aroma compounds and sensory attributes in different aroma types of Fu brick tea. Food Chem. X 2022, 13, 100248. [Google Scholar] [CrossRef] [PubMed]
- Shan, X.; Deng, Y.; Niu, L.; Chen, L.; Zhang, S.; Jiang, Y.; Yuan, H.; Wang, Y.; Li, J. The influence of fixation temperature on Longjing tea taste profile and the underlying non-volatile metabolites changes unraveled by combined analyses of metabolomics and E-tongue. LWT 2024, 191, 115560. [Google Scholar] [CrossRef]
- Yuan, H.; Cao, G.; Hou, X.; Huang, M.; Du, P.; Tan, T.; Zhang, Y.; Zhou, H.; Liu, X.; Liu, L.; et al. Development of a widely targeted volatilomics method for profiling volatilomes in plants. Mol. Plant 2022, 15, 189–202. [Google Scholar] [CrossRef] [PubMed]
- Ye, J.; Zhang, Q.; Cheng, P.; Wang, Y.; Zou, J.; Lin, S.; Li, M.; Jia, M.; Chen, Y.; Jia, X.; et al. Aviation mutagenesis alters the content of volatile compounds in Dahongpao (Camellia sinensis) leaves and improves tea quality. Foods 2024, 13, 946. [Google Scholar] [CrossRef]
- Farag, M.A.; Elmetwally, F.; Elghanam, R.; Kamal, N.; Hellal, K.; Hamezah, H.S.; Zhao, C.; Mediani, A. Metabolomics in tea products; a compile of applications for enhancing agricultural traits and quality control analysis of Camellia sinensis. Food Chem. 2023, 404, 134628. [Google Scholar] [CrossRef]
- Fraga, C.G.; Clowers, B.H.; Moore, R.J.; Zink, E.M. Signature-discovery approach for sample matching of a nerve-agent precursor using liquid chromatography–mass spectrometry, XCMS, and chemometrics. Anal. Chem. 2010, 82, 4165–4173. [Google Scholar] [CrossRef]
- Qian, Q.H.; Song, Y.P.; Zhang, Y.; Xue, H.; Zhang, W.W.; Han, Y.; Wang, Y.; Xu, D.X. Gestational α-ketoglutarate supplementation ameliorates arsenic-induced hepatic lipid deposition via epigenetic reprogramming of β-oxidation process in female offspring. Environ. Int. 2024, 185, 108488. [Google Scholar] [CrossRef]
- Wang, C.; Li, J.; Wu, X.; Zhang, Y.; He, Z.; Zhang, Y.; Zhang, X.; Li, Q.; Huang, J.; Liu, Z. Pu-erh tea unique aroma: Volatile components, evaluation methods and metabolic mechanism of key odor-active compounds. Trends Food Sci. Technol. 2022, 124, 25–37. [Google Scholar] [CrossRef]
- Zheng, Y.; Hu, Q.; Wu, Z.; Bi, W.; Chen, B.; Hao, Z.; Wu, L.; Ye, N.; Sun, Y. Volatile metabolomics and coexpression network analyses provide insight into the formation of the characteristic cultivar aroma of oolong tea (Camellia sinensis). LWT 2022, 164, 113666. [Google Scholar] [CrossRef]
- Zhang, C.; Zhou, C.; Tian, C.; Xu, K.; Lai, Z.; Lin, Y.; Guo, Y. Volatilomics analysis of jasmine tea during multiple rounds of scenting processes. Foods 2023, 12, 812. [Google Scholar] [CrossRef]
- Cherniienko, A.; Pawełczyk, A.; Zaprutko, L. Antimicrobial and odour qualities of alkylpyrazines occurring in chocolate and cocoa products. Appl. Sci. 2020, 12, 11361. [Google Scholar] [CrossRef]
- Ouyang, W.; Yu, Y.; Wang, H.; Jiang, Y.; Hua, J.; Ning, J.; Yuan, H. Analysis of volatile metabolite variations in strip green tea during processing and effect of rubbing degree using untargeted and targeted metabolomics. Food Res. Int. 2022, 162, 112099. [Google Scholar] [CrossRef]
- Gao, T.; Shao, S.; Hou, B.; Hong, Y.; Ren, W.; Jin, S.; Gao, S.; Wang, P.; Ye, N. Characteristic volatile components and transcriptional regulation of seven major tea cultivars (Camellia sinensis) in China. Beverage Plant Res. 2023, 3, 17. [Google Scholar] [CrossRef]
- Parveen, A.; Qin, C.Y.; Zhou, F.; Lai, G.; Long, P.; Zhu, M.; Ke, J.; Zhang, L. The Chemistry, Sensory Properties and Health Benefits of Aroma Compounds of Black Tea Produced by Camellia sinensis and Camellia assamica. Horticulturae 2023, 9, 1253. [Google Scholar] [CrossRef]
- Elterlein, F.; Bugdahn, N.; Kraft, P. Sniffing out the sustainable future: The renewability revolution in fragrance chemistry. Chem. Eur. J. 2024, 30, e202400006. [Google Scholar] [CrossRef]
- Zhang, J.; Van Mullem, J.; Dias, D.R.; Schwan, R.F. The chemistry and sensory characteristics of new herbal tea-based kombuchas. J. Food Sci. 2021, 86, 740–748. [Google Scholar] [CrossRef]
- Zhang, J.; Li, J.; Wang, J.; Sun, B.; Liu, Y.; Huang, M. Characterization of aroma-active compounds in Jasminum sambac concrete by aroma extract dilution analysis and odour activity value. Flavour Frag. J. 2021, 36, 197–206. [Google Scholar] [CrossRef]
- Shao, Y.; Liu, X.; Zhang, Z.; Wang, P.; Li, K.; Li, C. Comparison and discrimination of the terpenoids in 48 species of huajiao according to variety and geographical origin by E-nose coupled with HS-SPME-GC-MS. Food Res. Int. 2023, 167, 112629. [Google Scholar] [CrossRef]
- Chen, S.; Liu, H.; Zhao, X.; Li, X.; Shan, W.; Wang, X.; Wang, S.; Yu, W.; Yang, Z.; Yu, X. Non-targeted metabolomics analysis reveals dynamic changes of volatile and non-volatile metabolites during oolong tea manufacture. Food Res. Int. 2020, 128, 108778. [Google Scholar] [CrossRef]
- Wu, L.; Huang, X.; Liu, S.; Liu, J.; Guo, Y.; Sun, Y.; Lin, J.; Guo, Y.; Wei, S. Understanding the formation mechanism of oolong tea characteristic non-volatile chemical constitutes during manufacturing processes by using integrated widely-targeted metabolome and DIA proteome analysis. Food Chem. 2020, 310, 125941. [Google Scholar] [CrossRef]
- Li, M.; Zhang, Y.; Yan, J.; Ding, F.; Chen, C.; Zhong, S.; Li, M.; Zhu, Y.; Yue, P.; Li, P.; et al. Comparative metabolomic analysis reveals the differences in nonvolatile and volatile metabolites and their quality characteristics in beauty tea with different extents of punctured leaves by tea green leafhopper. J. Agric. Food Chem. 2023, 71, 16233–16247. [Google Scholar] [CrossRef]
- Huang, D.; Chen, X.; Tan, R.; Wang, H.; Jiao, L.; Tang, H.; Zong, Q.; Mao, Y. A comprehensive metabolomics analysis of volatile and non-volatile compounds in matcha processed from different tea varieties. Food Chem. X 2024, 21, 101234. [Google Scholar] [CrossRef]
- Zhang, L.; Cao, Q.Q.; Granato, D.; Xu, Y.Q.; Ho, C.T. Association between chemistry and taste of tea: A review. Trends Food Sci. Technol. 2020, 101, 139–149. [Google Scholar] [CrossRef]
- Fan, F.Y.; Zhou, S.J.; Qian, H.; Zong, B.Z.; Huang, C.S.; Zhu, R.L.; Guo, H.; Gong, S. Effect of Yellowing duration on the chemical profile of yellow tea and the associations with sensory traits. Molecules 2022, 27, 940. [Google Scholar] [CrossRef]
- Li, Y.; Zhang, J.; Jia, H.; Pan, Y.; Xu, Y.Q.; Wang, Y.; Deng, W.W. Metabolite analysis and sensory evaluation reveal the effect of roasting on the characteristic flavor of large-leaf yellow tea. Food Chem. 2023, 427, 136711. [Google Scholar] [CrossRef]
- Wang, X.; Xiong, H.; Wang, S.; Zhang, Y.; Song, Z.; Zhang, X. Physicochemical analysis, sensorial evaluation, astringent component identification and aroma-active compounds of herbaceous Peony (Paeonia lactiflora Pall) black tea. Ind. Crops Prod. 2023, 193, 116159. [Google Scholar] [CrossRef]
- Huang, D.; Wang, Y.; Chen, X.; Wu, J.; Wang, H.; Tan, R.; Jia, L.; Miao, Y. Application of tea-specific fertilizer combined with organic fertilizer improves aroma of green tea. Horticulturae 2022, 8, 950. [Google Scholar] [CrossRef]
- Zhang, X.; Du, X.; Li, Y.Z.; Nie, C.N.; Wang, C.M.; Bian, J.L.; Luo, F. Are organic acids really related to the sour taste difference between Chinese black tea and green tea? Food Sci. Nutr. 2022, 10, 2071–2081. [Google Scholar] [CrossRef]







Disclaimer/Publisher’s Note: The statements, opinions and data contained in all publications are solely those of the individual author(s) and contributor(s) and not of MDPI and/or the editor(s). MDPI and/or the editor(s) disclaim responsibility for any injury to people or property resulting from any ideas, methods, instructions or products referred to in the content. |
© 2024 by the authors. Licensee MDPI, Basel, Switzerland. This article is an open access article distributed under the terms and conditions of the Creative Commons Attribution (CC BY) license (https://creativecommons.org/licenses/by/4.0/).
Share and Cite
Ye, J.; Zhang, Q.; Li, M.; Wang, Y.; Jia, M.; Hong, L.; Chen, Y.; Pang, X.; Jia, X.; Wang, H. Tea Quality of the Mysterious “Dahongpao Mother Tree” (Camellia sinensis). Foods 2024, 13, 1548. https://doi.org/10.3390/foods13101548
Ye J, Zhang Q, Li M, Wang Y, Jia M, Hong L, Chen Y, Pang X, Jia X, Wang H. Tea Quality of the Mysterious “Dahongpao Mother Tree” (Camellia sinensis). Foods. 2024; 13(10):1548. https://doi.org/10.3390/foods13101548
Chicago/Turabian StyleYe, Jianghua, Qi Zhang, Mingzhe Li, Yuhua Wang, Miao Jia, Lei Hong, Yiling Chen, Xiaomin Pang, Xiaoli Jia, and Haibin Wang. 2024. "Tea Quality of the Mysterious “Dahongpao Mother Tree” (Camellia sinensis)" Foods 13, no. 10: 1548. https://doi.org/10.3390/foods13101548
APA StyleYe, J., Zhang, Q., Li, M., Wang, Y., Jia, M., Hong, L., Chen, Y., Pang, X., Jia, X., & Wang, H. (2024). Tea Quality of the Mysterious “Dahongpao Mother Tree” (Camellia sinensis). Foods, 13(10), 1548. https://doi.org/10.3390/foods13101548

