Preparation, Characterization, and Antioxidant Properties of Selenium-Enriched Tea Peptides
Abstract
:1. Introduction
2. Materials and Methods
2.1. Materials and Reagents
2.2. Preparation of Se-Enriched Alkali-Soluble Tea Proteins
2.3. Single-Factor and Response Surface Methodologies (RSM) for Alkali-Soluble Se-Enriched Tea Alkali-Soluble Peptides (Se-TAPeps)
2.4. Detection of Antioxidant Activity and Selenium Values
2.5. Isolation and Purification of Se-TAPeps
2.6. Fourier Transform Infrared (FT-IR) Spectra Analysis
2.7. Scanning Electron Microscope (SEM) Analysis
2.8. Amino Acid Composition Analysis
2.9. Peptide Sequence Analysis
2.10. Cell Culture and Treatment
2.10.1. MTT Assay
2.10.2. Reactive Oxygen Species (ROS) and Antioxidant Enzyme Detection
2.10.3. RT-qPCR Assay
2.10.4. Western Blot Assay
2.11. Statistical Analysis
3. Results and Discussion
3.1. Free Radical Scavenging Activity of Se-Enriched Alkali-Soluble Tea Protein Hydrolysate
3.2. Model Fitting
0.00085X3X4 − 2.47X12 − 0.06X22 − 0.0000038X32 − 2.36X42
3.3. Separation, Purification, and Antioxidant Evaluation of Se-TAPeps
3.4. Structural Characterization of Se-TAPeps
3.4.1. FT-IR Analysis
3.4.2. SEM Analysis
3.4.3. Amino Acid Composition Analysis
3.4.4. Amino Acid Sequence Analysis
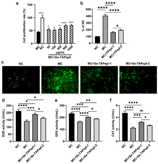
3.5. Evaluation of Cell Model for Preventing H2O2-Induced Peroxidation Damage
4. Conclusions
Supplementary Materials
Author Contributions
Funding
Data Availability Statement
Acknowledgments
Conflicts of Interest
References
- Wang, Y.; Chen, J.; Zhang, D.; Zhang, Y.; Wen, Y.; Li, L.; Zheng, L. Tumoricidal Effects of a Selenium (Se)-Polysaccharide from Ziyang Green Tea on Human Osteosarcoma U-2 OS Cells. Carbohydr. Polym. 2013, 98, 1186–1190. [Google Scholar] [CrossRef] [PubMed]
- Zhang, L.; Cao, Q.Q.; Granato, D.; Xu, Y.Q.; Ho, C.T. Association between Chemistry and Taste of Tea: A Review. Trends Food Sci. Technol. 2020, 101, 139–149. [Google Scholar] [CrossRef]
- Miao, S.; Wei, Y.; Chen, J.; Wei, X. Extraction Methods, Physiological Activities and High Value Applications of Tea Residue and Its Active Components: A Review. Crit. Rev. Food Sci. Nutr. 2022, 1–19. [Google Scholar] [CrossRef]
- Wang, S.; Li, Z.; Ma, Y.; Liu, Y.; Lin, C.C.; Li, S.; Zhan, J.; Ho, C.T. Immunomodulatory Effects of Green Tea Polyphenols. Molecules 2021, 26, 3755. [Google Scholar] [CrossRef] [PubMed]
- Shirakami, Y.; Shimizu, M. Possible Mechanisms of Green Tea and Its Constituents against Cancer. Molecules 2018, 23, 2284. [Google Scholar] [CrossRef] [PubMed]
- Wei, Y.; Xu, J.; Miao, S.; Wei, K.; Peng, L.; Wang, Y.; Wei, X. Recent Advances in the Utilization of Tea Active Ingredients to Regulate Sleep through Neuroendocrine Pathway, Immune System and Intestinal Microbiota. Crit. Rev. Food Sci. Nutr. 2022, 63, 7598–7626. [Google Scholar] [CrossRef] [PubMed]
- Huang, Y.; Wei, Y.; Xu, J.; Wei, X. A Comprehensive Review on the Prevention and Regulation of Alzheimer’s Disease by Tea and Its Active Ingredients. Crit. Rev. Food Sci. Nutr. 2022, 0, 1–25. [Google Scholar] [CrossRef]
- Cheng, L.; Chen, L.; Yang, Q.; Wang, Y.; Wei, X. Antitumor Activity of Se-Containing Tea Polysaccharides against Sarcoma 180 and Comparison with Regular Tea Polysaccharides and Se-Yeast. Int. J. Biol. Macromol. 2018, 120, 853–858. [Google Scholar] [CrossRef]
- Zheng, Q.; Li, W.; Zhang, H.; Gao, X.; Tan, S. Optimizing Synchronous Extraction and Antioxidant Activity Evaluation of Polyphenols and Polysaccharides from Ya’an Tibetan Tea (Camellia Sinensis). Food Sci. Nutr. 2020, 8, 489–499. [Google Scholar] [CrossRef]
- Zhu, J.; Zhou, H.; Zhang, J.; Li, F.; Wei, K.; Wei, X.; Wang, Y. Valorization of Polysaccharides Obtained from Dark Tea: Preparation, Physicochemical, Antioxidant, and Hypoglycemic Properties. Foods 2021, 10, 2276. [Google Scholar] [CrossRef]
- Wang, D.; Cai, M.; Wang, T.; Liu, T.; Huang, J.; Wang, Y.; Granato, D. Ameliorative Effects of L-Theanine on Dextran Sulfate Sodium Induced Colitis in C57BL/6J Mice Are Associated with the Inhibition of Inflammatory Responses and Attenuation of Intestinal Barrier Disruption. Food Res. Int. 2020, 137, 109409. [Google Scholar] [CrossRef] [PubMed]
- Huang, F.; Zheng, X.; Ma, X.; Jiang, R.; Zhou, W.; Zhou, S.; Zhang, Y.; Lei, S.; Wang, S.; Kuang, J.; et al. Theabrownin from Pu-Erh Tea Attenuates Hypercholesterolemia via Modulation of Gut Microbiota and Bile Acid Metabolism. Nat. Commun. 2019, 10, 4971. [Google Scholar] [CrossRef] [PubMed]
- Shen, L.; Wang, X.; Wang, Z.; Wu, Y.; Chen, J. Studies on Tea Protein Extraction Using Alkaline and Enzyme Methods. Food Chem. 2008, 107, 929–938. [Google Scholar] [CrossRef]
- Zhao, L.; Wang, S.; Huang, Y. Antioxidant Function of Tea Dregs Protein Hydrolysates in Liposome-Meat System and Its Possible Action Mechanism. Int. J. Food Sci. Technol. 2014, 49, 2299–2306. [Google Scholar] [CrossRef]
- Zhu, J.; Du, M.; Wu, M.; Yue, P.; Yang, X.; Wei, X.; Wang, Y. Preparation, Physicochemical Characterization and Identification of Two Novel Mixed ACE-Inhibiting Peptides from Two Distinct Tea Alkali-Soluble Protein. Eur. Food Res. Technol. 2020, 246, 1483–1494. [Google Scholar] [CrossRef]
- Lin, S.; Liang, R.; Li, X.; Xing, J.; Yuan, Y. Effect of Pulsed Electric Field (PEF) on Structures and Antioxidant Activity of Soybean Source Peptides-SHCMN. Food Chem. 2016, 213, 588–594. [Google Scholar] [CrossRef] [PubMed]
- Jin, D.X.; Liu, X.L.; Zheng, X.Q.; Wang, X.J.; He, J.F. Preparation of Antioxidative Corn Protein Hydrolysates, Purification and Evaluation of Three Novel Corn Antioxidant Peptides. Food Chem. 2016, 204, 427–436. [Google Scholar] [CrossRef]
- Wattanasiritham, L.; Theerakulkait, C.; Wickramasekara, S.; Maier, C.S.; Stevens, J.F. Isolation and Identification of Antioxidant Peptides from Enzymatically Hydrolyzed Rice Bran Protein. Food Chem. 2016, 192, 156–162. [Google Scholar] [CrossRef]
- Rayman, M.P. The Importance of Selenium to Human Health. Lancet 2000, 356, 233–241. [Google Scholar] [CrossRef]
- Rotruck, J.T.; Pope, A.L.; Ganther, H.E.; Swanson, A.B.; Hafeman, D.G.; Hoekstra, W.G. Selenium: Biochemical Role as a Component of Glatathione Peroxidase. Science 1973, 179, 588–590. [Google Scholar] [CrossRef] [PubMed]
- Niu, Q.; Li, J.; Messia, M.C.; Li, X.; Zou, L.; Hu, X. Selenium and Flavonoids in Selenium-Enriched Tartary Buckwheat Roasted Grain Tea: Their Distribution and Correlation to Antioxidant Activity. Lwt 2022, 170, 114047. [Google Scholar] [CrossRef]
- Liu, H.; Shi, Z.; Li, J.; Zhao, P.; Qin, S.; Nie, Z. The Impact of Phosphorus Supply on Selenium Uptake During Hydroponics Experiment of Winter Wheat (Triticum Aestivum) in China. Front. Plant Sci. 2018, 9, 373. [Google Scholar] [CrossRef]
- Cheng, Y.; Lu, S.; Hu, Z.; Zhang, B.; Li, S.; Hong, P. Marine Collagen Peptide Grafted Carboxymethyl Chitosan: Optimization Preparation and Coagulation Evaluation. Int. J. Biol. Macromol. 2020, 164, 3953–3964. [Google Scholar] [CrossRef] [PubMed]
- Khani, S.; Seyedjavadi, S.S.; Hosseini, H.M.; Goudarzi, M.; Valadbeigi, S.; Khatami, S.; Ajdary, S.; Eslamifar, A.; Amani, J.; Imani Fooladi, A.A.; et al. Effects of the Antifungal Peptide Skh-AMP1 Derived from Satureja Khuzistanica on Cell Membrane Permeability, ROS Production, and Cell Morphology of Conidia and Hyphae of Aspergillus fumigatus. Peptides 2020, 123, 170195. [Google Scholar] [CrossRef] [PubMed]
- Liu, J.; Jin, Y.; Lin, S.; Jones, G.S.; Chen, F. Purification and Identification of Novel Antioxidant Peptides from Egg White Protein and Their Antioxidant Activities. Food Chem. 2015, 175, 258–266. [Google Scholar] [CrossRef] [PubMed]
- Wei, K.; Wei, Y.; Xu, W.; Lu, F.; Ma, H. Corn Peptides Improved Obesity-Induced Non-Alcoholic Fatty Liver Disease through Relieving Lipid Metabolism, Insulin Resistance and Oxidative Stress. Food Funct. 2022, 13, 5782–5793. [Google Scholar] [CrossRef] [PubMed]
- Wen, C.; Zhang, J.; Feng, Y.; Duan, Y.; Ma, H.; Zhang, H. Purification and Identification of Novel Antioxidant Peptides from Watermelon Seed Protein Hydrolysates and Their Cytoprotective Effects on H2O2-Induced Oxidative Stress. Food Chem. 2020, 327, 127059. [Google Scholar] [CrossRef]
- Zarei, M.; Ebrahimpour, A.; Abdul-Hamid, A.; Anwar, F.; Bakar, F.A.; Philip, R.; Saari, N. Identification and Characterization of Papain-Generated Antioxidant Peptides from Palm Kernel Cake Proteins. Food Res. Int. 2014, 62, 726–734. [Google Scholar] [CrossRef]
- Zhuang, Y.; Sun, L. Preparation of Reactive Oxygen Scavenging Peptides from Tilapia (Oreochromis Niloticus) Skin Gelatin: Optimization Using Response Surface Methodology. J. Food Sci. 2011, 76, C483–C489. [Google Scholar] [CrossRef]
- Halliwell, B.; Adhikary, A.; Dingfelder, M.; Dizdaroglu, M. Hydroxyl Radical Is a Significant Player in Oxidative DNA Damage: In Vivo. Chem. Soc. Rev. 2021, 50, 8355–8360. [Google Scholar] [CrossRef]
- Jeong, H.J.; Park, J.H.; Lam, Y.; De Lumen, B.O. Characterization of Lunasin Isolated from Soybean. J. Agric. Food Chem. 2003, 51, 7901–7906. [Google Scholar] [CrossRef]
- Lin, S.; Jin, Y.; Liu, M.; Yang, Y.; Zhang, M.; Guo, Y.; Jones, G.; Liu, J.; Yin, Y. Research on the Preparation of Antioxidant Peptides Derived from Egg White with Assisting of High-Intensity Pulsed Electric Field. Food Chem. 2013, 139, 300–306. [Google Scholar] [CrossRef]
- Shazly, A.B.; He, Z.; El-Aziz, M.A.; Zeng, M.; Zhang, S.; Qin, F.; Chen, J. Fractionation and Identification of Novel Antioxidant Peptides from Buffalo and Bovine Casein Hydrolysates. Food Chem. 2017, 232, 753–762. [Google Scholar] [CrossRef] [PubMed]
- Zhang, X.; He, H.; Xiang, J.; Li, B.; Zhao, M.; Hou, T. Selenium-Containing Soybean Antioxidant Peptides: Preparation and Comprehensive Comparison of Different Selenium Supplements. Food Chem. 2021, 358, 129888. [Google Scholar] [CrossRef]
- Rocha, G.F.; Kise, F.; Rosso, A.M.; Parisi, M.G. Potential Antioxidant Peptides Produced from Whey Hydrolysis with an Immobilized Aspartic Protease from Salpichroa Origanifolia Fruits. Food Chem. 2017, 237, 350–355. [Google Scholar] [CrossRef] [PubMed]
- Sah, B.N.P.; Vasiljevic, T.; McKechnie, S.; Donkor, O.N. Effect of Probiotics on Antioxidant and Antimutagenic Activities of Crude Peptide Extract from Yogurt. Food Chem. 2014, 156, 264–270. [Google Scholar] [CrossRef] [PubMed]
- Yan, Q.J.; Huang, L.H.; Sun, Q.; Jiang, Z.Q.; Wu, X. Isolation, Identification and Synthesis of Four Novel Antioxidant Peptides from Rice Residue Protein Hydrolyzed by Multiple Proteases. Food Chem. 2015, 179, 290–295. [Google Scholar] [CrossRef]
- Haibo, F.; Fan, J.; Bo, H.; Tian, X.; Bao, H.; Wang, X. Selenylation Modification Can Enhance Immune-Enhancing Activity of Chuanminshen Violaceum Polysaccharide. Carbohydr. Polym. 2016, 153, 302–311. [Google Scholar] [CrossRef] [PubMed]
- Lee, J.H.; Lee, Y.K.; Chang, Y.H. Effects of Selenylation Modification on Structural and Antioxidant Properties of Pectic Polysaccharides Extracted from Ulmus pumila L. Int. J. Biol. Macromol. 2017, 104, 1124–1132. [Google Scholar] [CrossRef]
- Zheng, L.; Zhao, Y.; Dong, H.; Su, G.; Zhao, M. Structure-Activity Relationship of Antioxidant Dipeptides: Dominant Role of Tyr, Trp, Cys and Met Residues. J. Funct. Foods 2016, 21, 485–496. [Google Scholar] [CrossRef]
- Zou, T.B.; He, T.P.; Li, H.B.; Tang, H.W.; Xia, E.Q. The Structure-Activity Relationship of the Antioxidant Peptides from Natural Proteins. Molecules 2016, 21, 72. [Google Scholar] [CrossRef] [PubMed]
- Pouzo, L.B.; Descalzo, A.M.; Zaritzky, N.E.; Rossetti, L.; Pavan, E. Antioxidant Status, Lipid and Color Stability of Aged Beef from Grazing Steers Supplemented with Corn Grain and Increasing Levels of Flaxseed. Meat Sci. 2016, 111, 1–8. [Google Scholar] [CrossRef]
- Wang, L.; Ma, M.; Yu, Z.; Du, S. kui Preparation and Identification of Antioxidant Peptides from Cottonseed Proteins. Food Chem. 2021, 352, 129399. [Google Scholar] [CrossRef]
- Zhang, S.; Zhang, M.; Xing, J.; Lin, S. A Possible Mechanism for Enhancing the Antioxidant Activity by Pulsed Electric Field on Pine Nut Peptide Glutamine-Tryptophan-Phenylalanine-Histidine. J. Food Biochem. 2019, 43, e12714. [Google Scholar] [CrossRef] [PubMed]
- Jacob, C.; Giles, G.I.; Giles, N.M.; Sies, H. Sulfur and Selenium: The Role of Oxidation State in Protein Structure and Function. Angew. Chem. Int. Ed. 2003, 42, 4742–4758. [Google Scholar] [CrossRef] [PubMed]
- Denessiouk, K.; Uversky, V.N.; Permyakov, S.E.; Permyakov, E.A.; Johnson, M.S.; Denesyuk, A.I. Papain-like Cysteine Proteinase Zone (PCP-Zone) and PCP Structural Catalytic Core (PCP-SCC) of Enzymes with Cysteine Proteinase Fold. Int. J. Biol. Macromol. 2020, 165, 1438–1446. [Google Scholar] [CrossRef]
- Lu, X.; Zhang, L.; Sun, Q.; Song, G.; Huang, J. Extraction, Identification and Structure-Activity Relationship of Antioxidant Peptides from Sesame (Sesamum Indicum L.) Protein Hydrolysate. Food Res. Int. 2019, 116, 707–716. [Google Scholar] [CrossRef]
- Mardani, M.; Badakné, K.; Farmani, J.; Aluko, R.E. Antioxidant Peptides: Overview of Production, Properties, and Applications in Food Systems. Compr. Rev. Food Sci. Food Saf. 2023, 22, 46–106. [Google Scholar] [CrossRef]
- Chen, Y.; Han, P.; Ma, B.; Wang, X.; Ma, M.; Qiu, N.; Fu, X. Effect of Thermal Treatment on the Antioxidant Activity of Egg White Hydrolysate and the Preparation of Novel Antioxidant Peptides. Int. J. Food Sci. Technol. 2022, 57, 2590–2599. [Google Scholar] [CrossRef]
- Najafian, L.; Babji, A.S. Isolation, Purification and Identification of Three Novel Antioxidative Peptides from Patin (Pangasius Sutchi) Myofibrillar Protein Hydrolysates. LWT 2015, 60, 452–461. [Google Scholar] [CrossRef]
- Sonklin, C.; Laohakunjit, N.; Kerdchoechuen, O. Assessment of Antioxidant Properties of Membrane Ultrafiltration Peptides from Mungbean Meal Protein Hydrolysates. PeerJ 2018, 6, e5337. [Google Scholar] [CrossRef] [PubMed]
- Ranathunga, S.; Rajapakse, N.; Kim, S.K. Purification and Characterization of Antioxidative Peptide Derived from Muscle of Conger Eel (Conger Myriaster). Eur. Food Res. Technol. 2006, 222, 310–315. [Google Scholar] [CrossRef]
- Zheng, Z.; Li, J.; Liu, Y. Effects of Partial Hydrolysis on the Structural, Functional and Antioxidant Properties of Oat Protein Isolate. Food Funct. 2020, 11, 3144–3155. [Google Scholar] [CrossRef] [PubMed]
- Valachová, K.; Topol’ská, D.; Mendichi, R.; Collins, M.N.; Sasinková, V.; Šoltés, L. Hydrogen Peroxide Generation by the Weissberger Biogenic Oxidative System during Hyaluronan Degradation. Carbohydr. Polym. 2016, 148, 189–193. [Google Scholar] [CrossRef]
- Sies, H.; Jones, D.P. Reactive Oxygen Species (ROS) as Pleiotropic Physiological Signalling Agents. Nat. Rev. Mol. Cell Biol. 2020, 21, 363–383. [Google Scholar] [CrossRef]
- Wu, J.; Huo, J.; Huang, M.; Zhao, M.; Luo, X.; Sun, B. Structural Characterization of a Tetrapeptide from Sesame Flavor-Type Baijiu and Its Preventive Effects against AAPH-Induced Oxidative Stress in HepG2 Cells. J. Agric. Food Chem. 2017, 65, 10495–10504. [Google Scholar] [CrossRef]
- Sakurai, H.; Morishima, Y.; Ishii, Y.; Yoshida, K.; Nakajima, M.; Tsunoda, Y.; Hayashi, S.Y.; Kiwamoto, T.; Matsuno, Y.; Kawaguchi, M.; et al. Sulforaphane Ameliorates Steroid Insensitivity through an Nrf2-Dependent Pathway in Cigarette Smoke-Exposed Asthmatic Mice. Free Radic. Biol. Med. 2018, 129, 473–485. [Google Scholar] [CrossRef]
- Quincozes-Santos, A.; Bobermin, L.D.; Latini, A.; Wajner, M.; Souza, D.O.; Gonçalves, C.A.; Gottfried, C. Resveratrol Protects C6 Astrocyte Cell Line against Hydrogen Peroxide-Induced Oxidative Stress through Heme Oxygenase 1. PLoS ONE 2013, 8, e64372. [Google Scholar] [CrossRef]
- Bykanova, M.A.; Solodilova, M.A.; Azarova, I.E.; Klyosova, E.Y.; Bushueva, O.Y.; Polonikova, A.A.; Churnosov, M.I.; Polonikov, A.V. Genetic Variation at the Catalytic Subunit of Glutamate Cysteine Ligase Contributes to the Susceptibility to Sporadic Colorectal Cancer: A Pilot Study. Mol. Biol. Rep. 2022, 49, 6145–6154. [Google Scholar] [CrossRef] [PubMed]
- Höhn, A.; Weber, D.; Jung, T.; Ott, C.; Hugo, M.; Kochlik, B.; Kehm, R.; König, J.; Grune, T.; Castro, J.P. Happily (n)Ever after: Aging in the Context of Oxidative Stress, Proteostasis Loss and Cellular Senescence. Redox Biol. 2017, 11, 482–501. [Google Scholar] [CrossRef]







| Type | Se-TAPepI-1 | Se-TAPepI-2 |
|---|---|---|
| Asp | 5.38 | 9.14 |
| Thr | 5.03 | 7.88 |
| Ser | 3.47 | 11.52 |
| Glu | 0.34 | 10.36 |
| Gly | 28.65 | 12.31 |
| Ala | 10.16 | 10.13 |
| Cys | 0.15 | 0 |
| Val | 5.00 | 7.08 |
| Met | 1.01 | 0 |
| Ile | 5.21 | 3.04 |
| Leu | 15.59 | 8.03 |
| Tyr | 5.33 | 4.19 |
| Phe | 6.04 | 4.89 |
| Lys | 6.09 | 7.33 |
| His | 0.84 | 2.56 |
| Arg | 1.71 | 1.55 |
| Hydrophobic amino acids | 43.01 | 33.17 |
| Aromatic amino acids | 11.37 | 9.08 |
Disclaimer/Publisher’s Note: The statements, opinions and data contained in all publications are solely those of the individual author(s) and contributor(s) and not of MDPI and/or the editor(s). MDPI and/or the editor(s) disclaim responsibility for any injury to people or property resulting from any ideas, methods, instructions or products referred to in the content. |
© 2023 by the authors. Licensee MDPI, Basel, Switzerland. This article is an open access article distributed under the terms and conditions of the Creative Commons Attribution (CC BY) license (https://creativecommons.org/licenses/by/4.0/).
Share and Cite
Wei, K.; Wei, Y.; Zhou, P.; Zhu, J.; Peng, L.; Cheng, L.; Wang, Y.; Wei, X. Preparation, Characterization, and Antioxidant Properties of Selenium-Enriched Tea Peptides. Foods 2023, 12, 4105. https://doi.org/10.3390/foods12224105
Wei K, Wei Y, Zhou P, Zhu J, Peng L, Cheng L, Wang Y, Wei X. Preparation, Characterization, and Antioxidant Properties of Selenium-Enriched Tea Peptides. Foods. 2023; 12(22):4105. https://doi.org/10.3390/foods12224105
Chicago/Turabian StyleWei, Kang, Yang Wei, Peng Zhou, Jiangxiong Zhu, Lanlan Peng, Lizeng Cheng, Yuanfeng Wang, and Xinlin Wei. 2023. "Preparation, Characterization, and Antioxidant Properties of Selenium-Enriched Tea Peptides" Foods 12, no. 22: 4105. https://doi.org/10.3390/foods12224105
APA StyleWei, K., Wei, Y., Zhou, P., Zhu, J., Peng, L., Cheng, L., Wang, Y., & Wei, X. (2023). Preparation, Characterization, and Antioxidant Properties of Selenium-Enriched Tea Peptides. Foods, 12(22), 4105. https://doi.org/10.3390/foods12224105

