Novel Starter Strain Enterococcus faecium DMEA09 from Traditional Korean Fermented Meju
Abstract
1. Introduction
2. Materials and Methods
2.1. Bacterial Strains and Culture Conditions
2.2. Safety Assessment
2.3. Technological Assessment
2.4. Genome Sequencing
2.5. Comparative Genome Analysis
2.6. Antibacterial Activities against Pathogenic Bacteria
2.7. Multilocus Sequence Typing and Phylogenetic Analysis
2.8. Statistical Analysis
2.9. Nucleotide Sequence Accession Number
3. Results and Discussion
3.1. Phenotypic Properties of Enterococcus faecium DMEA09 as a Starter Candidate
3.1.1. Safety Properties of Enterococcus faecium DMEA09
3.1.2. Technological Properties of Enterococcus faecium DMEA09
3.2. General Genome Properties of Enterococcus faecium Strain DMEA09
3.3. Genome-Based Safety Insights of Technological Properties of Strain DMEA09
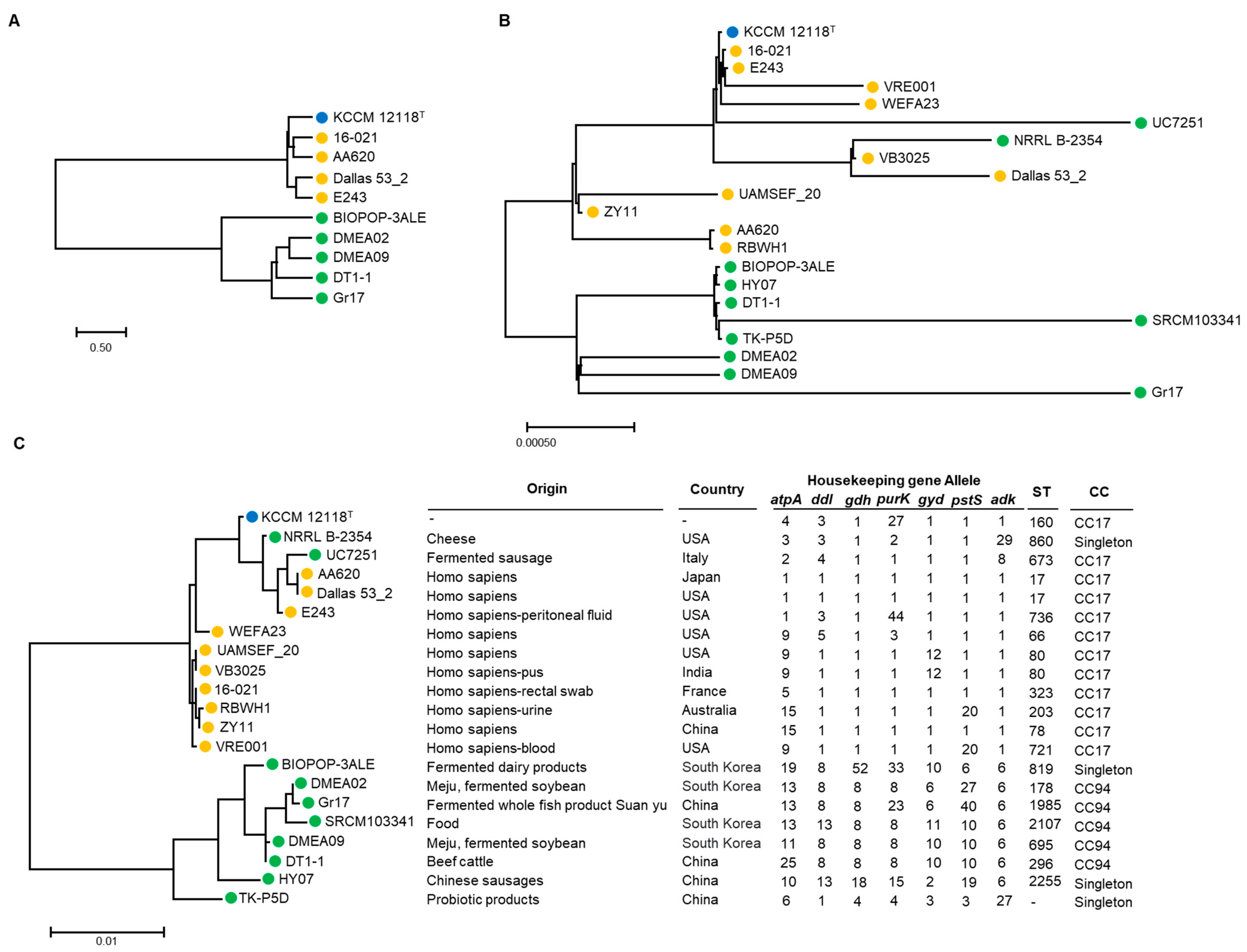
3.4. Sequence Type of Strain DMEA09 Using Multilocus Sequence Typing
3.5. Genome-Based Technological Properties of Strain DMEA09
Supplementary Materials
Author Contributions
Funding
Data Availability Statement
Conflicts of Interest
References
- Klein, G. Taxonomy, ecology and antibiotic resistance of enterococci from food and the gastro-intestinal tract. Int. J. Food Microbiol. 2003, 88, 123–131. [Google Scholar]
- Wheeler, A.L.; Hartel, P.G.; Godfrey, D.G.; Hill, J.L.; Segars, W.I. Potential of Enterococcus faecalis as a human fecal indicator for microbial source tracking. J. Environ. Qual. 2002, 31, 1286–1293. [Google Scholar] [CrossRef]
- Fiore, E.; Van Tyne, D.; Gilmore, M.S. Pathogenicity of Enterococci. Microbiol. Spectr. 2019, 7. [Google Scholar] [CrossRef]
- Adams, M.R. Safety of industrial lactic acid bacteria. J. Biotechnol. 1999, 68, 171–178. [Google Scholar]
- Gilmore, M.S.; Segarra, R.A.; Booth, M.C.; Bogie, C.P.; Hall, L.R.; Clewell, D.B. Genetic structure of the Enterococcus faecalis plasmid pAD1-encoded cytolytic toxin system and its relationship to lantibiotic determinants. J. Bacteriol. 1994, 176, 7335–7344. [Google Scholar]
- Kayaoglu, G.; Erten, H.; Orstavik, D. Growth at high pH increases Enterococcus faecalis adhesion to collagen. Int. Endod. J. 2005, 38, 389–396. [Google Scholar]
- Di Rosa, R.; Creti, R.; Venditti, M.; D’Amelio, R.; Arciola, C.R.; Montanaro, L.; Baldassarri, L. Relationship between biofilm formation, the enterococcal surface protein (Esp) and gelatinase in clinical isolates of Enterococcus faecalis and Enterococcus faecium. FEMS Microbiol. Lett. 2006, 256, 145–150. [Google Scholar]
- Palmer, K.L.; Kos, V.N.; Gilmore, M.S. Horizontal gene transfer and the genomics of enterococcal antibiotic resistance. Curr. Opin. Microbiol. 2010, 13, 632–639. [Google Scholar]
- Manson, J.M.; Hancock, L.E.; Gilmore, M.S. Mechanism of chromosomal transfer of Enterococcus faecalis pathogenicity island, capsule, antimicrobial resistance, and other traits. Proc. Natl. Acad. Sci. USA 2010, 107, 12269–12274. [Google Scholar]
- Giraffa, G. Functionality of enterococci in dairy products. Int. J. Food Microbiol. 2003, 88, 215–222. [Google Scholar]
- Jeong, D.-W.; Jeong, K.; Lee, H.; Kim, C.T.; Heo, S.; Oh, Y.; Heo, G.; Lee, J.-H. Effects of Enterococcus faecium and Staphylococcus succinus starters on the production of volatile compounds during doenjang fermentation. LWT-Food Sci. Technol. 2020, 122, 108996. [Google Scholar] [CrossRef]
- Jeong, D.-W.; Heo, S.; Lee, B.; Lee, H.; Jeong, K.; Her, J.Y.; Lee, K.G.; Lee, J.H. Effects of the predominant bacteria from meju and doenjang on the production of volatile compounds during soybean fermentation. Int. J. Food Microbiol. 2017, 262, 8–13. [Google Scholar] [CrossRef]
- Santos, M.M.; Piccirillo, C.; Castro, P.M.; Kalogerakis, N.; Pintado, M.E. Bioconversion of oleuropein to hydroxytyrosol by lactic acid bacteria. World J. Microbiol. Biotechol. 2012, 28, 2435–2440. [Google Scholar] [CrossRef]
- M‘hir, S.; Minervini, F.; Di Cagno, R.; Chammem, N.; Hamdi, M. Technological, functional and safety aspects of enterococci in fermented vegetable products: A mini-review. Ann. Microbiol. 2012, 62, 469–481. [Google Scholar]
- Foulquie Moreno, M.R.; Sarantinopoulos, P.; Tsakalidou, E.; De Vuyst, L. The role and application of enterococci in food and health. Int. J. Food Microbiol. 2006, 106, 1–24. [Google Scholar]
- El-Gendy, A.O.; Brede, D.A.; Essam, T.M.; Amin, M.A.; Ahmed, S.H.; Holo, H.; Nes, I.F.; Shamikh, Y.I. Purification and characterization of bacteriocins-like inhibitory substances from food isolated Enterococcus faecalis OS13 with activity against nosocomial enterococci. Sci. Rep. 2021, 11, 3795. [Google Scholar] [CrossRef]
- Fugaban, J.I.I.; Vazquez Bucheli, J.E.; Holzapfel, W.H.; Todorov, S.D. Characterization of partially purified bacteriocins produced by Enterococcus faecium strains isolated from soybean paste active against Listeria spp. and vancomycin-resistant enterococci. Microorganisms 2021, 9, 1085. [Google Scholar] [CrossRef]
- Franz, C.M.; van Belkum, M.J.; Holzapfel, W.H.; Abriouel, H.; Galvez, A. Diversity of enterococcal bacteriocins and their grouping in a new classification scheme. FEMS Microbiol. Rev. 2007, 31, 293–310. [Google Scholar]
- Holzapfel, W.; Arini, A.; Aeschbacher, M.; Coppolecchia, R.; Pot, B. Enterococcus faecium SF68 as a model for efficacy and safety evaluation of pharmaceutical probiotics. Benef. Microbes 2018, 9, 375–388. [Google Scholar]
- Tao, Y.; Huang, F.; Zhang, Z.; Tao, X.; Wu, Q.; Qiu, L.; Wei, H. Probiotic Enterococcus faecalis symbioflor 1 ameliorates pathobiont-induced miscarriage through bacterial antagonism and Th1-Th2 modulation in pregnant mice. Appl. Microbiol. Biotechnol. 2020, 104, 5493–5504. [Google Scholar] [CrossRef]
- Lee, J.H.; Shin, D.; Lee, B.; Lee, H.; Lee, I.; Jeong, D.W. Genetic diversity and antibiotic resistance of Enterococcus faecalis isolates from traditional Korean fermented soybean foods. J. Microbiol. Biotechnol. 2017, 27, 916–924. [Google Scholar] [CrossRef]
- Jeong, M.R.; Jeong, D.-W.; Lee, J.-H. Safety and biotechnological properties of Enterococcus faecalis and Enterococcus faecium isolates from Meju. J. Korean Soc. Appl. Biol. Chem. 2015, 58, 813–820. [Google Scholar] [CrossRef]
- Perez-Pulido, R.; Abriouel, H.; Ben Omar, N.; Lucas, R.; Martinez-Canamero, M.; Galvez, A. Safety and potential risks of enterococci isolated from traditional fermented capers. Food Chem. Toxicol. 2006, 44, 2070–2077. [Google Scholar] [CrossRef]
- Leski, T.A.; Taitt, C.R.; Bangura, U.; Stockelman, M.G.; Ansumana, R.; Cooper, W.H., 3rd; Stenger, D.A.; Vora, G.J. High prevalence of multidrug resistant Enterobacteriaceae isolated from outpatient urine samples but not the hospital environment in Bo, Sierra Leone. BMC Infect. Dis. 2016, 16, 167. [Google Scholar] [CrossRef]
- Abera, A.; Tilahun, M.; Tekele, S.G.; Belete, M.A. Prevalence, Antimicrobial susceptibility patterns, and risk factors associated with Enterococci among pediatric patients at dessie referral hospital, Northeastern Ethiopia. BioMed Res. Int. 2021, 2021, 5549847. [Google Scholar] [CrossRef]
- Bhatt, P.; Patel, A.; Sahni, A.K.; Praharaj, A.K.; Grover, N.; Chaudhari, C.N.; Das, N.K.; Kulkarni, M. Emergence of multidrug resistant enterococci at a tertiary care centre. Med. J. Armed. Forces India 2015, 71, 139–144. [Google Scholar] [CrossRef]
- Hidron, A.I.; Edwards, J.R.; Patel, J.; Horan, T.C.; Sievert, D.M.; Pollock, D.A.; Fridkin, S.K.; National Healthcare Safety Network Team; Participating National Healthcare Safety Network Facilities. NHSN annual update: Antimicrobial-resistant pathogens associated with healthcare-associated infections: Annual summary of data reported to the national healthcare safety network at the centers for disease control and prevention, 2006–2007. Infect. Control Hosp. Epidemiol. 2008, 11, 996–1011. [Google Scholar] [CrossRef]
- Heo, S.; Lee, J.-H.; Jeong, D.-W. Complete genome sequence of Enterococcus faecalis strain DM01, a potential starter culture candidate for soybean fermentation. Korea J. Microbiol. 2019, 55, 293–295. [Google Scholar]
- Heo, S.; Lee, J.-S.; Lee, J.-H.; Jeong, D.-W. Complete genome sequence of Enterococcus faecium strain DMEA02, a potential starter culture candidate for fermented soybean foods. Korea J. Microbiol. 2020, 56, 59–61. [Google Scholar]
- Beukers, A.G.; Zaheer, R.; Goji, N.; Amoako, K.K.; Chaves, A.V.; Ward, M.P.; McAllister, T.A. Comparative genomics of Enterococcus spp. isolated from bovine feces. BMC Microbiol. 2017, 17, 52. [Google Scholar] [CrossRef]
- Jeong, D.-W.; Kim, H.R.; Jung, G.; Han, S.; Kim, C.T.; Lee, J.-H. Bacterial community migration in the ripening of doenjang, a traditional Korean fermented soybean food. J. Microbiol. Biotechnol. 2014, 24, 648–660. [Google Scholar] [CrossRef]
- Lee, J.-M.; Heo, S.; Kim, Y.-S.; Lee, J.-H.; Jeong, D.-W. Culture-dependent and -independent investigations of bacterial migration into doenjang from its components meju and solar salt. PLoS ONE 2020, 15, e0239971. [Google Scholar] [CrossRef]
- Clinical and Laboratory Standards Institute (CLSI). Performance Standards for Antimicrobial Susceptibility Testing, 30th ed.; CLSI supplement M100; CLSI: Wayne, PA, USA, 2020. [Google Scholar]
- European Food Safety Authority (EFSA). Guidance on the assessment of bacterial susceptibility to antimicrobials of human and veterinary importance. EFSA J. 2012, 10, 2740–2749. [Google Scholar]
- Dinges, M.M.; Orwin, P.M.; Schlievert, P.M. Exotoxins of Staphylococcus aureus. Clin. Microbiol. Rev. 2000, 13, 16–34. [Google Scholar] [CrossRef]
- Jeong, D.-W.; Cho, H.; Lee, H.; Li, C.; Garza, J.; Fried, M.; Bae, T. Identification of the P3 promoter and distinct roles of the two promoters of the SaeRS two-component system in Staphylococcus aureus. J. Bacteriol. 2011, 193, 4672–4684. [Google Scholar] [CrossRef]
- Tatusova, T.; DiCuccio, M.; Badretdin, A.; Chetvernin, V.; Nawrocki, E.P.; Zaslavsky, L.; Lomsadze, A.; Pruitt, K.D.; Borodovsky, M.; Ostell, J. NCBI prokaryotic genome annotation pipeline. Nucleic Acids Res. 2016, 44, 6614–6624. [Google Scholar] [CrossRef]
- Tatusov, R.L.; Koonin, E.V.; Lipman, D.J. A genomic perspective on protein families. Science 1997, 278, 631–637. [Google Scholar] [CrossRef]
- Yoon, S.; Parsons, F.; Sundquist, K.; Julian, J.; Schwartz, J.E.; Burg, M.M.; Davidson, K.W.; Diaz, K.M. Comparison of different algorithms for sentiment analysis: Psychological stress notes. Stud. Health Technol. Inform. 2017, 245, 1292. [Google Scholar]
- Blom, J.; Kreis, J.; Spanig, S.; Juhre, T.; Bertelli, C.; Ernst, C.; Goesmann, A. EDGAR 2.0: An enhanced software platform for comparative gene content analyses. Nucleic Acids Res. 2016, 44, W22–W28. [Google Scholar] [CrossRef]
- Aziz, R.K.; Bartels, D.; Best, A.A.; DeJongh, M.; Disz, T.; Edwards, R.A.; Formsma, K.; Gerdes, S.; Glass, E.M.; Kubal, M.; et al. The RAST server: Rapid annotations using subsystems technology. BMC Genom. 2008, 9, 75. [Google Scholar] [CrossRef]
- Jeong, D.-W.; Lee, B.; Lee, H.; Jeong, K.; Jang, M.; Lee, J.-H. Urease characteristics and phylogenetic status of Bacillus paralicheniformis. J. Microbiol. Biotechnol. 2018, 28, 1992–1998. [Google Scholar] [CrossRef]
- Tamura, K.; Stecher, G.; Kumar, S. MEGA11: Molecular evolutionary genetics analysis version 11. Mol. Biol. Evol. 2021, 38, 3022–3027. [Google Scholar] [CrossRef]
- Kumar, S.; Stecher, G.; Tamura, K. MEGA7: Molecular evolutionary genetics analysis version 7.0 for bigger datasets. Mol. Biol. Evol. 2016, 33, 1870–1874. [Google Scholar] [CrossRef]
- European Food Safety Authority (EFSA). Introduction of qualified presumption of safety (QPS) approach for assessment of selected microorganisms referred to EFSA. EFSA J. 2007, 5, 587. [Google Scholar] [CrossRef]
- Nkhata, S.G.; Ayua, E.; Kamau, E.H.; Shingiro, J.B. Fermentation and germination improve nutritional value of cereals and legumes through activation of endogenous enzymes. Food Sci. Nutr. 2018, 6, 2446–2458. [Google Scholar] [CrossRef]
- Akpinar, A.; Saygili, D.; Yerlikaya, O. Production of set-type yoghurt using Enterococcus faecium and Enterococcus durans strains with probiotic potential as starter adjuncts. Int. J. Dairy Technol. 2020, 73, 726–736. [Google Scholar] [CrossRef]
- Abeijon, M.C.; Medina, R.B.; Katz, M.B.; Gonzalez, S.N. Technological properties of Enterococcus faecium isolated from ewe’s milk and cheese with importance for flavour development. Can. J. Microbiol. 2006, 52, 237–245. [Google Scholar] [CrossRef]
- European Food Safety Authority (EFSA). Opinion of the scientific committee on a request from EFSA related to a generic approach to the safety assessment by EFSA of microorganisms used in food/feed and the production of food/feed additibes. EFSA J. 2005, 3, 226. [Google Scholar] [CrossRef]
- European Food Safety Authority (EFSA). The maintenance of the list of QPS microorganisms intentionally added to food or feed. EFSA J. 2008, 923, 1–48. [Google Scholar]
- Schroeder, M.; Brooks, B.D.; Brooks, A.E. The complex relationship between virulence and antibiotic resistance. Genes 2017, 8, 39. [Google Scholar] [CrossRef]
- Heo, S.; Bae, T.; Lee, J.-H.; Jeong, D.-W. Transfer of a lincomycin-resistant plasmid between coagulase-negative staphylococci during soybean fermentation and mouse intestine passage. FEMS Microbiol. Lett. 2019, 366, fnz113. [Google Scholar] [CrossRef]
- Huddleston, J.R. Horizontal gene transfer in the human gastrointestinal tract: Potential spread of antibiotic resistance genes. Infect. Drug Resist. 2014, 7, 167–176. [Google Scholar] [CrossRef]
- Leclercq, R. Mechanisms of resistance to macrolides and lincosamides: Nature of the resistance elements and their clinical implications. Clin. Infect. Dis. 2002, 34, 482–492. [Google Scholar] [CrossRef]
- Jeong, D.-W.; Lee, B.; Heo, S.; Oh, Y.; Heo, G.; Lee, J.-H. Two genes involved in clindamycin resistance of Bacillus licheniformis and Bacillus paralicheniformis identified by comparative genome analysis. PLoS ONE 2020, 15, e0231274. [Google Scholar] [CrossRef]
- Cruz-Loya, M.; Kang, T.M.; Lozano, N.A.; Watanabe, R.; Tekin, E.; Damoiseaux, R.; Savage, V.M.; Yeh, P.J. Stressor interaction networks suggest antibiotic resistance co-opted from stress responses to temperature. ISME J. 2019, 13, 12–23. [Google Scholar] [CrossRef]
- Madani, A.; Garakani, K.; Mofrad, M.R.K. Molecular mechanics of Staphylococcus aureus adhesin, CNA, and the inhibition of bacterial adhesion by stretching collagen. PLoS ONE 2017, 12, e0179601. [Google Scholar] [CrossRef]
- Yadav, A.K.; Tyagi, A.; Kaushik, J.K.; Saklani, A.C.; Grover, S.; Batish, V.K. Role of surface layer collagen binding protein from indigenous Lactobacillus plantarum 91 in adhesion and its anti-adhesion potential against gut pathogen. Microbiol. Res. 2013, 168, 639–645. [Google Scholar] [CrossRef]
- Muscariello, L.; De Siena, B.; Marasco, R. Lactobacillus cell surface proteins involved in interaction with mucus and extracellular matrix components. Curr. Microbiol. 2020, 77, 3831–3841. [Google Scholar] [CrossRef]
- Toledo-Arana, A.; Valle, J.; Solano, C.; Arrizubieta, M.J.; Cucarella, C.; Lamata, M.; Amorena, B.; Leiva, J.; Penades, J.R.; Lasa, I. The enterococcal surface protein, Esp, is involved in Enterococcus faecalis biofilm formation. Appl. Environ. Microbiol. 2001, 67, 4538–4545. [Google Scholar] [CrossRef]
- Mercier-Bonin, M.; Chapot-Chartier, M.P. Surface proteins of Lactococcus lactis: Bacterial resources for muco-adhesion in the gastrointestinal tract. Front. Microbiol. 2017, 8, 2247. [Google Scholar] [CrossRef]
- Maiden, M.C. Multilocus sequence typing of bacteria. Annu. Rev. Microbiol. 2006, 60, 561–588. [Google Scholar] [CrossRef]
- Urwin, R.; Maiden, M.C. Multi-locus sequence typing: A tool for global epidemiology. Trends Microbiol. 2003, 11, 479–487. [Google Scholar] [CrossRef]
- Lee, T.; Pang, S.; Abraham, S.; Coombs, G.W. Antimicrobial-resistant CC17 Enterococcus faecium: The past, the present and the future. J. Glob. Antimicrob. Resist. 2019, 16, 36–47. [Google Scholar] [CrossRef] [PubMed]
- Amani, E.; Eskandari, M.H.; Shekarforoush, S. The effect of proteolytic activity of starter cultures on technologically important protperties of yogurt. Food Sci. Nutr. 2017, 5, 525–537. [Google Scholar] [CrossRef]
- Konkit, M.; Kim, W. Activities of amylase, proteinase, and lipase enzymes from Lactococcus chunangensis and its application in dairy products. J. Dairy Sci. 2016, 99, 4999–5007. [Google Scholar] [CrossRef] [PubMed]
- Shiling, L.; Xianna, H.; Yanbin, Y.; Baokun, L.; Chengjian, X.; Qingling, W. Proteolytic effect of starter culture during ripening of smoked horse sausage. Food Sci. Biotechnol. 2017, 26, 1363–1369. [Google Scholar] [CrossRef] [PubMed]





| DMEA09 | Breakpoint * | |
|---|---|---|
| Ampicillin | 2 | 2 |
| Chloramphenicol | 8 | 16 |
| Clindamycin | 8 | 4 |
| Erythromycin | 4 | 4 |
| Gentamicin | 4 | 32 |
| Kanamycin | 8 | 1024 |
| Streptomycin | 64 | 128 |
| Tetracycline | 1 | 4 |
| Tylosin | 1 | 4 |
| Vancomycin | 1 | 4 |
| Gene Locus | Product | E.C. No. | COG |
|---|---|---|---|
| PAN98_RS01200 | Glutamyl aminopeptidase | 3.4.11.7 | S |
| PAN98_RS01220 | Trypsin-like peptidase-domain-containing protein | 3.4.21.107 | M |
| PAN98_RS02400 | SOS-response-associated peptidase family protein | OU | |
| PAN98_RS02525 | Peptidase M13 | 3.4.24.- | O |
| PAN98_RS02955 | M20 family metallopeptidase | S | |
| PAN98_RS03050 | Pyroglutamyl-peptidase I | 3.4.19.3 | E |
| PAN98_RS03895 | Xaa-Pro peptidase family protein | 3.4.13.9 | MU |
| PAN98_RS04325 | C69 family dipeptidase | 3.4.-.- | E |
| PAN98_RS05090 | Rhomboid family intramembrane serine protease | 3.4.21.105 | NU |
| PAN98_RS05235 | RIP metalloprotease RseP | 3.4.24.- | M |
| PAN98_RS05520 | Signal peptide peptidase SppA | 3.4.21.- | O |
| PAN98_RS05540 | ATP-dependent Clp protease ATP-binding subunit ClpX | O | |
| PAN98_RS05875 | Peptidase T | 3.4.11.4 | U |
| PAN98_RS06780 | Signal peptidase II | 3.4.23.36 | O |
| PAN98_RS06880 | Carboxypeptidase M32 | 3.4.17.19 | J |
| PAN98_RS07560 | M15 family metallopeptidase | 3.4.17.14 | E |
| PAN98_RS07790 | ATP-dependent protease ATPase subunit HslU | E | |
| PAN98_RS07795 | HslU--HslV peptidase proteolytic subunit | 3.4.25.2 | U |
| PAN98_RS07840 | Signal peptidase I | 3.4.21.89 | E |
| PAN98_RS08710 | ATP-dependent Clp protease ATP-binding subunit | O | |
| PAN98_RS08980 | Type I methionyl aminopeptidase | 3.4.11.18 | E |
| PAN98_RS08995 | Aminopeptidase | 3.4.11.- | U |
| PAN98_RS09225 | Xaa-Pro peptidase family protein | 3.4.13.9 | S |
| PAN98_RS09305 | Signal peptidase I | 3.4.21.89 | S |
| PAN98_RS09330 | M42 family metallopeptidase | 3.4.11.- | V |
| PAN98_RS09600 | ATP-dependent Clp endopeptidase proteolytic subunit ClpP | 3.4.21.92 | S |
| PAN98_RS09710 | C1 family peptidase | 3.4.22.40 | E |
| PAN98_RS09850 | Zinc metallopeptidase | 3.4.21.89 | NU|M |
| PAN98_RS09900 | Beta-aspartyl-peptidase | 3.4.19.- | O |
| PAN98_RS10490 | Type II CAAX endopeptidase family protein | E | |
| PAN98_RS10830 | Oligoendopeptidase F | 3.4.24.- | M|S |
| PAN98_RS11525 | ATP-dependent zinc metalloprotease FtsH | 3.4.24.- | O |
| PAN98_RS11590 | M3 family oligoendopeptidase | 3.4.24.- | O |
| PAN98_RS12075 | A24 family peptidase | 3.4.23.43, 2.1.1.- | NOU |
| PAN98_RS12200 | U32 family peptidase | 3.4.-.- | O |
| PAN98_RS12205 | Peptidase U32 family protein | 3.4.-.- | O |
| PAN98_RS12210 | ATP-dependent Clp protease ATP-binding subunit | O |
Disclaimer/Publisher’s Note: The statements, opinions and data contained in all publications are solely those of the individual author(s) and contributor(s) and not of MDPI and/or the editor(s). MDPI and/or the editor(s) disclaim responsibility for any injury to people or property resulting from any ideas, methods, instructions or products referred to in the content. |
© 2023 by the authors. Licensee MDPI, Basel, Switzerland. This article is an open access article distributed under the terms and conditions of the Creative Commons Attribution (CC BY) license (https://creativecommons.org/licenses/by/4.0/).
Share and Cite
Oh, S.-E.; Heo, S.; Lee, G.; Park, H.-J.; Jeong, D.-W. Novel Starter Strain Enterococcus faecium DMEA09 from Traditional Korean Fermented Meju. Foods 2023, 12, 3008. https://doi.org/10.3390/foods12163008
Oh S-E, Heo S, Lee G, Park H-J, Jeong D-W. Novel Starter Strain Enterococcus faecium DMEA09 from Traditional Korean Fermented Meju. Foods. 2023; 12(16):3008. https://doi.org/10.3390/foods12163008
Chicago/Turabian StyleOh, Seung-Eun, Sojeong Heo, Gawon Lee, Hee-Jung Park, and Do-Won Jeong. 2023. "Novel Starter Strain Enterococcus faecium DMEA09 from Traditional Korean Fermented Meju" Foods 12, no. 16: 3008. https://doi.org/10.3390/foods12163008
APA StyleOh, S.-E., Heo, S., Lee, G., Park, H.-J., & Jeong, D.-W. (2023). Novel Starter Strain Enterococcus faecium DMEA09 from Traditional Korean Fermented Meju. Foods, 12(16), 3008. https://doi.org/10.3390/foods12163008

