Herbal Extracts of Ginseng and Maqui Berry Show Only Minimal Effects on an In Vitro Model of Early Fracture Repair of Smokers
Abstract
1. Introduction
2. Materials and Methods
2.1. Cell Lines and Culture
2.2. Production of In Vitro Fracture Hematomas
2.3. Simulation of a Smoking Condition In Vitro
2.4. Preparation of HUVECs Collagen I Sandwich Culture
2.5. Prescreening of Media Composition for the Co-Culture of In Vitro Fracture Hematomas and HUVECs
2.6. Herbal Extracts and Prescreening of Stimulation Concentrations
2.7. Co-Culture of In Vitro Fracture Hematomas and HUVECs
2.8. Mitochondrial Activity
2.9. Adenosine Triphosphate Assay
2.10. Lactate Dehydrogenase Release
2.11. Life Staining
2.12. Alkaline Phosphatase Activity
2.13. Total Protein Staining
2.14. Gene Expression Analysis
2.15. Enzyme-Linked Immunosorbent Assay
2.16. HUVEC Tube Formation Assay
2.17. Statistics
3. Results
3.1. GE and MBE Were Not Toxic for the In Vitro Fracture Hematomas and HUVECs in Concentrations up to 100 µg/mL
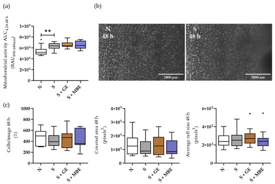
3.2. GE and MBE Could Not Decrease Stress Levels in the Smoker In Vitro Fracture Hematomas
3.3. Higher Inflammatory Status of Smoker Cultures Could Not Be Reduced by GE or MBE
3.4. Reduced Osteogenic Potential of the Smoker In Vitro Fracture Hematomas Could Not Be Promoted by Stimulation with GE or MBE
3.5. HUVECs’ Increased Stress in the Smoker Co-Cultures Could Not Be Reversed by GE or MBE
3.6. Abolished Expression of Pro-Inflammatory Cytokines and CD31 in HUVECs in the Smoker Cultures Could Be Partially Reversed by GE but Not by MBE
3.7. GE Increased the Smoker HUVECs’ Angiogenic Potential along the Angpt/Tie2 Axis while Suppressing the VEGF Signaling
3.8. GE Increased the Smoker In Vitro Fracture Hematomas Angiogenic Potential along the Angpt/Tie2 Axis Meanwhile Suppressing the VEGF Signaling
3.9. MBE Further Impaired the Already Diminished Tube Formation Potential of the Smoker Cultures
4. Discussion
5. Conclusions
Supplementary Materials
Author Contributions
Funding
Institutional Review Board Statement
Data Availability Statement
Acknowledgments
Conflicts of Interest
Abbreviations
| (RT–) PCR | (Reverse transcription–) Polymerase chain reaction |
| A/A | Antibiotic/Antimycotic |
| ALP | Alkaline Phosphatase |
| Angpt | Angiopoietin |
| ATP | Adenosine triphosphate |
| AUC | Area under the curve |
| CCL | C-C motif chemokine |
| CD (31) | Cluster of differentiation (31) |
| cDNA | Copy DNA |
| Col I | Collagen I |
| CSE | Cigarette smoke extract |
| Dp-3-g | Delphinidin-3-glucoside |
| EBM-2 | Endothelial Cell Growth Basal Medium 2 |
| EF1α | Eukaryotic translation elongation factor 1 alpha 1 |
| EGF | Epidermal growth factor |
| EGM2-MV | Endothelial Cell Growth Medium 2—Microvascular |
| ELISA | Enzyme-linked-immunosorbent-assay |
| FCS | Fetal calf serum |
| FGF | Fibroblast growth factor |
| GE | Panax ginseng extract |
| HUVECs | Human umbilical vein endothelial cells |
| IGF | Insulin-like growth factor |
| IL | Interleukin |
| LDH | Lactate dehydrogenase |
| MBE | Maqui berry extract |
| MEM-α | Minimal Essential Medium Alpha |
| MSC | Mesenchymal stem cell |
| N | Non-smokers condition |
| P/S | Penicillin/Streptomycin |
| P. ginseng | Panax ginseng |
| PBS | Phosphate buffer saline |
| PDGF | Platelet-derived growth factor |
| PIGF | Platelet-induced growth factor |
| pNp | 4-Nitrophenol |
| pNpp | 4-Nitrophenyl phosphate |
| pNRF2 | Phosphorylated nuclear factor erythroid 2—related factor 2 |
| RAU | Relative absorbance units |
| RFU | Relative fluorescence units |
| RLU | Relative luminescence units |
| ROS | Reactive oxygen species |
| RUNX2 | Runt-related transcription factor 2 |
| RT-PCR | Reverse transcription polymerase chain reaction |
| S | Smokers conditions |
| S + GE | Smokers conditions with 10 µg/mL GE |
| S + MBE | Smokers conditions with 1 µg/mL MBE |
| SEM | Standard error of the mean |
| SRB | Sulforhodamine B |
| SOX9 | SRY-Box Transcription Factor 9 |
| TGF-β | Transforming growth factor beta |
| TNF-α | Tumor necrosis factor-alpha |
| VEGF | Vascular endothelial growth factor |
| VEGFR | Vascular endothelial growth factor receptor |
References
- Rupp, M.; Walter, N.; Pfeifer, C.; Lang, S.; Kerschbaum, M.; Krutsch, W.; Baumann, F.; Alt, V. The incidence of fractures among the adult population of Germany: An analysis from 2009 through 2019. Dtsch. Ärzteblatt Int. 2021, 118, 665. [Google Scholar]
- Hernandez, R.K.; Do, T.P.; Critchlow, C.W.; Dent, R.E.; Jick, S.S. Patient-related risk factors for fracture-healing complications in the United Kingdom General Practice Research Database. Acta Orthop. 2012, 83, 653–660. [Google Scholar] [CrossRef] [PubMed]
- BMG. Rauchen. Available online: https://www.bundesgesundheitsministerium.de/service/begriffe-von-a-z/r/rauchen.html#:~:text=In%20Deutschland%20rauchen%20insgesamt%2023,in%20der%20Raucherquote%20zu%20beobachten (accessed on 24 March 2023).
- Kotz, D. Deutsche Befragung zum Rauchverhalten-DEBRA Studie. Available online: https://www.debra-study.info/ (accessed on 24 March 2023).
- Einhorn, T.A.; Gerstenfeld, L.C. Fracture healing: Mechanisms and interventions. Nat. Rev. Rheumatol. 2015, 11, 45–54. [Google Scholar] [CrossRef] [PubMed]
- Kolar, P.; Schmidt-Bleek, K.; Schell, H.; Gaber, T.; Toben, D.; Schmidmaier, G.; Perka, C.; Buttgereit, F.; Duda, G.N. The early fracture hematoma and its potential role in fracture healing. Tissue Eng. Part B Rev. 2010, 16, 427–434. [Google Scholar] [CrossRef]
- Hoff, P.; Gaber, T.; Strehl, C.; Schmidt-Bleek, K.; Lang, A.; Huscher, D.; Burmester, G.R.; Schmidmaier, G.; Perka, C.; Duda, G.N.; et al. Immunological characterization of the early human fracture hematoma. Immunol. Res. 2016, 64, 1195–1206. [Google Scholar] [CrossRef]
- Granero-Molto, F.; Weis, J.A.; Miga, M.I.; Landis, B.; Myers, T.J.; O’Rear, L.; Longobardi, L.; Jansen, E.D.; Mortlock, D.P.; Spagnoli, A. Regenerative effects of transplanted mesenchymal stem cells in fracture healing. Stem Cells 2009, 27, 1887–1898. [Google Scholar] [CrossRef]
- Trueta, J. Blood supply and the rate of healing of tibial fractures. Clin. Orthop. Relat. Res. 1974, 105, 11–26. [Google Scholar] [CrossRef]
- Bishop, J.A.; Palanca, A.A.; Bellino, M.J.; Lowenberg, D.W. Assessment of compromised fracture healing. J. Am. Acad. Orthop. Surg. 2012, 20, 273–282. [Google Scholar] [CrossRef]
- Schmidt-Bleek, K.; Schell, H.; Schulz, N.; Hoff, P.; Perka, C.; Buttgereit, F.; Volk, H.D.; Lienau, J.; Duda, G.N. Inflammatory phase of bone healing initiates the regenerative healing cascade. Cell Tissue Res. 2012, 347, 567–573. [Google Scholar] [CrossRef]
- Watson, E.C.; Adams, R.H. Biology of Bone: The Vasculature of the Skeletal System. Cold Spring Harb. Perspect. Med. 2018, 8, a031559. [Google Scholar] [CrossRef]
- Komatsu, D.E.; Hadjiargyrou, M. Activation of the transcription factor HIF-1 and its target genes, VEGF, HO-1, iNOS, during fracture repair. Bone 2004, 34, 680–688. [Google Scholar] [CrossRef]
- Stegen, S.; van Gastel, N.; Carmeliet, G. Bringing new life to damaged bone: The importance of angiogenesis in bone repair and regeneration. Bone 2015, 70, 19–27. [Google Scholar] [CrossRef]
- Elisia, I.; Lam, V.; Cho, B.; Hay, M.; Li, M.Y.; Yeung, M.; Bu, L.; Jia, W.; Norton, N.; Lam, S.; et al. The effect of smoking on chronic inflammation, immune function and blood cell composition. Sci. Rep. 2020, 10, 19480. [Google Scholar] [CrossRef]
- Aspera-Werz, R.H.; Chen, T.; Ehnert, S.; Zhu, S.; Frohlich, T.; Nussler, A.K. Cigarette Smoke Induces the Risk of Metabolic Bone Diseases: Transforming Growth Factor Beta Signaling Impairment via Dysfunctional Primary Cilia Affects Migration, Proliferation, and Differentiation of Human Mesenchymal Stem Cells. Int. J. Mol. Sci. 2019, 20, 2915. [Google Scholar] [CrossRef]
- Csiszar, A.; Podlutsky, A.; Wolin, M.S.; Losonczy, G.; Pacher, P.; Ungvari, Z. Oxidative stress and accelerated vascular aging: Implications for cigarette smoking. Front. Biosci. 2009, 14, 3128–3144. [Google Scholar] [CrossRef]
- Michael Pittilo, R. Cigarette smoking, endothelial injury and cardiovascular disease. Int. J. Exp. Pathol. 2000, 81, 219–230. [Google Scholar] [CrossRef]
- Chang, C.J.; Jou, I.M.; Wu, T.T.; Su, F.C.; Tai, T.W. Cigarette smoke inhalation impairs angiogenesis in early bone healing processes and delays fracture union. Bone Jt. Res. 2020, 9, 99–107. [Google Scholar] [CrossRef]
- Rinderknecht, H.; Nussler, A.K.; Steinestel, K.; Histing, T.; Ehnert, S. Smoking Impairs Hematoma Formation and Dysregulates Angiogenesis as the First Steps of Fracture Healing. Bioengineering 2022, 9, 186. [Google Scholar] [CrossRef]
- Hao, Z.; Li, J.; Li, B.; Alder, K.D.; Cahill, S.V.; Munger, A.M.; Lee, I.; Kwon, H.K.; Back, J.; Xu, S.; et al. Smoking Alters Inflammation and Skeletal Stem and Progenitor Cell Activity During Fracture Healing in Different Murine Strains. J. Bone Min. Res. 2021, 36, 186–198. [Google Scholar] [CrossRef]
- Fabricant, D.S.; Farnsworth, N.R. The value of plants used in traditional medicine for drug discovery. Env. Health Perspect. 2001, 109 (Suppl. 1), 69–75. [Google Scholar] [CrossRef]
- Zhu, S.; Aspera-Werz, R.H.; Chen, T.; Weng, W.; Braun, B.; Histing, T.; Nussler, A.K. Maqui berry extract prevents cigarette smoke induced oxidative stress in human osteoblasts in vitro. EXCLI J. 2021, 20, 281–296. [Google Scholar] [CrossRef] [PubMed]
- Guo, H.; Weng, W.; Zhang, S.; Rinderknecht, H.; Braun, B.; Breinbauer, R.; Gupta, P.; Kumar, A.; Ehnert, S.; Histing, T.; et al. Maqui Berry and Ginseng Extracts Reduce Cigarette Smoke-Induced Cell Injury in a 3D Bone Co-Culture Model. Antioxidants 2022, 11, 2460. [Google Scholar] [CrossRef] [PubMed]
- Li, X.D.; Liu, Z.Y.; Chang, B.; Liu, D.X.; Chen, B.; Guo, C.; Wang, Y.G.; Xu, J.K.; Huang, D.Y.; Du, S.X. Panax notoginseng Saponins Promote Osteogenic Differentiation of Bone Marrow Stromal Cells Through the ERK and P38 MAPK Signaling Pathways. Cell. Physiol. Biochem. 2011, 28, 367–376. [Google Scholar] [CrossRef]
- Park, C.M.; Kim, H.M.; Kim, D.H.; Han, H.J.; Noh, H.; Jang, J.H.; Park, S.H.; Chae, H.J.; Chae, S.W.; Ryu, E.K.; et al. Ginsenoside Re Inhibits Osteoclast Differentiation in Mouse Bone Marrow-Derived Macrophages and Zebrafish Scale Model. Mol. Cells 2016, 39, 855–861. [Google Scholar] [CrossRef]
- Hong, S.J.; Wan, J.B.; Zhang, Y.; Hu, G.; Lin, H.C.; Seto, S.W.; Kwan, Y.W.; Lin, Z.X.; Wang, Y.T.; Lee, S.M. Angiogenic effect of saponin extract from Panax notoginseng on HUVECs in vitro and zebrafish in vivo. Phytother. Res. 2009, 23, 677–686. [Google Scholar] [CrossRef]
- Kim, J.H.; Yi, Y.S.; Kim, M.Y.; Cho, J.Y. Role of ginsenosides, the main active components of Panax ginseng, in inflammatory responses and diseases. J. Ginseng Res. 2017, 41, 435–443. [Google Scholar] [CrossRef]
- Qiang, H.; Zhang, C.; Shi, Z.B.; Yang, H.Q.; Wang, K.Z. Protective effects and mechanism of Panax notoginseng saponins on oxidative stress-induced damage and apoptosis of rabbit bone marrow stromal cells. Chin. J. Integr. Med. 2010, 16, 525–530. [Google Scholar] [CrossRef]
- Liu, H.B.; Lu, X.Y.; Hu, Y.; Fan, X.H. Chemical constituents of Panax ginseng and Panax notoginseng explain why they differ in therapeutic efficacy. Pharmacol. Res. 2020, 161, 105263. [Google Scholar] [CrossRef]
- Escribano-Bailon, M.T.; Alcalde-Eon, C.; Munoz, O.; Rivas-Gonzalo, J.C.; Santos-Buelga, C. Anthocyanins in berries of Maqui (Aristotelia chilensis (Mol.) Stuntz). Phytochem. Anal. 2006, 17, 8–14. [Google Scholar] [CrossRef]
- Rubilar, M.; Jara, C.; Poo, Y.; Acevedo, F.; Gutierrez, C.; Sineiro, J.; Shene, C. Extracts of Maqui (Aristotelia chilensis) and Murta (Ugni molinae Turcz.): Sources of antioxidant compounds and alpha-Glucosidase/alpha-Amylase inhibitors. J. Agric. Food Chem. 2011, 59, 1630–1637. [Google Scholar] [CrossRef]
- Moriwaki, S.; Suzuki, K.; Muramatsu, M.; Nomura, A.; Inoue, F.; Into, T.; Yoshiko, Y.; Niida, S. Delphinidin, One of the Major Anthocyanidins, Prevents Bone Loss through the Inhibition of Excessive Osteoclastogenesis in Osteoporosis Model Mice. PLoS ONE 2014, 9, e97177. [Google Scholar] [CrossRef] [PubMed]
- Nagaoka, M.; Maeda, T.; Chatani, M.; Handa, K.; Yamakawa, T.; Kiyohara, S.; Negishi-Koga, T.; Kato, Y.; Takami, M.; Niida, S.; et al. A Delphinidin-Enriched Maqui Berry Extract Improves Bone Metabolism and Protects against Bone Loss in Osteopenic Mouse Models. Antioxidants 2019, 8, 386. [Google Scholar] [CrossRef] [PubMed]
- Lamy, S.; Blanchette, M.; Michaud-Levesque, J.; Lafleur, R.; Durocher, Y.; Moghrabi, A.; Barrette, S.; Gingras, D.; Beliveau, R. Delphinidin, a dietary anthocyanidin, inhibits vascular endothelial growth factor receptor-2 phosphorylation. Carcinogenesis 2006, 27, 989–996. [Google Scholar] [CrossRef] [PubMed]
- Khoo, H.E.; Azlan, A.; Tang, S.T.; Lim, S.M. Anthocyanidins and anthocyanins: Colored pigments as food, pharmaceutical ingredients, and the potential health benefits. Food Nutr. Res. 2017, 61, 1361779. [Google Scholar] [CrossRef]
- Bocker, W.; Yin, Z.; Drosse, I.; Haasters, F.; Rossmann, O.; Wierer, M.; Popov, C.; Locher, M.; Mutschler, W.; Docheva, D.; et al. Introducing a single-cell-derived human mesenchymal stem cell line expressing hTERT after lentiviral gene transfer. J. Cell Mol. Med. 2008, 12, 1347–1359. [Google Scholar] [CrossRef]
- Sreekumar, V.; Aspera-Werz, R.; Ehnert, S.; Strobel, J.; Tendulkar, G.; Heid, D.; Schreiner, A.; Arnscheidt, C.; Nussler, A.K. Resveratrol protects primary cilia integrity of human mesenchymal stem cells from cigarette smoke to improve osteogenic differentiation in vitro. Arch. Toxicol. 2018, 92, 1525–1538. [Google Scholar] [CrossRef]
- Aspera-Werz, R.H.; Ehnert, S.; Heid, D.; Zhu, S.; Chen, T.; Braun, B.; Sreekumar, V.; Arnscheidt, C.; Nussler, A.K. Nicotine and Cotinine Inhibit Catalase and Glutathione Reductase Activity Contributing to the Impaired Osteogenesis of SCP-1 Cells Exposed to Cigarette Smoke. Oxid. Med. Cell Longev. 2018, 2018, 3172480. [Google Scholar] [CrossRef]
- Available online: https://ibidi.com/img/cms/support/AN/AN26_CollagenI_protocols.pdf (accessed on 24 March 2023).
- Knobeloch, D.; Ehnert, S.; Schyschka, L.; Büchler, P.; Schoenberg, M.; Kleeff, J.; Thasler, W.; Nussler, N.; Godoy, P.; Hengstler, J.; et al. Human Hepatocytes: Isolation, Culture, and Quality Procedures. Hum. Cell Cult. Protoc. 2012, 99–120. [Google Scholar] [CrossRef]
- Haussling, V.; Deninger, S.; Vidoni, L.; Rinderknecht, H.; Ruoss, M.; Arnscheidt, C.; Athanasopulu, K.; Kemkemer, R.; Nussler, A.K.; Ehnert, S. Impact of Four Protein Additives in Cryogels on Osteogenic Differentiation of Adipose-Derived Mesenchymal Stem Cells. Bioengineering 2019, 6, 67. [Google Scholar] [CrossRef]
- Faulkner, A.; Purcell, R.; Hibbert, A.; Latham, S.; Thomson, S.; Hall, W.L.; Wheeler-Jones, C.; Bishop-Bailey, D. A thin layer angiogenesis assay: A modified basement matrix assay for assessment of endothelial cell differentiation. BMC Cell Biol. 2014, 15, 41. [Google Scholar] [CrossRef]
- Carpentier, G.; Berndt, S.; Ferratge, S.; Rasband, W.; Cuendet, M.; Uzan, G.; Albanese, P. Angiogenesis Analyzer for ImageJ—A comparative morphometric analysis of “Endothelial Tube Formation Assay” and “Fibrin Bead Assay”. Sci. Rep. 2020, 10, 11568. [Google Scholar] [CrossRef]
- Pober, J.S.; Sessa, W.C. Evolving functions of endothelial cells in inflammation. Nat. Rev. Immunol. 2007, 7, 803–815. [Google Scholar] [CrossRef]
- Kusumbe, A.P.; Ramasamy, S.K.; Adams, R.H. Coupling of angiogenesis and osteogenesis by a specific vessel subtype in bone. Nature 2014, 507, 323–328. [Google Scholar] [CrossRef]
- Liang, S.; Ling, S.; Du, R.; Li, Y.; Liu, C.; Shi, J.; Gao, J.; Sun, W.; Li, J.; Zhong, G.; et al. The coupling of reduced type H vessels with unloading-induced bone loss and the protection role of Panax quinquefolium saponin in the male mice. Bone 2021, 143, 115712. [Google Scholar] [CrossRef]
- Ding, L.; Gu, S.; Zhou, B.; Wang, M.; Zhang, Y.; Wu, S.; Zou, H.; Zhao, G.; Gao, Z.; Xu, L. Ginsenoside Compound K Enhances Fracture Healing via Promoting Osteogenesis and Angiogenesis. Front. Pharmacol. 2022, 13, 855393. [Google Scholar] [CrossRef]
- Gu, Y.; Zhou, J.; Wang, Q.; Fan, W.; Yin, G. Ginsenoside Rg1 promotes osteogenic differentiation of rBMSCs and healing of rat tibial fractures through regulation of GR-dependent BMP-2/SMAD signaling. Sci. Rep. 2016, 6, 25282. [Google Scholar] [CrossRef]
- Lee, Y.Y.; Kim, S.D.; Park, S.C.; Rhee, M.H. Panax ginseng: Inflammation, platelet aggregation, thrombus formation, and atherosclerosis crosstalk. J. Ginseng Res. 2022, 46, 54–61. [Google Scholar] [CrossRef]
- Thompson, K.; Hosking, H.; Pederick, W.; Singh, I.; Santhakumar, A.B. The effect of anthocyanin supplementation in modulating platelet function in sedentary population: A randomised, double-blind, placebo-controlled, cross-over trial. Br. J. Nutr. 2017, 118, 368–374. [Google Scholar] [CrossRef]
- Rodriguez, L.; Trostchansky, A.; Wood, I.; Mastrogiovanni, M.; Vogel, H.; Gonzalez, B.; Marostica Junior, M.; Fuentes, E.; Palomo, I. Antiplatelet activity and chemical analysis of leaf and fruit extracts from Aristotelia chilensis. PLoS ONE 2021, 16, e0250852. [Google Scholar] [CrossRef]
- Yang, Y.; Shi, Z.Y.; Reheman, A.; Jin, J.W.; Li, C.L.; Wang, Y.M.; Andrews, M.C.; Chen, P.G.; Zhu, G.H.; Ling, W.H.; et al. Plant Food Delphinidin-3-Glucoside Significantly Inhibits Platelet Activation and Thrombosis: Novel Protective Roles against Cardiovascular Diseases. PLoS ONE 2012, 7, e37323. [Google Scholar] [CrossRef]
- Valavanidis, A.; Vlachogianni, T.; Fiotakis, K. Tobacco smoke: Involvement of reactive oxygen species and stable free radicals in mechanisms of oxidative damage, carcinogenesis and synergistic effects with other respirable particles. Int. J. Environ. Res. Public. Health 2009, 6, 445–462. [Google Scholar] [CrossRef] [PubMed]
- Goszcz, K.; Deakin, S.J.; Duthie, G.G.; Stewart, D.; Megson, I.L. Bioavailable Concentrations of Delphinidin and Its Metabolite, Gallic Acid, Induce Antioxidant Protection Associated with Increased Intracellular Glutathione in Cultured Endothelial Cells. Oxid. Med. Cell Longev. 2017, 2017, 9260701. [Google Scholar] [CrossRef] [PubMed]
- Ahn, J.Y.; Choi, I.S.; Shim, J.Y.; Yun, E.K.; Yun, Y.S.; Jeong, G.; Song, J.Y. The immunomodulator ginsan induces resistance to experimental sepsis by inhibiting Toll-like receptor-mediated inflammatory signals. Eur. J. Immunol. 2006, 36, 37–45. [Google Scholar] [CrossRef] [PubMed]
- Cespedes, C.L.; Pavon, N.; Dominguez, M.; Alarcon, J.; Balbontin, C.; Kubo, I.; El-Hafidi, M.; Avila, J.G. The chilean superfruit black-berry Aristotelia chilensis (Elaeocarpaceae), Maqui as mediator in inflammation-associated disorders. Food Chem. Toxicol. 2017, 108, 438–450. [Google Scholar] [CrossRef]
- Miranda-Rottmann, S.; Aspillaga, A.A.; Perez, D.D.; Vasquez, L.; Martinez, A.L.; Leighton, F. Juice and phenolic fractions of the berry Aristotelia chilensis inhibit LDL oxidation in vitro and protect human endothelial cells against oxidative stress. J. Agric. Food Chem. 2002, 50, 7542–7547. [Google Scholar] [CrossRef]
- Kang, S.; Park, S.J.; Lee, A.Y.; Huang, J.; Chung, H.Y.; Im, D.S. Ginsenoside Rg(3) promotes inflammation resolution through M2 macrophage polarization. J. Ginseng Res. 2018, 42, 68–74. [Google Scholar] [CrossRef]
- Vergara, D.; Avila, D.; Escobar, E.; Carrasco-Pozo, C.; Sanchez, A.; Gotteland, M. The intake of maqui (Aristotelia chilensis) berry extract normalizes H2O2 and IL-6 concentrations in exhaled breath condensate from healthy smokers—An explorative study. Nutr. J. 2015, 14, 27. [Google Scholar] [CrossRef]
- Kim, M.O.; Lee, J.W.; Lee, J.K.; Song, Y.N.; Oh, E.S.; Ro, H.; Yoon, D.; Jeong, Y.H.; Park, J.Y.; Hong, S.T.; et al. Black Ginseng Extract Suppresses Airway Inflammation Induced by Cigarette Smoke and Lipopolysaccharides In Vivo. Antioxidants 2022, 11, 679. [Google Scholar] [CrossRef]
- Kim, H.M.; Kim, D.H.; Han, H.J.; Park, C.M.; Ganipisetti, S.R.; Valan Arasu, M.; Kim, Y.O.; Park, C.G.; Kim, B.Y.; Soung, N.K. Ginsenoside Re Promotes Osteoblast Differentiation in Mouse Osteoblast Precursor MC3T3-E1 Cells and a Zebrafish Model. Molecules 2016, 22, 42. [Google Scholar] [CrossRef]
- Teimourinejad, A.; Hashemibeni, B.; Salehi, H.; Mostafavi, F.S.; Kazemi, M.; Bahramian, H. Chondrogenic activity of two herbal products; pomegranate fruit extract and avocado/soybean unsaponifiable. Res. Pharm. Sci. 2020, 15, 358–366. [Google Scholar] [CrossRef]
- Yang, N.; Liu, D.; Zhang, X.; Li, J.; Wang, M.; Xu, T.; Liu, Z. Effects of ginsenosides on bone remodelling for novel drug applications: A review. Chin. Med. 2020, 15, 42. [Google Scholar] [CrossRef]
- Kitazawa, R.; Kitazawa, S. Gene expression during fracture healing in normal mouse: In situ hybridization on hard tissues for investigation of regenerative mechanisms. Acta Histochem. Cytochem. 2001, 34, 321–328. [Google Scholar] [CrossRef]
- Grimes, R.; Jepsen, K.J.; Fitch, J.L.; Einhorn, T.A.; Gerstenfeld, L.C. The transcriptome of fracture healing defines mechanisms of coordination of skeletal and vascular development during endochondral bone formation. J. Bone Min. Res. 2011, 26, 2597–2609. [Google Scholar] [CrossRef]
- Keravis, T.; Favot, L.; Abusnina, A.A.; Anton, A.; Justiniano, H.; Soleti, R.; Alabed Alibrahim, E.; Simard, G.; Andriantsitohaina, R.; Lugnier, C. Delphinidin Inhibits Tumor Growth by Acting on VEGF Signalling in Endothelial Cells. PLoS ONE 2015, 10, e0145291. [Google Scholar] [CrossRef]
- Zheng, H.; Liu, C.; Ou, Y.; Zhang, Y.; Fu, X. Total saponins of Panax notoginseng enhance VEGF and relative receptors signals and promote angiogenesis derived from rat bone marrow mesenchymal stem cells. J. Ethnopharmacol. 2013, 147, 595–602. [Google Scholar] [CrossRef]
- Zhong, J.; Lu, W.; Zhang, J.; Huang, M.; Lyu, W.; Ye, G.; Deng, L.; Chen, M.; Yao, N.; Li, Y.; et al. Notoginsenoside R1 activates the Ang2/Tie2 pathway to promote angiogenesis. Phytomedicine 2020, 78, 153302. [Google Scholar] [CrossRef]
- Liu, J.H.; Yue, T.; Luo, Z.W.; Cao, J.; Yan, Z.Q.; Jin, L.; Wan, T.F.; Shuai, C.J.; Wang, Z.G.; Zhou, Y.; et al. Akkermansia muciniphila promotes type H vessel formation and bone fracture healing by reducing gut permeability and inflammation. Dis. Model. Mech. 2020, 13, dmm.043620. [Google Scholar] [CrossRef]
- Pal, H.C.; Sharma, S.; Strickland, L.R.; Agarwal, J.; Athar, M.; Elmets, C.A.; Afaq, F. Delphinidin reduces cell proliferation and induces apoptosis of non-small-cell lung cancer cells by targeting EGFR/VEGFR2 signaling pathways. PLoS ONE 2013, 8, e77270. [Google Scholar] [CrossRef]
- Yang, M.; Li, C.J.; Xiao, Y.; Guo, Q.; Huang, Y.; Su, T.; Luo, X.H.; Jiang, T.J. Ophiopogonin D promotes bone regeneration by stimulating CD31(hi) EMCN(hi) vessel formation. Cell Prolif. 2020, 53, e12784. [Google Scholar] [CrossRef]
- Chen, W.; Jin, X.; Wang, T.; Bai, R.; Shi, J.; Jiang, Y.; Tan, S.; Wu, R.; Zeng, S.; Zheng, H.; et al. Ginsenoside Rg1 interferes with the progression of diabetic osteoporosis by promoting type H angiogenesis modulating vasculogenic and osteogenic coupling. Front. Pharmacol. 2022, 13, 1010937. [Google Scholar] [CrossRef]
- Amparo, T.R.; Seibert, J.B.; Vieira, P.M.A.; Teixeira, L.F.M.; Santos, O.; de Souza, G.H.B. Herbal medicines to the treatment of skin and soft tissue infections: Advantages of the multi-targets action. Phytother. Res. 2020, 34, 94–103. [Google Scholar] [CrossRef] [PubMed]
- Won, H.J.; Kim, H.I.; Park, T.; Kim, H.; Jo, K.; Jeon, H.; Ha, S.J.; Hyun, J.M.; Jeong, A.; Kim, J.S.; et al. Non-clinical pharmacokinetic behavior of ginsenosides. J. Ginseng Res. 2019, 43, 354–360. [Google Scholar] [CrossRef] [PubMed]
- Fernandes, I.; Faria, A.; Calhau, C.; de Freitas, V.; Mateus, N. Bioavailability of anthocyanins and derivatives. J. Funct. Foods 2014, 7, 54–66. [Google Scholar] [CrossRef]
- Kim, H.K. Pharmacokinetics of ginsenoside Rb1 and its metabolite compound K after oral administration of Korean Red Ginseng extract. J. Ginseng Res. 2013, 37, 451–456. [Google Scholar] [CrossRef]
- Schon, C.; Wacker, R.; Micka, A.; Steudle, J.; Lang, S.; Bonnlander, B. Bioavailability Study of Maqui Berry Extract in Healthy Subjects. Nutrients 2018, 10, 1720. [Google Scholar] [CrossRef]
- Prior, R.L.; Wu, X. Anthocyanins: Structural characteristics that result in unique metabolic patterns and biological activities. Free Radic. Res. 2006, 40, 1014–1028. [Google Scholar] [CrossRef]
- Sotler, R.; Poljsak, B.; Dahmane, R.; Jukic, T.; Pavan Jukic, D.; Rotim, C.; Trebse, P.; Starc, A. Prooxidant Activities of Antioxidants and Their Impact on Health. Acta Clin. Croat. 2019, 58, 726–736. [Google Scholar] [CrossRef]









| Target and Accession Number | Primer Sequence (5′ to 3′) 1 | Fragment Length | TAn 2 | nCyc 3 | mcDNA 4 |
|---|---|---|---|---|---|
| Anpgt1 NM_001146.5 | F CGATGGCAACTGTCGTGAGA R CGATGGCAACTGTCGTGAGA | 232 bp | 60 °C | 35 | 20 ng |
| Angpt2 NM_001147.3 | F CTTGGAACACTCCCTCTCGAC R GCTTGTCTTCCATAGCTAGCAC | 125 bp | 60 °C | 32 (40) | 20 ng (10 ng) |
| CCL2 NM_002982.3 | F CCTTCATTCCCCAAGGGCTC R CCTTCATTCCCCAAGGGCTC | 236 bp | 60 °C | 35 | 20 ng |
| CD31 NM_000442.4 | F GATAGCCCCGGTGGATGA R GTTCCATCAAGGGAGCCTTC | 726 bp | 60 °C | 28 | 20 ng |
| EF1α NM_001402.5 | F CCCCGACACAGTAGCATTTG R TGACTTTCCATCCCTTGAACC | 98 bp | 56 °C | 25 (37) | 20 ng (10 ng) |
| IL-6 NM_000600.4 | F AACCTGAACCTTCCAAAGATGG R TCTGGCTTGTTCCTCACTACT | 159 bp | 58 °C | 30 (40) | 20 ng (10 ng) |
| MMP9 NM_004994.3 | F ATGAGCCTCTGGCAGCCCCT R CCGTGCTCCGCGACACCAAA | 527 bp | 60 °C | 35 | 20 ng |
| RUNX2 NM_001024630.4 | F CTGTGGTTACTGTCATGGCG R GGGAGGATTTGTGAAGACGGT | 170 bp | 60 °C | 35 | 20 ng |
| SOX9 NM_000346.3 | F GAAGGACCACCCGGATTACA R GCCTTGAAGATGGCGTTGG | 120 bp | 60 °C | 35 | 20 ng |
| Tie2 NM_000459.5 | F GGTCAAGCAACCCAGCCTTTTC R CAGGTCATTCCAGCAGAGCCAA | 121 bp | 64 °C | 40 (37) | 20 ng (10 ng) |
| VEGFA NM_001204384.1 | F CTACCTCCACCATGCCAAGT R GCAGTAGCTGCGCTGATAGA | 109 bp | 60 °C | 30 (40) | 20 ng (10 ng) |
| VEGFR2 NM_002253.2 | F CAGGGGACAGAGGGACTTG R GAGGCCATCGCTGCACTCA | 91 bp | 60 °C | 35 (40) | 20 ng (10 ng) |
Disclaimer/Publisher’s Note: The statements, opinions and data contained in all publications are solely those of the individual author(s) and contributor(s) and not of MDPI and/or the editor(s). MDPI and/or the editor(s) disclaim responsibility for any injury to people or property resulting from any ideas, methods, instructions or products referred to in the content. |
© 2023 by the authors. Licensee MDPI, Basel, Switzerland. This article is an open access article distributed under the terms and conditions of the Creative Commons Attribution (CC BY) license (https://creativecommons.org/licenses/by/4.0/).
Share and Cite
Rinderknecht, H.; Mayer, A.; Histing, T.; Ehnert, S.; Nüssler, A. Herbal Extracts of Ginseng and Maqui Berry Show Only Minimal Effects on an In Vitro Model of Early Fracture Repair of Smokers. Foods 2023, 12, 2960. https://doi.org/10.3390/foods12152960
Rinderknecht H, Mayer A, Histing T, Ehnert S, Nüssler A. Herbal Extracts of Ginseng and Maqui Berry Show Only Minimal Effects on an In Vitro Model of Early Fracture Repair of Smokers. Foods. 2023; 12(15):2960. https://doi.org/10.3390/foods12152960
Chicago/Turabian StyleRinderknecht, Helen, Alana Mayer, Tina Histing, Sabrina Ehnert, and Andreas Nüssler. 2023. "Herbal Extracts of Ginseng and Maqui Berry Show Only Minimal Effects on an In Vitro Model of Early Fracture Repair of Smokers" Foods 12, no. 15: 2960. https://doi.org/10.3390/foods12152960
APA StyleRinderknecht, H., Mayer, A., Histing, T., Ehnert, S., & Nüssler, A. (2023). Herbal Extracts of Ginseng and Maqui Berry Show Only Minimal Effects on an In Vitro Model of Early Fracture Repair of Smokers. Foods, 12(15), 2960. https://doi.org/10.3390/foods12152960

