The Effects of Ultrasonic and Gamma Irradiation on the Flavor of Potato Wines Investigated by Sensory Omics
Abstract
1. Introduction
2. Materials and Methods
2.1. Sample Preparation
2.2. Chemicals
2.3. E-Nose Analysis
2.4. Analysis of Volatile Compounds by GC-MS-O
2.5. Analysis of Volatile Compounds by GC-IMS
2.6. Calculation of Relative Odor Activity Value (ROAV)
2.7. Sensory Quantitative Description
2.8. Data Processing
3. Results and Discussion
3.1. Analysis of E-Nose
3.2. The VOCs in Three Potato Wines Identified by GC-MS-O
3.3. The VOCs in Three Potato Wines Identified by GC-IMS
3.4. Differences of VOCs in Three Potato Wines by GC-IMS
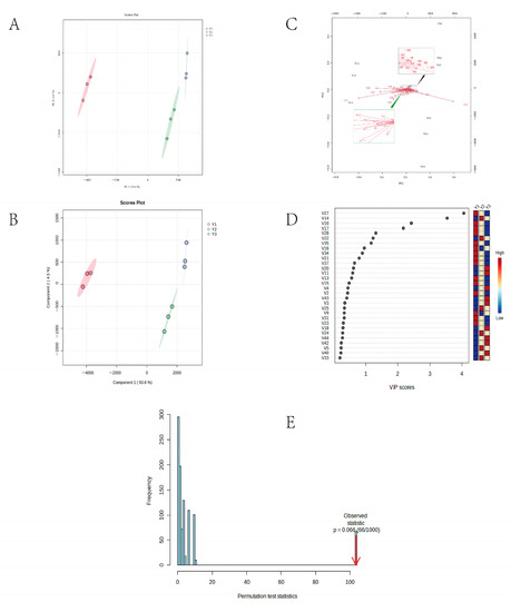
3.5. Multivariate Statistical Analysis by GC-IMS
3.6. The Key-VOCs Analysis by ROAV
3.7. Sensory Quantitative Description of Different Potato Wines
3.8. Correlation Analysis of VOCs with Sensory Properties and E-Nose
4. Conclusions
Supplementary Materials
Author Contributions
Funding
Informed Consent Statement
Data Availability Statement
Acknowledgments
Conflicts of Interest
References
- Toppino, L.; Barchi, L.; Lo, S.R.; Palazzolo, E.; Francese, G.; Fibiani, M.; D’Alessandro, A.; Papa, V.; Laudicina, V.; Sabatino, L.; et al. Mapping Quantitative Trait Loci Affecting Biochemical and Morphological Fruit Properties in Eggplant (Solanum melongena L.). Front. Plant Sci. 2016, 7, 256. [Google Scholar] [CrossRef] [PubMed]
- Li, Y.; Hu, X.; Chen, J.; Wang, W.; Xiong, X.; He, C. Integrated mRNA and microRNA transcriptome analysis reveals miRNA regulation in response to PVA in potato. Sci. Rep. 2017, 7, 16925. [Google Scholar] [CrossRef] [PubMed]
- Pandey, J.; Scheuring, D.C.; Koym, J.W.; Coombs, J.; Novy, R.G.; Thompson, A.L.; Holm, D.G.; Douches, D.S.; Miller, J.C., Jr.; Vales, M.I. Genetic diversity and population structure of advanced clones selected over forty years by a potato breeding program in the USA. Sci. Rep. 2021, 11, 8344. [Google Scholar] [CrossRef] [PubMed]
- Liu, X.; Ma, Q.; Cheng, D.; Zhang, F.; Li, Y.; Wang, W.; Wang, J.; Sun, J. Preparation and characterization of type 3 resistant starch by ultrasound-assisted autoclave gelatinization and its effect on steamed bread quality. Ultrason. Sonochem. 2023, 92, 106248. [Google Scholar] [CrossRef]
- Zhang, L.; Cao, G.; Liu, H.; Wu, Z.; Gong, D.; Ru, X.; Gong, X.; Pi, Q.; Yang, Q. Application of Aspergillus niger in Practical Biotechnology of Industrial Recovery of Potato Starch By-Products and Its Flocculation Characteristics. Microorganisms 2022, 10, 1847. [Google Scholar] [CrossRef]
- Qin, D.; Dun, J.; Li, Y.; He, F.; Li, H.; Sun, B. A Review of Changes of Flavor Compounds during Baijiu Aging and Recent Progress in Artifificial Aging Techniques. Food Sci. 2021, 42, 260–267. [Google Scholar] [CrossRef]
- Jiang, X.; Jiang, Y.; Zhang, J.; Cai, F.; Zhang, R.; Xu, J. Research Advances in Artificial Aging Technology of Baijiu. Sci. Technol. Food Ind. 2021, 42, 389–396. [Google Scholar] [CrossRef]
- Zheng, X.; Zhang, M.; Fang, Z.; Liu, Y. Effects of low frequency ultrasonic treatment on the maturation of steeped greengage wine. Food Chem. 2014, 162, 264–269. [Google Scholar] [CrossRef]
- Celotti, E.; Osorio Barahona, M.S.; Bellantuono, E.; Cardona, J.; Roman, T.; Nicolini, G.; Natolino, A. High-power ultrasound on the protein stability of white wines: Preliminary study of amplitude and sonication time. LWT 2021, 147, 111602. [Google Scholar] [CrossRef]
- Jia, W.; Li, Y.; Du, A.; Fan, Z.; Zhang, R.; Shi, L.; Luo, C.; Feng, K.; Chang, J.; Chu, X. Foodomics analysis of natural aging and gamma irradiation maturation in Chinese distilled Baijiu by UPLC-Orbitrap-MS/MS. Food Chem. 2020, 315, 126308. [Google Scholar] [CrossRef]
- Chang, A.C. The effects of gamma irradiation on rice wine maturation. Food Chem. 2003, 83, 323–327. [Google Scholar] [CrossRef]
- Sun, X.; Du, J.; Xiong, Y.; Cao, Q.; Wang, Z.; Li, H.; Zhang, F.; Chen, Y.; Liu, Y. Characterization of the key aroma compounds in Chinese JingJiu by quantitative measurements, aroma recombination, and omission experiment. Food Chem. 2021, 352, 129450. [Google Scholar] [CrossRef]
- Wang, X.; Zhu, L.; Song, X.; Jing, S.; Zheng, F.; Huang, M.; Feng, S.; La, L. Characterization of terpenoids and norisoprenoids from base and retail Qingke Baijiu by GC × GC-TOFMS and multivariate statistical analysis. Food Sci. Hum. Wellness 2023, 12, 192–199. [Google Scholar] [CrossRef]
- Feng, T.; Sun, J.; Song, S.; Wang, H.; Yao, L.; Sun, M.; Wang, K.; Chen, D. Geographical differentiation of Molixiang table grapes grown in China based on volatile compounds analysis by HS-GC-IMS coupled with PCA and sensory evaluation of the grapes. Food Chem. X 2022, 15, 100423. [Google Scholar] [CrossRef] [PubMed]
- Valli, E.; Panni, F.; Casadei, E.; Barbieri, S.; Cevoli, C.; Bendini, A.; García-González, D.L.; Gallina, T.T. An HS-GC-IMS Method for the Quality Classification of Virgin Olive Oils as Screening Support for the Panel Test. Foods 2020, 9, 657. [Google Scholar] [CrossRef] [PubMed]
- Leng, P.; Hu, H.W.; Cui, A.H.; Tang, H.J.; Liu, Y.G. HS-GC-IMS with PCA to analyze volatile flavor compounds of honey peach packaged with different preservation methods during storage. LWT 2021, 149, 111963. [Google Scholar] [CrossRef]
- Cai, W.; Wang, Y.; Wang, W.; Shu, N.; Hou, Q.; Tang, F.; Shan, C.; Yang, X.; Guo, Z. Insights into the Aroma Profile of Sauce-Flavor Baijiu by GC-IMS Combined with Multivariate Statistical Analysis. J. Anal. Methods Chem. 2022, 2022, 4614330. [Google Scholar] [CrossRef]
- He, F.; Duan, J.; Zhao, J.; Li, H.; Sun, J.; Huang, M.; Sun, B. Different distillation stages Baijiu classification by temperature-programmed headspace-gas chromatography-ion mobility spectrometry and gas chromatography-olfactometry-mass spectrometry combined with chemometric strategies. Food Chem. 2021, 365, 130430. [Google Scholar] [CrossRef]
- Sun, W. Research on Producing Liquor from Potato. Master’s Thesis, Tianjin University of Science and Technology, Tianjin, China, 2019. [Google Scholar] [CrossRef]
- Wang, L.; Li, C.; Al-Dalali, S.; Liu, Y.; Zhou, H.; Chen, C.; Xu, B.; Wang, Y. Characterization of key aroma compounds in traditional beef soup. J. Food Compos. Anal. 2022, 114, 104839. [Google Scholar] [CrossRef]
- Wang, J.; Yuan, C.; Gao, X.; Kang, Y.; Huang, M.; Wu, J.; Liu, Y.; Zhang, J.; Li, H.; Zhang, Y. Characterization of key aroma compounds in Huangjiu from northern China by sensory-directed flavor analysis. Food Res. Int. 2020, 134, 109238. [Google Scholar] [CrossRef]
- Wang, D.; Zhang, J.; Zhu, Z.; Lei, Y.; Huang, S.; Huang, M. Effect of ageing time on the flavour compounds in Nanjing water-boiled salted duck detected by HS-GC-IMS. LWT 2022, 155, 112870. [Google Scholar] [CrossRef]
- Song, Y.; Ding, Z.; Peng, Y.; Wang, J.; Zhang, T.; Yu, Y.; Wang, Y. Acrylamide formation and aroma evaluation of fried pepper sauce under different exogenous Maillard reaction conditions. Food Chem. X 2022, 15, 100413. [Google Scholar] [CrossRef] [PubMed]
- Wu, Z.Y.; Lei, X.J.; Zhu, D.W.; Luo, A.M. Investigating the Variation of Volatile Compound Composition in Maotai-Flavoured Liquor During Its Multiple Fermentation Steps Using Statistical Methods. Food Technol. Biotechnol. 2016, 54, 243–249. [Google Scholar] [CrossRef]
- Yang, Y.; Ai, L.; Mu, Z.; Liu, H.; Yan, X.; Ni, L.; Zhang, H.; Xia, Y. Flavor compounds with high odor activity values (OAV > 1) dominate the aroma of aged Chinese rice wine (Huangjiu) by molecular association. Food Chem. 2022, 383, 132370. [Google Scholar] [CrossRef]
- Liu, L.; Yang, H.; Jing, X.; Xu, C.; Zhang, Y.; Yan, Z.; Qi, Y. Influence of different storage containers on the aroma composition of Fengxiangtype Baijiu analyzed by gas chromatography-ion mobility spectroscopy and electronic nose. Food Sci. 2022, 43, 257–263. [Google Scholar] [CrossRef]
- Xu, M.; Zhu, S.; Ramaswamy, H.S.; Yu, Y. Effect of high pressure treatment and short term storage on changes in main volatile compounds of Chinese liquor. Sci. Rep. 2017, 7, 17228. [Google Scholar] [CrossRef] [PubMed]
- Wang, H.; Ge, X.; Tian, S.; Cheng, J.; Huang, Z. Identification of volatile compounds in potato and its distilled liquors. Sci. Technol. Food Ind. 2015, 36, 270–274+280. [Google Scholar] [CrossRef]
- Lin, Q.; Fan, L.; Liu, J.; Li, C.; Yang, J.; Cai, L.; Shu, Y. Study on aroma components of potato wine based on different extraction conditions. Food Eng. 2020, 4, 37–44. [Google Scholar] [CrossRef]
- Romero-Medina, A.; Estarrón-Espinosa, M.; Verde-Calvo, J.R.; Lelièvre-Desmas, M.; Escalona-Buendía, H.B. Renewing Traditions: A Sensory and Chemical Characterisation of Mexican Pigmented Corn Beers. Foods 2020, 9, 886. [Google Scholar] [CrossRef]
- Xu, Y.; Zhao, J.; Liu, X.; Zhang, C.; Zhao, Z.; Li, X.; Sun, B. Flavor mystery of Chinese traditional fermented baijiu: The great contribution of ester compounds. Food Chem. 2022, 369, 130920. [Google Scholar] [CrossRef]
- Wu, Y.; Hou, Y.; Chen, H.; Wang, J.; Zhang, C.; Zhao, Z.; Ao, R.; Huang, H.; Hong, J.; Zhao, D.; et al. “Key Factor” for Baijiu Quality: Research Progress on Acid Substances in Baijiu. Foods 2022, 11, 2959. [Google Scholar] [CrossRef]
- Zhang, J.; Zhang, W.; Zhou, L.; Zhang, R. Study on the influences of ultrasound on the flavor profile of unsmoked bacon and its underlying metabolic mechanism by using HS-GC-IMS. Ultrason. Sonochem. 2021, 80, 105807. [Google Scholar] [CrossRef] [PubMed]
- Deng, Y.; Xiong, A.; Zhao, K.; Hu, Y.; Kuang, B.; Xiong, X.; Yang, Z.; Yu, Y.; Zheng, Q. Mechanisms of the regulation of ester balance between oxidation and esterification in aged Baijiu. Sci. Rep. 2020, 10, 17169. [Google Scholar] [CrossRef] [PubMed]
- Tang, J.; Liu, Y.; Lin, B.; Zhu, H.; Jiang, W.; Yang, Q.; Chen, S. Effects of ultra-long fermentation time on the microbial community and flavor components of light-flavor Xiaoqu Baijiu based on fermentation tanks. World J. Microbiol. Biotechnol. 2021, 38, 3. [Google Scholar] [CrossRef]
- Xu, J.; Wu, H.; Wang, Z.; Zheng, F.; Lu, X.; Li, Z.; Ren, Q. Microbial dynamics and metabolite changes in Chinese Rice Wine fermentation from sorghum with different tannin content. Sci. Rep. 2018, 8, 4639. [Google Scholar] [CrossRef] [PubMed]
- Fan, S.; Tang, K.; Xu, Y.; Chen, S. Characterization of the potent odorants in Tibetan Qingke Jiu by sensory analysis, aroma extract dilution analysis, quantitative analysis and odor activity values. Food Res. Int. 2020, 137, 109349. [Google Scholar] [CrossRef]
- Feng, T.; Sun, J.; Wang, K.; Song, S.; Chen, D.; Zhuang, H.; Lu, J.; Li, D.; Meng, X.; Shi, M.; et al. Variation in Volatile Compounds of Raw Pu-Erh Tea upon Steeping Process by Gas Chromatography-Ion Mobility Spectrometry and Characterization of the Aroma-Active Compounds in Tea Infusion Using Gas Chromatography-Olfactometry-Mass Spectrometry. J. Agric. Food Chem. 2022, 70, 13741–13753. [Google Scholar] [CrossRef]
- Lu, K.; Liu, L.; Zi, J.W.; Song, L.; Xie, W.C. New insights from flavoromics on different heating methods of traditional fermented shrimp paste: The volatile components and metabolic pathways. LWT 2022, 168, 113880. [Google Scholar] [CrossRef]






| Compound | GAS | Concentration (mg/kg) | Aroma Description | AI | ||
|---|---|---|---|---|---|---|
| Y1 | Y2 | Y3 | ||||
| Ethyl alcohol | 64-17-5 | 24,760.76 ± 68.90 | 18,042.32 ± 71.23 | 44,814.64 ± 16.40 | ND | ND |
| N-propanol | 71-23-8 | 105.32 ± 4.64 | 75.12 ± 4.96 | 203.05 ± 6.25 | ND | ND |
| Isobutyl alcohol | 78-83-1 | 308.20 ± 6.23 | 189.18 ± 9.78 | 353.88 ± 21.53 | ND | ND |
| (R)-(-)-2-butanol | 14898-79-4 | 190.32 ± 10.09 | 157.15 ± 6.91 | 335.72 ± 5.30 | ND | ND |
| Isoamyl alcohol | 123-51-3 | 1152.53 ± 9.81 | 678.77 ± 4.66 | 1276.58 ± 24.72 | unpleasant smell | 1.0 |
| Ethyl acetate | 141-78-6 | 476.29 ± 25.04 | 381.93 ± 8.47 | 584.15 ± 10.57 | ND | ND |
| Ethyl octanoate | 106-32-1 | 96.40 ± 3.99 | 136.61 ± 3.82 | 154.83 ± 4.44 | fruity | 1.0 |
| Ethyl decanoate | 110-38-3 | 482.71 ± 9.65 | 326.2 ± 5.22 | 456.38 ± 5.92 | ND | ND |
| Ethyl propionate | 105-37-3 | ND | 44.76 ± 4.06 | 68.64 ± 1.61 | ND | ND |
| 1,1-diethoxy-ethane | 105-57-7 | 90.87 ± 1.20 | 87.56 ± 0.52 | 161.58 ± 0.73 | wine flavor | 1.5 |
| 1,2-dimethyl-3-ethylbenzene | 933-98-2 | 20.55 ± 0.44 | ND | ND | ND | ND |
| 4-isopropyltoluene | 99-87-6 | ND | 22.68 ± 0.56 | ND | ND | ND |
| 1,2,4,5-tetramethylbenzene | 95-93-2 | ND | ND | 18.98 ± 0.99 | ND | ND |
| 1,2,3,4-tetramethylbenzene | 488-23-3 | ND | 21.94 ± 0.11 | 21.62 ± 0.51 | ND | ND |
| Aroma Attribute | Mean Score of the Sample | Significance (p Value) | ||
|---|---|---|---|---|
| Y1 | Y2 | Y3 | ||
| fruity *** | 6.85 ± 1.07 b | 9.24 ± 1.43 a | 9.67 ± 1.30 a | ≤0.001 |
| alcohols ** | 12.41 ± 1.07 a | 10.75 ± 1.23 b | 10.30 ± 1.41 b | ≤0.01 |
| cooked potato * | 5.72 ± 1.39 a | 4.45 ± 1.10 b | 4.17 ± 0.93 b | ≤0.05 |
| sweet * | 6.85 ± 1.43 b | 8.18 ± 1.59 ab | 8.99 ± 1.70 a | ≤0.05 |
| Fen-flavor *** | 7.48 ± 0.94 b | 9.33 ± 1.10 a | 9.61 ± 0.85 a | ≤0.001 |
| daqu aroma | 6.95 ± 0.88 a | 5.65 ± 1.73 b | 6.15 ± 1.23 ab | >0.05 |
| color | 13.13 ± 0.49 a | 13.35 ± 0.58 a | 13.35 ± 0.47 a | >0.05 |
| tasted ** | 12.15 ± 0.75 b | 13.20 ± 0.48 a | 12.85 ± 0.58 a | ≤0.01 |
| style *** | 11.98 ± 0.56 b | 12.73 ± 0.37 a | 13.03 ± 0.59 a | ≤0.001 |
| Preference *** | 11.96 ± 0.78 b | 13.14 ± 0.32 a | 13.25 ± 0.49 a | ≤0.001 |
| purity | 13.35 ± 0.58 a | 13.12 ± 0.27 a | 13.09 ± 0.37 a | >0.05 |
Disclaimer/Publisher’s Note: The statements, opinions and data contained in all publications are solely those of the individual author(s) and contributor(s) and not of MDPI and/or the editor(s). MDPI and/or the editor(s) disclaim responsibility for any injury to people or property resulting from any ideas, methods, instructions or products referred to in the content. |
© 2023 by the authors. Licensee MDPI, Basel, Switzerland. This article is an open access article distributed under the terms and conditions of the Creative Commons Attribution (CC BY) license (https://creativecommons.org/licenses/by/4.0/).
Share and Cite
Tan, C.; Tao, L.; Xie, J.; Yu, Z.; Tian, Y.; Zhao, C. The Effects of Ultrasonic and Gamma Irradiation on the Flavor of Potato Wines Investigated by Sensory Omics. Foods 2023, 12, 2821. https://doi.org/10.3390/foods12152821
Tan C, Tao L, Xie J, Yu Z, Tian Y, Zhao C. The Effects of Ultrasonic and Gamma Irradiation on the Flavor of Potato Wines Investigated by Sensory Omics. Foods. 2023; 12(15):2821. https://doi.org/10.3390/foods12152821
Chicago/Turabian StyleTan, Chunlei, Liang Tao, Jing Xie, Zhijin Yu, Yang Tian, and Cunchao Zhao. 2023. "The Effects of Ultrasonic and Gamma Irradiation on the Flavor of Potato Wines Investigated by Sensory Omics" Foods 12, no. 15: 2821. https://doi.org/10.3390/foods12152821
APA StyleTan, C., Tao, L., Xie, J., Yu, Z., Tian, Y., & Zhao, C. (2023). The Effects of Ultrasonic and Gamma Irradiation on the Flavor of Potato Wines Investigated by Sensory Omics. Foods, 12(15), 2821. https://doi.org/10.3390/foods12152821

