Effects of Sous Vide Cooking on the Physicochemical and Volatile Flavor Properties of Half-Shell Scallop (Chlamys farreri) during Chilled Storage
Abstract
1. Introduction
2. Materials and Methods
2.1. Chemical Reagents
2.2. Scallop Samples and Treatments
2.3. Total Volatile Basic Nitrogen (TVBN) Content and pH Analysis
2.4. Weight Loss Analysis
2.5. Texture Analysis
2.6. Malondialdehyde Content Analysis
2.7. Myofibrillar Protein (MP) Extraction Rate Analysis
2.8. Volatile Compound Analysis
2.9. Data Analysis
3. Results and Discussion
3.1. TVBN and pH Analysis
3.2. MP Extraction Rate Analysis
3.3. Weight Loss Analysis
3.4. Springiness and Shearing Force Analysis
3.5. MDA Content Analysis
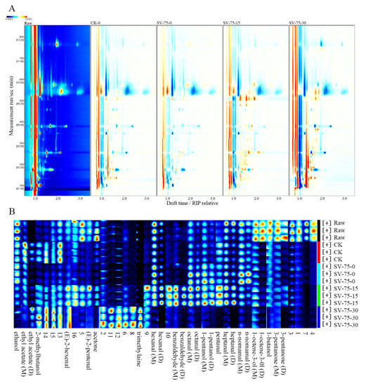
3.6. Volatile Organic Compound (VOC) Analysis
4. Conclusions
Author Contributions
Funding
Data Availability Statement
Conflicts of Interest
References
- Liu, X.Z.; Cui, L.F.; Li, S.M.; Han, X.; Jiang, K.Y.; Yuan, X.C.; Yu, X.J.; Wang, D.; Wu, F.X.; Song, D.D.; et al. 2021 China Fishery Statistical Yearbook; China Agriculture Press: Beijing, China, 2022. [Google Scholar]
- Parlapani, F.; Syropoulou, F.; Tsiartsafis, A.; Ekonomou, S.; Madesis, P.; Exadactylos, A.; Boziaris, I. HRM analysis as a tool to facilitate identification of bacteria from mussels during storage at 4 °C. Food Microbiol. 2020, 85, 103304. [Google Scholar] [CrossRef]
- Wei, H.; Tian, Y.; Lin, Y.; Maeda, H.; Yamashita, T.; Yu, K.; Takaki, K.; Yuan, C. Condition-dependent adenosine monophosphate decomposition pathways in striated adductor muscle from Japanese scallop (Patinopecten yessoensis). J. Food Sci. 2020, 85, 1462–1469. [Google Scholar] [CrossRef]
- Zhu, Z.; Zhao, Y.; Zhang, Y.; Wu, X.; Liu, J.; Shi, Q.; Fang, Z. Effects of ultrasound pretreatment on the drying kinetics, water status and distribution in scallop adductors during heat pump drying. J. Sci. Food Agric. 2021, 101, 6239–6247. [Google Scholar] [CrossRef]
- Liu, B.; Liu, Z.-Q.; Li, D.Y.; Yu, M.-M.; Liu, Y.-X.; Qin, L.; Zhou, D.-Y.; Shahidi, F.; Zhu, B.-W. Action of endogenous proteases on texture deterioration of the bay scallop (Argopecten irradians) adductor muscle during cold storage and its mechanism. Food Chem. 2020, 323, 126790. [Google Scholar] [CrossRef] [PubMed]
- Kathuria, D.; Dhiman, A.K.; Attri, S. Sous vide, a culinary technique for improving quality of food products: A review. Trends Food Sci. Technol. 2022, 119, 57–68. [Google Scholar] [CrossRef]
- Olatunde, O.O.; Benjakul, S. Sous-vide cooking as a systematic approach for quality maintenance and shelf-life extension of crab lump meat. LWT-Food Sci. Technol. 2021, 142, 111004. [Google Scholar] [CrossRef]
- Qiu, X.; Wu, Y. Application of Taguchi method to improve the sous vide processed large yellow croaker (Larimichthys crocea) fillet product quality during cold storage. J. Food Process. Preserv. 2021, 45, e15565. [Google Scholar] [CrossRef]
- Nieva-Echevarría, B.; Manzanos, M.J.; Goicoechea, E.; Guillén, M.D. Changes provoked by boiling, steaming and sous-vide cooking in the lipid and volatile profile of European sea bass. Food Res. Int. 2017, 99, 630–640. [Google Scholar] [CrossRef]
- Zavadlav, S.; Blažić, M.; Van de Velde, F.; Vignatti, C.; Fenoglio, C.; Piagentini, A.M.; Pirovani, M.E.; Perotti, C.M.; Bursać Kovačević, D.; Putnik, P. Sous-vide as a technique for preparing healthy and high-quality vegetable and seafood products. Foods 2021, 9, 1537. [Google Scholar] [CrossRef] [PubMed]
- Han, J.; Liu, Y.; Zhu, L.; Liang, R.; Dong, P.; Niu, L.; Hopkins, D.L.; Luo, X.; Zhang, Y. Effects of spraying lactic acid and peroxyacetic acid on the quality and microbial community dynamics of vacuum skin-packaged chilled beef during storage. Food Res. Int. 2021, 142, 110205. [Google Scholar] [CrossRef] [PubMed]
- Ortuño, J.; Mateo, L.; Rodríguez-Estrada, M.T.; Bañón, S. Effects of sous vide vs grilling methods on lamb meat colour and lipid stability during cooking and heated display. Meat Sci. 2021, 171, 108287. [Google Scholar] [CrossRef] [PubMed]
- Zhu, Y.; Yan, Y.; Yu, Z.; Wu, T.; Bennett, L.E. Effects of high pressure processing on microbial, textural and sensory properties of low-salt emulsified beef sausage. Food Control 2022, 133, 108596. [Google Scholar] [CrossRef]
- Chen, L.; Jiao, D.; Liu, H.; Zhu, C.; Sun, Y.; Wu, J.; Zheng, M.; Zhang, D. Effects of water distribution and protein degradation on the texture of high pressure-treated shrimp (Penaeus monodon) during chilled storage. Food Control 2022, 132, 108555. [Google Scholar] [CrossRef]
- Zhu, W.; Zhang, C.; Tan, K.; Wang, B.; Huang, R.; Wen, J.; Xu, B.; Liu, X.; Lichu, L.; Zheng, H. Variation of lipids and fatty acids in noble scallop Chlamys nobilis under low temperature stress. Aquaculture 2022, 554, 738121. [Google Scholar] [CrossRef]
- Li, D.Y.; Tan, Z.F.; Liu, Z.Q.; Wu, C.; Liu, H.L.; Guo, C.; Zhou, D.Y. Effect of hydroxyl radical induced oxidation on the physicochemical and gelling properties of shrimp myofibrillar protein and its mechanism. Food Chem. 2021, 351, 129344. [Google Scholar] [CrossRef] [PubMed]
- Wu, Z.X.; Li, D.Y.; Shen, M.; Wang, Z.Y.; Wang, Z.W.; Liu, Y.X.; Bai, Y.H.; Zhou, D.Y. Effect of different sous-vide cooking conditions on textural properties, protein physiochemical properties and microstructure of scallop (Argopecten irradians) adductor muscle. Food Chem. 2022, 394, 133470. [Google Scholar] [CrossRef]
- Li, Y.; Jia, S.; Hong, H.; Zhang, L.; Zhuang, S.; Sun, X.; Liu, X.; Luo, Y. Assessment of bacterial contributions to the biochemical changes of chill-stored blunt snout bream (Megalobrama amblycephala) fillets: Protein degradation and volatile organic compounds accumulation. Food Microbiol. 2020, 91, 103495. [Google Scholar] [CrossRef]
- Xie, Q.; Xu, B.; Xu, Y.; Yao, Z.; Zhu, B.; Li, X.; Sun, Y. Effects of different thermal treatment temperatures on volatile flavour compounds of water-boiled salted duck after packaging. LWT-Food Sci. Technol. 2022, 154, 112625. [Google Scholar] [CrossRef]
- Qiao, L.; Tang, X.; Dong, J. A feasibility quantification study of total volatile basic nitrogen (TVB-N) content in duck meat for freshness evaluation. Food Chem. 2017, 237, 1179–1185. [Google Scholar] [CrossRef]
- Kritikos, A.; Aska, I.; Ekonomou, S.; Mallouchos, A.; Parlapani, F.F.; Haroutounian, S.A.; Boziaris, I.S. Volatilome of chill-stored European seabass (Dicentrarchus labrax) fillets and Atlantic salmon (Salmo salar) slices under modified atmosphere packaging. Molecules 2020, 25, 1981. [Google Scholar] [CrossRef]
- Pino−Hernández, E.; da Costa, W.A.; Araujo, E.A.F.; Villa, P.M.; Lourenço, L.D.F.H.; Junior, R.D.C. Influence of grilling pretreatment and optimization of sous vide processing parameters on the physicochemical and microbiological quality of pirarucu fillet. Food Sci. Technol. Int. 2021, 27, 84–96. [Google Scholar] [CrossRef]
- Humaid, S.; Nayyar, D.; Bolton, J.; Perkins, B.; Skonberg, D.I. Refrigerated shelf-life evaluation of high pressure processed, raw and sous vide cooked lobster. High Press. Res. 2020, 40, 444–463. [Google Scholar] [CrossRef]
- Yang, X.; Wang, H.; Badoni, M.; Zawadski, S.; McLeod, B.; Holman, D.; Uttaro, B. Effects of a novel three-step sous-vide cooking and subsequent chilled storage on the microbiota of beef steaks. Meat Sci. 2020, 159, 107938. [Google Scholar] [CrossRef] [PubMed]
- Supaphon, P.; Kerdpiboon, S.; Vénien, A.; Loison, O.; Sicard, J.; Rouel, J.; Astruc, T. Structural changes in local Thai beef during sous-vide cooking. Meat Sci. 2021, 175, 108442. [Google Scholar] [CrossRef]
- González-Fandos, E.; Villarino-Rodríguez, A.; García-Linares, M.C.; García-Arias, M.T.; García-Fernández, M.C. Microbiological safety and sensory characteristics of salmon slices processed by the sous vide method. Food Control 2005, 16, 77–85. [Google Scholar] [CrossRef]
- Roldan, M.; Antequera, T.; Hernandez, A.; Ruiz, J. Physicochemical and microbiological changes during the refrigerated storage of lamb loins sous-vide cooked at different combinations of time and temperature. Food Sci. Technol. Int. 2015, 21, 512–522. [Google Scholar] [CrossRef]
- Ismail, I.; Hwang, Y.-H.; Bakhsh, A.; Lee, S.-J.; Lee, E.-Y.; Kim, C.-J.; Joo, S.-T. Control of sous-vide physicochemical, sensory, and microbial properties through the manipulation of cooking temperatures and times. Meat Sci. 2020, 188, 108787. [Google Scholar] [CrossRef]
- Zhao, J.; Li, J.; Wang, J.; Lv, W. Applying different methods to evaluate the freshness of large yellow croacker (Pseudosciaena crocea) fillets during chilled storage. J. Agric. Food Chem. 2012, 60, 11387–11394. [Google Scholar] [CrossRef]
- Ji, X.; Luo, X.; Zhu, L.; Mao, Y.; Lu, X.; Chen, X.; Hopkins, D.L.; Zhang, Y. Effect of medium voltage electrical stimulation and prior ageing on beef shear force during superchilled storage. Meat Sci. 2021, 172, 108320. [Google Scholar] [CrossRef]
- Jiang, Q.; Gao, P.; Liu, J.; Yu, D.; Xu, Y.; Yang, F.; Wang, B.; Yu, P.; Xia, W. Endogenous proteases in giant freshwater prawn (Macrobrachium rosenbergii): Changes and its impacts on texture deterioration during frozen storage. Int. J. Food Sci. Technol. 2021, 56, 5824–5832. [Google Scholar] [CrossRef]
- Bhat, Z.F.; Morton, J.D.; Zhang, X.; Mason, S.L.; Bekhit, A.E.A. Sous-vide cooking improves the quality and in-vitro digestibility of Semitendinosus from culled dairy cows. Food Res. Int. 2020, 127, 108708. [Google Scholar] [CrossRef] [PubMed]
- Cropotova, J.; Mozuraityte, R.; Standal, I.B.; Rustad, T. Assessment of lipid oxidation in Atlantic mackerel (Scomber scombrus) subjected to different antioxidant and sous-vide cooking treatments by conventional and fluorescence microscopy methods. Food Control 2019, 104, 1–8. [Google Scholar] [CrossRef]
- Roldan, M.; Antequera, T.; Armenteros, M.; Ruiz, J. Effect of different temperature-time combinations on lipid and protein oxidation of sous-vide cooked lamb loins. Food Chem. 2014, 149, 129–136. [Google Scholar] [CrossRef] [PubMed]
- Wan, J.; Cao, A.; Cai, L. Effects of vacuum or sous-vide cooking methods on the quality of largemouth bass (Micropterus salmoides). Int. J. Gastron. Food Sci. 2019, 18, 100181. [Google Scholar] [CrossRef]
- Díaz, P.; Garrido, M.D.; Banon, S. Spoilage of sous-vide cooked salmon (Salmo salar) stored under refrigeration. Food Sci. Technol. Int. 2011, 17, 31–37. [Google Scholar] [CrossRef]
- Bongiorno, T.; Tulli, F.; Comi, G.; Sensidoni, A.; Andyanto, D.; Iacumin, L. Sous vide cook-chill mussel (Mytilus galloprovincialis): Evaluation of chemical, microbiological and sensory quality during chilled storage (3 °C). LWT-Food Sci. Technol. 2018, 91, 117–124. [Google Scholar] [CrossRef]
- Huang, J.; Zhou, Y.; Chen, M.; Huang, J.; Li, Y.; Hu, Y. Evaluation of negative behaviors for single specific spoilage microorganism on little yellow croaker under modified atmosphere packaging: Biochemical properties characterization and spoilage-related volatiles identification. LWT-Food Sci. Technol. 2021, 140, 110741. [Google Scholar] [CrossRef]
- Zou, Y.; Kang, D.; Liu, R.; Qi, J.; Zhou, G.; Zhang, W. Effects of ultrasonic assisted cooking on the chemical profiles of taste and flavor of spiced beef. Ultrason. Sonochem. 2018, 46, 36–45. [Google Scholar] [CrossRef]
- Xu, Y.; Li, L.; Mac Regenstein, J.; Gao, P.; Zang, J.; Xia, W.; Jiang, Q. The contribution of autochthonous microflora on free fatty acids release and flavor development in low-salt fermented fish. Food Chem. 2018, 256, 259–267. [Google Scholar] [CrossRef]
- Zhang, J.; Cao, J.; Pei, Z.; Wei, P.; Xiang, D.; Cao, X.; Shen, X.; Li, C. Volatile flavour components and the mechanisms underlying their production in golden pompano (Trachinotus blochii) fillets subjected to different drying methods: A comparative study using an electronic nose, an electronic tongue and SDE-GC-MS. Food Res. Int. 2019, 123, 217–225. [Google Scholar] [CrossRef]
- Jia, S.; Li, Y.; Zhuang, S.; Sun, X.; Zhang, L.; Shi, J.; Hong, H.; Luo, Y. Biochemical changes induced by dominant bacteria in chill-stored silver carp (Hypophthalmichthys molitrix) and GC-IMS identification of volatile organic compounds. Food Microbiol. 2019, 84, 103248. [Google Scholar] [CrossRef] [PubMed]





| Texture Property | Group | Chilled Storage Period | ||||||
|---|---|---|---|---|---|---|---|---|
| 0 d | 5 d | 10 d | 15 d | 20 d | 25 d | 30 d | ||
| Springiness (mm) | CK | A 1.36 ± 0.02 a | A 1.31 ± 0.03 ab | A 1.28 ± 0.02 b | A 1.26 ± 0.02 bc | A 1.21 ± 0.03 cd | A 1.18 ± 0.01 de | A 1.13 ± 0.01 e |
| SV-70 | B 1.19 ±0.04 a | B 1.14 ± 0.04 ab | B 1.11± 0.02 bc | B 1.09 ± 0.02 bc | B 1.04 ± 0.02 cd | B 1.01 ± 0.02 de | B 0.96 ± 0.02 e | |
| SV-75 | A 1.29 ± 0.05 Ba | A 1.25 ± 0.01 ab | A 1.23 ± 0.03 abc | A 1.21 ± 0.03 bc | A 1.17 ± 0.01 cd | A 1.15 ± 0.01 de | A 1.10 ± 0.03 e | |
| Shearing force (N) | CK | A 7.79 ± 0.25 e | A 9.23 ± 0.26 d | A 9.80 ± 0.23 c | A 10.04 ± 0.17 bc | A 10.39 ± 0.10 b | A 11.99 ± 0.07 a | A 9.31 ± 0.05 d |
| SV-70 | B 3.06 ± 0.17 e | B 3.56 ± 0.14 cd | B 3.77 ± 0.14 b | B 4.33 ± 0.28 a | C 3.57 ± 0.16 c | C 3.40 ± 0.23 cde | C 3.11 ±0.14 de | |
| SV-75 | B 3.29 ± 0.33 d | B 3.64 ± 0.24 cd | B 3.89 ± 0.12 bc | B 4.30 ± 0.05 ab | B 4.49 ± 0.10 a | B 4.76 ± 0.29 a | B 3.62 ±0.12 cd | |
| Compounds | Molecular Formula | Peak Intensity | ||||
|---|---|---|---|---|---|---|
| Raw | CK | SV-75-0 | SV-75-15 | SV-75-30 | ||
| n-Nonanal (M) | C9H18O | 1356 ± 143 b | 1344 ± 70 b | 1661 ± 280 a | 1146 ± 91 b | 581 ± 65 c |
| n-Nonanal (D) | C9H18O | 232 ± 68 ab | 205 ± 18 bc | 341 ± 54 a | 173 ± 16 bc | 69 ± 3 d |
| Octanal (M) | C8H16O | 868 ± 74 b | 985 ± 41 b | 1341 ± 140 a | 1557 ± 76 a | 543 ± 14 c |
| Octanal (D) | C8H16O | 171 ± 23 c | 166 ± 20 c | 302 ± 51 b | 409 ± 43 a | 70 ± 6 d |
| Benzaldehyde (M) | C7H6O | 449 ± 67 bc | 468 ± 32 bc | 367 ± 31 c | 2008 ± 53 a | 570 ± 41 b |
| Benzaldehyde (D) | C7H6O | 341 ± 40 b | 170 ± 15 c | 210 ± 41 bc | 1399 ± 107 a | 195 ± 13 bc |
| Heptanal (M) | C7H14O | 1176 ± 129 b | 902 ± 55 b | 991 ± 91 b | 1284 ± 91 a | 372 ± 19 c |
| Heptanal (D) | C7H14O | 395 ± 43 b | 210 ± 26 c | 252 ± 50 c | 552 ± 84 a | 38 ± 2 d |
| Hexanal (M) | C6H12O | 1457 ± 64 a | 1082 ± 57 b | 1431 ± 59 a | 1632 ± 25 a | 364 ± 28 c |
| Hexanal (D) | C6H12O | 897 ± 40 b | 492 ± 58 c | 866 ± 70 b | 2268 ± 139 a | 92 ± 21 d |
| 2-Pentenal (E) | C5H8O | 197 ± 19 a | 48 ± 6 b | 77 ± 1 b | 217 ± 26 a | 37 ± 3 b |
| Pentanal | C5H10O | 96 ± 13 c | 187 ± 26 b | 150 ± 10 b | 270 ± 10 a | 22 ± 2 d |
| 2-Hexenal (E) | C6H10O | 90 ± 11 c | 60 ± 5 cd | 58 ± 1 d | 139 ± 14 b | 192 ± 22 a |
| 1-Pentanol (M) | C5H12O | 380 ± 23 b | 335 ± 20 b | 575 ± 49 a | 603 ± 51 a | 188 ± 9 c |
| 1-Pentanol (D) | C5H12O | 48 ± 6 b | 37 ± 5 bc | 86 ± 6 a | 103 ± 11 a | 23 ± 1 c |
| Ethanol | C2H6O | 885 ± 94 a | 682 ± 48 b | 797 ± 22 ab | 421 ± 15 c | 223 ± 10 d |
| 1-Butanol | C4H10O | 266 ± 21 a | 141 ± 10 b | 141 ± 9 b | 131 ± 5 bc | 103 ± 18 c |
| 1-Octene-3-ol (M) | C8H16O | 1877 ± 46 a | 1002 ± 45 c | 1013 ± 98 c | 1466 ± 50 b | 1092 ± 57 c |
| 1-Octene-3-ol (D) | C8H16O | 2233 ± 118 a | 297 ± 36 c | 310 ± 63 bc | 467 ± 56 b | 287 ± 24 c |
| 2-Methylbutanol | C5H12O | 124 ± 23 c | 338 ± 16 b | 122 ± 14 c | 359 ± 24 b | 479 ± 32 a |
| 3-Pentanone (M) | C5H10O | 336 ± 24 a | 150 ± 7 c | 180 ± 5 b | 174 ± 2 bc | 60 ± 7 d |
| 3-Pentanone (D) | C5H10O | 418 ± 82 a | 69 ± 7 c | 61 ± 5 c | 174 ± 18 b | 25 ± 5 d |
| Acetone | C3H6O | 3713 ± 68 a | 1383 ± 90 c | 720 ± 44 d | 2271 ± 92 b | 2182 ±44 b |
| Ethyl acetate (M) | C4H8O2 | 246 ± 52 c | 692 ± 72 a | 396 ± 54 b | 420 ± 30 b | 118 ± 17 d |
| Ethyl acetate (D) | C4H8O2 | 41 ± 7 e | 354 ± 27 b | 87 ± 19 d | 157 ± 25 c | 577 ± 60 a |
Publisher’s Note: MDPI stays neutral with regard to jurisdictional claims in published maps and institutional affiliations. |
© 2022 by the authors. Licensee MDPI, Basel, Switzerland. This article is an open access article distributed under the terms and conditions of the Creative Commons Attribution (CC BY) license (https://creativecommons.org/licenses/by/4.0/).
Share and Cite
Zhan, Y.; Tu, C.; Jiang, H.; Benjakul, S.; Ni, J.; Dong, K.; Zhang, B. Effects of Sous Vide Cooking on the Physicochemical and Volatile Flavor Properties of Half-Shell Scallop (Chlamys farreri) during Chilled Storage. Foods 2022, 11, 3928. https://doi.org/10.3390/foods11233928
Zhan Y, Tu C, Jiang H, Benjakul S, Ni J, Dong K, Zhang B. Effects of Sous Vide Cooking on the Physicochemical and Volatile Flavor Properties of Half-Shell Scallop (Chlamys farreri) during Chilled Storage. Foods. 2022; 11(23):3928. https://doi.org/10.3390/foods11233928
Chicago/Turabian StyleZhan, Yuexiang, Chuanhai Tu, Huili Jiang, Soottawat Benjakul, Jilong Ni, Kaixuan Dong, and Bin Zhang. 2022. "Effects of Sous Vide Cooking on the Physicochemical and Volatile Flavor Properties of Half-Shell Scallop (Chlamys farreri) during Chilled Storage" Foods 11, no. 23: 3928. https://doi.org/10.3390/foods11233928
APA StyleZhan, Y., Tu, C., Jiang, H., Benjakul, S., Ni, J., Dong, K., & Zhang, B. (2022). Effects of Sous Vide Cooking on the Physicochemical and Volatile Flavor Properties of Half-Shell Scallop (Chlamys farreri) during Chilled Storage. Foods, 11(23), 3928. https://doi.org/10.3390/foods11233928

