Evaluating an Ensemble-Based Machine Learning Approach for Groundwater Dynamics by Downscaling GRACE Data
Abstract
1. Introduction
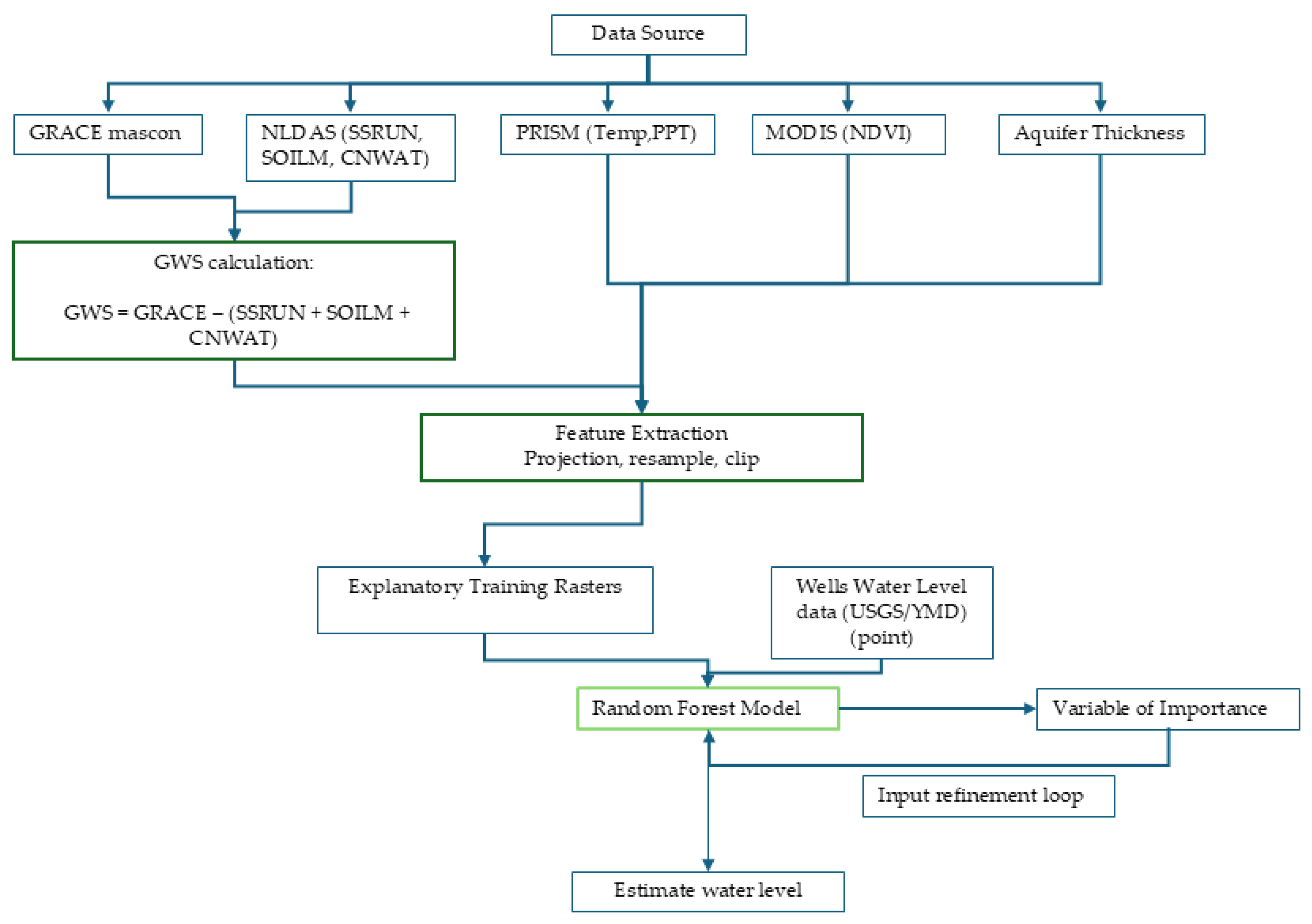
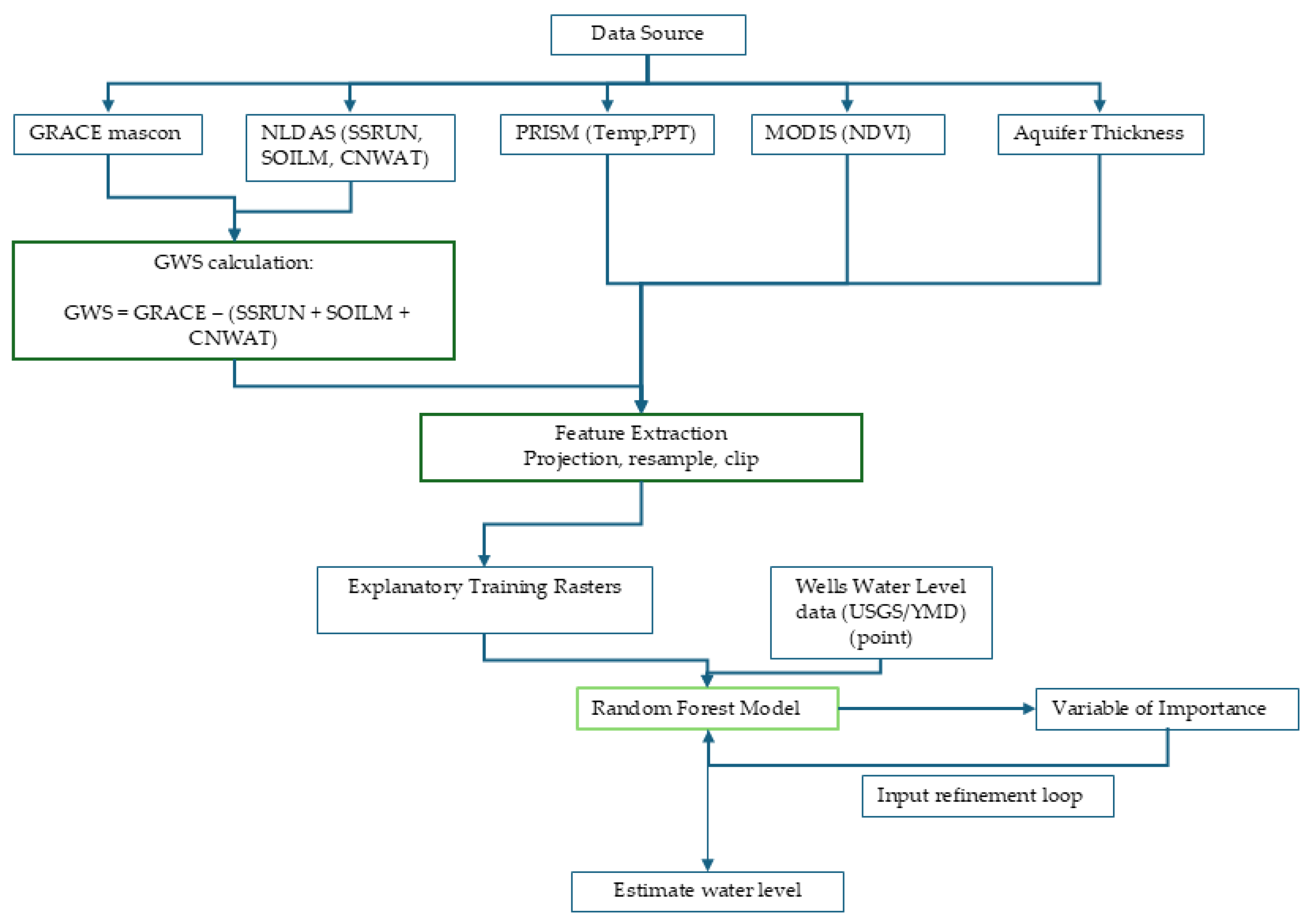
2. Materials and Methods
2.1. Study Area
2.2. Materials
2.2.1. Precipitation and Temperature
2.2.2. Aquifer Thickness
2.2.3. NDVI
2.2.4. NLDAS Data
2.2.5. GRACE/GRACE-FO
2.2.6. In Situ Data
2.3. Methods
2.3.1. Random Forest
2.3.2. Data Preparation
3. Results
4. Discussion
- 1
- The model’s performance may vary in regions with limited ground-truth data for validation;
- 2
- Extreme hydrological events or long-term climate change impacts could affect model performance, which should be considered in future scenarios;
- 3
- Further investigation is required to assess the model’s applicability in regions with significantly different hydrogeological conditions.
5. Conclusions
Author Contributions
Funding
Institutional Review Board Statement
Informed Consent Statement
Data Availability Statement
Acknowledgments
Conflicts of Interest
Appendix A






References
- Konikow, L. Long-Term Groundwater Depletion in the United States. Groundwater 2015, 53, 2–9. [Google Scholar] [CrossRef]
- Scanlon, B.R.; Rateb, A.; Pool, D.R.; Sanford, W.; Save, H.; Sun, A.; Long, D.; Fuchs, B. Effects of Climate and Irrigation on GRACE-Based Estimates of Water Storage Changes in Major US Aquifers. Environ. Res. Lett. 2021, 16, 094009. [Google Scholar] [CrossRef]
- Zhang, J.; Liu, K.; Wang, M. Downscaling Groundwater Storage Data in China to a 1-Km Resolution Using Machine Learning Methods. Remote Sens. 2021, 13, 523. [Google Scholar] [CrossRef]
- Gonzalez, R.Q.; Arsanjani, J.J. Prediction of Groundwater Level Variations in a Changing Climate: A Danish Case Study. ISPRS Int. J. Geo-Inf. 2021, 10, 792. [Google Scholar] [CrossRef]
- Mehta, P.; Siebert, S.; Kummu, M.; Deng, Q.; Ali, T.; Marston, L.; Xie, W.; Davis, K.F. Half of Twenty-First Century Global Irrigation Expansion Has Been in Water-Stressed Regions. Nat. Water 2024, 2, 254–261. [Google Scholar] [CrossRef]
- Mekonnen, M.M.; Hoekstra, A.Y. A Global Assessment of the Water Footprint of Farm Animal Products. Ecosystems 2012, 15, 401–415. [Google Scholar] [CrossRef]
- Tao, H.; Hameed, M.M.; Marhoon, H.A.; Zounemat-Kermani, M.; Heddam, S.; Kim, S.; Sulaiman, S.O.; Tan, M.L.; Sa’adi, Z.; Mehr, A.D.; et al. Groundwater Level Prediction Using Machine Learning Models: A Comprehensive Review. Neurocomputing 2022, 489, 271–308. [Google Scholar] [CrossRef]
- Warziniack, T.; Arabi, M.; Brown, T.C.; Froemke, P.; Ghosh, R.; Rasmussen, S.; Swartzentruber, R. Projections of Freshwater Use in the United States Under Climate Change. Earths Future 2022, 10, e2021EF002222. [Google Scholar] [CrossRef]
- USDA-NASS. 2018 Irrigation and Water Management Survey; Special Studies, Part 1. AC-17-SS-1; USDA National Agricultural Statistics Service (NASS): Harrisburg, PA, USA, 2019.
- Lovelace, J.K.; Nielsen, M.G.; Read, A.L.; Murphy, C.L.; Maupin, M.A. Estimated Groundwater Withdrawals from Principal Aquifers in the United States, 2015; Circular; U.S. Geological Survey: Reston, VA, USA, 2020.
- Nourani, V.; Jabbarian Paknezhad, N.; Ng, A.; Wen, Z.; Dabrowska, D.; Üzelaltınbulat, S. Application of the Machine Learning Methods for GRACE Data Based Groundwater Modeling, a Systematic Review. Groundw. Sustain. Dev. 2024, 25, 101113. [Google Scholar] [CrossRef]
- Ghaffari, Z.; Easson, G.; Yarbrough, L.D.; Awawdeh, A.R.; Jahan, M.N.; Ellepola, A. Using Downscaled GRACE Mascon Data to Assess Total Water Storage in Mississippi Alluvial Plain Aquifer. Sensors 2023, 23, 6428. [Google Scholar] [CrossRef]
- Heintzman, L.J.; Ghaffari, Z.; Awawdeh, A.R.; Barrett, D.E.; Yarbrough, L.D.; Easson, G.; Moore, M.T.; Locke, M.A.; Yasarer, H.I. Assessing Differences in Groundwater Hydrology Dynamics Between In Situ Measurements and GRACE-Derived Estimates via Machine Learning: A Test Case of Consequences for Agroecological Relationships Within the Yazoo–Mississippi Delta (USA). Hydrology 2024, 11, 186. [Google Scholar] [CrossRef]
- McGuire, V.L.; Seanor, R.C.; Asquith, W.H.; Nottmeier, A.M.; David, S.C.; Tollett, R.W.; Kress, W.H.; Strauch, K.R. Datasets Used to Map the Potentiometric Surface, Mississippi River Valley Alluvial Aquifer, Spring 2020. In Scientific Investigations Map; U.S. Geological Survey: Reston, VA, USA, 2021. [Google Scholar]
- Yasarer, L.M.W.; Taylor, J.M.; Rigby, J.R.; Locke, M.A. Trends in Land Use, Irrigation, and Streamflow Alteration in the Mississippi River Alluvial Plain. Front. Environ. Sci. 2020, 8, 66. [Google Scholar] [CrossRef]
- JPL. Level-3 Data Product User Handbook, Revision 1. In Gravity Recovery and Climate Experiment––Follow-on. (GRACE-FO); D-103133; Jet Propulsion Laboratory, California Institute of Technology: Pasadena, CA, USA, 2019. [Google Scholar]
- Sneeuw, N.; Vishwakarma, B.D.; Zhang, J. Statistical downscaling of GRACE products to improve spatial resolution. In Proceedings of the EGU General Assembly 2021, Online, 19–30 April 2021. EGU21-10022. [Google Scholar] [CrossRef]
- Vishwakarma, B.D.; Zhang, J.; Sneeuw, N. Downscaling GRACE Total Water Storage Change Using Partial Least Squares Regression. Sci. Data 2021, 8, 95. [Google Scholar] [CrossRef] [PubMed]
- Tao, H.; Al-Sulttani, A.H.; Salih, S.Q.; Mohammed, M.K.A.; Khan, M.A.; Beyaztas, B.H.; Ali, M.; Elsayed, S.; Shahid, S.; Yaseen, Z.M. Development of High-Resolution Gridded Data for Water Availability Identification through GRACE Data Downscaling: Development of Machine Learning Models. Atmospheric Res. 2023, 291, 106815. [Google Scholar] [CrossRef]
- Ali, S.; Ran, J.; Khorrami, B.; Wu, H.; Tariq, A.; Jehanzaib, M.; Khan, M.M.; Faisal, M. Downscaled GRACE/GRACE-FO Observations for Spatial and Temporal Monitoring of Groundwater Storage Variations at the Local Scale Using Machine Learning. Groundw. Sustain. Dev. 2024, 25, 101100. [Google Scholar] [CrossRef]
- Jyolsna, P.J.; Kambhammettu, B.V.N.P.; Gorugantula, S. Application of Random Forest and Multi-Linear Regression Methods in Downscaling GRACE Derived Groundwater Storage Changes. Hydrol. Sci. J. 2021, 66, 874–887. [Google Scholar] [CrossRef]
- Verma, K.; Katpatal, Y.B. Groundwater Monitoring Using GRACE and GLDAS Data after Downscaling Within Basaltic Aquifer System. Groundwater 2020, 58, 143–151. [Google Scholar] [CrossRef]
- Awawdeh, A.R.M.; Yasarer, H.; Ghaffari, Z.; Yarbrough, L.D. Downscaling GRACE Data for Improved Groundwater Forecasting Using Artificial Neural Networks. Civ. Eng. J. 2025, 11, 406–419. [Google Scholar] [CrossRef]
- Chen, L.; He, Q.; Liu, K.; Li, J.; Jing, C. Downscaling of GRACE-Derived Groundwater Storage Based on the Random Forest Model. Remote Sens. 2019, 11, 2979. [Google Scholar] [CrossRef]
- Sabzehee, F.; Amiri-Simkooei, A.R.; Iran-Pour, S.; Vishwakarma, B.D.; Kerachian, R. Enhancing Spatial Resolution of GRACE-Derived Groundwater Storage Anomalies in Urmia Catchment Using Machine Learning Downscaling Methods. J. Environ. Manage. 2023, 330, 117180. [Google Scholar] [CrossRef] [PubMed]
- Ladd, D.E.; Travers, L.R. Generalized Regions of the Mississippi Alluvial Plain; U.S. Geological Survey: Reston, VA, USA, 2019.
- Omernik, J.M. Ecoregions of the Conterminous United States. Ann. Assoc. Am. Geogr. 1987, 77, 118–125. [Google Scholar] [CrossRef]
- Omernik, J.M.; Griffith, G.E. Ecoregions of the Conterminous United States: Evolution of a Hierarchical Spatial Framework. Environ. Manag. 2014, 54, 1249–1266. [Google Scholar] [CrossRef] [PubMed]
- Heintzman, L.J.; McIntyre, N.E.; Langendoen, E.J.; Read, Q.D. Cultivation and Dynamic Cropping Processes Impart Land-Cover Heterogeneity within Agroecosystems: A Metrics-Based Case Study in the Yazoo-Mississippi Delta (USA). Landsc. Ecol. 2024, 39, 29. [Google Scholar] [CrossRef]
- Arthur, J. Hydrogeology, Model Description, and Flow Analysis of the Mississippi River Alluvial Aquifer in Northwestern Mississippi; Water-Resources Investigations Report; USGS: Jackson, MS, USA, 2001.
- Barlow, J.R.B.; Clark, B.R. Simulation of Water-Use Conservation Scenarios for the Mississippi Delta Using an Existing Regional Groun water Flow Model; U.S. Geological Survey, Scientific Investigations Report; USGS: Jackson, MS, USA, 2011.
- Killian, C.D.; Asquith, W.H.; Barlow, J.R.B.; Bent, G.C.; Kress, W.H.; Barlow, P.M.; Schmitz, D.W. Characterizing Groundwater and Surface-Water Interaction Using Hydrograph-Separation Techniques and Groundwater-Level Data throughout the Mississippi Delta, USA. Hydrogeol. J. 2019, 27, 2167–2179. [Google Scholar] [CrossRef]
- PRISM Climate Group, Oregon State University. Available online: https://prism.oregonstate.edu (accessed on 19 April 2022).
- Torak, L.J.; Painter, J.A. Digital Surfaces of the Bottom Altitude and Thickness of the Mississippi River Valley Alluvial Aquifer and Site Data within the Mississippi Alluvial Plain Project Region; U.S. Geological Survey Data Release; USGS: Jackson, MS, USA, 2019.
- Didan, K. MODIS/Aqua Vegetation Indices Monthly L3 Global 1 km SIN Grid V061 2021. Available online: https://www.earthdata.nasa.gov/data/catalog/lpcloud-myd13a3-061 (accessed on 10 January 2024).
- Mocko, D. NASA/GSFC/HSL NLDAS Mosaic Land Surface Model L4 Monthly 0.125 x 0.125 Degree, Version 002 2012. Available online: https://cmr.earthdata.nasa.gov/search/concepts/C1887990159-GES_DISC.html (accessed on 24 January 2024).
- Mocko, D. NASA/GSFC/HSL NLDAS VIC Land Surface Model L4 Monthly 0.125 x 0.125 Degree, Version 002 2014. Available online: https://cmr.earthdata.nasa.gov/search/concepts/C1887583680-GES_DISC.html (accessed on 24 January 2024). [CrossRef]
- Breiman, L. Random Forests. Mach. Learn. 2001, 45, 5–32. [Google Scholar] [CrossRef]
- Chen, T.; Guestrin, C. XGBoost: A Scalable Tree Boosting System. In Proceedings of the 22nd ACM SIGKDD International Conference on Knowledge Discovery and Data Mining, San Francisco, CA, USA, 13–17 August 2016; ACM: New York, NY, USA, 2016; pp. 785–794. [Google Scholar]
- Ali, S.; Liu, D.; Fu, Q.; Cheema, M.J.M.; Pham, Q.B.; Rahaman, M.M.; Dang, T.D.; Anh, D.T. Improving the Resolution of GRACE Data for Spatio-Temporal Groundwater Storage Assessment. Remote Sens. 2021, 13, 3513. [Google Scholar] [CrossRef]
- Miro, M.; Famiglietti, J. Downscaling GRACE Remote Sensing Datasets to High-Resolution Groundwater Storage Change Maps of California’s Central Valley. Remote Sens. 2018, 10, 143. [Google Scholar] [CrossRef]
- Khorrami, B.; Gunduz, O. Evaluation of the Temporal Variations of Groundwater Storage and Its Interactions with Climatic Variables Using GRACE Data and Hydrological Models: A Study from Turkey. Hydrol. Process. 2021, 35, e14076. [Google Scholar] [CrossRef]
- Frappart, F.; Ramillien, G. Monitoring Groundwater Storage Changes Using the Gravity Recovery and Climate Experiment (GRACE) Satellite Mission: A Review. Remote Sens. 2018, 10, 829. [Google Scholar] [CrossRef]
- US Department of Commerce. Mississippi River Flood History 1543-Present. National Weather Service; National Oceanic and Atmospheric Administration, US Department of Commerce: New Orleans, LA, USA, 2023.
- National Integrated Drought Information System. Historical Data and Conditions. 1315 East-West Highway Silver Spring, United States. 2025. Available online: https://www.drought.gov/historical-information (accessed on 1 January 2025).
- Chen, Z.; Zheng, W.; Yin, W.; Li, X.; Zhang, G.; Zhang, J. Improving the Spatial Resolution of GRACE-Derived Terrestrial Water Storage Changes in Small Areas Using the Machine Learning Spatial Downscaling Method. Remote Sens. 2021, 13, 4760. [Google Scholar] [CrossRef]
- Guzman, S.M.; Paz, J.O.; Tagert, M.L.M.; Mercer, A.E. Evaluation of Seasonally Classified Inputs for the Prediction of Daily Groundwater Levels: NARX Networks Vs Support Vector Machines. Environ. Model. Assess. 2019, 24, 223–234. [Google Scholar] [CrossRef]
- McGuire, V.L.; Seanor, R.C.; Asquith, W.H.; Strauch, K.R.; Nottmeier, A.M.; Thomas, J.C.; Tollett, R.W.; Kress, W.H. Altitude of the Potentiometric Surface in the Mississippi River Valley Alluvial Aquifer, Spring 2020; U.S. Geological Survey, Scientific Investigation Map; USGS: Jackson, MS, USA, 2021.







| Month | Year | Training Data | Validation Data | ||||
|---|---|---|---|---|---|---|---|
| April | R2 | MAE | RMSE | R2 | MAE | RMSE | |
| 2012 | 0.989 | 2.632 | 3.731 | 0.951 | 5.762 | 8.289 | |
| 2013 | 0.989 | 2.289 | 2.954 | 0.936 | 5.262 | 7.658 | |
| 2014 | 0.994 | 1.948 | 2.674 | 0.965 | 3.781 | 5.045 | |
| 2015 | 0.992 | 1.983 | 2.651 | 0.976 | 3.263 | 4.825 | |
| 2017 | 0.982 | 3.434 | 4.656 | 0.924 | 9.473 | 13.164 | |
| 2019 | 0.979 | 4.595 | 5.898 | 0.917 | 9.044 | 11.244 | |
| 2020 | 0.981 | 4.067 | 5.423 | 0.905 | 7.796 | 10.144 | |
| 2021 | 0.984 | 3.599 | 4.616 | 0.925 | 7.303 | 9.143 | |
| October | 2013 | 0.995 | 1.726 | 2.385 | 0.984 | 3.09 | 4.028 |
| 2014 | 0.994 | 1.556 | 2.313 | 0.982 | 3.629 | 4.523 | |
| 2018 | 0.985 | 3.193 | 4.389 | 0.879 | 8.053 | 10.881 | |
| 2019 | 0.98 | 3.56 | 4.846 | 0.955 | 5.652 | 7.874 | |
| 2020 | 0.988 | 3.087 | 4.137 | 0.932 | 6.801 | 9.308 | |
| 2021 | 0.982 | 3.478 | 4.515 | 0.942 | 7.022 | 9.055 | |
| Top Variable Importance (%) | ||||||||||
|---|---|---|---|---|---|---|---|---|---|---|
| Month | Year | 2012 | 2013 | 2014 | 2015 | 2017 | 2018 | 2019 | 2020 | 2021 |
| April | Variable | |||||||||
| Temperature | 32 | 44 | 35 | 39 | 44 | - | 33 | 40 | 39 | |
| Precipitation | 36 | 13 | 31 | 14 | 23 | - | 11 | 13 | 17 | |
| NDVI | 7 | 10 | 8 | 10 | 7 | - | 10 | 8 | 8 | |
| GWSA | 16 | 21 | 19 | 24 | 13 | - | 35 | 28 | 27 | |
| Aquifer Thickness | 10 | 12 | 8 | 12 | 8 | - | 11 | 10 | 10 | |
| October | Temperature | - | 44 | 40 | - | - | 46 | 41 | 38 | 33 |
| Precipitation | - | 15 | 11 | - | - | 11 | 15 | 8 | 26 | |
| NDVI | - | 10 | 15 | - | - | 11 | 8 | 13 | 9 | |
| GWSA | - | 25 | 19 | - | - | 24 | 27 | 32 | 25 | |
| Aquifer Thickness | - | 6 | 15 | - | - | 8 | 10 | 8 | 6 | |
| Month | Year | Min | Max | Mean | Std. Dev. | Median |
|---|---|---|---|---|---|---|
| April | 2012 | −35.61 | 38.74 | 0.21 | 8.33 | −0.55 |
| 2013 | −33.02 | 31.74 | −0.22 | 6.42 | −0.49 | |
| 2014 | −19.94 | 27.7 | 0.1 | 5.82 | −0.22 | |
| 2015 | −24.23 | 21.83 | −0.21 | 5.47 | −0.2 | |
| 2017 | −21.52 | 45.26 | 0.43 | 7.67 | −0.25 | |
| 2019 | −23.56 | 46.32 | 0.053 | 8.71 | −0.72 | |
| 2020 | −25.05 | 20.52 | −0.42 | 7.86 | −0.83 | |
| 2021 | −20.52 | 25.95 | 0.19 | 7.08 | −0.69 | |
| October | 2013 | −21.15 | 22.92 | −0.31 | 5.44 | −0.36 |
| 2014 | −13.88 | 22.81 | −0.39 | 5.04 | −0.41 | |
| 2018 | −26.92 | 40.64 | 0.16 | 6.87 | −0.55 | |
| 2019 | −18.31 | 24.09 | 0.267 | 6.74 | 0.205 | |
| 2020 | −22.96 | 28.39 | −0.147 | −6.49 | −0.85 | |
| 2021 | −23.27 | 23.2 | 0.027 | 6.54 | −4.484 |
Disclaimer/Publisher’s Note: The statements, opinions and data contained in all publications are solely those of the individual author(s) and contributor(s) and not of MDPI and/or the editor(s). MDPI and/or the editor(s) disclaim responsibility for any injury to people or property resulting from any ideas, methods, instructions or products referred to in the content. |
© 2025 by the authors. Licensee MDPI, Basel, Switzerland. This article is an open access article distributed under the terms and conditions of the Creative Commons Attribution (CC BY) license (https://creativecommons.org/licenses/by/4.0/).
Share and Cite
Ghaffari, Z.; Awawdeh, A.R.; Easson, G.; Yarbrough, L.D.; Heintzman, L.J. Evaluating an Ensemble-Based Machine Learning Approach for Groundwater Dynamics by Downscaling GRACE Data. Limnol. Rev. 2025, 25, 39. https://doi.org/10.3390/limnolrev25030039
Ghaffari Z, Awawdeh AR, Easson G, Yarbrough LD, Heintzman LJ. Evaluating an Ensemble-Based Machine Learning Approach for Groundwater Dynamics by Downscaling GRACE Data. Limnological Review. 2025; 25(3):39. https://doi.org/10.3390/limnolrev25030039
Chicago/Turabian StyleGhaffari, Zahra, Abdel Rahman Awawdeh, Greg Easson, Lance D. Yarbrough, and Lucas James Heintzman. 2025. "Evaluating an Ensemble-Based Machine Learning Approach for Groundwater Dynamics by Downscaling GRACE Data" Limnological Review 25, no. 3: 39. https://doi.org/10.3390/limnolrev25030039
APA StyleGhaffari, Z., Awawdeh, A. R., Easson, G., Yarbrough, L. D., & Heintzman, L. J. (2025). Evaluating an Ensemble-Based Machine Learning Approach for Groundwater Dynamics by Downscaling GRACE Data. Limnological Review, 25(3), 39. https://doi.org/10.3390/limnolrev25030039

