A Hybrid Intelligent Fault Diagnosis Strategy for Chemical Processes Based on Penalty Iterative Optimization
Abstract
:1. Introduction
2. Methods
2.1. Enhanced Deep Belief Network (DBN)
2.1.1. Traditional DBN
2.1.2. Penalty Factor
- The penalty factor is introduced by the DBN standardized dataset.
- Initialize the data and Lagrange operator .
- The initial point is iterated, and is updated as shown in Equation (9):
- After updating , update the Lagrangian operator as shown in Equation (10):
- Equation (11) is used to determine whether the current iteration result meets the set error requirement. If the error requirement is not met, return to step 3 to continue the next iteration. If the error requirement is met, the current optimal penalty coefficient is obtained, and the DBN is input to reduce the cumulative error generated by each layer of RBM training:
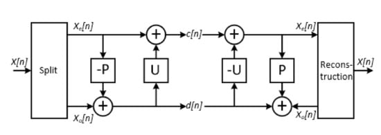
2.2. Adaptive Lifting Wavelet Method
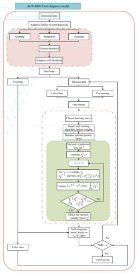
2.3. Fault Diagnosis Model
3. Case Study of the Tennessee–Eastman Process
3.1. Tennessee–Eastman Process Description
3.2. Results and Discussion
4. Case Study of an Acid Gas Absorption Process from Natural Gas
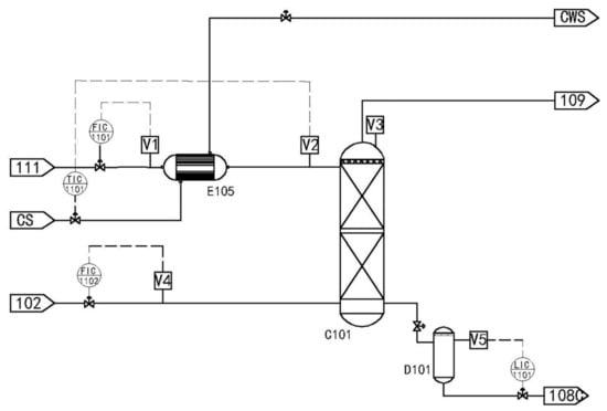
4.1. Acid Gas Adsorption Process Description
4.2. Results and Discussion
5. Conclusions
Author Contributions
Funding
Conflicts of Interest
References
- Dai, Y.; Cheng, F.; Wu, H.; Wu, D.; Zhao, J. Chapter Five-Data driven methods. In Methods in Chemical Process Safety; Khan, F.I., Amyotte, P.R., Eds.; Elsevier: Amsterdam, The Netherlands, 2020; Volume 4, pp. 167–203. [Google Scholar]
- Alauddin, M.; Khan, F.; Imtiaz, S.; Ahmed, S. A Bibliometric Review and Analysis of Data-Driven Fault Detection and Diagnosis Methods for Process Systems. Ind. Eng. Chem. Res. 2018, 57, 10719–10735. [Google Scholar] [CrossRef]
- Wang, X.; Shen, C.; Xia, M.; Wang, D.; Zhu, J.; Zhu, Z. Multi-scale deep intra-class transfer learning for bearing fault diagnosis. Reliab. Eng. Syst. Saf. 2020, 202, 107050. [Google Scholar] [CrossRef]
- Saeed, U.; Jan, S.U.; Lee, Y.-D.; Koo, I. Fault diagnosis based on extremely randomized trees in wireless sensor networks. Eng. Syst. Saf. 2021, 205, 107284. [Google Scholar] [CrossRef]
- Jiang, W.; Wang, C.; Zou, J.; Zhang, S. Application of Deep Learning in Fault Diagnosis of Rotating Machinery. Processes 2021, 9, 919. [Google Scholar] [CrossRef]
- Park, Y.-J.; Fan, S.-K.S.; Hsu, C.-Y. A Review on Fault Detection and Process Diagnostics in Industrial Processes. Processes 2020, 8, 1123. [Google Scholar] [CrossRef]
- Xiao, S.; Lu, Z.; Xu, L. Multivariate sensitivity analysis based on the direction of eigen space through principal component analysis. Reliab. Eng. Syst. Saf. 2017, 165, 1–10. [Google Scholar] [CrossRef]
- Shirali, G.A.; Mohammadfam, I.; Ebrahimipour, V. A new method for quantitative assessment of resilience engineering by PCA and NT approach: A case study in a process industry. Reliab. Eng. Syst. Saf. 2013, 119, 88–94. [Google Scholar] [CrossRef]
- Aljunaid, M.; Tao, Y.; Shi, H. A Novel Mutual Information and Partial Least Squares Approach for Quality-Related and Quality-Unrelated Fault Detection. Processes 2021, 9, 166. [Google Scholar] [CrossRef]
- Cai, L.; Tian, X. A new fault detection method for non-Gaussian process based on robust independent component analysis. Process Saf. Environ. Prot. 2014, 92, 645–658. [Google Scholar] [CrossRef]
- Cai, L.; Tian, X.; Chen, H. Nonlinear process fault diagnosis using kernel ICA and improved FDA. IFAC Proc. Vol. 2013, 46, 736–741. [Google Scholar] [CrossRef]
- Pilario, K.E.; Shafiee, M.; Cao, Y.; Lao, L.; Yang, S.-H. A Review of Kernel Methods for Feature Extraction in Nonlinear Process Monitoring. Processes 2020, 8, 24. [Google Scholar] [CrossRef] [Green Version]
- Lavoie, F.B.; Muteki, K.; Gosselin, R. A novel robust NL-PLS regression methodology. Chemom. Intell. Lab. Syst. 2019, 184, 71–81. [Google Scholar] [CrossRef]
- Tu, S.; Menke, R.A.L.; Talbot, K.; Kiernan, M.C.; Turner, M.R. Cerebellar tract alterations in PLS and ALS. Amyotroph. Lateral Scler. Front. Degener. 2019, 20, 281–284. [Google Scholar] [CrossRef] [PubMed]
- Sun, S.; Cui, Z.; Zhang, X.; Tian, W. A Hybrid Inverse Problem Approach to Model-Based Fault Diagnosis of a Distillation Column. Processes 2020, 8, 55. [Google Scholar] [CrossRef] [Green Version]
- Hasani, G.; Daraei, H.; Shahrnoradi, B.; Gharibi, F.; Maleki, A.; Yetilmezsoy, K.; McKay, G. A novel ANN approach for modeling of alternating pulse current electrocoagulation-flotation (APC-ECF) process: Humic acid removal from aqueous media. Process Saf. Environ. Prot. 2018, 117, 111–124. [Google Scholar] [CrossRef]
- Li, F.; Wang, W.H.; Xu, J.; Yi, J.; Wang, Q.S. Comparative study on vulnerability assessment for urban buried gas pipeline network based on SVM and ANN methods. Process Saf. Environ. Prot. 2019, 122, 23–32. [Google Scholar] [CrossRef]
- Xu, S.; Hashimoto, S.; Jiang, Y.; Izaki, K.; Kihara, T.; Ikeda, R.; Jiang, W. A Reference-Model-Based Artificial Neural Network Approach for a Temperature Control System. Processes 2020, 8, 50. [Google Scholar] [CrossRef] [Green Version]
- Kulkarni, A.; Jayaraman, V.K.; Kulkarni, B.D. Knowledge incorporated support vector machines to detect faults in Tennessee Eastman Process. Comput. Chem. Eng. 2005, 29, 2128–2133. [Google Scholar] [CrossRef]
- Mahadevan, S.; Shah, S.L. Fault detection and diagnosis in process data using one-class support vector machines. J. Process Control 2009, 19, 1627–1639. [Google Scholar] [CrossRef]
- Yelamos, I.; Escudero, G.; Graells, M.; Puigjaner, L. Performance assessment of a novel fault diagnosis system based on support vector machines. Comput. Chem. Eng. 2009, 33, 244–255. [Google Scholar] [CrossRef]
- Jia, X.; Tian, W.; Li, C.; Yang, X.; Luo, Z.; Wang, H. A Dynamic Active Safe Semi-Supervised Learning Framework for Fault Identification in Labeled Expensive Chemical Processes. Processes 2020, 8, 105. [Google Scholar] [CrossRef] [Green Version]
- Xu, Y.; Shen, S.Q.; He, Y.L.; Zhu, Q.X. A Novel Hybrid Method Integrating ICA-PCA With Relevant Vector Machine for Multivariate Process Monitoring. IEEE Trans. Control Syst. Technol. 2019, 27, 1780–1787. [Google Scholar] [CrossRef]
- Lei, Y.; Jiang, W.; Jiang, A.; Zhu, Y.; Niu, H.; Zhang, S. Fault Diagnosis Method for Hydraulic Directional Valves Integrating PCA and XGBoost. Processes 2019, 7, 589. [Google Scholar] [CrossRef] [Green Version]
- Manogaran, G.; Varatharajan, R.; Priyan, M.K. Hybrid Recommendation System for Heart Disease Diagnosis based on Multiple Kernel Learning with Adaptive Neuro-Fuzzy Inference System. Multimed. Tools Appl. 2018, 77, 4379–4399. [Google Scholar] [CrossRef]
- Wu, H.; Zhao, J.S. Deep convolutional neural network model based chemical process fault diagnosis. Comput. Chem. Eng. 2018, 115, 185–197. [Google Scholar] [CrossRef]
- Liu, Y.; Yang, Y.; Feng, T.; Sun, Y.; Zhang, X. Research on Rotating Machinery Fault Diagnosis Method Based on Energy Spectrum Matrix and Adaptive Convolutional Neural Network. Processes 2021, 9, 69. [Google Scholar] [CrossRef]
- Zhang, Z.; Zhao, J. A deep belief network based fault diagnosis model for complex chemical processes. Comput. Chem. Eng. 2017, 107, 395–407. [Google Scholar] [CrossRef]
- Wang, Y.L.; Pan, Z.F.; Yuan, X.F.; Yang, C.H.; Gui, W.H. A novel deep learning based fault diagnosis approach for chemical process with extended deep belief network. ISA Trans. 2020, 96, 457–467. [Google Scholar] [CrossRef]
- Yu, J.; Yan, X. Layer-by-Layer Enhancement Strategy of Favorable Features of the Deep Belief Network for Industrial Process Monitoring. Ind. Eng. Chem. Res. 2018, 57, 15479–15490. [Google Scholar] [CrossRef]
- Lee, W.H.; Ozger, M.; Challita, U.; Sung, K.W. Noise Learning Based Denoising Autoencoder. IEEE Commun. Lett. 2021, 1. [Google Scholar] [CrossRef]
- Liu, R.; Li, Y.; Wang, H.; Liu, J. A noisy multi-objective optimization algorithm based on mean and Wiener filters. Knowl. Based Syst. 2021, 228, 107215. [Google Scholar] [CrossRef]
- Sun, T.; Neuvo, Y. Detail-preserving median based filters in image processing. Pattern Recognit. Lett. 1994, 15, 341–347. [Google Scholar] [CrossRef]
- Li, X.; Zhou, K.; Xue, F.; Chen, Z.; Ge, Z.; Chen, X.; Song, K. A Wavelet Transform-Assisted Convolutional Neural Network Multi-Model Framework for Monitoring Large-Scale Fluorochemical Engineering Processes. Processes 2020, 8, 1480. [Google Scholar] [CrossRef]
- Ho, J.; Hwang, W.-L. Wavelet Bayesian Network Image Denoising. Ieee Trans. Image Process 2013, 22, 1277–1290. [Google Scholar] [CrossRef] [PubMed]
- Wang, J.; Wu, J.; Wu, Z.; Jeong, J.; Jeon, G. Wiener filter-based wavelet domain denoising. Displays 2017, 46, 37–41. [Google Scholar] [CrossRef]
- Davoudabadi, M.-J.; Aminghafari, M. A fuzzy-wavelet denoising technique with applications to noise reduction in audio signals. J. Intell. Fuzzy Syst. 2017, 33, 2159–2169. [Google Scholar] [CrossRef]
- Sweldens, W. The Lifting Scheme: A New Philosophy in Biorthogonal Wavelet Constructions. In Wavelet Applications in Signal and Image Processing III; The International Society for Optical Engineering: Bellingham, WA, USA, 1995; Volume 2569. [Google Scholar] [CrossRef]
- Wang, X.; Wang, K.; Lian, S. A survey on face data augmentation for the training of deep neural networks. Neural Comput. Appl. 2020, 32, 15503–15531. [Google Scholar] [CrossRef] [Green Version]
- Hinton, G. A practical guide to training restricted boltzmann machines. Momentum 2010, 9, 926–947. [Google Scholar]
- Hinton, G.E. Training products of experts by minimizing contrastive divergence. Neural Comput. 2002, 14, 1771–1800. [Google Scholar] [CrossRef]
- Hinton, G.E.; Dayan, P.; Frey, B.J.; Neal, R.M. The “wake-sleep” algorithm for unsupervised neural networks. Science 1995, 268, 1158–1161. [Google Scholar] [CrossRef]
- Sweldens, W. The Lifting Scheme: A Custom-Design Construction of Biorthogonal Wavelets. Appl. Comput. Harmon. Anal. 1996, 3, 186–200. [Google Scholar] [CrossRef] [Green Version]
- Bathelt, A.; Ricker, N.L.; Jelali, M. Revision of the Tennessee Eastman Process Model. Ifac Pap. 2015, 48, 309–314. [Google Scholar] [CrossRef]
- Yin, S.; Ding, S.X.; Haghani, A.; Hao, H.; Zhang, P. A comparison study of basic data-driven fault diagnosis and process monitoring methods on the benchmark Tennessee Eastman process. J. Process. Control 2012, 22, 1567–1581. [Google Scholar] [CrossRef]
- Jiang, Q.; Huang, B. Distributed monitoring for large-scale processes based on multivariate statistical analysis and Bayesian method. J. Process. Control 2016, 46, 75–83. [Google Scholar] [CrossRef]










| Fault Number | Description | Type |
|---|---|---|
| 01 | A/C feed ratio, B composition constant (Stream4) | Step |
| 02 | B composition, A/C ratio constant (Stream4) | Step |
| 03 | D feed (Stream2) | Step |
| 04 | Reactor cooling water inlet temperature | Step |
| 05 | Condenser cooling water inlet temperature | Step |
| 06 | A feed loss (Stream1) | Step |
| 07 | Header pressure loss—Reduced availability (Stream4) | Step |
| 08 | A, B and C composition (Stream4) | Random |
| 09 | D feed temperature (Stream2) | Random |
| 10 | C feed temperature (Stream4) | Random |
| 11 | Reactor cooling water inlet temperature | Random |
| 12 | Condenser cooling water inlet temperature | Random |
| 13 | Reaction kinetics | Slow drift |
| 14 | Reactor cooling water valve | Sticking |
| 15 | Condenser cooling water valve | Sticking |
| 16–20 21 | Unknown Valve position constant (Stream 4) | Unknown Constant position |
| Number of Layers | 0 | 1 | 2 | 3 | 4 | 5 |
|---|---|---|---|---|---|---|
| SNR | 113.5 | 125.12 | 130.15 | 136.9 | 125.4 | 122.2 |
| 0 | 1 | 2 | 4 | 6 | 7 | 10 | |
|---|---|---|---|---|---|---|---|
| RMSE | 0.0784 | 0.0421 | 0.0346 | 0.0328 | 0.0214 | 0.0362 | 0.0459 |
| Fault Type | FDR (%) | FPR (%) | |||||||||
|---|---|---|---|---|---|---|---|---|---|---|---|
| (A) | (B) | (C) | (D) | (E) | (F) | (G) | (D) | (E) | (F) | (G) | |
| Fault 01 | 100.0 | 100.0 | 95.0 | 99.0 | 100.0 | 100.0 | 98.6 | 0.0 | 0.0 | 0.0 | 0.3 |
| Fault 02 | 99.38 | 99.0 | 100.0 | 98.0 | 98.0 | 99.9 | 98.5 | 0.0 | 0.0 | 0.0 | 0.0 |
| Fault 03 | 10.25 | 6.0 | 0.0 | 2.0 | 75.0 | 89.5 | 91.7 | 18.0 | 12.0 | 9.0 | 0.8 |
| Fault 04 | 100.0 | 100.0 | 57.0 | 20.0 | 81.0 | 100.0 | 97.6 | 0.0 | 2.0 | 0.0 | 0.0 |
| Fault 05 | 34.75 | 100.0 | 64.0 | 33.0 | 100.0 | 100.0 | 91.5 | 19.0 | 7.0 | 2.0 | 0.6 |
| Fault 06 | 100.0 | 100.0 | 93.0 | 99.0 | 100.0 | 100.0 | 97.5 | 1.0 | 1.0 | 0.0 | 0.0 |
| Fault 07 | 100.0 | 100.0 | 100.0 | 61.0 | 99.0 | 99.8 | 99.9 | 0.0 | 1.0 | 0.0 | 0.0 |
| Fault 08 | 97.83 | 99.0 | 100.0 | 97.0 | 97.0 | 99.1 | 92.2 | 60.0 | 9.0 | 2.0 | 0.1 |
| Fault 09 | 9.88 | 3.0 | 0.0 | 1.0 | 84.0 | 93.5 | 58.4 | 21.0 | 19.0 | 15.0 | 2.0 |
| Fault 10 | 71.0 | 84.0 | 53.0 | 53.0 | 88.0 | 93.3 | 96.4 | 5.0 | 6.0 | 2.0 | 0.0 |
| Fault 11 | 83.0 | 82.0 | 21.0 | 40.0 | 82.0 | 97.9 | 98.4 | 19.0 | 9.0 | 5.0 | 0.1 |
| Fault 12 | 99.0 | 100.0 | 0.0 | 98.0 | 99.0 | 99.8 | 95.6 | 73.0 | 10.0 | 2.0 | 0.1 |
| Fault 13 | 95.75 | 95.0 | 91.0 | 94.0 | 94.0 | 98.9 | 95.7 | 0.0 | 2.0 | 0.0 | 0.0 |
| Fault 14 | 100.0 | 100.0 | 0.0 | 87.0 | 100.0 | 100.0 | 98.7 | 14.0 | 18.0 | 7.0 | 0.0 |
| Fault 15 | 17.25 | 17.0 | 0.0 | 16.9 | 80.0 | 90.6 | 28.0 | 16.0 | 8.0 | 4.0 | 2.8 |
| Fault 16 | 65.75 | 89.0 | 88.0 | 43.0 | 81.0 | 98.5 | 44.2 | 11.0 | 6.0 | 1.0 | 3.8 |
| Fault 17 | 96.88 | 96.0 | 68.0 | 80.0 | 92.0 | 97.6 | 94.5 | 23.0 | 13.0 | 5.0 | 0.0 |
| Fault 18 | 91.13 | 90.0 | 82.0 | 89.0 | 91.2 | 96.2 | 93.9 | 0.0 | 8.0 | 0.0 | 0.1 |
| Fault 19 | 47.38 | 52.0 | 16.0 | 3.0 | 79.0 | 95.8 | 98.6 | 39.0 | 18.0 | 6.0 | 0.0 |
| Fault 20 | 71.50 | 88.0 | 100.0 | 49.0 | 87.0 | 97.7 | 93.3 | 20.0 | 13.0 | 1.0 | 0.0 |
| Fault 21 | 56.50 | 61.0 | 90.0 | 38.0 | 85.0 | 96.0 | - | 15.0 | 5.0 | 2.0 | - |
| Average | 74.58 | 79.09 | 58.0 | 57.2 | 90.1 | 97.33 | 88.2 | 16.9 | 7.95 | 3.0 | 0.5 |
| DCNN | ALW-DBN | |||
|---|---|---|---|---|
| A * | 3 min | 3 min | ||
| B * | 40 h | 20 h | 40 h | 20 h |
| C * | 20 | 10 | 20 | 10 |
| 1 | 20 | 36 | 10 | 17 |
| 2 | 39 | 50 | 35 | 41 |
| 3 | 35 | 26 | 25 | 24 |
| 4 | 15 | 34 | 20 | 22 |
| 5 | 33 | 12 | 30 | 8 |
| 6 | 18 | 25 | 10 | 12 |
| 7 | 35 | 15 | 34 | 17 |
| 8 | 94 | 89 | 57 | 48 |
| 10 | 82 | 57 | 49 | 34 |
| 11 | 45 | 45 | 47 | 39 |
| 12 | 52 | 33 | 30 | 21 |
| 13 | 100 | 82 | 77 | 55 |
| 14 | 24 | 24 | 15 | 21 |
| 17 | 124 | 123 | 88 | 69 |
| 18 | 45 | 56 | 20 | 10 |
| 19 | 64 | 53 | 72 | 41 |
| 20 | 146 | 163 | 54 | 59 |
| Average | 56 | 54 | 33.65 | 31.64 |
| Noise Standard Deviation | 1 | 2 | 4 | 6 | 8 | 10 |
|---|---|---|---|---|---|---|
| Number of layers | 2 | 2 | 3 | 4 | 5 | 6 |
| SNR | 45.12 | 47.55 | 52.21 | 57.89 | 65.2 | 70.15 |
| Noise Standard Deviation | 2 | 4 | 6 | 8 | 10 |
|---|---|---|---|---|---|
| 4 | 5 | 6 | 7 | 9 | |
| RMSE | 0.01245 | 0.01725 | 0.02146 | 0.02322 | 0.01795 |
| FDR (%) | 2 | 4 | 6 | 8 | 10 | Average | ||||||
|---|---|---|---|---|---|---|---|---|---|---|---|---|
| Enhanced DBN | ALW-DBN | Enhanced DBN | ALW-DBN | Enhanced DBN | ALW-DBN | Enhanced DBN | ALW-DBN | Enhanced DBN | ALW-DBN | Enhanced DBN | ALW-DBN | |
| Fault 1 | 98 | 100 | 73 | 93 | 64 | 85 | 49 | 85 | 49 | 85 | 66.6 | 89.6 |
| Fault 2 | 97 | 99 | 81 | 95 | 78 | 96 | 73 | 96 | 64 | 89 | 78.6 | 95 |
| Fault 3 | 95 | 99 | 99 | 100 | 98 | 100 | 99 | 100 | 99 | 99 | 98.4 | 99.6 |
| Fault 4 | 92 | 100 | 79 | 100 | 63 | 100 | 51 | 100 | 39 | 54 | 64.8 | 90.8 |
| Average | 96.25 | 99.5 | 82.75 | 97 | 75.75 | 95.25 | 68 | 95.25 | 62.75 | 81.75 | 77.1 | 93.75 |
| FPR (%) | 2 | 4 | 6 | 8 | 10 | Average | ||||||
|---|---|---|---|---|---|---|---|---|---|---|---|---|
| Enhanced DBN | ALW-DBN | Enhanced DBN | ALW-DBN | Enhanced DBN | ALW-DBN | Enhanced DBN | ALW-DBN | Enhanced DBN | ALW-DBN | Enhanced DBN | ALW-DBN | |
| Fault 1 | 0.6 | 0.0 | 6.5 | 0.6 | 5.0 | 2.3 | 7.8 | 1.3 | 4.2 | 1.9 | 4.82 | 1.22 |
| Fault 2 | 0.4 | 0.1 | 1.6 | 0.7 | 5.2 | 0.8 | 3.2 | 0.5 | 2.0 | 1.0 | 2.48 | 0.44 |
| Fault 3 | 1.0 | 0.2 | 0.4 | 0.05 | 1.5 | 0.09 | 0.1 | 0.1 | 0.0 | 0.0 | 0.6 | 0.088 |
| Fault 4 | 1.2 | 0.0 | 4.8 | 0.0 | 6.1 | 0.0 | 5.1 | 0.0 | 2.9 | 2.0 | 4.02 | 0.4 |
| Average | 0.55 | 0.075 | 3.33 | 0.3375 | 4.45 | 0.7975 | 3.8 | 0.475 | 2.28 | 1.23 | 2.98 | 0.537 |
| FDT (Min) | 2 | 4 | 6 | 8 | 10 | Average | ||||||
|---|---|---|---|---|---|---|---|---|---|---|---|---|
| Enhanced DBN | ALW-DBN | Enhanced DBN | ALW-DBN | Enhanced DBN | ALW-DBN | Enhanced DBN | ALW-DBN | Enhanced DBN | ALW-DBN | Enhanced DBN | ALW-DBN | |
| Fault1 | 8 | 4 | 8 | 5 | 9 | 5 | 10 | 6 | 10 | 6 | 9 | 5.2 |
| Fault2 | 10 | 6 | 10 | 6 | 11 | 7 | 12 | 8 | 13 | 8 | 11.2 | 7 |
| Fault3 | 9 | 5 | 10 | 6 | 10 | 6 | 11 | 8 | 12 | 8 | 10.4 | 6.6 |
| Fault4 | 12 | 6 | 13 | 6 | 13 | 8 | 14 | 8 | 14 | 9 | 13.2 | 7.4 |
| Average | 9.75 | 5.25 | 10.25 | 5.75 | 10.75 | 6.5 | 11.75 | 7.5 | 12.25 | 7.75 | 10.95 | 6.55 |
Publisher’s Note: MDPI stays neutral with regard to jurisdictional claims in published maps and institutional affiliations. |
© 2021 by the authors. Licensee MDPI, Basel, Switzerland. This article is an open access article distributed under the terms and conditions of the Creative Commons Attribution (CC BY) license (https://creativecommons.org/licenses/by/4.0/).
Share and Cite
Yao, Y.; Zhang, J.; Luo, W.; Dai, Y. A Hybrid Intelligent Fault Diagnosis Strategy for Chemical Processes Based on Penalty Iterative Optimization. Processes 2021, 9, 1266. https://doi.org/10.3390/pr9081266
Yao Y, Zhang J, Luo W, Dai Y. A Hybrid Intelligent Fault Diagnosis Strategy for Chemical Processes Based on Penalty Iterative Optimization. Processes. 2021; 9(8):1266. https://doi.org/10.3390/pr9081266
Chicago/Turabian StyleYao, Yuman, Jiaxin Zhang, Wenjia Luo, and Yiyang Dai. 2021. "A Hybrid Intelligent Fault Diagnosis Strategy for Chemical Processes Based on Penalty Iterative Optimization" Processes 9, no. 8: 1266. https://doi.org/10.3390/pr9081266
APA StyleYao, Y., Zhang, J., Luo, W., & Dai, Y. (2021). A Hybrid Intelligent Fault Diagnosis Strategy for Chemical Processes Based on Penalty Iterative Optimization. Processes, 9(8), 1266. https://doi.org/10.3390/pr9081266

