Next Article in Journal
Performance Characteristics in Runner of an Impulse Water Turbine with Splitter Blade
Next Article in Special Issue
A LoRa-Based Multisensor IoT Platform for Agriculture Monitoring and Submersible Pump Control in a Water Bamboo Field
Previous Article in Journal
Graphene Nanoplatelets Suspended in Different Basefluids Based Solar Collector: An Experimental and Analytical Study
Previous Article in Special Issue
A Joint Optimization Strategy of Coverage Planning and Energy Scheduling for Wireless Rechargeable Sensor Networks
 
 
Font Type:
Arial Georgia Verdana
Font Size:
Aa Aa Aa
Line Spacing:
Column Width:
Background:
Article

Development of an Ultrasound Technology-Based Indoor-Location Monitoring Service System for Worker Safety in Shipbuilding and Offshore Industry

1
H Lab Co., Ltd., 21 Baekbeom-Ro 31-Gil, Mapo-gu, Seoul 04147, Korea
2
ZN Ocean Co., Ltd., 23 Gangnam-Daero 30-Gil, Seocho-gu, Seoul 06743, Korea
3
Graduate Institute of Ferrous & Energy Materials Technology, Pohang University of Science & Technology, 77 Cheongam-Ro, Nam-Gu, Pohang 37673, Korea
*
Author to whom correspondence should be addressed.
Processes 2021, 9(2), 304; https://doi.org/10.3390/pr9020304
Submission received: 26 December 2020 / Revised: 26 January 2021 / Accepted: 1 February 2021 / Published: 5 February 2021
(This article belongs to the Special Issue Smart Systems and Internet of Things (IoT))

Abstract

We have built a worker-safety monitoring system (WSMS) for use in the shipbuilding and offshore industry (S&OI). The WSMS combines metal-conductor communication wireless networks with location-estimation technology that uses ultrasound signals in the frequency band 18 to 22 kHz, which is above the normal range of hearing (<15 kHz) in human adults. This system can be used in environments that include many metal barriers. The developmental process included deriving stakeholder requirements, transforming system requirements, designing system architecture, and developing a prototype. The prototype WSMS was tested by applying it to H Company, a Korean S&OI. Use of the WSMS increased the productivity of workers and managers by reducing the cost of on-site patrols and handwritten input. As a result, the number of worker location information updates increased from 2/day to 20/min, and productivity increased by 30 min/day compared to the previous method. Therefore, shipyards that introduce worker-safety management systems may consider applying this method.

1. Introduction

The shipbuilding-and-offshore industry (S&OI) builds large ships and offshore plants; it involves a large number of personnel in yards and docks. Shipyards are high-risk work environments that include large steel structures, narrow or enclosed working spaces, cranes, and forklifts [1], so they are sites of frequent accidents, including collisions, falls, fires, and explosions; the accident rate is the highest among all industries [2]. In Korea, this industry was the site of 1911 accidents, including 520 falls, 181 people caught between objects, and 332 collisions in 2016 [3]. Since safety accidents accompany a decrease in productivity due to a loss of work and a loss of life, major shipyards are increasing their measures to ensure worker safety [4].
Safety at industrial sites is managed by the health, safety, and environment (HSE) field. It provides prevention and follow-up management for accidents by using relevant laws and regulations and documents in international standards (ISO14001, OHSAS18001, ISM Code). Shipyards, in which many accidents occur due to a poor working environment and lack of safety management, can lose competitiveness and business owners and corporations can face punishment. However, in a very large yard, checking and supervising a worksite for safety management is an enormous task. The use of information and communications technology (ICT) in the management of shipyards enables input and analysis of data, monitoring without time or space constraints, and reduced costs to increase profit [5].
The most important information in shipyard safety management is worker location, because it can be used to prevent accidents that are caused by the shipyard’s environment and components, and enables prompt notification of workers and supervisors of necessary actions depending on the situation on the site [6]. A global positioning system (GPS) can be used to obtain the locations of outdoor workers, but not of indoor workers [7]. In addition, a ship’s worksite includes numerous metal bulkheads, which severely impede wireless communication that uses electromagnetic waves [8]. The International Maritime Organization (IMO) is commercializing key communication networks such as the ship area network (SAN) and ubiquitous sensor network (USN) according to the e-navigation standard and the industrial radio regulations ISA100, but they are less reliable in confined areas than in the open. In addition, these networks cannot be easily modified in response to changes in the work environment in a ship, in which equipment is frequently added or moved [9].
The application of HSE in the S&OI requires monitoring of the status of work and the positions of workers to improve productivity. The purpose is to inform workers about the current state of movement of nearby heavy objects, such as bulkheads and cables, or the progress of welding and painting, which are dangerous operations in an enclosed space. This notification requires a communication network within the ship’s worksite [10]. However, in shipbuilding sites the communication network is constructed only temporarily in the necessary work area, so in many areas, wired communication is impossible. Therefore, a worker-safety monitoring system (WSMS) at the worksite in the ship requires an appropriate wireless network to enable sharing of work status and worker position without spatial restrictions.
In this work, we designed a WSMS that uses ultrasound (18–20 kHz) signaling technology, which is a flexible technique that uses a wireless network to estimate the locations of bulkheads. Then we constructed prototypes for use in evaluating the designed system and sub-system architecture. A prototype of the proposed system was developed and applied to a shipyard work site. The field trial verified the effectiveness of the proposed system and its feasibility of use at the worksite, but we identified some opportunities for improvement.
The rest of this paper is organized as follows. Section 2 reviews safety-related challenges in the shipyard’s work environment and identifies considerations for implementing a WSMS. Section 3 describes the process of developing and designing a WSMS. Section 4 describes the process and results of the development of a metallic communication network-based worker-location monitoring system. Section 5 discusses the prototype implementation results, and Section 6 summarizes the conclusions.

2. Related Work

2.1. HSE Management of Ship Building and Ocean Engineering

The working environment of the S&OI includes the process of mounting machines and equipment, with steel as a main material. This construction is work conducted on a large scale, including assembling and maintaining ships. The process includes design, cutting, assembly, painting, mounting, launching, construction of interiors, commissioning, and delivery. Usually, this set of tasks takes a year or more to complete [11]. The ship construction work has the characteristic that the amount of work changes severely according to the numbers and types of ships ordered. It is a complex process that involves many difficult and dangerous tasks. In Korea, shipbuilding has about 1.7 times the average rate of accidents across all industries [12].
Various types of accidents occur in the S&OI because it includes multiple processes, such as cutting, assembly, mounting, painting, and construction of interiors [13]. Causes of accidents include crushing, falling objects, dust, noise, fire, shock, collisions, tripping, electric shocks, explosions, falling, gas poisoning, scattering, and musculoskeletal disorders. An accident can harm or kill workers, and cause workplace interruptions that reduce productivity. Insufficient safety management can lead to a weakening of competitiveness or punishment of business owners and corporations. Three factors can cause accidents: (1) collisions and falls due to frequent human and equipment movements; (2) fires, explosions, and gas poisoning due to narrow spaces; and (3) follow-up accidents, evacuation accidents, and health damage due to neglect of safety management by business partners.
Frequent movements in the workplace include both equipment and human movements. These movements entail risks of collision, falling, and being struck by falling objects during the movement of bulkheads and massive blocks. In addition, the workers move while they work, so they risk falling from high places or getting caught between objects [14]. Second, the work is performed in enclosed and narrow spaces. Fire, explosion, and gas poisoning accidents can occur in such spaces, and workers risk being exposed to harmful gases, fumes, noise, and dust [15]. Third, a trend toward the use of in-house partners for high-risk work raises the problem of managing the safety of subcontractors; this problem occurs because suppliers that have invested insufficiently in safety management can neglect pre- or post-management of accidents due to pressure to shorten the construction period. Workers with little experience are exposed to high risks of accidents when performing intensive work in an environment that lacks safety management. In particular, frequent worker turnover causes the lack of human management, and this weakness complicates the tasks of evacuating and rescuing workers [16]. In addition, workers who perform repetitive tasks can develop musculoskeletal disorders due to overuse [16].
Due to the characteristics of the S&OI, the industrial accident rate at the worksites is high. To reduce the rate, work procedures and methods should be systematized, and safety and health management should be strengthened. The three risk factors presented above must be managed efficiently, and the solution starts by monitoring the position of workers. A system that monitors a worker’s position can prevent or respond quickly to worker collisions or falls, exposure to hazardous substances, and situations in which evacuation or rescue are difficult. S&OI companies have become interested in safety management and monitoring by using ICT technology because its benefits can exceed the investment cost [17].

2.2. A Wireless Communication and Real-Time Locating System in Shipbuilding Environments

Metal structures, such as bulkheads, reduce the data-transmission efficiency of wireless communication [7]. This phenomenon impedes the use of the development of a WSMS that uses ICT. An alternative is to install cables for wired communication to areas where networks are required, but this approach entails additional costs of cables and their installation, maintenance, and removal [18]. Therefore, the WSMS must use a wireless network that covers the entire volume (i.e., no non-covered “shaded area”) to ensure safety and accuracy in communication.
Commercial wireless network equipment is available. “Net” is a ship-network-system company that provides wireless communication systems, wireless repeater positioning technology to overcome metal barriers, and hybrid communication services [19]. “Seanet” has provides internal and external communication systems that are UHF/VHF and supplies communication equipment such as CCTV, monitoring equipment, and telephone [20]. “EMERSON” builds a monitoring system by using a sensor network and a WirelessHART network [21]. However, due to the structure in the ship, the reliability of the wireless communication system cannot be guaranteed, and shaded areas can occur.
Various communication method studies have tried to solve these problems. Wireless network channels that have been tested in ships and offshore plants include radio frequency (RF) electromagnetic waves, metal-conductors, and visible light.
The RF method uses existing wireless equipment, with wireless repeaters installed in shaded areas, which must be identified by mapping the signal distortion caused by metal at the worksite. However, the method requires many repeaters and may fail to eliminate shaded areas [22]. The metal-conductor method implements communication by using a metal partition wall or a cable as a conductor; this is a wireless communication system that exploits existing bulkheads or power lines installed in ships; the structure is simple and flexible to environmental changes. However, the existing metal-conductor communication system has an insufficient data-transmission speed (25.8 Mbps at a distance of 200 m) [23]. Visible-light communication avoids the radio wave interference and diffraction that occur in a ship. Visible-light communication that uses LEDs has been studied as an indoor location recognition technology that utilizes broadband characteristics from 385 to 789 THz. However, communication uses the lights installed in the ship, so the process is not flexible to changes of bulkheads, is difficult to use before the light source is installed, and can be degraded by interference with other light sources [24].
None of these communication methods achieves the necessary high speed that is sought at the shipbuilding worksite. Nor can they quickly assemble a wide range of wireless networks in the field. Therefore, a system to monitor worker locations (WSMS) requires a high-speed customized wireless communication technology that overcomes the effects of the metal environment, and that can be easily installed and redeployed according to the field situation. The ultrasound-based positioning method has no attenuation or distortion problems due to the diffraction of sound waves. Since the inaudible band of 18–22 kHz is used, the number of transmitters can be reduced compared to the RF method. However, to correct the accumulated error due to the deviation of the sound wave speed in the air, additional communication for time synchronization is required [25]. The solution to this problem can be approached by combining metal conductor communication and an ultrasonic positioning system.

2.3. Consideration of WSMS Implementation

The worker-safety monitoring system that was designed to meet the S&OI’s safety management procedures and location-based service has the following functions [26,27]. (1) To implement a map that corresponds to a worksite, and then display workers’ locations on the map. (2) To modify the map in response to alterations in a worksite. (3) To log each worker’s location and anticipate his movement path, and warn a worker who is approaching a dangerous place. (4) To allow workers from different departments to perform different tasks in the same place and to contact the control center when an accident occurs.
This system must be scalable to enable expansion to safety-management of large and changeable worksites [28]. Therefore, the system must be able to interface with a ship area network (SAN) or a wired relay network. The system must store acquired sensor data securely and be able to process data from various types of sensors. It should be able to use the sensor data and network to implement various actions, such as environmental measurement of enclosed areas, management of worker health, detection of evacuation routes, and providing education about occupational safety and health.
The S&OI has various international standards and regulations to reduce accidents. International standards such as OHSAS18001 [29], ISO14001 [30], and ISO50001 [31] suggest a sustainable management system, including human-resource protection, workplace-risk reduction, and accident-rate reduction. The International Maritime Organization (IMO), an UN-affiliated organization that considers problems in shipping and shipbuilding, is promoting international conventions on ship design and construction safety management beyond maritime safety and environmental concerns [32]. ISO/TC8, the international standards organization for shipbuilding and marine technology, is solidifying the movement of IMO. In South Korea, where the shipbuilding industry has been rapidly developed, the Industrial Safety and Health Act and the shipbuilding industry safety inspection technology guidelines have been enacted. A violating employer who causes a worker to die can be punished by imprisonment for up to 7 years or a fine of up to 100 million Korean won (USD 80,000). The Ministry of Employment and Labor is considering amendments to strengthen the actual enforcement of current laws and regulations and to strengthen the responsibility for supervision of contract management. International standards, organizations, and rules are changing in a way that emphasizes worker safety management and accountability [33].
The design of a WSMS for use in the S&OI workplace should meet the requirements of various stakeholders, perform complex functions, and have accessible user interfaces. The components of the system must be systematically combined to ensure that the processing is performed correctly, so coordination of functions among the sub-systems is a complicated task. To achieve maximum system value and efficiency, the implementation must use systems engineering (SE) approach that can effectively organize and design various resources and elements of the system, that is, hardware, software, equipment, data, technology, and services.

3. Research Framework

SE is a method to design a WSMS that uses ultrasound in a shipyard’s working environment. SE reduces the amount of trial-and-error involved in developing new systems and managing the shape of developed systems [34]. The development framework of a typical procedure of SE entails six phases: (1) requirement analysis, (2) extraction of design considerations, (3) system architecture design, (4) prototyping, (5) integration, and (6) validation (Figure 1).

3.1. Specification of Problem, and Development of an Operational Scenario

This phase begins with the identification of problems in the systems and networks that are used in the existing S&OIs [34]. This phase includes three steps. The first is to define the target system of interest (SoI) and to identify stakeholders who directly or indirectly affect development. The second step derives stakeholder requirements by interviewing experts in the field for which the system is to be developed. The requirements define what the SoI should do. The third step describes the operational scenario of the SoI to be developed. Identification of the operating scenario is necessary because it is used to define the environment and situation in which the system operates, and to design it considering the interface with the external system [35]. In this paper, we identify the problem and develop an operating scenario with a focus on the status of data acquisition and flow, and utilization of the process of identifying problems occurring during S&OI construction.

3.2. Design Consideration

This phase creates SoI design considerations for the problems that stakeholders encounter in an S&OI. Design considerations are included in the system requirements, starting with the problem definition. In designing the SoI, design considerations are included in system and sub-system requirements. This phase also manages the configuration of the system by tracking relationships between problems and design considerations [36]. The design considerations in this paper are primarily intended to derive system function requirements during this conversion process. The results can be used to build and verify a function-based system.

3.3. System Architecture

The process of system architecture design defines the properties of the sub-systems and unit components that make up the system, and then standardizes the interface between the components [37]. The system architecture can be divided into system logical architecture, system physical architecture, and internal interfaces. Each architecture is written at the system level, the sub-system level, and the component level to verify that all design considerations are addressed at each of those levels. This process is called system-traceability verification between requirements and architecture.

3.4. Prototyping and Validation

Before full-scale development, the system that was designed up to component-level architecture was tested to verify functionality and accuracy by developing it into a basic model that includes core functions [38]. While we describe that process, we discuss operating scenarios with stakeholders to obtain feedback that can guide the improvement of core functions. The improvements and the feedback from stakeholders should be tracked and managed so that none are missed. The core function of the prototype was then evaluated by an independent test-evaluation agency.

4. Case Study Indoor Location Monitoring Service (ILMS) System for S&OI

The work site of shipbuilder company H involves numerous internal and external systems (Figure 2). Accordingly, a WSMS that uses ultrasound waves considers various interactions and describes system definitions and system missions that meet the requirements of the site. The ILMS system can be linked with external systems, for environment monitoring, for instance. At this time, it interacts with various sensors, wearables, and devices that are used in external systems. This process consists of interfacing with various existing networks.

4.1. Problem and Operational Scenario

We developed an operational scenario (Figure 3) in which the metal-conductor communication wireless network and WSMS operate in the shipyard of company H. To construct the metal-conductor communication network in the workplace, devices that incorporate sound transmitters are fixed to partition walls and then generate ultrasound signals. Workers have smartphones or smart devices that bear applications that receive the ultrasound waves. The information is then relayed to the operation server through the metal communication wireless network. The operation server checks the ultrasound signal, estimates the work situation and the movement state of each worker, and provides them to the manager.
The operational scenario was used to guide the extraction of stakeholder requirements of the WSMS. Requirements for ship and offshore plant construction work environments were collected using worker interviews and literature surveys. The main problems that stakeholders want to remedy were identified (Table 1).

4.2. Design Consideration

Analysis of the stakeholder requirements in the field should yield functional and non-functional design considerations (Table 2) that the WSMS fulfills. The next step is to develop the logical and physical architecture of the system. System requirements manage traceability with stakeholder requirements.

4.3. ILMS System Architecture

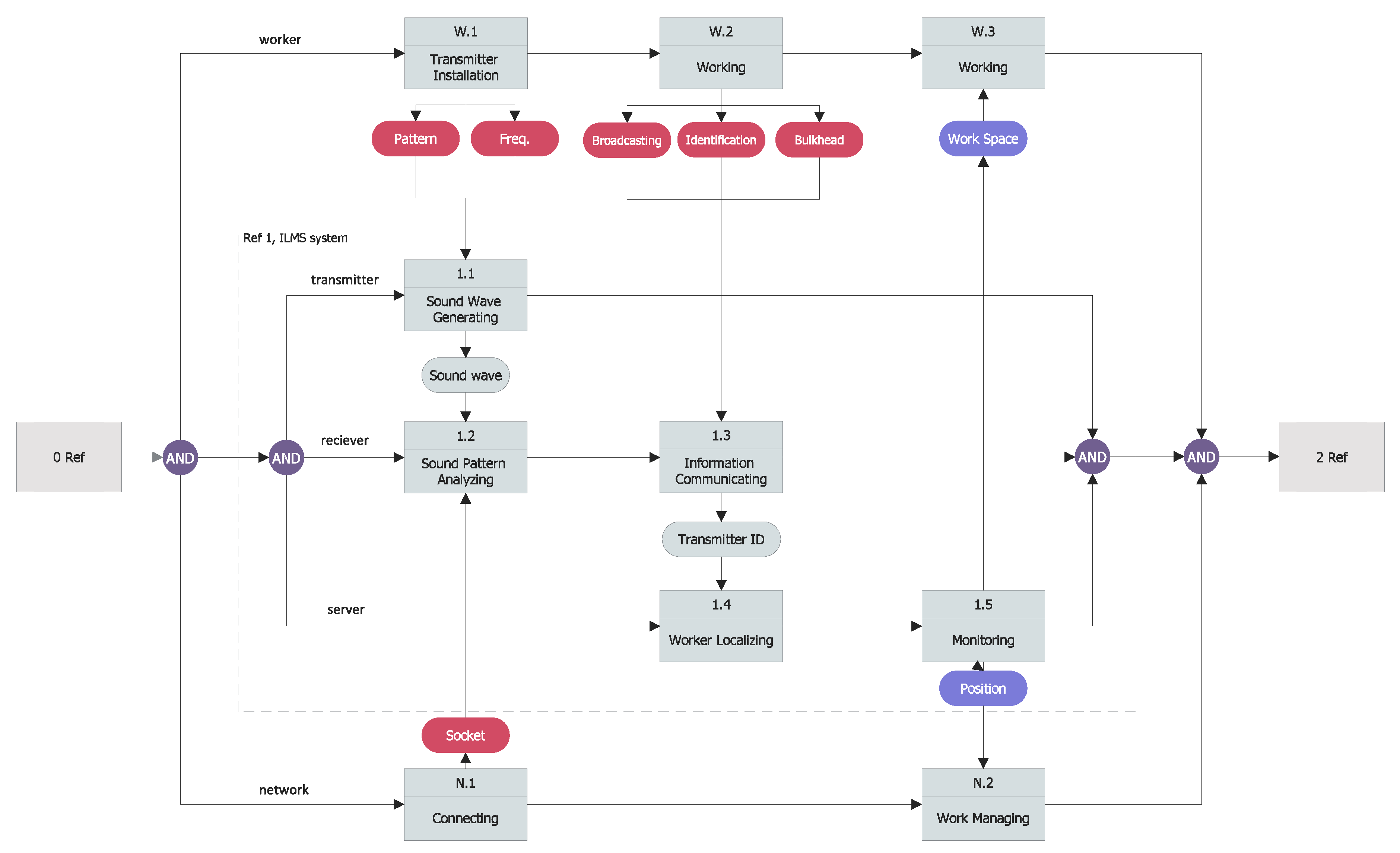
The logical architecture of the system was developed using system requirements and operating scenarios. The eFFBD diagram (Figure 4) was used to model this process of checking abnormalities by sequentially arranging the functions to be performed by the system and distributing each function to physical components.
The physical architecture (Figure 5) of a WSMS that uses ultrasound waves was derived by considering the system requirements and logical architecture. The physical architecture consists of a localization layer and a communication layer. The localization layer consists of a transmitter, a receiver device, and a management server. The communication layer consists of a transceiver module, a gateway, a router, and network middleware. The two layers are interfaced using Wi-Fi network protocol.

4.4. Prototyping and Validation

To build this system at H’s shipbuilding site, a prototype (Figure 6) of a worker safety monitoring service based on a metal-conductor communication network was developed. The prototype includes the information communication part of the system’s logical architecture and sound wave transmission, sound wave analysis, operator location estimation, and monitoring parts. It includes location estimation and communication in the physical architecture, and its function has been validated and certified by KOIST, a public certification authority.
Metal-conductor communication equipment is a wireless communication device between the bulkheads to solve the communication shadow area in the ship. The device communicates using electromagnetic waves generated by magnetic fields flowing across a metal surface. This device is equipped with a surface-wave wireless antenna, which enables wireless communication with a small amount of RF radiation in an enclosed environment. This device includes components such as a MCU, a baseband, a transceiver, a matching unit, and an antenna, and has data throughput of >4000 bps.
The sound wave has a frequency of 18 to 22 kHz; it is inaudible to a human adult, but can be recognized by a microphone of a receiving device. The frequency of sound waves is modulated to encode information, which the transmitter can decode. The transmitter is used Android and transmits the sound waves through a 4 Ω speaker. The transmitter has a Li-Po battery and can be operated independently by using a magnet to attach it to a metal partition wall. This device achieves sound-wave reception >95% within a range of 3.5 m. The monitoring service (Figure 7) provides this result.
The network and monitoring system were tested in an environment similar to the S&OI’s worksite. The test bench (Figure 8) was composed of two metal containers, one with dimensions of 12 × 3.5 × 4 m and one with dimensions 6 × 3.5 × 4 m. Assuming that a metal wall blocked by two containers is a partition wall, a metal-conductor communication transceiver was installed on the outer wall to form a network. Four ultrasound transmitters were installed at the height of 1.5 m with separations of 3.5 m on the inner wall of the 12 m container to conduct a location-estimation test.
The test of transmission and reception of ultrasound waves (Figure 9) was performed in an indoor test environment. The result (Figure 10) achieved a quantitative goal of position estimation accuracy of 3.5 m and a reception rate of 95%. The same result was obtained by the test bench as the ship environment test (Figure 11) conducted later. The system tracks each worker’s location using six ultrasound wave transmitters installed at 3.5 m intervals. The test at the ship site gave the same results as the indoor test level. Currently, information on welding machines, cranes, and painters working nearby is notified to workers through the work management system.

5. Discussion

We developed an ILMS system that uses ultrasound waves to help monitor worker safety at a shipyard worksite. The prototype of this system was evaluated for function and performance after the installation of transmitters at 3.5 m intervals in a shipbuilding work site. Compared to the legacy worker management system, the number of worker location information updates was increased from 2/day to 20/min. Compared to the handwriting, Internet, SMS, and on-site patrol work registrations of the legacy system, productivity improved by about 30 min/day. Therefore, the ILMS system monitors the locations and work status of the field workers more effectively than the legacy access-control method, and can quickly communicate accident situations.
The results of on-site verification of the prototype of this system were fed back to each stakeholder (work manager, field worker, business owner). From the manager’s point of view, this application of intelligent ICT to the shipbuilding work management enabled monitoring of the number of subcontractors, work status, and material site arrival time, which were previously difficult to check in real time. In addition, real-time job logs were automatically registered in the system to reduce non-productive repetitive tasks and eliminate errors caused by handwriting. Field workers judged that the location monitoring method using a smartphone was convenient without needing additional equipment for tracking. It could also check the alarms in hazardous work areas, such as constriction sites, and detect falling objects by receiving information on painting and hazardous gas work in progress at nearby work sites. However, users raised concerns about the inconvenience of installation and operation of the graphic interface and the delay in response due to the limited data-transmission speed.
The business owner can prevent problems due to accidents by using the safety management function. They can manage business risk efficiently by reducing losses due to business interruptions or fines. It can prevent damage to business sustainability that may occur due to legal sanctions against business owners or corporations. It can prevent damage to assets and facilities caused by collisions or explosions. In particular, it can prevent the damage of human resources, such as skilled craftsmen in the shipbuilding and offshore industry. Additionally, if the client recognizes the safety of the workplace due to the monitoring system, the workplace’s competitiveness can be improved compared to other shipyards. These are a huge economic benefit compared to the system’s construction cost of about $93,000.
This technology was tested by Korean shipbuilder H. Company H built a system on one dock to conduct an empirical test and showed interest in the development of an ICT safety management platform in the future. This test required an increase in the response speed of the data acquisition device in a metal-enclosed environment. The size of the metal partition wall caused variations in the transmission rate of sensor data collected by the MQTT (Message Queueing Telemetry Transport) server, but it succeeded in transmitting 0.7 data per second to achieve the target value. In the empirical test, we tested the connection with the wired network built with existing technology. It was successful at linking the location monitoring information between the communication shaded area and the open deck area. However, three transmitter failures occurred in the open deck area, so the level of seawater infringement should be reduced, and corrosion protection should be increased.
This technology uses an ultrasound wave to estimate worker location. This can avoid the distortion caused by the metal partition wall, which is a problem of the technology that uses RF signals (Wi-Fi, LoRa, Zigbee). The existing RF-based location estimation technology encountered distortion and therefore required the additional installation of terminals and creation of a new location fingerprint map. In contrast, the ILMS uses the diffraction of sound waves, so it is resilient to spatial changes, and therefore reduced the effort involved in generating a new map. The technology proposed in this study can provide technical effectiveness and reduce the cost of site construction, so it increases the effectiveness with which worker locations can be monitored to prevent accidents in marine and shipbuilding-related industries.
Two problems were encountered during the development of the technology for test bench and field application evaluations. The first was that sound shaded areas occurred; the second was that in some areas, signals were received from two transmitters. In the sound shaded area, we added a function to predict the movement path of the worker by extrapolating the movements of the first and second sound wave transmitters, and to adjust the sound output of the next sound wave transmitter. In the region of signal overlap, we added an algorithm that calculates the output reduction values of the two transmitters by considering the distances of receivers where two sound wave patterns are received. This procedure has been filed as a Korean patent (10-2019-0005720).
The system was constructed by installing an ultrasonic transmitter in the ship space where a metal-conductor communication network was installed. The test section with six transmitters is 21 m in total, and the metal communicator and ultrasonic transmitter can be moved freely by attaching a magnet, so the test was conducted while moving the section. It will be tested by increasing the number of ultrasonic transmitters installed. Currently, the location of work equipment is not tracked, so there is a limitation in notifying the operator through the work status. In the future, the collision notification function can be tested at the job site where real-time location tracking of the crane is possible.

6. Conclusions

We developed a wireless network that uses metal-conductor communication technology and proposed a location-based worker-monitoring system that uses ultrasound waves. This ILMS system overcomes the problems of the existing network system that uses wired and wireless communication and improves the effectiveness of the S&OI’s safety management. About 50 items of stakeholder requirements for system definition were derived. Stakeholder requirements that were tracked and managed had significant changes in 20 items, negotiating adjustments twice a year. When requirements changed, the system components involved were quickly identified. The proposed system derives system requirements for about 60 items and component requirements for about 300 items. System requirements were divided into functional and non-functional and represented in logical and physical components. This traceability facilitated responses to the complicated external regulations and environment of the S&OI. This practical SE process applied in this paper can be used as a reference to reduce the system implementation cost in the S&OI area.
The system developed in this paper was tested empirically on company H’s dock to obtain the result of tracking workers within 3.5 m at 20 samples per minute. Therefore, it confirmed the advantages of the system for workers, managers, and business owners. They were able to quickly communicate and respond to industrial accidents, and improved productivity by 30 min/day compared to legacy systems. However, the test identified a need to improve the design to resist water and dust before it can be applied to all areas of the ship. The results of this study can be applied to places where general RF-based wireless networks and communication devices cannot be used efficiently. Additionally, underground construction sites and tunnel workshops can use this system as a solution to monitor work situations and propagate emergency notifications.
In the future, we intend to create various services that link with the ILMS and other content external systems. Examples of such services include: (1) Hazardous gas and explosion warnings to nearby workers by using environmental monitoring contents. (2) Emergency evacuation of workers who have abnormal heart rates or breathing by using health monitoring contents. (3) Security region management using worksite access to system contents. (4) Real-time worksite progress monitoring in connection with the work management system. (5) Logistics optimization to deliver materials to the necessary workers. The location information of the ILMS system developed in this paper can be linked to various information and communication networks to increase added value and contribute to the increase of shipyard productivity.

Author Contributions

Conceptualization, J.P. and D.H.; methodology, J.P.; software, H.K. (Hanjune Kim); validation, J.P.; formal analysis, J.Y.; investigation, J.P.; resources, H.K. (Hyoungmin Kim); data curation, J.Y.; writing—original draft preparation, J.P.; writing—review and editing, D.H.; visualization, H.K. (Hanjune Kim); supervision, D.H.; project administration, C.P.; funding acquisition, C.P. All authors have read and agreed to the published version of the manuscript.

Funding

This work was supported by National IT Industry Promotion Agency (NIPA) grant funded by the Korean government (MSIT). (S0510-20-1005, “Establish a managing platform that monitors working environment and personnel safety utilizing metallic wireless communication in vessels/offshore plants”).

Institutional Review Board Statement

Not applicable.

Informed Consent Statement

Not applicable.

Data Availability Statement

Data is contained within the article.

Conflicts of Interest

The authors declare no conflict of interest.

Abbreviations

The following abbreviations are used in this manuscript:
S&OIShipbuilding and Offshore Industry
WSMSWorker-Safety Management System
ILMSIndoor Location Monitoring Service
HSEHealth, Safety, and Environment
ICTInformation and Communications Technology
GPSGlobal Positioning System
IMOInternational Maritime Organization
SANShip Area Network
USNUbiquitous Sensor Network
UHF/VHFUltra High Frequency/Very High Frequency
HARTHighway Addressable Remote Transducer
RFRadio Frequency
SESystems Engineering
SoISystem of Interest
eFFBDenhanced Function Flow Block Diagram
KOISTKorea Information Security Technology
MQTTMessage Queueing Telemetry Transprot
IDEF1Icom Definition for Function Modeling

References

  1. Joe, T.; Chang, H. A study on user-oriented and intelligent service design in sustainable computing: A case of shipbuilding industry safety. Sustainability 2017, 9, 544. [Google Scholar] [CrossRef]
  2. Yoo, D.S.; Yoon, T.H.; Jung, W.S.; Jang, B.T. Real-time smart hse system in shipbuilding. In Proceedings of the Korea Information and Communication Society (KICS) Summer Conference, Jeju, Korea, 16–18 June 2017; pp. 80–81. [Google Scholar]
  3. Zhang, Q.; Hua, L.; Tian, X.; Tang, Z.; Nian, L. Development of shipbuilding safety information monitoring and management system. Int. J. Comput. Appl. Technol. 2019, 61, 297–305. [Google Scholar] [CrossRef]
  4. Doi, H.; Shinoda, T. Application of toc for a newly developed shipbuilding industry. In Proceedings of the 25th ISPE International Conference on Transdisciplinary Engineering, Amsterdam, The Netherlands, 3–6 July 2018; pp. 907–916. [Google Scholar]
  5. Baek, S.; Lee, S.; Lee, D. Analysis on product architecture and organizational capability of shipbuilding industry in South Korea and China. J. Technol. Innov. 2018, 26, 69–93. [Google Scholar] [CrossRef]
  6. Stanić, V.; Hadjina, M.; Fafandjel, N.; Matulja, T. Toward shipbuilding 4.0-an industry 4.0 changing the face of the shipbuilding industry. Brodogr. Teor. Praksa Brodogr. Pomor. Teh. 2018, 69, 111–128. [Google Scholar] [CrossRef]
  7. Fernández-Caramés, T.M.; Fraga-Lamas, P.; Suárez-Albela, M.; Díaz-Bouza, M.A. A fog computing based cyber-physical system for the automation of pipe-related tasks in the Industry 4.0 shipyard. Sensors 2018, 18, 1961. [Google Scholar] [CrossRef]
  8. Huh, J.H.; Koh, T.; Seo, K. Design of a Shipboard Outside Communication Network and Its Testbed Using PLC: For Safety Management during the Ship Building Process. Processes 2018, 6, 67. [Google Scholar] [CrossRef]
  9. Kwon, Y.; Jeong, Y.k.; Woo, J.h.; Oh, D.; Kim, H.; Shin, I.S.; Jung, S.; Im, S.; Jung, C. Korean Technical Innovation: Toward Autonomous Ship and Smart Shipbuilding to Ensure Safety. In Proceedings of the International Seminar on Safety and Security of Autonomous Vessels (ISSAV) and European STAMP Workshop and Conference (ESWC), Helsinki, Finland, 17–20 September 2019; pp. 83–94. [Google Scholar]
  10. Huh, J.H.; Koh, T.; Seo, K. Design of a shipboard outside communication network and the test bed using PLC: For the Workers’ safety management during ship-building process. In Proceedings of the 10th International Conference on Ubiquitous Information Management and Communication, Danang, Vietnam, 4–6 January 2016; pp. 1–6. [Google Scholar]
  11. Hwang, I.; Park, J.H. The International Competitive Relationships of Three Leading Countries in the Global Shipbuilding Industry. Korean J. Policy Stud. 2018, 33, 73–91. [Google Scholar]
  12. Ye, J.H.; Jung, S.R.; Chang, S.R. A Case Study on the Potential Severity Assessment for Incident Investigation in the Shipbuilding Industry. J. Korean Soc. Saf. 2019, 34, 62–69. [Google Scholar]
  13. Seo, M. A Study on the Change of Environment in East Asia and the Development Strategy of Korean Shipping and Shipbuilding Industry in Busan Port. J. Korea Port Econ. Assoc. 2019, 35, 139–162. [Google Scholar] [CrossRef]
  14. Jung, S. Industry4.0S with ICT convergence. Bull. Soc. Nav. Archit. Korea 2018, 55, 2. [Google Scholar]
  15. Yu, M.; Jeong, Y.J.; Chun, I.G.; Kim, B.C.; Na, G. An Exploratory Study of Software Development Environment in Korean. KIPS Trans. Softw. Data Eng. 2018, 7, 221–228. [Google Scholar]
  16. Audia, P.G.; Greve, H.R. Less likely to fail: Low performance, firm size, and factory expansion in the shipbuilding industry. Manag. Sci. 2006, 52, 83–94. [Google Scholar] [CrossRef]
  17. Kim, J.M.; Cho, Y.W.; Jang, B.T. Sensor Data based Work Area Environment Risk Prediction and Monitoring in the Shipbuilding. In Proceedings of the ICTC 2019—10th International Conference on ICT Convergence: ICT Convergence Leading the Autonomous Future, Jeju Island, Korea, 20–22 October 2019; pp. 906–909. [Google Scholar]
  18. Sender, J.; Illgen, B.; Flügge, W. Digital design of shipbuilding networks. Procedia CIRP 2019, 79, 540–545. [Google Scholar] [CrossRef]
  19. Network, A.G.; [KORMARINE 2017] Net Inc. Introduces Marinetime LTE Communication Terminal. Available online: http://kr.aving.net/news/view.php?articleId=1381211 (accessed on 18 December 2020).
  20. Seanet. System Integration. 2019. Available online: http://www.sea-net.co.kr (accessed on 18 December 2020).
  21. Emerson. Automation Solutions. 2019. Available online: https://www.emerson.com/en-us (accessed on 18 December 2020).
  22. Jung, W.S.; Yoon, T.H.; Yoo, D.S.; Park, J.H.; Choi, H.K. Limitation of LoRaWAN in the Smart HSE System for Shipbuilding and Onshore Plant. In Proceedings of the 2018 IEEE International Symposium on Dynamic Spectrum Access Networks (DySPAN), Seoul, Korea, 22–25 October 2018. [Google Scholar]
  23. Kim, H.S.; Kang, S.G. A Powerline-based Legacy-line Communication System for Implementation of a Communication Network in Ship. J. Korea Inst. Inf. Commun. Eng. 2015, 19, 1831–1838. [Google Scholar] [CrossRef]
  24. Hong, S.B.; Lee, K.H. Indoor Location-based Emergency Call Service System for Ships using VLC Technology. J. Korea Inst. Inf. Commun. Eng. 2015, 19, 2836–2843. [Google Scholar] [CrossRef]
  25. Zho, B.d.; Kwon, S.o.; Cheon, S.e. Indoor Positioning System Using Ultrasonic and RF. J. Korean Inst. Commun. Inf. Sci. 2017, 42, 413–423. [Google Scholar]
  26. Yun, W.J.; Ro, Y.S.; Cho, S.B. A Study on Safety System for Blasting Workers using Real Time Location System in the Shipyard. J. Soc. Nav. Archit. Korea 2010, 47, 836–842. [Google Scholar] [CrossRef]
  27. Kim, H.K. A Study of Evacuation Route Guidance System using Location-based Information. J. Korea Acad.-Ind. Coop. Soc. 2017, 18, 18–23. [Google Scholar]
  28. Swuste, P.; van Gulijk, C.; Groeneweg, J.; Guldenmund, F.; Zwaard, W.; Lemkowitz, S. Occupational Safety and Safety Management between 1988 and 2010: Review of Safety Literature in English and Dutch Language Scientific Literature. J. Saf. Sci. 2020, 121, 303–318. [Google Scholar] [CrossRef]
  29. OHSAS Project Group. Occupational Health and Safety Management Systems-Requirements: OHSAS 18001; OHSAS Project Group: Oslo, Norway, 2007. [Google Scholar]
  30. Da Fonseca, L.M.C.M. ISO 14001: 2015: An improved tool for sustainability. J. Ind. Eng. Manag. 2015, 8, 37–50. [Google Scholar]
  31. ISO50001. 50001: 2018. Energy Management Systems—Requirements with Guidance for Use. 2018. Available online: https://www.iso.org/iso-50001-energy-management.html (accessed on 4 February 2021).
  32. Ramirez-Peña, M.; Sánchez Sotano, A.J.; Pérez-Fernandez, V.; Abad, F.J.; Batista, M. Achieving a sustainable shipbuilding supply chain under I4.0 perspective. J. Clean. Prod. 2020, 244, 118789. [Google Scholar] [CrossRef]
  33. Brun, L.; Frederick, S. Korea and the Shipbuilding Global Value Chain; Technical Report. KIET, 2017. Available online: https://gvcc.duke.edu/cggclisting/chapter-4-korea-and-the-shipbuilding-global-value-chain/ (accessed on 4 February 2021).
  34. ISO15288. Systems and Software Engineering—System Life Cycle Processes; International Organization for Standardization (ISO): Geneva, Switzerland, 2015. [Google Scholar]
  35. Chrissis, M.B.; Konrad, M.; Shrum, S. CMMI®: Guidelines for Process Integration and Product Improvement; Addison-Wesley: Boston, MA, USA, 2003. [Google Scholar]
  36. Jiao, J.R.; Chen, C.H. Customer Requirement Management in Product Development: A Review of Research Issues. Concurr. Eng. 2006, 14, 173–185. [Google Scholar] [CrossRef]
  37. Wiley. INCOSE Systems Engineering Handbook; John Wiley & Sons: Hoboken, NJ, USA, 2015. [Google Scholar]
  38. Mayer, R.J. IDEF1 Information Modeling; Knowledge Based Systems, Inc.: College Station, TX, USA, 1992. [Google Scholar]
Figure 1. Schematic diagram of the system development process.
Figure 1. Schematic diagram of the system development process.
Processes 09 00304 g001
Figure 2. System context and components of the ILMS.
Figure 2. System context and components of the ILMS.
Processes 09 00304 g002
Figure 3. Operational scenario.
Figure 3. Operational scenario.
Processes 09 00304 g003
Figure 4. The logical architecture of the ILMS system.
Figure 4. The logical architecture of the ILMS system.
Processes 09 00304 g004
Figure 5. The physical architecture of the ILMS system.
Figure 5. The physical architecture of the ILMS system.
Processes 09 00304 g005
Figure 6. Prototype devices.
Figure 6. Prototype devices.
Processes 09 00304 g006
Figure 7. Worker location monitoring service screen of the ILMS system.
Figure 7. Worker location monitoring service screen of the ILMS system.
Processes 09 00304 g007
Figure 8. Test bench for the ILMS system.
Figure 8. Test bench for the ILMS system.
Processes 09 00304 g008
Figure 9. Ultrasound wave transmitter test.
Figure 9. Ultrasound wave transmitter test.
Processes 09 00304 g009
Figure 10. The ILMS system’s indoor test.
Figure 10. The ILMS system’s indoor test.
Processes 09 00304 g010
Figure 11. The ILMS system’s ship test.
Figure 11. The ILMS system’s ship test.
Processes 09 00304 g011
Table 1. Problems of the ILMS system.
Table 1. Problems of the ILMS system.
No.Description
PR01A situation cannot be shared easily because the workers and managers on the ship cannot be called individually or simultaneously.
PR02A manager can check whether the worker has entered or not, but cannot easily monitor in real-time whether he is a particular position or state.
PR03If equipment on the ship malfunctions, watch and patrol workers can encounter areas onboard where they cannot report the abnormality easily.
PR04If a worker is injured or killed, the location cannot be identified quickly to enable immediate rescue.
PR05The current location of the operator when working on shipbuilding does not allow the diagnosis of working status or extraction of the necessary information.
PR06The manager has difficulty monitoring or recording the status information periodically to check the worker’s process or problems.
Table 2. Design considerations of the ILMS system.
Table 2. Design considerations of the ILMS system.
No.DescriptionRelated PRs
DC01The system must be able to acquire location information that corresponds to a specified time range.PR02, PR03, PR04
DC02The system should be able to acquire real-time location information.PR02, PR03, PR04
DC03The system should be able to transmit a worker’s location information periodically.PR02, PR03, PR04
DC04The system must be able to register users to provide services.PR01, PR03, PR04, PR05
DC05The system should be able to specify the range of people to be covered.PR01, PR02, PR06
DC06The system should be able to transfer information to the database.PR02, PR06
DC07The system should record the request for information.PR05, PR06
DC08The system should be able to query information request/transmission history.PR05, PR06
DC09The system must be able to recognize service requesters.PR01, PR02, PR04, PR05
DC10The system must be able to check the service requester’s authority to use the service.PR01, PR02, PR03, PR06
DC11The system must be able to verify the transmitted data.PR02, PR06
DC12The system must be able to confirm that data has been transmitted without loss.PR02, PR06
DC13The system must be able to deliver information using JMS, TCP / IP, HTTP, FTP, and SOAP methods.PR06
DC14The system must be able to compress and transmit data.PR06
DC15The system must be able to decompress the compressed data.PR06
DC16The system should provide an interface through which users can change data and service transmission/reception attributes.PR02, PR05, PR06
DC17The system must be able to encrypt data when interworking with external systems.PR06
DC18The system must be able to decrypt data.PR06
DC19The system must be able to support standards-based secure transport methods, including FTPs and SSL.PR06
DC20The hardware components of the system should be buildable within three months.Non-functional
Publisher’s Note: MDPI stays neutral with regard to jurisdictional claims in published maps and institutional affiliations.

Share and Cite

MDPI and ACS Style

Park, J.; Kim, H.; Yoon, J.; Kim, H.; Park, C.; Hong, D. Development of an Ultrasound Technology-Based Indoor-Location Monitoring Service System for Worker Safety in Shipbuilding and Offshore Industry. Processes 2021, 9, 304. https://doi.org/10.3390/pr9020304

AMA Style

Park J, Kim H, Yoon J, Kim H, Park C, Hong D. Development of an Ultrasound Technology-Based Indoor-Location Monitoring Service System for Worker Safety in Shipbuilding and Offshore Industry. Processes. 2021; 9(2):304. https://doi.org/10.3390/pr9020304

Chicago/Turabian Style

Park, Jonghee, Hanjune Kim, Jaejun Yoon, Hyoungmin Kim, Chulgyun Park, and Daegeun Hong. 2021. "Development of an Ultrasound Technology-Based Indoor-Location Monitoring Service System for Worker Safety in Shipbuilding and Offshore Industry" Processes 9, no. 2: 304. https://doi.org/10.3390/pr9020304

APA Style

Park, J., Kim, H., Yoon, J., Kim, H., Park, C., & Hong, D. (2021). Development of an Ultrasound Technology-Based Indoor-Location Monitoring Service System for Worker Safety in Shipbuilding and Offshore Industry. Processes, 9(2), 304. https://doi.org/10.3390/pr9020304

Note that from the first issue of 2016, this journal uses article numbers instead of page numbers. See further details here.

Article Metrics

Back to TopTop