Next Article in Journal
Pipeline Inspection Gauge Trap Integrity Estimation for Upcoming Pigging Activities on Midstream Pipeline
Next Article in Special Issue
Experimental Adsorption Study of Pure CH4 and CO2 on Organic-Rich Shales from the Cesar-Ranchería Basin, Colombia
Previous Article in Journal
Fructooligosaccharides: A Comprehensive Review on Their Microbial Source, Functional Benefits, Production Technology, and Market Prospects
Previous Article in Special Issue
CO2 to Methanol Conversion: A Bibliometric Analysis with Insights into Reaction Mechanisms, and Recent Advances in Catalytic Conversion
 
 
Font Type:
Arial Georgia Verdana
Font Size:
Aa Aa Aa
Line Spacing:
Column Width:
Background:
Article

Carbon Footprint Analysis of Chemical Production: A Case Study of Blue Hydrogen Production

1
Department of Chemical and Environmental Engineering, University of Nottingham Malaysia, Broga Road, Semenyih 43500, Malaysia
2
Exiron Baja Pratama, Jalan Raya Majalaya, Bandung 40394, Indonesia
3
Center for Engineering and Sustainable Development Research, De La Salle University, 2401 Taft Avenue, Manila 0922, Philippines
*
Author to whom correspondence should be addressed.
Processes 2025, 13(4), 1254; https://doi.org/10.3390/pr13041254
Submission received: 20 February 2025 / Revised: 2 April 2025 / Accepted: 3 April 2025 / Published: 21 April 2025

Abstract

Interest in hydrogen has grown as a means to decarbonize future energy systems. To maximize hydrogen’s potential as the main energy carrier, the infrastructure for hydrogen production, distribution, and storage needs to be designed and developed at a global scale. Carbon footprint analysis is an important metric for ensuring that the environmental impact of the developed plant is kept at a minimum. However, application of conventional methods during the conceptual design stage is challenging due to lack of detailed process data coupled with the large number of potential designs to be vetted. As a result, there is a need to develop rapid screening techniques that can be used during the conceptual design stage to gauge potential carbon footprints. To address this issue, a simplified carbon footprint analysis method is proposed in this work. Two indices are introduced, i.e., “product carbon intensity” and “economic carbon intensity”, to allow comprehensive analysis of the performance of design alternatives. By limiting the scope and basic economic analysis, the simplified carbon footprint analysis requires less data, and hence expedite the analysis process. The methodology is demonstrated through analysis of four design scenarios for blue hydrogen production. Among the scenarios, hydrogen production with both carbon capture and pre-reforming yielded better results based on product carbon intensity (2.43 kg CO2/kg H2), while design with only carbon capture performed better based on economic carbon intensity (11.25 kg CO2/USD). Thus, high potential design scenarios were successfully identified based on the newly introduced indices.

1. Introduction

Energy is crucial for a high quality of life and global welfare, making the energy sector a massive market that is valued at 1.8 trillion USD in 2022 and expected to reach 3.9 trillion USD by 2032, with a compound annual growth rate (CAGR) of 8.04% [1]. As electricity demand rises due to increased population size, the supply of energy is also increasing, reaching 614 EJ in 2021 [2]. However, CO2 emissions are also increasing, hitting 37.15 billion tons in 2022 [3]. To address climate change, the Paris Agreement aims to reduce emissions by 45% by 2030 and achieve net zero by 2050 [4]. The 2023 Conference of the Parties of the UNFCCC (COP28) highlighted slow progress and urged a faster transition away from fossil fuels [5]. A record number of 11 countries have committed to the net zero goal by increasing their production of renewable energy as a climate change mitigation strategy [6]. This commitment is reflected in the global production of renewable energy (excluding hydroelectric), which increased by 14% in 2022 to reach 40.9 EJ. Additionally, the production capacity of solar and wind energy showed an increasing trend, reaching 266 GW, with solar contributing 72% of that increase [7]. Despite these advancements, the variability of renewable energy sources, such as solar and wind power, poses challenges for grids, particularly in integrating these resources into existing infrastructure [8].
Hydrogen is a promising alternative to reduce the use of fossil fuels and plays a crucial role in addressing issues caused by climate change and the energy crisis [9]. It is an ideal option for storing surplus renewable energy [10]. As of the end of year 2021, approximately 47% of hydrogen is produced from natural gas, 27% from coal, 22% from oil as a by-product, and only around 4% from electrolysis [11]. Hydrogen fuels are categorized by color and are separated based on feed stock and production route. Grey hydrogen is produced using fossil fuels, such as oil and coal, which release greenhouse gases during production [12]. Green hydrogen is produced through electrolysis utilizing renewable energy sources and has zero carbon emissions [13,14]. Being entirely renewable, green hydrogen is a promising option for tackling climate change and achieving the energy transition. Many countries and regions have included the development of green hydrogen in their long-term energy plans, as it is a clean energy source that can be stored and transported [15,16]. The primary uses of hydrogen in future energy systems are supplying high-temperature process heat in the iron and steel industry [17]; serving as a fuel for long-range freight transport via internal combustion engines or fuel cells [18,19]; supplying domestic heating for decarbonization and commercial heating via boilers [20,21]; fueling stationary gas turbines [22], etc. However, the roundtrip efficiency of storing and utilizing energy via green hydrogen generally ranges between 30% and 40%; this efficiency reflects the energy losses that occur during the processes of electrolysis, hydrogen storage, and fuel cell conversion [23]. The roundtrip efficiency of a gaseous hydrogen energy storage system with a fuel cell as the hydrogen-to-power unit is around 42%, considering typical efficiency values of 60% for the fuel cell and 70% for the electrolyser, while neglecting the penalty for hydrogen conditioning [24]. Although this efficiency is lower than direct electricity storage solutions like batteries, green hydrogen offers unique advantages, such as long-term energy storage and flexibility in various applications.
Blue hydrogen plays a critical role in reducing emissions and transitioning to green hydrogen by providing a cleaner alternative to grey hydrogen. It involves integrating carbon capture and storage (CCS) technologies into the hydrogen production process to capture and store the CO2 emissions generated from hydrogen production using fossil fuels [25]. Blue hydrogen can be as competitive as green hydrogen when it comes to their impact on the environment, as long as two conditions are met. The first is that the natural gas source used to produce blue hydrogen must have low associated greenhouse gas emissions. The second is that technologies with consistently high CO2 capture rates must be employed. Current technological achievements suggests that a capture rate of 90% or above is consistently possible [26]. As of now, green hydrogen is approximately two times more expensive than blue hydrogen and four times more expensive than grey hydrogen. Up to 70% of the cost associated with green hydrogen production lies in the cost of its renewable energy input. The decrease in renewable energy cost will eventually result in green technology being an economically and environmentally attractive option. Green hydrogen is expected to break even with grey hydrogen in terms of production costs by year 2030 for locations where production of renewable energy is optimal and by year 2035 for regions with middling availability of renewable energy [27]. Black and brown hydrogen are the most environmentally damaging options, as they are produced from black coal or lignite (brown coal). It is estimated that their carbon intensity is 20–23 kg CO2/kg H2, which is approximately 10 times worse than that of green hydrogen; the latter is estimated to have a carbon intensity of 1–2 kg CO2/kg H2 [28].
Knowing the carbon footprint of the hydrogen product is vital. The carbon footprint is defined as the greenhouse gas emissions of a system as computed on a life cycle basis [29,30]. It can generally be broken down into Scope 1, 2, and 3 components consisting of direct emissions, emissions from purchased energy, and other value chain emissions, respectively. This established technique even led to the formulation of a series of standards by the International Organization for Standardization (ISO) to standardize the implementation of LCA internationally [31]. However, existing methodologies are not perfect. They are generally data-intensive, making computation of the total carbon footprint challenging. Scope 3 emissions are especially problematic, since their estimation relies on data sharing within the supply chains. Also, the standard methodology solely analyzes predefined system configurations; industrial decarbonization options need to be generated and analyzed separately. Efforts to further improve these methodologies have been made. One such method is carbon emission pinch analysis (CEPA), which was originally introduced for the analysis of carbon-constrained energy planning [32]. An extension of the technique was later developed to systematically evaluate carbon footprint reduction options [33]. Although simplified, the methodology’s flexibility was demonstrated in multi-product plants [34]. Another work combining CEPA with input–output analysis was also developed and resulted in a more effective analysis method [35]. This hybrid approach was later used for the comparison of different scenarios of carbon footprint reduction in edible oil production [36].
The demand for better and more effective methods coincides with a 2022 survey where over half of the correspondents, who were from the scientific research community, considered the EIA procedure to be ineffective [37]. Heavy reliance on extensive data, often contain gaps that affect the overall quality of said data, remains a tall hurdle when conducting carbon footprint analysis. While difficulty surrounding the availability of specific original data can be circumvented through the use of secondary data, the credibility of the final analysis results is reduced as a trade-off. Additionally, complete collection of the required data in a timely fashion is uncommon due to the time-intensive nature of said process, which may lead to compounding delays to the delivery of the overall project [31]. Furthermore, boundary setting or scoping is also another significant hurdle faced when conducting a carbon footprint analysis. As more importance is placed on minimizing the environmental impact of human activities, some countries have incorporated the environmental impact assessment process into legislation, which was the impetus and origin of EIA. Thus, the ultimate test of scoping is approval from the planning committees of the project studied. An extensive scope may lead to additional expenses and delays, to a level where it may be rejected by the planning committees, while a limited scope renders the assessment too insignificant in terms of scientific and conservation value [38]. Such conflicting and subjective priorities of all the involved parties result in a difficult balancing act for those actually conducting the assessment, leading to the observed disconnect between the best practice presented in research and literature and those practices applied on the ground [39].
To contribute to the ongoing efforts to improve carbon footprint analysis, this work proposes a simple methodology for preliminary carbon footprint analysis that can be applied during the conceptual design stage. During the conceptual design stage, many details are not yet set in stone, as a large number of potential ideas are studied to determine their feasibility. It is hoped that the potential solutions may be shortlisted in order to proceed to a detailed design. A lack of detailed information results in the presence of many unknown facets of the overall project. This further exacerbates the difficulty of performing detailed carbon footprint analysis, such as through the use of conventional methods such as LCA. The lack of details leads to low-quality results, while the heavy workload required to explore potential solutions results in overall low work efficiency during the conceptual design stage. Therefore, by focusing on selected key indices, it is possible to simplify and optimize the carbon footprint analysis process, so as to provide results that are sufficient for use. In particular, any corporation has good information related to the production and financial aspects of their products and processes. Hence, analysis based on the carbon footprint of a unit product and/or unit investment would be appropriate. These results can then be used as reference to make appropriate design-related decisions during the early stages of design, where impact on the overall project schedule and economics is still minor. Doing so helps to achieve the goal of improving overall work efficiency during the conceptual design stage by assessing the many possible solutions and retaining only high potential designs.
A hydrogen production process is used as an example to demonstrate the methodology. The base case design and several design alternatives for carbon reduction are analyzed to evaluate their performance from a carbon emission perspective, along with considerations for production and economics.
The rest of this paper is organized as follows. The next section outlines the problem statement of this work, followed by a case study of steam methane reformation (SMR)-based hydrogen production. This is followed by a summary section where observations from the case study are compared and key takeaways of this work are presented. Any notable issues or observations regarding the data are also discussed in this section. Finally, the paper concludes with a section summarizing the key achievements and outlining directions for future work.

2. Problem Statement

The problem addressed in this paper can be described as follows:
  • Given a state-of-the-art process for grey hydrogen production. Its carbon footprints are contributed through its energy use, in the form of steam and electricity.
  • Alternative production units may be added in order to reduce the CO2 footprint of the process; such units may include CCS (which leads to blue hydrogen production) or other units where hydrogen production may be enhanced. The newly added production units may incur additional capital and operating cost to the overall process.
The problem is to identify an economic-viable process pathway that has the lowest carbon footprint.

3. Methodology

A flowchart illustrating the proposed methodology is shown in Figure 1. For a given chemical process, a base case design is first developed. Next, a process simulation model is constructed using commercial software, where the mass and energy balances are obtained.
Heat integration is next carried out for the process, based on the established process integration principles [40]. Heat integration helps to reduce the energy consumption of the process, and hence leads to better economic performance and lower CO2 emission. The carbon footprint and economic performance of the design alternatives are next evaluated. These steps are repeated for all design alternatives before a comparison may be made.
In analyzing the carbon footprint, three types of carbon emission must be taken into consideration. Scope 1 and 2 emissions that are generated directly by the process and through its energy consumption can be determined from the simulation model (see Table 1). Similarly, the amount of CO2 captured or reduced in each scenario can also be derived from the process simulation model. As the boundary of this study is limited to the production stage, scope 3 emissions that are not part of company value chain are excluded from the analysis [41].
The carbon intensity of each design scenario was analyzed using two different indices, i.e., product carbon intensity, which is based on the amount of product made (expressed as kg CO2/kg H2), and economic carbon intensity, which is financial-based (expressed as kg CO2/USD). Scope 1 emissions, E1 (kg CO2/h), can be derived through Equation (1):
E 1 = i = 1 n C G i
where CG is the amount of CO2 generated by each process unit, which can be determined through process simulation. The summation is the total scope 1 emissions from the process.
For scope 2 emissions, E2 (kg CO2/h), all pieces of equipment that utilize electrical energy are taken into account through Equation (2):
E 2 = P C × C E
where Pc is the total power consumption by the equipment (in kWh) within the process boundaries and CE is the carbon intensity of the electricity purchased externally (in kg CO2/kWh).
It is expected that carbon capture, utilization, and storage (CCUS) will be used for carbon footprint reduction in the near future. Through carbon capture (CC), CO2 gas is isolated and removed from the system, which results in net reduction of the carbon footprint of the process. Therefore, the net carbon footprint of the process, CN (kg CO2/h), and product carbon intensity, CIP, are given as:
C N = E 1 + E 2 E CCUS
C I P = C N H
where ECCUS (kg CO2/h) refers to the amount of CO2 emissions captured, utilized, or reduced within the system, and H (kg/h) refers to the amount of hydrogen product.
From an economic standpoint, the operating cost, OP, of the process is the sum of the utility and feed costs required to maintain plant operation. Water and fuel consumption can be determined through simulation and calculation to determine water cost, C w , and fuel cost, C F u e l . They can be added to the feed cost, C F e e d , to yield the materials cost, C m . The electric cost is calculated from the net power consumption, PN (kWh), derived from equipment contributing scope 2 emissions and equipment such as turbines that are able to generate electricity while adjusting the pressure of gas streams. Equations (5)–(7) were used to calculate the operating cost of the process:
C m = C F e e d + C F u e l + C w
P N = P C P G
O P = P N × T + C m
where PG (kWh) refers to any electrical power that is generated by the system and T refers to the tariff rate of the electricity to be purchased.
Additionally, the increase to both capital and operating costs need to be accounted for. The capital cost of each alternative design is calculated, while the extra capital cost (relative to the base case) for the newly added equipment is annualized through the annual worth method, based on an assumed minimum acceptable rate of return (MARR) and total design life. Doing so identifies the annual amount of money that needs to be invested into the plant on top of the annual operating cost for each design scenarios, AW. The sum of both AW and OP is the annualized cost, CA, as shown in Equation (8), which can be used in Equation (9) to determine the economic carbon intensity, CIE:
C A = O P + A W
C I E = C N C A
Several design alternatives are being investigated, making process yield an important factor in comparing the design scenarios. The process yield provides a better understanding of the effect of the changes introduced in each design alternative compared to the base case. The process yield can be derived through Equation (10) by evaluating the theoretical amount of hydrogen recoverable, PT (mol/h), and the actual production rate, PA (mol/h). PT can be derived from the feed molar flowrate and reaction formulas, both of which are pieces of information that can be acquired easily.
Y i e l d ( % ) = P A P T × 100
Product carbon intensity represents the performance of the design from a production standpoint. A lower value is desirable to ensure low carbon emission per unit product made by the corporation. On the other hand, economic carbon intensity refers to the performance of the design from an economic perspective, where a lower value indicates lower emissions (than other alternatives) with the same amount of monetary investment. Alternatively, it also allows higher investment into other aspects of the process (such as process efficiency) while achieving the same CO2 emissions.

4. Case Study

A case study of hydrogen production is used for illustration, which is based on the SMR process.
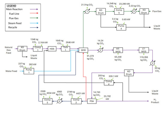
Figure 2 shows the simplified process flow diagram of the base case (see full PFD in Figure S1 in the Supplementary File. The process feed is natural gas received from the natural gas grid, whose composition was retrieved from published data, as shown in Table 2. As natural gas is the only raw material utilized in this process, the feed cost ( C F e e d ) in Equation (5) only accounts for the cost of the natural gas.
As shown in Figure 2, the natural gas feed is first passed through a hydrodesulphurization (HDS) unit containing two packing materials, a hydrogenation catalyst and ZnO. Hydrogen is introduced to convert heavy sulfur-containing compounds (represented by mercaptan) to H2S, which is removed when it passes through the ZnO packing. The H2S gas reacts with the ZnO packing material to form zinc sulfide, which is regularly removed from the HDS unit and replaced with fresh ZnO.
The resulted sulfur-free natural gas is sent to the SMR unit to undergo the reactions represented in Equations (11) and (12), before being sent to the isothermal water gas shift (WGS) reactors, The latter convert the CO formed by the SMR reaction to CO2 and hydrogen; this completes the conversion of methane to a hydrogen product. The stoichiometry of the reaction is shown as Equations (11) and (12):
C H 4 + H 2 O 3 H 2 + C O
C O + H 2 O C O 2 + H 2
Upon completion of the WGS process, purification of the product is required to be compliant with standards. As a global standard for hydrogen fuel is yet to be established, its purity requirement varies accordingly. In this work, the targeted purity of hydrogen fuel was assumed to be 99.97% [44]. This was achieved through the use of pressure swing adsorption (PSA). The resultant tail gas, which is richer in CO2, may be sent to the CC unit (see scenarios in latter section). To improve the final purity of the CO2 product, unreacted hydrocarbons must first be removed.
High temperature is required for the reaction; thus, combustion of gaseous fuel was selected. Usage of tail gas as fuel gas is prioritized over recycling to reduce reliance on fuel that would increase the carbon footprint. The unreacted hydrocarbons in the form of methane and ethane, alongside unextracted hydrogen, provide some fuel value to the tail gas. Note that the operating temperature of the SMR needs to be controlled at about 900°, so to avoid deactivation of the catalyst due to coking from excess heat. Excess tail gas is recycled to the SMR, as the tail gas still contains unreacted methane which can help to improve yield of the hydrogen product. For every mole of methane, four moles of hydrogen can be recovered theoretically, as shown by Equations (11) and (12), respectively. Taking the upcoming largest blue hydrogen production hub that has recently been green lit as reference, the targeted production capacity is taken as 1 GWt [45]. To achieve the target, the required natural gas feed rate is approximately 5.9 Mmol/h, which equates to a theoretical yield of 24 Mmol H2/h. The base case design, however, can only achieve a hydrogen production rate of 15 Mmol/h. Through Equation (10), the yield for the base case design is calculated as 63% (=15/24%), which acts as the baseline for further comparison.
The base case model was constructed using Aspen HYSYS v14 (www.aspentech.com), with simulation results given in Figure S2 in the Supplementary File. Upon completion of process simulation, heat integration and economic analysis were carried out using Aspen Energy Analyzer and Aspen Process Economic Analyzer (www.aspentech.com, accessed on 16 November 2024). Through heat integration, the optimal utility and operating cost can be determined for each design scenario.
From the simulation model, scope 1 emissions can be easily calculated based on the amount of CO2 generated as a by-product (see reaction stoichiometry in Equation (12)) and on steam consumption. In order to quantify scope 2 emissions, it is assumed that the plant is located in Malaysia. Thus, its electric tariffs (in USD) and carbon intensity are used to quantify scope 2 emissions, along with power consumption information identified from the simulation model. These include the cooling water loop, cooling jackets of reactors, and pressure adjustment equipment (e.g., compressors and pumps). The calculation of the carbon intensity (CE) of the Malaysian power mix is shown in Table 3. As shown, the carbon intensity was calculated based on the mix contribution [46]. On the other hand, the electric tariff of 0.072 USD for medium voltage general industrial use was assumed for economic evaluation [47].
The CO2 emissions of each piece of equipment in the base case model were determined and are documented in Tables S1 (Scope 1 emissions) and S2 (Scope 2 emissions). These data were used to calculate the product carbon intensity (CIP) using Equations (1)–(4). Equations (5)–(9) were then utilized to determine the economic carbon intensity (CIE) of the base case model. For this base case model, the total Scope 1 and 2 emissions are reported as 279,471 and 38,835 kg/h, respectively (see Tables S1 and S2). Its turbine (power generation) and SMR process (consuming CO2) contribute to a carbon footprint reduction of 5250 kg/h. Hence, its total carbon footprint is calculated using Equation (3) as 313,046 kg/h (=279,471 + 38,835 − 5250 kg/h), or 2479 kt/y, assuming an annual operating time (AOT) of 7920 h.
Figure 3 shows the product and economic carbon intensity values for the base case. The blue solid lines represent the total carbon emissions with respect to annual production and annualized cost. The process consists of four individual sections. The cumulative carbon emissions of these sections (dotted lines) were added to determine the total carbon emissions of the overall process, as shown in Figure 3. Hence, the latter can be viewed as the composite curve which represents the economic carbon intensity of the process (represented by the gradient of the composite curve).
On the other hand, the second solid line in green in Figure 3 represents the relationship between the process carbon emissions and hydrogen production. The gradient of the segment represents the product carbon intensity of the hydrogen production process. As the base case has an annual production of 238 kt of high purity hydrogen, its product carbon intensity is hence calculated as 10.4 kg CO2/kg H2 (=2479 kt CO2/238 kt H2), close to a previously reported value [49]. The derived annual operating cost is approximately 32 million USD, and the final economic carbon intensity of the base case is calculated as 77.30 kg CO2/USD (=2479 kt CO2/32 million USD). Note that the line representing the economic carbon intensity of the HDS section is not visible in Figure 3 due to its low impact on the overall process. These products and economic carbon intensities will serve as reference values where comparison can be made with other scenarios.
Once the base case is established, three proposed scenarios were introduced; they were simulated and analyzed for their economic and carbon footprint performances. In Scenario 1, a CC unit was added where CO2 from the flue gas is captured for storage; this makes the blue hydrogen product. In scenario 2, a pre-reformation section was added, where additional process units are introduced, hoping to reduce the carbon footprint of the overall process. Adding the pre-reformation section was expected to improve the process yield. In Scenario 3, methanation was introduced after the pre-reformation section, so that the tail gas of the pressure swing absorber (PSA) could be recycled as both reactant and fuel for the SMR reactor. Methanation of tail gas improves the methane concentration of the SMR reactant feed, and hence was expected to enhance the yield of hydrogen in the SMR. Similar to the base case model, all scenarios were simulated in Aspen HYSYS v14, followed by heat integration and economic analysis with Aspen Energy Analyzer and Aspen Process Economic Analyzer (www.aspentech.com, accessed on 16 November 2024). In all scenarios, the capital cost (in USD) was annualized with MARR of 10% and 10 years of design life.

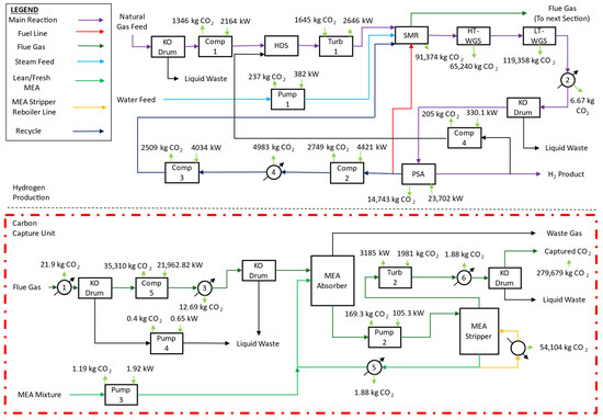
4.1. Scenario 1

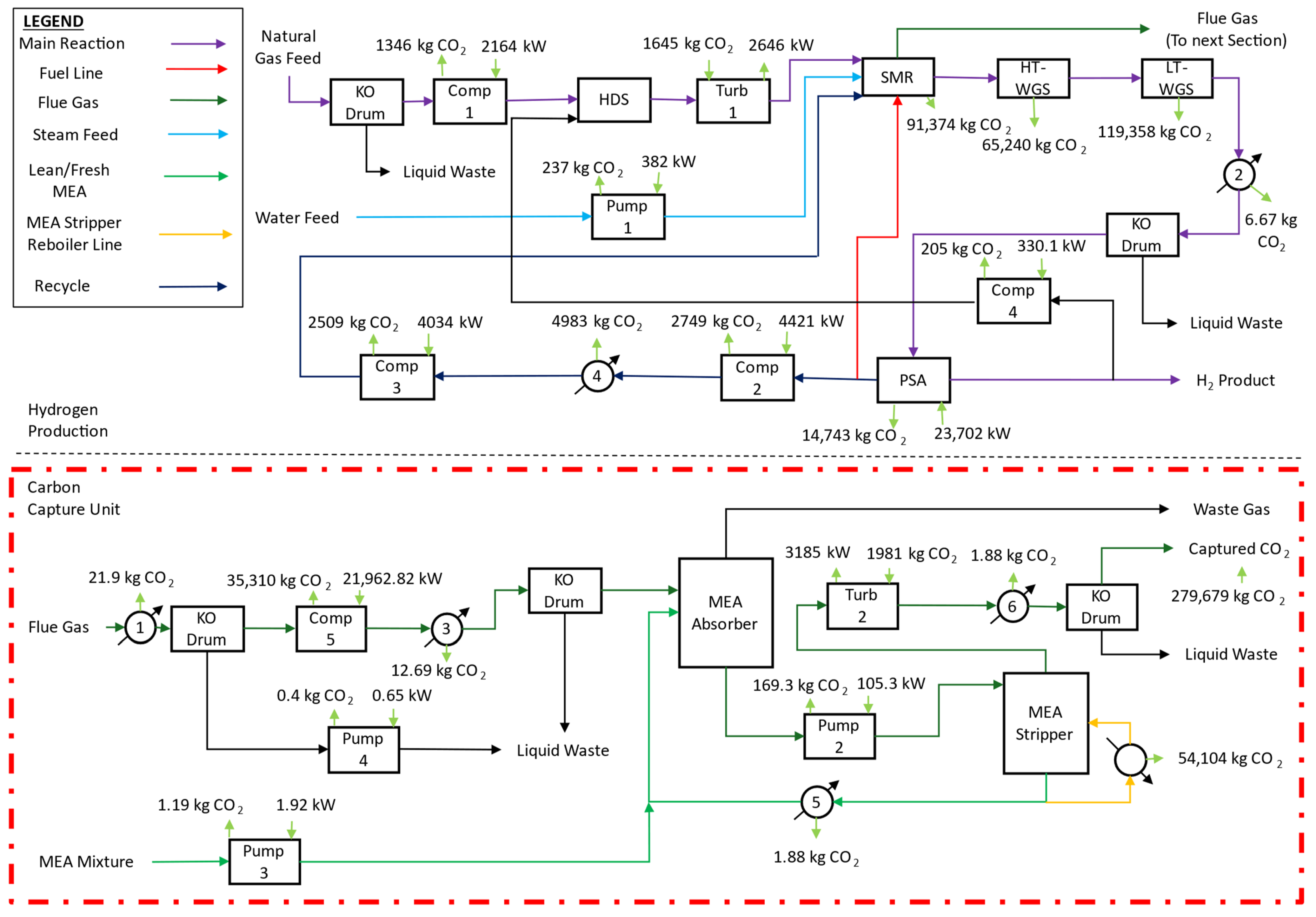
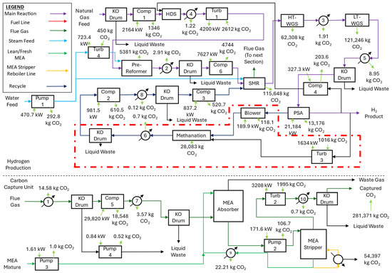
Figure 4 shows the simplified PFD for scenario 1 (full PFD is found in Figure S3 in Supplementary Information file). As shown, a CC system based on monoethanolamine (MEA) absorber was utilized to capture CO2 from the flue gas of reformer. The flue gas was rich in CO2, water, and nitrogen and contained trace amounts of oxygen. By extracting CO2 from the flue gas for carbon sequestration purposes, it was expected that the overall process carbon footprint would be reduced. Amine absorption was selected, as it is a matured technology commonly used for gas sweetening and CO2 removal. The solvent used was a 20 wt% MEA in water mixture. MEA was selected among other amine options, as it is relatively lower cost, with lower focus on H2S removal (sulfur removal is performed by the HDS unit) [50]. As the newly added MEA absorber system only affects the flue gas, the design alternative shown in scenario 1 possessed identical hydrogen production capacity as the base case (i.e., 238 kt).
However, there were some drawbacks to Scenario 1. The proposed change in Scenario 1 led to significant increase in the process equipment needed. This results in extra capital and operating costs, along with additional issues such as space constraints. Note that macro-level effects of the increasing design complexity, such as space constraints, additional workforce requirements, were not considered in this study. The effect of increased operating and capital costs is further discussed in Section 5.
The simulation model for this scenario is shown in Figure S4. The CO2 emissions of all units are shown in Tables S1 (Scope 1) and S2 (Scope 2), while the carbon footprint reduction initiative with CC is reported in Table S3. Hence, the net carbon emissions of this design alternative were calculated using Equation (3) to be 93,286 kg/h, or 740 kt CO2/y (with an AOT of 7920 h). This is a significant improvement, as it is a 70% reduction in carbon emission compared to the base case (2479 kt CO2/y).
The annual operating cost for scenario 1 is 64.14 million USD and requires an additional 2.4 million USD in annual expenditures to install the new units. The product and economic carbon intensity values were calculated as 3.11 kg CO2/kg H2 (=740 kt CO2/238 kt H2) and 11.13 kg CO2/USD (=740 kt CO2/66.5 million USD), respectively. The cumulative carbon emission, hydrogen production, and annual cost information are plotted in Figure 5.

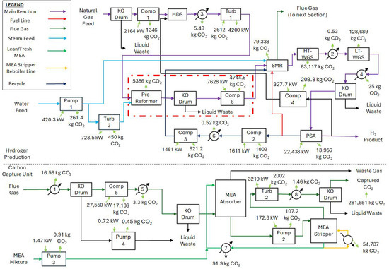
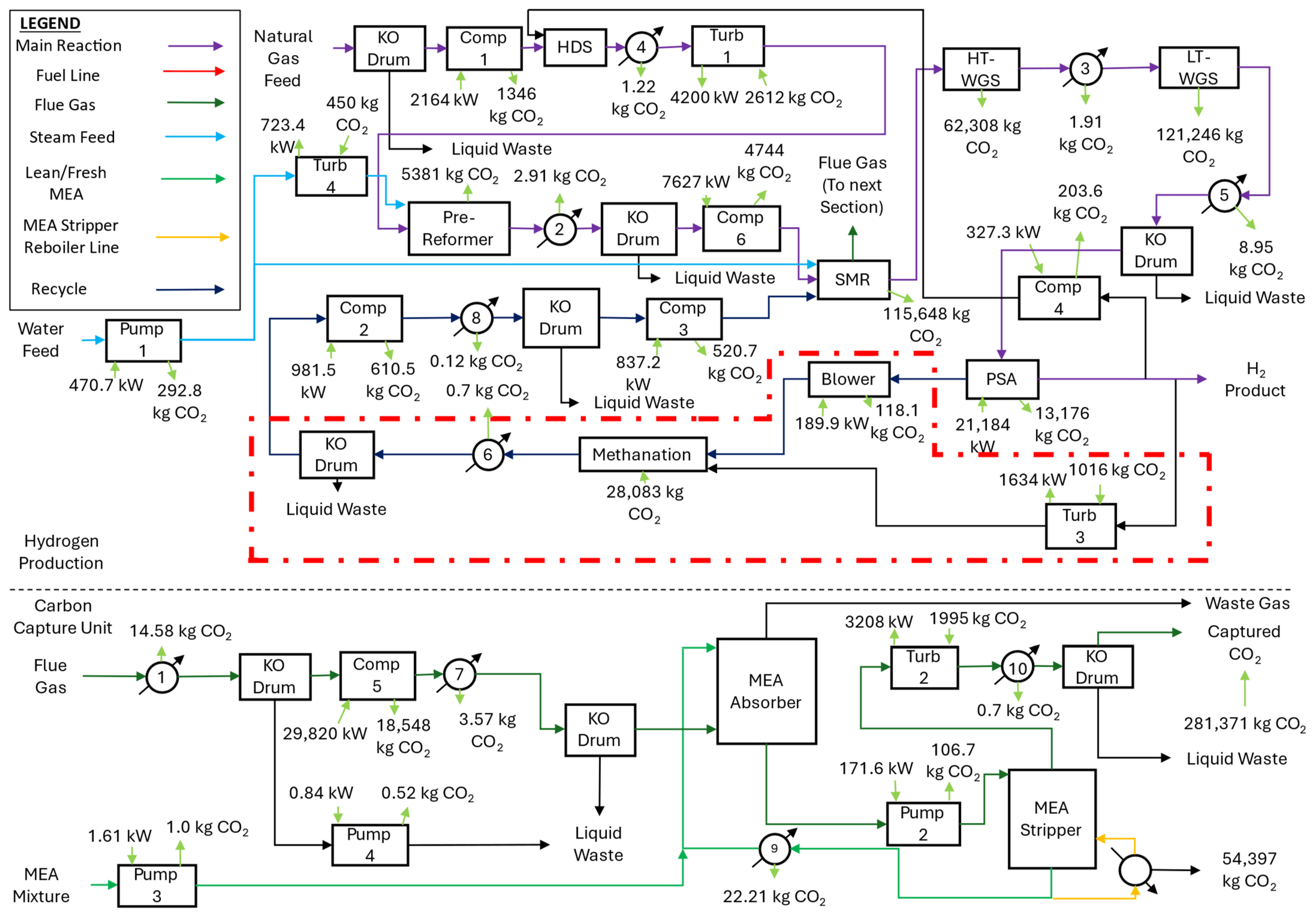
4.2. Scenario 2

Scenario 2 was built on the basis of Scenario 1, where a pre-reformation unit added between the HDS and SMR units, with simplified PFD in Figure 6 (see full PFD in Figure S5 in the Supplementary File). The newly added pre-reformation unit was operated adiabatically at 500 °C and 20 bar (lower compared to the main reformer, at 700 °C and 30 bar). Through the pre-reformation process, heavier hydrocarbons that are present within the feed (mainly ethane) can be broken down into methane. The reactions involved are given in Equations (13) and (14):
C n H 2 n + 2 + 2 n H 2 O 3 n + 1 H 2 + n C O 2
C O 2 + 4 H 2 C H 4 + 2 H 2 O
This additional step allowed the ethane component that was previously unutilized to be converted into the main reactant for the SMR process. In other words, pre-reformation increases the concentration of methane fed to the SMR reactor without changing the initial feed flowrate/composition. Hence, pre-reformation increases both the theoretical and actual yield of the overall process; the latter was calculated using Equation (10). Scenario 2 would produce hydrogen at a rate of 18 Mmol/h, resulting in a 75% yield (=18/24%), while the yields for the base case and scenario 1 are 63%. Similar to scenario 1, scenario 2 possesses similar limitations, such as increased costs, along with additional space and workforce requirements. The effect of the trade-off on the cost of improved production is further discussed in Section 5. The simulation model for scenario 2 is shown in Figure S6 in the Supplementary File.
With the addition of the pre-reformation process, the product carbon and economic intensity values were both affected. Scope 1 (331,250 kg CO2/h; Table S1) and scope 2 (42,504 kg CO2/h; Table S2) emissions, as well as the carbon footprint reduction initiative (286,908 kg CO2/h; Table S3), were then used to calculate the net carbon emissions of this alternative using Equation (3) as 86,846 kg CO2/h (=331,250 + 42,504 − 286,908 kg CO2/h), or 688 kt CO2/y with AOT of 7920 h. It is evidence that the scenario 2 carbon emissions were 72% lower than those in the base case (2479 kt CO2/t), and this success is attributed to both the enhancement of the process yield and the presence of the CC unit.
Scenario 2 would incur 59.35 million USD in operational costs and requires an additional 3 million USD for the installation of the additional units (relative to the base case). The product carbon intensity was hence calculated as 2.43 kg CO2/kg H2 (=688 kt CO2/283 kt CO2). On the other hand, the economic carbon intensity was determined to be 11.02 kg CO2/USD (=688 kt CO2/62.4 million USD). The relationship between carbon emissions, hydrogen production, and the annualized cost of the process is shown in Figure 7.

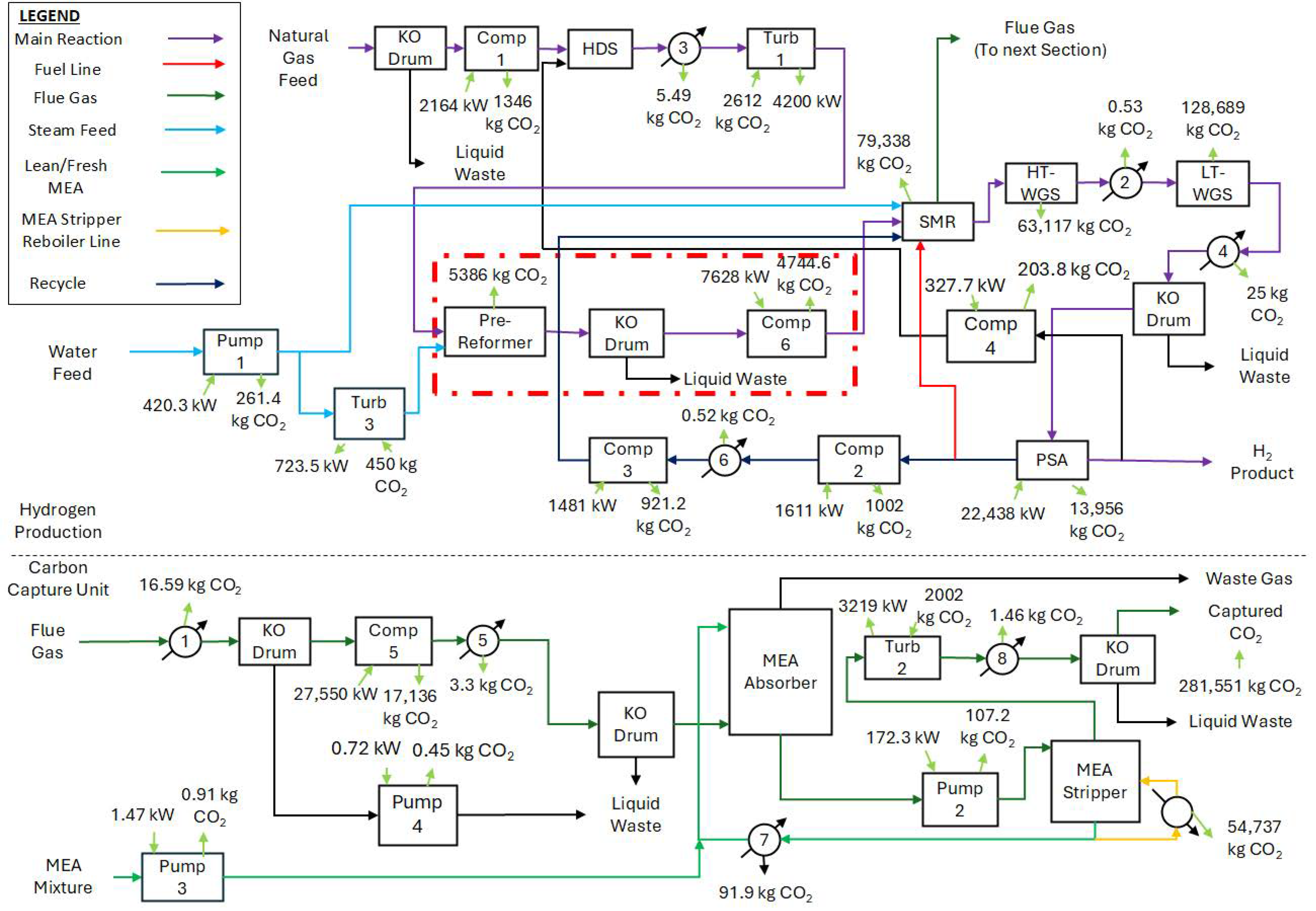
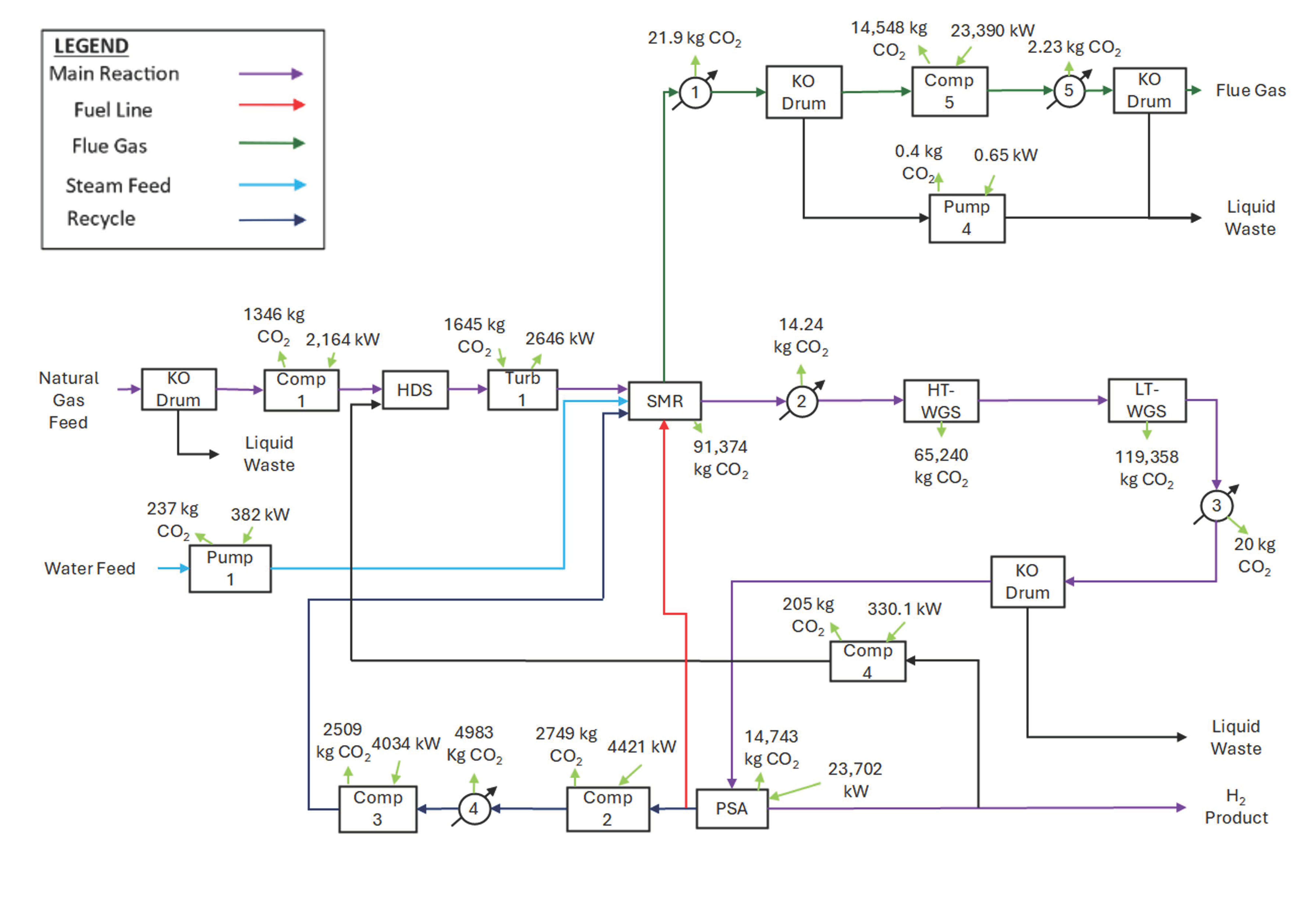
4.3. Scenario 3

The simplified PFD for scenario 3, which was built on the basis of scenario 2, is shown in Figure 8 (see full PFD in Figure S7 in the Supplementary File). The key highlight of scenario 3 is the addition of the methanation unit. The methanation unit is located after the PSA unit, before the tail gas (consists mainly CO2) is recycled to the SMR reactor. Note that the presence of CO2 does not degrade the performance of the various catalysts employed within the system. Excessive concentrations of CO2, however, will have an adverse effect on the reactions taking place within the reactors. As nearly all reactions are reversible, the presence of CO2 products (formed through the SMR and WGS reactions) results in the promotion of a reverse reaction, which led to reduced hydrogen yield. This phenomenon was observed in the simulation conducted for base case and scenario 1, where the side reaction operated in reverse when CO2 composition reached 10 mol%.
The methanation process converts the captured CO2 into methane by reacting it with hydrogen. Hence, methanation effectively turns the captured CO2 into the main reactant. As the methanation process requires hydrogen as feed stock, which is supplied from the end product stream, this additional system acts as both a boost and limitation on the overall process performance. The simulation model indicated an overall decrease in hydrogen yield of 3% compared to that in scenario 2. As the pre-reformation process introduced in scenario 2 was retained, hydrogen was produced in excess; this allowed for the targeted production rate of hydrogen gas fuel to be achieved without any additional feed. The simulation model of scenario 3 is shown in Figure S8.
As before, adding the carbon footprints from the scope 1 and 2 emissions (Tables S1 and S2) and subtracting it from the reduction initiative (Table S3), this design alternative exhibited carbon emissions of 86,466 kg CO2/h (=358,963 + 42,393 − 315,890 kg CO2/h) or 677 kt CO2/y, resulting in a 73% reduction in carbon emissions (compared to the base case).
The annual operating cost for the design alternative in scenario 3 was determined to be 58.16 million USD, while an additional 3.9 million USD was required annually for all the new equipment relative to the base case. The product carbon intensity of the new design was hence calculated as 2.50 kg CO2/kg H2 (=677 kt CO2/270 kt H2). On the other hand, the economic carbon intensity was calculated as 10.91 kg CO2/USD (=677 kt CO2/62.1 million USD). The carbon emissions, hydrogen production, and annual costs are plotted in Figure 9.

5. Summary

The performance of each design alternative is shown in Table 4.
As shown in Table 4, all scenarios achieved the primary objective of reducing the overall carbon footprint of the process. Scenario 2 has the best performance, while scenario 3 is the close second.
The base case design does not feature any CC capabilities. The hydrogen produced through such designs is classified as grey hydrogen, with a product carbon intensity of 10.41 kg CO2/kg H2, which aligns with the results reported by Yan et al. [50]. Through the introduction of amine absorption as the CC method, hydrogen produced in scenario 1 is now categorized as blue hydrogen. As the CC unit is introduced at the end of base case design, it does not affect the production rate. With the added facilities to capture CO2 in the flue gas, the product carbon intensity was reduced by 70% to 3.11 kg CO2/kg H2. This value is close to the value of 3.2 kg CO2/kg H2 reported by Yan et al. [49]. Through the introduction of pre-reformation, scenario 2 was able to achieve the lowest product carbon intensity, at 2.43 kg CO2/kg H2. The pre-reformation unit increases the production rate of hydrogen fuel gas by 19% to 283 kt/y, while minimizing its carbon footprint. Scenario 3 achieved the second best results, with a product carbon intensity of 2.50 kg CO2/kg H2. The difference in performance between scenarios 3 and 2 was mainly due to the reduction in yield caused by the need to feed part of the produced hydrogen into the methanation unit. Even though methanization achieved a higher reduction in product carbon intensity (73% compared to 72% in scenario 2), it was not significant enough to offset the negative effects of the yield reduction.
With an increased yield, the changes introduced in scenarios 2 and 3 also influence the total profits. The economic analysis for each design alternative is also included in Table 4, with detailed capital cost break down found in Table S4 (in the Supporting Information). As of 2023, the largest H2 fuel supplier has set the price for H2 fuel to 36 USD/kg [51]. The same value was used as the selling price of H2 fuel for the economic analysis. The feed cost was instead set as 7.5 USD/mmBTU [52].
From an economic carbon intensity standpoint, the introduction of CC in scenario 1 had the largest impact. As economic carbon intensity is a function of process carbon emissions and annualized cost, scenario 3 exhibits better performance than scenario 2, which was considered best from a production perspective. Reduction in yield is not taken into account when considering economic carbon intensity, so the ability of methanation to reduce carbon emissions through CO2 utilization is highlighted. Both scenarios 2 and 3 require more equipment than scenario 1, which resulted in higher capital costs. Note, however, that they have lower operating costs, due to their lower energy consumption; this is shown in Figure 10.
From the energy consumption distribution shown in Figure 10, only the compressors and PSA unit have a significant effect on the energy consumption of the process. Note that the energy consumption of the PSA unit is similar in all scenarios, while significant changes were observed for that of the compressors. Scenario 1 is observed to have a much higher energy consumption compared to the other scenarios. This is due to reduced flowrate of the two-stage compression stream. In Scenario 2, more tail gas was recycled as burner fuel, which does not require compression, whereas the methanation product stream in scenario 3 has a lower flowrate compared to tail gas feed.

6. Sensitivity Analysis

A sensitivity analysis was conducted with Scenario 3 as the basis to determine the impact of variations in various inputs on product carbon intensity and economic carbon intensity, with the results shown in Figure 11 and Figure 12. For the former, the effect of fluctuations in process yield and CC efficiency (MEA system and methanation unit) on product carbon intensity was studied. From Figure 11, it is observed that the performance of the MEA systems had a significant effect on the overall product carbon intensity of Scenario 3, which was then followed by process yield and efficiency of the methanation unit. This is because the MEA system acts as the main CC technology responsible for bulk removal of CO2 from the process streams, while the methanation unit acts as a supplementary system to boost the overall CC rate. The sensitivity analysis results suggest that the MEA system should be maintained with high efficiency, so as to lower the carbon footprint of the hydrogen product in the long term. Even though yield fluctuations had a less pronounced effect on product carbon intensity, Figure 11 shows that the product carbon intensity exponentially increased and decreased as the yield decreased and increased.
As shown in Equation (8), economic carbon intensity is a function of both annualized capital costs and operating costs. A sensitivity analysis was carried out to determine the effect of these costs on the economic carbon intensity of Scenario 3. Figure 12 shows that increased operating costs resulted in an exponential decrease in economic carbon intensity, while annualized capital costs had little influence. As the annualized capital costs are based on the additional costs required compared to the base case, this amount (3.91 million USD) was significantly lower than the operating costs (58.16 million USD). Even though Scenario 3 had the highest capital costs due to the greatest number of pieces of equipment, its operating costs were the lowest (see Table 4). The reason for this was deviation in flowrates for the two-stage compressors used for recycling of the PSA tail gas.
It should be noted that the design alternatives with lower economic carbon intensity required higher monetary investment to achieve the same rate of CO2 emissions. However, the increased investment may also result in improved economic performance (e.g., lower operating costs) in the long run.

7. Conclusions

In this work, a graphical technique for rapid screening of conceptual design alternatives based on carbon footprint is proposed. A case study consisting of a typical SMR-based blue hydrogen production process was analyzed for its produced carbon and economic carbon intensities. Three scenarios with different technologies (CC, pre-reformation, and methanation) were considered. Heat integration was performed for all scenarios to ensure the energy consumption of the designs was minimized before comparisons were made. All scenarios achieved varying levels of improvement over the base case, while achieving the production target. Scenarios 2 and 3 demonstrated better performance from product carbon intensity and economic carbon intensity perspectives, respectively. The product carbon intensity of Scenario 2 was reported as 2.43 kg CO2/kg H2, which was the lowest among all scenarios. On the other hand, Scenario 3 exhibited the lowest economic carbon intensity among all scenarios, i.e., 10.91 kg CO2/USD.
Product and economic carbon intensity values provide useful insights to the environmental impact of hydrogen production processes. The value of these insights is approximately equivalent to that of a traditional LCA study, but our analysis can be conducted during the conceptual design stage, when relevant data is scarce. Moreover, the idea presented by this work is highly adaptable once the process carbon emissions are determined. This methodology is readily applicable to a wide range of conceptual design problems. A lack of concrete data is a common problem for all projects during the conceptual design phase. The many possible reaction pathways based on various feed tock types also contribute to the large number of potential solutions that need to be vetted to identify high potential design options. The newly proposed indices, i.e., product and economic carbon intensity, only require the process emissions from a limited scope (feed stock to product, excluding emission during feed stock acquisition and after product formation) as input. Through simplification of carbon emission analysis, some leeway is made available with regard to the quality of data required to conduct the relevant study. Both of these are key factors that allow carbon footprint analysis to be conducted more efficiently. Future work should focus on using the methodology to identify where data acquisition efforts should focus to give better footprint estimates. Evaluating decarbonization efforts based on the hybrid use of renewable energy, solar electrolyser, and/or combined heat and power to reduce the carbon footprint of the power consumption is another promising direction. Exploration into improving the economic analysis and factoring in the wider scale carbon trading market and governmental subsidies are also valid avenues for improvement of this work.

Supplementary Materials

The following supporting information can be downloaded at: https://www.mdpi.com/article/10.3390/pr13041254/s1, Figure S1: Full PFD for base case, Figure S2: Simulation flowsheet of base case design, Figure S3: Full PFD for scenario 1 (with CC unit), Figure S4: Simulation flowsheet of scenario 1 (with CC unit), Figure S5: Full PFD for scenario 2 (with pre-reformation unit), Figure S6: Simulation flowsheet of scenario 2 (with pre-reformation unit), Figure S7: Full PFD for scenario 3 (with methanation units), Figure S8: Simulation flowsheet of scenario 3 (with methanation units). Table S1: Scope 1 Emission for each design alternative case (kg CO2/h), Table S2: Scope 2 Emission for each design alternative (kg CO2/h), Table S3: Detailed carbon footprint reduction of each case (kg CO2/h), Table S4: Detailed capital cost breakdown of each design (Mil USD).

Author Contributions

Conceptualization, Z.A.P. and D.C.Y.F.; methodology, E.Y.H.C.; software, E.Y.H.C.; validation, Y.K.W. and D.C.Y.F.; formal analysis, E.Y.H.C.; writing—original draft preparation, E.Y.H.C.; writing—review and editing, Y.K.W., Z.A.P., R.R.T. and D.C.Y.F.; visualization, E.Y.H.C.; supervision, Y.K.W. and D.C.Y.F. All authors have read and agreed to the published version of the manuscript.

Funding

This research received no external funding.

Data Availability Statement

The original contributions presented in this study are included in the article/Supplementary Materials. Further inquiries can be directed to the corresponding author(s).

Acknowledgments

The support and guidance provided by Joshua YL Liew is gratefully acknowledged.

Conflicts of Interest

The authors declare no conflict of interest.

Nomenclature

CAGRCompound annual growth rate
UNFCCCUnited Nations Framework Convention on Climate Change
CCSCarbon capture and storage
LCALife cycle analysis
IOAInput–output analysis
CEPACarbon emission pinch analysis
EIAEnvironmental impact assessment
ISOInternational Organization for Standardization
SMRSteam methane reformation
GHGGreenhouse gas
E1Scope 1 emission
E2Scope 2 emission
CGCO2 generated by process unit
PcTotal power consumption
CECarbon intensity of electricity purchased
CNNet carbon footprint
CIPProduct carbon intensity
ECCUSCO2 emissions captured, utilized, or reduced
HHydrogen produced
OPOperating cost
C w Water cost
C F u e l Fuel cost
C F e e d Feed cost
C m Materials cost
PNNet power consumption
PGElectrical power generated by the system
TElectric tariff rate
MARRMinimum acceptable rate of return
AWAnnual cost
CAAnnualized cost
CIEEconomic carbon intensity
PTTheoretical amount of hydrogen recoverable
PAActual production rate
HDSHydrodesulfurization
WGSWater gas shift
PSAPressure swing adsorption
CCCarbon capture
AOTAnnual operating time
MEAMonoethanolomine

References

  1. Power Generation Market. Precedence Research. 2023. Available online: https://www.precedenceresearch.com/power-generation-market#:~:text=The global power generation market size was accounted at USD,8.04%25 from 2023 to 2032 (accessed on 28 January 2023).
  2. World Energy Balances: Overview. IEA. Paris. 2023. Available online: https://www.oecd.org/about/#:~:text=The Organisation for Economic Co, and well-being for all (accessed on 5 November 2023).
  3. Ritchie, H.; Roser, M. CO2 Emissions. Our World in Data. 2020. Available online: https://ourworldindata.org/co2-emissions (accessed on 28 January 2023).
  4. United Nations. For a Liveable Climate: Net-Zero Commitments Must Be Backed by Credible Action, United Nations. 2023. Available online: https://www.un.org/en/climatechange/net-zero-coalition#:~:text=to%202010%20levels.-,To%20keep%20global%20warming%20to%20no%20more%20than%201.5°,reach%20net%20zero%20by%202050 (accessed on 26 January 2024).
  5. United Nations Framework Convention on Climate Change. COP 28: What Was Achieved and What Happens Next? United Nations Framework Convention on Climate Change. 2024. Available online: https://unfccc.int/cop28/5-key-takeaways#end-of-fossil-fuels (accessed on 26 January 2024).
  6. United Nations Framework Convention on Climate Change. Record Number of National Adaptation Plans Submitted in 2023, But More Are Needed. 2023. Available online: https://unfccc.int/news/record-number-of-national-adaptation-plans-submitted-in-2023-but-more-are-needed (accessed on 26 January 2024).
  7. Energy Institute. Statistical Review of World Energy. Energy Institute: London, UK, 2023. [Google Scholar]
  8. Ezhiljenekkha, G.B.; MarsalineBeno, M. Review of Power Quality Issues in Solar and Wind Energy. Mater. Today Proc. 2020, 24, 2137–2143. [Google Scholar] [CrossRef]
  9. Wang, Z. Identifying green hydrogen produced by grid electricity. Int. J. Hydrogen Energy 2024, 81, 654–674. [Google Scholar] [CrossRef]
  10. National Academies of Science Engineering and Medicine. New Directions for Chemical Engineering; National Academies Press: Washington, DC, USA, 2022. [Google Scholar] [CrossRef]
  11. IRENA. Hydrogen, Internaitonal Renewable Energy Agency. 2022. Available online: https://www.irena.org/Energy-Transition/Technology/Hydrogen (accessed on 4 December 2023).
  12. Park, C.; Koo, M.; Woo, J.; Hong, B.I.; Shin, J. Economic valuation of green hydrogen charging compared to gray hydrogen charging: The case of South Korea. Int. J. Hydrogen Energy 2022, 47, 14393–14403. [Google Scholar] [CrossRef]
  13. Noussan, M.; Raimondi, P.P.; Scita, R.; Hafner, M. The role of green and blue hydrogen in the energy transition—A technological and geopolitical perspective. Sustainability 2021, 13, 298. [Google Scholar] [CrossRef]
  14. Kakoulaki, G.; Kougias, I.; Taylor, N.; Dolci, F.; Moya, J.; Jäger-Waldau, A. Green hydrogen in Europe—A regional assessment: Substituting existing production with electrolysis powered by renewables. Energy Convers. Manag. 2021, 228, 113649. [Google Scholar] [CrossRef]
  15. Yue, M.; Lambert, H.; Pahon, E.; Roche, R.; Jemei, S.; Hissel, D. Hydrogen energy systems: A critical review of technologies, applications, trends and challenges. Renew. Sustain. Energy Rev. 2021, 146, 111180. [Google Scholar] [CrossRef]
  16. Lebrouhi, B.E.; Djoupo, J.J.; Lamrani, B.; Benabdelaziz, K.; Kousksou, T. Global hydrogen development—A technological and geopolitical overview. Int. J. Hydrogen Energy 2022, 47, 7016–7048. [Google Scholar] [CrossRef]
  17. Marocco, P.; Gandiglio, M.; Audisio, D.; Santarelli, M. Assessment of the role of hydrogen to produce high-temperature heat in the steel industry. J. Clean. Prod. 2023, 388, 135969. [Google Scholar] [CrossRef]
  18. Falfari, S.; Cazzoli, G.; Mariani, V.; Bianchi, G.M. Hydrogen Application as a Fuel in Internal Combustion Engines. Energies 2023, 16, 2545. [Google Scholar] [CrossRef]
  19. Zhang, Y.; Wang, Y.; Cui, H.; Wang, F.; Li, Z.; Sun, C.; Jia, Y.; Xie, Y.; Song, F.; Wang, J.; et al. Co-pyrolysis of biomass with Red Mud: An efficient approach to improving bio-oil quality and resourceful utilization of the iron in Red Mud. Fuel 2023, 355, 129482. [Google Scholar] [CrossRef]
  20. Thomas, G.; Pidgeon, N.; Henwood, K. Hydrogen, a less disruptive pathway for domestic heat? Exploratory findings from public perceptions research. Clean. Prod. Lett. 2023, 5, 100047. [Google Scholar] [CrossRef]
  21. Martire, M.; Kaya, A.F.; Morselli, N.; Puglia, M.; Allesina, G.; Pedrazzi, S. Analysis and optimization of a hybrid system for the production and use of green hydrogen as fuel for a commercial boiler. Int. J. Hydrogen Energy 2024, 56, 769–779. [Google Scholar] [CrossRef]
  22. Ali, A.; Houda, M.; Waqar, A.; Khan, M.B.; Deifalla, A.; Benjeddou, O. A review on application of hydrogen in gas turbines with intercooler adjustments. Results Eng. 2024, 22, 101979. [Google Scholar] [CrossRef]
  23. IRENA. Hydrogen: A Renewable Energy Perspective; International Renewable Energy Agency: Abu Dhabi, United Arab Emirates, 2019. [Google Scholar]
  24. Voldsund, M.; Reyes-Lúa, A.; Fu, C.; Ditaranto, M.; Nekså, P.; Mazzetti, M.J.; Brekke, O.; Bindingsbø, A.U.; Grainger, D.; Pettersen, J. Low carbon power generation for offshore oil and gas production. Energy Convers. Manag. X 2023, 17, 100347. [Google Scholar] [CrossRef]
  25. Alghool, D.; Haouari, M.; Trucco, P. It is not the same blue: A comparative LCA study of blue hydrogen supply network pathways. Int. J. Hydrogen Energy 2024, 81, 214–224. [Google Scholar] [CrossRef]
  26. Bauer, C.; Treyer, K.; Antonini, C.; Bergerson, J.; Gazzani, M.; Gencer, E.; Gibbins, J.; Mazzotti, M.; McCoy, S.T.; McKenna, R.; et al. On the climate impacts of blue hydrogen production. Sustain. Energy Fuels 2022, 6, 66–75. [Google Scholar] [CrossRef]
  27. Hydrogen Council. Hydrogen Decarbonization Pathways; Hydrogen Council: Brussels, Belgium, 2021; p. 14. Available online: https://hydrogencouncil.com/wp-content/uploads/2021/01/Hydrogen-Council-Report_Decarbonization-Pathways_Executive-Summary.pdf (accessed on 4 December 2023).
  28. Incer-Valverde, J.; Korayem, A.; Tsatsaronis, G.; Morosuk, T. “Colors” of hydrogen: Definitions and carbon intensity. Energy Convers. Manag. 2023, 291, 117294. [Google Scholar] [CrossRef]
  29. Burchart, D.; Gazda-Grzywacz, M.; Grzywacz, P.; Burmistrz, P.; Zarębska, K. Life Cycle Assessment of Hydrogen Production from Coal Gasification as an Alternative Transport Fuel. Energies 2022, 16, 383. [Google Scholar] [CrossRef]
  30. Zang, G.; Graham, E.J.; Mallapragada, D. H2 production through natural gas reforming and carbon capture: A techno-economic and life cycle analysis comparison. Int. J. Hydrogen Energy 2023, 49, 1288–1303. [Google Scholar] [CrossRef]
  31. Dong, Q.; Zhong, C.; Geng, Y.; Dong, F.; Chen, W.; Zhang, Y. A bibliometric review of carbon footprint research. Carbon Footpr. 2024, 3, 3. [Google Scholar] [CrossRef]
  32. Tan, R.R.; Foo, D.C. Pinch analysis approach to carbon-constrained energy sector planning. Energy 2007, 32, 1422–1429. [Google Scholar] [CrossRef]
  33. Tjan, W.; Tan, R.R.; Foo, D.C. A graphical representation of carbon footprint reduction for chemical processes. J. Clean. Prod. 2010, 18, 848–856. [Google Scholar] [CrossRef]
  34. Yap, J.Y.; Tan, J.; Foo, D.C.; Tan, R.R.; Papadokonstantakis, S.; Badr, S. A graphical method for carbon dioxide emissions reduction in multi–product plants. Process Saf. Environ. Prot. 2020, 133, 51–63. [Google Scholar] [CrossRef]
  35. Tan, R.R.; Aviso, K.B.; Foo, D.C. Carbon emissions pinch analysis of economic systems. J. Clean. Prod. 2018, 182, 863–871. [Google Scholar] [CrossRef]
  36. Ramanath, T.; Foo, D.C.; Tan, R.R.; Tan, J. Integrated enterprise input-output and carbon emission pinch analysis for carbon intensity reduction in edible oil refinery. Chem. Eng. Res. Des. 2023, 193, 826–842. [Google Scholar] [CrossRef]
  37. Nita, A.; Fineran, S.; Rozylowicz, L. Researchers’ perspective on the main strengths and weaknesses of Environmental Impact Assessment (EIA) procedures. Environ. Impact Assess. Rev. 2022, 92, 106690. [Google Scholar] [CrossRef]
  38. Mandelik, Y.; Dayan, T.; Feitelson, E. Issues and dilemmas in ecological scoping: Scientific, procedural and economic perspectives. Impact Assess. Proj. Apprais. 2005, 23, 55–63. [Google Scholar] [CrossRef]
  39. Morgan, R.K. Environmental impact assessment: The state of the art. Impact Assess. Proj. Apprais. 2012, 30, 5–14. [Google Scholar] [CrossRef]
  40. Robin, S. Chemical Process Design and Integration, 2nd ed.; Wiley: Hoboken, NJ, USA, 2016. [Google Scholar]
  41. National Grid. What Are Scope 1, 2 and 3 Carbon Emissions? 2023. Available online: https://www.nationalgrid.com/stories/energy-explained/what-are-scope-1-2-3-carbon-emissions (accessed on 28 November 2023).
  42. United States Environmental Protection Agency. Scopes 1, 2 and 3 Emissions Inventorying and Guidance. 2024. Available online: https://www.epa.gov/climateleadership/scopes-1-2-and-3-emissions-inventorying-and-guidance (accessed on 15 September 2024).
  43. Gas Processors Suppliers Association. Engineering Data Book; Gas Processors Suppliers Association: Tulsa, OK, USA, 2004; pp. 1–32. [Google Scholar]
  44. Yang, Y.; Wang, G.; Zhang, L.; Zhang, S.; Lin, L. Comparison of Hydrogen Specification in National Standards for China. In Proceedings of the 2019 4th International Conference on Advances in Energy and Environment Research (ICAEER 2019), Shanghai, China, 16–18 August 2019; Volume 118, p. 03042. [Google Scholar] [CrossRef]
  45. Energy Institute. UK’s Largest Blue Hydrogen Production Hub Given Initial Go Ahead. 2024. Available online: https://knowledge.energyinst.org/new-energy-world/article?id=138543 (accessed on 29 August 2024).
  46. Energy Commision. Malaysia Energy Statistics Handbook 2021. 2023. Available online: www.st.gov.my (accessed on 3 February 2023).
  47. Pricing & Tariffs. Tenaga Nasional Berhad. 2014. Available online: https://www.tnb.com.my/commercial-industrial/pricing-tariffs1/ (accessed on 19 April 2023).
  48. Moonmaw, W.; Burgherr, P.; Heath, G.; Lenzen, M.; Nyboer, J.; Verbruggen, A. Annex II: Methodology. In Special Report on Renewabe Energy Sources and Climate Change Mitigation; Edenhofer, O., Pichs-Madruga, R., Sokona, Y., Seyboth, K., Matschoss, P., Kadner, S., Zwickel, T., Eickemeier, P., Hansen, G., Schlomer, S., et al., Eds.; Cambridge University Press: Cambridge, UK, 2011. [Google Scholar]
  49. Yan, F.; Simon, N.; McCurdy, M. Why Should We Care About Hydrogen Carbon Intensity? ICF. 2022. Available online: https://www.icf.com/insights/energy/care-about-hydrogen-carbon-intensity (accessed on 28 January 2023).
  50. Yusuf, M. Selection of Amine in Natural Gas Sweetening Process for Acid Gases Removal: A Review of Recent Studies. Pet. Petrochem. Eng. J. 2017, 1, 1–7. [Google Scholar] [CrossRef]
  51. Collins, L. It Is Now Almost 14 Times More Expensive to Drive a Toyota Hydrogen Car in California Than a Comparable Tesla EV. Hydrogeninsight. 2023. Available online: https://www.hydrogeninsight.com/transport/analysis-it-is-now-almost-14-times-more-expensive-to-drive-a-toyota-hydrogen-car-in-california-than-a-comparable-tesla-ev/2-1-1519315 (accessed on 2 September 2024).
  52. Suruhanjaya Tenaga Malaysia. Regulated Piped Gas Prices. 2021. Available online: https://www.st.gov.my/contents/2021/Fuel Prices/11 Nov/1- Regulated piped gas prices as of November 2021.pdf (accessed on 3 February 2023).
Figure 1. Flowchart for the proposed methodology.
Figure 1. Flowchart for the proposed methodology.
Processes 13 01254 g001
Figure 2. Simplified PFD for the base case.
Figure 2. Simplified PFD for the base case.
Processes 13 01254 g002
Figure 3. Product carbon intensity and economic carbon intensity diagram for the base case.
Figure 3. Product carbon intensity and economic carbon intensity diagram for the base case.
Processes 13 01254 g003
Figure 4. Simplified PFD for scenario 1 (the dotted line indicates the newly added CC unit).
Figure 4. Simplified PFD for scenario 1 (the dotted line indicates the newly added CC unit).
Processes 13 01254 g004
Figure 5. Product carbon intensity and economic carbon intensity diagram for scenario 1.
Figure 5. Product carbon intensity and economic carbon intensity diagram for scenario 1.
Processes 13 01254 g005
Figure 6. Simplified PFD for scenario 2 (the dotted line indicates the newly added pre-reformation unit).
Figure 6. Simplified PFD for scenario 2 (the dotted line indicates the newly added pre-reformation unit).
Processes 13 01254 g006
Figure 7. Product carbon intensity and economic carbon intensity diagram for scenario 2.
Figure 7. Product carbon intensity and economic carbon intensity diagram for scenario 2.
Processes 13 01254 g007
Figure 8. Simplified PFD for scenario 3 (the dotted line indicates the newly added methanation unit).
Figure 8. Simplified PFD for scenario 3 (the dotted line indicates the newly added methanation unit).
Processes 13 01254 g008
Figure 9. Product carbon intensity and economic carbon intensity diagram for scenario 3.
Figure 9. Product carbon intensity and economic carbon intensity diagram for scenario 3.
Processes 13 01254 g009
Figure 10. Energy consumption distribution of each design.
Figure 10. Energy consumption distribution of each design.
Processes 13 01254 g010
Figure 11. Sensitivity analysis of process yield and CC efficiency on product carbon intensity.
Figure 11. Sensitivity analysis of process yield and CC efficiency on product carbon intensity.
Processes 13 01254 g011
Figure 12. Sensitivity results of annualized capital and operating costs on economic carbon intensity.
Figure 12. Sensitivity results of annualized capital and operating costs on economic carbon intensity.
Processes 13 01254 g012
Table 1. Definitions of the three types of emissions [42].
Table 1. Definitions of the three types of emissions [42].
TypeDescription
Scope 1Direct greenhouse (GHG) emissions that occur from sources that are controlled or owned by an organization.
Scope 2Indirect GHG emissions associated with the purchase of electricity, steam, heat, or cooling. Although the emissions physically occur at the facility where they are generated, they are accounted for in an organization’s GHG inventory because they are a result of the organization’s energy use.
Scope 3Result from the activities of assets not owned or controlled by the organization in question. All emissions not included in an organization’s scope 1 and 2 emissions are categorized as scope 3 emissions.
Table 2. Natural gas feed composition [43].
Table 2. Natural gas feed composition [43].
ComponentMolar Fraction
CH40.7500
C2+0.1500
CO20.0300
N20.0300
H2S0.0007
Mercaptan0.0193
H2O0.0193
Table 3. Carbon intensity of Malaysia’s power mix.
Table 3. Carbon intensity of Malaysia’s power mix.
Energy SourceCarbon Intensity (kg CO2/kWh) [46]Mix Contribution (%) [48]Overall Carbon Intensity (kg CO2/kWh)
Coal1.00150.90.510
Natural Gas0.46930.80.144
Hydropower0.00415.90.001
Bioenergy0.0181.90.000
Diesel0.840.40.003
Overall Mix-1000.658
Table 4. Performance of each case from a production perspective.
Table 4. Performance of each case from a production perspective.
Base CaseScenario 1Scenario 2Scenario 3
Product CI
(kg CO2/kg H2)
10.413.112.432.50
Yield63%63%75%72%
Capital cost
(million USD)
3019303430383043
Operating cost (million USD/y)32.0764.1459.3558.16
Annualized cost (million USD/y)32.07 *66.5062.3962.07
Economic CI
(kg CO2/USD)
77.3011.1311.0210.91
Net profit (million USD) (net profit after accounting for feed cost and utility cost)1781169433322890
Payback period (Year)1.691.790.911.05
* Based on Equation (8), the annualized cost ( C A ) is the sum of the operating costs and the annualized capital cost difference between the design alternative and that of the base case. As no additional capital costs were incurred for the base case, its operating costs were taken as its annualized costs.
Disclaimer/Publisher’s Note: The statements, opinions and data contained in all publications are solely those of the individual author(s) and contributor(s) and not of MDPI and/or the editor(s). MDPI and/or the editor(s) disclaim responsibility for any injury to people or property resulting from any ideas, methods, instructions or products referred to in the content.

Share and Cite

MDPI and ACS Style

Chan, E.Y.H.; Adi Putra, Z.; Tan, R.R.; Wan, Y.K.; Foo, D.C.Y. Carbon Footprint Analysis of Chemical Production: A Case Study of Blue Hydrogen Production. Processes 2025, 13, 1254. https://doi.org/10.3390/pr13041254

AMA Style

Chan EYH, Adi Putra Z, Tan RR, Wan YK, Foo DCY. Carbon Footprint Analysis of Chemical Production: A Case Study of Blue Hydrogen Production. Processes. 2025; 13(4):1254. https://doi.org/10.3390/pr13041254

Chicago/Turabian Style

Chan, Eric Y. H., Zulfan Adi Putra, Raymond R. Tan, Yoke Kin Wan, and Dominic C. Y. Foo. 2025. "Carbon Footprint Analysis of Chemical Production: A Case Study of Blue Hydrogen Production" Processes 13, no. 4: 1254. https://doi.org/10.3390/pr13041254

APA Style

Chan, E. Y. H., Adi Putra, Z., Tan, R. R., Wan, Y. K., & Foo, D. C. Y. (2025). Carbon Footprint Analysis of Chemical Production: A Case Study of Blue Hydrogen Production. Processes, 13(4), 1254. https://doi.org/10.3390/pr13041254

Note that from the first issue of 2016, this journal uses article numbers instead of page numbers. See further details here.

Article Metrics

Back to TopTop