Advanced Process Control Strategies for Efficient Methanol Production from Natural Gas
Abstract
1. Introduction
2. Methodological Framework
3. Model Development and Validation
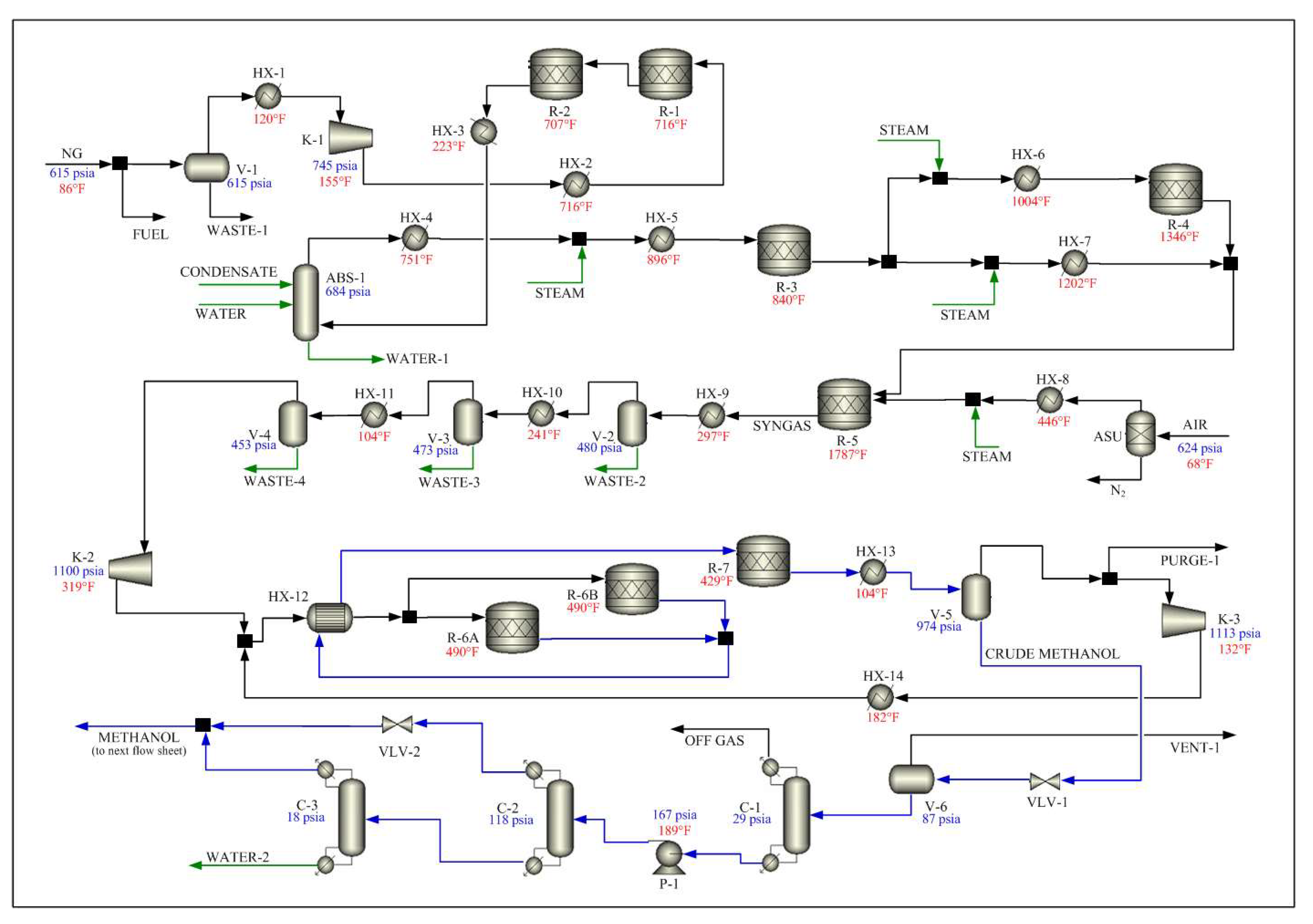
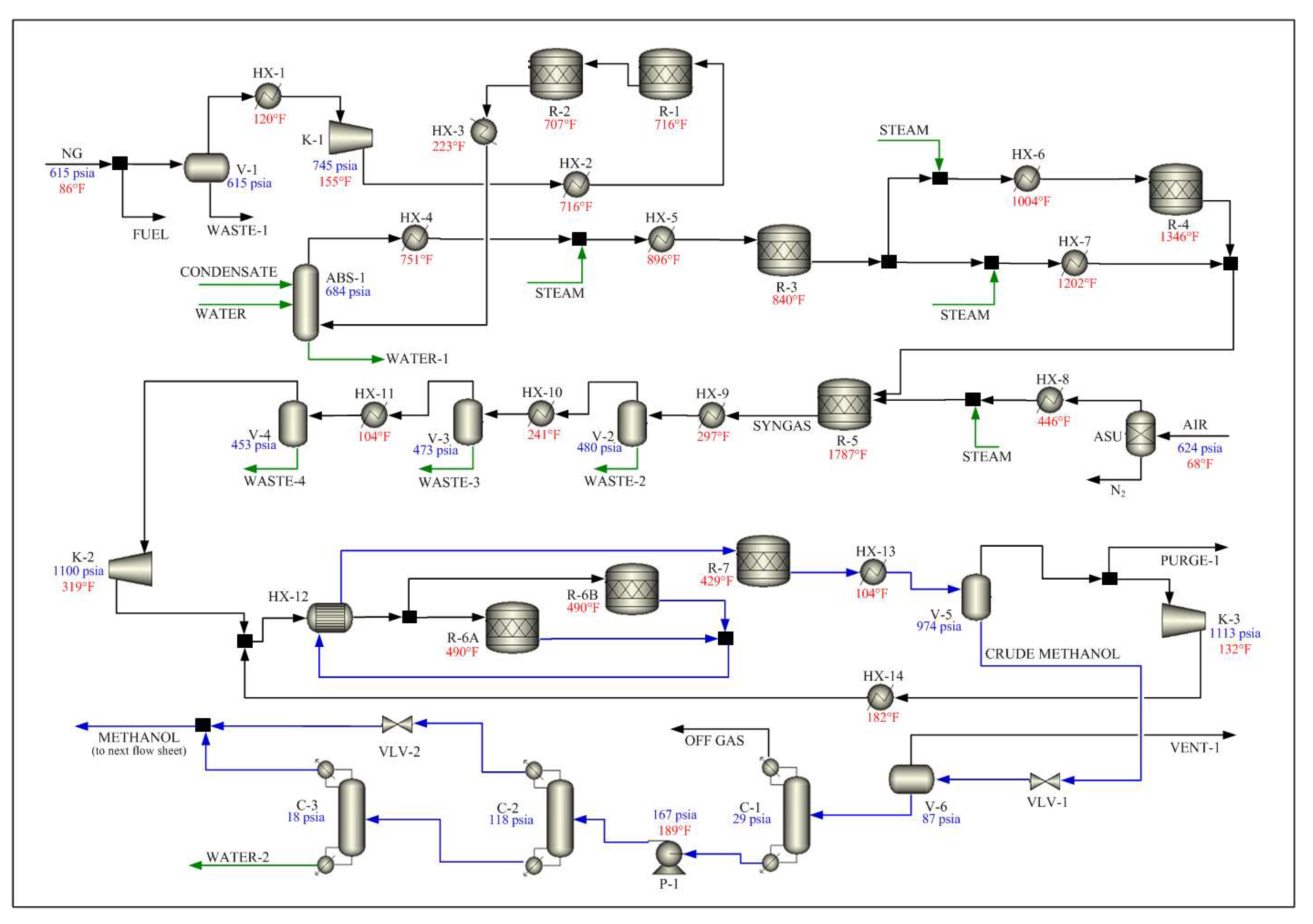
Plant-Wide Steady-State Model
4. Plant-Wide Dynamic Model
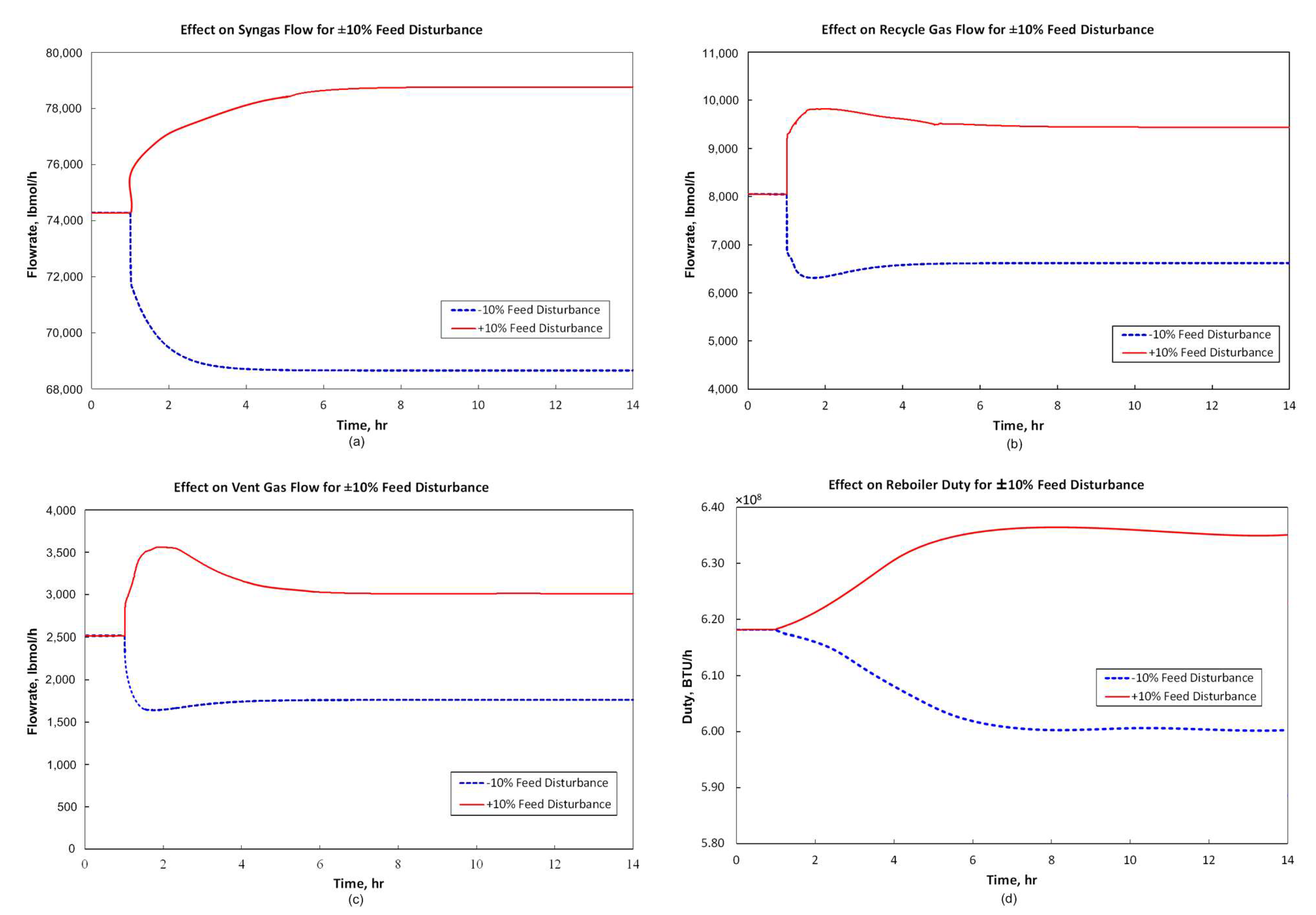
4.1. Dynamic Analysis of the Process
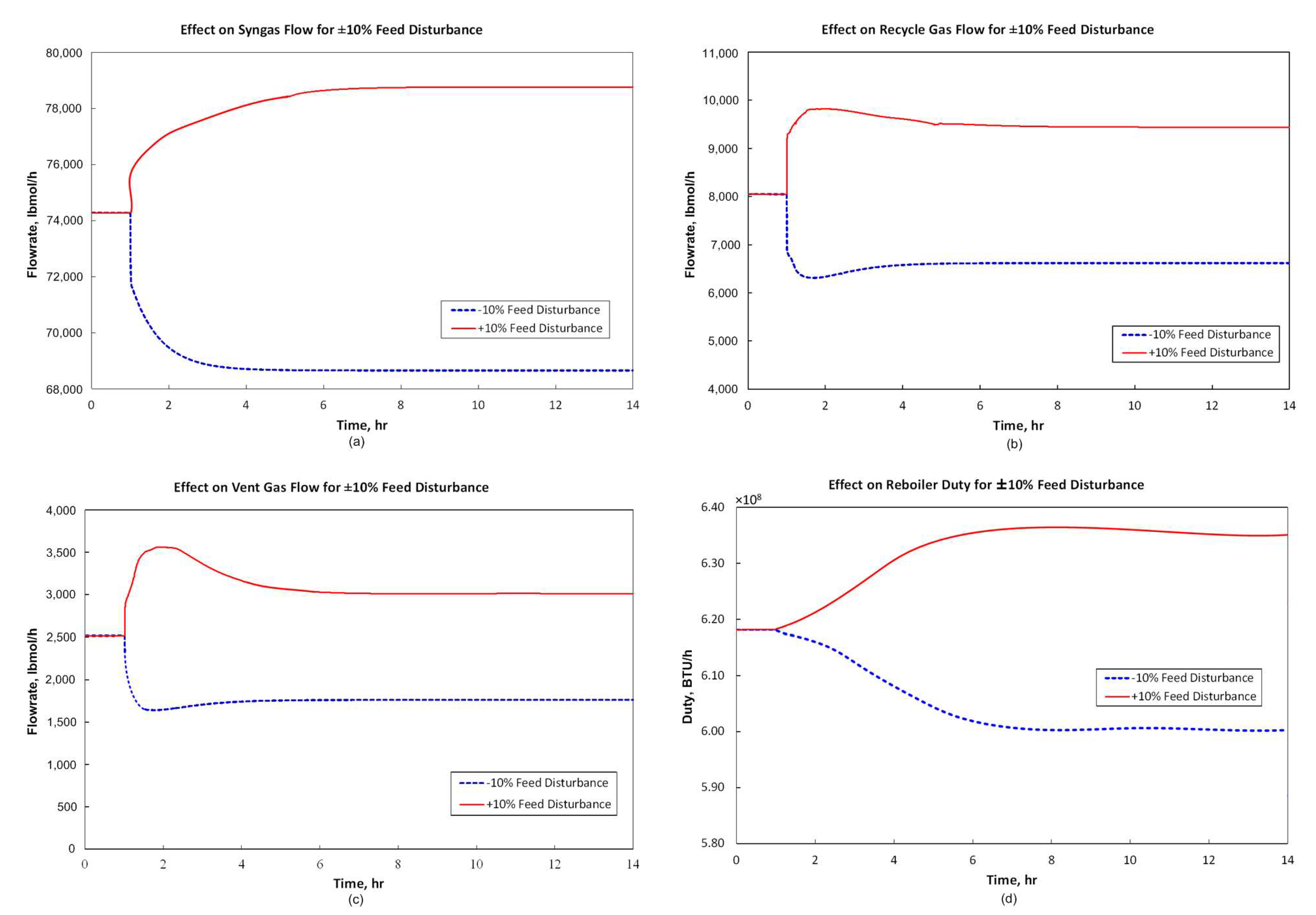
4.1.1. Feed Flow Rate Disturbance
4.1.2. Feed Composition Disturbance
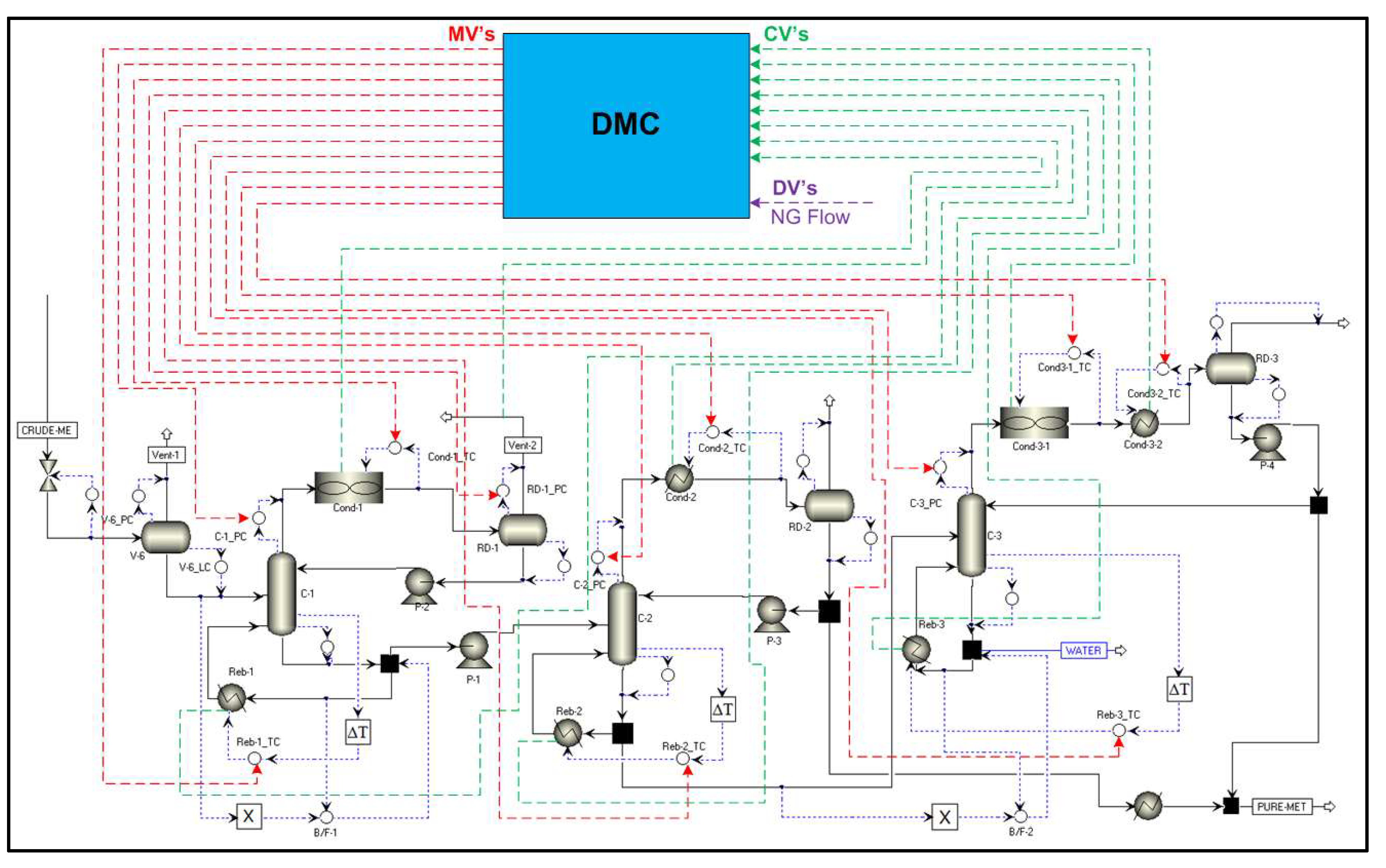
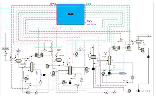
5. Model Predictive Controller Development
5.1. Step Test
5.2. Model Development
5.3. Controller Configuration and Tuning
6. Advanced Process Control Implementation and Results
7. Discussion and Conclusions
Author Contributions
Funding
Data Availability Statement
Acknowledgments
Conflicts of Interest
Abbreviations
References
- Methanex. Methanol Uses and Applications. Available online: https://www.methanex.com/about-methanol/overview/#:~:text=Methanol%20is%20an%20essential%20chemical,ease%20of%20transport%20and%20cost (accessed on 20 December 2024).
- Haque, M.E.; Gupta, T.K.; Nazier, P.; Palanki, S. Techno-Economic Analysis of an Integrated Process Plant for the Production of 1,3-Butadiene from Natural Gas. Ind. Eng. Chem. Res. 2021, 60, 11187–11201. [Google Scholar] [CrossRef]
- Maiti, S.N.; Saraf, D.N. Adaptive dynamic matrix control of a distillation column with closed-loop online identification. J. Proc. Cont. 1995, 5, 315–327. [Google Scholar] [CrossRef]
- Halager, N.S.; Bayer, C.; Kirkpatrick, R.; Gernaey, K.V.; Huusom, J.K.; Udugama, I.A. Modelling and control of an integrated high purity methanol distillation configuration. Chem Eng. Proc.-Proc. Inten. 2021, 169, 108640. [Google Scholar] [CrossRef]
- Biegler, L.T. New directions for nonlinear process optimization. Curr. Opin. Chem. Eng. 2018, 21, 32–40. [Google Scholar] [CrossRef]
- Gao, W.; Dong, C.; Bo, C.; Li, J.; Cao, W. Multivariable Dynamic Matrix Control Method for Distillation Process Based on Subspace System Identification. In Proceedings of the 2023 CAA Symposium on Fault Detection, Supervision and Safety for Technical Processes (SAFEPROCESS), Yibin, China, 22–24 September 2023; pp. 1–6. [Google Scholar]
- Zhan, Q.; Grassi, V.G. Dynamic matrix control of a specialty chemical plant with different plantwide control structures. In Proceedings of the 1999 American Control Conference (Cat. No. 99CH36251), San Diego, CA, USA, 2–4 June 1999; pp. 632–636. [Google Scholar]
- Wu, H.; Yan, F.; Wang, G.; Lv, C. A predictive control based on decentralized fuzzy inference for a pH neutralization process. J. Process. Control. 2022, 110, 76–83. [Google Scholar] [CrossRef]
- Zhang, Y.; Wang, P.; Yu, L.; Li, N. Adaptive Tuning of Dynamic Matrix Control for Uncertain Industrial Systems with Deep Reinforcement Learning. IEEE Trans. Autom. Sci. Eng. 2024, 1–14. [Google Scholar] [CrossRef]
- AspenTech Inc. Aspen DMCplus Simulate V10.0. Available online: https://www.aspentech.com/en (accessed on 20 December 2024).
- Leva, M. Reconsider Packed-Tower Pressure-Drop Correlations. Chem. Eng. Prog. 1992, 88, 65–72. [Google Scholar]
- Seider, W.D.; Seader, J.; Lewin, D.R. Product and Process Design Principles, 3rd ed.; Wiley: Danvers, MA, USA, 2009. [Google Scholar]
- Luyben, W.L. Distillation Design and Control Using Aspen Simulation; John Wiley & Sons, Inc.: Hoboken, NJ, USA, 2006. [Google Scholar]
- Qin, S.J. An overview of subspace identification. Comp. Chem. Eng. 2006, 30, 1502–1513. [Google Scholar] [CrossRef]
- Cox, P.B.; Toth, R. Linear parameter-varying subspace identification: A unified framework. Automatica 2021, 123, 109296. [Google Scholar] [CrossRef]
- Yamashita, A.S.; Zanin, A.C.; Odloak, D. Tuning the Model Predictive Control of a Crude Distillation Unit. ISA Trans. 2016, 60, 178–190. [Google Scholar] [CrossRef] [PubMed]
- Shi, Y.; Zhang, Z.; Chang, H.; Xie, L.; Su, H. Pseudo feedforward dynamic matrix control algorithm for desired closed-loop performance in MPC systems. J. Process. Control. 2023, 123, 37–49. [Google Scholar] [CrossRef]










| Feed Specifications | Natural Gas | Air | Water | |
|---|---|---|---|---|
| Pressure (psia) | 615 | 624 | 712 | |
| Temperature (°F) | 86 | 68 | 464 | |
| Flow Rate (lbmol/h) | 16,947 | 31,200 | 11,161.7 | |
| Flow Rate (lb/h) | 287,645 | 903,682 | 200,910.6 | |
| Composition (mol%) | ||||
| Methane | 94.7 | 0 | 0 | |
| Ethane | 3.84 | 0 | 0 | |
| Propane | 0.82 | 0 | 0 | |
| Butane | 0.15 | 0 | 0 | |
| CO2 | 0.25 | 0 | 0 | |
| Nitrogen | 0.24 | 78.08 | 0 | |
| O2 | 0 | 20.95 | 0 | |
| Ar | 0 | 0.97 | 0 | |
| H2O | 0 | 0 | 100 | |
| Column Specifications | ABS-1 | C-1 | C-2 | C-3 |
| Purpose | Absorption | Distillation | Distillation | Distillation |
| No. of Stages | 6 | 12 | 47 | 36 |
| Feed Stage | 1 | 8 | 39 | 26 |
| Feed Temperature (°F) | 25.0 | 53.0 | 189.3 | 275.1 |
| Pressure (psia) | 684 | 29 | 118 | 18 |
| Reflux Ratio | -- | 1.82 | 2.02 | 0.91 |
| Condenser Duty (MMBTU/h) | -- | −7.92 | −208.39 | −276.25 |
| Distillate Rate (lbmol/h) | 26,430.1 | 247.48 | 5319.99 | 8899.45 |
| Reboiler Duty (MMBTU/h) | -- | 97.47 | 255.0 | 223.11 |
| Bottom Rate (lbmol/h) | 46,907.2 | 18,951.1 | 13,631.1 | 4733.2 |
| Column Diameter (ft) | 9.0 | 12.0 | 14.5 | 21.0 |
| (1) | |
| (2) | |
| (3) | |
| (4) | |
| (5) | |
| (6) | |
| where = flow ratio parameter, and = mass flow rate of liquid and gas, = flooding velocity factor, and = density and viscosity function, and = density of liquid and gas, = density of water, = viscosity of liquid, = vapor flooding velocity, = packing factor, = gravitational constant, = fraction of vapor flooding velocity, and = column diameter. | |
| Manipulated Variable (MV) | Control Variable (CV’s) |
|---|---|
| NG_Flow.SP | Vent-2_Comp |
| Column-1_PC.SP | Cond-1_Duty |
| Column-2_PC.SP | Cond-2_Duty |
| Column-3_PC.SP | Cond-3-1_Duty |
| Cond-1_TC.SP | Cond-3-2_Duty |
| Cond-2_TC.SP | Reb-1_Duty |
| Cond-3-1_TC.SP | Reb-2_Duty |
| Cond-3-2_TC.SP | Reb-3_Duty |
| Reb-1_TC.SP | |
| Reb-2_TC.SP | |
| Reb-3_TC.SP | |
| NG_Comp (DV/FF’s) |
| MV Name | Move Suppression | LP Cost (USD/h) | Max Move | Max LP Step |
|---|---|---|---|---|
| Column-1_PC.SP | 0.2 | 342.35 | 10 | 10 |
| Column-2_PC.SP | 0.2 | 130.35 | 10 | 10 |
| Column-3_PC.SP | 0.2 | 135.23 | 10 | 10 |
| Cond-1_TC.SP | 0.2 | 116.04 | 10 | 10 |
| Cond-2_TC.SP | 0.2 | 184.40 | 10 | 10 |
| Cond-3-1_TC.SP | 0.2 | 788.22 | 10 | 10 |
| Cond-3-2_TC.SP | 0.2 | 5.48 | 10 | 10 |
| RD-1_PC.SP | 0.2 | 72.28 | 10 | 10 |
| Reb-1_TC.SP | 0.2 | 618.46 | 10 | 10 |
| Reb-2_TC.SP | 0.2 | 1509.03 | 10 | 10 |
| Reb-3_TC.SP | 0.2 | 1562.83 | 10 | 10 |
Disclaimer/Publisher’s Note: The statements, opinions and data contained in all publications are solely those of the individual author(s) and contributor(s) and not of MDPI and/or the editor(s). MDPI and/or the editor(s) disclaim responsibility for any injury to people or property resulting from any ideas, methods, instructions or products referred to in the content. |
© 2025 by the authors. Licensee MDPI, Basel, Switzerland. This article is an open access article distributed under the terms and conditions of the Creative Commons Attribution (CC BY) license (https://creativecommons.org/licenses/by/4.0/).
Share and Cite
Haque, M.E.; Palanki, S. Advanced Process Control Strategies for Efficient Methanol Production from Natural Gas. Processes 2025, 13, 424. https://doi.org/10.3390/pr13020424
Haque ME, Palanki S. Advanced Process Control Strategies for Efficient Methanol Production from Natural Gas. Processes. 2025; 13(2):424. https://doi.org/10.3390/pr13020424
Chicago/Turabian StyleHaque, Md Emdadul, and Srinivas Palanki. 2025. "Advanced Process Control Strategies for Efficient Methanol Production from Natural Gas" Processes 13, no. 2: 424. https://doi.org/10.3390/pr13020424
APA StyleHaque, M. E., & Palanki, S. (2025). Advanced Process Control Strategies for Efficient Methanol Production from Natural Gas. Processes, 13(2), 424. https://doi.org/10.3390/pr13020424
