You are currently viewing a new version of our website. To view the old version click .
Processes
  • Article
  • Open Access

1 February 2025

Environmental Assessment and Eco-Efficiency Analysis of the Dividing Wall Distillation Column for Separating a Benzene–Toluene–Xylene Mixture

and
Department of Chemical and Petroleum Engineering, Universidade Federal Fluminense, Passo da Pátria 156, E315, Niterói 24210-240, RJ, Brazil
*
Author to whom correspondence should be addressed.
This article belongs to the Special Issue Circular Economy and Efficient Use of Resources (Volume II)

Abstract

The benzene–toluene–xylene (BTX) system represents an energy-intensive petrochemical process with various industrial applications. Global climate changes have forced modern industry to act toward environmental safety, which requires technological changes. Thus, the divided wall column (DWC) represents a significant advancement in multicomponent mixture separation. To assess the impact of the conventional BTX process and its intensification proposal based on DWC technology, it is necessary to integrate an eco-efficiency approach that jointly analyzes the economic and environmental variables influencing the system, such as water consumption, CO2 emissions, and utility costs. An auxiliary utility plant was also considered for more realistic results in terms of energy and water consumption, which was identified as a lack in many research studies that performed an overall sustainability analysis. The results showed that the DWC scheme is 37.5% more eco-efficient than the conventional counterpart, mainly due to a 15.6% and 30.3% savings on energy and water consumption, respectively, which provided a 15.5% and 16.7% reduction on CO2 emissions and utility costs, respectively. In addition, all other environmental and safety indicators based on the waste algorithm reduction (WAR) were reduced by approximately 16%. Thus, the DWC proved to be a convenient technology with economic attractiveness and environmental friendliness.

1. Introduction

Amid intense industrial growth, the inherent interconnectedness among water consumption, energy usage, and carbon emissions has emerged as an important role in discussions regarding water scarcity as well as climate changes, including global warming. As these issues become more urgent, there is an increasing need for innovative safety practices, advanced equipment, and the adoption of renewable raw materials and energy sources. These factors are essential to achieving sustainable development and mitigating the adverse impacts of industrial activities on both the environment and society [1].
In this regard, environmental concerns have prompted the search for cleaner technologies that maintain productive competitiveness [2]. Thus, process intensification (PI) has gained prominence, aiming to promote greater efficiency, enhanced safety operational conditions, and sustainability in various industrial segments [3,4]. A common definition for PI is the development of new techniques that, compared to the conventional arrangement, improve production performance [4].
As a result, energy-intensive equipment with high capital investment and significant operating utility costs, such as distillation columns [3,4], has been the subject of numerous research efforts aimed at optimizing their performance [2]. These studies focus on improving energy and water efficiency, also aiming to reduce CO2 emissions and other environmental impacts [5,6]. The goal is to enhance process eco-efficiency, which is the efficiency related to raw material consumption, safety procedures, product quality, and environmental impacts, in addition to the traditional financial income [3,5,6,7,8].
In this context, the dividing wall column (DWC) represents a significant advancement in multicomponent mixture separation as an important PI technology, with savings ranging from 30 to 40% in capital and operational expenditures, as well as a reduction of approximately 40% in the installation area as an extra benefit [3]. Reducing or eliminating the remixing effect is the main factor contributing to increased energy efficiency [4,9]. The DWC is a modification of the Petlyuk layout in which the prefactionator and main distillation column are combined into a single tower with a vertical wall dividing it into two portions [4]. This technology may also be used for extractive distillations, azeotropic separations, and reactive distillations, resulting in lower capital and operational costs [3,4]. A comprehensive review of DWC technology, including design operational parameters, advantages, and limitations, as well as industrial applications worldwide, was published by Segovia-Hernandez [4].
Regarding industrial operations, one of the processes that can associate economic progress with sustainability is the separation of the benzene–toluene–xylene (BTX) system. This aromatic stream is often produced as a result of the catalytic reforming of naphtha, pyrolysis gasoline from steam cracking, and aromatization of liquefied petroleum gas (LPG) [10]. These chemicals’ major applications include the synthesis of petrochemical products and other organic compounds such as ethylbenzene, benzoic acid, maleic anhydride, and monochlorobenzene, among others [11]. As it is an important and large-scale chemical plant, its high-energy demand encourages the use of intensification technologies that have minor environmental consequences [3,8] and encourage the efficient use of water in its operations [1,5,7].
Previous studies have suggested the DWC strategy to enhance the BTX separation system. Kim [10] showed that such an application could save 35.8% and 32.2% of heating and cooling duties compared to the conventional counterpart. Such a result led to a reduction of 33.9% in utility costs, enhancing the investment’s payoff. In addition, Buitimea-Cerón et al. [12] applied the minimum vapor, Triantafyllou and Smith, and Sotudeh and Shahraki methods, as well as proposed a modified version of the later one to carry out the optimum economic design of DWC based on total annualized cost (TAC) minimization.
Meanwhile, numerous earlier studies [13,14,15,16,17,18,19,20,21,22,23,24,25] have focused on developing control structures for this separation system. Tututi-Avila et al. [25] also studied the Kaibel and Satellite configurations, since the authors considered n-heptane and tri-methyl benzene as light and heavy species, respectively, in addition to BTX ones. This same five-component mixture was also considered by Kiss et al. [26]. The authors explored various separation configurations utilizing dividing-wall columns and also a Kaibel scheme. Their findings demonstrated that the two-DWC configuration achieved an approximate 14% reduction in both energy consumption and CO2 emissions while maintaining high product purity, which represents a positive impact on the economy and environment. In turn, Si et al. [27] offered another unique concept that examined the alignment of DWC and vapor recompression (VR) with the organic Rankine cycle (ORC). It was shown that the ORC applied to the VR-DWC could save up to 44.99% of energy demand and 33.57% in the TAC expenditure, which accounts for capital cost and operating cost, while reaching an exergy efficiency of 15%. Zhang et al. [28], Zhao et al. [29], and Ge et al. [30] also developed studies of DWC assisted by VR strategies regarding the BTX system. The latter one also evaluated the synergy between the Kaibel configuration and the VR strategy through six different configurations, which resulted in complex separation schemes for four-component separation into a single column. All the proposed schemes were deemed economically infeasible because they increased the TAC criterion in comparison to the Kaibel scheme.
As recently reviewed by Segovia-Hernández et al. [4], several studies have been conducted on the design, control, and optimization of DWC schemes in the last two decades, and the number of published papers per year increased from around 5 (year 2000) to 75 (mean value between 2018 and 2020). However, there are few studies devoted to the environmental analysis associated with DWC configurations, which motivates the present study.
Given the importance of thriving in sustainable development, a productive way to evaluate the benefits of process intensification strategies is the Eco-efficiency Comparative Index (ECI). This method integrates various eco-indicators, aligning several process aspects to its economic performance in order to provide a quantitative comprehensive metric that surpasses individual estimates in accuracy [5,7,31]. The ECI has been successfully applied in research to improve key industrial chemical processes [32,33,34]. Pereira et al. [31] applied the ECI methodology to monitoring a real operating industrial petrochemical plant located in Rio de Janeiro, Brazil [35]. The ECI metric was essential for quantifying the improvements of engineering actions in sustainability performance based on the joint evaluation of energy and water consumption savings, as well as the respective CO2 emissions and wastewater/waste generation. Based on computer-aided process design and simulations tools, Caxiano et al. [34] concluded that for the acetic acid purification process, VR and double-effect distillation (DED) strategies can reduce 81.35% and 45.6% of energy consumption, 73.91% and 58.5% of water consumption, as well as 85.77% and 43.2% of CO2 emissions compared to the conventional counterpart, respectively, increasing its eco-efficiency by 67% and 45%, respectively. In turn, Figueiredo et al. [32] and Figueiredo and Prata [33] demonstrated an 84.57% and 96.21% eco-efficiency increase in the monochlorobenzene/benzene separation industrial process using a DED and VR configurations, respectively. A point in common among these works [32,33,34] is the consideration of a utility plant for estimating water losses and enhancing the energy demand consumption, including the sensible heat parcel and the boiler combustion efficiency to generate steam. As a result, the CO2 emissions, water consumption, and utility costs estimates are also considered more realistic as reported in the literature [36].
Additionally, it is important to highlight that the safety metrics present in the social pillar of sustainability are perhaps the ones that are most overlooked during retrofit and revamping proposals through computer-aided process design and simulation tools [37]. In this sense, including inherent safety principles during the early-stage design of chemical processes may be highly valuable in assessing the environmental and human health implications of discharges from industrial operations [7,34,38]. Such an appraisal not only provides a measure of possible risks but can also, in the long term, reduce capital and operating costs [39].
In light of this, the current work attempts to fill this important gap in the BTX separation system, specifically in the intensified design via DWC technology, and provide a comprehensive assessment of the sustainability and safety evaluation based on performance indicators (energy and water consumption, CO2 emissions, and utility cost, among others), promoting the revamping of operating plants spread worldwide and reconciling the production sector with the United Nations’ Sustainable Development Goals established in the 2030 Agenda [40]. Total energy consumption reduction, optimal economic design based on TAC criterion, control strategies to enhance product quality, energy-efficiency, and operational performance were the main research focuses previously reported in the literature regarding the BTX separation process [10,12,13,14,15,16,17,18,19,20,21,22,23,24,25,26,27,28,29,30], with only two works focusing on CO2 emissions [26,27] as environmental burdens. Thus, there is a need to study environmental impacts and eco-efficiency performance in the BTX mixture separating system through the DWC strategy.

2. Objective and Novelty

This study aims to investigate BTX separation processes (i.e., conventional and DWC schemes) as outlined by Ling and Luyben [13] from sustainable and safety perspectives as a novelty. An analysis of energy and water consumption, along with associated CO2 emissions, utility costs, and safety evaluations, was conducted to identify potential environmental and economic improvements. This comprehensive evaluation supports a subsequent eco-efficiency assessment. In addition, a utility plant was also considered to ensure more accurate results regarding the aforementioned performance metrics by integrating real heuristics for water losses, boiler combustion efficiency, and sensible heat. A detailed description of the operation of this auxiliary plant is carried out, providing future readers with useful guidelines for enhancing the process’s sustainability evaluation with the aid of computational simulation, reflecting a more robust analysis than that usually realized in the literature [36].

3. Methodology

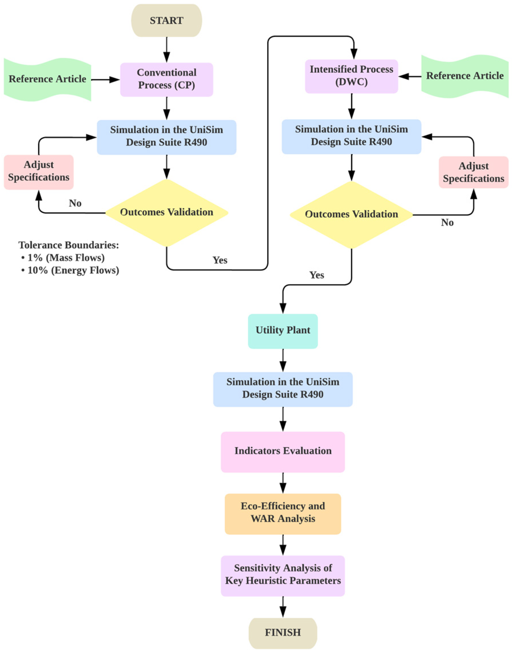
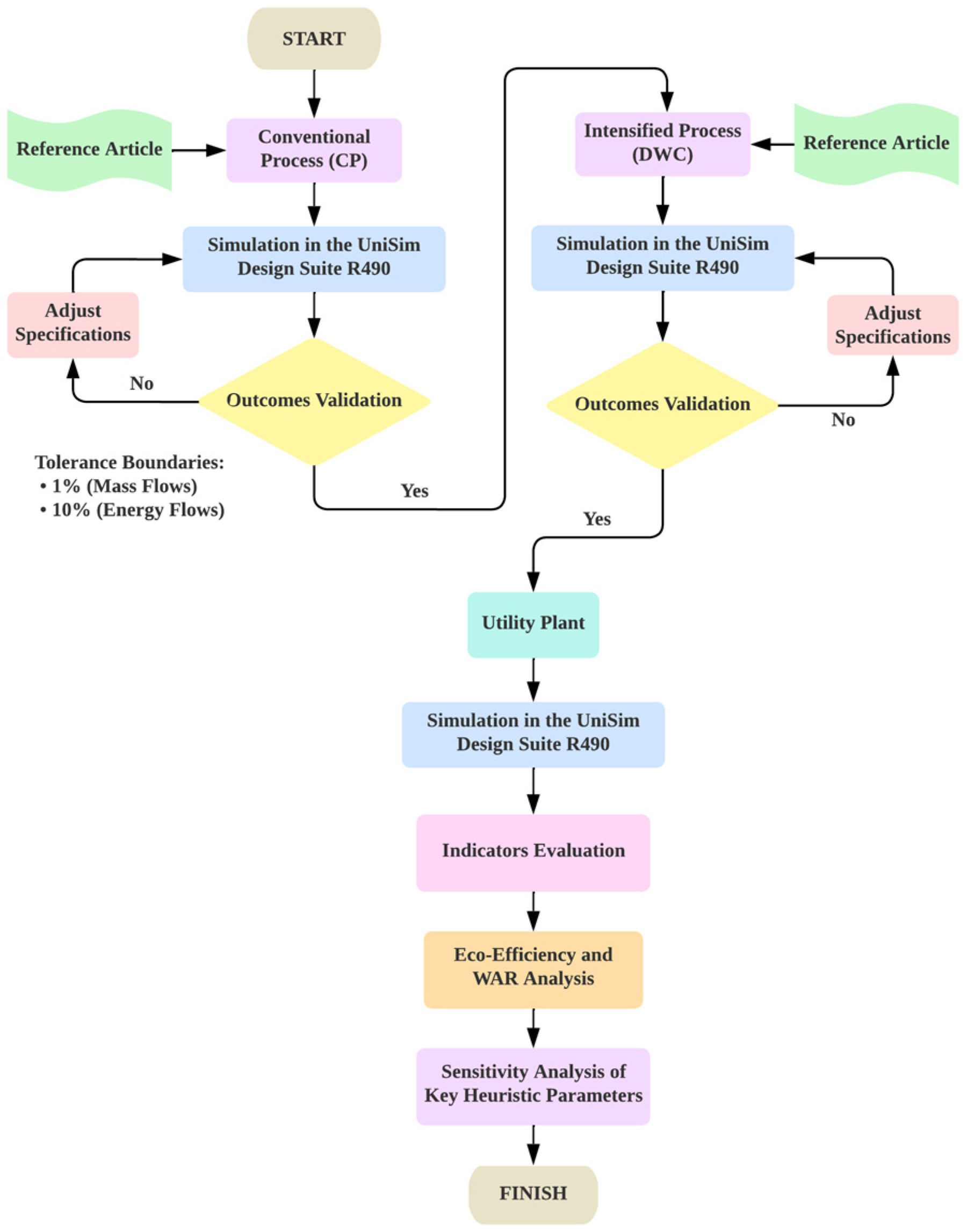
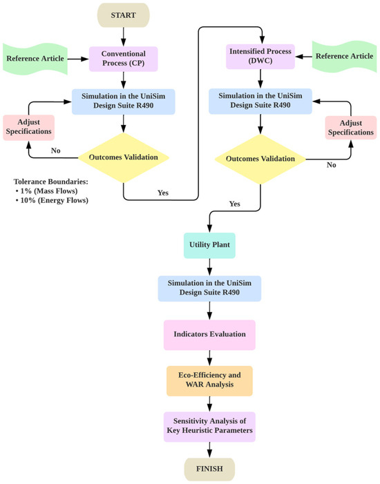
The methodology used in this study was theoretical–computational performed in UniSim® Design Suite software version R490, in which six steps were preponderant:
I.
Understanding and simulation of the conventional process (CP) and divided wall column configuration as proposed in Ling and Luyben [13];
II.
Simulation result validation (assuming tolerance boundaries);
III.
Simulation of a utility plant for both separation schemes;
IV.
Data survey and development of indicators (ECI and WAR methodologies) followed by a sensitivity analysis of key heuristic parameters from the utility plant;
V.
Comparison and evaluation of both separation schemes;
VI.
Conclusion.
The diagram shown in Figure 1 depicts the strategy taken given the aforesaid steps, which will be supported and explored throughout this and the next sections.
Figure 1. Methodology flowchart.
The process proposed by Ling and Luyben [13] was selected for this study for two primary reasons: it represents the largest industrial production scale (1 kmol/s = 336,749 kg/h) and is the most studied plant in terms of control strategy development for the BTX separation system among all other configurations [10,19,22,24].
Furthermore, the calculation and development of all performances index will be finally described.

3.1. Conventional Process Description

As proposed by Ling and Luyben [13], the conventional separation process with two distillation columns in series has a feed of 1 kmol/s composed of 30 mol% benzene (XB), 30 mol% toluene (XT), and 40 mol% ortho-xylene (XX) that enters the first column (with 30 stages; fed into the 14th stage; internal diameter of 6.19 m, spacing between plates of 0.6096 m). In the output streams, the distillate (D1) has a high purity of benzene (99 mol%), while the bottom product (B1) passes through a valve and is subsequently sent to a second column (with 28 stages; fed in the 14th stage; internal diameter of 8.22 m, spacing between plates of 0.6096 m). The separation resulting from the latter makes it possible to obtain a distillate (D2) rich in toluene (99 mol%) and a bottom stream composed mainly of ortho-xylene (99 mol%). Figure 2 depicts such a process, as well as the simulation results.
Figure 2. Conventional BTX separation process diagram flow.

3.2. DWC Separation Process Description

To improve the process’s energy efficiency, Ling and Luyben [13] also proposed the BTX separation through the DWC intensification scheme, which is seen in further detail in Figure 3 with the respective simulation results.
Figure 3. BTX separation process through DWC intensification.
For this system, the input stream (Feed) is supplied to one side of the column with the same specifications as the conventional process, reaching the wall inside the tower (not necessarily in the center). As a result of mass and heat transfer principals, the lighter species (benzene) goes mostly to the top of the column, leaving in the distillate (D3), while the heavy key (o-xylene) is directed to the bottom of the column, being removed almost entirely as a bottom product (B3). Furthermore, the toluene initially flows both to the upper part of the tower and to the lower part; however, when it reaches the extremes of the column, it starts to move on the other side of the wall, being recovered through the side stream (SS).
In the proposed DWC scheme [13] a total of 46 stages are required (including the condenser as first stage and the reboiler as the last one—Aspen Plus® software notation), and the dividing wall is located between stages 10 and 33. The rectifying and stripping sections run from stage 2 to stage 9 and from stage 34 to stage 45, respectively. The feed enters onto stage 21 in the prefractionator side, and the intermediate product is withdrawn from stage 20 of the main distillation column (the other side of the wall). The diameter of the DWC is 7.37 m; the distance between the column shell and the wall on the prefractionator side is 5.63 m. A reflux-drum pressure of 0.37 atm is selected, resulting in a temperature of about 322 K so that cooling water can be used as utility in the overhead condenser. A 0.0068 atm pressure drop per stage is considered, resulting in a bottom pressure of 0.67 atm and a base temperature of around 404 K so that medium-pressure steam can be used as a heat source utility. These operational conditions represent the optimal economic design [13]. The optimization conducted involved varying the number of trays in each of the four column sections, as well as adjusting the feed inlet location, sidestream withdrawal (SS), vapor split, and liquid split. The main goal was to identify the configuration that minimizes the total annualized cost while ensuring the desired product purities are achieved.

3.3. Utility Plant

In order to provide more accurate and consistent estimates of the demand for utilities in the aforementioned processes, a computational simulation of the utility plant was also conducted. Such a plant consists of two subsystems primarily driven by water: the cooling (CS) and the steam generation (SG) sections, without any heat integration or energy co-generation [41,42,43], as shown in Figure 4.
Figure 4. Utility plant system representation.
The cooling section of a utility plant plays a crucial role in heat removal, ensuring efficient operation of the entire facility. After absorbing heat from process streams in the main plant, the water undergoes chemical treatment and is then sent to the cooling tower. In this final mentioned piece of equipment, the warmed water is returned to the supply temperature by the actions of fans that induce a countercurrent air flow responsible for heat dissipation by means of evaporation and convection. The water, now cooled, is made available once again for the plant’s refrigeration activities. During such cycles, losses of water frequently occur due to possible leaks in the equipment present in the cooling operation (FCL), evaporation (FE), drift (FD), and tower blowdown (FCTB), which is required to avoid the accumulation of suspended and dissolved particulates. As a result, a makeup stream (FMupCS) is required to replace the volume of water lost during the cooling operation [41,42].
As for the steam generation section, water undergoes pre-treatment in both cationic and anionic beds to deionize it. Subsequently, the deionized water is sent to the deaerator to remove gases, such as nitrogen, oxygen, and carbon dioxide. The liquid stream leaving the deaerator is the boiler feed water (BFW) (about 100 °C), which, after pressurization, is sent to the boiler, where the BFW acquires sensible and latent heat, shifting into the vapor state according to the desired pressure. In this way, the water, now heated, is made accessible to suit the demands of the industrial facility.
Furthermore, analogous to the cooling process, losses are also present due to possible steam leakage in transportation and the equipment present in the heating operation (FHL), initial treatment (FTL), and the boiler blowdown (FBB), which is necessary to prevent the deposition of solids. Therefore, a second makeup stream (FMupSG) is introduced to compensate for the amount of water lost. It is important to emphasize that in the SG section, different vapor classes can be generated [41], such as low-pressure steam (lps—308 kPa and 407.7 K), medium-pressure steam (mps—1136 kPa and 458.7 K), and high-pressure steam (hps—4201 kPa and 527.1 K). This present study used lps and mps as a utility for the CP and DWC processes, respectively, since these classes fulfill the minimum approach of 10 °C with the process streams to be heated in the reboilers of the CP (378.2 K and 376.5 K) and DWC scheme (401.5 K), supporting the dynamic control of the main plant [43]. Nevertheless, during the simulation of the utility plant, it is essential to consider the sensible heat source since it has the potential to result in an error of more than 18% in the overall combustion energy demand [44], as well as the boiler combustion efficiency [33,41]. The operational conditions and heuristic values of water losses based on real operating utility plants adopted during its simulation are shown in Table 1. Make-up process water was assumed to be supplied at 303 K and 101.3 kPa [41].
Table 1. Heuristic values adopted for the utility plant—Base case values.
Since the electrical power of the cooling tower’s fans (EFans) cannot be retrieved directly from the UniSim software environment, it was calculated using Equation (1) as suggested by Caxiano et al. [34]. Meanwhile, the energy requested by the utility pumps was calculated by the software, and the efficiency was set at 75% [42].
E F a n s G J h = F T o w e r m H 2 O 3 h × 2.432 · 10 4 G J m H 2 O 3 η F a n s
In Equation (1), EFans is computed using the specific area of the tower of 1.804 ft2/(m3/h) and the fan power per area, whose value is 8.05 × 10−5 (GJ/h)/ft2 [34,45]. This adjustment considers the air wet bulb temperature of 299.8 K (26.7 °C) (referent to Rio de Janeiro, Brazil), which allows the water inlet temperature to be 30 °C [41], and accepts a cautious efficiency of 90% for the tower’s performance [45], as well as 90% for the electricity driven fans (ƞFans).
As described in the base process design books [41,42,43], heat integration between the utility streams and those of the main process plant is not considered, nor is there cogeneration of electricity through turbines (only basic utility plant configuration is considered in this study). This last one is supported by the lack of need for high pressure steam in the analyzed processes.

3.4. Environmental Assessment and Eco-Efficiency Analysis

The purpose of the intensification techniques proposed for the BTX separation process is to boost its environmental and economic accomplishments, minimizing the emission of greenhouse gases and the generation of wastewater, as well as decreasing the expense of capital by reducing utility costs. In this context, the assessment of environmental, social, and operational impacts, especially in the initial stage of the project design, is essential to guarantee technical–economic feasibility and favor the examination of the process’s eco-efficiency [5,7].
Eco-indicators can assist in such evaluation, quantifying certain improvements [5,7]. They commonly relate a process aspect (for example, environmental, safety, social, and operational costs) to its economic performance (usually the production rate) [31]. For instance, among the key indicators for analyzing the eco-efficiency of the BTX separation process, those that account for water consumption (WC), CO2 emissions (CDE), and utility costs (SUC) are particularly relevant.
These aforementioned indicators are a common choice to evaluate eco-efficiency for three main reasons. First, they are easily calculated with real production data, mainly for process monitoring [31], as well as with computer simulation data [8,32,33,34], without a substantial amount of quality data that might render it laborious, as reviewed [7], principally during the early-stage design [5]. Second, the utility cost, which represents a parcel on the TAC criterion, and CO2 emissions are the most used metrics in the technical–economic evaluation of process retrofit/revamp projects [9,41] and environmental impacts [7], respectively. Water and energy consumption, which include both combustion and electrical sources and have a direct correlation with CO2 emissions, are the major drivers of utility costs. Finally, the reduction of water consumption, mitigation of greenhouse gas emissions, and process intensification are all major objectives contained in the #6 (clean water and sanitation), #12 (responsible consumption and production), #13 (climate action), and #9 (industry, innovation, and infrastructure) Sustainable Development Goals (SDGs) proposed by the United Nations during Agenda 2023, which influenced the performance indicators chosen for the eco-efficiency evaluation of the suggested configurations, as displayed in Table 2. In addition, the CO2 emissions and water are the most relevant metrics among the sustainability indicators [46].
Table 2. Expressions for computing eco-efficiency indicators based on simulation results.
As presented in Table 2, the chosen economic variable was the production rate, which was set as the sum of specific mass flow streams such as D1, D2, and B2 for the CP and D3, SS, and B3 for the DWC. FMup represents the total water requirement, obtained by adding FMupSG and FMupCS from the utility plant. Regarding energy consumption, there are two main constituents: combustion energy (EComb) and electricity (EElect). The former refers to the total boiler demand (including both sensible and latent heat), adjusted for its efficiency (ηComb), while the latter accounts for the electric consumption related to the equipment’s, such as pumps and mechanical fans present in the utility plant, considering their respective efficiencies (ηPump and ηFans). Additionally, to further estimate the CO2 emissions, conversion factors (ξComb and ξElect) were used to correlate the total energy per source spent with the mass of carbon dioxide produced. ξComb was fixed at the international value of 0.0561 tCO2/GJ [47], and ξElect was assumed to be 0.0234 tCO2/GJ [48], corresponding to Brazil’s mean value for the years of 2021–2022. Since this factor depends on the local energy matrix, its value may vary significantly from one country to another. Lastly, the total wastewater for treatment (Fww) encompasses all remaining water lost within the utility system, excluding non-recoverable losses from drift and evaporation. A detailed breakdown of utility costs for each source is provided in Table 3, supporting the SUC indicator calculation.
Table 3. Utilities and treatment costs.
To enable the eco-efficiency index evaluation, the eco-indicators presented previously in Table 2 are grouped and standardized on a common scale [7,31]. In this step, each eco-indicator is divided by its worst-case scenario (the highest value observed). This essentially flips the perspective, where a lower value now represents a better environmental performance. Such dimensionless analysis favors the plot of a radar chart, allowing a comparative analysis between different processes based on estimated areas calculated using the Law of Sines, as presented in Equations (2) and (3). Each alternative is represented by a polygon, where the distance from the center reflects its environmental impact. The smaller the area enclosed by a process, the better its eco-efficiency.
E C I = 1 A A * × 100
A = 0.5 · s i n 2 π n · L 1 · L n + i = 1 n 1 L i · L i + 1
Within Equations (2) and (3), A refers to the area of the polygon with n indicators of each process, L is the normalized indicator, and A* is the area of the worst alternative polygon found. This last one essentially creates a reference point in the radar chart, allowing for comparison of the relative environmental performance of different processes.
This study employed a three-indicator evaluation, where the concept of cyclic permutation was not necessary due to the limited number of indicators, in which changing an indicator position (ordering) in the polygon does not affect the final result [7,34]. Additionally, all indicators were assigned equal importance (weight), reflecting their interconnected nature within the process and their role in representing the overall operational conditions [31]. Modifications, including the importance (among indicators in the same category) and relevancy (among different categories, such as environmental x economic) could be further addressed. In this case, the radar chart shape is transforming into crown chart one [7].

3.5. Environmental and Safety Assessment Using Waste Algorithm Reduction (WAR)

Recognizing the importance of balancing safety and environmental concerns, modern industry must prioritize sustainable practices alongside technical and financial considerations, principally in the early design stage [3,6]. To achieve this, the waste reduction algorithm (WAR) has been identified as a valuable tool for thoroughly assessing the potential impacts of chemical and petrochemical processing plants. This algorithm classifies processes according to eight impact indicators: global warming potential (GWP), acidification potential (AP), ozone depletion potential (ODP), photochemical oxidation potential (PCOP), aquatic toxicity potential (ATP), terrestrial toxicity potential (TTP), human toxicity potential by ingestion (HTPI), and human toxicity by exposure (HTPE).
The aforementioned metrics can be inferred by using an open-access graphical interface offered by the U.S. Environmental Protection Agency (EPA), which analyzes the designated control volume of the chemical plant in terms of the environmental impacts that cross its system boundaries [50]. In this regard, simulation information concerning the composition and mass flow of inlet and outlet streams, as well as the total energy consumption, must be provided for the outcome evaluation [6,34]. All the potential environmental impacts (PEI) that are generated within or leaving the system are quantified by the mass of the product, expressed as PEI/t.
It is noteworthy that the GWP indicator was not included in the present study since it was replaced by the CO2 one. The CDE metric has a broader scope because it includes emissions from electrically driven equipment such as pumps and cooling tower fans. Nonetheless, both indicators take into account the boiler’s sensible heat source and combustion efficiency. This can result in comparable results due to the absence of significant electrically powered devices, such as compressors, and flare emissions in the BTX system.
The WAR algorithm indicators will complement the environmental-safety analysis of the BTX process, as well as CO2 emissions, water consumption, and wastewater indicators.

3.6. Computational Simulation

Process simulation has emerged as a powerful tool for evaluating process performance parameters such as exergetic, energetic, and environmental, as well as economic, safety, and control. Validating the previously reported results is critical for conducting process intensification studies and performance evaluations. Thus, to simulate the BTX processes and their respective utility plants, the UniSim® Design Suite R490 software was used under steady-state conditions. The UniSim software is based on detailed, high-fidelity representative models such as mass and energy balance, thermodynamic equilibrium relationships, and constitutive equations (reaction and mass/heat transfer) and has been widely applied in the computational simulation of several chemical processes as recently reviewed [32,33].
In the reference work [13], the thermodynamic package used was the Chao-Seader; however, aiming for greater compatibility between the data and smaller deviations, the Peng Robinson model was chosen, which is applicable for hydrocarbons at low pressures and was previously successfully applied to the BTX system [28,29]. For the utility plant, the UNIQUAC activity coefficient model was adopted, as well as the heuristics and operational conditions listed in Table 1.
Furthermore, it is not possible to simulate the DWC setup using the Petlyuk column arrangement described by Luyben [51]. Thus, DWC was developed using four interconnected columns [13]: two absorbers to represent the prefractionation and main column (sections originated from the wall insertion; without any reboiler or condenser), a column with a top condenser to represent the rectifying zone (above the wall), and another with a reboiler to represent the stripping section (below the wall). UniSim®’s Inside-Out solving numerical method (with standard tolerances for mass and energy balances) was applied to achieve convergence on each distillation column. In an inner loop, the algorithm uses equilibrium and enthalpy models to solve component and heat balances, whereas in an outer loop, rigorous calculations are used to update the thermodynamic models [41]. Regarding the utility plant, the cooling tower simulation was performed by UniSim®’s component splitter building block, which ignores the rigorous absorber separation model. Thus, the energy stream in this equipment needs to be replaced by the cooling fans power consumption described by Equation (1). In turn, the boiler simulation was performed in two steps. The former represents the sensible heat (setting the vapor fraction of the BFW stream to zero, after the pump pressurization), while the latter represents the latent heat (setting the BFW stream vapor fraction to one), transforming the BFW to saturated vapor. Figures S1 and S2 in the Supplementary Materials illustrate the conventional two-distillation-column process and the Divided Wall Column design, respectively, as developed in the UniSim Suite Design computational environment. Additionally, Figure S3 shows the utility plant within the same computational framework.
Lastly, based on water and energy consumption data analysis, as well as the selected efficiencies, the related metrics (WC, CDE, and SUC) were determined through the Equations outlined in Table 2 and the utility costs presented in Table 3. These findings supported the evaluation of the ECI method, which was further supplemented by an overall environmental and safety assessment using the WAR algorithm. In addition, a sensitivity analysis was conducted with key heuristic values adopted for the utility plant simulation.

4. Results and Discussion

4.1. Simulation Results

In the Supplementary Materials, Tables S1 and S2 compare the process conditions, molar compositions, and energy inputs obtained through simulation with those from the reference work for the conventional process. Tables S3 and S4 extend this analysis to the DWC configuration, also presenting the column’s temperature and composition profiles.
From the data presented in the Supplementary Materials, some minor deviations regarding all stream conditions (e.g., composition, temperature, and pressure) were found when compared to the results provided by Ling and Luyben [13], considering the order of magnitude expressed in the base work. Furthermore, divergences of up to approximately 9% and 6% were found for energies in the condenser and reboiler of the CP and DWC configurations, which may be related to the different software used since Ling and Luyben [13] applied the Aspen Plus® (i.e., slightly different parameters for the same thermodynamic model, and internal numerical routine tolerances). The results are acceptable, as they fall within the specified tolerances of less than 1% for mass and 10% for energy deviations, validating the base simulation for studies on intensification strategies. These values are comparable to or lower than those suggested previously [8]. In addition, the temperature and composition profile of the DWC is shown throughout Figures S4–S7.

4.2. Environmental Assessment and Eco-Efficiency Results

Table 4 presents the results for water and energy consumption for the simulated processes, considering the heuristics adopted for water losses, the total combustion demand with its respective efficiency and parcels of heat source (sensible and latent), as well as the electricity spent in each operating main process facility and their respective utility plant.
Table 4. Results regarding energy and water consumption, as well as wastewater generation.
The data presented in Table 4 indicate that DWC achieved a reduction in energy demand of approximately 15.59% when compared to its conventional counterpart, as can be seen with further details in Figure 5. Such a result is due to DWC operating conditions that minimize the entropy of the mixture, in addition to having only one reboiler and condenser instead of two [51]. A disadvantage of the DWC arrangement regarding energy consumption is the higher temperature required in the reboiler in contrast with the CP process, which is linked with the pressure distribution in the column internally [9] and leads to the necessity of higher-class vapor utility (mps instead of lps for this specific BTX system). In addition, Table 5 shows that the sensible heat demands of the CP and DWC configurations are 15.48 GJ/h and 32.13 GJ/h, respectively, while the respective latent heat demands are 223.00 GJ/h and 169.62 GJ/h. Furthermore, the sensible heat source represents about 6.49% and 15.92% of the total boiler duty demand for the CP and DWC configurations, respectively. The percentage of the DWC scheme is greater (+145.3%) since the reboiler needs a medium-pressure steam class, as previously discussed.
Figure 5. Energy consumption profile.
Table 5. Eco-efficiency indicators results.
As a complementary discussion, Kim [10] reported an improvement of over 30% in energy consumption for cooling and heating demands. However, the BTX separation process analyzed in that study differed slightly from the one examined here. It accounted for a feed stream containing both aromatics and non-aromatics, requiring an energy-intensive extraction process due to the high boiling point of the solvent used. To address this, a DWC was applied, effectively reducing the extraction load and achieving greater energy savings compared to the BTX separation process in the current study, which uses a feed stream composed solely of aromatics.
In terms of water consumption, as energy demands were lowered for the DWC configuration, the amount of water needed for cooling and heating in the column condenser and reboiler was also minimized, leading to less circulating water in the utility plant. As a consequence, losses due to evaporation, drift, process, treatment, cooling tower blowdown, and boiler blowdown were diminished, reducing the water make-up flow acquisition by 30.31% when compared to the conventional counterpart. Additional details regarding this outcome are provided in Table 4 and graphically depicted in Figure 6.
Figure 6. Water losses profile.
Concerning CO2 emissions, it is clear that such a measure results in a decrease that is comparable to the energy consumption findings, since no electric power equipment, such as large compressors, was included in the proposed intensification scheme. Because the combustion energy demand in the boiler accounts for almost 99% of the total power required in such an operation, the reduction was mostly attributable to the decrease in natural gas consumed in the DWC system. This, along with a slight reduction in electricity usage, resulted in a 15.48% reduction in CO2 emissions for the suggested alternative, displayed in Figure 7.
Figure 7. CO2 emissions profile.
As observed in Figure 8, utility cost savings of about 16.72% were achieved in the DWC scheme, mainly due to 30.31% savings on water consumption and 15.59% on energy demand, of which 98.54% was spent on combustion during vapor generation. As a consequence, the circulating water on the utility plant was reduced by 30.59%, providing further savings of 30.84%, 17.68%, and 30.05% on cooling water, boiled feed water, and wastewater treatment, respectively, as well as in electric power demand on the utility pumps and tower fans, with reductions of 27.23% (accounting for SG and CS pumps) and 30.81%, respectively.
Figure 8. Utility cost profile.
In order to extend the discussion around the sensible heat source, the process energy profile is significantly affected by this parcel (see Figure 5), which also affects its potential relationships, including CO2 emissions and utility costs, as well as water losses from the steam generation section. Particularly, for the DWC scheme, these metrics are affected by 15.84%, 14.73%, and 18.94%, respectively.
As evidenced by the results as well as in the aforementioned discussion, the critical role of utility systems cannot be neglected. These systems provide valuable insights into crucial factors like water usage, which can be challenging to assess accurately without simulation. Traditional methods still lack a single, reliable equation for direct and precise calculations regarding this issue. Furthermore, the current approach often neglects sensible heat within the steam generation (SG) section. This source of combustion energy demand is frequently overlooked during process design, which typically only considers latent heat exchange between the steam and the process stream. Therefore, this study demonstrates how important utility plant results are to any analysis involving combustion energy demand, especially energy-intensive processes such as distillation columns.
Concerning the ecoefficiency analysis, the previously mentioned performance indicators: WC, CDE, and SUC (see Table 2), were jointly evaluated to achieve the overall improvement of the DWC configuration.
Table 5 presents the results of the studied indicators and their normalized values for each process. Figure 9 shows the radar chart generated using these standardized outcomes. According to the data shown in Figure 6, Figure 7 and Figure 8, and given that the production rate remained constant at 336.75 t/h for both configurations, the DWC design outperformed all examined metrics.
Figure 9. Eco-efficiency radar chart.
Based on the normalized values and Equation (3), the triangular areas for the CP and DWC configurations were calculated. The comparative analysis was then performed using the ECI index from Equation (2), in which the results are shown in Table 6. This analysis favored the intensified DWC process, demonstrating a 37.52% increase in eco-efficiency.
Table 6. Eco-efficiency results.
This outcome underscores the significant economic and environmental benefits associated with this alternative technology. Such benefits are primarily due to its numerous advantages over traditional column sequences in separation processes. These improvements arise mainly from the integration and optimization of multiple separation tasks within a single column, which reduces or eliminates the remixing effect—thereby significantly improving energy efficiency. In addition, the two sections operate at different temperatures, leading to better thermal integration and lower overall cooling and heat requirements [52].
To complete a full assessment of safety and environmental aspects concerning CP and DWC configurations, Table 7 displays the WAR analysis results and their normalized values. An additional outcome related to wastewater generation (WW), previously mentioned in Section 3.4, was also demonstrated in said Table due to its ecological and health importance, presenting an over 30% saving.
Table 7. WAR indicators and WW results.
As observed in Table 8, the WAR metrics showed a comparable reduction of about 16%. This outcome is attributed to the similar flows and compositions considered in both schemes, with energy duty being the major factor in these savings. To provide a comprehensive qualitative overview of all the sustainability and safety metrics evaluated in this study, including WAR, CDE, WC, and WW indicators, a radar chart was created with the normalized values. This visual representation, shown in Figure 10, effectively highlights the benefits of the DWC configuration compared to the conventional counterpart.
Table 8. Sensitive analysis of key heuristic parameters from the utility plant.
Figure 10. Qualitative evaluation of safety and environmental metrics.

4.3. Utility Plant: Sensitive Analysis

It is important to highlight that certain environmental impacts are influenced by real reported heuristic values, particularly from the utility plant, with regard to heating water losses (condensate return) and boiler efficiency [41,43]. The former can range from 10–30% [41,53,54], representing the most significant percentage of water lost throughout the utility system. The latter, on the other hand, refers to the efficiency with which chemical energy from a specific fuel is converted into heat energy in steam, which is then used to power heating activities in the main plant [55] and can vary between 71–80% [56]. However, if the air-to-fuel ratio is controlled, efficiency can be increased by an additional 5% (for natural gas fuel) [57]. To assess the impact of these parameters on the environmental outcomes, a sensitivity analysis can be performed.
For this evaluation, heating water losses were varied at 10% [41], 24% [53], and 30% [54], while keeping other water losses constant (Table 1). Additionally, boiler combustion efficiency was considered at 71% [56], 80% [56], and 85%. Table 8 presents the minimum, maximum, and average values for each sustainability indicator, comparing the CP and DWC schemes, along with the mean comparative savings between these two configurations.
From the results shown in Table 8, it is possible to verify that the average reductions in the environmental indicators for water consumption and effluent generation are very close to those found for the base case simulation, 30.31% and 30.1%, respectively. Similarly, the other indicators showed an average reduction of 15.4%, consistent with the values reported earlier in Table 5 and Table 7. This reinforces that the results presented here are representative, with deviations of less than 1% from the mean.

4.4. Scalability and Practical Considerations for DWC Implementation

The literature provides valuable insights into the theoretical aspects of DWCs, particularly in terms of their controllability and operability. However, translating these theoretical concepts into practical applications necessitates a thorough examination of the associated real-world constraints. To bridge the gap between theoretical potential and practical implementation, continued research and development efforts, including pilot-scale and industrial case studies, are crucial [4].
The inherent complexity of DWC units presents substantial challenges in both control and instrumentation, as shown by the previous research in this same BTX separation system [13,14,19,20,22,24]. The requirement for precise monitoring and control of multiple internal streams, as well as complex interactions within the column, can lead to substantial investments in advanced control systems. The costs associated with the design, acquisition, testing, commissioning, and ongoing maintenance of these systems may, in some cases, outweigh the energy and cost savings anticipated from the implementation of DWCs.
Furthermore, the operation of DWCs, particularly during start-up, ramp-up, and shutdown procedures, demands that operators possess a comprehensive understanding of the system’s control logic and dynamic behavior. The complexity of these operational phases calls for specialized training and extensive operational expertise, which may not always be practical or economically viable in industrial contexts.
It is also pertinent to note that this paper addresses a process operating at the highest production scale (336,749 kg/h) reported in the literature for DWC technology. Scaling up to such production rates amplifies operational challenges, as higher processing capacities can exacerbate issues related to system stability, controllability, and equipment limitations.

5. Conclusions

The present study was devoted to assessing the sustainability of the dividing-wall distillation column for separating a BTX mixture as a novelty. As revised, optimal economic design and control schemes were the main research focus previously reported by twenty other studies regarding DWC applied to this important petrochemical system. The conventional and DWC configurations were designed by computer simulation in the UniSim software. A utility plant with sections for cooling water and steam generation was also considered for more accurate results regarding water consumption, CO2 emissions, and utility costs since real heuristics for water losses, combustion efficiency, and sensible heat are included. The results showed that the DWC scheme is 37.52% more eco-efficient than the conventional counterpart, mainly due to an 15.59% and 30.31% savings on energy and water consumption, respectively, which provided a 15.48%, 30.05%, and 16.72% reduction on CO2 emissions, wastewater generation, and utility costs, respectively. Additionally, savings of about 16% were achieved regarding the other seven environmental indicators present in the well-known WAR algorithm, which includes two safety indicators, namely, human toxicity by exposure and human toxicity potential by ingestion. The influence of the sensible heat parcel was demonstrated since it accounts for 15.74%, 15.84%, 14.73%, and 18.94% of energy demand, pollutant emissions, operational costs, and SG make-up water, respectively. These results highlight the environmental advantages of the DWC configuration, aligned with the sustainable development goals of the 2030 Agenda of the United Nations, which represents a revamping option for existing BTX plants worldwide.
One limitation of this work worth noting is that only a preliminary safety analysis was performed. Since the DWC scheme operates at higher temperatures and requires a higher vapor class, when compared to the conventional counterpart represented by two connected columns, a higher pressurization of the boiled feed water stream before feeding the boiler at the utility plant is needed. Thus, it could be possible that some inherent safety indicators increase.
The quantification of economic and environmental benefits through the comparison of DWC with other intensification strategies, in addition to the conventional column sequence process, remains a challenge in the literature. Moreover, the development of more comprehensive and representative safety metrics is an important step in complementing the analysis presented here. Therefore, both aspects should be considered in future research.

Supplementary Materials

The following supporting information can be downloaded at: https://www.mdpi.com/article/10.3390/pr13020391/s1, Figure S1: Conventional process diagram in the UniSim interface, Figure S2: DWC process diagram in the UniSim interface, Figure S3: Utility plant diagram in the UniSim interface, Figure S4: DWC: Prefactionator—Temperature profile, Figure S5: DWC: Rectifying + Main column + Stripping—Temperature profile, Figure S6: DWC: Prefactionator—Vapor composition profile, Figure S7: DWC: Rectifying + Main column + Stripping—Liquid composition profile; Table S1: Analysis of CP process flow streams condition, Table S2: Analysis of CP energy streams, Table S3: Analysis of DWC energy streams, Table S4: Analysis of DWC process flow streams condition.

Author Contributions

Conceptualization, D.M.P. and F.R.F.; methodology, D.M.P.; software, F.R.F.; validation, F.R.F. and D.M.P.; formal analysis, F.R.F.; investigation, F.R.F.; data curation, F.R.F.; writing—original draft preparation, F.R.F.; writing—review and editing, D.M.P. and F.R.F.; visualization, F.R.F.; supervision, D.M.P.; project administration, D.M.P. All authors have read and agreed to the published version of the manuscript.

Funding

This research received no external funding.

Data Availability Statement

The original contributions presented in the study are included in the article; further inquiries can be made on request.

Acknowledgments

The authors wish to thank the Brazilian National Council for Scientific and Technological Development (Conselho Nacional de Desenvolvimento Científico e Tecnológico, CNPq) for the financial support (PIBIC scholarships—Scientific Initiation Program 126986/2024-0). The authors also gratefully acknowledge Federal Fluminense University for complementary support. The authors would like to thank Honeywell for providing the UniSim Design Suite R490 simulation software used in this work.

Conflicts of Interest

The authors declare no conflicts of interest.

References

  1. Yateh, M.; Li, F.; Tang, Y.; Li, C.; Xu, B. Energy consumption and carbon emissions management in drinking water treatment plants: A systematic review. J. Clean. Prod. 2024, 437, 140688. [Google Scholar] [CrossRef]
  2. You, X.; Rodriguez-Donis, I.; Gerbaud, V. Reducing process cost and CO2 emissions for extractive distillation by double-effect heat integration and mechanical heat pump. Appl. Energy 2016, 166, 128–140. [Google Scholar] [CrossRef]
  3. Kong, Z.Y.; Sánchez-Ramírez, E.; Yang, A.; Shen, W.; Segovia-Hernández, J.G.; Sunarso, J. Process intensification from conventional to advanced distillations: Past, present, and future. Chem. Eng. Res. Des. 2022, 188, 378–392. [Google Scholar] [CrossRef]
  4. Segovia-Hernández, J.G.; Hernandez, S.; Sánchez-Ramírez, E.; Mendoza-Pedroza, J. A short review of dividing wall distillation column as an application of process intensification: Geographical development and the pioneering contribution of Prof. Arturo Jimenez in Latin America. Chem. Eng. Process. 2021, 160, 108275. [Google Scholar] [CrossRef]
  5. Mangili, P.V.; Prata, D.M. Preliminary design of sustainable industrial process alternatives based on eco-efficiency approaches: The maleic anhydride case study. Chem. Eng. Sci. 2020, 212, 115313. [Google Scholar] [CrossRef]
  6. Mangili, P.V.; Junqueira, P.J.; Santos, L.S.; Prata, D.M. Eco-efficiency and tecno-economic analysis for maleic anhydride manufacturing processes. Clean Technol. Environ. Policy 2019, 21, 1073–1090. [Google Scholar] [CrossRef]
  7. Mangili, P.V.; Santos, L.S.; Prata, D.M. A systematic methodology for comparing the sustainability of process systems based on weighted performance indicators. Comput. Chem. Eng. 2019, 130, 106558. [Google Scholar] [CrossRef]
  8. Mangili, P.V.; Souza, Y.P.D.M.; de Menezez, D.Q.F.; Santos, L.S.; Prata, D.M. Eco-efficiency evaluation of acetone-methanol separation processes using computational simulation. Chem. Eng. Process. 2018, 123, 100. [Google Scholar] [CrossRef]
  9. Rangaiah, G.P. Chemical Process Retrofitting and Revamping: Techniques and Applications, 1st ed.; John Wiley & Sons: Oxford, UK, 2016; pp. 1–432. [Google Scholar]
  10. Kim, Y.H. Energy Savings in the Benzene-Toluene-Xylene Separation process using an extended divided-wall column. Chem. Eng. Technol. 2016, 39, 2312–2322. [Google Scholar] [CrossRef]
  11. Perego, C.; Pollesel, P. Advances in aromatics processing using zeolite catalysts. Adv. Nanoporous Mater. 2010, 1, 97–149. [Google Scholar] [CrossRef]
  12. Buitimea-Cerón, G.A.; Hahn, J.; Medina-Herrera, N.; Jiménez-Gutiérrez, A.; Loredo-Medrano, J.A.; Tututi-Avila, S. Dividing-Wall Column Design: Analysis of Methodologies Tailored to Process Simulators. Processes 2021, 9, 1189. [Google Scholar] [CrossRef]
  13. Ling, H.; Luyben, W.L. New control structure for divided-wall columns. Ind. Eng. Chem. Res. 2009, 48, 6034–6049. [Google Scholar] [CrossRef]
  14. Ling, H.; Luyben, W.L. Temperature control of the BTX divided-wall column. Ind. Eng. Chem. Res. 2010, 49, 189–203. [Google Scholar] [CrossRef]
  15. Van Diggelen, R.C.; Kiss, A.A.; Heemink, A.W. Comparison of Control Strategies for Dividing-Wall Columns. Ind. Eng. Chem. Res. 2010, 49, 288–307. [Google Scholar] [CrossRef]
  16. Kiss, A.A.; Bidea, C.S. A control perspective on process intensification in dividing-wall columns. Chem. Eng. Process. 2011, 50, 281–292. [Google Scholar] [CrossRef]
  17. Kiss, A.A.; Rewagad, R.R. Energy efficient control of a BTX dividing-wall column. Comput. Chem. Eng. 2011, 35, 2896–2904. [Google Scholar] [CrossRef]
  18. Rewagad, R.R.; Kiss, A.A. Dynamic optimization of a dividing-wall column using model predictive control. Chem. Eng. Sci. 2012, 68, 132–142. [Google Scholar] [CrossRef]
  19. Wu, N.; Huang, K.; Luan, S. Operation of Dividing-Wall Distillation Columns. 2, A Double Temperature Difference Control Scheme. Ind. Eng. Chem. Res. 2013, 52, 5365–5383. [Google Scholar] [CrossRef]
  20. Yuan, Y.; Huang, K. Operation of Dividing-Wall Distillation Columns. 3. A Simplified Double Temperature Difference Control Scheme. Ind. Eng. Chem. Res. 2014, 53, 15969–15979. [Google Scholar] [CrossRef]
  21. Kumari, P.; Jagtap, R.; Kaistha, N. Control System Design for Energy Efficient On-Target Product Purity Operation of a High-Purity Petlyuk Column. Ind. Eng. Chem. Res. 2014, 53, 16436–16452. [Google Scholar] [CrossRef]
  22. Dohare, R.K.; Singh, K.; Kumar, R. Modeling and model predictive control of dividing wall column for separation of Benzene–Toluene-o-Xylene. Syst. Sci. Control Eng. 2015, 3, 142–153. [Google Scholar] [CrossRef]
  23. Gupta, R.; Kaistha, N. Role of Nonlinear Effects in Benzene−Toluene−Xylene Dividing Wall Column Control System Design. Ind. Eng. Chem. Res. 2015, 54, 9407–9420. [Google Scholar] [CrossRef]
  24. Yuan, Y.; Huang, K.; Chen, H.; Zhang, L.; Wang, S. Asymmetrical temperature control of a BTX dividing-wall distillation column. Chem. Eng. Res. Des. 2017, 123, 84–98. [Google Scholar] [CrossRef]
  25. Tututi-Avila, S.; Domínguez-Díaz, L.A.; Medina-Herrera, N.; Jiménez-Gutiérrez, A.; Hahn, J. Dividing-wall columns: Design and control of a Kaibel and a satellite distillation column for BTX separation. Chem. Eng. Process. 2017, 114, 1–15. [Google Scholar] [CrossRef]
  26. Kiss, A.A.; Ignat, R.M.; Landaeta, S.J.F.; de Haan, A.B. Intensified process for aromatics separation powered by Kaibel and dividing-wall columns. Chem. Eng. Process. 2013, 67, 39–48. [Google Scholar] [CrossRef]
  27. Si, Z.; Chen, H.; Cong, H.; Li, X. Energy, exergy, economic and environmental analysis of a novel steam-driven vapor recompression and organic Rankine cycle intensified dividing wall column. Sep. Purif. Technol. 2022, 295, 121285. [Google Scholar] [CrossRef]
  28. Zang, L.; Huang, K.; Yuan, Y.; Qian, X.; Zhang, L.; Chen, H.; Wang, S. Vapor recompressed dividing-wall distillation columns: Structure and performance, Chin. J. Chem. Eng. 2020, 28, 1891–1897. [Google Scholar] [CrossRef]
  29. Zhao, W.; Zang, L.; Huang, K.; Chen, H.; Zhang, L.; Wang, S.; Qian, X.; Yuan, Y. Optimum Topological Configuration for the Vapor-Recompressed Dividing-Wall Distillation Columns Processing an Intermediate-Component-Dominated and Wide-Boiling-Point Ternary Mixture. Ind. Eng. Chem. Res. 2022, 61, 4860–4878. [Google Scholar] [CrossRef]
  30. Ge, G.; Han, S.; Huang, K.; Fan, C.; Chen, H.; Zhang, L.; Yuan, Y.; Qian, X.; Wang, S. An effective procedure for the development of vapor recompressed Kaibel dividing-wall distillation columns. Sep. Purif. Technol. 2023, 310, 123171. [Google Scholar] [CrossRef]
  31. Pereira, C.P.; Prata, D.M.; Santos, L.S.; Monteiro, L.P.C. Development of eco-efficiency comparison index through eco-indicators for industrial applications. Braz. J. Chem. Eng. 2018, 35, 63–84. [Google Scholar] [CrossRef]
  32. Figueiredo, F.R.; Paiva, A.P.R.; dos Santos, R.O.; Maia, M.P.; Prata, D.M. Eco-efficiency analysis and intensification of the monochlorobenzene separation process through double-effect strategy. Chem. Eng. Process. 2024, 197, 109709. [Google Scholar] [CrossRef]
  33. Figueiredo, F.R.; Prata, D.M. Eco-efficiency analysis and intensification of the monochlorobenzene separation process through vapor recompression strategy. Chem. Eng. Process. 2025, 207, 110073. [Google Scholar] [CrossRef]
  34. Caxiano, I.N.; Junqueira, P.G.; Mangili, P.V.; Prata, D.M. Eco-efficiency analysis and intensification of the acetic acid purification process. Chem. Eng. Process. 2020, 147, 107784. [Google Scholar] [CrossRef]
  35. Prata, D.M.; Lima, E.L.; Pinto, J.C. Simultaneous Data Reconciliation and Parameter Estimation in Bulk Polypropylene Polymerizations in Real Time. Macromol. Symp. 2006, 243, 91–103. [Google Scholar] [CrossRef]
  36. Cheng, H.; Wang, Y.; Yang, L.; Zhao, W.; Zhang, Y.; Li, G.; Zhu, Z.; Wang, Y.; Cui, P. Mechanism analysis and performance evaluation of clean and efficient recovery of N-heptanol/N-hexanol from wastewater via extractive distillation with green mixed entrainer. J. Clean. Prod. 2024, 464, 142711. [Google Scholar] [CrossRef]
  37. Ruiz-Mercado, G.J.; Gonzalez, M.A.; Smith, R.L. Expanding GREENSCOPE beyond the gate: A green chemistry and life cycle perspective. Clean Technol. Environ. Policy 2014, 16, 703–717. [Google Scholar] [CrossRef]
  38. Ortiz-Espinoza, A.P.; Jiménez-Gutiérrez, A.; El-Halwagi, M.M.; Kazantzis, N.K.; Kazantzi, V. Comparison of safety indexes for chemical processes under uncertainty. Process Saf. Environ. Prot. 2021, 148, 225–236. [Google Scholar] [CrossRef]
  39. Leong, C.T.; Shariff, A.M. Process route index (PRI) to access level of explosiveness for inherent safety quantification. J. Loss Prev. Process Ind. 2009, 22, 216–221. [Google Scholar] [CrossRef]
  40. Transforming Our World: The 2030 Agenda for Sustainable Development. Available online: https://sdgs.un.org/2030agenda/ (accessed on 29 November 2024).
  41. Turton, R.; Bailie, R.C.; Whiting, W.B.; Shaeiwitz, J.A. Analysis Synthesis and Design of Chemical Processes, 5th ed.; Prentice Hall: Upper Saddle River, NJ, USA, 2018; pp. 1–1520. [Google Scholar]
  42. Seider, W.D.; Lewin, D.R.; Seader, J.D.; Widagdo, S.; Gani, R.; Ng, K.M. Product and Process Design Principles: Synthesis, Analysis and Evaluation, 4th ed.; John Wiley & Sons: West Sussex, UK, 2016; pp. 1–784. [Google Scholar]
  43. Couper, J.R.; Penney, W.R.; Fair, J.R.; Walas, S.M. Chemical Process Equipment: Selection and Design, 3rd ed.; Butterworth-Heinemann: Oxford, UK, 2012; pp. 1–864. [Google Scholar]
  44. Liew, P.Y.; Alwi, S.R.W.; Lim, J.S.; Varbanov, P.S.; Klemeˇs, J.J.; Manan, Z.A. Total site heat integration incorporating the water sensible heat. J. Clean. Prod. 2014, 77, 94–104. [Google Scholar] [CrossRef]
  45. Green, D.W.; Perry, R.H. Perry’s Chemical Engineers’ Handbook, 8th ed.; McGraw-Hill Education: New York, NY, USA, 2008; pp. 1–2400. [Google Scholar]
  46. Mantingh, J.; Kiss, A.A. Enhanced process for energy efficient extraction of 1,3-butadiene from a crude C4 cut. Sep. Purif. Technol. 2021, 267, 118656. [Google Scholar] [CrossRef]
  47. Guidelines for National Greenhouse Gas Inventories. Available online: www.ipcc-nggip.iges.or.jp/public/2006gl/ (accessed on 30 November 2024).
  48. Fator Médio-Inventários Corporativos. Available online: https://www.gov.br/mcti/pt-br/acompanhe-o-mcti/sirene/dados-e-ferramentas/fatores-de-emissao (accessed on 30 November 2024).
  49. Henry Hub Natural Gas Spot Price. Available online: https://www.eia.gov/dnav/ng/hist/rngwhhdm.htm (accessed on 1 December 2024).
  50. Waste Reduction Algorithm: Chemical Process Simulation for Waste Reduction. Available online: https://www.epa.gov/chemical-research/waste-reduction-algorithm-chemical-process-simulation-waste-reduction (accessed on 1 December 2024).
  51. Luyben, W.L. Distillation Design and Control Using Aspen Simulation, 2nd ed.; Jonh Wiley & Sons: Hoboken, NJ, USA, 2013; pp. 1–489. [Google Scholar]
  52. Premkumar, R.; Rangaiah, G.P. Retrofitting conventional column systems to dividing-Wall Columns. Chem. Eng. Res. Des. 2009, 87, 47–60. [Google Scholar] [CrossRef]
  53. Felder, R.M.; Rousseau, R.W.; Bullard, L.G. Elementary Principles of Chemical Processes, 4th ed.; John Wiley & Sons: Hoboken, NJ, USA, 2016; pp. 1–704. [Google Scholar]
  54. Jankovic, T.; Straathof, A.J.J.; Kiss, A.A. Adaptable heat pump-assisted dividing-wall column design for intensified downstream processing of bio-propionic acid. Sep. Purif. Technol. 2024, 350, 127832. [Google Scholar] [CrossRef]
  55. Lieberman, N.P.; Lieberman, E.T. Steam Generation. A Working Guide to Process Equipment; McGrawHill: New York, NY, USA, 2022; pp. 261–276. [Google Scholar]
  56. Cui, C.; Qi, M.; Zhang, X.; Sun, J.; Li, Q.; Kiss, A.A.; Wong, D.S.H.; Masuku, C.M.; Lee, M. Electrification of distillation for decarbonization: An overview and perspective. Renew. Sustain. Energy Rev. 2024, 199, 114522. [Google Scholar] [CrossRef]
  57. Combustion Efficiency and Excess Air. Available online: http://www.engineeringtoolbox.com/boiler-combustion-efficiency-d_271.html (accessed on 12 January 2025).
Disclaimer/Publisher’s Note: The statements, opinions and data contained in all publications are solely those of the individual author(s) and contributor(s) and not of MDPI and/or the editor(s). MDPI and/or the editor(s) disclaim responsibility for any injury to people or property resulting from any ideas, methods, instructions or products referred to in the content.

Article Metrics

Citations

Article Access Statistics

Multiple requests from the same IP address are counted as one view.