Association between Bullying Victimization and Aggression in Lebanese Adolescents: The Indirect Effect of Repetitive Negative Thinking—A Path Analysis Approach and Scales Validation
Abstract
1. Introduction
1.1. Bullying Victimization and Aggression
1.2. Repetitive Negative Thinking as a Mediator between Bullying Victimization and Aggression
1.3. Bullying Victimization, Aggression, and Repetitive Negative Thinking Assessment Measures
1.4. The Present Research
2. Materials and Methods
2.1. Study Design and Participants
2.2. Ethical Aspect
2.3. Minimal Sample Size Calculation
2.4. Study Instruments
2.5. Translation Procedure
2.6. Statistical Analysis
3. Results
3.1. Sociodemographic and Other Characteristics of Sample
3.2. Scale Validation
3.3. Bivariate Analysis
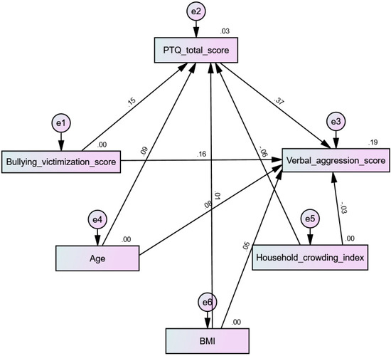
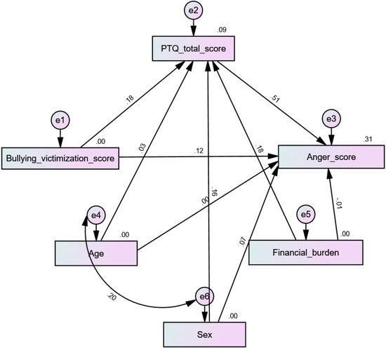
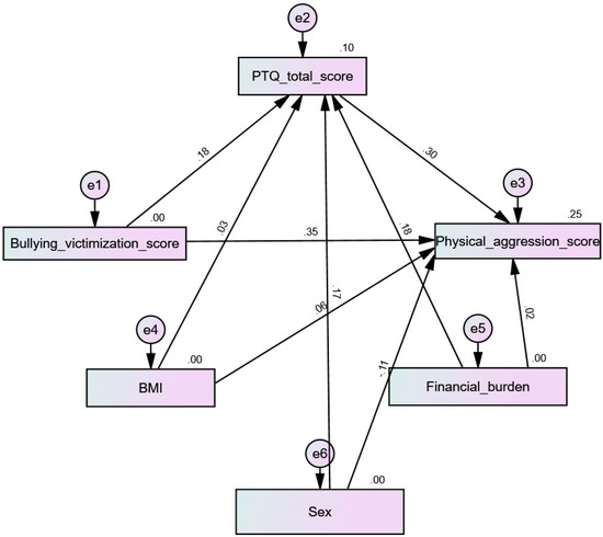
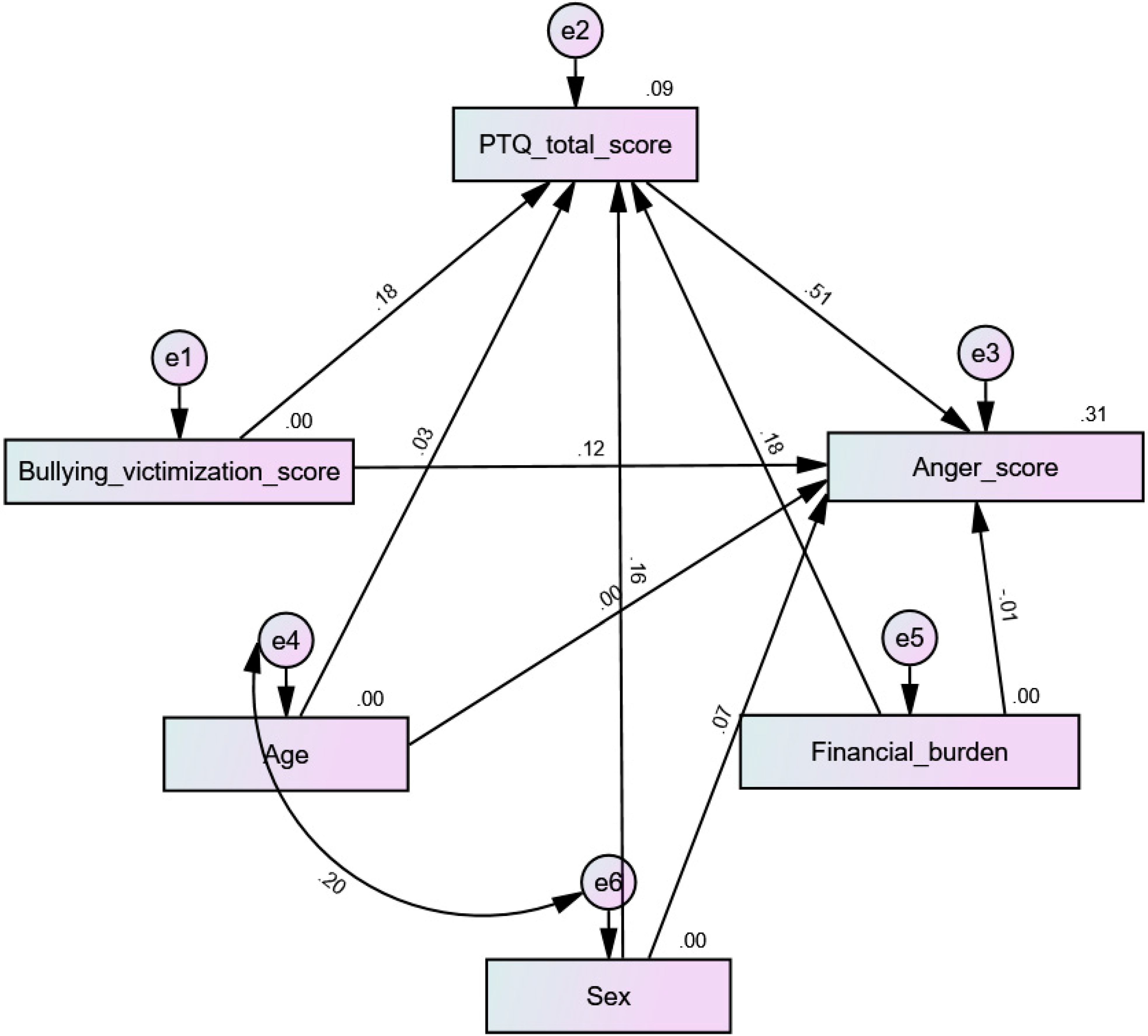
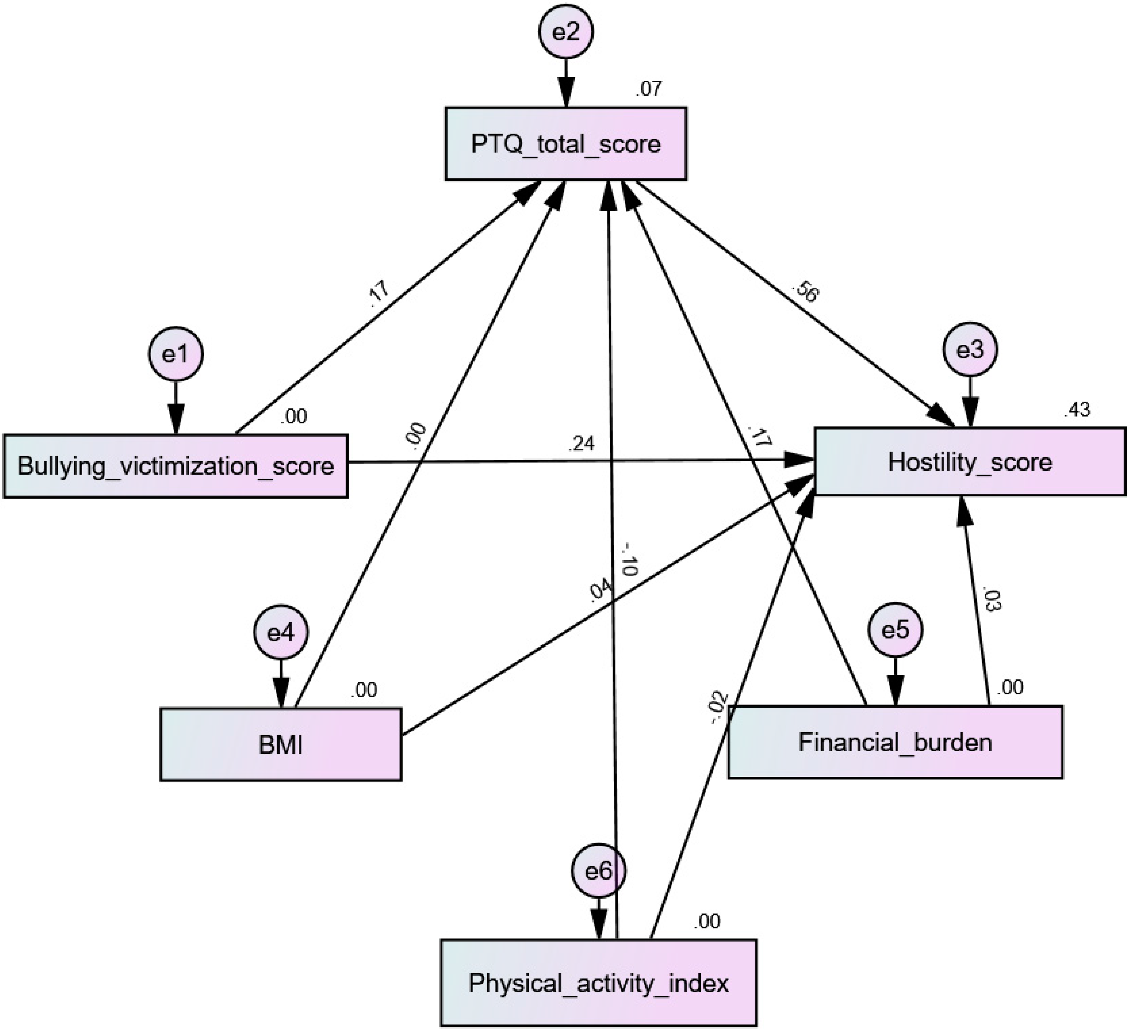
3.4. Path Analysis
4. Discussion
4.1. Study Implications
4.2. Limitations and Strengths
5. Conclusions
Author Contributions
Funding
Institutional Review Board Statement
Informed Consent Statement
Data Availability Statement
Acknowledgments
Conflicts of Interest
Appendix A
| .باستخدام هذا المقياس المكوّن من 5 نقاط، وضّح كيف أن كلّ من العبارات التالية غير مميّزة أو مميّزة في وصفك. ضع تقييمك في المربّع المناسب | |||||
|---|---|---|---|---|---|
| يصفني للغاية | يصفني قليلاً | لا يمكن القول أنّه من سماتي ولكنّه أيضاً ليس من سماتي | لا يصفني قليلاً | يصفني للغاية | |
| .قد أضرب شخصاً آخر إذا إستفزّني بما فيه الكفاية | |||||
| Given enough provocation, I may hit another person. | |||||
| .هناك أناس دفعوني كثيراً حتى وصلنا إلى التشاجر | |||||
| There are people who pushed me so far that we came to blows. | |||||
| .لقد هدّدت أناساً أعرفهم | |||||
| I have threatened people I know. | |||||
| .كثيراً ما أجد نفسي أختلف مع الناس | |||||
| I often find myself disagreeing with people. | |||||
| .لا أستطيع الدخول في جدال عندما يختلف الناس معي | |||||
| I can’t help getting into arguments when people disagree with me. | |||||
| .أصدقائي يقولون عنّي أنني إنسان مُجادل نوعاً ما | |||||
| My friends say that I’m somewhat argumentative. | |||||
| .أستشيط غضباً بسرعة لكنّني أتخطى ذلك بسرعة ايضاً | |||||
| I flare up quickly but get over it quickly. | |||||
| .في بعض الأحيان أفقد صوابي من دون أيّ سبب | |||||
| Sometimes I fly off the handle for no good reason. | |||||
| .أجد صعوبة في السيطرة على أعصابي | |||||
| I have trouble controlling my temper. | |||||
| .أحياناً أشعر كأنّي تلقّيت معاملة غير عادلة من الحياة | |||||
| At times I feel I have gotten a raw deal out of life. | |||||
| .يبدو أنّ الآخرين يحصلون دائمًا على فُرَص مؤاتية | |||||
| Other people always seem to get the breaks. | |||||
| .أتساءل لماذا أشعر أحيانًا بالمرارة تجاه الأشياء | |||||
| I wonder why sometimes I feel so bitter about things. | |||||
| Almost Always تقريبا دائماً | Often غالباً | Sometimes بعض الأحيان | Rarely نادراً | Never أبداً | Perseverative Thinking Questionnaire (PTQ): Repetitive Negative Thinking |
| The same thoughts keep going through my mind again and again. | |||||
| .نفس الأفكار تستمرّ في المرور في ذهني مرارًا وتكرارًا | |||||
| Thoughts intrude into my mind. | |||||
| .الأفكار تتطفلّ على ذهني | |||||
| I can’t stop dwelling on them. | |||||
| .لا أستطيع التوقّف عن الخوض /العيش في أفكاري | |||||
| I think about many problems without solving any of them. | |||||
| .أفكّر في العديد من المشاكل دون حلّ أي منها | |||||
| I can’t do anything else while thinking about my problems. | |||||
| .لا يمكنني فعل أي شيء آخر أثناء التفكير في مشاكلي | |||||
| My thoughts repeat themselves. | |||||
| .أفكاري تكرّر نفسها | |||||
| Thoughts come to my mind without me wanting them to. | |||||
| .الأفكار تتبادر إلى ذهني دون أن أرغب في ذلك | |||||
| I get stuck on certain issues and can’t move on. | |||||
| .أعلق في بعض القضايا ولا يمكنني المضي قدمًا | |||||
| I keep asking myself questions without finding an answer. | |||||
| .أستمرّ في طرح الأسئلة على نفسي دون أن أجد إجابة | |||||
| My thoughts prevent me from focusing on other things. | |||||
| .أفكاري تمنعني من التركيز على أشياء أخرى | |||||
| I keep thinking about the same issue all the time. | |||||
| .أبقى أفكّر في نفس المشكلة طوال الوقت | |||||
| Thoughts just pop into my mind. | |||||
| .تنبثق أو تظهر الأفكار فقط في عقلي | |||||
| I feel driven to continue dwelling on the same issue. | |||||
| .أشعر بالدافع لمواصلة الخوض/العيش في نفس القضية/المشكلة | |||||
| My thoughts are not much help to me. | |||||
| .أفكاري لا تساعدني كثيرا | |||||
| My thoughts take up all my attention. | |||||
| .أفكاري تستحوذ على كل انتباهي |
References
- Olweus, D. Bully/victim problems in school: Facts and intervention. Eur. J. Psychol. Educ. 1997, 12, 495–510. [Google Scholar] [CrossRef]
- Olweus, D. Bullying at school. In Aggressive Behavior; Springer: Berlin/Heidelberg, Germany, 1994; pp. 97–130. [Google Scholar]
- Peltzer, K.; Pengpid, S. Suicidal ideation and associated factors among students aged 13–15 years in Association of Southeast Asian Nations (ASEAN) member states, 2007–2013. Int. J. Psychiatry Clin. Pract. 2017, 21, 201–208. [Google Scholar] [CrossRef] [PubMed]
- Rhee, S.; Lee, S.-Y.; Jung, S.-H. Ethnic differences in bullying victimization and psychological distress: A test of an ecological model. J. Adolesc. 2017, 60, 155–160. [Google Scholar] [CrossRef] [PubMed]
- Tanrikulu, I.; Campbell, M. Correlates of traditional bullying and cyberbullying perpetration among Australian students. Child. Youth Serv. Rev. 2015, 55, 138–146. [Google Scholar] [CrossRef]
- Calaguas, G.M. Forms and frequency of peer aggression and peer victimization among sixth-graders. Int. Ref. Res. J. 2011, 2, 108–113. [Google Scholar]
- Gladden, R.M.; Vivolo-Kantor, A.M.; Hamburger, M.E.; Lumpkin, C.D. Bullying Surveillance among Youths: Uniform Definitions for Public Health and Recommended Data Elements. Version 1.0; CDC Stacks Public Health Publication: New York, NY, USA, 2014. Available online: https://stacks.cdc.gov/view/cdc/21596 (accessed on 20 January 2023).
- Mok, M.M.C.; Wang, W.-C.; Cheng, Y.-Y.; Leung, S.-O.; Chen, L.-M. Prevalence and Behavioral Ranking of Bullying and Victimization Among Secondary Students in Hong Kong, Taiwan, and Macao. Asia-Pacific Educ. Res. 2013, 23, 757–767. [Google Scholar] [CrossRef]
- Karmaliani, R.; Mcfarlane, J.; Somani, R.; Khuwaja, H.M.A.; Bhamani, S.S.; Ali, T.S.; Gulzar, S.; Somani, Y.; Chirwa, E.D.; Jewkes, R. Peer violence perpetration and victimization: Prevalence, associated factors and pathways among 1752 sixth grade boys and girls in schools in Pakistan. PLoS ONE 2017, 12, e0180833. [Google Scholar] [CrossRef]
- Yanez, C.; Lessne, D. Student Victimization in US Schools: Results from the 2015 School Crime Supplement to the National Crime Victimization Survey. Stats in Brief. NCES 2018-106; National Center for Education Statistics: Jessup, MD, USA, 2018. [Google Scholar]
- Kubwalo, H.W.; Muula, A.S.; Siziya, S.; Pasupulati, S.; Rudatsikira, E. Prevalence and correlates of being bullied among in-school adolescents in Malawi: Results from the 2009 Global School-Based Health Survey. Malawi Med. J. 2013, 25, 12–14. [Google Scholar]
- Owusu, A.; Hart, P.; Oliver, B.; Kang, M. The Association Between Bullying and Psychological Health Among Senior High School Students in Ghana, West Africa. J. Sch. Health 2011, 81, 231–238. [Google Scholar] [CrossRef]
- Sanapo, M.S. When Kids Hurt Other Kids: Bullying in Philippine Schools. Psychology 2017, 8, 2469–2484. [Google Scholar] [CrossRef]
- Afriani, A.; Denisa, D. Bullying Victimization among Junior High School Students in Aceh, Indonesia: Prevalence and its Differences in Gender, Grade, and Friendship Quality. J. Ilm. Peuradeun 2021, 9, 251–274. [Google Scholar] [CrossRef]
- Marsh, L.; McGee, R.; Nada-Raja, S.; Williams, S. Brief report: Text bullying and traditional bullying among New Zealand secondary school students. J. Adolesc. 2010, 33, 237–240. [Google Scholar] [CrossRef] [PubMed]
- UNESCO. Behind the Numbers: Ending School Violence and Bullying; UNESCO: Paris, France, 2019. [Google Scholar]
- Modecki, K.L.; Minchin, J.; Harbaugh, A.G.; Guerra, N.G.; Runions, K.C. Bullying Prevalence Across Contexts: A Meta-analysis Measuring Cyber and Traditional Bullying. J. Adolesc. Health 2014, 55, 602–611. [Google Scholar] [CrossRef] [PubMed]
- Shahrour, G.; Dardas, L.A.; Al-Khayat, A.; Al-Qasem, A. Prevalence, correlates, and experiences of school bullying among adolescents: A national study in Jordan. Sch. Psychol. Int. 2020, 41, 430–453. [Google Scholar] [CrossRef]
- Sahli, J.; Mellouli, M.; El Ghardallou, M.; Limam, M.; Gallas, M.; Ammar, A.; Mtiraoui, A.; Ajmi, T.N.; Zedini, C. Bullying Among Tunisian Middle School Students: The Prevalence, Psychosocial Associated Factors and Perceived Involvement of Parents, Teachers and Classmates. J. Res. Health Sci. 2018, 18, 414. [Google Scholar]
- Rigby, K.; Haroun, D.; Ali, E. Bullying in Schools in the United Arab Emirates and the Personal Safety of Students. Child Indic. Res. 2019, 12, 1663–1675. [Google Scholar] [CrossRef]
- Tiliouine, H. School Bullying Victimisation and Subjective Well-Being in Algeria. Child Indic. Res. 2015, 8, 133–150. [Google Scholar] [CrossRef]
- Awad, E.; Haddad, C.; Sacre, H.; Hallit, R.; Soufia, M.; Salameh, P.; Hallit, S. Correlates of bullying perpetration among Lebanese adolescents: A national study. BMC Pediatr. 2021, 21. [Google Scholar] [CrossRef]
- Alrojolah, L.; Beayno, A.; Shamseddeen, W.; Ghandour, L.; Dirani, L.A.; Maalouf, F. Chronic physical illness and psychiatric comorbidities in lebanese adolescents. In Proceedings of the 66th Annual Meeting, Chicago, IL, USA, 14–19 October 2019. [Google Scholar]
- Arseneault, L.; Bowes, L.; Shakoor, S. Bullying victimization in youths and mental health problems: ‘much ado about nothing’? Psychol. Med. 2010, 40, 717–729. [Google Scholar] [CrossRef]
- Moore, S.E.; Norman, R.E.; Suetani, S.; Thomas, H.J.; Sly, P.D.; Scott, J.G. Consequences of bullying victimization in childhood and adolescence: A systematic review and meta-analysis. World J. Psychiatry 2017, 7, 60–76. [Google Scholar] [CrossRef]
- Takizawa, R.; Maughan, B.; Arseneault, L. Adult Health Outcomes of Childhood Bullying Victimization: Evidence From a Five-Decade Longitudinal British Birth Cohort. Am. J. Psychiatry 2014, 171, 777–784. [Google Scholar] [CrossRef] [PubMed]
- Young-Jones, A.; Fursa, S.; Byrket, J.S.; Sly, J.S. Bullying affects more than feelings: The long-term implications of victimization on academic motivation in higher education. Soc. Psychol. Educ. 2015, 18, 185–200. [Google Scholar] [CrossRef]
- Reijntjes, A.; Kamphuis, J.H.; Prinzie, P.; Telch, M.J. Peer victimization and internalizing problems in children: A meta-analysis of longitudinal studies. Child Abus. Negl. 2010, 34, 244–252. [Google Scholar] [CrossRef] [PubMed]
- Vaillancourt, T.; Brittain, H.L.; McDougall, P.; Duku, E. Longitudinal Links Between Childhood Peer Victimization, Internalizing and Externalizing Problems, and Academic Functioning: Developmental Cascades. J. Abnorm. Child Psychol. 2013, 41, 1203–1215. [Google Scholar] [CrossRef] [PubMed]
- Akasyah, W.; Margono, H.M.; Efendi, F. Bullying Victimisation Effect at Physical, Phychological, and Social in Adolescence. In Relationship between Bullying and Social Anxiety and Withdrawal among Adolescents, Proceedings of the 9th International Nursing Conference (INC 2018), Surabaya, Indonesia, 7–8 April 2018; SCITEPRESS–Science and Technology Publications, Lda: Setubal, Portugal, 2018; pp. 538–546. ISBN 978-989-758-336-0. [Google Scholar]
- Turner, M.G.; Exum, M.L.; Brame, R.; Holt, T.J. Bullying victimization and adolescent mental health: General and typological effects across sex. J. Crim. Justice 2013, 41, 53–59. [Google Scholar] [CrossRef]
- Fisher, H.L.; Moffitt, T.E.; Houts, R.M.; Belsky, D.W.; Arseneault, L.; Caspi, A. Bullying victimisation and risk of self harm in early adolescence: Longitudinal cohort study. BMJ 2012, 344, e2683. [Google Scholar] [CrossRef]
- Bannink, R.; Broeren, S.; Van De Looij-Jansen, P.; De Waart, F.; Raat, H. Cyber and Traditional Bullying Victimization as a Risk Factor for Mental Health Problems and Suicidal Ideation in Adolescents. PLoS ONE 2014, 9, e94026. [Google Scholar] [CrossRef]
- Casper, D.M.; Card, N.A. Overt and Relational Victimization: A Meta-Analytic Review of Their Overlap and Associations With Social-Psychological Adjustment. Child Dev. 2017, 88, 466–483. [Google Scholar] [CrossRef]
- Sullivan, T.N.; Farrell, A.D.; Kliewer, W. Peer victimization in early adolescence: Association between physical and relational victimization and drug use, aggression, and delinquent behaviors among urban middle school students. Dev. Psychopathol. 2006, 18, 119–137. [Google Scholar] [CrossRef]
- Anderson, C.A.; Huesmann, L.R. Human Aggression: A Social-Cognitive View. In The Sage Handbook of Social Psychology; SAGE Publications Ltd.: New York, NY, USA, 2007; pp. 259–287. [Google Scholar] [CrossRef]
- Buss, A.H.; Perry, M. The aggression questionnaire. J. Personal. Soc. Psychol. 1992, 63, 452. [Google Scholar] [CrossRef]
- Walters, G.D. School-Age Bullying Victimization and Perpetration: A Meta-Analysis of Prospective Studies and Research. Trauma Violence Abus. 2021, 22, 1129–1139. [Google Scholar] [CrossRef]
- Reijntjes, A.; Kamphuis, J.H.; Prinzie, P.; Boelen, P.A.; van der Schoot, M.; Telch, M. Prospective linkages between peer victimization and externalizing problems in children: A meta-analysis. Aggress. Behav. 2011, 37, 215–222. [Google Scholar] [CrossRef] [PubMed]
- Rusby, J.C.; Forrester, K.K.; Biglan, A.; Metzler, C.W. Relationships Between Peer Harassment and Adolescent Problem Behaviors. J. Early Adolesc. 2005, 25, 453–477. [Google Scholar] [CrossRef]
- Walters, G.D. Unraveling the Bidirectional Relationship Between Bullying Victimization and Perpetration: A Test of Mechanisms From Opportunity and General Strain Theories. Youth Violence Juv. Justice 2020, 18, 395–411. [Google Scholar] [CrossRef]
- Walters, G.D.; Espelage, D.L. From victim to victimizer: Hostility, anger, and depression as mediators of the bullying victimization–bullying perpetration association. J. Sch. Psychol. 2018, 68, 73–83. [Google Scholar] [CrossRef] [PubMed]
- Barker, E.D.; Arseneault, L.; Brendgen, M.; Fontaine, N.; Maughan, B. Joint Development of Bullying and Victimization in Adolescence: Relations to Delinquency and Self-Harm. J. Am. Acad. Child Adolesc. Psychiatry 2008, 47, 1030–1038. [Google Scholar] [CrossRef]
- Lee, J.M.; Kim, J.; Hong, J.S.; Marsack-Topolewski, C.N. From Bully Victimization to Aggressive Behavior: Applying the Problem Behavior Theory, Theory of Stress and Coping, and General Strain Theory to Explore Potential Pathways. J. Interpers. Violence 2021, 36, 10314–10337. [Google Scholar] [CrossRef]
- Calmaestra, J.; Escorial, A.; García, P.; Moral Del, C.; Perazzo, C.; Ubrich, T. Yo a eso No Juego: Bullying y Ciberbullying en la Infancia; Dubidu Estudio: Madrid, Spain, 2016. [Google Scholar]
- Bonell, C.; Fletcher, A.; Fitzgerald-Yau, N.; Hale, D.; Allen, E.; Elbourne, D.; Jones, R.; Bond, L.; Wiggins, M.; Miners, A.; et al. Initiating change locally in bullying and aggression through the school environment (INCLUSIVE): A pilot randomised controlled trial. Health Technol. Assess. 2015, 19, 1–109. [Google Scholar] [CrossRef]
- World Health Organization. Preventing Youth Violence: An Overview of the Evidence; World Health Organization: Geneve, Switzerland, 2015. [Google Scholar]
- Sfeir, E.; Geara, C.; Hallit, S.; Obeid, S. Alexithymia, aggressive behavior and depression among Lebanese adolescents: A cross-sectional study. Child Adolesc. Psychiatry Ment. Health 2020, 14, 32. [Google Scholar] [CrossRef]
- Maalouf, E.; Salameh, P.; Haddad, C.; Sacre, H.; Hallit, S.; Obeid, S. Attachment styles and their association with aggression, hostility, and anger in Lebanese adolescents: A national study. BMC Psychol. 2022, 10, 104. [Google Scholar] [CrossRef]
- Fung, A.L.C. Adolescent Reactive and Proactive Aggression, and Bullying in Hong Kong: Prevalence, Psychosocial Correlates, and Prevention. J. Adolesc. Health 2019, 64, S65–S72. [Google Scholar] [CrossRef] [PubMed]
- Ttofi, M.M.; Farrington, D.P.; Lösel, F.; Loeber, R. The predictive efficiency of school bullying versus later offending: A systematic/meta-analytic review of longitudinal studies. Crim. Behav. Ment. Health 2011, 21, 80–89. [Google Scholar] [CrossRef] [PubMed]
- Foster, E.M.; Jones, D.E.; The Conduct Problems Prevention Research Group. The High Costs of Aggression: Public Expenditures Resulting From Conduct Disorder. Am. J. Public Health 2005, 95, 1767–1772. [Google Scholar] [CrossRef] [PubMed]
- Yeager, D.S.; Fong, C.J.; Lee, H.Y.; Espelage, D.L. Declines in efficacy of anti-bullying programs among older adolescents: Theory and a three-level meta-analysis. J. Appl. Dev. Psychol. 2015, 37, 36–51. [Google Scholar] [CrossRef]
- Kärnä, A.; Voeten, M.; Little, T.D.; Alanen, E.; Poskiparta, E.; Salmivalli, C. Effectiveness of the KiVa antibullying program: Grades 1–3 and 7–9. J. Educ. Psychol. 2013, 105, 535. [Google Scholar] [CrossRef]
- Peled, M.; Moretti, M. Rumination on anger and sadness in adolescence: Fueling of fury and deepening of despair. J. Clin. Child Adolesc. Psychol. 2007, 36, 66–75. [Google Scholar] [CrossRef]
- Rosen, P.J.; Milich, R.; Harris, M.J. Victims of their own cognitions: Implicit social cognitions, emotional distress, and peer victimization. J. Appl. Dev. Psychol. 2007, 28, 211–226. [Google Scholar] [CrossRef]
- Mathieson, L.C.; Klimes-Dougan, B.; Crick, N.R. Dwelling on it may make it worse: The links between relational victimization, relational aggression, rumination, and depressive symptoms in adolescents. Dev. Psychopathol. 2014, 26, 735–747. [Google Scholar] [CrossRef]
- Troop-Gordon, W.; Ladd, G.W. Trajectories of Peer Victimization and Perceptions of the Self and Schoolmates: Precursors to Internalizing and Externalizing Problems. Child Dev. 2005, 76, 1072–1091. [Google Scholar] [CrossRef]
- Liu, X.; Pan, B.; Chen, L.; Li, T.; Ji, L.; Zhang, W. Healthy context paradox in the association between bullying victimization and externalizing problems: The mediating role of hostile attribution bias. Acta Psychol. Sin. 2021, 53, 170. [Google Scholar] [CrossRef]
- Gini, G.; Marino, C.; Spada, M.M. The Role of Metacognitions and Thinking Styles in the Negative Outcomes of Adolescents’ Peer Victimization. Violence Vict. 2019, 34, 752–769. [Google Scholar] [CrossRef] [PubMed]
- Ehring, T.; Watkins, E. Repetitive negative thinking as a transdiagnostic process. Int. J. Cogn. Ther. 2008, 1, 192–205. [Google Scholar] [CrossRef]
- Ehring, T.; Ehlers, A. Does rumination mediate the relationship between emotion regulation ability and posttraumatic stress disorder? Eur. J. Psychotraumatol. 2014, 5, 23547. [Google Scholar] [CrossRef] [PubMed]
- Caselli, G.; Gemelli, A.; Querci, S.; Lugli, A.M.; Canfora, F.; Annovi, C.; Rebecchi, D.; Ruggiero, G.M.; Sassaroli, S.; Spada, M.M.; et al. The effect of rumination on craving across the continuum of drinking behaviour. Addict. Behav. 2013, 38, 2879–2883. [Google Scholar] [CrossRef] [PubMed]
- Edwards, M.J.; Tang, N.K.; Wright, A.M.; Salkovskis, P.M.; Timberlake, C.M. Thinking about thinking about pain: A qualitative investigation of rumination in chronic pain. Pain Manag. 2011, 1, 311–323. [Google Scholar] [CrossRef]
- Watkins, E.R. Constructive and unconstructive repetitive thought. Psychol. Bull. 2008, 134, 163–206. [Google Scholar] [CrossRef]
- Bauer, E.A.; Braitman, A.L.; Judah, M.R.; Cigularov, K.P. Worry as a mediator between psychosocial stressors and emotional sequelae: Moderation by contrast avoidance. J. Affect. Disord. 2020, 266, 456–464. [Google Scholar] [CrossRef]
- Liu, C.; Liu, Z.; Yuan, G. The longitudinal influence of cyberbullying victimization on depression and posttraumatic stress symptoms: The mediation role of rumination. Arch. Psychiatr. Nurs. 2020, 34, 206–210. [Google Scholar] [CrossRef]
- Malamut, S.T.; Salmivalli, C. Rumination as a Mediator of the Prospective Association Between Victimization and Bullying. Res. Child Adolesc. Psychopathol. 2021, 49, 339–350. [Google Scholar] [CrossRef]
- Valencia, P.D.; De Psicología, P.A.P.C.-C. Initial psychometric evaluation of the Perseverative Thinking Questionnaire in Peruvian undergraduates. Liberabit. Rev. Peru. De Psicol. 2020, 26, e404. [Google Scholar] [CrossRef]
- Olweus, D. The Revised Olweus Bully/Victim Questionnaire for Students; University of Bergen: Bergen, Norway, 1996. [Google Scholar]
- Topper, L.R.; Castellanos-Ryan, N.; Mackie, C.; Conrod, P.J. Adolescent bullying victimisation and alcohol-related problem behaviour mediated by coping drinking motives over a 12month period. Addict. Behav. 2011, 36, 6–13. [Google Scholar] [CrossRef] [PubMed]
- Alsaleem, M.A.; Alhashem, H.A.; Alsaleem, S.A.; Mahfouz, A.A. Bullying Prevalence among Secondary School Children in Khamis Mushait City, Southwestern Saudi Arabia. Behav. Sci. 2021, 11, 134. [Google Scholar] [CrossRef] [PubMed]
- Second Step. Skills for Social and Academic Success, Illinois Bully Scale: Student Version. 2013.
- Ehring, T.; Zetsche, U.; Weidacker, K.; Wahl, K.; Schönfeld, S.; Ehlers, A. The Perseverative Thinking Questionnaire (PTQ): Validation of a content-independent measure of repetitive negative thinking. J. Behav. Ther. Exp. Psychiatry 2011, 42, 225–232. [Google Scholar] [CrossRef] [PubMed]
- Devynck, F.; Kornacka, M.; Baeyens, C.; Serra, E.; Das Neves, J.F.; Gaudrat, B.; Delille, C.; Taquet, P.; Depraete, O.; Tison, P.; et al. Perseverative Thinking Questionnaire (PTQ): French Validation of a Transdiagnostic Measure of Repetitive Negative Thinking. Front. Psychol. 2017, 8, 2159. [Google Scholar] [CrossRef] [PubMed]
- Ruiz, F.J.; Salazar, D.M.; Suárez-Falcón, J.C.; Peña-Vargas, A.; Ehring, T.; Barreto-Zambrano, M.L.; Gómez-Barreto, M.P. Psychometric Properties and Measurement Invariance Across Gender and Age-Group of the Perseverative Thinking Questionnaire–Children (PTQ-C) in Colombia. Assessment 2020, 27, 1657–1667. [Google Scholar] [CrossRef] [PubMed]
- Kornacka, M.; Buczny, J.; Layton, R.L. Assessing Repetitive Negative Thinking Using Categorical and Transdiagnostic Approaches: A Comparison and Validation of Three Polish Language Adaptations of Self-Report Questionnaires. Front. Psychol. 2016, 7, 322. [Google Scholar] [CrossRef]
- Pechorro, P.; Barroso, R.; Poiares, C.; Oliveira, J.P.; Torrealday, O. Validation of the Buss–Perry Aggression Questionnaire-Short Form among Portuguese juvenile delinquents. Int. J. Law Psychiatry 2016, 44, 75–80. [Google Scholar] [CrossRef]
- Zimonyi, S.; Kasos, K.; Halmai, Z.; Csirmaz, L.; Stadler, H.; Rózsa, S.; Szekely, A.; Kotyuk, E. Hungarian validation of the Buss-Perry Aggression Questionnaire-Is the short form more adequate? Brain Behav. 2021, 11, e02043. [Google Scholar] [CrossRef]
- Kuzucu, Y.; Ertürk, Ö. Psychometric Properties of Turkish Version of Aggression Questionnaire Short Form: Measurement Invariance and Differential Item Functioning across Sex and Age. J. Meas. Eval. Educ. Psychol. 2020, 11, 243–265. [Google Scholar]
- Maxwell, J.P. Development and Preliminary Validation of a Chinese Version of the Buss–Perry Aggression Questionnaire in a Population of Hong Kong Chinese. J. Pers. Assess. 2007, 88, 284–294. [Google Scholar] [CrossRef]
- Gallardo-Pujol, D.; Kramp, U.; Forero, C.G.; Pérez-Ramírez, M.; Andrés-Pueyo, A. Assessing aggressiveness quickly and efficiently: The Spanish adaptation of Aggression Questionnaire-Refined version. Eur. Psychiatry 2006, 21, 487–494. [Google Scholar] [CrossRef] [PubMed]
- Kusump, S.; Vongjaturapat, N.; Ongkhambanchong, S. The Validation of Aggression Questionnaire in Thai Version. J. Sport. Sci. Technol. 2015, 15, 365–377. [Google Scholar]
- Kamusella, T. The Arabic language: A Latin of modernity? J. Natl. Mem. Lang. Politics 2017, 11, 117–145. [Google Scholar] [CrossRef]
- Ziegler, M.; Bensch, D. Lost in Translation: Thoughts Regarding the Translation of Existing Psychological Measures Into Other Languages. Eur. J. Psychol. Assess. 2013, 29, 81–83. [Google Scholar] [CrossRef]
- Parker, J.G.; Rubin, K.H.; Erath, S.A.; Wojslawowicz, J.C.; Buskirk, A.A. Peer Relationships, Child Development, and Adjustment: A Developmental Psychopathology Perspective; 2006. In Developmental Psychopathology: Theory and Method; Cicchetti, D., Cohen, D.J., Eds.; John Wiley & Sons, Inc.: New York, NY, USA, 2006; pp. 419–493. [Google Scholar]
- Petersen, I.T.; Bates, J.E.; Dodge, K.A.; Lansford, J.E.; Pettit, G.S. Describing and predicting developmental profiles of externalizing problems from childhood to adulthood. Dev. Psychopathol. 2015, 27, 791–818. [Google Scholar] [CrossRef]
- Brito, C.C.; Oliveira, M.T. Bullying and self-esteem in adolescents from public schools. J. De Pediatr. 2013, 89, 601–607. [Google Scholar] [CrossRef]
- Oliveira, W.A.D.; Silva, M.A.I.; Silva, J.L.D.; Mello, F.C.M.D.; Prado, R.R.D.; Malta, D.C. Associations between the practice of bullying and individual and contextual variables from the aggressors’ perspective. J. De Pediatr. 2016, 92, 32–39. [Google Scholar] [CrossRef]
- Volk, A.A.; Veenstra, R.; Espelage, D.L. So you want to study bullying? Recommendations to enhance the validity, transparency, and compatibility of bullying research. Aggress. Violent Behav. 2017, 36, 34–43. [Google Scholar] [CrossRef]
- Smith, P.K.; López-Castro, L.; Robinson, S.; Görzig, A. Consistency of gender differences in bullying in cross-cultural surveys. Aggress. Violent Behav. 2019, 45, 33–40. [Google Scholar] [CrossRef]
- Fry, D.P. Cross-Cultural Differences in Aggression. In The Wiley Handbook of Violence and Aggression; John Wiley & Sons, Inc.: Hoboken, NJ, USA, 2017; pp. 1–12. [Google Scholar]
- Fritz, M.S.; MacKinnon, D.P. Required Sample Size to Detect the Mediated Effect. Psychol. Sci. 2007, 18, 233–239. [Google Scholar] [CrossRef]
- WHO. Body Mass Index—BMI. Available online: https://www.euro.who.int/en/health-topics/disease-prevention/nutrition/a-healthy-lifestyle/body-mass-index-bmi (accessed on 17 March 2021).
- Weary-Smith, K.A. Validation of the Physical Activity Index (PAI) as a Measure of Total Activity Load and Total Kilocalorie Expenditure during Submaximal Treadmill Walking; University of Pittsburgh: Pittsburgh, PA, USA, 2007. [Google Scholar]
- Melki, I.S.; Beydoun, H.A.; Khogali, M.; Tamim, H.; Yunis, K.A. Household crowding index: A correlate of socioeconomic status and inter-pregnancy spacing in an urban setting. J. Epidemiol. Community Health 2004, 58, 476–480. [Google Scholar] [CrossRef] [PubMed]
- Malaeb, D.; Awad, E.; Haddad, C.; Salameh, P.; Sacre, H.; Akel, M.; Soufia, M.; Hallit, R.; Obeid, S.; Hallit, S. Bullying victimization among Lebanese adolescents: The role of child abuse, Internet addiction, social phobia and depression and validation of the Illinois Bully Scale. BMC Pediatr. 2020, 20, 520. [Google Scholar] [CrossRef] [PubMed]
- Espelage, D.L.; Holt, M.K. Bullying and Victimization during Early Adolescence: Peer influences and Psychosocial Correlates. J. Emot. Abus. 2001, 2, 123–142. [Google Scholar] [CrossRef]
- Bryant, F.B.; Smith, B.D. Refining the Architecture of Aggression: A Measurement Model for the Buss–Perry Aggression Questionnaire. J. Res. Pers. 2001, 35, 138–167. [Google Scholar] [CrossRef]
- Hair, J.F., Jr.; Hult GT, M.; Ringle, C.M.; Sarstedt, M. A Primer on Partial Least Squares Structural Equation Modeling (PLS-SEM); SAGE Publications Ltd.: New York, NY, USA, 2021. [Google Scholar]
- Zhou, Z.-K.; Liu, Q.-Q.; Niu, G.-F.; Sun, X.-J.; Fan, C.-Y. Bullying victimization and depression in Chinese children: A moderated mediation model of resilience and mindfulness. Personal. Individ. Differ. 2017, 104, 137–142. [Google Scholar] [CrossRef]
- Jeong, S.; Kwak, D.-H.; Moon, B.; Miguel, C.S. Predicting School Bullying Victimization: Focusing on Individual and School Environmental/Security Factors. J. Criminol. 2013, 2013, 401301. [Google Scholar] [CrossRef]
- Zeinoun, P.; Akl, E.A.; Maalouf, F.T.; Meho, L.I. The Arab region’s contribution to global mental health research (2009–2018): A bibliometric analysis. Front. Psychiatry 2020, 11, 182. [Google Scholar] [CrossRef]
- Archer, J.; Kilpatrick, G.; Bramwell, R. Comparison of two aggression inventories. Aggress. Behav. 1995, 21, 371–380. [Google Scholar] [CrossRef]
- Harris, J.A. A further evaluation of The Aggression Questionnaire: Issues of validity and reliability. Behav. Res. Ther. 1997, 35, 1047–1053. [Google Scholar] [CrossRef]
- Taber, K.S. The Use of Cronbach’s Alpha When Developing and Reporting Research Instruments in Science Education. Res. Sci. Educ. 2018, 48, 1273–1296. [Google Scholar] [CrossRef]
- Lereya, S.T.; Copeland, W.E.; Zammit, S.; Wolke, D. Bully/victims: A longitudinal, population-based cohort study of their mental health. Eur. Child Adolesc. Psychiatry 2015, 24, 1461–1471. [Google Scholar] [CrossRef] [PubMed]
- Rudolph, K.D.; Lansford, J.E.; Agoston, A.M.; Sugimura, N.; Schwartz, D.; Dodge, K.A.; Pettit, G.S.; Bates, J.E. Peer Victimization and Social Alienation: Predicting Deviant Peer Affiliation in Middle School. Child Dev. 2014, 85, 124–139. [Google Scholar] [CrossRef] [PubMed]
- Kochenderfer-Ladd, B. Peer Victimization: The Role of Emotions in Adaptive and Maladaptive Coping. Soc. Dev. 2004, 13, 329–349. [Google Scholar] [CrossRef]
- Bronfenbrenner, U. The Ecology of Human Development: Experiments by Nature and Design; Harvard University Press: Cambridge, MA, USA, 1979. [Google Scholar]
- Yeung, R.S.; Leadbeater, B.J. Does hostile attributional bias for relational provocations mediate the short-term association between relational victimization and aggression in preadolescence? J. Youth Adolesc. 2007, 36, 973–983. [Google Scholar] [CrossRef]
- Rosen, P.J.; Milich, R.; Harris, M.J. Why’s Everybody Always Picking on Me? Social Cognition, Emotion Regulation, and Chronic Peer Victimization in Children; Springer: New York, NY, USA, 2009. [Google Scholar]
- Moon, B.; Morash, M.; McCluskey, J.D. General strain theory and school bullying: An empirical test in South Korea. Crime Delinq. 2012, 58, 827–855. [Google Scholar] [CrossRef]
- Bronfenbrenner, U. Contexts of child rearing: Problems and prospects. Am. Psychol. 1979, 34, 844. [Google Scholar] [CrossRef]
- McDougall, P.; Vaillancourt, T. Long-term adult outcomes of peer victimization in childhood and adolescence: Pathways to adjustment and maladjustment. Am. Psychol. 2015, 70, 300–310. [Google Scholar] [CrossRef]
- Cornell, D.; Limber, S.P. Law and policy on the concept of bullying at school. Am. Psychol. 2015, 70, 333–343. [Google Scholar] [CrossRef]
- Olweus, D. A useful evaluation design, and effects of the Olweus Bullying Prevention Program. Psychol. Crime Law 2005, 11, 389–402. [Google Scholar] [CrossRef]
- Hanewinkel, R. Prevention of bullying in German schools: An evaluation of an anti-bullying approach. In Bullying in Schools: How Successful Can Interventions Be; Smith, P., Pepler, D., Rigby, K., Eds.; Cambridge University Press: Cambridge, UK, 2004. [Google Scholar]
- Ruiz, F.J.; Hernández, D.R.; Falcón JC, S.; Luciano, C. Effect of a one-session ACT protocol in disrupting repetitive negative thinking: A randomized multiple-baseline design. Int. J. Psychol. Psychol. Ther. 2016, 16, 213–233. [Google Scholar]
- Dereix-Calonge, I.; Ruiz, F.J.; Sierra, M.A.; Peña-Vargas, A.; Ramírez, E.S. Acceptance and commitment training focused on repetitive negative thinking for clinical psychology trainees: A randomized controlled trial. J. Context. Behav. Sci. 2019, 12, 81–88. [Google Scholar] [CrossRef]
- Swearer, S.M.; Martin, M.; Brackett, M.; Palacios, R.A. Bullying Intervention in Adolescence: The Intersection of Legislation, Policies, and Behavioral Change. Adolesc. Res. Rev. 2017, 2, 23–35. [Google Scholar] [CrossRef]






| Variable | N (%) |
|---|---|
| Sex | |
| Male | 133 (35.1%) |
| Female | 246 (64.9%) |
| Mean ± SD | |
| Age (in years) | 16.07 ± 1.19 |
| Physical activity index | 27.78 ± 20.15 |
| Household crowding index (persons/room) | 1.26 ± 0.74 |
| Body mass index (kg/m2) | 22.33 ± 3.79 |
| Financial burden | 4.96 ± 2.80 |
| Physical aggression | 6.59 ± 2.90 |
| Verbal aggression | 7.46 ± 2.85 |
| Anger | 8.12 ± 3.29 |
| Hostility | 6.80 ± 3.12 |
| PTQ core features | 16.66 ± 8.86 |
| PTQ mental resources | 4.86 ± 3.25 |
| PTQ unproductiveness | 5.12 ± 3.27 |
| Bullying victimization | 3.30 ± 5.01 |
| Variable | Physical Aggression | Verbal Aggression | Anger | Hostility |
|---|---|---|---|---|
| Sex | ||||
| Male | 7.03 ± 3.29 | 7.50 ± 3.04 | 7.53 ± 3.22 | 6.55 ± 3.25 |
| Female | 6.36 ± 2.64 | 7.44 ± 2.76 | 8.45 ± 3.29 | 6.94 ± 3.04 |
| p | 0.043 | 0.842 | 0.009 | 0.251 |
| Variable | Physical Aggression | Verbal Aggression | Anger | Hostility | ||||
|---|---|---|---|---|---|---|---|---|
| r | p | r | p | r | p | r | p | |
| Physical aggression | 1 | - | ||||||
| Verbal aggression | 0.46 | <0.001 | 1 | - | ||||
| Anger | 0.50 | <0.001 | 0.51 | <0.001 | 1 | - | ||
| Hostility | 0.49 | <0.001 | 0.49 | <0.001 | 0.67 | <0.001 | 1 | - |
| Bullying victimization | 0.41 | <0.001 | 0.23 | <0.001 | 0.20 | <0.001 | 0.33 | <0.001 |
| PTQ core features | 0.35 | <0.001 | 0.40 | <0.001 | 0.54 | <0.001 | 0.59 | <0.001 |
| PTQ mental resources | 0.28 | <0.001 | 0.34 | <0.001 | 0.47 | <0.001 | 0.56 | <0.001 |
| PTQ unproductiveness | 0.30 | <0.001 | 0.37 | <0.001 | 0.48 | <0.001 | 0.57 | <0.001 |
| Age | 0.02 | 0.748 | 0.13 | 0.014 | 0.08 | 0.145 | 0.02 | 0.645 |
| Physical activity index | 0.03 | 0.547 | −0.01 | 0.808 | −0.04 | 0.442 | −0.06 | 0.213 |
| Household crowding index | −0.05 | 0.344 | −0.07 | 0.172 | 0.04 | 0.475 | −0.05 | 0.332 |
| Body mass index | 0.10 | 0.043 | 0.07 | 0.154 | 0.03 | 0.604 | 0.07 | 0.181 |
| Financial burden | 0.07 | 0.149 | 0.05 | 0.349 | 0.09 | 0.086 | 0.14 | 0.006 |
| Dependent Variable | χ2/df | p | CFI | SRMR | RMSEA | 90% CI | Pclose |
|---|---|---|---|---|---|---|---|
| Physical aggression | 23.81/6 = 3.97 | <0.001 | 0.89 | 0.057 | 0.089 | 0.053–0.127 | 0.038 |
| Verbal aggression | 11.96/6 = 1.99 | <0.001 | 0.94 | 0.039 | 0.051 | 0.001–0.094 | 0.421 |
| Hostility | 17.64/6 = 2.94 | <0.001 | 0.95 | 0.047 | 0.072 | 0.034–0.112 | 0.151 |
| Anger | 15.78/5 = 3.15 | <0.001 | 0.94 | 0.043 | 0.076 | 0.035–0.119 | 0.131 |
Disclaimer/Publisher’s Note: The statements, opinions and data contained in all publications are solely those of the individual author(s) and contributor(s) and not of MDPI and/or the editor(s). MDPI and/or the editor(s) disclaim responsibility for any injury to people or property resulting from any ideas, methods, instructions or products referred to in the content. |
© 2023 by the authors. Licensee MDPI, Basel, Switzerland. This article is an open access article distributed under the terms and conditions of the Creative Commons Attribution (CC BY) license (https://creativecommons.org/licenses/by/4.0/).
Share and Cite
Fekih-Romdhane, F.; Malaeb, D.; Sarray El Dine, A.; Yakın, E.; Hallit, S.; Obeid, S. Association between Bullying Victimization and Aggression in Lebanese Adolescents: The Indirect Effect of Repetitive Negative Thinking—A Path Analysis Approach and Scales Validation. Children 2023, 10, 598. https://doi.org/10.3390/children10030598
Fekih-Romdhane F, Malaeb D, Sarray El Dine A, Yakın E, Hallit S, Obeid S. Association between Bullying Victimization and Aggression in Lebanese Adolescents: The Indirect Effect of Repetitive Negative Thinking—A Path Analysis Approach and Scales Validation. Children. 2023; 10(3):598. https://doi.org/10.3390/children10030598
Chicago/Turabian StyleFekih-Romdhane, Feten, Diana Malaeb, Abir Sarray El Dine, Ecem Yakın, Souheil Hallit, and Sahar Obeid. 2023. "Association between Bullying Victimization and Aggression in Lebanese Adolescents: The Indirect Effect of Repetitive Negative Thinking—A Path Analysis Approach and Scales Validation" Children 10, no. 3: 598. https://doi.org/10.3390/children10030598
APA StyleFekih-Romdhane, F., Malaeb, D., Sarray El Dine, A., Yakın, E., Hallit, S., & Obeid, S. (2023). Association between Bullying Victimization and Aggression in Lebanese Adolescents: The Indirect Effect of Repetitive Negative Thinking—A Path Analysis Approach and Scales Validation. Children, 10(3), 598. https://doi.org/10.3390/children10030598

