Reproductive Outcomes and Fertility Preservation Strategies in Women with Malignant Ovarian Germ Cell Tumors after Fertility Sparing Surgery
Abstract
1. Introduction
2. Fertility Sparing Surgery (FSS) in MOGCTs
3. Relapse after Conservative Treatment of MOCGTs: Risk Factors and Management
4. Reproductive Outcomes after MOGCTs Treatment
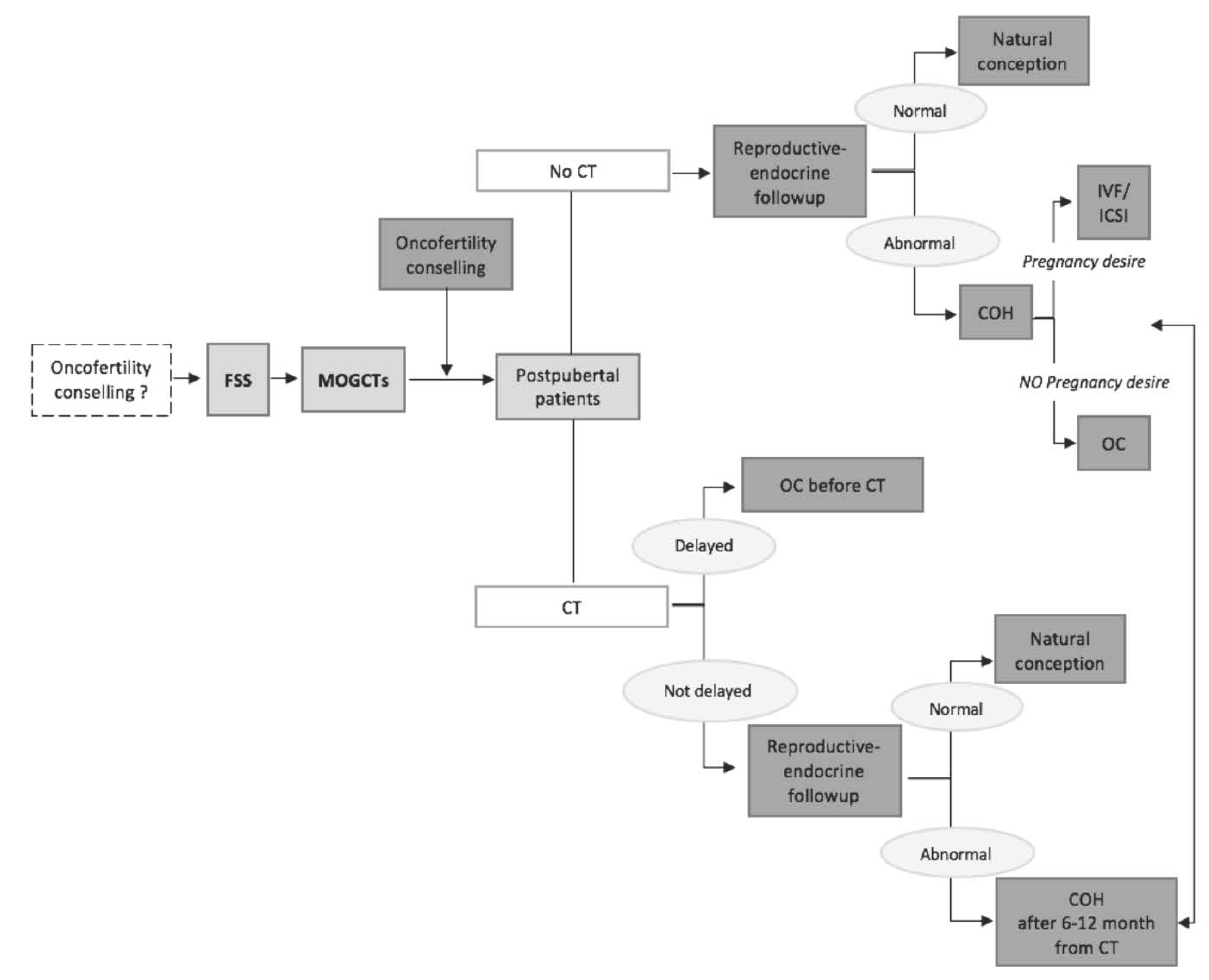
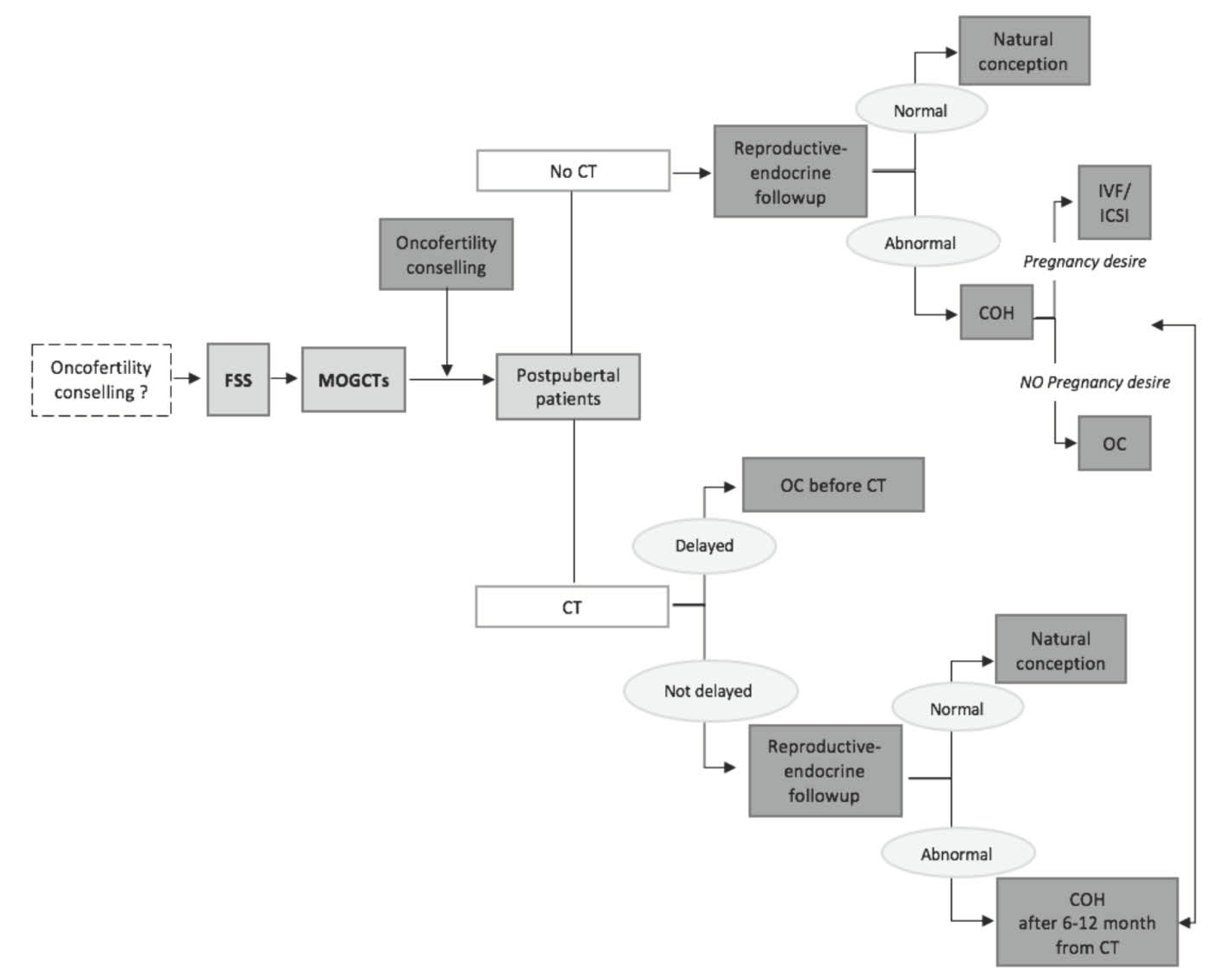
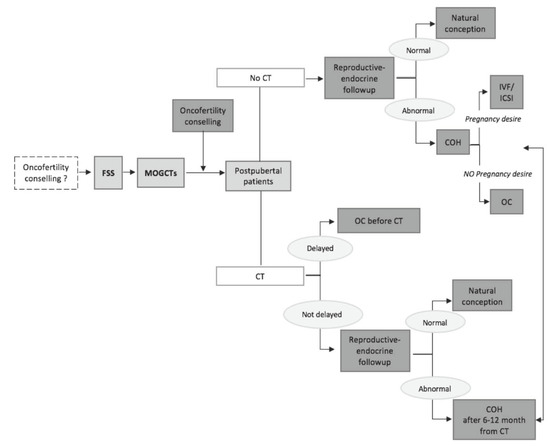
5. Fertility Preservation Strategies
6. Conclusions
Author Contributions
Funding
Acknowledgments
Conflicts of Interest
Abbreviations
| MOGCTs | Malignant ovarian germ cell tumors |
| DG | Dysgerminoma |
| EC | Embryonal carcinoma |
| IT | Immature teratoma |
| YST | Yolk sac tumor |
| CC | Non-gestational choriocarcinoma |
| mMOGCT | Mixed malignant ovarian germ cell tumor |
| BEP | bleomycin, etoposide and cisplatin |
| NCCN | National Comprehensive Cancer Network |
| FSS | Fertility sparing surgery |
| CSS | Comprehensive surgical staging |
| ESMO | European Society for Medical Oncology |
| SEER | Surveillance, Epidemiology and End Results |
| NACT | Neoadjuvant chemotherapy |
| TIP | Paclitaxel, ifosfamide and cisplatin |
| VIP | Vinblastine, ifosfamide and cisplatin |
| Gem-TIP | Gemcitabine, paclitaxel, ifosfamide and cisplatin |
| HDC | High-dose chemotherapy |
| PBPC | Peripheral blood progenitor cell |
| JEB | Carboplatin, etoposide and bleomy |
| AMH | Anti-Mullerian Hormone |
| BSO | Bilateral salpingo-oophorectomy |
| LHRH | Luteinizing Hormone Releasing Hormone |
| COH | Controlled ovarian hyper-stimulation |
| IVM | In vitro maturation |
| CT | Chemotherapy |
| OC | Oocyte cryopreservation |
| IVF | In Vitro Fertilization |
| ICSI | Intra Cytoplasmic Sperm Injection |
References
- Smith, H.O.; Berwick, M.; Verschraegen, C.F.; Wiggins, C.; Lansing, L.; Mullr, C.Y.; Qualls, C.R. Incidence and Survival Rates for Female Malignant Germ Cell Tumors. Obstet. Gynecol. 2006, 107, 1075–1085. [Google Scholar] [CrossRef]
- Brown, J.; Friedlander, M.; Backes, F.J.; Harter, P.; O’Connor, D.M.; de la Motte Rouge, T.; Lorusso, D.; Maenpaa, J.; Kim, J.-W.; Tenney, M.E.; et al. Gynecologic Cancer Intergroup (GCIG) Consensus Review for Ovarian Germ Cell Tumors. Int. J. Gynecol. Cancer 2014, 24 (Suppl. 3), S48–S54. [Google Scholar] [CrossRef]
- di Saia, P.J.; Creasman, W.T. Epithelial Ovarian Cancer. Clin. Gynecol. Oncol. 2002, 178, 289–350. [Google Scholar]
- Ray-Coquard, I.; Morice, P.; Lorusso, D.; Prat, J.; Oaknin, A.; Pautier, P.; Colombo, N. Non-epithelial Ovarian Cancer: ESMO Clinical Practice Guidelines for Diagnosis, Treatment and Follow-up. Ann Oncol. 2018, 29 (Suppl. 4), iv1–iv18. [Google Scholar] [CrossRef]
- Solheim, O.; Gershenson, D.M.; Tropé, C.G.; Rokkones, E.; Sun, C.C.; Weedon-Fekjaer, H.; Fosså, S.D. Prognostic Factors in Malignant Ovarian Germ Cell Tumours (The Surveillance, Epidemiology and End Results Experience 1978–2010). Eur. J. Cancer 2014, 50, 1942–1950. [Google Scholar] [CrossRef]
- Gershenson, D.M. Management of ovarian germ cell tumors. J. Clin. Oncol. 2007, 25, 2938–2943. [Google Scholar] [CrossRef]
- Nasioudis, D.; Chapman-Davis, E.; Frey, M.K.; Caputo, T.A.; Witkin, S.S.; Holcomb, K. Prognostic Significance of Residual Disease in Advanced Stage Malignant Ovarian Germ Cell Tumors. Int. J. Gynecol. Cancer 2019, 29, 554–559. [Google Scholar] [CrossRef]
- Chan, J.K.; Tewari, K.S.; Waller, S.; Cheung, M.K.; Shin, J.Y.; Osann, K.; Lorusso, D.; Maenpaa, J.; Kim, J.K.; Tenney, M.E.; et al. The influence of conservative surgical practices for malignant ovarian germ cell tumors: Ovarian Germ Cell Tumors. J. Surg. Oncol. 2008, 98, 111–116. [Google Scholar] [CrossRef]
- Di Tucci, C.; Casorelli, A.; Morrocchi, E.; Palaia, I.; Muzii, L.; Panici, P.B. Fertility management for malignant ovarian germ cell tumors patients. Crit. Rev. Oncol. Hematol. 2017, 120, 34. [Google Scholar] [CrossRef]
- National Comprehensive Cancer Network. NCCN Clinical Practice Guidelines in Oncology (NCCN Guidelines) Ovarian Cancer Including Fallopian Tube Cancer and Primary Peritoneal Cancer Version 2.2019 NCCN Guidelines for Patients; National Comprehensive Cancer Network: Washington, DC, USA, 2019. [Google Scholar]
- Beiner, M.E.; Gotlieb, W.H.; Korach, Y.; Shrim, A.; Stockheim, D.; Segal, Y.; Eduard Fridman, E.; Ben-Baruch, G. Cystectomy for Immature Teratoma of the Ovary. Gynecol. Oncol. 2004, 93, 381–384. [Google Scholar] [CrossRef]
- Zanetta, G.; Bonazzi, C.; Cantù, M.; Binidagger, S.; Locatelli, A.; Bratina, G.; Mangioni, C. Survival and reproductive function after treatment of malignant germ cell ovarian tumors. J. Clin. Oncol. 2001, 19, 1015–1020. [Google Scholar] [CrossRef] [PubMed]
- Schwartz, P.E. Surgery of germ cell tumours of the ovary. Forum 2000, 10, 355–365. [Google Scholar]
- Pereira, N.; Schattman, G.L. Fertility Preservation and Sexual Health After Cancer Therapy. J. Oncol. Pract. 2017, 13, 643–646. [Google Scholar] [CrossRef] [PubMed]
- Kingsberg, S.A.; Larkin, L.C.; Liu, J.H. Clinical Effects of Early or Surgical Menopause. Obstet. Gynecol. 2020, 135, 853–868. [Google Scholar] [CrossRef]
- Faubion, S.S.; Kuhle, C.L.; Shuster, L.T.; Rocca, W.A. Long-term health consequences of premature or early menopause and considerations for management. Climacteric 2015, 18, 483–491. [Google Scholar] [CrossRef]
- Piazza, M.J.; Urbanetz, A.A. Germ Cell Tumors in Dysgenetic Gonads. Clinics 2019, 74, 40. [Google Scholar] [CrossRef]
- Mangili, G.; Sigismondi, C.; Lorusso, D.; Cormio, G.; Candiani, M.; Scarfone, G.; Mascilini, F.; Gadducci, A.; Mosconi, A.M.; Scollo, P.; et al. The role of staging and adjuvant chemotherapy in stage I Malignant ovarian germ cell tumors (MOGTs): The MITO-9 study. Ann. Oncol. 2017, 28, 333–338. [Google Scholar] [CrossRef]
- Kurman, R.J.; Norris, H.J. Malignant Germ Cell Tumors of the Ovary. Hum. Pathol. 1977, 8, 551–564. [Google Scholar] [CrossRef]
- Peccatori, F.; Bonazzi, C.; Chiari, S.; Landoni, F.; Colombo, N.; Mangioni, C. Surgical Management of Malignant Ovarian Germ-Cell Tumors: 10 Years’ Experience of 129 Patients. Gynecol. Oncol. 1995, 86, 367–372. [Google Scholar] [CrossRef]
- Park, J.; Kim, D.; Suh, D.; Kim, J.; Kim, Y.; Kim, Y.; Nam, J. Analysis of outcomes and prognostic factors after fertility-sparing surgery in malignant ovarian germ cell tumors. Gynecol. Oncol. 2017, 145, 51–518. [Google Scholar] [CrossRef]
- Mahdi, H.; Kumar, S.; Seward, S.; Semaan, A.; Batchu, R.; Lockhart, D.; Tamimi, H.; Munkarah, A.R. Prognostic Impact of Laterality in Malignant Ovarian Germ Cell Tumors. Int. J. Gynecol. Cancer 2011, 21, 257–262. [Google Scholar] [CrossRef] [PubMed]
- Husaini, H.A.L.; Soudy, H.; Darwish, A.E.D.; Ahmed, M.; Eltigani, A.; Mubarak, M.A.L.; Sabaa, A.A.; Edesa, W.; Tweigeri, T.A.L.; Al-Badawi, I.A. Pure Dysgerminoma of the Ovary: A Single Institutional Experience of 65 Patients. Med. Oncol. 2012, 29, 2944–2948. [Google Scholar] [CrossRef] [PubMed]
- De Palo, G.; Pilotti, S.; Kenda, R.; Ratti, E.; Musumeci, R.; Mangioni, C.; Di Re, F.; Lattuada, A.; Conti, U.; Cefis, F.; et al. Natural History of Dysgerminoma. Am. J. Obstet. Gynecol. 1982, 143, 799–807. [Google Scholar] [CrossRef]
- Gershenson, D.M. Update on Malignant Ovarian Germ Cell Tumors. Cancer 1993, 71, 1581–1589. [Google Scholar] [CrossRef]
- Sigismondi, C.; Scollo, P.; Ferrandina, G.; Candiani, M.; Angioli, R.; Viganò, R.; Scarfone, G.; Mangili, G. Management of Bilateral Malignant Ovarian Germ Cell Tumors: A MITO-9 Retrospective Study. Int. J. Gynecol. Cancer 2015, 25, 203–207. [Google Scholar]
- Vicus, D.; Beiner, M.E.; Klachook, S.; Le, L.W.; Laframboise, S.; Mackay, H. Pure Dysgerminoma of the Ovary 35 Years On: A Single Institutional Experience. Gynecol. Oncol. 2010, 117, 23–26. [Google Scholar] [CrossRef]
- Turkmen, O.; Karalok, A.; Basaran, D.; Kimyon, G.C.; Tasci, T.; Ureyen, I.; Tulunay, G.; Turan, T. Fertility-Sparing Surgery Should Be the Standard Treatment in Patients with Malignant Ovarian Germ Cell Tumors. J. Adolesc. Young Adult Oncol. 2017, 6, 270–276. [Google Scholar] [CrossRef]
- Lu, Y.; Yang, J.; Cao, D.; Huang, H.; Wu, M.; You, Y.; Chen, J.; Lang, J.; Shen, K. Role of Neoadjuvant Chemotherapy in the Management of Advanced Ovarian Yolk Sac Tumor. Gynecol. Oncol. 2014, 134, 78. [Google Scholar] [CrossRef]
- Talukdar, S.; Kumar, S.; Bhatla, N.; Mathur, S.; Thulkar, S.; Kumar, L. Neo-adjuvant Chemotherapy in the Treatment of Advanced Malignant Germ Cell Tumors of Ovary. Gynecol. Oncol. 2014, 132, 28–32. [Google Scholar] [CrossRef]
- Nasioudis, D.; Frey, M.K.; Chapman-Davis, E.; Caputo, T.A.; Holcomb, K. Fertility-preserving surgery for advanced stage ovarian germ cell tumors. Gynecol. Oncol. 2017, 147, 493–496. [Google Scholar] [CrossRef]
- Lee, K.H.; Lee, I.H.; Kim, B.G.; Nam, J.H.; Kim, W.K.; Kang, S.B.; Ryu, S.Y.; Cho, C.H.; Choi, H.S.; Kim, K.T. Clinicopathologic Characteristics of Malignant Germ Cell Tumors in the Ovaries of Korean Women: A Korean Gynecologic Oncology Group Study. Int. J. Gynecol. Cancer 2009, 19, 84–87. [Google Scholar] [CrossRef]
- Perrin, L.C.; Low, J.; Nicklin, J.L.; Ward, B.G.; Crandon, A.J. Fertility and Ovarian Function After Conservative Surgery for Germ Cell Tumours of the Ovary. Aust. N. Z. J. Obstet. Gynaecol. 1999, 39, 243–245. [Google Scholar]
- Low, J.J.; Perrin, L.C.; Crandon, A.J.; Hacker, N.F. Conservative Surgery to Preserve Ovarian Function in Patients with Malignant Ovarian Germ Cell Tumors. A Review of 74 Cases. Cancer 2000, 89, 391–398. [Google Scholar] [CrossRef]
- Mangili, G.; Sigismondi, C.; Gadducci, A.; Cormio, G.; Scollo, P.; Tateo, S.; Ferrandina, G.; Greggi, S.; Candiani, M.; Lorusso, D. Outcome and Risk Factors for Recurrence in Malignant Ovarian Germ Cell Tumors: A MITO-9 Retrospective Study. Int. J. Gynecol. Cancer 2011, 21, 1414–1421. [Google Scholar] [CrossRef]
- Tangjitgamol, S.; Hanprasertpong, J.; Manusirivithaya, S.; Wootipoom, V.; Thavaramara, T.; Buhachat, R. Malignant Ovarian Germ Cell Tumors: Clinico-Pathological Presentation and Survival Outcomes. Acta Obstet. Gynecol. Scand. 2010, 89, 182–189. [Google Scholar] [CrossRef]
- Yang, B.; Yu, Y.; Chen, J.; Zhang, Y.; Yin, Y.; Yu, N.; Chen, G.; Zhu, S.; Huang, H.; Yuan, Y. Possibility of women treated with fertility-sparing surgery for non-epithelial ovarian tumors to safely and successfully become pregnant-a Chinese retrospective cohort study among 148 cases. Front. Med. 2018, 12, 509–517. [Google Scholar] [CrossRef]
- Dellino, M.; Silvestris, E.; Loizzi, V.; Paradiso, A.; Loiacono, R.; Minoia, C.; Daniele, A.; Cormio, G. Germinal ovarian tumors in reproductive age women: Fertility-sparing and outcome. Medicine 2020, S99, e22146. [Google Scholar] [CrossRef]
- Yang, Z.; Liu, Z.; Wei, R.; Li, L. An Analysis of Prognostic Factors in Patients With Ovarian Malignant Germ Cell Tumors Who Are Treated With Fertility-Preserving Surgery. Gynecol. Obstet. Investig. 2016, 81, 1–9. [Google Scholar] [CrossRef]
- Patterson, D.M.; Murugaesu, N.; Holden, L.; Seckl, M.J.; Rustin, G.J.S. A Review of the Close Surveillance Policy for Stage I Female Germ Cell Tumors of the Ovary and Other Sites. Int. J. Gynecol. Cancer 2008, 18, 43–50. [Google Scholar] [CrossRef]
- De Giorgi, U.; Casadei, C.; Bergamini, A.; Attademo, L.; Cormio, G.; Lorusso, D.; Pignata, S.; Mangili, G. Therapeutic Challenges for Cisplatin-Resistant Ovarian Germ Cell Tumors. Cancers 2019, 11, 1584. [Google Scholar] [CrossRef]
- Wang, J.; Zhuo, X.; Yang, J.; Cao, D.; Shen, K.; Huang, H.; Wu, M.; Pan, L.; Xiang, Y.; Guo, L. Outcomes and Prognostic Factors of Patients With Recurrent and Persistent Malignant Ovarian Germ Cell Tumors. Arch. Gynecol. Obstet. 2020, 301, 1021–1026. [Google Scholar] [CrossRef]
- Thomakos, N.; Malakasis, A.; Machairiotis, N.; Zarogoulidis, P.; Rodolakis, A. Fertility Sparing Management in Non-Epithelial Ovarian Cancer. Which Patients, What Procedure and What Outcome? J. Cancer 2018, 9, 4659–4664. [Google Scholar] [CrossRef]
- Lee, S.J.; Schover, L.R.; Partridge, A.H.; Patrizio, P.; Wallace, W.H.; Hagerty, K.; Beck, L.N.; Brennan, L.V.; Oktay, K. American Society of Clinical Oncology Recommendations on Fertility Preservation in Cancer Patients. J. Clin. Oncol. 2006, 24, 2917–2931. [Google Scholar] [CrossRef]
- Del-Pozo-Lérida, S.; Salvador, C.; Martínez-Soler, F.; Tortosa, A.; Perucho, M.; Giménez-Bonafé, P. Preservation of Fertility in Patients with Cancer. Oncol. Rep. 2019, 41, 2607–2614. [Google Scholar]
- Presti, A.L.; Ruvolo, G.; Gancitano, R.A.; Cittadini, E. Ovarian Function Following Radiation and Chemotherapy for Cancer. Eur. J. Obstet. Gynecol. Reprod. Biol. 2004, 1, S33–S40. [Google Scholar] [CrossRef]
- Mann, J.R.; Raafat, F.; Robinson, K.; Imeson, J.; Gornall, P.; Sokal, M.; Gray, E.; McKeever, P.; Hale, J.; Bailey, S.; et al. The United Kingdom Children’s Cancer Study Group’s Second Germ Cell Tumor Study: Carboplatin, Etoposide, and Bleomycin Are Effective Treatment for Children With Malignant Extracranial Germ Cell Tumors, with Acceptable Toxicity. J. Clin. Oncol. 2000, 18, 3809–3818. [Google Scholar] [CrossRef]
- Meirow, D.; Nugent, D. The effects of radiotherapy and chemotherapy on female reproduction. Hum. Reprod. Update 2001, 7, 535–543. [Google Scholar] [CrossRef]
- Zhang, R.; Sun, Y.C.; Zhang, G.Y.; Wu, L.Y.; Zuo, J. Treatment of Malignant Ovarian Germ Cell Tumors and Preservation of Fertility. Eur. J. Gynaecol. Oncol. 2012, 33, 489–492. [Google Scholar]
- Gadducci, A.; Lanfredini, N.; Tana, R. Menstrual Function and Childbearing Potential After Fertility-Sparing Surgery and Platinum-Based Chemotherapy for Malignant Ovarian Germ Cell Tumours. Gynecol. Endocrinol. 2014, 30, 467–471. [Google Scholar] [CrossRef]
- Brewer, M.; Gershenson, D.M.; Herzog, C.E.; Mitchell, M.F.; Silva, E.G.; Wharton, J.T. Outcome and Reproductive Function After Chemotherapy for Ovarian Dysgerminoma. J. Clin. Oncol. 1999, 17, 2670–2675. [Google Scholar] [CrossRef]
- Ertas, I.E.; Taskin, S.; Goklu, R.; Bilgin, M.; Goc, G.; Yildirim, Y.; Ortac, F. Long-term oncological and reproductive outcomes of fertility-sparing cytoreductive surgery in females aged 25 years and younger with malignant ovarian germ cell tumors. J. Obstet. Gynaecol. Res. 2014, 40, 797–805. [Google Scholar] [CrossRef]
- Tamauchi, S.; Kajiyama, H.; Yoshihara, M.; Ikeda, Y.; Yoshikawa, N.; Nishino, K.; Utsumi, F.; Niimi, K.; Suzuki, S.; Kikkawa, F. Reproductive outcomes of 105 malignant ovarian germ cell tumor survivors: A multicenter study. Am. J. Obstet. Gynecol. 2018, 219, 385. [Google Scholar] [CrossRef]
- Johnson, J.-A.; Tough, S. Society of Obstetricians and Gynaecologists of Canada. Delayed child-bearing. J. Obstet. Gynaecol. Can. 2012, 34, 80–93. [Google Scholar] [CrossRef]
- Solheim, O.; Tropé, C.G.; Rokkones, E.; Kærn, J.; Paulsen, T.; Salvesen, H.B.; Hagen, B.; Vereide, A.B.; Fosså, S.D. Fertility and gonadal function after adjuvant therapy in women diagnosed with a malignant ovarian germ cell tumor (MOGCT) during the “cisplatin era”. Gynecol. Oncol. 2015, 136, 224–229. [Google Scholar] [CrossRef]
- Weinberg, L.E.; Lurain, J.R.; Singh, D.K.; Schink, J.C. Survival and reproductive outcomes in women treated for malignant ovarian germ cell tumors. Gynecol. Oncol. 2011, 121, 285–289. [Google Scholar] [CrossRef]
- Tangir, J.; Zelterman, D.; Ma, W.; Schwartz, P.E. Reproductive function after conservative surgery and chemotherapy for malignant germ cell tumors of the ovary. Obstet. Gynecol. 2003, 101, 251–257. [Google Scholar] [CrossRef]
- Zanagnolo, V.; Sartori, E.; Galleri, G.; Pasinetti, B.; Bianchi, U. Clinical review of 55 cases of malignant ovarian germ cell tumors. Eur. J. Gynaecol. Oncol. 2004, 25, 315–320. [Google Scholar]
- Bonazzi, C.; Peccatori, F.; Colombo, N.; Lucchini, V.; Cantù, M.G.; Mangioni, C. Pure ovarian immature teratoma, a unique and curable disease: 10 years’ experience of 32 prospectively treated patients. Obstet. Gynecol. 1994, 84, 598–604. [Google Scholar]
- Shaaban, A.M.; Rezvani, M.; Elsayes, K.M.; Baskin, H. Jr.; Mourad, A.; Foster, B.R.; Jarboe, E.A.; Menias, C.O. Ovarian Malignant Germ Cell Tumors: Cellular Classification and Clinical and Imaging Features. Radiographics 2014, 34, 777–801. [Google Scholar] [CrossRef]
- Lin, X.; Wu, D.; Zheng, N.; Xia, Q.; Han, Y. Gonadal Germ Cell Tumors in Children: A Retrospective Review of a 10-year Single-Center Experience. Medicine 2017, 96, 7386. [Google Scholar] [CrossRef]
- Kwon, S.K.; Kim, S.H.; Yun, S.C.; Kim, D.Y.; Chae, H.D.; Kim, C.H.; Kang, B.M. Decline of serum antimüllerian hormone levels after laparoscopic ovarian cystectomy in endometrioma and other benign cysts: A prospective cohort study. Fertil. Steril. 2014, 101, 435–441. [Google Scholar] [CrossRef] [PubMed]
- Busacca, M.; Riparini, J.; Somigliana, E.; Oggioni, G.; Izzo, S.; Vignali, M.; Candiani, M. Postsurgical ovarian failure after laparoscopic excision of bilateral endometriomas. Am. J. Obstet. Gynecol. 2006, 195, 421–425. [Google Scholar] [CrossRef]
- Streuli, I.; de Ziegler, D.; Gayet, V.; Santulli, P.; Bijaoui, G.; de Mouzon, J.; Chapron, C. In women with endometriosis anti-Müllerian hormone levels are decreased only in those with previous endometrioma surgery. Hum. Reprod. 2012, 27, 3294–3303. [Google Scholar] [CrossRef] [PubMed]
- Somigliana, E.; Marchese, M.A.; Frattaruolo, M.P.; Berlanda, N.; Fedele, L.; Vercellini, P. Serum anti-mullerian hormone in reproductive aged women with benign ovarian cysts. Eur. J. Obstet. Gynecol. Reprod. Biol. 2014, 180, 142–147. [Google Scholar] [CrossRef]
- Ottolina, J.; Mangili, G.; Sigismondi, C.; Vanni, V.S.; Viganò, P.; Candiani, M. Reproductive function assessment after surgery plus chemotherapy for germ cell ovarian tumors (MOGCT): Novel clues deriving from the field of fertility preservation. Gynecol. Endocrinol. 2014, 30, 778–780. [Google Scholar] [CrossRef] [PubMed]
- Gilani, M.M.; Hasanzadeh, M.; Ghaemmaghami, F.; Ramazanzadeh, F. Ovarian preservation with gonadotropin-releasing hormone analog during chemotherapy. Asia Pac. J. Clin. Oncol. 2007, 3, 79–83. [Google Scholar] [CrossRef]
- Badawy, A.; Elnashar, A.; El-Ashry, M.; Shahat, M. Gonadotropin-releasing hormone agonists for prevention of chemotherapy-induced ovarian damage: Prospective randomized study. Fertil. Steril. 2009, 91, 694–697. [Google Scholar] [CrossRef]
- Sverrisdottir, A.; Nystedt, M.; Johansson, H.; Fornander, T. Adjuvant goserelin and ovarian preservation in chemotherapy treated patients with early breast cancer: Results from a randomized trial. Breast Cancer Res. Treat. 2009, 117, 561–567. [Google Scholar] [CrossRef]
- Choi, M.C.; Chung, Y.S.; Lee, J.W.; Kwon, B.S.; Park, B.K.; Kim, S.I.; Shim, S.H.; Lee, K.B.; Seong, S.J.; Lee, S.J.; et al. Feasibility and efficacy of gonadotropin-releasing hormone agonists for the prevention of chemotherapy-induced ovarian insufficiency in patients with malignant ovarian germ cell tumours (KGOG 3048R). Eur. J. Cancer 2020, 133, 56–65. [Google Scholar] [CrossRef]
- Gershenson, D.M.; Miller, A.M.; Champion, V.L.; Monahan, P.O.; Zhao, Q.; Cella, D.; Williams, S.D.; Gynecologic Oncology Group. Reproductive and sexual function after platinum-based chemotherapy in long-term ovarian germ cell tumor survivors: A Gynecologic Oncology Group Study. J. Clin. Oncol. 2007, 25, 2792–2797. [Google Scholar] [CrossRef]
- Donnez, J.; Dolmans, M.M. Fertility Preservation in Women. N. Engl. J. Med. 2017, 377, 1657–1665. [Google Scholar] [CrossRef] [PubMed]
- Tomao, F.; Di Pinto, A.; Sassu, C.M.; Bardhi, E.; Di Donato, V.; Muzii, L.; Petrella, M.C.; Peccatori, F.A.; Panici, P.B. Fertility preservation in ovarian tumours. Ecancermedicalscience 2018, 12, 885. [Google Scholar] [CrossRef] [PubMed]
- Andersen, C.Y.; Silber, S.J.; Berghold, S.H.; Jorgensen, J.S.; Ernst, E. Long-term duration of function of ovarian tissue transplants. Case Rep. Reprod. Biomed. Online 2012, 25, 128–132. [Google Scholar] [CrossRef] [PubMed]
- El-Lamie, I.K.; Shehata, N.A.; Abou-Loz, S.K.; El-Lamie, K.I. Conservative surgicalmanagement of malignant ovarian germ cell tumors: The experience of theGynecologic Oncology Unit at Ain Shams University. Eur. J. Gynaecol. Oncol. 2000, 21, 605–609. [Google Scholar] [PubMed]
- Luh, L.C.P.N.; Mahendra, I.N.B.; Suwiyoga, K.; Budiana, I.; Mayura, I.M.; Wiradnyana, A.P.; Putra, I.W.A.; Negara, I.K.S.; Ariawati, K.; Dewi, I.S.M.; et al. Management Comprehensive Multidisciplinary of Malignant Ovarian Germ Cell Tumors and Feto—Maternal Outcome: A Case Series Report and Literature Review. Open Access Maced. J. Med. Sci. 2019, 7, 1174–1179. [Google Scholar] [CrossRef] [PubMed]

| Conservative Surgery | Demolitive Surgery | |||||||
|---|---|---|---|---|---|---|---|---|
| Study, Year | Tot Patient n | Median Follow up (Months) | n° Patients | N Patient for Stages | % Survival | n° Patients | % Survival | % Survival Tot (Conservative+ Demolitive) |
| Peccatori et al. (1995) | 19 | 55 | 108 | Stage I: 68 Stage II–IV: 40 | 96% | 21 | ||
| Lee et al. (2009) | 196 | 67 | 134 | 62 | Stage I–II: 98.7% Stage III–IV: 92.7% | |||
| Perrin et al. (1999) | 45 | 58.7 | Stage I: 36 Stage II–IV: 9 | Stage I: 97% Stage II–IV: 88% | ||||
| Low et al. (2000) | 91 | 52.1 | 74 | Stage I: 56 Stage II–IV: 18 | Stage I: 98.2% Stage II–IV: 94.4% | 17 | ||
| Chan et al. (2008) | 535 | 150 | 313 | 98 % | 122 | 96% | Stage I–II: 97.6% Stage III–IV: 85.5% | |
| Mangili et al. (2011) | 123 | 60.9 | 92 | Stage I: 71 Stage II–IV: 21 | Stage I: 97.1% Stage II–IV: 71.4% | 31 | 81% | |
| Zanetta et al. (2001) | 169 | 67 | 138 | Stage I: 88 Stage II–IV: 50 | 98% | 31 | 87% | 95% |
| Tangjitgamol et al. (2010) | 124 | 63.6 | 89 | 93% | 35 | 91% | ||
| B. Yang et al. (2018) | 122 | 60 | 122 | 96.7% | - | |||
| Park et al. (2017) | 199 | 86 | 171 | Stage I: 125 Stage II–IV: 46 | Stage I: 99% Stage II–IV: 91% | 28 | - | |
| Z. Yang et al. (2014) | 106 | 56.5 | 59 | Stage I–II: 41 Stage III–IV:18 | 84.7% | 45 | ||
| TOTAL | 1839 | |||||||
| Study (year) | n° Patients Undergoing Conservative Surgery | n° Patients Evaluable after FSS | n° Patients Tried to Conceive | n° Patients Getting Pregnant |
|---|---|---|---|---|
| Low et al. (2000) | 74 | 72 | 20 | 19/20 (95%) |
| Mangili et al. (2011) | 92 | 84 | 15 | 12/15 (80%) |
| Weinberg et al. (2011) | 22 | 14 | 10 | 8/10 (80%) |
| Zanetta et al. (2001) | 138 | 128 | 32 | 28/32 (87.5%) |
| Tangir et al. (2003) | 64 | 64 | 38 | 29/38 (76%) |
| Zanagnolo et al. (2005) | 33 | 19 | 9 | 6/9 (66.6%) |
| Park et al. (2017) | 171 | 124 | 20 | 15/20 (75%) |
| Z. Yang et al. (2018) | 59 | 59 | 39 | 31/39 (79.5%) |
| Ertas et al. (2014) | 41 | 35 | 21 | 15/21 (71.4%) |
| Solheim et al. (2015) | 61 | 61 | 39 | 34/39 (87.2%) |
| Tamauchi et al. (2018) | 110 | 105 | 45 | 42/45 (93.3%) |
| Vicus et al. (2010) | 50 | 50 | 15 | 12/15 (80%) |
| Bonazzi et al. (1994) | 31 | 31 | 6 | 5/6 (83.3%) |
Publisher’s Note: MDPI stays neutral with regard to jurisdictional claims in published maps and institutional affiliations. |
© 2020 by the authors. Licensee MDPI, Basel, Switzerland. This article is an open access article distributed under the terms and conditions of the Creative Commons Attribution (CC BY) license (http://creativecommons.org/licenses/by/4.0/).
Share and Cite
Vasta, F.M.; Dellino, M.; Bergamini, A.; Gargano, G.; Paradiso, A.; Loizzi, V.; Bocciolone, L.; Silvestris, E.; Petrone, M.; Cormio, G.; et al. Reproductive Outcomes and Fertility Preservation Strategies in Women with Malignant Ovarian Germ Cell Tumors after Fertility Sparing Surgery. Biomedicines 2020, 8, 554. https://doi.org/10.3390/biomedicines8120554
Vasta FM, Dellino M, Bergamini A, Gargano G, Paradiso A, Loizzi V, Bocciolone L, Silvestris E, Petrone M, Cormio G, et al. Reproductive Outcomes and Fertility Preservation Strategies in Women with Malignant Ovarian Germ Cell Tumors after Fertility Sparing Surgery. Biomedicines. 2020; 8(12):554. https://doi.org/10.3390/biomedicines8120554
Chicago/Turabian StyleVasta, Francesca Maria, Miriam Dellino, Alice Bergamini, Giulio Gargano, Angelo Paradiso, Vera Loizzi, Luca Bocciolone, Erica Silvestris, Micaela Petrone, Gennaro Cormio, and et al. 2020. "Reproductive Outcomes and Fertility Preservation Strategies in Women with Malignant Ovarian Germ Cell Tumors after Fertility Sparing Surgery" Biomedicines 8, no. 12: 554. https://doi.org/10.3390/biomedicines8120554
APA StyleVasta, F. M., Dellino, M., Bergamini, A., Gargano, G., Paradiso, A., Loizzi, V., Bocciolone, L., Silvestris, E., Petrone, M., Cormio, G., & Mangili, G. (2020). Reproductive Outcomes and Fertility Preservation Strategies in Women with Malignant Ovarian Germ Cell Tumors after Fertility Sparing Surgery. Biomedicines, 8(12), 554. https://doi.org/10.3390/biomedicines8120554

