A Note on a Meshless Method for Fractional Laplacian at Arbitrary Irregular Meshes
Abstract
1. Introduction
2. Local Truncation Error and Consistency
3. Convergence of the Numerical Solution
4. Numerical Examples
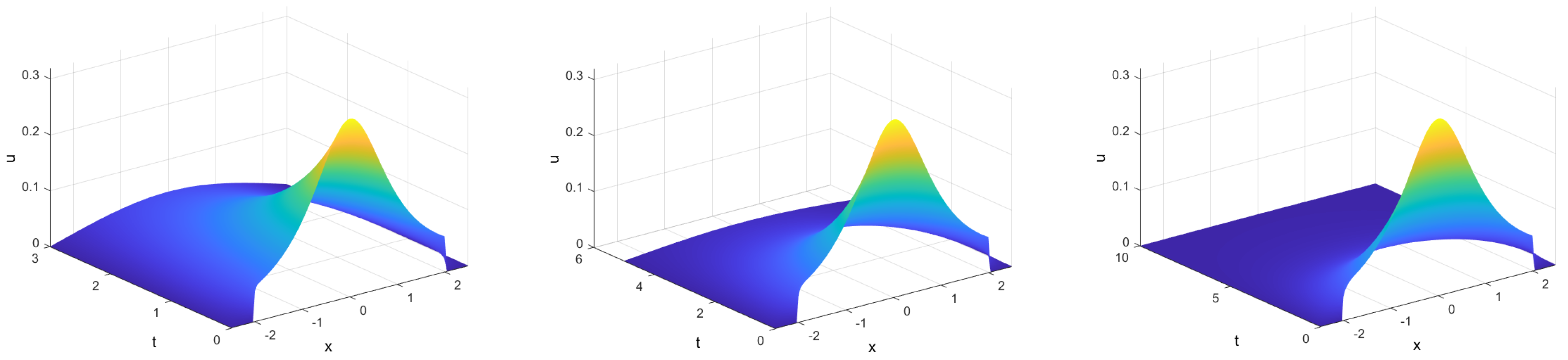
4.1. Example 1: Barenblatt Profiles
4.2. Example 2
5. Conclusions and Future Work
- The extension of the proposed method for higher dimensional settings.
- The application of the above procedure for solving the fractional laplacian equation.
Author Contributions
Funding
Conflicts of Interest
References
- Vázquez, J.L. The Porous Medium Equation: Mathematical Theory; Oxford Mathematical Monographs, The Clarendon Press, Oxford University Press: Oxford, UK, 2007; ISBN 978-0-19-856903-9. [Google Scholar]
- Vázquez, J.L. The Mathematical Theories of Diffusion: Nonlinear and Fractional Diffusion. In Nonlocal and Nonlinear Diffusions and Interactions: New Methods and Directions; Bonforte, M., Grillo, G., Eds.; Lecture Notes in Mathematics; Springer: Cham, Switzerland, 2017; Volume 2186. [Google Scholar]
- De Pablo, A.; Quirós, F.; Rodríguez, A.; Vázquez, J.L. A fractional porous medium equation. Adv. Math. 2011, 226, 1378–1409. [Google Scholar] [CrossRef]
- Valdinoci, E. From the long jump random walk to the fractional laplacian. SeMA J. Boletín Soc. Española Matemática Apl. 2009, 49, 33–44. [Google Scholar]
- Landkof, N.S. Foundations of Modern Potential Theory; Translated from the Russian by Doohovskoy, A.P. and Die Grundlehren der mathematischen Wissenschaften Band; Springer: New York, NY, USA, 1972; Volume 180. (In Russian) [Google Scholar]
- Del Teso, F. Finite difference method for a fractional porous medium equation. Calcolo 2014, 51, 615–638. [Google Scholar] [CrossRef][Green Version]
- Hu, Y.; Li, C.; Li, H. The finite difference method for Caputo-type parabolic equation with fractional Laplacian: One-dimension case. Chaos Solitons Fractals 2017, 102, 319–326. [Google Scholar] [CrossRef]
- Arendt, W.; Elst, A.F.M.T.; Warma, M. Fractional powers of sectorial operators via the Dirichlet-to-Neumann operator. Commun. Partial Differ. Equ. 2018, 43, 1–24. [Google Scholar] [CrossRef]
- Caffarelli, L.; Silvestre, L. An extension problem related to the fractional Laplacian. Commun. Partial Differ. Equ. 2007, 32, 1245–1260. [Google Scholar] [CrossRef]
- Chen, S.; Shen, J. An Efficient and Accurate Numerical Method for the Spectral Fractional Laplacian Equation. J. Sci. Comput. 2020, 82, 17. [Google Scholar] [CrossRef]
- Padgett, J.L. Analysis of an Approximation to a Fractional Extension Problem. BIT Numer. Math. 2020, 60, 715–739. [Google Scholar] [CrossRef]
- D’Elia, M.; Gunzburger, M. The fractional Laplacian operator on bounded domains as a special case of the nonlocal diffusion operator. Comput. Math. Appl. 2013, 66, 1245–1260. [Google Scholar] [CrossRef]
- Huang, Y.; Oberman, A. Numerical methods for the fractional Laplacian: A finite difference-quadrature approach. SIAM J. Numer. Anal. 2014, 52, 3056–3084. [Google Scholar] [CrossRef]
- Nochetto, R.H.; Otarola, E.; Salgado, A.J. A PDE approach to space-time fractional parabolic problems. SIAM J. Numer. Anal. 2016, 54, 848–873. [Google Scholar] [CrossRef]
- Ureña, F.; Gavete, L.; Garcia, A.; Benito, J.J.; Vargas, A.M. Solving second order non-linear parabolic PDEs using generalized finite difference method (GFDM). J. Comput. Appl. Math. 2019, 354, 221–241. [Google Scholar] [CrossRef]
- Vázquez, J.L. Barenblatt solutions and asymptotic behaviour for a nonlinear fractional heat equation of porous medium type. J. Eur. Math. Soc. 2014, 16, 769–803. [Google Scholar] [CrossRef]
- Benito, J.J.; Garcia, A.; Gavete, L.; Negreanu, M.; Ureña, F.; Vargas, A.M. On the numerical solution to a parabolic-elliptic system with chemotactic and periodic terms using Generalized Finite Differences. Eng. Anal. Bound. Elem. 2020, 113, 181–190. [Google Scholar] [CrossRef]
- Vargas, A.M. Finite difference method for solving fractional differential equations at irregular meshes. Math. Comput. Simul. 2021. [Google Scholar] [CrossRef]
- Benito, J.J.; Ureña, F.; Gavete, L. Influence of several factors in the generalized finite difference method. Appl. Math. Model. 2001, 25, 1039–1053. [Google Scholar] [CrossRef]
- Luchko, Y. Wave-diffusion dualism of the neutral-fractional processes. J. Comput. Phys. 2015, 293, 40–52. [Google Scholar] [CrossRef]




| 3 | 5 | 10 | |
|---|---|---|---|
Publisher’s Note: MDPI stays neutral with regard to jurisdictional claims in published maps and institutional affiliations. |
© 2021 by the authors. Licensee MDPI, Basel, Switzerland. This article is an open access article distributed under the terms and conditions of the Creative Commons Attribution (CC BY) license (https://creativecommons.org/licenses/by/4.0/).
Share and Cite
García, Á.; Negreanu, M.; Ureña, F.; Vargas, A.M. A Note on a Meshless Method for Fractional Laplacian at Arbitrary Irregular Meshes. Mathematics 2021, 9, 2843. https://doi.org/10.3390/math9222843
García Á, Negreanu M, Ureña F, Vargas AM. A Note on a Meshless Method for Fractional Laplacian at Arbitrary Irregular Meshes. Mathematics. 2021; 9(22):2843. https://doi.org/10.3390/math9222843
Chicago/Turabian StyleGarcía, Ángel, Mihaela Negreanu, Francisco Ureña, and Antonio M. Vargas. 2021. "A Note on a Meshless Method for Fractional Laplacian at Arbitrary Irregular Meshes" Mathematics 9, no. 22: 2843. https://doi.org/10.3390/math9222843
APA StyleGarcía, Á., Negreanu, M., Ureña, F., & Vargas, A. M. (2021). A Note on a Meshless Method for Fractional Laplacian at Arbitrary Irregular Meshes. Mathematics, 9(22), 2843. https://doi.org/10.3390/math9222843

