Generation of Virtual Patient Populations That Represent Real Type 1 Diabetes Cohorts
Abstract
1. Introduction
2. Methodology
2.1. Generating the Scenario
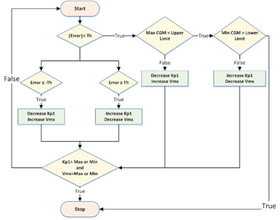
2.2. Parameter Optimization
2.3. Discarding Unrealistic Patients
3. Results
3.1. Blood Glucose Outcomes
3.2. Inter-Subject Variability
3.3. Optimized Parameters
3.4. Mapping Scenarios against VPs
4. Discussion
5. Conclusions
Supplementary Materials
Author Contributions
Funding
Institutional Review Board Statement
Informed Consent Statement
Data Availability Statement
Conflicts of Interest
References
- Katsarou, A.; Gudbjörnsdottir, S.; Rawshani, A.; Dabelea, D.; Bonifacio, E.; Anderson, B.J.; Jacobsen, L.M.; Schatz, D.A.; Lernmark, Å. Type 1 Diabetes Mellitus. Nat. Rev. Dis. Prim. 2017, 3, 1–17. [Google Scholar] [CrossRef]
- Hernando, M.E.; García-Sáez, G.; Gómez, E.J.; Pérez-Gandía, C.; Rodríguez-Herrero, A. Automated Insulin Delivery: The Artificial Pancreas Technical Challenges. Am. J. Ther. 2020, 27, e62–e70. [Google Scholar] [CrossRef]
- Cobelli, C.; Dalla Man, C.; Sparacino, G.; Magni, L.; De Nicolao, G.; Kovatchev, B.P. Diabetes: Models, Signals, and Control. IEEE Rev. Biomed. Eng. 2009, 2, 54–96. [Google Scholar] [CrossRef] [PubMed]
- Resalat, N.; El Youssef, J.; Tyler, N.; Castle, J.; Jacobs, P.G. A Statistical Virtual Patient Population for the Glucoregulatory System in Type 1 Diabetes with Integrated Exercise Model. PLoS ONE 2019, 14, e0217301. [Google Scholar] [CrossRef] [PubMed]
- Wilinska, M.E.; Chassin, L.J.; Acerini, C.L.; Allen, J.M.; Dunger, D.B.; Hovorka, R. Simulation Environment to Evaluate Closed-Loop Insulin Delivery Systems in Type 1 Diabetes. J. Diabetes Sci. Technol. 2010, 4, 132–144. [Google Scholar] [CrossRef] [PubMed]
- Ciorap, R.; Luca, C.; Andriţoi, D. Realistic patient simulators for education in medicine and bioengineering. In Proceedings of the The International Scientific Conference eLearning and Software for Education, Bucharest, Romania, 19–20 April 2018; Volume 3, pp. 389–394. [Google Scholar]
- Soltész, K. On Automation in Anesthesia; Department of Automatic Control, Lund University: Lund, Sweden, 2013. [Google Scholar]
- Zurakowski, R.; Teel, A.R. A Model Predictive Control Based Scheduling Method for HIV Therapy. J. Theor. Biol. 2006, 238, 368–382. [Google Scholar] [CrossRef] [PubMed]
- Halvorsen, F.H.; Elle, O.J.; Fosse, E. Simulators in Surgery. Minim. Invasive Ther. Allied Technol. 2005, 14, 214–223. [Google Scholar] [CrossRef] [PubMed]
- Konduri, P.R.; Marquering, H.A.; van Bavel, E.E.; Hoekstra, A.; Majoie, C.B.; INSIST Investigators. In-Silico Trials for Treatment of Acute Ischemic Stroke. Front. Neurol. 2020, 11, 1062. [Google Scholar] [CrossRef]
- Rudy, Y. In Silico Pipeline for Drug Cardiotoxicity Assessment. Circ. Res. 2020, 126, 965–967. [Google Scholar] [CrossRef]
- Kazmi, S.R.; Jun, R.; Yu, M.-S.; Jung, C.; Na, D. In Silico Approaches and Tools for the Prediction of Drug Metabolism and Fate: A Review. Comput. Biol. Med. 2019, 106, 54–64. [Google Scholar] [CrossRef] [PubMed]
- Lee, C.H.; Koohy, H. In Silico Identification of Vaccine Targets for 2019-NCoV. F1000Research 2020, 9, 145. [Google Scholar] [CrossRef]
- Lateef, F. Simulation-Based Learning: Just like the Real Thing. J. Emergencies Trauma Shock 2010, 3, 348. [Google Scholar] [CrossRef] [PubMed]
- Kovatchev, B.P.; Breton, M.; Dalla Man, C.; Cobelli, C. In Silico Preclinical Trials: A Proof of Concept in Closed-Loop Control of Type 1 Diabetes. J. Diabetes Sci. Technol. 2009. [Google Scholar] [CrossRef]
- Soru, P.; De Nicolao, G.; Toffanin, C.; Dalla Man, C.; Cobelli, C.; Magni, L.; AP@ Home Consortium. MPC Based Artificial Pancreas: Strategies for Individualization and Meal Compensation. Annu. Rev. Control 2012, 36, 118–128. [Google Scholar] [CrossRef]
- Percival, M.W.; Wang, Y.; Grosman, B.; Dassau, E.; Zisser, H.; Jovanovič, L.; Doyle, F.J., III. Development of a Multi-Parametric Model Predictive Control Algorithm for Insulin Delivery in Type 1 Diabetes Mellitus Using Clinical Parameters. J. Process. Control 2011, 21, 391–404. [Google Scholar] [CrossRef]
- Colmegna, P.; Pena, R.S.S.; Gondhalekar, R.; Dassau, E.; Doyle, F.J., III. Reducing Risks in Type 1 Diabetes Using H∞ Control. IEEE Trans. Biomed. Eng. 2014, 61, 2939–2947. [Google Scholar] [CrossRef]
- Colmegna, P.; Sánchez-Peña, R.S.; Gondhalekar, R. Linear Parameter-Varying Model to Design Control Laws for an Artificial Pancreas. Biomed. Signal Process. Control 2018, 40, 204–213. [Google Scholar] [CrossRef]
- Colmegna, P.H.; Sanchez-Pena, R.S.; Gondhalekar, R.; Dassau, E.; Doyle, F.J. Switched LPV Glucose Control in Type 1 Diabetes. IEEE Trans. Biomed. Eng. 2015, 63, 1192–1200. [Google Scholar] [CrossRef]
- MohammadRidha, T.; Aït-Ahmed, M.; Chaillous, L.; Krempf, M.; Guilhem, I.; Poirier, J.Y.; Moog, C.H. Model Free IPID Control for Glycemia Regulation of Type-1 Diabetes. IEEE Trans. Biomed. Eng. 2017, 65, 199–206. [Google Scholar] [CrossRef]
- Herrero, P.; Bondia, J.; Adewuyi, O.; Pesl, P.; El-Sharkawy, M.; Reddy, M.; Toumazou, C.; Oliver, N.; Georgiou, P. Enhancing Automatic Closed-Loop Glucose Control in Type 1 Diabetes with an Adaptive Meal Bolus Calculator—In Silico Evaluation under Intra-Day Variability. Comput. Methods Programs Biomed. 2017, 146, 125–131. [Google Scholar] [CrossRef]
- Vettoretti, M.; Facchinetti, A.; Sparacino, G.; Cobelli, C. Predicting Insulin Treatment Scenarios with the Net Effect Method: Domain of Validity. Diabetes Technol. Ther. 2016, 18, 694–704. [Google Scholar] [CrossRef] [PubMed]
- Toffanin, C.; Messori, M.; Cobelli, C.; Magni, L. Automatic Adaptation of Basal Therapy for Type 1 Diabetic Patients: A Run-to-Run Approach. Biomed. Signal Process. Control 2017, 31, 539–549. [Google Scholar] [CrossRef]
- Torrent-Fontbona, F. Adaptive Basal Insulin Recommender System Based on Kalman Filter for Type 1 Diabetes. Expert Syst. Appl. 2018, 101, 1–7. [Google Scholar] [CrossRef]
- Campos-Náñez, E.; Layne, J.E.; Zisser, H.C. In Silico Modeling of Minimal Effective Insulin Doses Using the UVa/Padova Type 1 Diabetes Simulator. J. Diabetes Sci. Technol. 2018, 12, 376–380. [Google Scholar] [CrossRef] [PubMed]
- Turksoy, K.; Samadi, S.; Feng, J.; Littlejohn, E.; Quinn, L.; Cinar, A. Meal Detection in Patients with Type 1 Diabetes: A New Module for the Multivariable Adaptive Artificial Pancreas Control System. IEEE J. Biomed. Health Inform. 2015, 20, 47–54. [Google Scholar] [CrossRef] [PubMed]
- Xie, J.; Wang, Q. Meal Detection and Meal Size Estimation for Type 1 Diabetes Treatment: A Variable State Dimension Approach. Dyn. Syst. Control Conf. 2015, 57243, V001T15A003. [Google Scholar]
- Samadi, S.; Turksoy, K.; Hajizadeh, I.; Feng, J.; Sevil, M.; Cinar, A. Meal Detection and Carbohydrate Estimation Using Continuous Glucose Sensor Data. IEEE J. Biomed. Health Inform. 2017, 21, 619–627. [Google Scholar] [CrossRef]
- Ramkissoon, C.M.; Bertachi, A.; Beneyto, A.; Bondia, J.; Vehi, J. Detection and Control of Unannounced Exercise in the Artificial Pancreas without Additional Physiological Signals. IEEE J. Biomed. Health Inform. 2019, 24, 259–267. [Google Scholar] [CrossRef] [PubMed]
- Bertachi, A.; Beneyto, A.; Ramkissoon, C.M.; Vehi, J. Assessment of Mitigation Methods to Reduce the Risk of Hypoglycemia for Announced Exercise in a Uni-Hormonal Artificial Pancreas. Diabetes Technol. Ther. 2018, 20, 285–295. [Google Scholar] [CrossRef] [PubMed]
- Garcia-Tirado, J.; Colmegna, P.; Corbett, J.; Ozaslan, B.; Breton, M.D. Ensemble model predictive control strategies can reduce exercise hypoglycemia in type 1 diabetes: In silico studies. In Proceedings of the 2019 American Control Conference (ACC), Philadelphia, PA, USA, 10–12 July 2019; pp. 4752–4758. [Google Scholar]
- Aiello, E.M.; Wu, Z.; Christofides, P.D.; Toffanin, C.; Cobelli, C.; Magni, L. Improving Diabetes Conventional Therapy via Machine Learning Modeling. In Proceedings of the 2019 American Control Conference (ACC), Philadelphia, PA, USA, 10–12 July 2019; pp. 4136–4143. [Google Scholar]
- Zhu, T.; Li, K.; Georgiou, P. A Dual-Hormone Closed-Loop Delivery System for Type 1 Diabetes Using Deep Reinforcement Learning. arXiv 2019, arXiv:1910.04059. [Google Scholar]
- Cappon, G.; Vettoretti, M.; Facchinetti, A.; Sparacino, G. Smart Bolus Calculator for Personalized Insulin Dosing Using Continuous Glucose Monitoring Data and Patient Characteristics. Diabetes Technol. Ther. 2019, 21, A16–A17. [Google Scholar]
- Campos-Delgado, D.U.; Hernández-Ordoñez, M.; Femat, R.; Gordillo-Moscoso, A. Fuzzy-Based Controller for Glucose Regulation in Type-1 Diabetic Patients by Subcutaneous Route. IEEE Trans. Biomed. Eng. 2006, 53, 2201–2210. [Google Scholar] [CrossRef]
- Magni, L.; Raimondo, D.M.; Dalla Man, C.; De Nicolao, G.; Kovatchev, B.; Cobelli, C. Model Predictive Control of Glucose Concentration in Type I Diabetic Patients: An in Silico Trial. Biomed. Signal Process. Control 2009, 4, 338–346. [Google Scholar] [CrossRef]
- Incremona, G.P.; Messori, M.; Toffanin, C.; Cobelli, C.; Magni, L. Model Predictive Control with Integral Action for Artificial Pancreas. Control Eng. Pract. 2018, 77, 86–94. [Google Scholar] [CrossRef]
- Bertachi, A.; Ramkissoon, C.M.; Beneyto, A.; Vehí, J. Exercise-Induced Hypoglycemia in Type 1 Diabetes: In-Silico Comparison between Announced and Unannounced Strategies in Closed-Loop Control. IFAC PapersOnLine 2019, 52, 1000–1005. [Google Scholar] [CrossRef]
- Ahmad, S.; Ahmed, N.; Ilyas, M.; Khan, W. Super Twisting Sliding Mode Control Algorithm for Developing Artificial Pancreas in Type 1 Diabetes Patients. Biomed. Signal Process. Control 2017, 38, 200–211. [Google Scholar] [CrossRef]
- Nath, A.; Deb, D.; Dey, R.; Das, S. Blood Glucose Regulation in Type 1 Diabetic Patients: An Adaptive Parametric Compensation Control-Based Approach. IET Syst. Biol. 2018, 12, 219–225. [Google Scholar] [CrossRef] [PubMed]
- Djouima, M.; Azar, A.T.; Drid, S.; Mehdi, D. Higher Order Sliding Mode Control for Blood Glucose Regulation of Type 1 Diabetic Patients. Int. J. Syst. Dyn. Appl. 2018, 7, 65–84. [Google Scholar] [CrossRef]
- Beneyto, A.; Bertachi, A.; Bondia, J.; Vehi, J. A New Blood Glucose Control Scheme for Unannounced Exercise in Type 1 Diabetic Subjects. IEEE Trans. Control Syst. Technol. 2018, 7, 65–84. [Google Scholar] [CrossRef]
- Meneghetti, L.; Terzi, M.; Susto, G.A.; Del Favero, S.; Cobelli, C. Fault detection in artificial pancreas: A model-free approach. In Proceedings of the 2018 IEEE Conference on Decision and Control (CDC), Miami, FL, USA, 17–19 December 2018; pp. 303–308. [Google Scholar]
- Paoletti, N.; Liu, K.S.; Chen, H.; Smolka, S.; Lin, S. Data-Driven Robust Control for a Closed-Loop Artificial Pancreas. IEEE/ACM Trans. Comput. Biol. Bioinform. 2019, 17, 1981–1993. [Google Scholar] [CrossRef]
- Güemes, A.; Herrero, P.; Georgiou, P. A novel glucose controller using insulin sensitivity modulation for management of type 1 diabetes. In Proceedings of the 2019 IEEE International Symposium on Circuits and Systems (ISCAS), Sapporo, Japan, 26–29 May 2019; pp. 1–5. [Google Scholar]
- Nath, A.; Deb, D.; Dey, R. An Augmented Subcutaneous Type 1 Diabetic Patient Modelling and Design of Adaptive Glucose Control. J. Process. Control 2020, 86, 94–105. [Google Scholar] [CrossRef]
- Hovorka, R.; Canonico, V.; Chassin, L.J.; Haueter, U.; Massi-Benedetti, M.; Federici, M.O.; Pieber, T.R.; Schaller, H.C.; Schaupp, L.; Vering, T.; et al. Nonlinear Model Predictive Control of Glucose Concentration in Subjects with Type 1 Diabetes. Physiol. Meas. 2004, 25, 905. [Google Scholar] [CrossRef] [PubMed]
- Chassin, L.J. In Silico Testing of Glucose Controllers: Methodology and Sample Application. Ph.D. Thesis, City University London, London, UK, 2005. [Google Scholar]
- Haidar, A.; Wilinska, M.E.; Graveston, J.A.; Hovorka, R. Stochastic Virtual Population of Subjects with Type 1 Diabetes for the Assessment of Closed-Loop Glucose Controllers. IEEE Trans. Biomed. Eng. 2013, 60, 3524–3533. [Google Scholar] [CrossRef] [PubMed]
- Orozco-López, O.; Rodríguez-Herrero, A.; Castañeda, C.E.; García-Sáez, G.; Hernando, M.E. Method to Generate a Large Cohort In-Silico for Type 1 Diabetes. Comput. Methods Programs Biomed. 2020, 193, 105523. [Google Scholar] [CrossRef]
- Man, C.D.; Micheletto, F.; Lv, D.; Breton, M.; Kovatchev, B.; Cobelli, C. The UVa/PADOVA Type 1 Diabetes Simulator: New Features. J. Diabetes Sci. Technol. 2014, 8, 26–34. [Google Scholar] [CrossRef] [PubMed]
- Visentin, R.; Campos-Náñez, E.; Schiavon, M.; Lv, D.; Vettoretti, M.; Breton, M.; Kovatchev, B.P.; Dalla Man, C.; Cobelli, C. The UVa/Padova Type 1 Diabetes Simulator Goes from Single Meal to Single Day. J. Diabetes Sci. Technol. 2018, 12, 273–281. [Google Scholar] [CrossRef] [PubMed]
- Huffman, J.L.; McNeil, G.; Bismilla, Z.; Lai, A. Essentials of scenario building for simulation-based education. In Comprehensive Healthcare Simulation: Pediatrics; Springer: Berlin/Heidelberg, Germany, 2016; pp. 19–29. [Google Scholar]
- Dalla Man, C.; Breton, M.D.; Cobelli, C. Physical Activity into the Meal Glucose—Insulin Model of Type 1 Diabetes: In Silico Studies. J. Diabetes Sci. Technol. 2009. [Google Scholar] [CrossRef] [PubMed]
- Schiavon, M.; Dalla Man, C.; Cobelli, C. Physiology-based run-to-run adaptation of insulin to carbohydrate ratio improves type 1 diabetes therapy: Results from an in silico study. In Proceedings of the 2019 American Control Conference (ACC), Philadelphia, PA, USA, 10–12 July 2019; pp. 4124–4129. [Google Scholar]
- Moscardö, V.; Herrero, P.; Díez, J.L.; Giménez, M.; Rossetti, P.; Bondia, J. In silico evaluation of a parallel control-based coordinated dual-hormone artificial pancreas with insulin on board limitation. In Proceedings of the 2019 American Control Conference (ACC), Philadelphia, PA, USA, 10–12 July 2019; pp. 4759–4764. [Google Scholar]
- Visentin, R.; Dalla Man, C.; Kudva, Y.C.; Basu, A.; Cobelli, C. Circadian Variability of Insulin Sensitivity: Physiological Input for in Silico Artificial Pancreas. Diabetes Technol. Ther. 2015, 17, 1–7. [Google Scholar] [CrossRef]






| Parameter | Patients (n = 14) | ||
|---|---|---|---|
| Gender (Male/Female) | 6/8 | ||
| Mean (Standard Deviation) | Maximum | Minimum | |
| Age (years) | 41.57 (11.67) | 74 | 30 |
| Weight (kg) | 70.07 (17.37) | 116 | 50 |
| Height (centimeters) | 168.71 (9.38) | 187 | 157 |
| Time with Diabetes (years) | 13.43 (7.31) | 29 | 3 |
| HbA1c | 7.04 (0.82) | 8.9 | 5.9 |
| Scenario | Duration (Days) | Basal Insulin per Day (U) | Bolus Insulin per Day (U) | Total Insulin per Day (U) | Number of Meals per Day | Amount of Carbohydrates per Day (g) | Estimated Exercise Sessions per Day | CGM Active (%) |
|---|---|---|---|---|---|---|---|---|
| 1 | 14 | 35.116 | 19.516 | 54.633 | 2.928 | 111.071 | 2 | 97.40 |
| 2 | 12 | 22.762 | 29.250 | 52.012 | 3.785 | 163.214 | 2 | 79.44 |
| 3 | 11 | 20.328 | 19.091 | 39.418 | 5.142 | 99.642 | 1 | 73.93 |
| 4 | 13 | 17.461 | 18.308 | 35.769 | 3.000 | 86.786 | 1 | 92.09 |
| 5 | 11 | 14.323 | 26.718 | 41.041 | 4.857 | 186.428 | 2 | 75.72 |
| 6 | 10 | 16.502 | 26.970 | 43.472 | 5.214 | 148.214 | 0 | 71.16 |
| 7 | 12 | 13.323 | 30.092 | 43.414 | 4.357 | 136.428 | 1 | 77.75 |
| 8 | 12 | 18.108 | 11.250 | 29.358 | 4.286 | 36.786 | 1 | 74.75 |
| 9 | 14 | 9.295 | 10.239 | 19.534 | 5.642 | 103.214 | 1 | 95.83 |
| 10 | 09 | 34.085 | 16.400 | 50.485 | 6.428 | 68.571 | 0 | 70.36 |
| 11 | 12 | 20.137 | 12.446 | 32.582 | 4.428 | 74.286 | 0 | 73.74 |
| 12 | 14 | 33.261 | 33.657 | 66.918 | 3.428 | 182.143 | 2 | 92.31 |
| 13 | 12 | 8.065 | 15.125 | 23.190 | 3.142 | 174.214 | 1 | 79.32 |
| 14 | 14 | 17.303 | 19.639 | 36.942 | 7.070 | 90.375 | 0 | 87.18 |
| Parameter | Description |
|---|---|
| Error | |
| Th | Threshold (0.5 mg/dL) |
| Upper Limit | 480 mg/dL |
| Lower Limit | 50 mg/dL |
| 15 mg/kg/min | |
| 0.01 mg/kg/min | |
| 3 mg/kg/min per pmol/L | |
| 0.001 mg/kg/min per pmol/L |
| Parameter | Clinical Data | Simulation Results with Optimization | p-Value |
|---|---|---|---|
| Mean CGM (mg/dL) | 162.2 (145.6–169.3) | 166.3 (155.3–175.3) | 0.194 |
| Median CGM (mg/dL) | 156.5 (135–165) | 162.2 (146.8–171.9) | 0.104 |
| Maximum CGM (mg/dL) | 345 (282–400) | 322 (303.9–361.9) | 0.715 |
| Minimum CGM (mg/dL) | 48.5 (41–52) | 45.4 (41.6–49.4) | 0.463 |
| CV (Percentage) | 33 (28.8–38.1) | 32 (26.8–35.5) | 0.542 |
| GMI (Percentage) | 7.2 (6.8–7.4) | 7.3 (7–7.5) | 0.194 |
| % of time CGM | |||
| Below 54 mg/dL | 0.11 (0.031–0.636) | 0.68 (0.221–1.116) | 0.502 |
| 54 to 69 mg/dL | 1.69 (0.779–3.39) | 1.51 (0.521–3.212) | 0.670 |
| 70 to 140 mg/dL | 36.43 (30.682–48.742) | 30.69 (23.512–39.323) | 0.011 |
| 70 to 180 mg/dL | 66.85 (57.402–71.563) | 59.64 (56.313–70.362) | 0.358 |
| 181 to 250 mg/dL | 24.86 (20.649–30.788) | 27.49 (22.960–31.250) | 0.153 |
| Above 250 mg/dL | 4.27 (2.333–9.845) | 5.44 (2.691–10.985) | 0.426 |
| Saturation Points 40 mg/dL (%) | 0 (0–0) | 0 (0–0.043) | 0.688 |
| Saturation Points 400 mg/dL (%) | 0 (0–0.032) | 0 (0–0) | 0.438 |
| Real Scenario | Adult 1 | Adult 2 | Adult 3 | Adult 4 | Adult 5 | Adult 6 | Adult 7 | Adult 8 | Adult 9 | Adult 10 |
|---|---|---|---|---|---|---|---|---|---|---|
| 1 | ✓ | ✖ | ✓ | ✖ | ✓ | ✓ | ✖ | ✓ | ✖ | ✓ |
| 2 | ✖ | ✓ | ✓ | ✖ | ✖ | ✓ | ✖ | ✖ | ✖ | ✓ |
| 3 | ✓ | ✓ | ✖ | ✓ | ✖ | ✓ | ✖ | ✓ | ✖ | ✓ |
| 4 | ✓ | ✓ | ✓ | ✓ | ✖ | ✖ | ✖ | ✖ | ✖ | ✖ |
| 5 | ✖ | ✖ | ✖ | ✖ | ✖ | ✖ | ✖ | ✖ | ✖ | ✓ |
| 6 | ✖ | ✓ | ✖ | ✓ | ✓ | ✓ | ✖ | ✓ | ✖ | ✓ |
| 7 | ✖ | ✓ | ✖ | ✖ | ✖ | ✖ | ✖ | ✖ | ✖ | ✖ |
| 8 | ✓ | ✓ | ✓ | ✓ | ✓ | ✓ | ✖ | ✓ | ✓ | ✓ |
| 9 | ✖ | ✓ | ✖ | ✖ | ✓ | ✓ | ✖ | ✓ | ✓ | ✓ |
| 10 | ✓ | ✓ | ✖ | ✓ | ✓ | ✓ | ✖ | ✓ | ✓ | ✓ |
| 11 | ✖ | ✖ | ✖ | ✓ | ✓ | ✓ | ✖ | ✓ | ✖ | ✓ |
| 12 | ✓ | ✓ | ✖ | ✓ | ✖ | ✓ | ✖ | ✓ | ✖ | ✓ |
| 13 | ✓ | ✖ | ✖ | ✖ | ✓ | ✓ | ✖ | ✓ | ✓ | ✓ |
| 14 | ✖ | ✓ | ✖ | ✓ | ✓ | ✓ | ✖ | ✓ | ✓ | ✓ |
| Parameter | Clinical Data | Typical Meal Scenario | Real Meal Scenario |
|---|---|---|---|
| Mean CGM (mg/dL) | 162.2 (145.6–169.3) | 131.8 (126.4–140.8) | 129.2 (126.6–134.9) |
| Median CGM (mg/dL) | 156.5 (135–165) | 127.2 (120.8–134.3) | 125.1 (124.3–128.3) |
| Maximum CGM (mg/dL) | 345 (282–400) | 249.6 (221.5–266.9) | 229.2 (205.6–273.9) |
| Minimum CGM (mg/dL) | 48.5 (41–52) | 57.0 (53.2–62.0) | 63.5 (60.1–66.2) |
| CV (Percentage) | 33 (28.8–38.1) | 25.2 (22.6–27.0) | 19.6 (17.3–25.8) |
| GMI (Percentage) | 7.2 (6.8–7.4) | 6.4 (6.3–6.7) | 6.4 (6.3–6.5) |
| % of time CGM | |||
| Below 54 mg/dL | 0.11 (0.031–0.636) | 0 (0.00–0.05) | 0 (0.00 – 0.00) |
| 54 to 69 mg/dL | 1.69 (0.779–3.39) | 1.07 (0.35–1.41) | 0.3 (0.10–0.48) |
| 70 to 140 mg/dL | 36.43 (30.682–48.742) | 64.28 (54.82–70.61) | 71.7 (62.68–77.12) |
| 70 to 180 mg/dL | 66.85 (57.402–71.563) | 90.15 (82.60–94.15) | 95.3 (88.75–98.35) |
| 181 to 250 mg/dL | 24.86 (20.649–30.788) | 7.97 (4.41–13.36) | 4.5 (1.22–8.58) |
| Above 250 mg/dL | 4.27 (2.333–9.845) | 0.025 (0.00–0.55) | 0.0 (0.00–0.75) |
Publisher’s Note: MDPI stays neutral with regard to jurisdictional claims in published maps and institutional affiliations. |
© 2021 by the authors. Licensee MDPI, Basel, Switzerland. This article is an open access article distributed under the terms and conditions of the Creative Commons Attribution (CC BY) license (https://creativecommons.org/licenses/by/4.0/).
Share and Cite
Ahmad, S.; Ramkissoon, C.M.; Beneyto, A.; Conget, I.; Giménez, M.; Vehi, J. Generation of Virtual Patient Populations That Represent Real Type 1 Diabetes Cohorts. Mathematics 2021, 9, 1200. https://doi.org/10.3390/math9111200
Ahmad S, Ramkissoon CM, Beneyto A, Conget I, Giménez M, Vehi J. Generation of Virtual Patient Populations That Represent Real Type 1 Diabetes Cohorts. Mathematics. 2021; 9(11):1200. https://doi.org/10.3390/math9111200
Chicago/Turabian StyleAhmad, Sayyar, Charrise M. Ramkissoon, Aleix Beneyto, Ignacio Conget, Marga Giménez, and Josep Vehi. 2021. "Generation of Virtual Patient Populations That Represent Real Type 1 Diabetes Cohorts" Mathematics 9, no. 11: 1200. https://doi.org/10.3390/math9111200
APA StyleAhmad, S., Ramkissoon, C. M., Beneyto, A., Conget, I., Giménez, M., & Vehi, J. (2021). Generation of Virtual Patient Populations That Represent Real Type 1 Diabetes Cohorts. Mathematics, 9(11), 1200. https://doi.org/10.3390/math9111200

