Next Article in Journal
Alpha Unpredictable Cohen–Grossberg Neural Networks with Poisson Stable Piecewise Constant Arguments
Next Article in Special Issue
The Basic Formulas Derivation and Degradation Verification of the 3-D Dynamic Elastoplastic TD-BEM
Previous Article in Journal
A Short-Term Electricity Load Complementary Forecasting Method Based on Bi-Level Decomposition and Complexity Analysis
Previous Article in Special Issue
Estimation of Stress Intensity Factor by Using a New Fast Multipole Dual-Boundary Element Method
 
 
Font Type:
Arial Georgia Verdana
Font Size:
Aa Aa Aa
Line Spacing:
Column Width:
Background:
Article

Wave-Power Extraction by an Oscillating Water Column Device over a Step Bottom

by
Gagan Sahoo
,
Harekrushna Behera
* and
Tai-Wen Hsu
*
Center of Excellence for Ocean Engineering, National Taiwan Ocean University, Keelung 202301, Taiwan
*
Authors to whom correspondence should be addressed.
Mathematics 2025, 13(7), 1067; https://doi.org/10.3390/math13071067
Submission received: 24 February 2025 / Revised: 17 March 2025 / Accepted: 24 March 2025 / Published: 25 March 2025
(This article belongs to the Special Issue Boundary Element Methods in Engineering)

Abstract

This study investigates wave-power extraction by an oscillating water column (OWC) device over a porous-to-rigid step bottom using linearized water-wave theory. The interaction between water waves and the OWC device is analyzed by solving the governing boundary-value problem with the eigenfunction expansion method (EEM) and the boundary element method (BEM). The study examines the effects of key parameters, including the porous effect parameter of the bottom, OWC chamber width, and barrier height, on the device’s efficiency. The results indicate that the porous effect parameter significantly influences OWC performance, affecting resonance characteristics and efficiency oscillations. A wider OWC chamber enhances oscillatory efficiency patterns, leading to multiple peaks of full and zero efficiency. The efficiency shifts towards lower wavenumbers with increasing step depth and barrier height but becomes independent of these parameters at higher wavenumbers. Additionally, incident angle plays a crucial role, decreasing efficiency at lower angles and exhibiting oscillatory behavior at higher angles. Furthermore, susceptance and conductance follow an oscillatory pattern concerning the gap between the porous bottom and the OWC chamber as well as chamber width. The porous effect parameter strongly modulates these oscillations. The findings provide new insights for enhancing OWC efficiency with complex bottom topography.

1. Introduction

In recent times, significant changes in climate and the escalating effects of global warming, coupled with the rising cost of oil, have led to a surge in government support for renewable energy initiatives. This support has been crucial in boosting incentives, promoting commercialization, and encouraging the adoption of sustainable energy solutions. As a result, the growing global demand for renewable energy has drawn substantial attention to wave energy as an eco-friendly and sustainable resource. Among all renewable energy sources, wave energy stands out as a viable option due to its high energy density and widespread availability across the world’s oceans. Wave-energy converters (WECs) come in a variety of designs, with some already deployed in the ocean, others tested at a model scale, and many still under development or in the conceptual phase. Due to this diversity, WECs are generally classified based on factors such as their working principles, modes of motion, location relative to the shore and water surface, power takeoff mechanisms, and development stage. When categorized by their working principles, floating WECs can be broadly divided into three main types: OWC, oscillating bodies, and overtopping devices (Falcao [1], Soares et al. [2]). Among these wave-energy conversion technologies, the OWC devices are one of the earliest concepts, introduced in the first decade of the 19th century, and this OWC device has emerged as a prominent solution due to its simplicity, efficiency, and adaptability across diverse marine environments. The OWC is the most widely tested and implemented wave-energy converter, with extensive research conducted on its performance. A key consideration for the commercial viability of OWC devices is ensuring that the energy output surpasses the associated costs. This design is also recognized for its reliability and minimal maintenance requirements, as it has fewer moving parts, especially those submerged in water. These devices capture the energy from ocean waves by converting the oscillatory motion into pneumatic energy, which is then used to drive a turbine and generate power. With the growing interest in renewable wave energy, numerous experimental and theoretical studies on shore-connected OWCs have contributed to their development (see Mustapa et al. [3], Konispoliatis [4], Ning et al. [5] and literature cited therein).
Numerous theoretical investigations have been carried out to explore the hydrodynamics of floating OWC systems. Among them, Evans [6] applied potential theory and employed the Galerkin method to study the behavior of water columns inside pneumatic chambers, providing a crucial basis for subsequent advancements in OWC performance analysis. Sarmento and Falcao [7] expanded on this theory by incorporating air compressibility effects inside the chamber, which has important implications for energy-extraction efficiency. Using EEM, Lovas et al. [8] analyzed the radiation and diffraction problems associated with a circular OWC. Similarly, Deng et al. [9] used EEM within a cylindrical coordinate framework to study the efficiency of wave-energy extraction by a floating circular OWC device. However, these studies primarily focused on isolated floating OWC systems and further research is needed to optimize their integration into rigid walls for improved energy efficiency.
Research on OWC technology has explored integrated configurations, emphasizing their benefits for both energy generation and coastal protection. One key approach involves incorporating OWC into rigid seawalls, which not only reduces construction and operational costs but also enhances coastal defense by mitigating wave heights on the lee side. This dual functionality makes such designs more efficient and economically viable. The effectiveness of this approach has been demonstrated through early prototypes in locations such as Vizhinjam (India), Sakata (Japan), and Mutriku (Spain), where OWC-based seawalls have successfully functioned as both renewable energy sources and protective coastal structures, highlighting their practical viability. As highlighted by Evans and Porter [10], OWC devices maintain high efficiency even in low-frequency wave conditions, making them highly reliable in coastal applications. Zheng et al. [11] investigated the use of OWC in coastal structures like jetties, piers, and breakwaters. They found that positioning OWC devices near the shore is an effective method to enhance the potential for wave-power generation. Michele et al. [12] demonstrated that excitation force augmentation near walls enhances the performance of flap-gate arrays, while Zhao et al. [13] theoretically analyzed hybrid devices combining OWC and breakwater functionalities. Furthermore, Wang and Dong [14] reported significant increases in hydrodynamic loads and energy-extraction efficiency when OWCs are placed close to rigid seawalls. Zheng et al. [15,16] investigated the influence of floating and submerged permeable flexible plates on wave-energy dissipation. Their study highlighted the significant capability of elastic plates in harvesting wave energy, with the porosity of these plates serving as a simplified mechanism for power takeoff. Zhou et al. [17] used an advanced BEM to investigate the nonlinear wave forces acting on cylindrical OWCs, providing insights into the dynamic interaction between waves and energy converters. Additionally, He et al. [18] used particle image velocimetry to study vortex formation near OWCs, shedding light on the role of vortex dynamics in energy-harvesting efficiency. Morris-Thomas et al. [19] carried out model tests to examine the wave–OWC chamber interaction, reporting that peak resonant efficiency typically reached around 70 % . Furthermore, Mia et al. [20] used two-dimensional computational fluid dynamics simulations to explore the wave-energy-harvesting efficiency of an elastically supported floating OWC, focusing on the effect of heave motion. These studies have predominantly examined OWC devices integrated into rigid seawalls over a flat, rigid seabed. Further research is required to optimize their performance on arbitrary rigid bottom topographies for improved energy efficiency.
In practical scenarios, the seabed is rarely flat and often exhibits variations in water depth. Recognizing the frequent fluctuations in water depth in coastal areas, researchers have investigated how to incorporate the effects of these variations into models. The influence of bottom topography on wave-energy extraction has been another focus area. Studies have demonstrated that seabed undulations significantly affect incident wave energy through processes such as wave breaking, refraction, and shoaling. These findings underscore the importance of incorporating seabed geometry into the design of OWC devices. One of the early studies in this direction was conducted by You [21], who examined OWC devices in nearshore zones and emphasized the significant impact of topographic effects on their performance, stressing the importance of considering these factors in the analysis. Building on this, Wang et al. [22] employed the 3D Boundary Integral Equation Method to investigate the efficiency of standalone shoreline OWC devices. Their study explored the influence of immersion depth and width on device performance and confirmed the findings through experimental validation. Furthermore, Wang et al. [23] expanded their research to examine the influence of various seabed slopes on the performance of OWC devices. Rezanejad et al. [24] found that the addition of a properly tuned artificial step in the seabed could significantly enhance the wave-power absorption capacity of a shore-attached OWC. Ning et al. [25] experimentally investigated the hydrodynamic performance of OWC, focusing on the effects of factors such as incident wave amplitude, chamber width, front-wall draft and seabed slope. Ashlin et al. [26] experimentally found that the circular bottom profile of the OWC is more efficient. Koley and Trivedi [27] studied the effect of undulated bottom on the performance of the OWC devices. They found that the hydrodynamic efficiency of the OWC device is enhanced with a protrusion-type bed profile in the long-wave regime, while a depression-type profile is more effective for moderate wavelength waves, and for sinusoidal bottom topography, efficiency increases with ripple amplitude at lower wavenumbers but decreases at intermediate wavenumbers, with a similar trend observed in the short-wave regime as the ripple number increases. Recently, Naik et al. [28] concluded that the efficiency curve exhibits an oscillating pattern in the presence of single or double breakwaters/trenches, which is absent with a flat bottom. They also found that double breakwaters/trenches lead to higher OWC efficiency compared to single or no breakwaters/trenches, and the amplitude of the oscillating pattern increases with the height and depth of the breakwaters and trenches, respectively. The above-mentioned studies have focused on OWC devices over flat or arbitrary rigid bottoms, requiring further research to optimize performance over porous seabeds for better energy efficiency.
In reality, the sea bottom is often porous, allowing it to interact with water waves in a way that rigid beds cannot. The interaction between waves and a porous seabed introduces a more complex boundary condition, which affects wave transmission, reflection, and absorption (see Hsiao et al. [29], Hsieh et al. [30], Cruz and Chen [31], Maiti and Mandal [32] and literature cited therein). The porous nature of the bed reduces the energy that reaches the shore, altering the overall wave dynamics in coastal regions. Corvaro et al. [33] demonstrated through experimental studies that a porous seabed reduces the amplitudes of incoming waves more effectively than a rigid seabed. Experimental and theoretical analysis by Gu and Wang [34] explored the interaction between water waves and a permeable seabed made of granular material, taking into account both inertial and non-linear resistances. Over time, several mathematical models have been developed to capture these effects, highlighting how porous seabeds play a crucial role in wave-energy dissipation, scattering, and trapping. These models have proven to be essential for understanding and mitigating the impacts of coastal structures on wave behavior. Mase and Takeba [35] examined both time-dependent and time-independent water-wave problems involving a permeable rippled ocean bed. Their findings indicated that the reflected and transmitted energy is reduced compared to an impermeable rigid rippled bed, due to the energy dissipation in the porous medium. Silva et al. [36] analyzed the propagation of water waves over a homogeneous, isotropic submerged permeable bed and assessed the associated coefficients. To investigate the impact of various wave and soil parameters, Li and Jeng [37] calculated the wave-induced pore pressure and key stresses in a permeable seabed near a breakwater head. Using perturbation and Fourier transform techniques, Martha et al. [38] explored oblique wave scattering caused by slight distortions in a seabed, factoring in porosity effects. Belibassakis [39] formulated an improved coupled-mode system to simulate wave-induced pressure and groundwater flow in coastal regions with varying bathymetry, focusing on the layer beneath the porous seabed. Although the porous bottom significantly influences the wave dynamics, there has not been significant theoretical progress on the effect of porosity on power extraction by single/multiple OWC Naik et al. [40]. Due to the dissipation from the porous bed, full efficiency is not achieved in the presence of a porous bottom over a range of wavenumbers, whereas full efficiency can be achieved with a rigid bottom.
Previous research has emphasized the role of flat rigid bottoms and rigid stepped bottoms in optimizing wave-energy extraction with OWC devices. Nonetheless, there is a significant lack of theoretical research exploring the impact of porous bottoms in conjunction with rigid step bottom configurations on OWC efficiency, particularly for single and multiple OWC systems. To address this gap, the present study investigates the impact of a porous bottom in the presence of a rigid step using both analytical method based on EEM and a numerical method using BEM. These methodology provides a comprehensive analysis of the hydrodynamic interactions between the OWC and the unique bottom configuration, offering valuable insights for improving future OWC system designs. The paper is structured as follows: Section 2 provides a thorough explanation of the problem formulation, including the governing equations that underpin the study. In Section 3, EEM and BEM are employed to find the solution to the model. Section 4 explores the essential factors that impact the efficiency of the OWC system. The subsequent section, Section 5, serves multiple purposes: the present theory validates the proposed theory against the existing literature, offers a comparative analysis of the analytical and numerical methods employed, and examines the efficacy of the porous bottom in the presence of a rigid step bottom through various physical parameters to optimize OWC efficiency. Finally, Section 6 summarizes the main findings and conclusions drawn from this investigation.

2. Problem Formulation

This section offers a detailed overview of the study, focusing on its methodology, with both analytical and numerical approaches. The research investigates the performance of an OWC device positioned over a rigid step bottom that transitions from porous to rigid, as illustrated in Figure 1 and Figure 2. The physical model is defined within a three-dimensional Cartesian coordinate system, where the y-axis extends vertically upward and the x z -plane represents the horizontal surface. The angle θ denotes the inclination of the oblique wave relative to the x-axis. The analytical solution is derived using the EEM, while the numerical solution is developed through BEM. Subsequent sections delve into the problem’s details, including governing equations, boundary conditions, and solution methodologies.

2.1. Problem Formulation Using EEM

The current physical model is analyzed analytically using EEM, with its schematic diagram presented in Figure 1. Here, H is the water depth of the porous bottom region and h is the water depth of the rigid seabed region. The horizontal gap between the porous seabed and the vertical barrier is represented by L 1 . The fluid domain is segmented into three distinct regions, described as follows: R 1 = { ( x , y ) : < x < 0 and H < y < 0 } , R 2 = { ( x , y ) : 0 < x < L 1 and h < y < 0 } , and R 3 = { ( x , y ) : L 1 < x < s and h < y < 0 } . The setup is placed near a rigid wall with a surface-piercing thin rigid vertical barrier of height l, with the OWC chamber having a width of L 2 .

2.2. Problem Formulation Using BEM

The model illustrated in Figure 1 is also analyzed by utilizing BEM, with its corresponding schematic representation provided in Figure 2. An auxiliary boundary is positioned at x = r to facilitate the analysis. The domain is segmented into two distinct regions: R open and R inner , defined as follows: R open = { ( x , y ) C 1 C 2 C 3 C 4 C 5 C 6 C 7 } and R inner = { ( x , y ) C 6 C 5 C 8 C 9 C 10 } . The boundary components are defined as C 1 = { y | H < y < 0 , x = r } , C 2 = { x | r < x < 0 , y = H } , C 3 = { y | h < y < H , x = 0 } , C 4 = { x | 0 < x < L 1 , y = h } , C 5 = { y | h < y < h + l , x = L 1 } , C 6 = { y | l < y < 0 , x = L 1 } , C 7 = { x | r < x < L 1 , y = 0 } , C 8 = { x | L 1 < x < s , y = h } , C 9 = { y | h < y < 0 , x = s } , and C 10 = { x | L 1 < x < s , y = 0 } .

2.3. Fundamental Equations and Boundary Constraints

The fluid is considered to be incompressible and inviscid, with the flow being irrotational. As a result of this irrotationality, a velocity potential Φ ( x , y , z , t ) exists. Further, the simple harmonic motion of fluid with an angular frequency ω is considered, which propagates along the x-axis at an angle θ . Consequently, the velocity potential Φ ( x , y , z , t ) can be expressed as R e { ϕ j ( x , y ) e i ( k z z ω t ) } , where j { 1 , 2 , 3 } , satisfying
2 x 2 + 2 y 2 k z 2 ϕ j = 0 , for j = 1 , 2 , 3 ,
where k z = k 0 sin θ , with k 0 being the progressive wave number of the incident wave. The total velocity potential is expressed as (see Naik et al. [28])
ϕ j = ϕ j S + ϕ j R , for j = 1 , 2 , 3 ,
where ϕ j R and ϕ j S represent the scattered and radiated velocity potentials, respectively. According to linearized water wave theory, the boundary conditions at the mean free surface for these velocity potentials are provided by (see He et al. [41]),
ϕ j S , R y K ϕ j S , R = 0 at   C 7 for   j = 1 , 2 ,
ϕ 3 S , R y K ϕ 3 S , R = i ω p δ j , 2 ρ g at   C 10
where K = ω 2 / g , and δ j , 2 denotes the Kronecker delta function. In Equation (4), j = 1 and j = 2 correspond to the scattered and radiated velocity potentials, respectively. The pressure distribution throughout the internal free surface of the OWC is given as follows:
P ( t ) = R e { p e i ω t }
where p denotes the OWC chamber’s pressure throughout the inner surface.
The porous seabed satisfies the linearized boundary condition is expressed as follows:
ϕ 1 S , R y + G ϕ 1 S , R = 0 at C 2
where G represents the parameter accounting for porous effects.
The rigid seabed satisfies the linearized boundary condition at C 4 and C 8 is given by
ϕ j S , R y = 0 for j = 2 , 3 .
The condition on the step wall at C 3 is given by
ϕ j S , R y = 0 for j = 1 .
The vertical panel, acting as an oscillating water column, remains impermeable, and its governing boundary condition is defined as:
ϕ j S , R y = 0 for j = 2 , 3 at C 4 and C 8 .
Additionally, at x = 0 and C 5 , the continuity conditions for velocity and pressure are given by:
ϕ 1 S , R y = ϕ 2 S , R y , ϕ 1 S , R = ϕ 2 S , R at x = 0 ,
ϕ 2 S , R y = ϕ 3 S , R y , ϕ 2 S , R = ϕ 3 S , R at C 5 .
Additionally, the numerical computations are subject to the far-field conditions which are expressed by
ϕ 1 R ( x , z ) = A 0 R e i ν 0 ( x + r ) f 0 ( y ) , x ,
ϕ 1 S ( x , z ) = ( I 0 e i ν 0 ( x L ) + A 0 S e i ν 0 ( x + r ) ) f 0 ( y ) , x ,
where A 0 R , I 0 and A 0 S represent the amplitudes of the radiated, incident and reflected waves, respectively.

3. Solution Framework

3.1. Solution Analysis Through EEM

The methodology for solving the radiated and scattered velocity potentials via EEM is described in this subsection. This approach involves matching the velocity potentials across various regions by ensuring continuity of velocity and pressure at the boundaries. By expanding the potentials in terms of eigenfunctions that satisfy the governing equations and boundary conditions, the method allows for the systematic derivation of solutions.

3.1.1. Radiated Velocity Potential

The solution in regions R 1 , R 2 , and R 3 is derived from the governing Equation (1) and adheres to the boundary conditions (3), (6), (7), (8), following the methodologies outlined by Rezanejad et al. [24] and Naik et al. [40]. This solution is expressed as follows:
ϕ 1 R = n = 0 A n R e i ν n x f n ( y ) for R 1 ,
ϕ 2 R = n = 0 B n R e i μ n x + E n R e i μ n ( x L 1 ) ψ n ( y ) for R 2 ,
ϕ 3 R = n = 0 D n R cos μ n ( x s ) ψ n ( y ) + 1 K for R 3 ,
where A n R , B n R , E n R , and D n R are the unknown coefficients, ν n = k n 2 k z 2 , μ n = q n 2 k z 2 , f n ( y ) and ψ n ( y ) are the eigenfunctions, given by (Chanda and Bora [42])
f n ( y ) = i g ω k n cosh k n ( y + H ) G sinh k n ( y + H ) k n cosh k n H G sinh k n H ,
ψ n ( y ) = i g ω cosh q n ( y + h ) q cosh q n h .
The values of k n and q n are the roots of the dispersion relation given by the following equation:
k n ( k n tanh k n H G ) = K ( k n G tanh k n H ) .
q n tanh q n h = K .
In this study, it is essential to highlight that when G = 0 , the porous bottom effectively behaves as a rigid bottom. Under this condition, the dispersion relation aligns with Equation (20). This consistency validates the formulation and demonstrates its applicability to scenarios involving rigid boundaries.
A system of infinite linear equations can be obtained by applying the orthogonality of the eigenfunctions, which is expressed as follows:
n = 0 i ν n A n R U n m + n = 0 i μ n B n R E n R e i μ n L 1 V n m = 0 ,
n = 0 A n R W n m n = 0 B n R + E n R e i μ n L 1 X n m = 0 ,
n = 0 i μ n B n R e i μ n L 1 E n R V n m n = 0 μ n D n R sin μ n ( L 1 s ) V n m = 0 ,
n = 0 B n R e i μ n L 1 + E n R V n m n = 0 μ n D n R cos μ n ( L 1 s ) V n m = Z m K ,
where
U n m = H 0 f n ( y ) ψ m ( y ) d y , V n m = h 0 ψ n ( y ) ψ m ( y ) d y , W n m = H 0 f n ( y ) f m ( y ) d y , X n m = h 0 ψ n ( y ) f m ( y ) d y , Z m = h 0 ψ m ( y ) d y .
To solve for the unknown coefficients A n R , B n R , E n R , and D n R in the system of Equations (21)–(24), any suitable numerical method can be applied. Once the unknowns are established, they are used to assess the efficiency, radiation susceptance, and radiation conductance of the OWC device.

3.1.2. Scattered Velocity Potential

The solution for the scattered velocity potentials are expressed as follows:
ϕ 1 S = n = 0 A n S e i ν n x f n ( y ) for R 1 ,
ϕ 2 S = n = 0 B n S e i μ n x + E n S e i μ n ( x L 1 ) ψ n ( y ) for R 2 ,
ϕ 3 S = n = 0 D n S cos μ n ( x s ) ψ n ( y ) for R 3 .
Following a procedure similar to that applied for determining the radiated velocity potential in Section 3.1.1, a system of linear equations is derived. This system is obtained by ensuring the continuity of velocity and pressure across the boundaries, and by leveraging the orthogonality of the eigenfunctions to simplify the problem into a solvable set of equations which is given by
n = 0 i ν n A n S U n m + n = 0 i μ n B n S E n S e i μ n L 1 V n m = 0 ,
n = 0 A n S W n m n = 0 B n S + E n S e i μ n L 1 X n m = 0 ,
n = 0 i μ n B n S e i μ n L 1 E n S Y n m n = 0 μ n D n S sin μ n ( L 1 s ) Y n m = 0 ,
n = 0 B n S e i μ n L 1 + E n S Y n m n = 0 μ n D n S cos μ n ( L 1 s ) Y n m = 0 .
Once the unknown coefficients A n S , B n S , E n S , and D n S are determined, the complete scattered velocity potential is established. Then the efficiency, radiation susceptance, and radiation conductance can be evaluated to study the performance of the OWC device.

3.2. Solution Analysis Through BEM

The application of Green’s theorem to the integral in Equation (1), along with the incorporation of Green’s function G , yields the following integral equation:
ϱ ϕ ( ζ , η ) = C ϕ G n ( x , y ; ζ 1 , ζ 2 ) G ( x , y ; ζ 1 , ζ 2 ) ϕ n d C .
On the boundary C, ( ζ 1 , ζ 2 ) and ( x , y ) represent the source point and the field point, respectively, while n denotes the outward normal. The free-term coefficient ϱ is expressed as
ϱ = 1 ,   i f ( x , y ) i n t ( C ) 1 2 , i f ( x , y ) C .
Furthermore, to compute Green’s function, the fundamental solution of the equation is required, which is given by:
( 2 k z ) G = δ ( ζ 1 x ) δ ( ζ 2 y ) ; G ( x , y ; ζ 1 , ζ 2 ) = ζ 0 k z r 2 π where r = ( ζ 1 x ) 2 + ( ζ 2 y ) 2 .
In Equation (34), ζ 0 = the modified zeroth-order Bessel function of the second kind. For r 0 , the asymptotic behavior is expressed as:
ψ 0 ( k z r ) = λ ln k z r 2 .
Here, λ denotes Euler’s constant, approximately equal to 0.5772. When the boundary conditions are applied and the porous effect in the regions R o p e n and R i n n e r (as illustrated in Figure 2) is taken into account, the velocity potential is assumed to remain constant along each boundary component. This results in the derivation of the following system of integral equations:
ϱ ϕ + C 1 ϕ G n G ϕ n d C + C 2 ϕ G n + G G ϕ d C + C 3 ϕ G n d C + C 4 ϕ G n d C + C 5 ϕ G n G ϕ n d C + C 6 ϕ G n d C + C 7 ϕ G n K G ϕ 1 d C = 0 ,
ϱ ϕ + C 6 ϕ G n d C + C 5 ϕ G n G ϕ n d C + C 8 ϕ G n d C + C 9 ϕ G n d C + C 10 ϕ G n K G ϕ G i ω p ρ g d C = 0 ,
Proceeding further, Equations (36) and (37) can be rewritten as a set of algebraic equations:
ϕ j M i j N i j ϕ j n | C 1 + ϕ j M i j + G N i j ϕ j | C 2 + ϕ j M i j | C 3 + ϕ j M i j | C 4 ϕ j M i j N i j ϕ j | C 5 + ϕ j M i j | C 6 + ϕ j M i j K N i j ϕ j | C 7 = 0 ,
ϕ j M i j | C 6 + ϕ j M i j N i j ϕ j | C 5 + ϕ j M i j | C 8 + ϕ j M i j | C 9 + ϕ j M i j K N i j ϕ j + N i j i p ω ρ g | C 10 = 0 ,
where N i j = C i G d C i and M i j = ϱ δ i , j + C i G n d C i . Numerical integration is employed to determine the unknown coefficients in the system of Equations (38) and (39). Once all the unknown coefficients are substituted into Equations (14)–(16) and Equations (25)–(27), the radiated and scattered velocity potentials are obtained, respectively.

4. Governing Parameters of OWC Device

This section provides the expressions for various physical parameters related to the functioning of the OWC device. The time-harmonic volume flux, given by Q ( t ) = R e { q e i ω t } , across the internal free surface is evaluated using the method suggested by Rezanejad et al. [24] and is expressed as:
q = C 10 ϕ y d x = q S i ω p ρ g q R ,
where the symbols q R and q S denote the volume flow rates over the internal free surface ( C 10 ) for the radiation and scattering problems, respectively. To maintain the continuity of volume flux through the internal free surface C 10 and the gap C 5 between the barrier tip and the bottom, the parameters q S and q R are defined as follows:
q S , R = C 10 ϕ S , R y d x = C 5 ϕ S , R x d y .
The volume flow rate corresponding to the radiation potential is given by:
i ω p ρ g q R = ( β ¯ i α ¯ ) p .
In Equation (42), β ¯ and α ¯ represent the radiation conductance and radiation susceptance of the OWC device, respectively. These parameters are determined using:
β ¯ = ω ρ g I { q R } , α ¯ = ω ρ g R e { q R } ,
where I denotes the imaginary components of the complex number.
It is proposed that the fluid volume passing through the turbine is directly related to the pressure drop across the inner free surface and can be expressed as:
q = Λ p .
In this context, Λ represents a positive real constant, referred to as the control parameter. The average rate of work performed by the pressure over a single wave period is defined as:
W = | q S | 2 2 Λ ( Λ + β ¯ ) 2 + α ¯ 2 .
The optimum value can be calculated from α ¯ and β ¯ , which is specified as:
Λ o p t = α ¯ 2 + β ¯ 2 ,
Thus, the maximum work performed can be calculated by:
W m a x = | q s | 2 4 1 Λ o p t + β ¯ ,
The total power available over one wave period for a plane progressive wave with unit amplitude can be expressed as:
P W = E W c g ,
Here, c g represents the group velocity, and the total energy per wave period is denoted by E W = 1 2 ρ g . The efficiency of the OWC is expressed as:
η m a x = W m a x P W ,
The radiation susceptance and radiation conductance are represented by the dimensionless parameters μ and ν , respectively, which are expressed as follows:
μ = ρ g ω L 2 α ¯ , ν = ρ g ω L 2 β ¯ ,
The total efficiency of the system is determined by the following formula:
η = 2 1 + μ ν 2 1 2 + 1 .

5. Results and Discussion

The performance of the OWC device is presented in this section. To study the performance of the OWC device, efficiency, radiation conductance and radiation susceptance have been plotted and analyzed for various physical and wave parameters. The following physical parameters have been selected for the computations in this study: H = 4 m, k 0 H = 1.5 , l / h = 0.4, L 1 / H = 1 , L 2 / h = 1 , θ = 10 , I 0 = 1 , G H = 0.5 and h / H = 0.75 , unless otherwise specified in the figure captions.

5.1. Model Validation

It is noteworthy that when G H = 0, the current model simplifies to the one proposed by Rezanejad et al. [24]. To confirm the accuracy of the current methodology and results, the Susceptance ( μ ) as a function of K H for a step-type rigid bottom is compared with the findings of their results. As shown in Figure 3a, μ varies significantly with K H , displaying multiple peaks and troughs. These variations correspond to the resonant behavior of the system, where constructive and destructive interferences occur due to wave–structure interactions. The strong correlation between the results validates the model’s effectiveness in accurately capturing the system’s dynamic response. Furthermore, the consistency between BEM and EEM demonstrates the robustness of our approach in capturing the essential physical mechanisms. This validates our methodology for modeling the interaction of water waves with a step-type rigid bottom. The trends observed in the figure confirm that the energy-exchange mechanism in our approach is well captured compared to previous studies. Additionally, for G H = 0 and H = h , the current model simplifies to the formulation proposed by Evans and Porter [10]. As shown in Figure 3b, the maximum efficiency ( η ) exhibits distinct peaks and troughs as K H varies. The presence of these peaks corresponds to resonant conditions where the efficiency is maximized, while the troughs indicate regions of reduced wave-energy extraction. The excellent agreement between the present theory and the results of Evans and Porter [10] confirms the accuracy and reliability of our approach. Additionally, the numerical results obtained using BEM closely match the analytical solutions derived through EEM, further reinforcing the robustness of the methodology.

5.2. Effect of Porous-to-Rigid Step Bottom on the Efficiency of an OWC Device

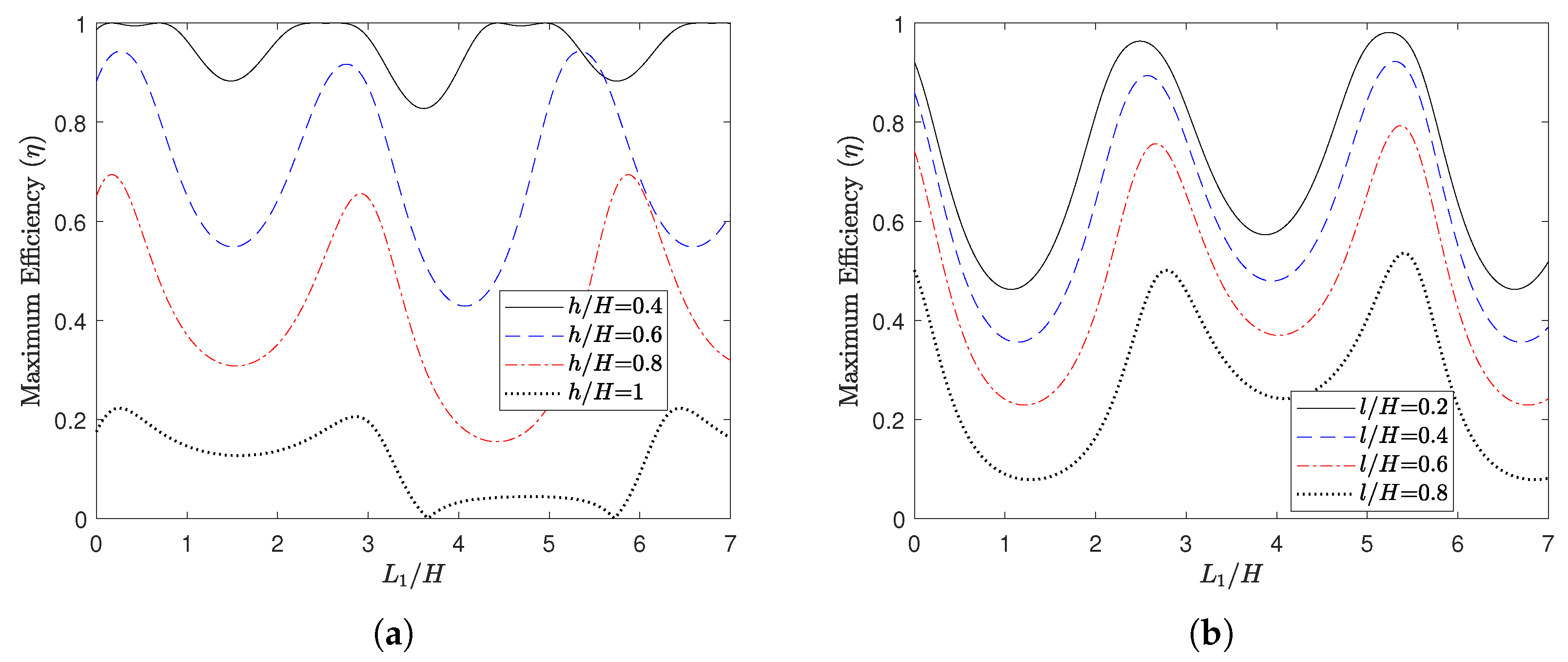
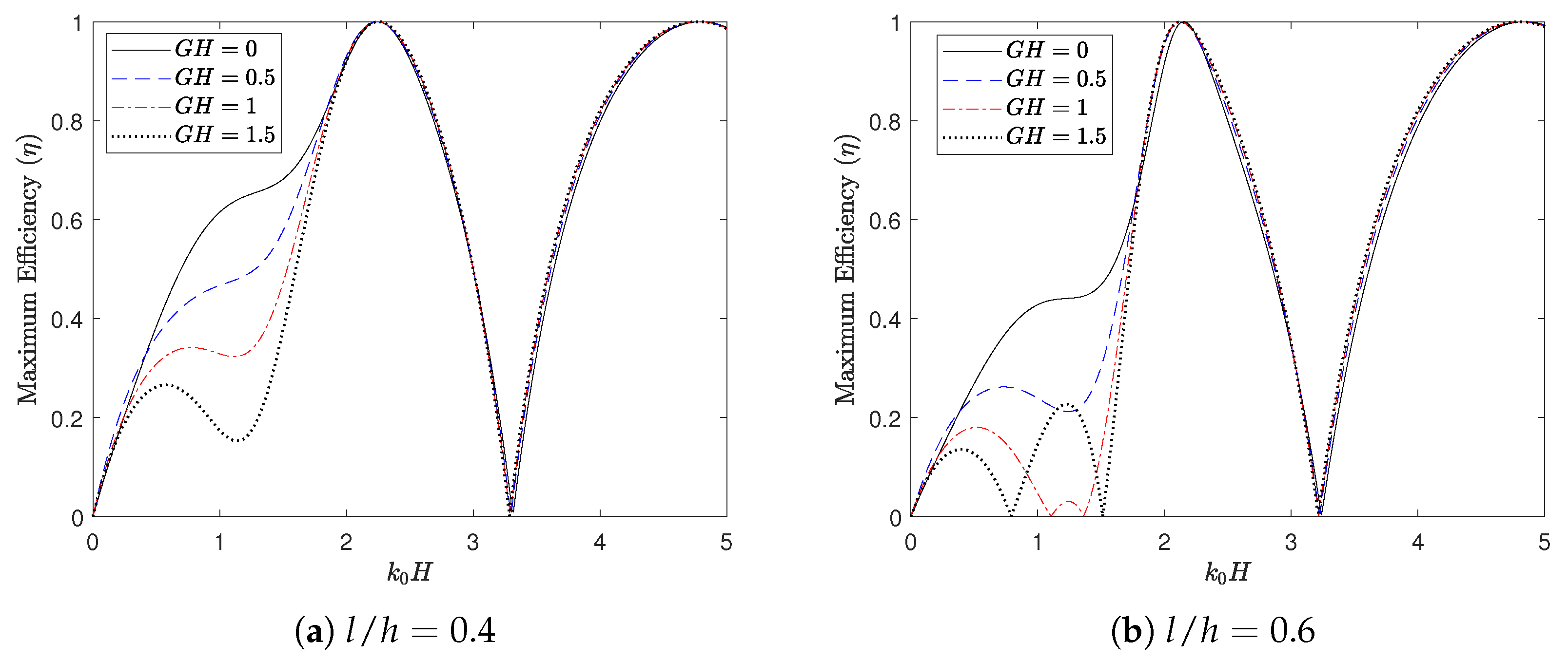
Figure 4 demonstrates the variation in the maximum efficiency ( η ) as a function of the wavenumber ( k 0 H ) under varying conditions of the step depth from the free surface ( h / H ) and for various heights ( l / h ) of the barrier. The results of Figure 4a reveal a clear trend that as h / H increases (indicating a higher step depth or a smaller step height), the maximum efficiency shifts toward lower k 0 H values. This behavior can be attributed to the influence of the step height on the wave–structure interaction dynamics. A higher value of h / H alters the local wave-propagation characteristics and modifies the resonance conditions, pushing the peak efficiency to lower wavenumbers. Similarly, the zero efficiency shifts toward lower k 0 H with increasing h / H values, further reinforcing the role of step geometry in governing the energy extraction dynamics. Figure 4b depicted that for l / h = 0.8 , the efficiency exhibits an oscillatory pattern in the lower wavenumber range ( 0 < k 0 H < 1.8 ), followed by a sharp increase, reaching a maximum value of η = 1 at k 0 H = 2 . This oscillatory behavior arises from wave interference and resonance effects, where the barrier height influences the constructive and destructive interference of incident and reflected waves. The sharp rise at k 0 H = 2 suggests optimal resonance conditions for wave-energy extraction. Further, it is also observed that the barrier height l / h increases, both the peak efficiency and the zero efficiency shift towards lower k 0 H , reflecting a change in the system’s natural frequency and resonance conditions. This shift indicates that lower barrier heights alter the wave–structure interaction, requiring higher wavenumbers (shorter wavelengths relative to the depth) to achieve the same resonance conditions. The system’s natural frequency is effectively modified by the barrier height, with shorter barriers supporting resonance conditions at higher wavenumbers. Moreover, in the higher wavenumber range ( 3.7 < k 0 H < 5 ), the maximum efficiency becomes independent of values of l / h . This behavior can be attributed to the strong dependence of OWC efficiency on the pressure fluctuations within the air chamber, which are primarily influenced by wave-induced oscillations at the chamber opening. At lower wavenumbers (longer wavelengths), the wave field interacts more extensively with the barrier, significantly altering the wave patterns and energy flux. However, at higher wavenumbers (shorter wavelengths), the wave oscillations become more localized, reducing the influence of the barrier height on wave-energy transmission into the OWC chamber. As a result, efficiency stabilizes and exhibits minimal dependence on structural parameters such as barrier height. Additionally, the numerical results show strong agreement with the analytical results. To save time on BEM calculations, the analytical results are presented to study the OWC device performance for wave and structural parameters in the following results.
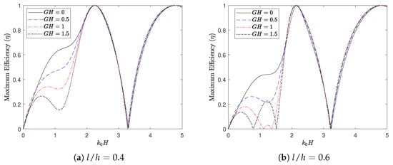
The plotted Figure 5 illustrates the variation in the maximum efficiency ( η ) as a function of the wavenumber ( k 0 H ) for various values of the porous effect parameter ( G H ) of the porous bed. From the figure, it is observed that for higher values of G H , the maximum efficiency of the OWC exhibits an oscillatory pattern at smaller wavenumbers. As G H increases, the intensity of the resonant pattern is also enhanced, this can be attributed to the way the porous bed modifies the wave propagation. The porous bed acts as a dissipative medium, partially absorbing and reflecting waves. These oscillations in efficiency are a manifestation of the changing resonance conditions as the porous bottom influences wave propagation. Furthermore, Figure 5b shows a more pronounced resonant pattern compared to Figure 5a. Additionally, from Figure 4b and Figure 5, it can be noted that the resonant pattern becomes more prominent as both G H and l / h increase. However, at higher wavenumbers (in the range 1.8 < k 0 H < 5 ), the efficiency becomes independent of G H , suggesting that the effect of the porous bottom diminishes at shorter wavelengths. This behavior can be attributed to the fact that for the higher value of k 0 H increases (wavelength smaller), wave penetration into the porous bottom reduces significantly, as the wave motion is confined to a smaller region near the free surface. In this regime, the waves are less influenced by the porous effect parameter of the porous bed, and the energy-extraction efficiency is primarily determined by the interaction between the wave and the OWC device itself, rather than by the characteristics of the porous bed. Furthermore, at k 0 H = 2.2 , the maximum efficiency reaches η = 1 , indicating optimal resonance between the incident wave and the OWC system. At k 0 H = 3.3 , the efficiency drops to zero for all values of G H , signifying a complete mismatch between the wave characteristics and the resonance frequency of the system, leading to no energy transfer to the device. These results highlight the crucial role of the porous bed in influencing the wave dynamics at lower wavenumbers and the decreasing importance of a porous bottom at higher wavenumbers.
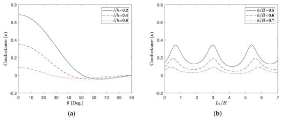
The plot in Figure 6 illustrates the variation in maximum efficiency ( η ) of an OWC device with respect to the angle of incidence ( θ ) for various step heights ( h / H ) and OWC heights ( l / h ). From Figure 6a, it is noted that the curves exhibit distinct trends for higher h / H (smaller step height), efficiency declines sharply with increasing θ , while at lower h / H (higher step height), efficiency remains relatively stable across angles. This behavior arises from the interplay between wave reflection, energy absorption, and hydrodynamic resonance. For larger step height (low h / H ), the abrupt geometry creates a significant impedance mismatch, reflecting more wave energy, particularly at higher θ and reducing the energy available for conversion. The step disrupts wave-phase coherence, diminishing resonance conditions within the OWC chamber. Conversely, smaller steps (high h / H ) minimize reflection and allow waves to propagate smoothly, preserving energy transfer to the OWC. Additionally, resonance effects are optimized when the step depth aligns with the incident wavelength, maintaining efficiency across angles. Further, as the angle of incidence increases, the efficiency decreases at higher angles. Eventually, the efficiency drops to zero, and this zero efficiency shifts to higher angles of incidence as the depth in the step region increases. After these zero efficiencies, the efficiency of OWC increases with the larger angles of incidence and it follows an oscillatory pattern with the variation in the angle of incidence before again reaching zero at θ = 90 . Figure 6b depicts that for larger barrier heights ( l / h = 0.8 ), the maximum efficiency exhibits an oscillatory pattern with variations in the angle of incidence, reaching a peak efficiency of 0.55 at θ = 55 . This behavior can be attributed to the stronger wave reflection and resonance effects caused by the taller barrier, which promotes constructive interference and more effective energy transfer at specific angles. The efficiency decreases to zero at θ = 90 . For smaller barrier heights ( l / h = 0.2 , 0.4 , 0.6 ), the efficiency decreases with increasing l / h , for smaller angles of incidence. This can be attributed to the reduced ability of shorter barriers to modify the flow field and more wave energy moving inside the OWC chamber. Consequently, the wave energy available for extraction by the OWC device is higher, resulting in higher efficiency. Further, with the increase in the angle of incidence, the efficiency continues to decrease due to further misalignment of wave direction with the device’s optimal energy-capture conditions, eventually reaching zero. The zero-efficiency point shifts to smaller angles of incidence (left shift) as l / h increases, suggesting that larger barriers maintain energy transfer efficiency over a wider range of angles compared to smaller barriers. Beyond the zero efficiency points, the efficiency follows an oscillatory pattern with further increases in the angle of incidence, reflecting the interplay between constructive and destructive interference effects in the wave field. For all barrier heights, the efficiency eventually drops to zero at θ = 90 , consistent with the loss of effective energy transfer in this configuration. The figure also indicates that, for the other specific wave and system parameters, the maximum efficiency of the OWC device remains below 0.8 for these values of l / h .
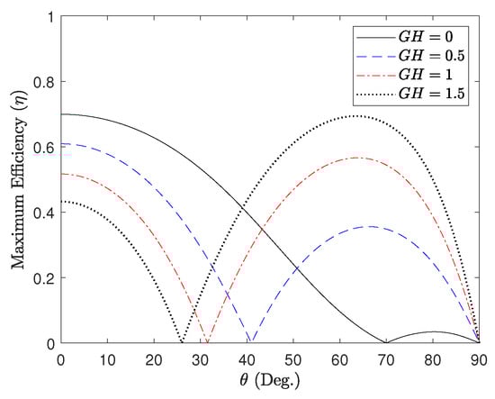
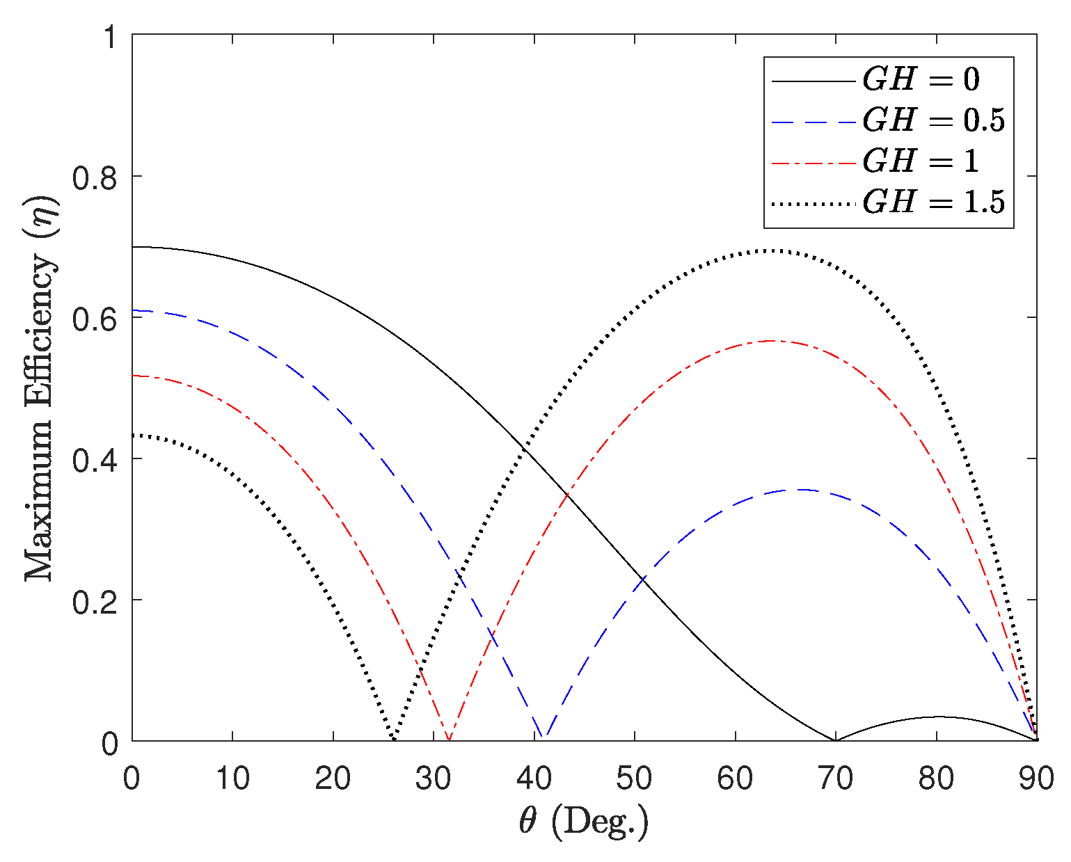
The plot in Figure 7 illustrates the variation in the maximum efficiency ( η ) of the OWC device as a function of the angle of incidence ( θ ) for various values of the porous effect parameter ( G H ) of the porous bed. The results reveal that the maximum efficiency decreases as G H increases, particularly at smaller angles of incidence. This trend can be attributed to the increased energy dissipation within the porous bed as G H increases. A higher porous effect parameter allows more energy to be dissipated by the porous medium rather than being propagated into the OWC chamber, thereby reducing the efficiency. At smaller angles of incidence, the maximum efficiency also decreases with increasing θ and eventually becomes zero. As G H increases, the point of zero efficiency shifts to smaller angles of incidence. This leftward shift occurs because the increased energy dissipation caused by the porous bed reduces the effective wave energy available for conversion by the OWC device over a broader range of angles. Beyond the zero-efficiency points, the maximum efficiency follows an oscillatory pattern as the angle of incidence increases, and the maximum efficiency increases with an increase in G H . Regardless of the G H value, the efficiency again drops to zero at θ = 90 .
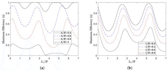
The plot in Figure 8 illustrates the variation in the maximum efficiency ( η ) with respect to the distance ( L 1 / H ) between the porous bottom and the OWC chamber for various step depths ( h / H ) and OWC heights ( l / h ). From the figure, it is observed that the efficiency shows an oscillatory pattern with variations in L 1 / H . This oscillatory behavior in η with respect to L 1 / H is primarily driven by resonance effects and hydrodynamic interactions. As the gap size varies, the interaction between incident and reflected waves leads to constructive and destructive interference patterns. These interactions influence the dynamic pressure distribution within the OWC chamber, affecting the air–water interface oscillations and, consequently, the system’s susceptance. Figure 8a reveals that as the depth of the step region ( h / H ) increases (i.e., decrease in step height), the efficiency decreases, indicating that the presence of a step is a critical factor in OWC device performance. Additionally, the figure shows that the efficiency shifts towards the right as h / H increases. This trend highlights that the presence of a prominent step structure increases the wave-power extraction performance of the OWC device. From Figure 8b, it can be seeb that the efficiency decreases with an increase in l / h . This is because as l / h increases, fewer waves are moved inside the OWC chamber and OWC device efficiency decreases.
Figure 9 illustrates the variation in the maximum efficiency ( η ) with the distance ( L 1 / H ) between the porous bottom and the OWC chamber for various values of the porous effect parameter ( G H ). For all cases, the maximum efficiency exhibits oscillatory behavior as L 1 / H varies, with peaks representing constructive interference conditions and troughs indicating destructive interference, as observed in Figure 8. For G H = 0.5 , the amplitude of oscillations in efficiency is comparatively lower. As G H increases, the oscillations become sharper and the efficiency of OWC device increases, with distinct peaks and troughs, indicating a more pronounced impact of the porous bottom on wave-energy capture. The periodicity and amplitude of efficiency variations highlight the critical role of G H and L 1 / H in optimizing the performance of the OWC device.
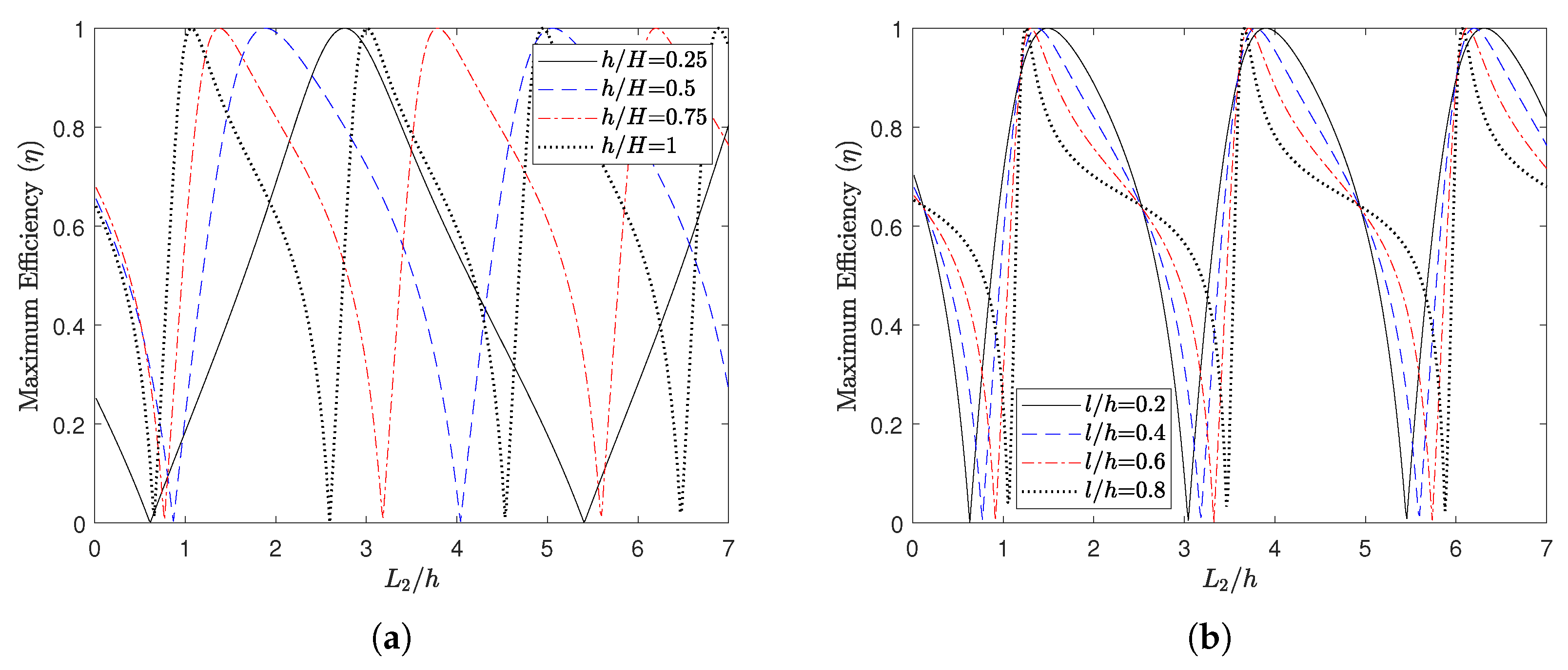
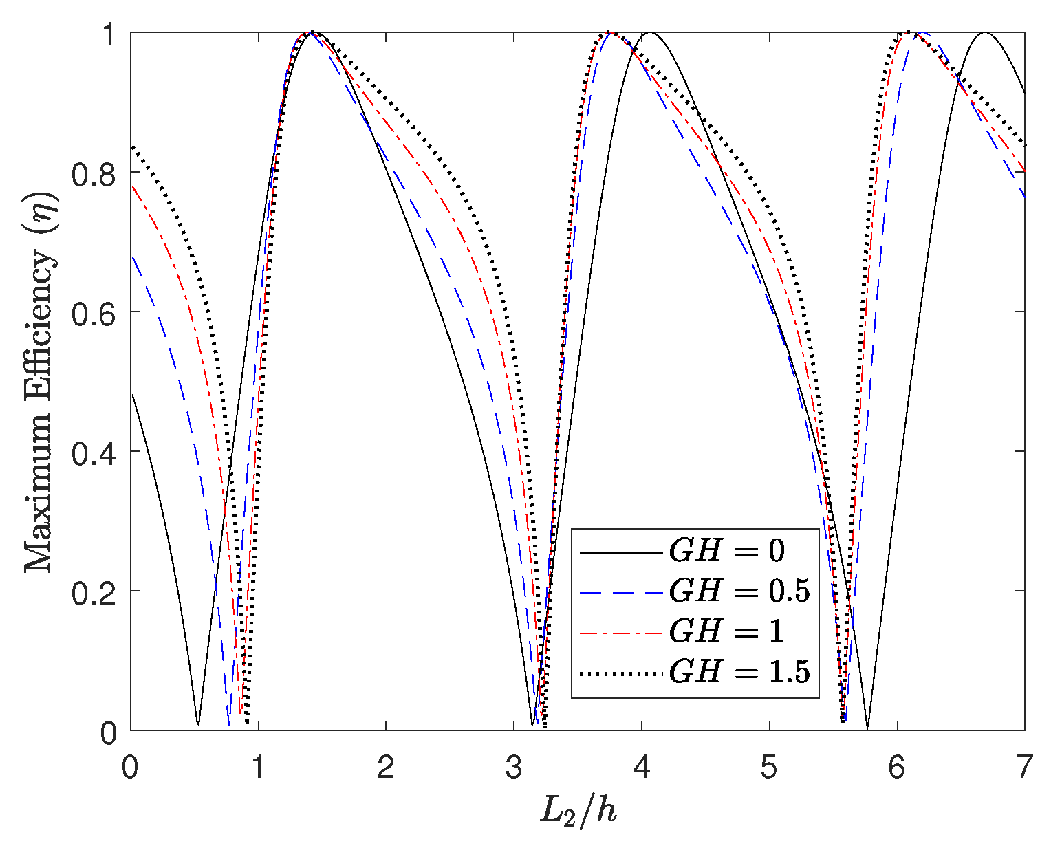
Figure 10 illustrates the maximum efficiency ( η ) as a function of the OWC width ( L 2 / h ) under varying conditions. The parameter L 2 / h plays a critical role in determining the resonance characteristics of the OWC device. In Figure 10a, the efficiency is plotted for various step depths ( h / H ). For smaller h / H values (representing shallower step regions and larger step heights), the efficiency of oscillations is less frequent between zero and full efficiency. As h / H increases (indicating deeper step regions and smaller step heights), the efficiency oscillations become sharper, and resonance effects are more prominent. The periodicity of the efficiency peaks is governed by L 2 / h , with optimal energy extraction occurring at specific values of L 2 / h that correspond to resonance conditions. In Figure 10b, the efficiency is analyzed for various OWC heights ( l / h ). As l / h increases, the full efficiency shifts toward the lower value of L 1 / H , whereas the zero efficiency shifts toward the higher value of L 1 / H . In both cases, L 2 / h dictates the spacing of the peaks and troughs in efficiency. Larger L 2 / h values represent a wider OWC relative to the step depth, which influences the phase relationships between the incident waves, the OWC oscillations, and the step geometry. Resonance effects are maximized at specific L 2 / h values, enabling efficient energy extraction. This highlights the critical role of the OWC width relative to the step depth in optimizing the wave-energy extraction performance.
Figure 11 illustrates the maximum efficiency ( η ) of anOWC device as a function of the normalized OWC width ( L 2 / h ) for various values of the porous effect parameter ( G H ) of the porous bed. The curves show a noticeable shift as the value of G H increases, the positions of the peaks and troughs shift slightly along the L 2 / h -axis. This shift reflects the influence of porosity on the phase relationship between the incident waves and the oscillations within the OWC device. The efficiency remains high at specific values of L 2 / h for all G H , but the sharpness and positioning of these peaks vary with the value of the porous effect parameter.
Figure 12 displays the surface plots representing the variation of the maximum efficiency ( η ) of the OWC device with respect to wave and structural parameters, providing a detailed understanding of its energy-extraction capability under various conditions. In Figure 12a, η is plotted as a function of the angle of the incident wave ( θ ) and the wavenumber ( k 0 H ). The figure demonstrates a clear oscillatory pattern, with multiple peaks and troughs indicating the influence of resonance effects on the device’s performance. Higher efficiencies are observed at specific combinations of θ and k 0 H , corresponding to resonant conditions where the incident wave energy aligns well with the natural frequency of the OWC system. Notably, the efficiency decreases for oblique angles ( θ > 30 ), suggesting that the wave-energy capture is more effective for waves approaching near-normal to the OWC chamber. This behavior highlights the dependency of the energy extraction on the angular spread and frequency of the incident waves. In Figure 12b, η is shown as a function of the angle of the incident wave ( θ ) and the distance ( L 1 / H ) between the porous bottom and the OWC chamber. The plot reveals a similar oscillatory nature, with distinct peaks occurring at specific values of L 1 / H . As L 1 / H increases, the efficiency tends to decrease, particularly at higher oblique angles, likely due to diminished wave-focusing effects and energy dissipation caused by the increased separation between the porous bottom and the OWC chamber. However, at certain intermediate values of L 1 / H , higher efficiencies are observed, emphasizing the significance of the porous bottom’s position in enhancing wave-energy capture. The key similarities between the two plots lie in their oscillatory nature, governed by resonance effects and their sensitivity to the incident wave angle. Both figures demonstrate the decline in efficiency for higher oblique angles, underscoring the importance of wave directionality in energy capture.

5.3. Effect of Porous-to-Rigid Step Bottom on the Radiation Susceptance of an OWC Device

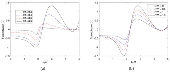
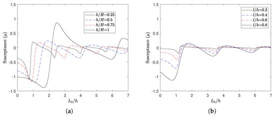
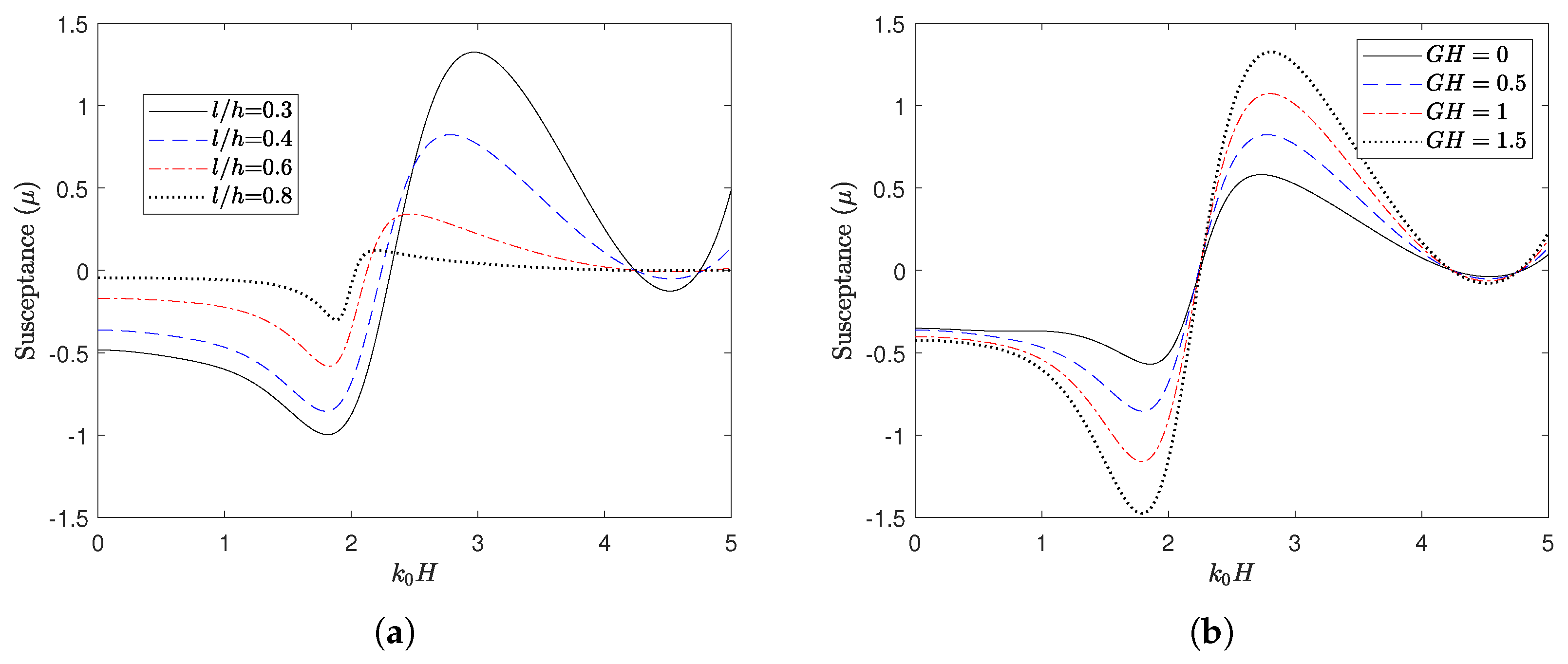
Figure 13a illustrates the radiation susceptance ( μ ) as a function of the wavenumber ( k 0 H ) for various values of OWC heights ( l / h ). From the figure, it is observed that the OWC height ( l / h ) significantly influences the behavior of μ of the OWC device. For smaller values of l / h , the susceptance curve shows broader peaks and smoother transitions with high amplitude of oscillations. As l / h increases, the oscillations in μ decrease and become more sharper. Figure 13b illustrates the variation in the radiation susceptance ( μ ) as a function of the wavenumber ( k 0 H ) for various values of the porous effect parameter ( G H ). As G H increases from 0 to 1.5, the curves undergo a notable shift, particularly in the location and magnitude of the peaks and troughs. The figure shows that the peaks (positive maxima) and troughs (negative minima) shift to higher k 0 H values as G H increases, indicating a dependence of the device’s resonance characteristics on the porous effect parameter of the porous bed. Furthermore, the magnitude of the peaks and troughs becomes more pronounced for higher G H values. This shift and variation emphasize the significant influence of the porous parameter on the radiation susceptance and overall performance of the OWC device. These plots highlight the sensitivity of the radiation susceptance to both the OWC height and porous effect parameter, emphasizing their importance in optimizing the design and performance of OWC devices.
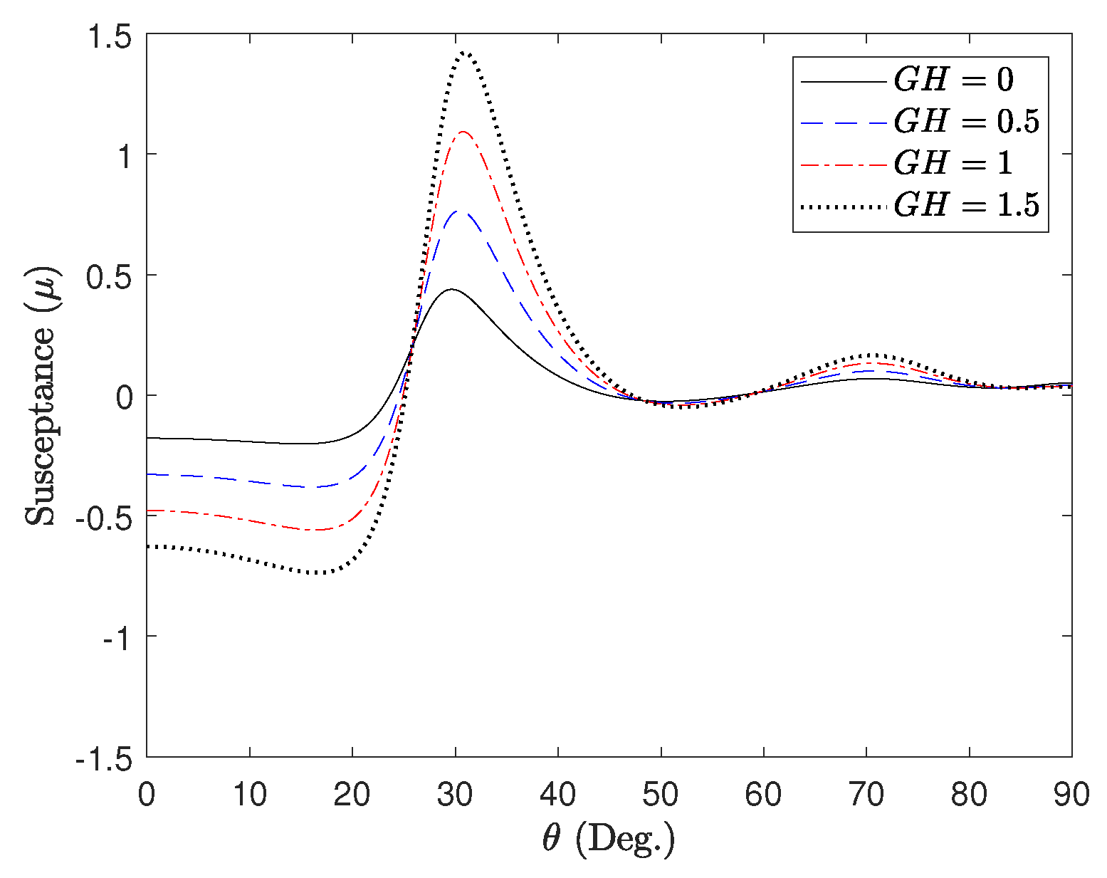
Figure 14 depicts the behaviour of radiation susceptance ( μ ) of an OWC device as a function of the angle of wave incidence ( θ ) for various values of the porous effect parameter ( G H ). The results indicate that for small angles of incidence ( θ < 30 ), the susceptance remains relatively small, but as θ increases, a distinct peak is observed around 30 , which becomes more pronounced with increasing G H . The peak magnitude is highest for G H = 1.5 , suggesting that a greater porous effect parameter enhances the energy exchange between the device and the incident wave field. Beyond this peak, μ gradually decreases and stabilizes at higher angles, with all cases converging towards a nearly similar behavior around θ > 60 . The similarity across all curves lies in the general trend of an initial increase in susceptance followed by stabilization at higher angles, indicating a consistent response pattern of the OWC device to wave incidence. However, the primary difference is in the magnitude and sharpness of the peak near 30 , which intensifies as G H increases. This suggests that higher G H leads to increased wave-energy absorption and redistribution, influencing the overall dynamics of the system.
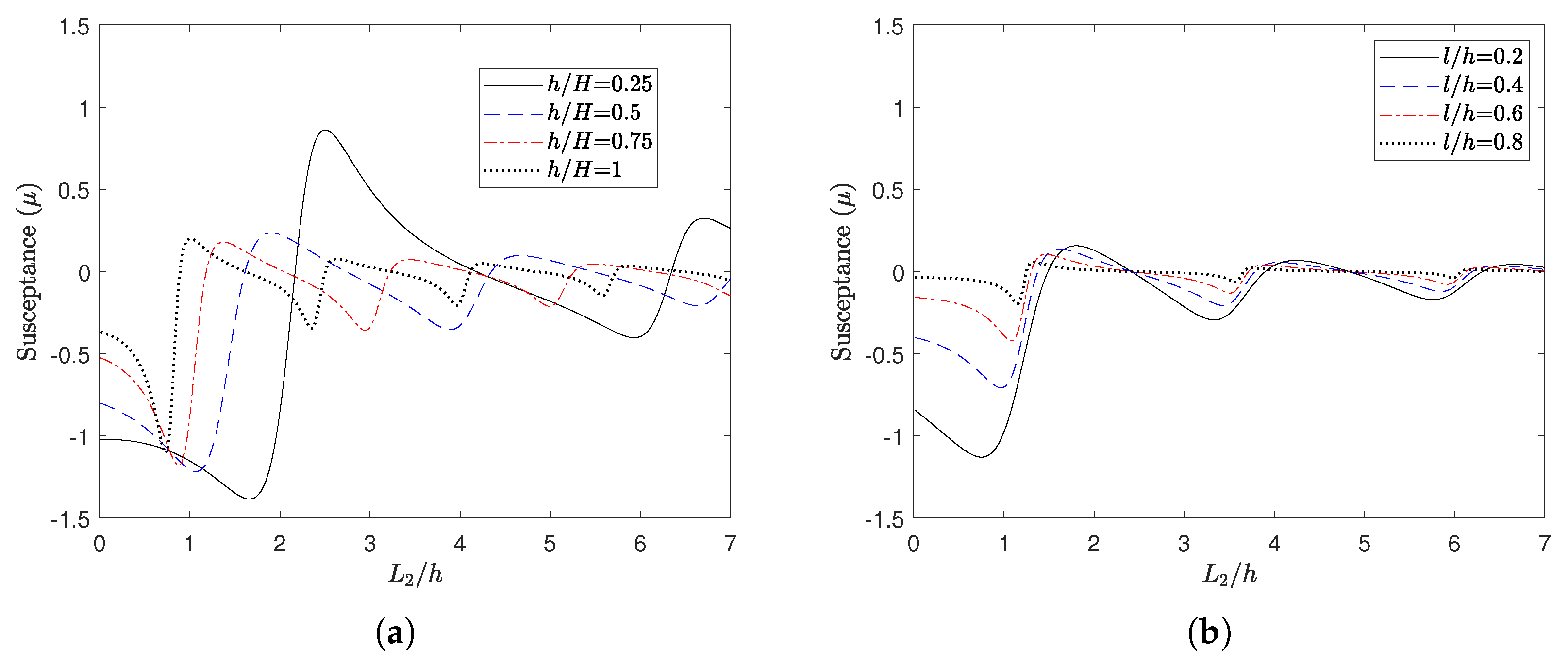
Figure 15 illustrates the behavior of radiation susceptance ( μ ) of an OWC device with respect to the distance ( L 1 / H ) between the porous bottom and the OWC chamber for varying step depths ( h / H ) and OWC heights ( l / h ). From the figure, it can be seen that μ follows an oscillatory and periodic pattern as a function of L 1 / H . The oscillatory and periodic behavior in μ within the gap region between the porous bottom and the OWC chamber is driven by hydrodynamic interactions, resonance effects, and wave incident or reflection dynamics. The porous bottom influences flow patterns and wave-energy distribution, while resonance amplifies oscillations based on gap dimensions and wave frequencies. Further, Figure 15a shows that as h / H decreases, the amplitude of oscillations becomes more pronounced, with the curves showing sharper peaks and troughs. This indicates that a high step enhances the reactive energy exchange between the OWC device and the wave system. Additionally, the oscillatory behavior of μ is periodic, reflecting constructive and destructive interference patterns due to wave interaction with the step. Also, the value of h / H influences the resonance conditions between the OWC and the scattered wave system. This is because the wave reflections and the localized wave field near the step change as h / H increases, altering the radiation susceptance. Figure 15b depicts that for lower values of l / h , the amplitude of oscillations is higher, with sharper peaks and troughs. As l / h increases, the amplitude of oscillations reduces, indicating that a higher value of l / h dampens the reactive energy exchange. The periodicity of the curves persists across all cases, but the overall amplitude diminishes with increasing l / h .
Figure 16 illustrates the variation of the radiation susceptance ( μ ) as a function of the distance ( L 1 / H ) between the porous bottom and the OWC device, for various values of the porous effect parameter ( G H ). As G H increases, the amplitude of the oscillations in μ becomes larger, indicating a more pronounced influence of the porous effect parameter of the porous bottom on the radiation susceptance. The curves exhibit periodic oscillations, these oscillations remaining largely unchanged as G H varies. However, the peaks and troughs of the oscillations shift slightly, with higher G H values causing a phase shift in the oscillatory pattern. The periodic nature of the oscillations indicates a resonance mechanism influenced by the distance between the porous bottom and the OWC device.
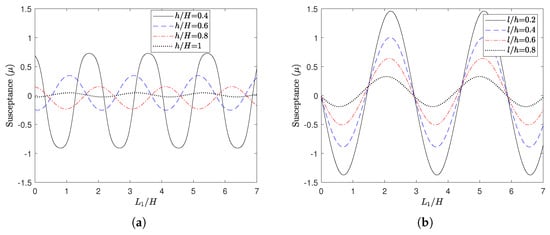
Figure 17 illustrates the variation of the radiation susceptance ( μ ) as a function of the OWC width ( L 2 / h ) under varying conditions of step depths ( h / H ) and barrier heights ( l / h ). In Figure 17a, as h / H increases, the number of oscillations in radiation susceptance increases. It can be observed that the peak and trough of the first oscillations shift towards the left with an increase in h / H , indicating a phase shift in the resonance behavior. Additionally, the amplitude of the oscillations decreases with increasing h / H . It is also observed that for a higher value of L 2 / h , the amplitude of oscillations decreases and the difference between the amplitude of oscillations becomes negligible irrespective of h / H value. In Figure 17b, as l / h increases, the oscillations become less pronounced, and the amplitude decreases, indicating that larger l / h tends to dampen the resonance effects. The oscillations exhibit a periodic pattern, and the radiation susceptance approaches a steady value for larger values of L 2 / h , irrespective of l / h values.
Figure 18 depicts the variation of the radiation susceptance ( μ ) with respect to the OWC width ( L 2 / h ) for various values of the porous effect parameter ( G H ). The figure reveals that the radiation susceptance exhibits an oscillatory pattern as L 2 / h varies, similar to the behavior observed in Figure 17. Additionally, the amplitude of these oscillations diminishes as L 2 / h increases, and the radiation susceptance gradually approaches a steady value for larger L 2 / h , regardless of G H values. From Figure 17 and Figure 18, it can be concluded that for larger widths of the OWC chamber, the radiation susceptance stabilizes to a steady value, independent of other structural parameters.
Figure 19 displays the surface plots representing the variation of the radiation susceptance ( μ ) as functions of the distance between the porous bed and the OWC chamber ( L 1 / H ) and width of the OWC chamber ( L 2 / h ) for various porous effect parameters ( G H ). In Figure 19a, for G H = 0.5 , the surface plot shows sharper and more pronounced oscillations, with distinct peaks and troughs. These indicate strong resonance and anti-resonance effects due to less wave-energy dissipation by the porous bed. The peaks and troughs reflect high sensitivity to changes in the parameters, particularly L 1 / H , suggesting strong energy interactions between the porous bed and the OWC chamber. On the other hand, in Figure 19b, for G H = 1 , the surface plot shows a smoother surface with broader and less distinct features, indicating reduced resonance effects due to higher energy dissipation by the porous bed. The reduced oscillatory nature of μ in this case reflects a more stabilized response, where the system is less sensitive to geometric variations. The trade-off between resonance strength is clearly illustrated here.

5.4. Effect of Porous-to-Rigid Step Bottom on the Radiation Conductance of an OWC Device

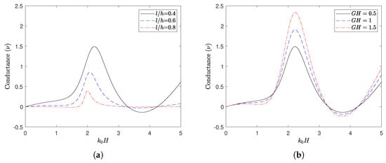
Figure 20 illustrates the behaviour of radiation conductance ( ν ) with the wavenumber ( k 0 H ) under various conditions: (a) for varying OWC heights ( l / h ) and (b) for varying porous effect parameters ( G H ). From the figure, it is observed that the radiation conductance exhibits oscillatory behavior with k 0 H , characterized by peaks and troughs, indicating the resonance phenomena inherent to the wave OWC interaction. The amplitude of these oscillations varies with the parameters l / h and G H . In Figure 20a, the amplitude of oscillations reduces as l / h increases, with the curves approaching steadier behavior for larger l / h . For smaller l / h (i.e., l / h = 0.4), the oscillations are significant, with pronounced peaks, whereas for larger l / h (i.e., l / h = 0.8), the oscillations dampen, and the conductance curve stabilizes, reflecting reduced sensitivity to wave scattering at larger OWC heights. A leftward shift is observed as l / h increases. In Figure 20b, the radiation conductance exhibits an oscillatory pattern with k 0 H , as observed in Figure 20a. The positions of the peaks are relatively unchanged with increasing G H , suggesting that the phase relationship between the OWC device and the wave system is unaffected by G H . As G H increases to higher values (i.e., G H = 0.5, 1, 1.5), the amplitude of oscillations increases, reflecting the increased influence of the porous bottom on the wave OWC interaction. This effect becomes more pronounced at G H = 1.5 , where the oscillations are the largest.
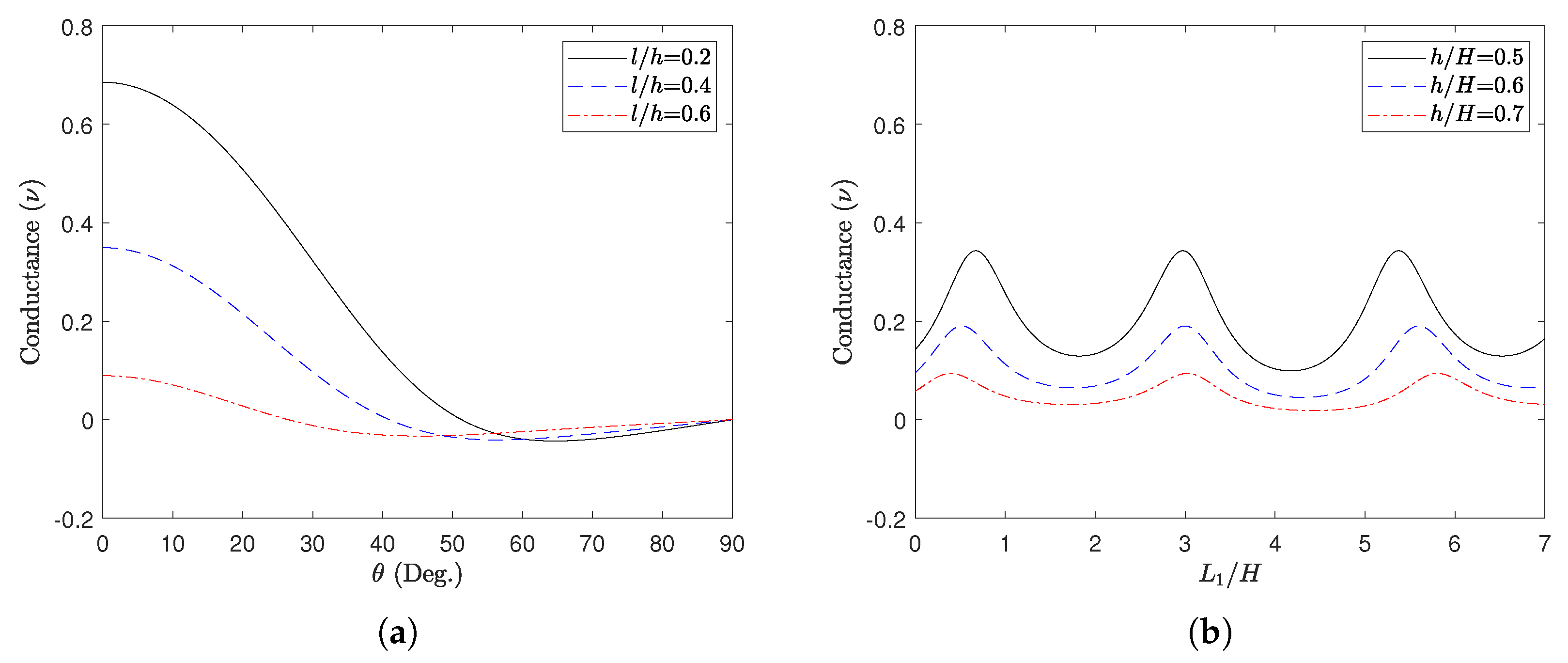
Figure 21a illustrates the behaviour of radiation conductance ( ν ) as a function of the angle of incidence ( θ ) under various step depths ( l / h ). From the figure, it is observed that as θ increases, ν decreases and reaches its minimum value. As l / h increases, the value of θ at which ν attains its minimum value shifts to a lower value of θ . Beyond this point, ν slightly increases and ultimately reaches zero again as θ approaches 90 , irrespective of l / h . Furthermore, it is observed that for the lower value of θ , with an increase in l / h values, ν decreases. Figure 21b illustrates the behaviour of radiation conductance ( ν ) with respect to the distance ( L 1 / H ) between the porous bottom and the OWC chamber for varying step depths ( h / H ). From the figure, it is observed that the radiation conductance exhibits oscillatory behavior with L 1 / H , which is characterized by peaks and troughs, indicating the resonance phenomena inherent to the wave OWC interaction, similar to the behavior observed in Figure 8, Figure 9, and Figure 15. From the figure, it is observed that as h / H increases, the amplitude of oscillations becomes more pronounced and the peaks also shift toward the left. Further, it is also observed that with a decrease in h / H values, ν increases and for h / H = 0.7, the amplitude of oscillations is less, and the conductance remains closer to zero.
Figure 22 displays the surface plots representing the variation of the radiation conductance ( ν ) for an OWC device as a function of the distance between the porous bed and the OWC chamber ( L 1 / H ) and the width of the OWC chamber ( L 2 / h ). The figures correspond to two various porous effect parameters, G H = 0.5 and G H = 1 . In both cases, the conductance exhibits an oscillatory pattern, indicating regions of constructive and destructive interference between the incident wave and the OWC device. The oscillations in ν are influenced by the distance parameters ( L 1 / H and L 2 / h ), reflecting the interplay between wave-energy extraction and wave dynamics. For G H = 1 , the variations in ν are more pronounced, showing higher peaks as compared to the case for G H = 0.5 , which suggests stronger wave interactions for higher value of porous effect parameters. For G H = 1 , the oscillations are more significant with higher amplitudes, indicating that the higher porous effect parameter moderates the wave interactions and results in a more uniform energy transfer. Further, it is also observed that ν follows an oscillatory pattern with the variations of L 2 / h , but for the lower value of L 2 / h , the amplitude of oscillations is more compared to the higher value of L 2 / h . This may be due to the fact that at lower values of L 2 / H , the chamber is more compact, and the system is more sensitive to wave variations. This sensitivity leads to stronger wave–air column interactions, with the system resonating more efficiently at certain wave frequencies. As a result, the amplitude of the oscillations in radiation conductance is larger. However, at higher values of L 2 / h , the OWC chamber provides more space for wave motion, reducing the sensitivity to small wave variations. This results in less efficient coupling between the waves and the system, leading to smaller amplitude oscillations in radiation conductance. Therefore, the larger oscillation amplitudes at smaller widths are due to the stronger resonance effects and more pronounced wave interactions within a more compact chamber.

6. Conclusions

This study utilizes small-amplitude wave assumptions to investigate the performance of an OWC device positioned close to a sea wall in the presence of a porous-to-rigid step bottom. The analytical approach (EEM) and numerical approach (BEM) were employed to solve the corresponding boundary-value problem. Analytical and numerical results demonstrate strong consistency, validating the methodologies. The findings highlight that the porosity of the seabed and the dimensions of the step significantly influence the hydrodynamic efficiency and operational characteristics of the OWC system.
It is found that the efficiency of the OWC device is significantly influenced by the step dimensions, barrier height, and porous bottom properties, as they affect resonance conditions, energy dissipation and wave−structure interactions. Higher step depths and barrier heights shift peak efficiency to lower wavenumbers. At higher wavenumbers, efficiency becomes independent of the barrier height and porous effect parameter, highlighting the need for optimized step, barrier, and porous bottom geometries for efficient wave-power extraction. For lower incident angles, the efficiency of the OWC decreases and eventually reaches zero. As the wave number increases, the efficiency follows an oscillatory pattern before eventually becoming zero again at 90 . Additionally, the shift of zero efficiency towards higher incident angles occurs with an increase in step depth, as well as a decrease in barrier height and the porous effect parameter of the porous bottom. However, it is observed that the efficiency of the OWC, susceptance and conductance follows an oscillatory pattern in relation to both the gap between the porous bottom and the OWC chamber, as well as the width of the OWC chamber. The porous effect parameter plays a critical role in modulating the resonance characteristics, with increasing values leading to more pronounced oscillations in maximum efficiency, susceptance and conductance, highlighting its importance in optimizing the device’s performance. Moreover, it is observed that a decrease in the height of the barrier and the depth of the step region leads to an increase in maximum efficiency, susceptance, and conductance. The phase of wave interactions and resonance effects is strongly affected by the structural parameters of the OWC device, emphasizing the need for careful design considerations to enhance the device’s overall efficiency and wave interaction capabilities.
Overall, this study presents a comprehensive analysis of an OWC device near a seawall over a porous-to-rigid step bottom using both analytical and numerical approaches. A detailed investigation of the influence of the porous effect parameter of the porous seabed, step dimensions, and structural parameters on the efficiency of OWC reveals key factors that affect the extraction of wave energy. The findings provide valuable insights into optimizing step and porous bottom configurations to maximize efficiency. Additionally, the study identifies critical design considerations that can enhance OWC performance, offering practical guidance for future experimental and real-world applications in wave-energy utilization.

Author Contributions

Conceptualization, H.B.; Methodology, G.S. and H.B.; Software, G.S. and H.B.; Validation, G.S.; Formal analysis, G.S.; Investigation, G.S., H.B. and T.-W.H.; Writing—original draft, G.S.; Writing—review and editing, G.S., H.B. and T.-W.H.; Supervision, H.B. and T.-W.H. All authors have read and agreed to the published version of the manuscript.

Funding

H.B. gratefully acknowledges the financial support from the National Science and Technology Council of Taiwan under Grant No. NSTC 113-2222-E-019-003.

Data Availability Statement

The data supporting the findings of this study are provided within the article, as detailed in the figure captions and their corresponding discussions.

Conflicts of Interest

The authors declare no conflicts of interest.

References

  1. Falcão, A.F. Wave energy utilization: A review of the technologies. Renew. Sustain. Energy Rev. 2010, 14, 899–918. [Google Scholar] [CrossRef]
  2. Soares, C.G.; Bhattacharjee, J.; Tello, M.; Pietra, L. Review and classification of wave energy converters. In Maritime Engineering and Technology; Taylor & Francis Group: London, UK, 2012; pp. 585–594. [Google Scholar]
  3. Mustapa, M.A.; Yaakob, O.; Ahmed, Y.M.; Rheem, C.K.; Koh, K.; Adnan, F.A. Wave energy device and breakwater integration: A review. Renew. Sustain. Energy Rev. 2017, 77, 43–58. [Google Scholar] [CrossRef]
  4. Konispoliatis, D.N. Performance of an array of oscillating water column devices in front of a fixed vertical breakwater. J. Mar. Sci. Eng. 2020, 8, 912. [Google Scholar] [CrossRef]
  5. Ning, D.Z.; Zhou, Y.; Mayon, R.; Johanning, L. Experimental investigation on the hydrodynamic performance of a cylindrical dual-chamber Oscillating Water Column device. Appl. Energy 2020, 260, 114252. [Google Scholar] [CrossRef]
  6. Evans, D. The oscillating water column wave-energy device. IMA J. Appl. Math. 1978, 22, 423–433. [Google Scholar] [CrossRef]
  7. Sarmento, A.J.; Falcão, A.F. Wave generation by an oscillating surface-pressure and its application in wave-energy extraction. J. Fluid Mech. 1985, 150, 467–485. [Google Scholar] [CrossRef]
  8. Lovas, S.; Mei, C.C.; Liu, Y. Oscillating water column at a coastal corner for wave power extraction. Appl. Ocean Res. 2010, 32, 267–283. [Google Scholar] [CrossRef]
  9. Deng, Z.; Huang, Z.; Law, A.W. Wave power extraction by an axisymmetric oscillating-water-column converter supported by a coaxial tube-sector-shaped structure. Appl. Ocean Res. 2013, 42, 114–123. [Google Scholar] [CrossRef]
  10. Evans, D.; Porter, R. Hydrodynamic characteristics of an oscillating water column device. Appl. Ocean Res. 1995, 17, 155–164. [Google Scholar] [CrossRef]
  11. Zheng, S.; Antonini, A.; Zhang, Y.; Greaves, D.; Miles, J.; Iglesias, G. Wave power extraction from multiple oscillating water columns along a straight coast. J. Fluid Mech. 2019, 878, 445–480. [Google Scholar] [CrossRef]
  12. Michele, S.; Sammarco, P.; d’Errico, M. The optimal design of a flap gate array in front of a straight vertical wall: Resonance of the natural modes and enhancement of the exciting torque. Ocean Eng. 2016, 118, 152–164. [Google Scholar] [CrossRef]
  13. Zhao, X.; Du, X.; Li, M.; Göteman, M. Semi-analytical study on the hydrodynamic performance of an interconnected floating breakwater-WEC system in presence of the seawall. Appl. Ocean Res. 2021, 109, 102555. [Google Scholar] [CrossRef]
  14. Wang, Y.; Dong, S. Analytical study on an oscillating buoy integrated with a perforated structure with a quadratic pressure drop condition: A case study on a WEC-perforated breakwater integration system. Ocean Eng. 2023, 273, 113996. [Google Scholar] [CrossRef]
  15. Zheng, S.; Meylan, M.; Greaves, D.; Iglesias, G. Water-wave interaction with submerged porous elastic disks. Phys. Fluids 2020, 32, 047106. [Google Scholar] [CrossRef]
  16. Zheng, S.; Meylan, M.H.; Zhu, G.; Greaves, D.; Iglesias, G. Hydroelastic interaction between water waves and an array of circular floating porous elastic plates. J. Fluid Mech. 2020, 900, A20. [Google Scholar] [CrossRef]
  17. Zhou, Y.; Ning, D.; Liang, D.; Qiao, D. Nonlinear wave loads on an offshore oscillating-water-column wave energy converter array. Appl. Ocean Res. 2022, 118, 103003. [Google Scholar] [CrossRef]
  18. He, F.; Lin, Y.; Pan, J.; Wei, M. Experimental investigation of vortex evolution around oscillating water column wave energy converter using particle image velocimetry. Phys. Fluids 2023, 35. [Google Scholar] [CrossRef]
  19. Morris-Thomas, M.T.; Irvin, R.J.; Thiagarajan, K.P. An investigation into the hydrodynamic efficiency of an oscillating water column. J. Offshore Mech. Arct. Eng. 2007, 129, 273–278. [Google Scholar] [CrossRef]
  20. Mia, M.R.; Zhao, M.; Wu, H. Effects of heave motion of an elastically supported floating oscillating water column device on wave energy harvesting efficiency. Phys. Fluids 2023, 35, 017115. [Google Scholar] [CrossRef]
  21. You, Y. Hydrodynamic analysis on wave power devices in nearshore zones. J. Hydrodyn. Ser. B 1993, 5, 42–54. [Google Scholar]
  22. Wang, D.; Katory, M.; Li, Y.S. Analytical and experimental investigation on the hydrodynamic performance of onshore wave-power devices. Ocean Eng. 2002, 29, 871–885. [Google Scholar] [CrossRef]
  23. Wang, D.; Katory, M.; Bakountouzis, L. Hydrodynamic analysis of shoreline OWC type wave energy converters. J. Hydrodyn. Ser. B Engl. Ed. 2002, 14, 8–15. [Google Scholar]
  24. Rezanejad, K.; Bhattacharjee, J.; Soares, C.G. Stepped sea bottom effects on the efficiency of nearshore oscillating water column device. Ocean Eng. 2013, 70, 25–38. [Google Scholar] [CrossRef]
  25. Ning, D.Z.; Wang, R.Q.; Zou, Q.P.; Teng, B. An experimental investigation of hydrodynamics of a fixed OWC Wave Energy Converter. Appl. Energy 2016, 168, 636–648. [Google Scholar] [CrossRef]
  26. Ashlin, S.J.; Sannasiraj, S.; Sundar, V. Wave forces on an oscillating water column device. Procedia Eng. 2015, 116, 1019–1026. [Google Scholar] [CrossRef]
  27. Koley, S.; Trivedi, K. Mathematical modeling of oscillating water column wave energy converter devices over the undulated sea bed. Eng. Anal. Bound. Elem. 2020, 117, 26–40. [Google Scholar] [CrossRef]
  28. Naik, N.; Zheng, S.; Behera, H. Role of dual breakwaters and trenches on efficiency of an oscillating water column. Phys. Fluids 2023, 35, 047115. [Google Scholar] [CrossRef]
  29. Hsiao, S.C.; Liu, P.L.F.; Chen, Y. Nonlinear water waves propagating over a permeable bed. Proc. R. Soc. Lond. Ser. Math. Phys. Eng. Sci. 2002, 458, 1291–1322. [Google Scholar] [CrossRef]
  30. Hsieh, P.C.; Dai, H.H.; Huang, L.H. Laminar water wave and current passing over porous bed. J. Eng. Mech. 2003, 129, 655–664. [Google Scholar] [CrossRef]
  31. Cruz, E.C.; Chen, Q. Numerical modeling of nonlinear water waves over heterogeneous porous beds. Ocean Eng. 2007, 34, 1303–1321. [Google Scholar] [CrossRef]
  32. Maiti, P.; Mandal, B. Water wave scattering by an elastic plate floating in an ocean with a porous bed. Appl. Ocean Res. 2014, 47, 73–84. [Google Scholar] [CrossRef]
  33. Corvaro, S.; Mancinelli, A.; Brocchini, M.; Seta, E.; Lorenzoni, C. On the wave damping due to a permeable seabed. Coast. Eng. 2010, 57, 1029–1041. [Google Scholar] [CrossRef]
  34. Gu, Z.; Wang, H. Gravity waves over porous bottoms. Coast. Eng. 1991, 15, 497–524. [Google Scholar] [CrossRef]
  35. Mase, H.; Takeba, K. Bragg scattering of waves over porous rippled bed. In Proceedings of the 24th International Conference on Coastal Engineering, Kobe, Japan, 23–28 October 1994; pp. 635–649. [Google Scholar]
  36. Silva, R.; Salles, P.; Palacio, A. Linear waves propagating over a rapidly varying finite porous bed. Coast. Eng. 2002, 44, 239–260. [Google Scholar] [CrossRef]
  37. Li, J.; Jeng, D.S. Response of a porous seabed around breakwater heads. Coast. Eng. 2008, 35, 864–886. [Google Scholar] [CrossRef]
  38. Martha, S.; Bora, S.; Chakrabarti, A. Oblique water-wave scattering by small undulation on a porous sea-bed. Appl. Ocean Res. 2007, 29, 86–90. [Google Scholar] [CrossRef]
  39. Belibassakis, K.A. Water-wave induced groundwater pressure and flow in variable bathymetry regions and sandy beaches by an enhanced coupled-mode model. Coast. Eng. 2012, 47, 104–118. [Google Scholar] [CrossRef]
  40. Naik, N.; Kushwaha, A.K.; Behera, H.; Tsai, C.C. Wave energy extraction by an OWC device in the presence of a porous bottom. Energy Rep. 2024, 11, 5602–5618. [Google Scholar] [CrossRef]
  41. He, F.; Zhang, H.; Zhao, J.; Zheng, S.; Iglesias, G. Hydrodynamic performance of a pile-supported OWC breakwater: An analytical study. Appl. Ocean Res. 2019, 88, 326–340. [Google Scholar] [CrossRef]
  42. Chanda, A.; Bora, S.N. Effect of a porous sea-bed on water wave scattering by two thin vertical submerged porous plates. Eur. J. Mech. B Fluids 2020, 84, 250–261. [Google Scholar] [CrossRef]
Figure 1. A schematic representation of an OWC device positioned over a porous-to-rigid step bottom for EEM.
Figure 1. A schematic representation of an OWC device positioned over a porous-to-rigid step bottom for EEM.
Mathematics 13 01067 g001
Figure 2. A schematic representation of an OWC device positioned over a porous-to-rigid step bottom for BEM.
Figure 2. A schematic representation of an OWC device positioned over a porous-to-rigid step bottom for BEM.
Mathematics 13 01067 g002
Figure 3. Validation of present results with (a) Rezanejad et al. [24] and (b) Evans and Porter [10].
Figure 3. Validation of present results with (a) Rezanejad et al. [24] and (b) Evans and Porter [10].
Mathematics 13 01067 g003
Figure 4. Plot showing the maximum efficiency ( η ) versus the wavenumber ( k 0 H ) under varying conditions: (a) for various step depths ( h / H ) and (b) for various OWC heights ( l / h ). The lines represent the results obtained using the EEM, while the symbols correspond to the results derived from the BEM.
Figure 4. Plot showing the maximum efficiency ( η ) versus the wavenumber ( k 0 H ) under varying conditions: (a) for various step depths ( h / H ) and (b) for various OWC heights ( l / h ). The lines represent the results obtained using the EEM, while the symbols correspond to the results derived from the BEM.
Mathematics 13 01067 g004
Figure 5. Plot showing the maximum efficiency ( η ) versus the wavenumber ( k 0 H ) for various values of porous effect parameter ( G H ).
Figure 5. Plot showing the maximum efficiency ( η ) versus the wavenumber ( k 0 H ) for various values of porous effect parameter ( G H ).
Mathematics 13 01067 g005
Figure 6. Plot showing the maximum efficiency ( η ) versus angle of incidence ( θ ) under varying conditions: (a) for various step depths ( h / H ) and (b) for various OWC heights ( l / h ).
Figure 6. Plot showing the maximum efficiency ( η ) versus angle of incidence ( θ ) under varying conditions: (a) for various step depths ( h / H ) and (b) for various OWC heights ( l / h ).
Mathematics 13 01067 g006
Figure 7. Plot showing the maximum efficiency ( η ) versus angle of incidence ( θ ) for various values of porous effect parameter ( G H ).
Figure 7. Plot showing the maximum efficiency ( η ) versus angle of incidence ( θ ) for various values of porous effect parameter ( G H ).
Mathematics 13 01067 g007
Figure 8. Plot showing the maximum efficiency ( η ) versus the distance ( L 1 / H ) between the porous bottom and the OWC chamber under varying conditions: (a) for various step depths ( h / H ) with k 0 H = 0.5 , L 2 / h = 3 and (b) for various OWC heights ( l / h ) with k 0 H = 0.5 .
Figure 8. Plot showing the maximum efficiency ( η ) versus the distance ( L 1 / H ) between the porous bottom and the OWC chamber under varying conditions: (a) for various step depths ( h / H ) with k 0 H = 0.5 , L 2 / h = 3 and (b) for various OWC heights ( l / h ) with k 0 H = 0.5 .
Mathematics 13 01067 g008
Figure 9. Plot showing the maximum efficiency ( η ) versus the distance ( L 1 / H ) between the porous bottom and the OWC chamber for various values of porous effect parameter ( G H ) with k 0 H = 1 and L 2 / h = 3 .
Figure 9. Plot showing the maximum efficiency ( η ) versus the distance ( L 1 / H ) between the porous bottom and the OWC chamber for various values of porous effect parameter ( G H ) with k 0 H = 1 and L 2 / h = 3 .
Mathematics 13 01067 g009
Figure 10. Plot showing the maximum efficiency ( η ) versus OWC widths ( L 2 / h ) under varying conditions: (a) for various step depths ( h / H ) and (b) for various OWC heights ( l / h ).
Figure 10. Plot showing the maximum efficiency ( η ) versus OWC widths ( L 2 / h ) under varying conditions: (a) for various step depths ( h / H ) and (b) for various OWC heights ( l / h ).
Mathematics 13 01067 g010
Figure 11. Plot showing the maximum efficiency ( η ) versus OWC widths ( L 2 / h ) for various values of porous effect parameter ( G H ).
Figure 11. Plot showing the maximum efficiency ( η ) versus OWC widths ( L 2 / h ) for various values of porous effect parameter ( G H ).
Mathematics 13 01067 g011
Figure 12. Surface representation showing the maximum efficiency ( η ) with respect to (a) the angle of the incident wave ( θ ) and the wavenumber ( k 0 H ); and (b) the angle of the incident wave ( θ ) and the distance ( L 1 / H ) between the porous bottom and the OWC chamber.
Figure 12. Surface representation showing the maximum efficiency ( η ) with respect to (a) the angle of the incident wave ( θ ) and the wavenumber ( k 0 H ); and (b) the angle of the incident wave ( θ ) and the distance ( L 1 / H ) between the porous bottom and the OWC chamber.
Mathematics 13 01067 g012
Figure 13. Plot showing the radiation susceptance ( μ ) versus the wavenumber ( k 0 H ) under varying conditions: (a) for various OWC heights ( l / h ) and (b) for various porous effect parameters ( G H ).
Figure 13. Plot showing the radiation susceptance ( μ ) versus the wavenumber ( k 0 H ) under varying conditions: (a) for various OWC heights ( l / h ) and (b) for various porous effect parameters ( G H ).
Mathematics 13 01067 g013
Figure 14. Plot showing the radiation susceptance ( μ ) versus angle of incidence ( θ ) for various values of porous effect parameter ( G H ) with k 0 H = 3 , L 1 / H = 2 , L 2 / h = 3 , h / H = 0.55 and l / H = 0.5 .
Figure 14. Plot showing the radiation susceptance ( μ ) versus angle of incidence ( θ ) for various values of porous effect parameter ( G H ) with k 0 H = 3 , L 1 / H = 2 , L 2 / h = 3 , h / H = 0.55 and l / H = 0.5 .
Mathematics 13 01067 g014
Figure 15. Plot showing the radiation susceptance ( μ ) versus the distance ( L 1 / H ) between the porous bottom and the OWC chamber under varying conditions: (a) for various step depths ( h / H ) with k 0 H = 3 and (b) for various OWC heights ( l / h ) with k 0 H = 2 .
Figure 15. Plot showing the radiation susceptance ( μ ) versus the distance ( L 1 / H ) between the porous bottom and the OWC chamber under varying conditions: (a) for various step depths ( h / H ) with k 0 H = 3 and (b) for various OWC heights ( l / h ) with k 0 H = 2 .
Mathematics 13 01067 g015
Figure 16. A plot showing the radiation susceptance ( μ ) versus the distance ( L 1 / H ) between the porous bottom and the OWC chamber for various values of G H .
Figure 16. A plot showing the radiation susceptance ( μ ) versus the distance ( L 1 / H ) between the porous bottom and the OWC chamber for various values of G H .
Mathematics 13 01067 g016
Figure 17. Plot showing the radiation susceptance ( μ ) versus OWC widths ( L 2 / h ) under varying conditions: (a) for various step depths ( h / H ) with k 0 H = 2 , θ = 20 and (b) for various OWC heights ( l / h ).
Figure 17. Plot showing the radiation susceptance ( μ ) versus OWC widths ( L 2 / h ) under varying conditions: (a) for various step depths ( h / H ) with k 0 H = 2 , θ = 20 and (b) for various OWC heights ( l / h ).
Mathematics 13 01067 g017
Figure 18. A plot showing the radiation susceptance ( μ ) versus OWC widths ( L 2 / h ) for various values of porous effect parameter ( G H ).
Figure 18. A plot showing the radiation susceptance ( μ ) versus OWC widths ( L 2 / h ) for various values of porous effect parameter ( G H ).
Mathematics 13 01067 g018
Figure 19. Surface representation showing the radiation susceptance ( μ ) with varying distance between the porous bed and the OWC chamber ( L 1 / H ) and width of the OWC chamber ( L 2 / h ) for various values of the porous effect parameter G H .
Figure 19. Surface representation showing the radiation susceptance ( μ ) with varying distance between the porous bed and the OWC chamber ( L 1 / H ) and width of the OWC chamber ( L 2 / h ) for various values of the porous effect parameter G H .
Mathematics 13 01067 g019
Figure 20. Plot showing the radiation conductance ( ν ) versus the wavenumber ( k 0 H ) under varying conditions: (a) for various OWC heights ( l / h ) and (b) for various porous effect parameters ( G H ).
Figure 20. Plot showing the radiation conductance ( ν ) versus the wavenumber ( k 0 H ) under varying conditions: (a) for various OWC heights ( l / h ) and (b) for various porous effect parameters ( G H ).
Mathematics 13 01067 g020
Figure 21. Plot showing the radiation conductance ( ν ) versus (a) angle of incidence ( θ ) for various OWC heights ( l / h ) (b) distance between the step and OWC ( L 1 / H ) for various step depths ( h / H ) with L 2 / h = 3 and k 0 H = 0.5 .
Figure 21. Plot showing the radiation conductance ( ν ) versus (a) angle of incidence ( θ ) for various OWC heights ( l / h ) (b) distance between the step and OWC ( L 1 / H ) for various step depths ( h / H ) with L 2 / h = 3 and k 0 H = 0.5 .
Mathematics 13 01067 g021
Figure 22. Surface representation showing the radiation conductance ( ν ) with varying distances between the porous bed and the OWC chamber ( L 1 / H ) and width of the OWC chamber ( L 2 / h ) for various values of G H .
Figure 22. Surface representation showing the radiation conductance ( ν ) with varying distances between the porous bed and the OWC chamber ( L 1 / H ) and width of the OWC chamber ( L 2 / h ) for various values of G H .
Mathematics 13 01067 g022
Disclaimer/Publisher’s Note: The statements, opinions and data contained in all publications are solely those of the individual author(s) and contributor(s) and not of MDPI and/or the editor(s). MDPI and/or the editor(s) disclaim responsibility for any injury to people or property resulting from any ideas, methods, instructions or products referred to in the content.

Share and Cite

MDPI and ACS Style

Sahoo, G.; Behera, H.; Hsu, T.-W. Wave-Power Extraction by an Oscillating Water Column Device over a Step Bottom. Mathematics 2025, 13, 1067. https://doi.org/10.3390/math13071067

AMA Style

Sahoo G, Behera H, Hsu T-W. Wave-Power Extraction by an Oscillating Water Column Device over a Step Bottom. Mathematics. 2025; 13(7):1067. https://doi.org/10.3390/math13071067

Chicago/Turabian Style

Sahoo, Gagan, Harekrushna Behera, and Tai-Wen Hsu. 2025. "Wave-Power Extraction by an Oscillating Water Column Device over a Step Bottom" Mathematics 13, no. 7: 1067. https://doi.org/10.3390/math13071067

APA Style

Sahoo, G., Behera, H., & Hsu, T.-W. (2025). Wave-Power Extraction by an Oscillating Water Column Device over a Step Bottom. Mathematics, 13(7), 1067. https://doi.org/10.3390/math13071067

Note that from the first issue of 2016, this journal uses article numbers instead of page numbers. See further details here.

Article Metrics

Back to TopTop