An Improved Binary Crayfish Optimization Algorithm for Handling Feature Selection Task in Supervised Classification
Abstract
1. Introduction
1.1. Motivations
- The COA is a new and innovative metaheuristic algorithm that has yet to be explored for its potential in resolving FS issues. As a result, its effectiveness in tackling this problem remains untested.
- As mentioned earlier, it has been proven that MHMs are more effective in solving the FS problem. Therefore, it is necessary to assess the effectiveness of the proposed COA and demonstrate its efficiency.
- The COA was chosen as the optimizer in this paper because it adjusts its search approach according to the present state of the problem, making it capable of easily handling various optimization problems.
- The IBCOA’s binary version has been enhanced by integrating the periodic-mode boundary handling (PMBH) approach and the LS procedure. This expands its ability to investigate the feature space and produce superior results.
- In function optimization, certain functions exhibit extensive search spaces, thereby presenting the common issue of encountering local optima when employing the majority of existing algorithms. Nonetheless, the IBCOA can effectively traverse vast search spaces to pinpoint optimum or near-optimum solutions, thereby circumventing entrapment within local optima.
- The IBCOA can achieve improved convergence behavior, dependable classification accuracy, and enhanced stability, which have not yet been systematically integrated into the FS strategy.
- To convert continuous values into discrete ones, the IBCOA employs a transfer function (TF) with a V-shape.
- The IBCOA can process high-dimensional data, even with limited training samples.
- The IBCOA algorithm shows better promise than classical optimizers and recent metaheuristic techniques, as it can efficiently achieve optimal or near-optimal results for multiple optimization problems.
- The IBCOA algorithm was found to outperform other metaheuristic algorithms by selecting only the most relevant features from the available datasets, resulting in improved classification accuracy.
1.2. Contributions
- An enhanced binary variant called the IBCOA has been developed by tuning and redesigning the COA to propose a new FS method.
- To ensure diversity within the population, the population was set up per the recommendations of Konstantinos et al. [78].
- The suggested IBCOA was utilized for tackling FS problems in supervised classification.
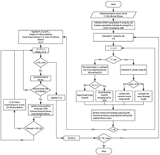
- The proposed IBCOA integrates multiple components and techniques to address the FS issue effectively. These include the COA, PMBH technique, and an innovative LS strategy. This integrated approach significantly enhances the capability of the algorithm by generating a new population that preserves the main structure and occupies more suitable positions within the search space.
- The outcomes of the proposed IBCOA with its counterparts were assessed over eighteen multi-scale benchmarks utilizing the mean classification accuracy, mean classification error, and mean picked attribute number.
- The results indicated that the proposed IBCOA could select fewer attributes and improve classification accuracy.
- The superiority of the suggested IBCOA using SVM and K-NN models was validated compared to similar approaches on the utilized datasets through a non-parametric rank-sum test known as Wilcoxon’s test, at a significance level of 5%.
1.3. Paper Structure
2. Literature Review
3. Crayfish Optimization Algorithm
3.1. Initialize Population
3.2. Determining Crayfish’s Temperature Sensitivity and Consumption
3.3. Summer Resort Phase (Exploration)
3.4. Competition Phase (Exploitation)
3.5. Foraging Phase (Exploitation)
3.6. Crayfish Optimization Algorithm Pseudo-Code
| Algorithm 1 Crayfish Optimization Algorithm Pseudo-Code |
| Input: N—size of population —maximum number of iterations —lower boundary —upper boundary Output: —the exhaustive optimal position discovered while searching —the exhaustive optimal fitness value, which should be decreased
|
4. Proposed Improved Binary COA (IBCOA) for Feature Selection
4.1. Binary Encoding of Crayfish Position
4.2. Initial Population Generation
4.3. Position Update in IBCOA
4.4. Fitness Function Evaluation
4.5. Exploring the PMBH Strategy for Elimination and Regeneration Improvement
4.6. Optimizing Exploitation through Local Search Process
4.7. Interaction of LS and PMBH in IBCOA
- Initial Exploration with PMBH: The algorithm begins with the PMBH technique, allowing search agents to explore the search space extensively. This ensures that the algorithm can cover a wide area and avoid being trapped in local optima due to boundary restrictions.
- Refinement with LS Strategy: Once the exploration phase identifies promising areas in the search space, the LS strategy takes over. The LS strategy focuses on these promising areas by generating and evaluating new solutions in the local neighborhood of the best-known solutions. This helps refine the feature subsets and improve classification accuracy.
- Iterative Improvement: The PMBH and LS strategies are applied iteratively throughout the optimization process. The PMBH technique ensures continuous exploration, while the LS strategy provides focused exploitation. This iterative application helps the IBCOA balance exploration and exploitation, leading to efficient and accurate feature subset selection.
4.8. The Comprehensive IBCOA
| Algorithm 2 The Proposed IBCOA Algorithm |
| Input: N—size of population —maximum number of fitness evaluations — number of fitness evaluations —maximum number Local search iterations —lower boundary —upper boundary Output: —the exhaustive optimal position discovered while searching —the exhaustive optimal fitness value, which should be decreased
|
4.9. Time Computational Complexity of the IBCOA
5. Empirical Results and Comparisons
- Datasets used in the experiments are stated in Section 5.1.
- Parameters of the metaheuristic techniques (MHTs) employed are recorded in Section 5.2.
- Evaluation measures are presented in Section 5.3.
- Empirical outcomes of the two machine learning classifiers (KNN and SVM) and the proposed improved binary crayfish search algorithm (IBCOA) are presented in Section 5.4.
- Comparison results of the suggested IBCOA compared to recent MHTs are discussed in Section 5.5.
- Convergence curves are shown in Section 5.6.
- The Wilcoxon’s test, evaluating the statistical significance of differences in fitness rates between the IBCOA and its peers, is detailed in Section 5.7.
5.1. Description of the Benchmarks
5.2. Configuration of Parameters
5.3. Performance Evaluation Metrics
- Average Accuracy : This metric calculates the rate of correctly classified data, averaged over 30 runs:where indicates average accuracy, m represents the number of samples in the test set, and and are the predicted and actual class labels for sample r, respectively. The function equals 1 if , otherwise 0.
- Average Fitness Value : This metric is the mean of fitness values obtained over 30 runs, reflecting the balance between minimizing feature count and error rate:where is the average fitness value and denotes the best fitness achieved in run k.
- Average Number of Features Selected : This metric shows the average number of features selected across 30 runs:where is the average number of selected features, the number of chosen features in the best solution of run k, and the total number of features.
- Standard Deviation (SD): This metric assesses the stability of results across 30 runs for each method:where is the standard deviation, the value of metric Y in run k, and is the average of Y over 30 runs.
5.4. Empirical Outcomes Values of the Suggested IBCOA with SVM and KNN Models
5.4.1. Comparison of KNN and IBCOA Utilizing KNN
5.4.2. Comparison of SVM and IBCOA Based on SVM
5.5. Comparison Outcomes of the Suggested IBCOA against Other State-of-the-Art Metaheuristic Techniques
5.5.1. Comparison Using KNN Classifier
5.5.2. Comparison Using the SVM Classifier
5.6. Convergence Investigation
5.7. Wilcoxon’s Rank-Sum Test
5.8. Comparison of the Presented IBCOA versus Different Recent FS Optimization Techniques
5.9. Discussion
5.10. Applications of IBCOA in Combinatorial Optimization
- Scheduling Problems: Scheduling problems involve allocating resources over time to perform tasks, and they are common in manufacturing, transportation, and project management.Example: Job Shop Scheduling.Problem: Scheduling jobs on multiple machines to minimize total production time.IBCOA Application: Encodes machine assignments and job sequences as binary vectors, optimizing schedules to reduce makespan and improve production efficiency.
- Network Design: Network design problems optimize the layout of a network to meet criteria such as cost, reliability, and performance, crucial in telecommunications and transportation.Example: Telecommunication Network Design.Problem: Designing a cost-effective and reliable network connecting multiple cities.IBCOA Application: Optimizes the selection of edges to ensure connectivity while minimizing costs, balancing exploration and exploitation for optimal network designs.
- Traveling Salesman Problem (TSP): The TSP involves finding the shortest route that visits a set of cities and returns to the origin city.Example: Logistics Optimization.Problem: Determining the most efficient delivery route.IBCOA Application: Encodes potential routes as binary sequences, minimizing travel distance and reducing delivery times and costs.
- Portfolio Optimization: Portfolio optimization selects a combination of financial assets to achieve the best return for a given level of risk.Example: Investment Portfolio Optimization.Problem: Maximizing returns while minimizing risk.IBCOA Application: Evaluates different combinations of assets to balance risk and return, enhancing the selection process for a diversified and aligned portfolio.
- Resource Allocation: Resource allocation problems involve distributing limited resources among activities to maximize overall benefit. They are common in healthcare, education, and public services.Example: Healthcare Resource Allocation.Problem: Allocating medical supplies and staff to maximize patient care efficiency.IBCOA Application: Optimizes resource allocations considering patient needs and department priorities, improving healthcare delivery efficiency.
6. Conclusions and Future Directives
Author Contributions
Funding
Data Availability Statement
Conflicts of Interest
References
- Tang, J.; Alelyani, S.; Liu, H. Feature selection for classification: A review. In Data Classification: Algorithms and Applications; CRC Press: Boca Raton, FL, USA, 2014; p. 37. [Google Scholar]
- Elmanakhly, D.A.; Saleh, M.M.; Rashed, E.A. An improved equilibrium optimizer algorithm for features selection: Methods and analysis. IEEE Access 2021, 9, 120309–120327. [Google Scholar] [CrossRef]
- Wongthongtham, P.; Kaur, J.; Potdar, V.; Das, A. Big data challenges for the Internet of Things (IoT) paradigm. In Connected Environments for the Internet of Things: Challenges and Solutions; Springer: Berlin/Heidelberg, Germany, 2017; pp. 41–62. [Google Scholar]
- Jain, S.; Dharavath, R. Memetic salp swarm optimization algorithm based feature selection approach for crop disease detection system. J. Ambient. Intell. Humaniz. Comput. 2023, 14, 1817–1835. [Google Scholar] [CrossRef]
- Chauhan, S.; Vashishtha, G.; Gupta, M.K.; Korkmaz, M.E.; Demirsöz, R.; Noman, K.; Kolesnyk, V. Parallel structure of crayfish optimization with arithmetic optimization for classifying the friction behaviour of Ti-6Al-4V alloy for complex machinery applications. Knowl.-Based Syst. 2024, 286, 111389. [Google Scholar] [CrossRef]
- Shikoun, N.H.; Al-Eraqi, A.S.; Fathi, I.S. BinCOA: An Efficient Binary Crayfish Optimization Algorithm for Feature Selection. IEEE Access 2024, 12, 28621–28635. [Google Scholar] [CrossRef]
- Barddal, J.P.; Enembreck, F.; Gomes, H.M.; Bifet, A.; Pfahringer, B. Merit-guided dynamic feature selection filter for data streams. Expert Syst. Appl. 2019, 116, 227–242. [Google Scholar] [CrossRef]
- González, J.; Ortega, J.; Damas, M.; Martín-Smith, P.; Gan, J.Q. A new multi-objective wrapper method for feature selection—Accuracy and stability analysis for BCI. Neurocomputing 2019, 333, 407–418. [Google Scholar] [CrossRef]
- Zhang, R.; Nie, F.; Li, X.; Wei, X. Feature selection with multi-view data: A survey. Inf. Fusion 2019, 50, 158–167. [Google Scholar] [CrossRef]
- Zhigljavsky, A.A. Theory of Global Random Search; Springer Science & Business Media: Berlin/Heidelberg, Germany, 2012; Volume 65. [Google Scholar]
- Amaldi, E.; Kann, V. On the approximability of minimizing nonzero variables or unsatisfied relations in linear systems. Theor. Comput. Sci. 1998, 209, 237–260. [Google Scholar] [CrossRef]
- Khurma, R.A.; Aljarah, I.; Sharieh, A. A Simultaneous Moth Flame Optimizer Feature Selection Approach Based on Levy Flight and Selection Operators for Medical Diagnosis. Arab. J. Sci. Eng. 2021, 46, 8415–8440. [Google Scholar] [CrossRef]
- Rodrigues, D.; Yang, X.S.; de Souza, A.N.; Papa, J.P. Binary Flower Pollination Algorithm and Its Application to Feature Selection. In Recent Advances in Swarm Intelligence and Evolutionary Computation; Yang, X.S., Ed.; Springer International Publishing: Cham, Switzerland, 2015; pp. 85–100. [Google Scholar] [CrossRef]
- Holland, J.H. Adaptation in Natural and Artificial Systems: An Introductory Analysis with Applications to Biology, Control, and Artificial Intelligence; MIT Press: Cambridge, MA, USA, 1992. [Google Scholar]
- Kennedy, J.; Eberhart, R. Particle swarm optimization. In Proceedings of the ICNN’95-International Conference on Neural Networks, Perth, WA, Australia, 27 November–1 December 1995; Volume 4, pp. 1942–1948. [Google Scholar]
- Mirjalili, S.; Lewis, A. The Whale Optimization Algorithm. Adv. Eng. Softw. 2016, 95, 51–67. [Google Scholar] [CrossRef]
- Meng, X.; Gao, X.; Lu, L.; Zhang, H. A new bio-inspired algorithm: Bird Swarm Algorithm. J. Exp. Theor. Artif. Intell. 2016, 28, 673–687. [Google Scholar] [CrossRef]
- Mirjalili, S.; Mirjalili, S.M. Salp Swarm Algorithm: A bio-inspired optimizer for engineering design problems. Adv. Eng. Softw. 2017, 114, 163–191. [Google Scholar] [CrossRef]
- Moumen, T.; Oulhadj, H.; Boumehraz, M. Migrating birds optimization algorithm for optimal power flow solution. Eng. Sci. Technol. Int. J. 2018, 21, 155–166. [Google Scholar]
- Wang, G.G.; Deb, S.; Cui, Z. Chaotic coyote optimization algorithm. J. Comput. Des. Eng. 2020, 7, 625–643. [Google Scholar]
- Wang, G.G.; Deb, S.; Cui, Z. Gazelle optimization algorithm: A novel nature-inspired heuristic algorithm. J. Comput. Des. Eng. 2021, 8, 1–23. [Google Scholar]
- Faramarzi, A.; Heidarinejad, M.; Mirjalili, S.; Gandomi, A.H. Marine Predators Algorithm: A nature-inspired metaheuristic. Expert Syst. Appl. 2020, 152, 113377. [Google Scholar] [CrossRef]
- Rajabioun, R. Cheetah Optimization Algorithm. arXiv 2011, arXiv:1108.1765. [Google Scholar]
- Rashedi, E.; Nezamabadi-pour, H.; Saryazdi, S. GSA: A gravitational search algorithm. Inf. Sci. 2009, 179, 2232–2248. [Google Scholar] [CrossRef]
- Mirjalili, S.; Lewis, A. The multi-verse optimizer: A nature-inspired algorithm for global optimization. Neural Comput. Appl. 2015, 27, 495–513. [Google Scholar] [CrossRef]
- Erol, O.K.; Eksin, I. A new optimization method: Big Bang-Big Crunch. Adv. Eng. Softw. 2006, 37, 106–111. [Google Scholar] [CrossRef]
- Zhao, Z.; Chen, H. A multiscale diffusion algorithm for image denoising based on Fick’s law. IEEE Trans. Image Process. 2018, 27, 1942–1955. [Google Scholar]
- Mohamed, A.W.; Hadi, A.A. A novel kepler optimization algorithm for optimization problems. IEEE Access 2019, 7, 122084–122101. [Google Scholar]
- Kirkpatrick, S.; Gelatt, C.D.; Vecchi, M.P. Optimization by simulated annealing. Science 1983, 220, 671–680. [Google Scholar] [CrossRef] [PubMed]
- Rios, L.M.; Sahinidis, N.V. Derivative-free optimization: A review of algorithms and comparison of software implementations. J. Glob. Optim. 2013, 56, 1247–1293. [Google Scholar] [CrossRef]
- Hashim, F.A.; Houssein, E.H.; Mabrouk, M.S.; Al-Atabany, W.; Mirjalili, S. Henry gas solubility optimization: A novel physics-based algorithm. Future Gener. Comput. Syst. 2019, 101, 646–667. [Google Scholar] [CrossRef]
- Storn, R.; Price, K. Differential evolution—A simple and efficient heuristic for global optimization over continuous spaces. J. Glob. Optim. 1997, 11, 341–359. [Google Scholar] [CrossRef]
- Tang, R.; Wang, Y.; Liu, F. Invasive tumor growth optimization algorithm: A novel global optimization algorithm inspired by invasive behavior of malignant tumor. Comput. Intell. Neurosci. 2015, 2015, 786267. [Google Scholar]
- Simon, D. Biogeography-based optimization. IEEE Trans. Evol. Comput. 2008, 12, 702–713. [Google Scholar] [CrossRef]
- Moscato, P. On Evolution, Search, Optimization, Genetic Algorithms and Martial Arts: Towards Memetic Algorithms; Technical Report 9, Caltech Concurrent Computation Program; California Institute of Technology: Pasadena, CA, USA, 1989. [Google Scholar]
- Koza, J.R. Genetic programming as a means for programming computers by natural selection. Stat. Comput. 1994, 4, 87–112. [Google Scholar] [CrossRef]
- Rechenberg, I. Evolution strategy. In Computational Intelligence: Imitating Life; IEEE Press: Piscataway, NJ, USA, 1994; pp. 147–159. [Google Scholar]
- Rao, R.V.; Savsani, V.J.; Vakharia, D.P. Teaching–learning-based optimization: A novel method for constrained mechanical design optimization problems. Comput. Aided Des. 2011, 43, 303–315. [Google Scholar] [CrossRef]
- Mirjalili, S. SCA: A sine cosine algorithm for solving optimization problems. Knowl.-Based Syst. 2016, 96, 120–133. [Google Scholar] [CrossRef]
- Ismail, W.; Kamil, A.A.; Abdollah, M.F. Volleyball premier league algorithm: A new algorithm for global optimization. PLoS ONE 2017, 12, e0187975. [Google Scholar]
- Rostami, S.; Rezaei, J. Human-inspired algorithms: A review. Artif. Intell. Rev. 2016, 46, 43–85. [Google Scholar]
- Dorigo, M.; Maniezzo, V.; Colorni, A. Ant system: Optimization by a colony of cooperating agents. IEEE Trans. Syst. Man Cybern. Part (Cybern.) 1996, 26, 29–41. [Google Scholar] [CrossRef] [PubMed]
- Eberhart, R.; Kennedy, J. A new optimizer using particle swarm theory. In Proceedings of the MHS’95. Proceedings of the Sixth International Symposium on Micro Machine and Human Science, Nagoya, Japan, 4–6 October 1995; pp. 39–43. [Google Scholar] [CrossRef]
- Karaboga, D.; Basturk, B. A powerful and efficient algorithm for numerical function optimization: Artificial bee colony (ABC) algorithm. J. Glob. Optim. 2007, 39, 459–471. [Google Scholar] [CrossRef]
- Tang, J.; Duan, H.; Lao, S. Swarm intelligence algorithms for multiple unmanned aerial vehicles collaboration: A comprehensive review. Artif. Intell. Rev. 2023, 56, 4295–4327. [Google Scholar] [CrossRef]
- Wang, D.; Tan, D.; Liu, L. Particle swarm optimization algorithm: An overview. Soft Comput. 2018, 22, 387–408. [Google Scholar] [CrossRef]
- Xue, J.; Shen, B. A novel swarm intelligence optimization approach: Sparrow search algorithm. Syst. Sci. Control. Eng. 2020, 8, 22–34. [Google Scholar] [CrossRef]
- Emary, E.; Zawbaa, H.M.; Hassanien, A.E. Binary grey wolf optimization approaches for feature selection. Neurocomputing 2016, 172, 371–381. [Google Scholar] [CrossRef]
- Yang, X.S. A new metaheuristic bat-inspired algorithm. In Nature Inspired Cooperative Strategies for Optimization (NICSO 2010); Springer: Berlin/Heidelberg, Germany, 2010; pp. 65–74. [Google Scholar]
- Hichem, H.; Elkamel, M.; Rafik, M.; Mesaaoud, M.T.; Ouahiba, C. A new binary grasshopper optimization algorithm for feature selection problem. J. King Saud-Univ. Comput. Inf. Sci. 2022, 34, 316–328. [Google Scholar] [CrossRef]
- Shadravan, S.; Naji, H.R.; Bardsiri, V.K. The Sailfish Optimizer: A novel nature-inspired metaheuristic algorithm for solving constrained engineering optimization problems. Eng. Appl. Artif. Intell. 2019, 80, 20–34. [Google Scholar] [CrossRef]
- Heidari, A.A.; Mirjalili, S.; Faris, H.; Aljarah, I.; Mafarja, M.; Chen, H. Harris hawks optimization: Algorithm and applications. Future Gener. Comput. Syst. 2019, 97, 849–872. [Google Scholar] [CrossRef]
- Xian, S.; Feng, X. Meerkat optimization algorithm: A new meta-heuristic optimization algorithm for solving constrained engineering problems. Expert Syst. Appl. 2023, 231, 120482. [Google Scholar] [CrossRef]
- Prakash, T.; Singh, P.P.; Singh, V.P.; Singh, S.N. A Novel Brown-bear Optimization Algorithm for Solving Economic Dispatch Problem. In Advanced Control & Optimization Paradigms for Energy System Operation and Management; River Publishers: Aalborg, Denmark, 2023; pp. 137–164. [Google Scholar]
- Abualigah, L.; Yousri, D.; Abd Elaziz, M.; Ewees, A.A.; Al-qaness, M.A.; Gandomi, A.H. Aquila Optimizer: A novel meta-heuristic optimization algorithm. Comput. Ind. Eng. 2021, 157, 107250. [Google Scholar] [CrossRef]
- Abdollahzadeh, B.; Gharehchopogh, F.S.; Mirjalili, S. African vultures optimization algorithm: A new nature-inspired metaheuristic algorithm for global optimization problems. Comput. Ind. Eng. 2021, 158, 107408. [Google Scholar] [CrossRef]
- Khalid, A.M.; Hosny, K.M.; Mirjalili, S. Covidoa: A novel evolutionary optimization algorithm based on coronavirus disease replication lifecycle. Neural Comput. Appl. 2022, 34, 22465–22492. [Google Scholar] [CrossRef] [PubMed]
- Tang, D.; Dong, S.; Jiang, Y.; Li, H.; Huang, Y. ITGO: Invasive tumor growth optimization algorithm. Appl. Soft Comput. 2015, 36, 670–698. [Google Scholar] [CrossRef]
- Zhao, W.; Wang, L.; Zhang, Z. Atom search optimization and its application to solve a hydrogeologic parameter estimation problem. Knowl.-Based Syst. 2019, 163, 283–304. [Google Scholar] [CrossRef]
- Rao, R.V.; Savsani, V.J.; Vakharia, D. Teaching–learning-based optimization: An optimization method for continuous non-linear large scale problems. Inf. Sci. 2012, 183, 1–15. [Google Scholar] [CrossRef]
- Abualigah, L.; Diabat, A.; Geem, Z.W. A comprehensive survey of the harmony search algorithm in clustering applications. Appl. Sci. 2020, 10, 3827. [Google Scholar] [CrossRef]
- Salcedo-Sanz, S. Modern meta-heuristics based on nonlinear physics processes: A review of models and design procedures. Phys. Rep. 2016, 655, 1–70. [Google Scholar] [CrossRef]
- Chandrashekar, G.; Sahin, F. A survey on feature selection methods. Comput. Electr. Eng. 2014, 40, 16–28. [Google Scholar] [CrossRef]
- Miao, J.; Niu, L. A survey on feature selection. Procedia Comput. Sci. 2016, 91, 919–926. [Google Scholar] [CrossRef]
- Dhal, P.; Azad, C. A comprehensive survey on feature selection in the various fields of machine learning. Appl. Intell. 2021, 52, 4543–4581. [Google Scholar] [CrossRef]
- Pan, J.S.; Hu, P.; Snášel, V.; Chu, S.C. A survey on binary metaheuristic algorithms and their engineering applications. Artif. Intell. Rev. 2023, 56, 6101–6167. [Google Scholar] [CrossRef]
- Kaur, S.; Kumar, Y.; Koul, A.; Kumar Kamboj, S. A systematic review on metaheuristic optimization techniques for feature selections in disease diagnosis: Open issues and challenges. Arch. Comput. Methods Eng. 2023, 30, 1863–1895. [Google Scholar] [CrossRef]
- Abd El-Mageed, A.A.; Gad, A.G.; Sallam, K.M.; Munasinghe, K.; Abohany, A.A. Improved Binary Adaptive Wind Driven Optimization Algorithm-Based Dimensionality Reduction for Supervised Classification. Comput. Ind. Eng. 2022, 167, 107904. [Google Scholar] [CrossRef]
- Gad, A.G.; Sallam, K.M.; Chakrabortty, R.K.; Ryan, M.J.; Abohany, A.A. An improved binary sparrow search algorithm for feature selection in data classification. Neural Comput. Appl. 2022, 34, 15705–15752. [Google Scholar] [CrossRef]
- Abdelkader, H.E.; Gad, A.G.; Abohany, A.A.; Sorour, S.E. An Efficient Data Mining Technique for Assessing Satisfaction Level With Online Learning for Higher Education Students During the COVID-19. IEEE Access 2022, 10, 6286–6303. [Google Scholar] [CrossRef]
- Zivkovic, M.; Stoean, C.; Chhabra, A.; Budimirovic, N.; Petrovic, A.; Bacanin, N. Novel Improved Salp Swarm Algorithm: An Application for Feature Selection. Sensors 2022, 22, 1711. [Google Scholar] [CrossRef] [PubMed]
- Wu, D.; Jia, H.; Abualigah, L.; Xing, Z.; Zheng, R.; Wang, H.; Altalhi, M. Enhance Teaching-Learning-Based Optimization for Tsallis-Entropy-Based Feature Selection Classification Approach. Processes 2022, 10, 360. [Google Scholar] [CrossRef]
- Kareem, S.S.; Mostafa, R.R.; Hashim, F.A.; El-Bakry, H.M. An Effective Feature Selection Model Using Hybrid Metaheuristic Algorithms for IoT Intrusion Detection. Sensors 2022, 22, 1396. [Google Scholar] [CrossRef]
- Houssein, E.H.; Oliva, D.; Celik, E.; Emam, M.M.; Ghoniem, R.M. Boosted sooty tern optimization algorithm for global optimization and feature selection. Expert Syst. Appl. 2023, 213, 119015. [Google Scholar] [CrossRef]
- Abd El-Mageed, A.A.; Abohany, A.A.; Elashry, A. Effective Feature Selection Strategy for Supervised Classification based on an Improved Binary Aquila Optimization Algorithm. Comput. Ind. Eng. 2023, 181, 109300. [Google Scholar] [CrossRef]
- Wolpert, D.H.; Macready, W.G. No free lunch theorems for optimization. IEEE Trans. Evol. Comput. 1997, 1, 67–82. [Google Scholar] [CrossRef]
- Frank, A. UCI Machine Learning Repository. 2010. Available online: https://archive.ics.uci.edu/ml (accessed on 15 June 2024).
- Zervoudakis, K.; Tsafarakis, S. A global optimizer inspired from the survival strategies of flying foxes. Eng. Comput. 2023, 39, 1583–1616. [Google Scholar] [CrossRef]
- Abbas, F.; Zhang, F.; Abbas, F.; Ismail, M.; Iqbal, J.; Hussain, D.; Khan, G.; Alrefaei, A.F.; Albeshr, M.F. Landslide susceptibility mapping: Analysis of different feature selection techniques with artificial neural network tuned by Bayesian and metaheuristic algorithms. Remote Sens. 2023, 15, 4330. [Google Scholar] [CrossRef]
- Asgharzadeh, H.; Ghaffari, A.; Masdari, M.; Gharehchopogh, F.S. Anomaly-based intrusion detection system in the Internet of Things using a convolutional neural network and multi-objective enhanced Capuchin Search Algorithm. J. Parallel Distrib. Comput. 2023, 175, 1–21. [Google Scholar] [CrossRef]
- Alkanhel, R.; El-kenawy, E.S.M.; Abdelhamid, A.A.; Ibrahim, A.; Alohali, M.A.; Abotaleb, M.; Khafaga, D.S. Network Intrusion Detection Based on Feature Selection and Hybrid Metaheuristic Optimization. Comput. Mater. Contin. 2023, 74, 2677–2693. [Google Scholar] [CrossRef]
- Braik, M.; Hammouri, A.; Alzoubi, H.; Sheta, A. Feature Selection based nature inspired Capuchin Search Algorithm for solving classification problems. Expert Syst. Appl. 2024, 235, 121128. [Google Scholar] [CrossRef]
- Xue, B.; Zhang, M.; Browne, W.N.; Yao, X. A survey on evolutionary computation approaches to feature selection. IEEE Trans. Evol. Comput. 2015, 20, 606–626. [Google Scholar] [CrossRef]
- Brezočnik, L.; Fister, I.; Podgorelec, V. Swarm intelligence algorithms for feature selection: A review. Appl. Sci. 2018, 8, 1521. [Google Scholar] [CrossRef]
- Jia, H.; Rao, H.; Wen, C.; Mirjalili, S. Crayfish optimization algorithm. Artif. Intell. Rev. 2023, 56, 1919–1979. [Google Scholar] [CrossRef]
- Ezugwu, A.E.; Shukla, A.K.; Nath, R.; Akinyelu, A.A.; Agushaka, J.O.; Chiroma, H.; Muhuri, P.K. Metaheuristics: A comprehensive overview and classification along with bibliometric analysis. Artif. Intell. Rev. 2021, 54, 4237–4316. [Google Scholar] [CrossRef]
- Venkatesh, B.; Anuradha, J. A review of feature selection and its methods. Cybern. Inf. Technol. 2019, 19, 3–26. [Google Scholar] [CrossRef]
- Zhang, W.J.; Xie, X.F.; Bi, D.C. Handling boundary constraints for numerical optimization by particle swarm flying in periodic search space. In Proceedings of the 2004 Congress on Evolutionary Computation (IEEE Cat. No.04TH8753), Portland, OR, USA, 19–23 June 2004; Volume 2, pp. 2307–2311. [Google Scholar] [CrossRef]
- Alpaydin, E. Introduction to Machine Learning; MIT Press: Cambridge, MA, USA, 2020. [Google Scholar]
- Faris, H.; Mafarja, M.M.; Heidari, A.A.; Aljarah, I.; Al-Zoubi, A.M.; Mirjalili, S.; Fujita, H. An efficient binary Salp Swarm Algorithm with crossover scheme for feature selection problems. Knowl.-Based Syst. 2018, 154, 43–67. [Google Scholar] [CrossRef]
- Mafarja, M.; Mirjalili, S. Whale optimization approaches for wrapper feature selection. Appl. Soft Comput. 2018, 62, 441–453. [Google Scholar] [CrossRef]
- Thaher, T.; Heidari, A.A.; Mafarja, M.; Dong, J.S.; Mirjalili, S. Binary Harris Hawks optimizer for high-dimensional, low sample size feature selection. In Evolutionary Machine Learning Techniques; Springer: Berlin/Heidelberg, Germany, 2020; pp. 251–272. [Google Scholar]
- Derrac, J.; García, S.; Molina, D.; Herrera, F. A practical tutorial on the use of nonparametric statistical tests as a methodology for comparing evolutionary and swarm intelligence algorithms. Swarm Evol. Comput. 2011, 1, 3–18. [Google Scholar] [CrossRef]








| Algorithm | Category | Description |
|---|---|---|
| Genetic Algorithm (GA) [14] | Evolutionary | Mimics natural selection processes to evolve solutions |
| Particle Swarm Optimization (PSO) [15] | Swarm Intelligence | Simulates social behavior |
| Whale Optimization Algorithm (WOA) [16] | Swarm Intelligence | Inspired by whale hunting strategies |
| Bird Swarm Algorithm (BSA) [17] | Swarm Intelligence | Simulates the flocking behavior of birds |
| Salp Swarm Algorithm (SSA) [18] | Swarm Intelligence | Mimics the swarming behavior of salps |
| Migrating Birds Optimization (MBO) [19] | Swarm Intelligence | Inspired by the migratory behavior of birds |
| Chaotic Coyote Optimization Algorithm (CCOA) [20] | Swarm Intelligence | Models the social behavior of coyotes |
| Gazelle Optimization Algorithm (GOA) [21] | Swarm Intelligence | Simulates the movement of gazelles |
| Marine Predators Optimization (MPOA) [22] | Swarm Intelligence | Based on the behavior of marine predators |
| Cheetah Optimization Algorithm (COA) [23] | Swarm Intelligence | Emulates the hunting behavior of cheetahs |
| Gravitational Search Algorithm (GSA) [24] | Physics-based | Uses the principles of gravity |
| Multi-verse Optimizer (MVO) [25] | Physics-based | Models the theory of multiple universes |
| Big Bang-Big Crunch (BB-BC) [26] | Physics-based | Based on the theory of the universe’s creation and collapse |
| Fick’s Law Algorithm [27] | Physics-based | Uses Fick’s law of diffusion |
| Kepler Optimization Algorithm (KOA) [28] | Physics-based | Inspired by Kepler’s laws of planetary motion |
| Simulated Annealing (SA) [29] | Physics-based | Uses principles of annealing in metallurgy |
| Gradient-based Optimizer (GBO) [30] | Physics-based | Uses gradient-based methods for optimization |
| Henry Gas Solubility Optimization (HGSO) [31] | Physics-based | Based on Henry’s law of gas solubility |
| Differential Evolution (DE) [32] | Evolutionary | Utilizes differential evolution strategies |
| Invasive Tumor Growth Optimization (ITGO) [33] | Evolutionary | Models the invasive growth of tumors |
| Bio-geography-based Optimization (BBO) [34] | Evolutionary | Inspired by the distribution of species in biogeography |
| Memetic Optimization Algorithm [35] | Evolutionary | Combines global and local search strategies |
| Genetic Programming (GP) [36] | Evolutionary | Uses genetic algorithms to evolve computer programs |
| Evolution Strategy (ES) [37] | Evolutionary | Utilizes evolution strategies |
| Teaching-based Learning Optimizer (TLBO) [38] | Human-based | Models the teaching and learning process in a classroom |
| Socio Evolution Learning Optimizer (SELA) [39] | Human-based | Based on social evolution learning strategies |
| Volleyball Premier League Algorithm (VPLO) [40] | Human-based | Simulates the competition in a volleyball league |
| Skill Optimization Approach (SOA) [41] | Human-based | Models the development of skills in humans |
| Algorithm | Description | Improvements |
|---|---|---|
| Crayfish Optimization Algorithm (COA) [68] | Inspired by the natural behaviors of crayfish, including competition, foraging, and summer resort activities. | Improved with periodic mode boundary handling and local search strategy, achieved 1.00 accuracy and reducing feature set size by 0.8 on various benchmark datasets. |
| Adaptive Wind-Driven Optimization (AWDO) [68] | Simulates the adaptive behavior of wind, optimizing based on wind-driven principles. | Binary version integrates simulated annealing and crossover strategies, enhancing FS exploration and exploitation capabilities. |
| Sparrow Search Algorithm (SSA) [69] | Based on sparrows’ foraging behavior and social interactions. | Binary version incorporates random repositioning of agents and local search method, facilitating better exploration and exploitation of the feature space. |
| Teaching-Learning-Based Optimization (TLBO) [72] | Inspired by the teaching-learning process in a classroom. | Advanced TLBO method adjusts Tsallis entropy parameters and incorporates SVM to overcome traditional TLBO limitations in FS tasks. |
| Gorilla Troops Optimizer with Bird Swarm Algorithm (GTO-BSA) [73] | Combines the social behavior of gorilla troops and bird swarms for optimization tasks. | Hybrid approach combining GTO with BSA, enhancing FS and improving classification accuracy. |
| Improved Aquila Optimization (IAO) [75] | Inspired by the hunting strategies of Aquila (eagles). | Binary version with random position amendment and local search strategy, achieved higher accuracy and reduced feature size compared to traditional methods. |
| Artificial Neural Networks (ANNs) with Metaheuristic Methods [79] | Computational models inspired by the human brain, used for pattern recognition and classification tasks. | Developed early warning system using ANNs and various MHMs (PSO, GA, Bayesian optimization techniques), achieving significant accuracy improvements in FS. |
| Benchmark | No. Records | No. Attributes | Classes | Area |
|---|---|---|---|---|
| Exactly | 1000 | 13 | 2 | Biology |
| Heart | 270 | 13 | 2 | Biology |
| M-of-n | 1000 | 13 | 2 | Biology |
| Congress | 435 | 16 | 2 | Politics |
| German | 1000 | 24 | 2 | Business |
| Wdbc | 569 | 30 | 2 | Biology |
| BreastEW | 568 | 30 | 2 | Biology |
| Ionosphere | 351 | 34 | 2 | Electromagnetic |
| Dermatology | 366 | 34 | 6 | Biology |
| Cardiotocography | 2126 | 35 | 10 | Biology |
| Waveform | 5000 | 40 | 3 | Physics |
| SPECTF | 349 | 44 | 2 | Biology |
| Lung cancer | 32 | 56 | 3 | Biology |
| Spambase | 4601 | 57 | 2 | Computer Science |
| Sonar | 208 | 60 | 2 | Biology |
| Hillvalley | 1212 | 100 | 2 | Artificial |
| Spectrometer | 531 | 101 | 2 | Physics |
| CNAE | 1080 | 856 | 2 | Business |
| Algorithm | Parameter Setting and Description |
|---|---|
| Common Settings | No. of runs = 30 run |
| No. of fitness evaluations = 2000 | |
| Population Size follows Equation (17) | |
| Attributes lower bound | |
| Attributes upper bound | |
| Problem dimension : benchmark dimensions | |
| IBCFOA | No. of local search iterations |
| parameter | |
| parameter | |
| BABC | Employed bees |
| Scout bees | |
| Onlooker bees | |
| BBBO | parameters minimum value |
| parameters maximum value | |
| BPSO | Inertia weight range = |
| Acceleration coefficients | |
| BGOA | balance parameters and are 1 and respectively |
| BGWO | a is linearly decreased from 2 to 0 |
| BWOA | |
| BBA | Loudness |
| rate of Pulse emission | |
| lower and upper Frequencie values | |
| BAO | Levy function parameters , |
| , | |
| Exploitation adjustment: , | |
| Aquila’s movement range: | |
| Slope | |
| BBSA | Flight frequency |
| Effect on birds’ vigilance behaviors | |
| Acceleration parameters | |
| Followed parameter = 0.5 | |
| foraging food Probability |
| Dataset | Classification Accuracy | Chosen Features’ Size | |||||
|---|---|---|---|---|---|---|---|
| KNN | IBCOA with k-NN (Avg) | Rate of Improve (%) | KNN | IBCOA with k-NN (Avg) | Rate of Reduction (%) | ||
| Exactly | 0.7100 | 1.0000 | 40.85% | 13.0000 | 6.0000 | 53.85% | |
| Heart | 0.6481 | 0.9074 | 40.01% | 13.0000 | 4.5000 | 65.38% | |
| M-of-n | 0.8600 | 1.0000 | 16.28% | 13.0000 | 6.0000 | 53.85% | |
| Congress | 0.9080 | 0.9885 | 08.87% | 16.0000 | 3.4333 | 78.54% | |
| German | 0.6650 | 0.8032 | 20.78% | 24.0000 | 13.0333 | 45.69% | |
| Wdbc | 0.9561 | 0.9825 | 02.76% | 30.0000 | 5.9000 | 80.33% | |
| BreastEW | 0.9211 | 0.9649 | 04.76% | 30.0000 | 5.1667 | 82.78% | |
| Ionosphere | 0.8310 | 0.9390 | 13.00% | 34.0000 | 11.4000 | 66.47% | |
| Dermatology | 0.8108 | 1.0000 | 23.33% | 34.0000 | 10.9000 | 67.94% | |
| cardiotocography | 0.3263 | 0.8400 | 157.43% | 35.0000 | 13.6667 | 60.95% | |
| Waveform | 0.8170 | 0.8580 | 5.02% | 40.0000 | 23.7000 | 40.75% | |
| SPECTF | 0.6571 | 0.8919 | 35.73% | 44.0000 | 18.3333 | 58.33% | |
| Lung cancer | 1.0000 | 1.0000 | 00.00% | 56.0000 | 10.6333 | 81.01% | |
| Spambase | 0.7904 | 0.9352 | 18.32% | 57.0000 | 29.8333 | 47.66% | |
| Sonar | 0.8571 | 0.9905 | 15.56% | 60.0000 | 23.8000 | 60.33% | |
| Hillvalley | 0.5514 | 0.6219 | 12.79% | 100.0000 | 51.9667 | 48.03% | |
| spectrometer | 0.5140 | 0.6184 | 20.31% | 101.0000 | 46.7000 | 53.76% | |
| CNAE | 0.8426 | 0.8941 | 06.11% | 856.0000 | 468.3333 | 45.29% | |
| Dataset | Classification Accuracy | Chosen Features’ Size | |||||
|---|---|---|---|---|---|---|---|
| SVM | IBCOA with SVM (Avg) | Rate of Improve (%) | SVM | IBCOA with SVM (Avg) | Rate of Reduction (%) | ||
| Exactly | 0.6600 | 0.7450 | 12.88% | 13.0000 | 6.2000 | 52.31% | |
| Heart | 0.6667 | 0.9241 | 38.61% | 13.0000 | 5.1000 | 60.77% | |
| M-of-n | 1.0000 | 1.0000 | 00.00% | 13.0000 | 6.0500 | 53.46% | |
| Congress | 0.9540 | 0.9885 | 03.62% | 16.0000 | 3.7500 | 76.56% | |
| German | 0.7200 | 0.7695 | 06.88% | 24.0000 | 9.1500 | 61.88% | |
| Wdbc | 0.9474 | 0.9649 | 01.85% | 30.0000 | 8.6000 | 71.33% | |
| BreastEW | 0.8947 | 0.9456 | 05.69% | 30.0000 | 7.1000 | 76.33% | |
| Ionosphere | 0.9155 | 0.9690 | 05.84% | 34.0000 | 11.4500 | 66.32% | |
| Dermatology | 0.7162 | 1.0000 | 39.63% | 34.0000 | 12.5000 | 63.24% | |
| cardiotocography | 0.2746 | 0.6676 | 143.12% | 35.0000 | 14.7500 | 57.86% | |
| Waveform | 0.8780 | 0.8957 | 02.02% | 40.0000 | 24.2667 | 39.33% | |
| SPECTF | 0.7714 | 0.8981 | 16.42% | 44.0000 | 21.0667 | 52.12% | |
| Lung cancer | 0.7143 | 1.0000 | 40.00% | 56.0000 | 12.5333 | 77.62% | |
| Spambase | 0.6493 | 0.8966 | 38.09% | 57.0000 | 28.9667 | 49.18% | |
| Sonar | 0.8333 | 0.9437 | 13.25% | 60.0000 | 24.4333 | 59.28% | |
| Hillvalley | 0.4609 | 0.4612 | 00.07% | 100.0000 | 23.2000 | 76.80% | |
| spectrometer | 0.3925 | 0.5171 | 31.75% | 101.0000 | 39.5333 | 60.86% | |
| CNAE | 0.8472 | 0.9090 | 07.29% | 856.0000 | 456.0667 | 46.72% | |
| Dataset | Metric | IBCOA | BCOA | BAO | BBBO | BABC | BBA | BGOA | BGWO | BBSA | BPSO | BWOA |
|---|---|---|---|---|---|---|---|---|---|---|---|---|
| Exactly | avg | 0.0046 | 0.0075 | 0.0092 | 0.0046 | 0.0451 | 0.0600 | 0.0121 | 0.0068 | 0.0228 | 0.0599 | 0.0180 |
| std | 0.0000 | 0.0075 | 0.0093 | 0.0000 | 0.0424 | 0.0478 | 0.0117 | 0.0067 | 0.0363 | 0.0354 | 0.0263 | |
| Heart | avg | 0.0951 | 0.0952 | 0.0953 | 0.0949 | 0.0977 | 0.1030 | 0.0956 | 0.0949 | 0.0979 | 0.1028 | 0.0961 |
| std | 0.0007 | 0.0006 | 0.0007 | 0.0004 | 0.0072 | 0.0127 | 0.0009 | 0.0005 | 0.0092 | 0.0118 | 0.0036 | |
| M-of-n | avg | 0.0046 | 0.0046 | 0.0047 | 0.0046 | 0.0096 | 0.0193 | 0.0063 | 0.0047 | 0.0056 | 0.0192 | 0.0063 |
| std | 0.0000 | 0.0000 | 0.0002 | 0.0001 | 0.0102 | 0.0184 | 0.0048 | 0.0002 | 0.0028 | 0.0150 | 0.0074 | |
| Congress | avg | 0.0135 | 0.0138 | 0.0138 | 0.0135 | 0.0148 | 0.0149 | 0.0143 | 0.0137 | 0.0140 | 0.0150 | 0.0141 |
| std | 0.0003 | 0.0004 | 0.0005 | 0.0003 | 0.0006 | 0.0007 | 0.0005 | 0.0004 | 0.0007 | 0.0021 | 0.0006 | |
| German | avg | 0.2003 | 0.2058 | 0.2092 | 0.2006 | 0.2137 | 0.2235 | 0.2111 | 0.2043 | 0.2105 | 0.2195 | 0.2137 |
| std | 0.0088 | 0.0079 | 0.0110 | 0.0064 | 0.0091 | 0.0068 | 0.0099 | 0.0073 | 0.0064 | 0.0079 | 0.0088 | |
| Wdbc | avg | 0.0193 | 0.0198 | 0.0198 | 0.0198 | 0.0210 | 0.0212 | 0.0208 | 0.0200 | 0.0204 | 0.0210 | 0.0204 |
| std | 0.0004 | 0.0005 | 0.0006 | 0.0004 | 0.0006 | 0.0007 | 0.0005 | 0.0005 | 0.0005 | 0.0006 | 0.0005 | |
| BreastEW | avg | 0.0365 | 0.0373 | 0.0371 | 0.0369 | 0.0382 | 0.0383 | 0.0379 | 0.0372 | 0.0377 | 0.0381 | 0.0376 |
| std | 0.0007 | 0.0015 | 0.0007 | 0.0004 | 0.0006 | 0.0005 | 0.0006 | 0.0006 | 0.0007 | 0.0005 | 0.0005 | |
| ionosphere | avg | 0.0638 | 0.0688 | 0.0671 | 0.0680 | 0.0861 | 0.0875 | 0.0836 | 0.0748 | 0.0792 | 0.0874 | 0.0790 |
| std | 0.0110 | 0.0075 | 0.0114 | 0.0075 | 0.0094 | 0.0090 | 0.0079 | 0.0103 | 0.0083 | 0.0079 | 0.0092 | |
| dermatology | avg | 0.0032 | 0.0037 | 0.0037 | 0.0036 | 0.0042 | 0.0045 | 0.0042 | 0.0040 | 0.0041 | 0.0046 | 0.0041 |
| std | 0.0005 | 0.0003 | 0.0004 | 0.0004 | 0.0004 | 0.0004 | 0.0004 | 0.0004 | 0.0004 | 0.0005 | 0.0004 | |
| cardiotocography | avg | 0.1623 | 0.1934 | 0.1858 | 0.1875 | 0.2328 | 0.2438 | 0.2217 | 0.1937 | 0.2192 | 0.2399 | 0.2178 |
| std | 0.0785 | 0.0556 | 0.0566 | 0.0551 | 0.0198 | 0.0162 | 0.0371 | 0.0449 | 0.0268 | 0.0189 | 0.0219 | |
| waveform | avg | 0.1465 | 0.1507 | 0.1506 | 0.1489 | 0.1573 | 0.1665 | 0.1592 | 0.1524 | 0.1545 | 0.1652 | 0.1573 |
| std | 0.0049 | 0.0054 | 0.0066 | 0.0049 | 0.0057 | 0.0053 | 0.0046 | 0.0059 | 0.0051 | 0.0044 | 0.0053 | |
| SPECTF | avg | 0.1112 | 0.1164 | 0.1140 | 0.1191 | 0.1386 | 0.1388 | 0.1279 | 0.1200 | 0.1357 | 0.1352 | 0.1320 |
| std | 0.0130 | 0.0127 | 0.0153 | 0.0143 | 0.0157 | 0.0124 | 0.0126 | 0.0126 | 0.0090 | 0.0119 | 0.0169 | |
| lung_cancer | avg | 0.0019 | 0.0025 | 0.0024 | 0.0025 | 0.0032 | 0.0033 | 0.0030 | 0.0026 | 0.0030 | 0.0034 | 0.0028 |
| std | 0.0004 | 0.0003 | 0.0003 | 0.0003 | 0.0003 | 0.0002 | 0.0003 | 0.0004 | 0.0003 | 0.0002 | 0.0005 | |
| Spambase | avg | 0.0694 | 0.0729 | 0.0730 | 0.0726 | 0.0811 | 0.0863 | 0.0807 | 0.0742 | 0.0797 | 0.0838 | 0.0788 |
| std | 0.0047 | 0.0030 | 0.0040 | 0.0030 | 0.0037 | 0.0042 | 0.0039 | 0.0047 | 0.0040 | 0.0053 | 0.0049 | |
| Sonar | avg | 0.0134 | 0.0218 | 0.0187 | 0.0150 | 0.0311 | 0.0413 | 0.0283 | 0.0243 | 0.0257 | 0.0360 | 0.0275 |
| std | 0.0114 | 0.0101 | 0.0113 | 0.0114 | 0.0109 | 0.0115 | 0.0119 | 0.0119 | 0.0093 | 0.0138 | 0.0094 | |
| Hillvalley | avg | 0.3795 | 0.3893 | 0.3884 | 0.3877 | 0.3989 | 0.4000 | 0.3942 | 0.3933 | 0.3946 | 0.3989 | 0.3943 |
| std | 0.0085 | 0.0051 | 0.0039 | 0.0065 | 0.0039 | 0.0053 | 0.0058 | 0.0036 | 0.0046 | 0.0058 | 0.0040 | |
| spectrometer | avg | 0.3824 | 0.3902 | 0.3868 | 0.3872 | 0.3961 | 0.3977 | 0.3960 | 0.3903 | 0.3924 | 0.3946 | 0.3925 |
| std | 0.0100 | 0.0088 | 0.0069 | 0.0072 | 0.0070 | 0.0063 | 0.0065 | 0.0086 | 0.0073 | 0.0103 | 0.0073 | |
| CNAE | avg | 0.1103 | 0.1335 | 0.1383 | 0.1302 | 0.1450 | 0.1655 | 0.1499 | 0.1464 | 0.1412 | 0.1630 | 0.1521 |
| std | 0.0183 | 0.0096 | 0.0115 | 0.0093 | 0.0089 | 0.0108 | 0.0103 | 0.0086 | 0.0100 | 0.0103 | 0.0125 | |
| Ranking |
| Dataset | Metric | IBCOA | BCOA | BAO | BBBO | BABC | BBA | BGOA | BGWO | BBSA | BPSO | BWOA |
|---|---|---|---|---|---|---|---|---|---|---|---|---|
| Exactly | avg | 1.0000 | 0.9972 | 0.9955 | 1.0000 | 0.9598 | 0.9450 | 0.9927 | 0.9978 | 0.9820 | 0.9452 | 0.9868 |
| std | 0.0000 | 0.0073 | 0.0091 | 0.0000 | 0.0423 | 0.0477 | 0.0115 | 0.0065 | 0.0363 | 0.0353 | 0.0262 | |
| Heart | avg | 0.9074 | 0.9074 | 0.9074 | 0.9074 | 0.9056 | 0.9006 | 0.9074 | 0.9074 | 0.9049 | 0.9006 | 0.9068 |
| std | 0.0000 | 0.0000 | 0.0000 | 0.0000 | 0.0073 | 0.0131 | 0.0000 | 0.0000 | 0.0092 | 0.0122 | 0.0033 | |
| M-of-n | avg | 1.0000 | 1.0000 | 1.0000 | 1.0000 | 0.9957 | 0.9862 | 0.9985 | 1.0000 | 0.9992 | 0.9863 | 0.9985 |
| std | 0.0000 | 0.0000 | 0.0000 | 0.0000 | 0.0099 | 0.0181 | 0.0047 | 0.0000 | 0.0026 | 0.0148 | 0.0072 | |
| Congress | avg | 0.9885 | 0.9885 | 0.9885 | 0.9885 | 0.9885 | 0.9885 | 0.9885 | 0.9885 | 0.9885 | 0.9881 | 0.9885 |
| std | 0.0000 | 0.0000 | 0.0000 | 0.0000 | 0.0000 | 0.0000 | 0.0000 | 0.0000 | 0.0000 | 0.0021 | 0.0000 | |
| German | avg | 0.8032 | 0.7975 | 0.7935 | 0.8027 | 0.7898 | 0.7795 | 0.7918 | 0.7990 | 0.7927 | 0.7833 | 0.7892 |
| std | 0.0092 | 0.0084 | 0.0113 | 0.0063 | 0.0093 | 0.0070 | 0.0104 | 0.0078 | 0.0067 | 0.0079 | 0.0090 | |
| Wdbc | avg | 0.9825 | 0.9825 | 0.9825 | 0.9825 | 0.9825 | 0.9825 | 0.9825 | 0.9825 | 0.9825 | 0.9825 | 0.9825 |
| std | 0.0000 | 0.0000 | 0.0000 | 0.0000 | 0.0000 | 0.0000 | 0.0000 | 0.0000 | 0.0000 | 0.0000 | 0.0000 | |
| BreastEW | avg | 0.9649 | 0.9646 | 0.9649 | 0.9649 | 0.9649 | 0.9649 | 0.9649 | 0.9649 | 0.9649 | 0.9649 | 0.9649 |
| std | 0.0000 | 0.0016 | 0.0000 | 0.0000 | 0.0000 | 0.0000 | 0.0000 | 0.0000 | 0.0000 | 0.0000 | 0.0000 | |
| ionosphere | avg | 0.9390 | 0.9343 | 0.9352 | 0.9347 | 0.9174 | 0.9155 | 0.9192 | 0.9277 | 0.9235 | 0.9155 | 0.9239 |
| std | 0.0111 | 0.0076 | 0.0113 | 0.0077 | 0.0094 | 0.0096 | 0.0081 | 0.0101 | 0.0087 | 0.0081 | 0.0093 | |
| dermatology | avg | 1.0000 | 1.0000 | 1.0000 | 1.0000 | 1.0000 | 1.0000 | 1.0000 | 1.0000 | 1.0000 | 1.0000 | 1.0000 |
| std | 0.0000 | 0.0000 | 0.0000 | 0.0000 | 0.0000 | 0.0000 | 0.0000 | 0.0000 | 0.0000 | 0.0000 | 0.0000 | |
| cardiotocography | avg | 0.8400 | 0.8086 | 0.8164 | 0.8150 | 0.7696 | 0.7581 | 0.7805 | 0.8085 | 0.7826 | 0.7618 | 0.7840 |
| std | 0.0789 | 0.0557 | 0.0567 | 0.0554 | 0.0197 | 0.0162 | 0.0371 | 0.0450 | 0.0268 | 0.0186 | 0.0219 | |
| waveform | avg | 0.8580 | 0.8537 | 0.8537 | 0.8554 | 0.8472 | 0.8374 | 0.8450 | 0.8516 | 0.8494 | 0.8389 | 0.8468 |
| std | 0.0050 | 0.0056 | 0.0066 | 0.0048 | 0.0058 | 0.0052 | 0.0046 | 0.0060 | 0.0053 | 0.0043 | 0.0053 | |
| SPECTF | avg | 0.8919 | 0.8867 | 0.8890 | 0.8843 | 0.8648 | 0.8643 | 0.8752 | 0.8833 | 0.8671 | 0.8681 | 0.8710 |
| std | 0.0131 | 0.0127 | 0.0155 | 0.0145 | 0.0160 | 0.0126 | 0.0127 | 0.0128 | 0.0091 | 0.0121 | 0.0171 | |
| lung_cancer | avg | 1.0000 | 1.0000 | 1.0000 | 1.0000 | 1.0000 | 1.0000 | 1.0000 | 1.0000 | 1.0000 | 1.0000 | 1.0000 |
| std | 0.0000 | 0.0000 | 0.0000 | 0.0000 | 0.0000 | 0.0000 | 0.0000 | 0.0000 | 0.0000 | 0.0000 | 0.0000 | |
| Spambase | avg | 0.9352 | 0.9318 | 0.9315 | 0.9321 | 0.9238 | 0.9180 | 0.9240 | 0.9303 | 0.9249 | 0.9207 | 0.9260 |
| std | 0.0045 | 0.0031 | 0.0038 | 0.0031 | 0.0039 | 0.0045 | 0.0040 | 0.0045 | 0.0041 | 0.0054 | 0.0048 | |
| Sonar | avg | 0.9905 | 0.9825 | 0.9857 | 0.9897 | 0.9738 | 0.9627 | 0.9762 | 0.9802 | 0.9786 | 0.9683 | 0.9770 |
| std | 0.0117 | 0.0105 | 0.0117 | 0.0118 | 0.0113 | 0.0118 | 0.0123 | 0.0124 | 0.0094 | 0.0142 | 0.0097 | |
| Hillvalley | avg | 0.6219 | 0.6118 | 0.6125 | 0.6134 | 0.6026 | 0.6007 | 0.6069 | 0.6075 | 0.6063 | 0.6019 | 0.6064 |
| std | 0.0085 | 0.0050 | 0.0038 | 0.0065 | 0.0039 | 0.0054 | 0.0059 | 0.0036 | 0.0048 | 0.0059 | 0.0042 | |
| spectrometer | avg | 0.6184 | 0.6109 | 0.6140 | 0.6140 | 0.6053 | 0.6031 | 0.6050 | 0.6106 | 0.6084 | 0.6062 | 0.6084 |
| std | 0.0103 | 0.0089 | 0.0073 | 0.0073 | 0.0071 | 0.0063 | 0.0068 | 0.0088 | 0.0074 | 0.0104 | 0.0074 | |
| CNAE | avg | 0.8941 | 0.8708 | 0.8656 | 0.8741 | 0.8596 | 0.8381 | 0.8539 | 0.8574 | 0.8627 | 0.8406 | 0.8515 |
| std | 0.0185 | 0.0097 | 0.0117 | 0.0094 | 0.0090 | 0.0111 | 0.0104 | 0.0087 | 0.0102 | 0.0104 | 0.0127 | |
| Ranking |
| Dataset | Metric | IBCOA | BCOA | BAO | BBBO | BABC | BBA | BGOA | BGWO | BBSA | BPSO | BWOA |
|---|---|---|---|---|---|---|---|---|---|---|---|---|
| Exactly | avg | 6.0000 | 6.1333 | 6.2000 | 6.0000 | 6.9667 | 7.1667 | 6.3000 | 6.1000 | 6.4333 | 7.3000 | 6.4000 |
| std | 0.0000 | 0.3399 | 0.4000 | 0.0000 | 0.7063 | 0.7782 | 0.4583 | 0.3000 | 0.6155 | 0.5859 | 0.6110 | |
| Heart | avg | 4.5000 | 4.6333 | 4.6667 | 4.2667 | 5.4667 | 5.9333 | 5.1000 | 4.2333 | 4.8667 | 5.7000 | 5.0333 |
| std | 0.8466 | 0.7520 | 0.9068 | 0.5735 | 1.1175 | 1.2632 | 1.2207 | 0.6155 | 1.0562 | 1.2949 | 1.2512 | |
| M-of-n | avg | 6.0000 | 6.0000 | 6.1000 | 6.0333 | 6.8667 | 7.3333 | 6.3000 | 6.0667 | 6.2333 | 7.4333 | 6.3000 |
| std | 0.0000 | 0.0000 | 0.3000 | 0.1795 | 0.7180 | 0.7454 | 0.4583 | 0.2494 | 0.4230 | 0.6155 | 0.5260 | |
| Congress | avg | 3.4333 | 3.8667 | 3.8000 | 3.4000 | 5.4000 | 5.5667 | 4.6333 | 3.7000 | 4.2333 | 5.1667 | 4.3667 |
| std | 0.5588 | 0.6182 | 0.8327 | 0.4899 | 0.9165 | 1.0546 | 0.7951 | 0.6403 | 1.0546 | 1.3683 | 1.0160 | |
| German | avg | 13.0333 | 12.6667 | 11.3333 | 12.5333 | 13.6333 | 12.5333 | 12.0667 | 12.6667 | 12.5000 | 12.0667 | 12.0333 |
| std | 2.7384 | 2.7729 | 2.1187 | 2.6043 | 2.5493 | 1.9102 | 2.9881 | 2.5473 | 2.1718 | 2.4891 | 2.5493 | |
| Wdbc | avg | 5.9000 | 7.2000 | 7.4333 | 7.3000 | 10.9000 | 11.4000 | 10.2667 | 7.9667 | 9.2333 | 10.9667 | 9.1000 |
| std | 1.3000 | 1.3760 | 1.8200 | 1.1874 | 1.9382 | 1.9596 | 1.5041 | 1.6224 | 1.3585 | 1.8163 | 1.5780 | |
| BreastEW | avg | 5.1667 | 6.9000 | 7.1000 | 6.4333 | 10.4000 | 10.6000 | 9.4333 | 7.5000 | 8.9000 | 10.2333 | 8.4667 |
| std | 2.2373 | 1.1930 | 2.1346 | 1.1455 | 1.6653 | 1.4514 | 1.6869 | 1.7272 | 2.1190 | 1.5850 | 1.4996 | |
| ionosphere | avg | 11.4000 | 12.5333 | 10.1333 | 11.5333 | 14.5667 | 13.1000 | 12.2667 | 11.0333 | 11.7000 | 12.7333 | 12.5000 |
| std | 3.1369 | 2.5263 | 2.5263 | 2.5785 | 2.3192 | 3.4866 | 2.9657 | 3.0494 | 2.7221 | 2.4349 | 3.1491 | |
| dermatology | avg | 10.9000 | 12.4333 | 12.6000 | 12.2667 | 14.3333 | 15.2333 | 14.4333 | 13.4333 | 13.8333 | 15.5333 | 13.8000 |
| std | 1.7578 | 0.9894 | 1.5188 | 1.2893 | 1.3984 | 1.4302 | 1.3828 | 1.4302 | 1.2671 | 1.5861 | 1.1944 | |
| cardiotocography | avg | 13.6667 | 13.5667 | 14.0000 | 15.3000 | 16.3667 | 15.2667 | 15.3667 | 14.2333 | 14.1000 | 14.4333 | 14.1000 |
| std | 1.9379 | 2.9061 | 2.9212 | 2.4515 | 3.0928 | 2.9881 | 2.4288 | 3.0076 | 2.5475 | 2.7164 | 2.5736 | |
| waveform | avg | 23.7000 | 23.5000 | 23.1667 | 23.2333 | 23.9333 | 22.2000 | 22.7333 | 21.8667 | 21.5667 | 22.7000 | 22.6000 |
| std | 3.2675 | 2.5788 | 3.3969 | 2.7408 | 2.2794 | 3.1665 | 2.4349 | 2.0122 | 2.6036 | 3.0128 | 2.6281 | |
| SPECTF | avg | 18.3333 | 18.4667 | 18.3333 | 20.0333 | 20.8667 | 19.3667 | 19.3667 | 19.9000 | 18.4667 | 20.4667 | 18.5667 |
| std | 2.7366 | 2.9409 | 3.3797 | 3.6100 | 3.4615 | 3.1462 | 3.1674 | 3.3501 | 3.2325 | 3.3639 | 2.8482 | |
| lung_cancer | avg | 10.6333 | 13.8333 | 13.6667 | 13.8000 | 18.1000 | 18.6000 | 17.0000 | 14.6667 | 17.0333 | 18.9000 | 15.6667 |
| std | 2.4150 | 1.6948 | 1.9551 | 1.6411 | 1.7388 | 1.3565 | 1.8074 | 2.1344 | 1.5808 | 1.3000 | 2.7608 | |
| Spambase | avg | 29.8333 | 30.7667 | 29.3667 | 30.4000 | 32.5333 | 29.1000 | 30.9000 | 29.6333 | 30.7000 | 30.6000 | 31.8667 |
| std | 3.3969 | 3.6668 | 4.2933 | 3.6019 | 4.1371 | 4.1097 | 3.3000 | 4.3549 | 3.2057 | 3.4506 | 3.1805 | |
| Sonar | avg | 23.8000 | 27.3667 | 27.3000 | 28.8333 | 30.8000 | 26.4667 | 28.3000 | 28.0000 | 26.8667 | 27.2000 | 28.1667 |
| std | 3.5157 | 3.7102 | 4.2438 | 3.2464 | 4.4452 | 3.0955 | 3.0892 | 4.2583 | 3.5283 | 3.9866 | 3.3074 | |
| Hillvalley | avg | 51.9667 | 50.2667 | 47.1333 | 49.6000 | 54.5000 | 46.8000 | 49.5000 | 47.4000 | 48.1333 | 48.3333 | 47.3000 |
| std | 6.1236 | 5.4890 | 4.4101 | 4.3097 | 5.2265 | 4.9288 | 5.4635 | 5.0833 | 4.3645 | 4.9822 | 4.5982 | |
| spectrometer | avg | 46.7000 | 50.5000 | 47.2667 | 51.2667 | 54.1000 | 48.7667 | 50.1333 | 48.7000 | 47.8000 | 48.2667 | 49.1667 |
| std | 4.4658 | 5.1235 | 5.5193 | 4.9392 | 6.0019 | 5.0046 | 4.2719 | 5.6930 | 5.6710 | 5.2277 | 3.3969 | |
| CNAE | avg | 468.3333 | 485.3667 | 449.6000 | 472.2000 | 514.1667 | 446.8667 | 448.8667 | 445.1667 | 447.5667 | 443.1000 | 439.3000 |
| std | 22.5098 | 28.3590 | 27.3503 | 19.0025 | 25.1861 | 40.8923 | 29.7554 | 20.8200 | 14.5801 | 26.0977 | 17.7184 | |
| Ranking |
| Dataset | Metric | IBCOA | BCOA | BAO | BBBO | BABC | BBA | BGOA | BGWO | BBSA | BPSO | BWOA |
|---|---|---|---|---|---|---|---|---|---|---|---|---|
| Exactly | avg | 0.2572 | 0.2817 | 0.2655 | 0.2596 | 0.2807 | 0.2806 | 0.2713 | 0.2659 | 0.2606 | 0.2692 | 0.2719 |
| std | 0.0003 | 0.0302 | 0.0199 | 0.0102 | 0.0285 | 0.0286 | 0.0240 | 0.0203 | 0.0138 | 0.0232 | 0.0249 | |
| Heart | avg | 0.0791 | 0.0773 | 0.0856 | 0.0772 | 0.0878 | 0.1109 | 0.0885 | 0.0793 | 0.0822 | 0.1061 | 0.0784 |
| std | 0.0080 | 0.0003 | 0.0169 | 0.0000 | 0.0169 | 0.0222 | 0.0178 | 0.0079 | 0.0116 | 0.0198 | 0.0038 | |
| M-of-n | avg | 0.0047 | 0.0047 | 0.0048 | 0.0046 | 0.0053 | 0.0058 | 0.0050 | 0.0048 | 0.0049 | 0.0056 | 0.0050 |
| std | 0.0002 | 0.0002 | 0.0003 | 0.0000 | 0.0004 | 0.0005 | 0.0004 | 0.0003 | 0.0004 | 0.0006 | 0.0004 | |
| Congress | avg | 0.0137 | 0.0138 | 0.0138 | 0.0137 | 0.0145 | 0.0150 | 0.0144 | 0.0138 | 0.0141 | 0.0147 | 0.0143 |
| std | 0.0006 | 0.0004 | 0.0005 | 0.0005 | 0.0007 | 0.0007 | 0.0004 | 0.0004 | 0.0005 | 0.0006 | 0.0004 | |
| German | avg | 0.2320 | 0.2332 | 0.2325 | 0.2311 | 0.2347 | 0.2368 | 0.2339 | 0.2325 | 0.2333 | 0.2367 | 0.2337 |
| std | 0.0016 | 0.0017 | 0.0014 | 0.0020 | 0.0020 | 0.0020 | 0.0014 | 0.0014 | 0.0016 | 0.0017 | 0.0019 | |
| Wdbc | avg | 0.0376 | 0.0374 | 0.0375 | 0.0376 | 0.0387 | 0.0387 | 0.0385 | 0.0376 | 0.0381 | 0.0387 | 0.0380 |
| std | 0.0005 | 0.0005 | 0.0009 | 0.0004 | 0.0004 | 0.0006 | 0.0005 | 0.0006 | 0.0005 | 0.0006 | 0.0005 | |
| BreastEW | avg | 0.0562 | 0.0548 | 0.0547 | 0.0553 | 0.0606 | 0.0627 | 0.0579 | 0.0553 | 0.0571 | 0.0619 | 0.0570 |
| std | 0.0035 | 0.0007 | 0.0036 | 0.0017 | 0.0041 | 0.0027 | 0.0038 | 0.0020 | 0.0033 | 0.0036 | 0.0032 | |
| ionosphere | avg | 0.0340 | 0.0436 | 0.0383 | 0.0379 | 0.0481 | 0.0568 | 0.0455 | 0.0402 | 0.0454 | 0.0564 | 0.0443 |
| std | 0.0111 | 0.0064 | 0.0081 | 0.0065 | 0.0090 | 0.0073 | 0.0091 | 0.0067 | 0.0067 | 0.0059 | 0.0073 | |
| dermatology | avg | 0.0037 | 0.0040 | 0.0043 | 0.0040 | 0.0048 | 0.0056 | 0.0046 | 0.0042 | 0.0047 | 0.0053 | 0.0045 |
| std | 0.0006 | 0.0003 | 0.0007 | 0.0004 | 0.0006 | 0.0028 | 0.0005 | 0.0005 | 0.0006 | 0.0028 | 0.0004 | |
| cardiotocography | avg | 0.3333 | 0.3295 | 0.3342 | 0.3364 | 0.3533 | 0.3584 | 0.3445 | 0.3397 | 0.3388 | 0.3497 | 0.3501 |
| std | 0.0093 | 0.0427 | 0.0163 | 0.0051 | 0.0064 | 0.0157 | 0.0348 | 0.0100 | 0.0410 | 0.0505 | 0.0081 | |
| waveform | avg | 0.1093 | 0.1129 | 0.1140 | 0.1119 | 0.1187 | 0.1243 | 0.1188 | 0.1142 | 0.1162 | 0.1233 | 0.1166 |
| std | 0.0031 | 0.0025 | 0.0030 | 0.0028 | 0.0031 | 0.0041 | 0.0040 | 0.0044 | 0.0038 | 0.0037 | 0.0036 | |
| SPECTF | avg | 0.1057 | 0.1109 | 0.1116 | 0.1026 | 0.1186 | 0.1210 | 0.1167 | 0.1118 | 0.1164 | 0.1244 | 0.1174 |
| std | 0.0130 | 0.0113 | 0.0127 | 0.0160 | 0.0087 | 0.0098 | 0.0095 | 0.0106 | 0.0131 | 0.0078 | 0.0076 | |
| lung_cancer | avg | 0.0022 | 0.0026 | 0.0026 | 0.0027 | 0.0036 | 0.0037 | 0.0033 | 0.0029 | 0.0033 | 0.0037 | 0.0032 |
| std | 0.0005 | 0.0003 | 0.0005 | 0.0004 | 0.0004 | 0.0004 | 0.0003 | 0.0004 | 0.0003 | 0.0003 | 0.0004 | |
| Spambase | avg | 0.1075 | 0.1109 | 0.1076 | 0.1084 | 0.1183 | 0.1253 | 0.1181 | 0.1125 | 0.1182 | 0.1241 | 0.1144 |
| std | 0.0037 | 0.0035 | 0.0032 | 0.0031 | 0.0039 | 0.0053 | 0.0041 | 0.0047 | 0.0058 | 0.0051 | 0.0058 | |
| Sonar | avg | 0.0599 | 0.0697 | 0.0692 | 0.0650 | 0.0812 | 0.0840 | 0.0730 | 0.0704 | 0.0744 | 0.0847 | 0.0753 |
| std | 0.0175 | 0.0113 | 0.0130 | 0.0114 | 0.0130 | 0.0125 | 0.0140 | 0.0140 | 0.0141 | 0.0126 | 0.0157 | |
| Hillvalley | avg | 0.5358 | 0.5366 | 0.5356 | 0.5362 | 0.5370 | 0.5372 | 0.5369 | 0.5358 | 0.5363 | 0.5370 | 0.5367 |
| std | 0.0016 | 0.0008 | 0.0015 | 0.0011 | 0.0011 | 0.0002 | 0.0006 | 0.0014 | 0.0012 | 0.0009 | 0.0009 | |
| spectrometer | avg | 0.4820 | 0.4921 | 0.4884 | 0.4842 | 0.5021 | 0.5109 | 0.4963 | 0.4888 | 0.4936 | 0.5080 | 0.4933 |
| std | 0.0103 | 0.0081 | 0.0073 | 0.0066 | 0.0082 | 0.0062 | 0.0073 | 0.0089 | 0.0080 | 0.0073 | 0.0093 | |
| CNAE | avg | 0.0955 | 0.1138 | 0.1127 | 0.1027 | 0.1206 | 0.1336 | 0.1235 | 0.1220 | 0.1202 | 0.1327 | 0.1252 |
| std | 0.0127 | 0.0084 | 0.0085 | 0.0087 | 0.0071 | 0.0115 | 0.0080 | 0.0064 | 0.0079 | 0.0087 | 0.0087 | |
| Ranking |
| Dataset | Metric | IBCOA | BCOA | BAO | BBBO | BABC | BBA | BGOA | BGWO | BBSA | BPSO | BWOA |
|---|---|---|---|---|---|---|---|---|---|---|---|---|
| Exactly | avg | 0.7450 | 0.7205 | 0.7370 | 0.7427 | 0.7220 | 0.7220 | 0.7315 | 0.7365 | 0.7417 | 0.7337 | 0.7307 |
| std | 0.0000 | 0.0303 | 0.0192 | 0.0098 | 0.0286 | 0.0286 | 0.0237 | 0.0205 | 0.0142 | 0.0227 | 0.0249 | |
| Heart | avg | 0.9241 | 0.9259 | 0.9176 | 0.9259 | 0.9157 | 0.8926 | 0.9148 | 0.9241 | 0.9213 | 0.8972 | 0.9250 |
| std | 0.0081 | 0.0000 | 0.0170 | 0.0000 | 0.0170 | 0.0224 | 0.0180 | 0.0081 | 0.0115 | 0.0198 | 0.0040 | |
| M-of-n | avg | 1.0000 | 1.0000 | 1.0000 | 1.0000 | 1.0000 | 1.0000 | 1.0000 | 1.0000 | 1.0000 | 1.0000 | 1.0000 |
| std | 0.0000 | 0.0000 | 0.0000 | 0.0000 | 0.0000 | 0.0000 | 0.0000 | 0.0000 | 0.0000 | 0.0000 | 0.0000 | |
| Congress | avg | 0.9885 | 0.9885 | 0.9885 | 0.9885 | 0.9885 | 0.9885 | 0.9885 | 0.9885 | 0.9885 | 0.9885 | 0.9885 |
| std | 0.0000 | 0.0000 | 0.0000 | 0.0000 | 0.0000 | 0.0000 | 0.0000 | 0.0000 | 0.0000 | 0.0000 | 0.0000 | |
| German | avg | 0.7695 | 0.7687 | 0.7695 | 0.7707 | 0.7678 | 0.7658 | 0.7687 | 0.7695 | 0.7687 | 0.7658 | 0.7685 |
| std | 0.0022 | 0.0022 | 0.0015 | 0.0024 | 0.0025 | 0.0029 | 0.0022 | 0.0015 | 0.0022 | 0.0018 | 0.0023 | |
| Wdbc | avg | 0.9649 | 0.9649 | 0.9649 | 0.9649 | 0.9649 | 0.9649 | 0.9649 | 0.9649 | 0.9649 | 0.9649 | 0.9649 |
| std | 0.0000 | 0.0000 | 0.0000 | 0.0000 | 0.0000 | 0.0000 | 0.0000 | 0.0000 | 0.0000 | 0.0000 | 0.0000 | |
| BreastEW | avg | 0.9456 | 0.9474 | 0.9469 | 0.9469 | 0.9421 | 0.9399 | 0.9447 | 0.9469 | 0.9456 | 0.9408 | 0.9456 |
| std | 0.0035 | 0.0000 | 0.0034 | 0.0019 | 0.0043 | 0.0031 | 0.0040 | 0.0019 | 0.0035 | 0.0038 | 0.0035 | |
| ionosphere | avg | 0.9690 | 0.9599 | 0.9648 | 0.9655 | 0.9556 | 0.9472 | 0.9585 | 0.9634 | 0.9585 | 0.9472 | 0.9592 |
| std | 0.0114 | 0.0067 | 0.0083 | 0.0070 | 0.0092 | 0.0076 | 0.0094 | 0.0069 | 0.0070 | 0.0061 | 0.0076 | |
| dermatology | avg | 1.0000 | 1.0000 | 1.0000 | 1.0000 | 1.0000 | 0.9993 | 1.0000 | 1.0000 | 1.0000 | 0.9993 | 1.0000 |
| std | 0.0000 | 0.0000 | 0.0000 | 0.0000 | 0.0000 | 0.0029 | 0.0000 | 0.0000 | 0.0000 | 0.0029 | 0.0000 | |
| cardiotocography | avg | 0.6676 | 0.6716 | 0.6667 | 0.6646 | 0.6485 | 0.6428 | 0.6568 | 0.6615 | 0.6626 | 0.6516 | 0.6512 |
| std | 0.0090 | 0.0428 | 0.0158 | 0.0051 | 0.0063 | 0.0153 | 0.0345 | 0.0098 | 0.0411 | 0.0505 | 0.0082 | |
| waveform | avg | 0.8957 | 0.8922 | 0.8905 | 0.8935 | 0.8867 | 0.8805 | 0.8865 | 0.8909 | 0.8888 | 0.8816 | 0.8882 |
| std | 0.0031 | 0.0027 | 0.0032 | 0.0026 | 0.0032 | 0.0043 | 0.0041 | 0.0045 | 0.0038 | 0.0038 | 0.0037 | |
| SPECTF | avg | 0.8981 | 0.8929 | 0.8919 | 0.9014 | 0.8857 | 0.8829 | 0.8871 | 0.8919 | 0.8871 | 0.8795 | 0.8862 |
| std | 0.0132 | 0.0115 | 0.0126 | 0.0162 | 0.0090 | 0.0100 | 0.0100 | 0.0109 | 0.0135 | 0.0080 | 0.0078 | |
| lung_cancer | avg | 1.0000 | 1.0000 | 1.0000 | 1.0000 | 1.0000 | 1.0000 | 1.0000 | 1.0000 | 1.0000 | 1.0000 | 1.0000 |
| std | 0.0000 | 0.0000 | 0.0000 | 0.0000 | 0.0000 | 0.0000 | 0.0000 | 0.0000 | 0.0000 | 0.0000 | 0.0000 | |
| Spambase | avg | 0.8966 | 0.8932 | 0.8966 | 0.8956 | 0.8861 | 0.8785 | 0.8861 | 0.8915 | 0.8860 | 0.8797 | 0.8898 |
| std | 0.0036 | 0.0036 | 0.0032 | 0.0030 | 0.0040 | 0.0054 | 0.0041 | 0.0047 | 0.0060 | 0.0056 | 0.0059 | |
| Sonar | avg | 0.9437 | 0.9341 | 0.9341 | 0.9389 | 0.9230 | 0.9198 | 0.9310 | 0.9333 | 0.9294 | 0.9190 | 0.9286 |
| std | 0.0179 | 0.0118 | 0.0133 | 0.0118 | 0.0133 | 0.0130 | 0.0142 | 0.0143 | 0.0144 | 0.0132 | 0.0163 | |
| Hillvalley | avg | 0.4612 | 0.4612 | 0.4621 | 0.4613 | 0.4613 | 0.4609 | 0.4610 | 0.4620 | 0.4617 | 0.4612 | 0.4612 |
| std | 0.0015 | 0.0010 | 0.0019 | 0.0012 | 0.0012 | 0.0000 | 0.0007 | 0.0018 | 0.0016 | 0.0010 | 0.0010 | |
| spectrometer | avg | 0.5171 | 0.5075 | 0.5109 | 0.5153 | 0.4975 | 0.4885 | 0.5031 | 0.5106 | 0.5059 | 0.4916 | 0.5062 |
| std | 0.0103 | 0.0081 | 0.0074 | 0.0067 | 0.0082 | 0.0064 | 0.0073 | 0.0089 | 0.0079 | 0.0075 | 0.0094 | |
| CNAE | avg | 0.9090 | 0.8906 | 0.8915 | 0.9019 | 0.8843 | 0.8705 | 0.8806 | 0.8819 | 0.8840 | 0.8713 | 0.8789 |
| std | 0.0128 | 0.0086 | 0.0087 | 0.0087 | 0.0072 | 0.0116 | 0.0081 | 0.0065 | 0.0079 | 0.0089 | 0.0089 | |
| Ranking |
| Dataset | Metric | IBCOA | BCOA | BAO | BBBO | BABC | BBA | BGOA | BGWO | BBSA | BPSO | BWOA |
|---|---|---|---|---|---|---|---|---|---|---|---|---|
| Exactly | avg | 6.2000 | 6.5500 | 6.6500 | 6.4500 | 7.1500 | 7.0500 | 7.1500 | 6.5000 | 6.4500 | 7.3000 | 6.9500 |
| std | 0.4000 | 1.1608 | 1.1948 | 0.7399 | 1.5580 | 1.3955 | 1.1948 | 0.9220 | 0.5895 | 1.1000 | 0.9206 | |
| Heart | avg | 5.1000 | 5.2000 | 5.2000 | 5.0000 | 5.7000 | 5.9000 | 5.4000 | 5.4000 | 5.6000 | 5.6500 | 5.4000 |
| std | 0.4359 | 0.4000 | 0.4000 | 0.0000 | 0.9000 | 1.0440 | 0.7348 | 0.7348 | 0.8602 | 1.1948 | 0.8000 | |
| M-of-n | avg | 6.0500 | 6.1000 | 6.2000 | 6.0000 | 6.8500 | 7.5500 | 6.5500 | 6.2000 | 6.3500 | 7.2500 | 6.5000 |
| std | 0.2179 | 0.3000 | 0.4000 | 0.0000 | 0.4770 | 0.5895 | 0.4975 | 0.4000 | 0.4770 | 0.7665 | 0.5000 | |
| Congress | avg | 3.7500 | 3.8000 | 3.8500 | 3.7000 | 5.0500 | 5.8000 | 4.8500 | 3.9000 | 4.3500 | 5.2500 | 4.6000 |
| std | 0.9421 | 0.6782 | 0.8529 | 0.7810 | 1.0712 | 1.0770 | 0.6538 | 0.7000 | 0.8529 | 0.8874 | 0.6633 | |
| German | avg | 9.1500 | 10.2500 | 10.3500 | 10.0000 | 11.5500 | 11.7000 | 11.8500 | 10.2500 | 10.5500 | 11.6000 | 10.8500 |
| std | 2.2644 | 1.9462 | 2.1972 | 1.6432 | 1.6875 | 2.4920 | 2.4754 | 1.5452 | 2.0851 | 2.2891 | 2.1972 | |
| Wdbc | avg | 8.6000 | 7.9000 | 8.4000 | 8.4500 | 11.9000 | 11.9500 | 11.3500 | 8.6500 | 10.0000 | 11.7500 | 9.9000 |
| std | 1.5620 | 1.3748 | 2.6907 | 1.2440 | 1.1790 | 1.6576 | 1.6210 | 1.8241 | 1.5492 | 1.6993 | 1.4799 | |
| BreastEW | avg | 7.1000 | 8.2000 | 6.6000 | 8.1500 | 9.8000 | 9.7000 | 9.4500 | 8.3500 | 9.6500 | 9.8500 | 9.5000 |
| std | 1.2610 | 1.9647 | 1.6852 | 1.7110 | 1.3266 | 1.8466 | 1.5322 | 1.9046 | 2.0316 | 1.3143 | 1.6882 | |
| ionosphere | avg | 11.4500 | 13.0000 | 11.5500 | 12.8500 | 14.2000 | 15.2000 | 14.7000 | 13.3000 | 14.3500 | 14.0500 | 13.1000 |
| std | 2.4387 | 2.4495 | 2.7290 | 2.8509 | 2.0640 | 2.3367 | 2.5318 | 3.1953 | 2.5937 | 1.8296 | 1.9723 | |
| dermatology | avg | 12.5000 | 13.4500 | 14.5500 | 13.6000 | 16.3500 | 16.6500 | 15.6000 | 14.3000 | 15.9000 | 15.8000 | 15.2000 |
| std | 2.1095 | 1.0235 | 2.2467 | 1.4629 | 2.0561 | 2.0561 | 1.7720 | 1.7916 | 1.9723 | 1.9647 | 1.4697 | |
| cardiotocography | avg | 14.7500 | 15.4000 | 14.6000 | 15.1500 | 18.3500 | 16.8000 | 16.7000 | 16.1500 | 16.5000 | 17.0000 | 16.7000 |
| std | 2.1418 | 2.1071 | 2.8355 | 2.2864 | 1.9564 | 2.6192 | 2.9850 | 2.0069 | 4.1049 | 3.4928 | 2.5515 | |
| waveform | avg | 24.2667 | 24.5333 | 22.1667 | 25.9000 | 26.2000 | 23.8667 | 25.8667 | 24.9333 | 24.1333 | 24.4000 | 23.7333 |
| std | 2.7560 | 2.6424 | 2.7578 | 2.6752 | 3.2083 | 2.8952 | 2.3907 | 2.6068 | 2.4459 | 2.7031 | 2.2940 | |
| SPECTF | avg | 21.0667 | 21.1000 | 19.9667 | 22.2667 | 24.0333 | 22.3000 | 22.0333 | 21.1000 | 20.6667 | 22.4667 | 20.7667 |
| std | 3.0869 | 3.2285 | 3.1462 | 2.8860 | 2.6518 | 3.7784 | 4.0537 | 3.7537 | 4.5117 | 2.6043 | 3.3134 | |
| lung_cancer | avg | 12.5333 | 14.5667 | 14.6333 | 14.9333 | 19.9000 | 20.6000 | 18.4667 | 16.3000 | 18.4000 | 20.6000 | 17.8000 |
| std | 2.8605 | 1.8200 | 2.5623 | 2.1746 | 2.0388 | 1.9933 | 1.4545 | 2.5053 | 1.6452 | 1.6452 | 2.1354 | |
| Spambase | avg | 28.9667 | 29.4000 | 29.5333 | 28.9000 | 31.6000 | 28.6333 | 30.8667 | 29.4333 | 30.1000 | 28.7667 | 30.2000 |
| std | 3.5165 | 3.1686 | 2.6043 | 2.9023 | 4.1360 | 3.7192 | 3.2428 | 2.8129 | 3.7000 | 4.4847 | 3.3106 | |
| Sonar | avg | 24.4333 | 26.7333 | 24.1333 | 26.7667 | 30.0333 | 27.7333 | 28.0667 | 26.1667 | 27.1000 | 27.1000 | 27.5667 |
| std | 5.1360 | 4.5602 | 4.2719 | 4.2715 | 4.4533 | 3.7677 | 3.8896 | 3.7690 | 4.3386 | 4.5633 | 4.4698 | |
| Hillvalley | avg | 23.2000 | 31.8333 | 31.4333 | 29.2667 | 36.5667 | 35.4000 | 33.6000 | 31.6333 | 34.5000 | 35.8333 | 32.7333 |
| std | 4.0365 | 3.1946 | 4.4173 | 3.6600 | 3.7210 | 1.6042 | 2.1229 | 5.1282 | 4.7241 | 2.4506 | 2.8975 | |
| spectrometer | avg | 39.5333 | 45.4333 | 42.0667 | 43.6000 | 47.2000 | 45.0333 | 44.0333 | 43.4667 | 44.7667 | 47.3000 | 45.4333 |
| std | 4.5220 | 3.7566 | 3.4827 | 4.1199 | 5.2243 | 5.0165 | 4.8200 | 5.0315 | 4.5657 | 4.9406 | 3.9890 | |
| CNAE | avg | 456.0667 | 472.1333 | 452.4333 | 470.4333 | 515.0667 | 459.9333 | 453.3333 | 439.4667 | 452.2000 | 450.4000 | 453.0667 |
| std | 19.2595 | 25.3334 | 30.2442 | 18.7984 | 33.9136 | 46.1678 | 27.9360 | 25.5587 | 27.3927 | 30.2761 | 31.9749 | |
| Ranking |
| IBCOA Based on KNN vs. | p-Value | Winner | ||
|---|---|---|---|---|
| BCOA | 153.0 | 0.0 | IBCOA | |
| BAO | 171.0 | 0.0 | IBCOA | |
| BBBO | 139.5 | 13.5 | 0.00151 | IBCOA |
| BABC | 171.0 | 0.0 | IBCOA | |
| BBA | 171.0 | 0.0 | IBCOA | |
| BGOA | 171.0 | 0.0 | IBCOA | |
| BGWO | 168.0 | 3.0 | IBCOA | |
| BBSA | 171.0 | 0.0 | IBCOA | |
| BPSO | 171.0 | 0.0 | IBCOA | |
| BWOA | 171.0 | 0.0 | IBCOA |
| IBCOA Based on SVM vs. | p-Value | Winner | ||
|---|---|---|---|---|
| BCOA | 125.0 | 28.0 | 0.02016 | IBCOA |
| BAO | 152.5 | 18.5 | 0.00213 | IBCOA |
| BBBO | 125.0 | 46.0 | 0.02976 | IBCOA |
| BABC | 171.0 | 0.0 | IBCOA | |
| BBA | 171.0 | 0.0 | IBCOA | |
| BGOA | 171.0 | 0.0 | IBCOA | |
| BGWO | 160.5 | 10.5 | IBCOA | |
| BBSA | 171.0 | 0.0 | IBCOA | |
| BPSO | 171.0 | 0.0 | IBCOA | |
| BWOA | 167.0 | 4.0 | IBCOA |
| Benchmark | Measure | IBCOA | BAO | BBBO | BAVO |
|---|---|---|---|---|---|
| Exactly | avg | 1.0000 | 0.9955 | 1.0000 | 0.9990 |
| std | 0.0000 | 0.0091 | 0.0000 | 0.0054 | |
| Heart | avg | 0.9074 | 0.9074 | 0.9074 | 0.0054 |
| std | 0.0000 | 0.0000 | 0.0000 | 0.0000 | |
| M-of-n | avg | 1.0000 | 1.0000 | 1.0000 | 1.0000 |
| std | 0.0000 | 0.0000 | 0.0000 | 0.0000 | |
| Congress | avg | 0.9885 | 0.9885 | 0.9885 | 0.0000 |
| std | 0.0000 | 0.0000 | 0.0000 | 0.0000 | |
| German | avg | 0.8032 | 0.7935 | 0.8027 | 0.8028 |
| std | 0.0092 | 0.0113 | 0.0063 | 0.0083 | |
| Wdbc | avg | 0.9825 | 0.9825 | 0.9825 | 0.9825 |
| std | 0.0000 | 0.0000 | 0.0000 | 0.0000 | |
| BreastEW | avg | 0.9649 | 0.9649 | 0.9649 | 0.9646 |
| std | 0.0000 | 0.0000 | 0.0000 | 0.0016 | |
| Ionosphere | avg | 0.9404 | 0.9352 | 0.9347 | 0.9408 |
| std | 0.0101 | 0.0113 | 0.0077 | 0.0092 | |
| Dermatology | avg | 1.0000 | 1.0000 | 1.0000 | 1.0000 |
| std | 0.0000 | 0.0000 | 0.0000 | 0.0000 | |
| cardiotocography | avg | 0.8400 | 0.8164 | 0.8150 | 0.8563 |
| std | 0.0789 | 0.0567 | 0.0554 | 0.0626 | |
| KrVsKpEW | avg | 0.9828 | 0.9799 | 0.9823 | 0.9819 |
| std | 0.0035 | 0.0041 | 0.0023 | 0.0033 | |
| Waveform | avg | 0.8580 | 0.8537 | 0.8554 | 0.8561 |
| std | 0.0050 | 0.0066 | 0.0048 | 0.0053 | |
| SPECTF | avg | 0.8919 | 0.8890 | 0.8843 | 0.8890 |
| std | 0.0131 | 0.0155 | 0.0145 | 0.0136 | |
| Lung cancer | avg | 1.0000 | 1.0000 | 1.0000 | 1.0000 |
| std | 0.0000 | 0.0000 | 0.0000 | 0.0000 | |
| Spambase | avg | 0.9352 | 0.9315 | 0.9321 | 0.9332 |
| std | 0.0045 | 0.0038 | 0.0031 | 0.9332 | |
| Sonar | avg | 0.9905 | 0.9865 | 0.9929 | 0.9929 |
| std | 0.0117 | 0.0118 | 0.0109 | 0.0109 | |
| Hillvalley | avg | 0.6219 | 0.6277 | 0.6285 | 0.6331 |
| std | 0.0085 | 0.0069 | 0.0046 | 0.0062 | |
| spectrometer | avg | 0.6184 | 0.6274 | 0.6343 | 0.0062 |
| std | 0.0103 | 0.0075 | 0.0067 | 0.0062 | |
| CNAE | avg | 0.8941 | 0.8895 | 0.9011 | 0.8943 |
| std | 0.0185 | 0.0095 | 0.0102 | 0.0118 | |
| Ranking |
| Dataset | Metric | IBCOA | BAO | BBBO | BAVO |
|---|---|---|---|---|---|
| Exactly | avg | 0.0046 | 0.0092 | 0.0046 | 0.0056 |
| std | 0.0000 | 0.0093 | 0.0000 | 0.0055 | |
| Heart | avg | 0.0951 | 0.0953 | 0.0949 | 0.0949 |
| std | 0.0007 | 0.0007 | 0.0004 | 0.0004 | |
| M-of-n | avg | 0.0046 | 0.0047 | 0.0046 | 0.0046 |
| std | 0.0000 | 0.0002 | 0.0001 | 0.0001 | |
| Congress | avg | 0.0135 | 0.0138 | 0.0135 | 0.0136 |
| std | 0.0003 | 0.0005 | 0.0003 | 0.0004 | |
| German | avg | 0.2003 | 0.2092 | 0.2006 | 0.2001 |
| std | 0.0088 | 0.0110 | 0.0064 | 0.0080 | |
| Wdbc | avg | 0.0193 | 0.0198 | 0.0198 | 0.0196 |
| std | 0.0004 | 0.0006 | 0.0004 | 0.0004 | |
| BreastEW | avg | 0.0365 | 0.0371 | 0.0369 | 0.0369 |
| std | 0.0007 | 0.0007 | 0.0004 | 0.0016 | |
| Ionosphere | avg | 0.0638 | 0.0671 | 0.0680 | 0.0616 |
| std | 0.0110 | 0.0114 | 0.0075 | 0.0091 | |
| Dermatology | avg | 0.0032 | 0.0037 | 0.0036 | 0.0035 |
| std | 0.0005 | 0.0004 | 0.0004 | 0.0004 | |
| cardiotocography | avg | 0.1623 | 0.1858 | 0.1875 | 0.1458 |
| std | 0.0785 | 0.0566 | 0.0551 | 0.0622 | |
| Waveform | avg | 0.1465 | 0.1506 | 0.1489 | 0.1481 |
| std | 0.0049 | 0.0066 | 0.0049 | 0.0053 | |
| SPECTF | avg | 0.1112 | 0.1140 | 0.1191 | 0.1138 |
| std | 0.0130 | 0.0153 | 0.0143 | 0.0134 | |
| Lung cancer | avg | 0.0019 | 0.0024 | 0.0025 | 0.0023 |
| std | 0.0004 | 0.0003 | 0.0003 | 0.0004 | |
| Spambase | avg | 0.0694 | 0.0730 | 0.0726 | 0.0715 |
| std | 0.0047 | 0.0040 | 0.0030 | 0.0036 | |
| Sonar | avg | 0.0134 | 0.0176 | 0.0117 | 0.0112 |
| std | 0.0114 | 0.0116 | 0.0105 | 0.0105 | |
| Hillvalley | avg | 0.3795 | 0.3729 | 0.3724 | 0.3676 |
| std | 0.0085 | 0.0069 | 0.0046 | 0.0061 | |
| spectrometer | avg | 0.3824 | 0.3732 | 0.3666 | 0.3620 |
| std | 0.0100 | 0.0073 | 0.0066 | 0.0080 | |
| CNAE | avg | 0.1103 | 0.1144 | 0.1032 | 0.1098 |
| std | 0.0146 | 0.0094 | 0.0101 | 0.0116 | |
| Ranking |
| Dataset | Metric | IBCOA | BAO | BBBO | BAVO |
|---|---|---|---|---|---|
| Exactly | avg | 0.7450 | 0.7345 | 0.7420 | 0.7372 |
| std | 0.0000 | 0.0213 | 0.0112 | 0.0202 | |
| Heart | avg | 0.9241 | 0.9204 | 0.9259 | 0.9253 |
| std | 0.0000 | 0.0145 | 0.0000 | 0.0033 | |
| M-of-n | avg | 1.0000 | 1.0000 | 1.0000 | 1.0000 |
| std | 0.0000 | 0.0000 | 0.0000 | 0.0000 | |
| Congress | avg | 0.9885 | 0.9885 | 0.9885 | 0.9885 |
| std | 0.0000 | 0.0000 | 0.0000 | 0.0000 | |
| German | avg | 0.7695 | 0.7688 | 0.7690 | 0.7691 |
| std | 0.0022 | 0.0021 | 0.0020 | 0.0012 | |
| Wdbc | avg | 0.9649 | 0.9649 | 0.9649 | 0.9649 |
| std | 0.0000 | 0.0000 | 0.0000 | 0.0000 | |
| BreastEW | avg | 0.9456 | 0.9468 | 0.9468 | 0.9474 |
| std | 0.0035 | 0.0031 | 0.0022 | 0.0000 | |
| Ionosphere | avg | 0.9690 | 0.9643 | 0.9662 | 0.9648 |
| std | 0.0114 | 0.0087 | 0.0078 | 0.0070 | |
| Dermatology | avg | 1.0000 | 1.0000 | 1.0000 | 1.0000 |
| std | 0.0000 | 0.0000 | 0.0000 | 0.0000 | |
| cardiotocography | avg | 0.6676 | 0.6668 | 0.6643 | 0.6717 |
| std | 0.0090 | 0.0142 | 0.0050 | 0.0277 | |
| Waveform | avg | 0.8957 | 0.8905 | 0.8935 | 0.8932 |
| std | 0.0031 | 0.0032 | 0.0026 | 0.0022 | |
| SPECTF | avg | 0.8981 | 0.8919 | 0.9014 | 0.8971 |
| std | 0.0132 | 0.0126 | 0.0162 | 0.0077 | |
| Lung cancer | avg | 1.0000 | 1.0000 | 1.0000 | 1.0000 |
| std | 0.0000 | 0.0000 | 0.0000 | 0.0000 | |
| Spambase | avg | 0.8966 | 0.8965 | 0.8956 | 0.8955 |
| std | 0.0036 | 0.0032 | 0.0030 | 0.0044 | |
| Sonar | avg | 0.9437 | 0.9429 | 0.9468 | 0.9421 |
| std | 0.0179 | 0.0158 | 0.0147 | 0.0133 | |
| Hillvalley | avg | 0.4612 | 0.4656 | 0.4656 | 0.4689 |
| std | 0.0015 | 0.0023 | 0.0025 | 0.0032 | |
| spectrometer | avg | 0.5171 | 0.5302 | 0.5305 | 0.5336 |
| std | 0.0103 | 0.0072 | 0.0062 | 0.0070 | |
| CNAE | avg | 0.9090 | 0.9196 | 0.9227 | 0.9073 |
| std | 0.0128 | 0.0091 | 0.0063 | 0.0092 | |
| Ranking |
| Dataset | Metric | IBCOA | BAO | BBBO | BAVO |
|---|---|---|---|---|---|
| Exactly | avg | 0.2572 | 0.2680 | 0.2604 | 0.2652 |
| std | 0.0003 | 0.0217 | 0.0116 | 0.0205 | |
| Heart | avg | 0.0791 | 0.0829 | 0.0772 | 0.0779 |
| std | 0.0080 | 0.0143 | 0.0000 | 0.0031 | |
| M-of-n | avg | 0.0047 | 0.0048 | 0.0048 | 0.0048 |
| std | 0.0002 | 0.0003 | 0.0000 | 0.0002 | |
| Congress | avg | 0.0137 | 0.0138 | 0.0138 | 0.0138 |
| std | 0.0006 | 0.0005 | 0.0005 | 0.0004 | |
| German | avg | 0.2320 | 0.2328 | 0.2314 | 0.2320 |
| std | 0.0016 | 0.0016 | 0.0017 | 0.0009 | |
| Wdbc | avg | 0.0376 | 0.0375 | 0.0376 | 0.0371 |
| std | 0.0005 | 0.0010 | 0.0005 | 0.0005 | |
| BreastEW | avg | 0.0562 | 0.0549 | 0.0554 | 0.0544 |
| std | 0.0035 | 0.0033 | 0.0020 | 0.0007 | |
| Ionosphere | avg | 0.0340 | 0.0389 | 0.0373 | 0.0385 |
| std | 0.0111 | 0.0086 | 0.0075 | 0.0071 | |
| Dermatology | avg | 0.0037 | 0.0041 | 0.0040 | 0.0037 |
| std | 0.0006 | 0.0006 | 0.0004 | 0.0005 | |
| cardiotocography | avg | 0.3333 | 0.3341 | 0.3367 | 0.3290 |
| std | 0.0093 | 0.0147 | 0.0050 | 0.0275 | |
| Waveform | avg | 0.1093 | 0.1140 | 0.1119 | 0.1119 |
| std | 0.0031 | 0.0030 | 0.0028 | 0.0024 | |
| SPECTF | avg | 0.1075 | 0.1116 | 0.1026 | 0.1065 |
| std | 0.0130 | 0.0127 | 0.0160 | 0.0075 | |
| Lung cancer | avg | 0.0022 | 0.0026 | 0.0027 | 0.0023 |
| std | 0.0005 | 0.0005 | 0.0004 | 0.0004 | |
| Spambase | avg | 0.1075 | 0.1076 | 0.1084 | 0.1085 |
| std | 0.0037 | 0.0032 | 0.0031 | 0.0043 | |
| Sonar | avg | 0.0599 | 0.0607 | 0.0572 | 0.0614 |
| std | 0.0175 | 0.0154 | 0.0143 | 0.0130 | |
| Hillvalley | avg | 0.5358 | 0.5320 | 0.5318 | 0.5280 |
| std | 0.0016 | 0.0022 | 0.0025 | 0.0032 | |
| spectrometer | avg | 0.4820 | 0.4687 | 0.4685 | 0.4650 |
| std | 0.0103 | 0.0071 | 0.0060 | 0.0068 | |
| CNAE | avg | 0.0955 | 0.0846 | 0.0818 | 0.0968 |
| std | 0.0127 | 0.0089 | 0.0063 | 0.0091 | |
| Ranking |
Disclaimer/Publisher’s Note: The statements, opinions and data contained in all publications are solely those of the individual author(s) and contributor(s) and not of MDPI and/or the editor(s). MDPI and/or the editor(s) disclaim responsibility for any injury to people or property resulting from any ideas, methods, instructions or products referred to in the content. |
© 2024 by the authors. Licensee MDPI, Basel, Switzerland. This article is an open access article distributed under the terms and conditions of the Creative Commons Attribution (CC BY) license (https://creativecommons.org/licenses/by/4.0/).
Share and Cite
Sorour, S.E.; Hassan, L.; Abohany, A.A.; Hussien, R.M. An Improved Binary Crayfish Optimization Algorithm for Handling Feature Selection Task in Supervised Classification. Mathematics 2024, 12, 2364. https://doi.org/10.3390/math12152364
Sorour SE, Hassan L, Abohany AA, Hussien RM. An Improved Binary Crayfish Optimization Algorithm for Handling Feature Selection Task in Supervised Classification. Mathematics. 2024; 12(15):2364. https://doi.org/10.3390/math12152364
Chicago/Turabian StyleSorour, Shaymaa E., Lamia Hassan, Amr A. Abohany, and Reda M. Hussien. 2024. "An Improved Binary Crayfish Optimization Algorithm for Handling Feature Selection Task in Supervised Classification" Mathematics 12, no. 15: 2364. https://doi.org/10.3390/math12152364
APA StyleSorour, S. E., Hassan, L., Abohany, A. A., & Hussien, R. M. (2024). An Improved Binary Crayfish Optimization Algorithm for Handling Feature Selection Task in Supervised Classification. Mathematics, 12(15), 2364. https://doi.org/10.3390/math12152364

