Next Article in Journal
A Novel Price Prediction Service for E-Commerce Categorical Data
Next Article in Special Issue
Neural Network Trajectory Tracking Control on Electromagnetic Suspension Systems
Previous Article in Journal
Sums Involving the Digamma Function Connected to the Incomplete Beta Function and the Bessel functions
Previous Article in Special Issue
Positive Periodic Solution for Pipe/Tank Flow Configurations with Friction
 
 
Font Type:
Arial Georgia Verdana
Font Size:
Aa Aa Aa
Line Spacing:
Column Width:
Background:
Article

Generalized Halanay Inequalities and Relative Application to Time-Delay Dynamical Systems

1
Software Engineering Institute of Guangzhou, Guangzhou 510990, China
2
Faculty of Finance, City University of Macau, Macau 999078, China
3
School of Mathematical and Computational Science, Hunan University of Science and Technology, Xiangtan 411201, China
4
School of Economics, Jinan University, Guangzhou 510632, China
5
School of Mathematics and Information Science, Guangzhou University, Guangzhou 510006, China
6
School of Science and Engineering, The Chinese University of Hong Kong, Shenzhen 518172, China
*
Authors to whom correspondence should be addressed.
Mathematics 2023, 11(8), 1940; https://doi.org/10.3390/math11081940
Submission received: 2 April 2023 / Revised: 16 April 2023 / Accepted: 19 April 2023 / Published: 20 April 2023

Abstract

A class of generalized Halanay inequalities is studied via the Banach fixed point method and comparison principle. The conditions to ensure the boundedness and stability of the zero solution are obtained in this study. This research provides a new approach to the study of the boundedness and stability of Halanay inequality. Numerical examples and simulation results verify the validity and superiority of the conclusions obtained in this study.

1. Introduction

Dynamical systems are applied in a wide range of fields, such as medicine physics, neural networks, biology, and mathematical finance. In the theory of dynamical systems, boundedness and stability are the most extensively studied concepts. In the research of natural science, social science, and engineering technology, the future state of systems depends not only on the current state but also on the past state. Dynamical systems with various delays are considered. Therefore, studies on the boundedness and stability of delayed dynamical systems are extensive. Recently, as a generalization of dynamical systems, many authors studied the stability of Halanay inequality systems. To analyze the boundedness and stability of the following dynamical systems with delay τ ,
d x ( t ) d t = [ a x ( t ) + b x ( t τ ) ] , t t 0 ,
Halanay proposed the Halanay inequalities (1) in [1].
D + x ( t ) λ x ( t ) + δ sup t τ ( t ) s t x ( s )
Here, D + x ( t ) is the upper-right Dini derivative and is defined as
D + x ( t ) = lim sup σ 0 + x ( t + σ ) x ( t ) σ .
Subsequently, Halanay obtained the following Lemma 1.
Lemma 1
(Halanay’s inequality). Let λ > δ . If x ( t ) satisfies functional differential inequalities (1), then there exist γ > 0 and k > 0 such that x ( t ) k e γ ( t t 0 ) for t t 0 .
The authors in [2,3,4,5,6] generalized the Halanay inequality as follows:
D + u ( t ) γ ( t ) α ( t ) u ( t ) + β ( t ) sup t τ ( t ) s t u ( s ) , t t 0
By means of (3), many studies have been conducted. In 2004, Tian [2] researched the boundedness and exponential stability (ES) of dynamic systems with constant delays. In 2008, L. Wen [3] obtained the dissipativity results of VFDEs by applying the generalization of Halanay’s inequality. In 2011, based on [3], B. Liu [4] considered the boundedness and ES of neural networks with unbounded delays. In 2015, L.V. Hien [5] considered the boundedness and global generalized ES of nonlinear nonautonomous systems with time delays. In 2019, D. Ruan [6] studied the boundedness and ES of (3) by integral inequalities. Furthermore, the authors in [7,8] used the inequality (3) to study stochastic differential systems.
When studying the stability of dynamical systems, most studies (such as [9,10,11,12,13,14,15,16]) use Lyapunov’s direct method. However, there are many problems that make this method inappropriate. For example, Lyapunov’s direct method usually requires the boundedness of delays. Recently, Burton and authors ([17,18,19,20,21]) studied the stability of various dynamical systems using the fixed point method. The results show that the fixed point method can overcome many problems in the study of the stability of dynamical systems.
Lemma 2
(Banach fixed point theorem). Let ( X , d ) be a nonempty complete metric space. Let T : X X be a compressed map on X. That is, there exists a non-negative real number q < 1 , such that for all x , y X , there are d ( T ( x ) , T ( y ) ) q · d ( x , y ) Then, the mapping T has and has only one immobile point x within X.
Based on the existing discussion, we also study the inequality (3) and derive new generalized ES and boundedness conditions using the fixed point method. The obtained results improve and generalize the conclusions of existing papers (see the examples in Section 4).
The remaining part of this paper is organized as follows. In Section 2, we introduce the generalized Halanay’s inequality system and provide the results of some of the existing studies. In Section 3, the main theoretical results are proposed and proved. Examples with numerical simulations are illustrated in Section 4. The conclusions are given in Section 5.

2. Preliminaries

Let R = ( , + ) , R + = ( 0 , + ) , C ( A , Ω ) be a continuous function from A to Ω .
Consider the generalized Halanay’s inequality with external perturbation
D + x ( t ) θ ( t ) λ ( t ) x ( t ) + δ ( t ) sup t τ ( t ) s t x ( s ) , t t 0 , x ( t ) = | ϕ ( t ) | , t t 0 .
Here, λ ( t ) 0 , δ ( t ) 0 and θ ( t ) 0 . τ ( t ) is a time delay function.
Many experts have studied the boundedness and exponential stability of the system (4). See details in Lemmas 3–6.
Lemma 3
(L. Wen [3]). If x ( t ) 0 satisfies functional differential inequality (4), and when t t 0 , the continuous functions θ ( t ) 0 , δ ( t ) 0 , λ ( t ) 0 and τ ( t ) 0 exist. If there is σ > 0 such that
λ ( t ) + δ ( t ) σ < 0 for t t 0 ,
then we have
x ( t ) θ * σ + G e φ * ( t t 0 ) , t t 0 ,
where G = sup ξ t 0 | ϕ ( ξ ) | and θ * = sup t t 0 | θ ( t ) | . φ * 0 is defined as
φ * = inf t t 0 { φ ( t ) : φ ( t ) λ ( t ) + δ ( t ) e φ ( t ) τ ( t ) = 0 } .
Furthermore, when t τ ( t ) as t , we have
x ( t ) θ * σ + G , t t 0 .
Based on [3], B. Liu ([4]) further studied the boundedness and stability of the system (4) and obtained the following conclusion.
Lemma 4
(B. Liu [4]). If x ( t ) 0 , t ( , + ) satisfies the functional differential inequality (4), and all conditions of Lemma 4 are satisfied, then we have
x ( t ) θ * σ + { sup s t 0 e φ * ( s t 0 ) x ( s ) θ * σ } × e φ * ( t t 0 ) , t t 0 .
Furthermore, when t τ ( t ) as t , we have
x ( t ) m a x { θ * σ , G } , t t 0 .
L.V. Hien [5] considered the boundedness and global generalized ES of Halanay-type nonautonomous functional differential inequalities and obtained the following conclusion.
Lemma 5
(L.V. Hien [5]). Let T * = inf { T τ e ν : sup t T δ ( t ) λ ( t ) < 1 } , where τ e ν : = inf { τ t 0 : t τ ( t ) t 0 , t τ } ; define ϱ = sup t T * δ ( t ) λ ( t ) , I ( λ ) = max { sup t T * t τ ( t ) t λ ( s ) d s } and β * is the unique positive solution of the scalar equation H ( β ) = β + ϱ e β I ( λ ) 1 = 0 ; the factor N was given by N = exp β * t 0 T * λ ( s ) d s . Suppose the continuous function x ( t ) 0 ,   t ( , + ) satisfies the inequality (4). If
(A.1)
lim t + ( t τ ( t ) ) = + ;
(A.2)
lim t + t 0 t λ ( s ) d s = + ; ;
(A.3)
sup t t 0 t τ ( t ) t λ ( s ) d s < + ;
(A.4)
sup t t 0 δ ( t ) λ ( t ) < 1 ;
then, the following conclusion is derived.
x ( t ) N ϕ θ λ 1 δ 0 + exp β * t 0 t λ ( s ) d s + θ λ 1 δ 0 , t t 0 ,
where θ λ = sup t t 0 θ ( t ) λ ( t ) , δ 0 = sup t t 0 δ ( t ) λ ( t ) .
In addition, D Ruan [6] researched the boundedness and ES of inequality (4) by integral inequalities and obtained the following conclusion.
Lemma 6
(D. Ruan [6]). Let x ( t ) 0 , t ( , + ) be a continuous functional satisfying inequality (4). If the assumptions A.1–A.4 hold,
(A.1)
lim t + t 0 t λ ( s ) d s = + ; ;
(A.2)
lim t + ( t τ ( t ) ) = + ;
(A.3)
sup t t 0 δ ( t ) λ ( t ) : = δ < 1 ;
(A.4)
sup t t 0 t τ ( t ) t λ ( s ) d s : = N < + ;
(A.5)
There exists a number ι 0 such that
t 0 t e s t λ ( u ) d u θ ( s ) d s ι ;
then, there exists a constant θ ( 0 , 1 ] such that
x ( t ) ϕ exp θ t 0 t λ ( s ) d s + ι 1 δ , t ( , + ) .
Our aim here is to generalize the above Lemma and show that some of the conditions for time delays and coefficients are unnecessary.

3. Main Results

We use the Banach fixed point method to study the boundedness of inequality (4) in this study. Through the analysis, it can be observed that the conclusions of the Halanay inequality in this study will improve the results of many related studies.
Theorem 1.
Let the continuous function x ( t ) satisfy the inequality (4). There exists a continuous function h ( t ) : [ 0 , + ) R + . If the following assumptions hold,
(H.1)
lim t + t 0 t h ( s ) d s = + ;
(H.2)
there exists a positive number β such that
| h ( s ) λ ( s ) | + e β s τ ( s ) s h ( μ ) d μ | δ ( s ) | ( 1 β ) h ( s ) ;
(H.3)
there exists 0 < α < 1 such that
sup t t 0 t 0 t e s t h ( μ ) d μ [ | h ( s ) λ ( s ) | + | δ ( s ) | ] d s α < 1 ;
(H.4)
there exists ρ > 0 such that
t 0 t e s t h ( u ) d u θ ( s ) d s ρ ;
then,
x ( t ) ϕ exp β t 0 t h ( s ) d s + ρ 1 α , t t 0 ,
where ϕ = sup s t 0 | ϕ ( s ) | .
Proof. 
Define the following delay differential equations:
When t t 0 , x ( t ) = | ϕ ( t ) | . Moreover, when t t 0
d x ( t ) = ( θ ( t ) λ ( t ) x ( t ) + δ ( t ) sup t τ ( t ) s t x ( s ) ) d t .
Considering the derivative of t 0 s x ( s ) , we obtain
x ( t ) = ϕ ( t 0 ) e t 0 t h ( s ) d s + t 0 t e s t h ( u ) d u δ ( s ) sup s τ ( s ) u s x ( u ) d s + t 0 t e s t h ( u ) d u θ ( s ) d s , t t 0 .
Denote by S a complete metric space C ( R , R ) = { x ( t ) C ( R , R ) | x = sup t R | x ( t ) | < + } .
Moreover, ψ ( s ) = | ϕ ( s ) | for s ( , t 0 ] . Additionally, when t t 0 , we have
ψ ( t ) ϕ exp β t 0 t h ( s ) d s + ρ 1 α .
where ρ and α were introduced previously.
Define an operator Ψ : S S by ( π x ) ( t ) = ϕ ( s ) for t ( , t 0 ] and for t t 0 ,
( Ψ x ) ( t ) = | ϕ ( t 0 ) | e t 0 t h ( μ ) d μ + t 0 t e s t h ( μ ) d μ θ ( s ) d s + t 0 t e s t h ( μ ) d μ [ h ( s ) λ ( s ) ] x ( s ) d s + t 0 t e s t h ( μ ) d μ δ ( s ) sup s τ ( s ) ν s x ( ν ) d s .
Ψ is continuous on ( , + ) . Furthermore, we show that Ψ ( S ) S .
For any x ( t ) S and t t 0 , from (H.1) to (H.4) and (6), we have
( π x ) ( t ) = | ϕ ( t 0 ) | e t 0 t h ( μ ) d μ + t 0 t e s t h ( μ ) d μ θ ( s ) d s + t 0 t e s t h ( μ ) d μ [ h ( s ) λ ( s ) ] x ( s ) d s + t 0 t e s t h ( μ ) d μ δ ( s ) sup s τ ( s ) ν s x ( ν ) d s ρ + ϕ e t 0 t h ( μ ) d μ + t 0 t e s t h ( μ ) d μ | h ( s ) λ ( s ) | ( ϕ e β t 0 s h ( μ ) d μ + ρ 1 α ) d s + t 0 t e s t h ( μ ) d μ | δ ( s ) | ( ϕ e β t 0 s τ ( s ) h ( μ ) d μ + ρ 1 α ) d s ρ + ϕ e t 0 t h ( μ ) d μ + α ρ 1 α + ϕ t 0 t e t 0 t h ( μ ) d μ e t 0 s h ( μ ) d μ ( | h ( s ) λ ( s ) | e β t 0 s h ( μ ) d μ + | δ ( s ) | e β t 0 s τ ( s ) h ( μ ) d μ ) d s ρ + ϕ e t 0 t h ( μ ) d μ + α ρ 1 α + ϕ e t 0 t h ( μ ) d μ t 0 t e ( 1 β ) t 0 s h ( μ ) d μ ( 1 β ) h ( s ) d s = ρ + ϕ e t 0 t h ( μ ) d μ + α ρ 1 α + ϕ e t 0 t h ( μ ) d μ ( e ( 1 β ) t 0 t h ( μ ) d μ 1 ) ϕ exp β t 0 t h ( s ) d s + ρ 1 α .
Therefore, from the above analysis, we arrive at the conclusion that Ψ ( S ) S .
In addition, we prove that the mapping Ψ is contractive. For ξ , η S , we can obtain
sup t t 0 | ( Ψ ξ ) ( t ) ( Ψ η ) ( t ) | sup t t 0 | ( ( ξ ) ( t ) ( η ) ( t ) ) t 0 t e s t h ( μ ) d μ ( | h ( s ) λ ( s ) | + | δ ( s ) | ) d s α sup t t 0 | ( ( ξ ) ( t ) ( η ) ( t ) ) .
which implies
sup t t 0 | ( Ψ ξ ) ( t ) ( Ψ η ) ( t ) | α sup t t 0 | ( ( ξ ) ( t ) ( η ) ( t ) ) .
As α ( 0 , 1 ) , we know that the mapping Ψ is a contractive by (8). As a result, based on the contractive mapping principle, there exists a unique fixed point x ( t ) for Ψ , which is a solution of inequality (4) with x ( s ) = | ϕ ( s ) | on s ( , t 0 ] and x ( t ) ϕ exp β t 0 t h ( s ) d s + ρ 1 α on t [ t 0 , + ) . This completes the proof. □
Remark 1.
As can be seen from the proof of Theorem 1, the conclusion of this paper does not require the time lag to be bounded, so it overcomes the difficulties encountered in Lyapunov’s direct method.
If we order h ( s ) λ ( s ) in Theorem 1, we obtain Theorem 2.
Theorem 2.
Let x ( t ) 0 be a continuous function satisfying (4). If the assumptions H.1–H.4 hold.
(H.1)
lim t + t 0 t λ ( s ) d s = + ;
(H.2)
there exists a positive number β such that
e β s τ ( s ) s λ ( μ ) d μ | δ ( s ) | ( 1 β ) λ ( s ) ;
(H.3)
there exists 0 < α < 1 such that
sup t t 0 t 0 t e s t λ ( μ ) d μ | δ ( s ) | d s α < 1 ;
(H.4)
there exists ρ > 0 such that
t 0 t e s t λ ( u ) d u θ ( s ) d s ρ ;
then,
x ( t ) ϕ exp β t 0 t λ ( s ) d s + ρ 1 α , t t 0 ,
where ϕ = sup s t 0 | ϕ ( s ) | .
Remark 2.
If we let θ ( t ) = 0 , we obtain exponential stability.
Remark 3.
We do not require the boundedness of the time delay τ ( t ) . In addition, we also do not require t τ ( t ) , as t , which improves the result of many previous studies. For example, Refs. [3,4,5,6].
Remark 4.
In Theorem 1, we do not require λ ( t ) > δ ( t ) . This considerably improves the conclusions of the Refs. [1,3,4,6]. We do not require the external perturbation θ ( t ) to be bounded, which improves the conclusion of previously published Refs. [3,4]. Moreover, we do not require δ ( t ) λ ( t ) and θ ( t ) λ ( t ) to have an upper bound, which improves the results of the Refs. [5,6].

4. Examples

In this section, some examples and simulations are given to illustrate our main results.
Example 1.
Consider a delay differential system
d x ( t ) = [ t + 1 2 t x ( t ) + 0.8 e 1.2 t x ( t 1 2 + t ) ] d t , t 0 .
When t [ 2 , 0 ] , x ( t ) = 10 . Let h ( t ) λ ( t ) = 2 t , δ ( t ) = 0.8 e 1.2 t , and θ ( t ) = t + 1 . Let β = 0.6 ; then,
e 0.6 s 1 2 + s s 2 μ d μ ( 0.8 e 1.2 s ) = e 0.6 [ 2 s 2 + s 1 ( 2 + s ) 2 ] ( 0.8 e 1.2 s ) ( 1 0.6 ) λ ( s ) = 0.8 s .
Because
sup t 0 0 t e s t 2 μ d μ | 0.8 e 1.2 s | d s 0.4 e 1.2 < 1 .
So, α = 0.4 e 1.2 .
In addition,
0 t e s t h ( u ) d u θ ( s ) d s = 0 t e t 2 + s 2 ( s + 1 ) d s = e t 2 ( e t 2 2 + π e r f i ( t ) 2 1 2 ) , t 0 .
where the function erfi(t) is a imaginary error function. Figure 1 is the graph of function f ( x ) = e x 2 ( e x 2 2 + π erfi ( x ) 2 1 2 ) .
Additionally, f ( t ) = e t 2 ( e t 2 2 + π e r f i ( t ) 2 1 2 ) 0.9 . For
0 t e s t h ( u ) d u θ ( s ) d s = e t 2 ( e t 2 2 + π e r f i ( t ) 2 1 2 ) 0.9 , t 0 .
So, ρ = 0.9 . By Theorem 1, we have
x ( t ) 10 e 0.6 t 2 + 0.9 1 0.4 e 1.2
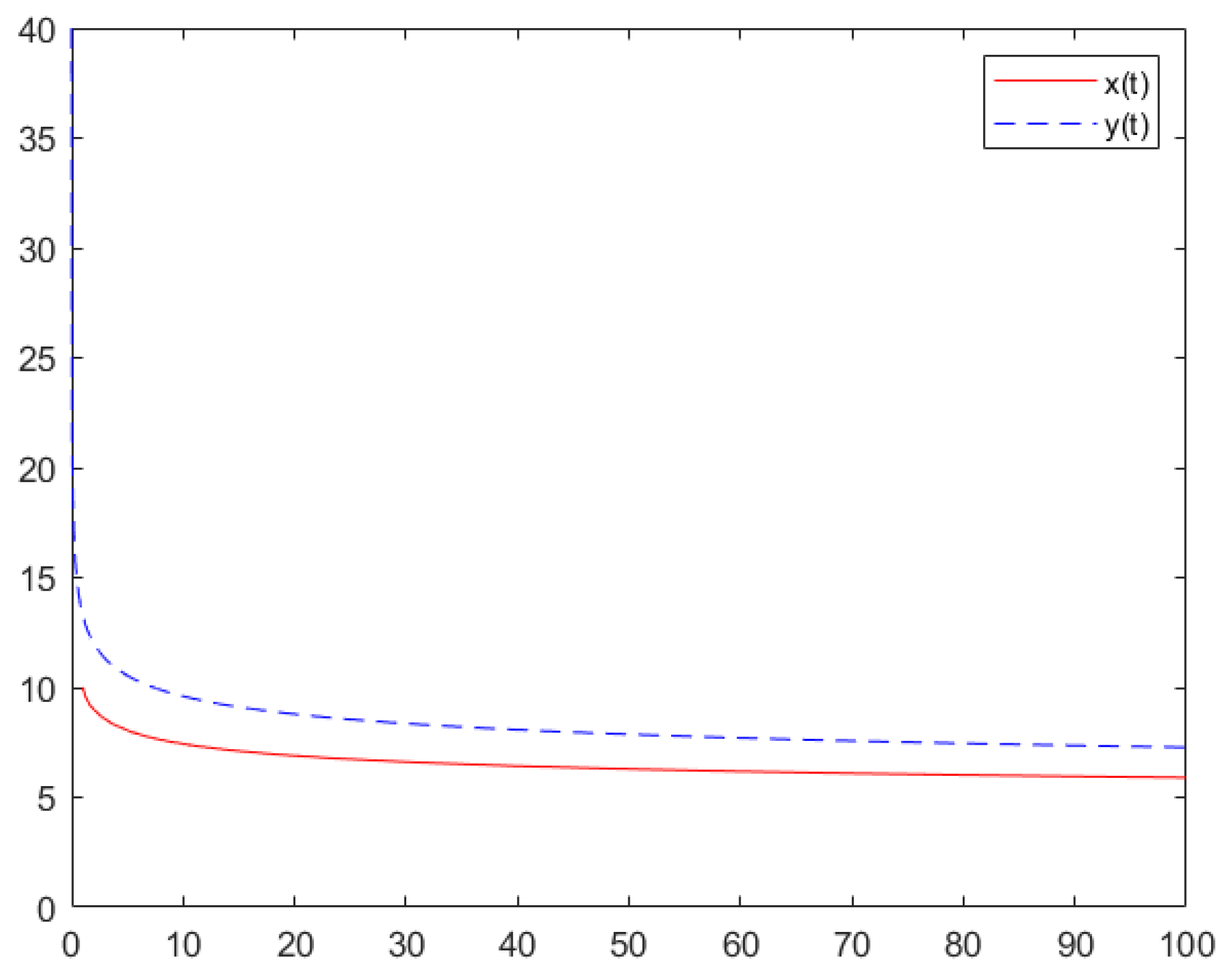
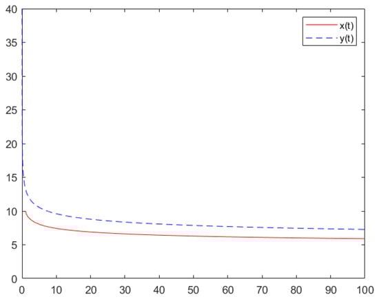
The simulation result presented in Figure 2 shows the validity of our theoretical results. Figure 2 is the graph of function x ( t ) and y ( t ) = 10 e 0.6 t 2 + 0.9 1 0.4 e 1.2 .
Remark 5.
The Refs. [3,4] required that λ ( t ) + δ ( t ) ϑ < 0 ( t 0 , ϑ is a positive constant) and θ ( t ) > 0 is bounded. The Ref. [5] asked for sup t 0 θ ( t ) λ ( t ) < + . Obviously, in Example 1, λ ( 0 ) + δ ( 0 ) = 0 , lim t + θ ( t ) = + and sup t 0 θ ( t ) λ ( t ) = + . Thus, the Refs. [3,4,5] are invalid for Example 1.
Remark 6.
Let h ( t ) = 3 t ; then, h ( t ) λ ( t ) = t . Let β = 0.4 ; then,
e 0.4 s 1 2 + s s 3 μ d μ ( 0.8 e 1.2 s ) + s ( 1 0.4 ) h ( s ) = 1.8 s ,
and sup t 0 { 0 t e s t 3 μ d μ | 0.8 e 1.2 s | d s } 4 15 e 1.2 = α . In addition, when t ≈ 0.994085,
sup t 0 0 t e s t h ( u ) d u θ ( s ) d s = max { 0.333333 + 0.723601 e 1.5 t 2 e r f i ( 1.22474 t ) 0.333333 e 1.5 t 2 } = 0.668644 = ρ .
So, ρ = 0.668644 . By Theorem 1, we have.
x ( t ) 10 e 0.4 t 2 + 0.668644 1 4 15 e 1.2
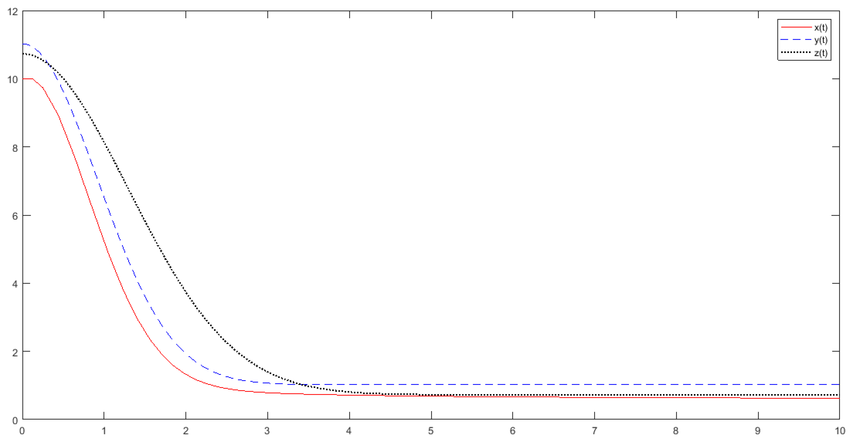
The simulation result presented in Figure 3 shows the validity of our theoretical result. Figure 3 is the graph of function x ( t ) , y ( t ) = 10 e 0.6 t 2 + 0.9 1 0.4 e 1.2 and z ( t ) = 10 e 0.4 t 2 + 0.668644 1 4 15 e 1.2 .
From Figure 3, it can be observed that the result of Theorem 1 is better than that of the Ref. [6], owing to the choice of an appropriate h ( t ) function. In fact, in Theorem 1, the flexibility to choose the h ( t ) function makes the study easier and the results better.
Example 2.
Consider a delay differential system
d x ( t ) = ( 1 t 1 t x ( t ) + 0.8 e 0.2 ln 2 1 t x ( t t 2 ) ) d t , t 1 .
When t [ 0 , 1 ] , x ( t ) = 10 , let h ( t ) λ ( t ) = 1 t , δ ( t ) = 0.8 e 0.2 ln 2 1 t and θ ( t ) = 1 t . Obviously, β = 0.2 .
For sup t 2 t 0 t e s t 1 μ d μ ( 0.8 e 0.2 ln 2 ) d s 0.8 e 0.2 ln 2 < 1 , so α = 0.8 e 0.2 ln 2 .
In addition, when t 1 ,
1 t e s t λ ( u ) d u θ ( s ) d s = 1 t e s t 1 u d u 1 s d s = 1 1 t < 1 = ρ .
Hence, by Theorem 1, we have
x ( t ) 10 e 0.2 ln t + 1 1 0.8 e 0.2 ln 2 .
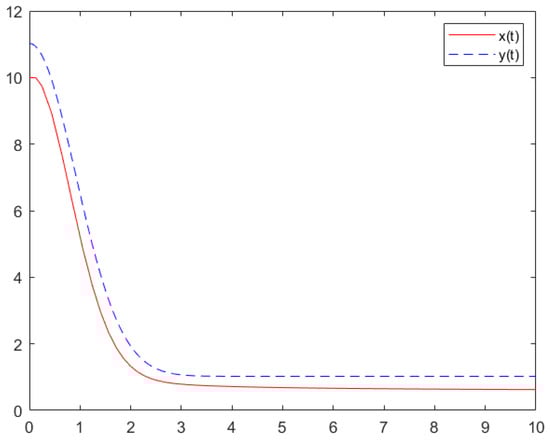
Figure 4 is the graph of function x ( t ) and y ( t ) = 10 e 0.2 ln t + 1 1 0.8 e 0.2 ln 2 .
Remark 7.
The Ref. [2] is invalid because τ ( t ) = t 2 is unbounded.

5. Conclusions

We used the fixed point method to study new types of generalized Halanay inequalities and obtained some sufficient conditions. The contributions of this study are as follows:
1. It proposes a novel approach to study the boundedness and stability of the Halanay inequality by using the fixed point method, as well as to verify the main conclusions of a paper using a numerical simulation. Simultaneously, the research of this paper extends the methods and ideas of the Halanay inequality.
2. This study relaxes the requirements of time delays and coefficients. For example, we do not require the boundedness of the time delay τ ( t ) . In addition, it is not necessary that t τ ( t ) , as t . Moreover, λ ( t ) > δ ( t ) is not required.
3. The fixed point method is used to improve and extend the results of many previous studies; for example, [1,2,3,4,5,6] (See Remarks 2, 3 and 5–7 for more details).
4. Unlike most of the previously published papers, this paper verifies the reliability of the conclusion and the superiority of related studies through examples and numerical simulation.
5. Because it is not always easy to find the h ( s ) that satisfies the condition of Theorem 1, there is room for more optimization of the conclusions of this paper. In addition, this study can be extended to the study of stochastic dynamical systems, which is also the direction of the group’s future research.

Author Contributions

C.W. completed the writing of the article and the software realization of the numerical simulation. X.L., F.J. and H.M. provided effective guidance for the research idea and the proofreading process of the article and suggestions for the application of the research conclusions of the article. C.W., R.L. and H.C. completed the numerical simulation. C.W., X.L. and F.J. provided numerical simulation support in the revised version of the paper. All authors have read and agreed to the published version of the manuscript.

Funding

This research was funded by National Natural Science Foundation of China (Grant Nos. 71471075, 11501373, 11701380), Natural Science Foundation of Guangdong (No. 2016A030313542), Foundation of Characteristic innovation project of universities in Guangdong Province (NATURAL SCIENCE) (No. 2018KTSCX339 and 2021KQNCX130) and Project of educational science planning of Guangdong Province (2022GXJK085).

Data Availability Statement

All data used to support the findings of this study are included in the article.

Acknowledgments

The authors would like to thank the anonymous reviewers for their valuable comments and suggestions which have improved the quality of this paper. Furthermore, the authors would like to thank Jianhui Yang of South China University of Technology for his guidance on this research.

Conflicts of Interest

The authors declare that they have no known competing financial interests or personal relationships that could have appeared to influence the work reported in this paper.

References

  1. Halanay, A. Differential Euqations; Academic Press: New York, NY, USA, 1996. [Google Scholar]
  2. Tian, H.; Fan, L.; Xiang, J. Numerical dissipativity of multistep methods for delay differential equations. Appl. Math. Comput. 2007, 188, 934–941. [Google Scholar] [CrossRef]
  3. Wen, L.; Yu, Y.; Wang, W. Generalized Halanay inequalities for dissipativity of Volterra functional differential equations. J. Math. Anal. Appl. 2008, 347, 169–178. [Google Scholar] [CrossRef]
  4. Liu, B.; Lu, W.; Chen, T. Generalized Halanay inequalities and their applications to neural networks with unbounded time-varying delays. IEEE Trans. Neural Netw. 2011, 22, 1508–1513. [Google Scholar] [CrossRef] [PubMed]
  5. Hien, L.; Phat, V.; Trinh, H. New generalized Halanay inequalities with applications to stability of nonlinear non-autonomous time-delay systems. Nonlinear Dyn. 2015, 82, 563–575. [Google Scholar] [CrossRef]
  6. Ruan, D.; Liu, Y. Generalized Halanay inequalities with applications to generalized exponential stability and boundedness of time-delay systems. Math. Probl. Eng. 2019, 9, 1–7. [Google Scholar] [CrossRef]
  7. Wang, T.; Zhou, W.; Zha, D.; Zhao, S. Exponential synchronization analysis and Control for discrete-time uncertain delay complex networks with stochastic effects. Math. Probl. Eng. 2012, 7, 1–14. [Google Scholar] [CrossRef]
  8. Fang, Z.; Huang, X.; Tan, X. Stability of stochastic differential switching systems with time-delay and impulsive effects. Math. Probl. Eng. 2018, 5, 1–9. [Google Scholar] [CrossRef]
  9. Rao, R.; Lin, Z.; Ai, X.; Wu, J. Synchronization of epidemic systems with Neumann boundary value under delayed impulse. Mathematics 2022, 10, 2064. [Google Scholar] [CrossRef]
  10. Wei, H.; Zhu, Q. Stability criteria for impulsive stochastic functional differential systems with distributed-delay dependent impulsive effects. IEEE Trans. Syst. Man Cybern. Syst. 2021, 51, 2027–2032. [Google Scholar]
  11. Zhu, Q.; Kong, F.; Cai, Z. Special Issue “Advanced Symmetry Methods for Dynamics, Control, Optimization and Applications”. Symmetry 2023, 15, 26. [Google Scholar] [CrossRef]
  12. Zhao, Y.; Wang, L. Practical exponential stability of impulsive stochastic food chain system with time-varying delays. Mathematics 2023, 11, 147. [Google Scholar] [CrossRef]
  13. Li, K.; Li, R.; Cao, L.; Feng, Y.; Onasanya, B.O. Periodically intermittent control of memristor-based hyper-chaotic Bao-like system. Mathematics 2023, 11, 1264. [Google Scholar] [CrossRef]
  14. Xia, M.; Liu, L.; Fang, J.; Zhang, Y. Stability analysis for a class of stochastic differential equations with impulses. Mathematics 2023, 11, 1541. [Google Scholar] [CrossRef]
  15. Xue, Y.; Han, J.; Tu, Z.; Chen, X. Stability analysis and design of cooperative control for linear delta operator system. AIMS Math. 2023, 8, 12671–12693. [Google Scholar] [CrossRef]
  16. Zhao, Y.; Zhu, Q. Stabilization of stochastic highly nonlinear delay systems with neutral-term. IEEE Trans. Autom. Control 2023, 68, 2544–2551. [Google Scholar] [CrossRef]
  17. Burton, T.A. Stability and Periodic Solutions of Ordinary and Functional Differential Equations; Academic Press: New York, NY, USA, 1985. [Google Scholar]
  18. Wang, C. Stability of neutral Volterra stochastic dynamical systems with multiple delays. Appl. Math. Mech. 2021, 42, 1190–1202. [Google Scholar]
  19. Wang, C.; Li, Y. Three kinds of fixed points and stability of stochastic dynamical systems. Control Theory Appl. 2017, 34, 677–682. [Google Scholar] [CrossRef]
  20. Wang, C.; Li, Y. Krasnoselskii fixed point and exponential p stability of neutral stochastic dynamical systems with time-varying delays. J. Appl. Mech. 2019, 36, 901–905. [Google Scholar]
  21. Li, G.; Zhang, Y.; Guan, Y.; Li, W. Stability analysis of multi-point boundary conditions for fractional differential equation with non-instantaneous integral impulse. Math. Biosci. Eng. 2023, 20, 7020–7041. [Google Scholar] [CrossRef]
Figure 1. The graph of function f ( x ) = e x 2 ( e x 2 2 + π erfi ( x ) 2 1 2 ) .
Figure 1. The graph of function f ( x ) = e x 2 ( e x 2 2 + π erfi ( x ) 2 1 2 ) .
Mathematics 11 01940 g001
Figure 2. The graph of function x ( t ) and y ( t ) (Example 1).
Figure 2. The graph of function x ( t ) and y ( t ) (Example 1).
Mathematics 11 01940 g002
Figure 3. The graph of function x ( t ) , y ( t ) and z ( t ) (Example 1).
Figure 3. The graph of function x ( t ) , y ( t ) and z ( t ) (Example 1).
Mathematics 11 01940 g003
Figure 4. The graph of function x ( t ) and y ( t ) (Example 2).
Figure 4. The graph of function x ( t ) and y ( t ) (Example 2).
Mathematics 11 01940 g004
Disclaimer/Publisher’s Note: The statements, opinions and data contained in all publications are solely those of the individual author(s) and contributor(s) and not of MDPI and/or the editor(s). MDPI and/or the editor(s) disclaim responsibility for any injury to people or property resulting from any ideas, methods, instructions or products referred to in the content.

Share and Cite

MDPI and ACS Style

Wang, C.; Liu, X.; Jiao, F.; Mai, H.; Chen, H.; Lin, R. Generalized Halanay Inequalities and Relative Application to Time-Delay Dynamical Systems. Mathematics 2023, 11, 1940. https://doi.org/10.3390/math11081940

AMA Style

Wang C, Liu X, Jiao F, Mai H, Chen H, Lin R. Generalized Halanay Inequalities and Relative Application to Time-Delay Dynamical Systems. Mathematics. 2023; 11(8):1940. https://doi.org/10.3390/math11081940

Chicago/Turabian Style

Wang, Chunsheng, Xiangdong Liu, Feng Jiao, Hong Mai, Han Chen, and Runpeng Lin. 2023. "Generalized Halanay Inequalities and Relative Application to Time-Delay Dynamical Systems" Mathematics 11, no. 8: 1940. https://doi.org/10.3390/math11081940

APA Style

Wang, C., Liu, X., Jiao, F., Mai, H., Chen, H., & Lin, R. (2023). Generalized Halanay Inequalities and Relative Application to Time-Delay Dynamical Systems. Mathematics, 11(8), 1940. https://doi.org/10.3390/math11081940

Note that from the first issue of 2016, this journal uses article numbers instead of page numbers. See further details here.

Article Metrics

Back to TopTop