Modeling Languages for Internet of Things (IoT) Applications: A Comparative Analysis Study
Abstract
1. Introduction
- Determine the existing IoT-based modeling languages and tools in the literature;
- Compare the languages for certain requirements;
- Choose the optimal approach(es) that best fits their requirements.
- Providing a single resource for accessing all the IoT modeling languages;
- The categorization of the languages based on their support for the language definition, language features, and tool support requirements;
- Determining the language and tool requirements that are popular and those that are weakly supported among the modeling languages;
- The identification of the languages that can be considered powerful in different categories of requirements.
2. Related Work
2.1. Surveys on Architectural and Modeling Languages
2.2. MDE for IoT Studies
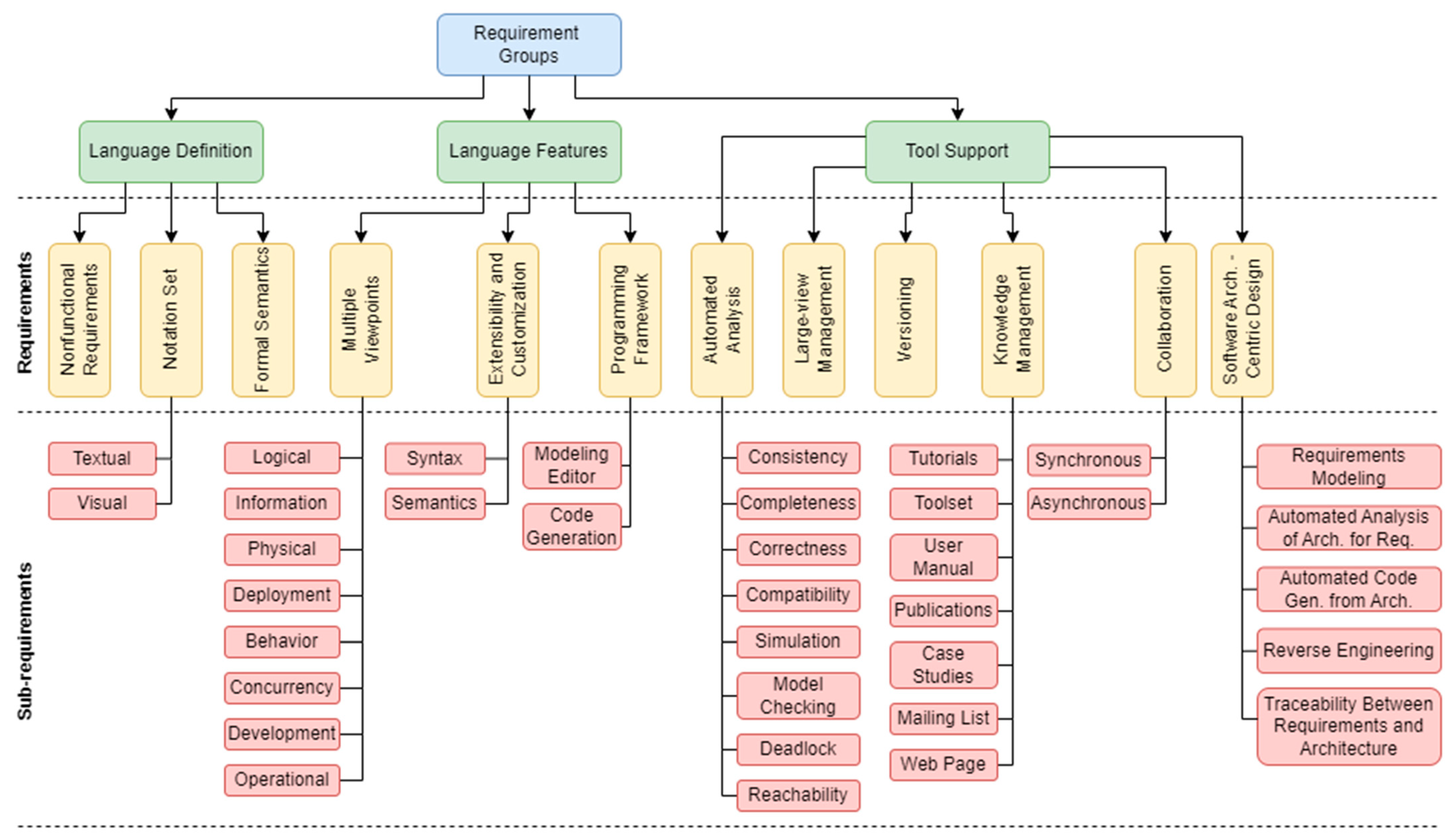
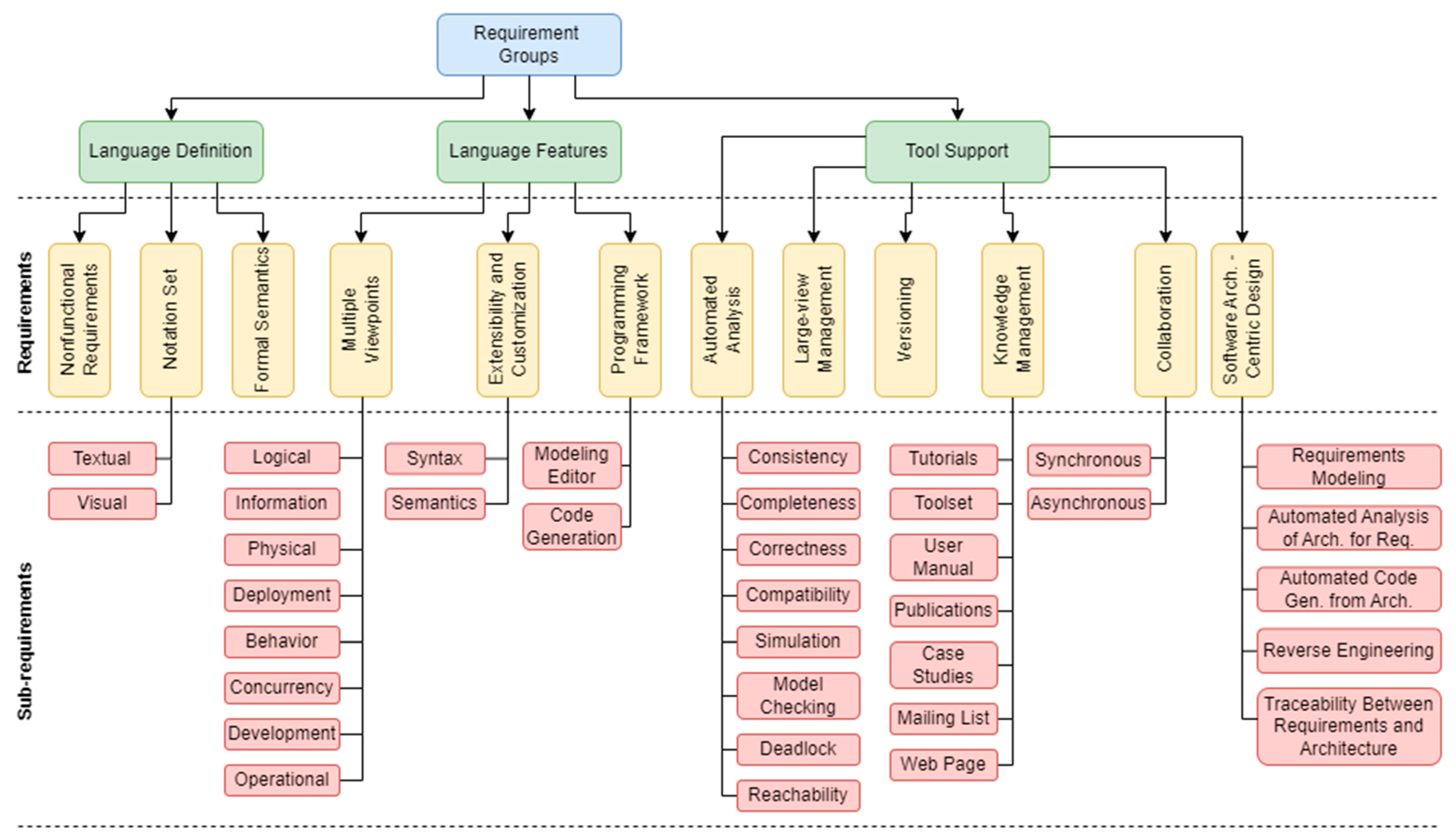
3. The Requirements for the Modeling Languages
3.1. Language Definition
3.2. Language Features
3.3. Tool Support
4. Research Methodology
5. Analysis Results
5.1. Language Definition
5.1.1. Nonfunctional Properties
5.1.2. Textual or Visual Notation Set
5.1.3. Semantics Definition
5.2. Language Features
5.2.1. Multiple Viewpoints
5.2.2. Extensibility
5.2.3. Programming Framework
5.3. Tool Support
5.3.1. Model Analysis
5.3.2. Large-View Management
5.3.3. Versioning
5.3.4. Knowledge Management
5.3.5. Software Architecture-Centric Design
5.3.6. Collaboration
6. Discussion
6.1. Language Definition
6.2. Language Features
6.3. Tool Support
6.4. Threats to Validity
7. Conclusions and Future Work
Author Contributions
Funding
Data Availability Statement
Conflicts of Interest
References
- Rayes, A.; Salam, S. Internet of Things from Hype to Reality: The Road to Digitization, 1st ed.; Springer: Cham, Switzerland, 2019; pp. 2–4. [Google Scholar]
- Datta, S.K.; Costa, R.P.F.D.; Härri, J.; Bonnet, C. Integrating connected vehicles in Internet of Things ecosystems: Challenges and solutions. In Proceedings of the 17th IEEE International Symposium on A World of Wireless, Mobile and Multimedia Networks, Coimbra, Portugal, 21–24 June 2016. [Google Scholar]
- Bauer, M.; Bui, N.; Giacomin, P.; Gruschka, N.; Haller, S.; Ho, E.; Kernchen, R.; Lischka, M.; Loof, J.D.; Magerkurth, C.; et al. Internet-of-Things Architecture IoT-A Project Deliverable D1.2—Initial Architectural Reference Model for IoT. Available online: https://cocoa.ethz.ch/downloads/2014/01/1360_D1%202_Initial_architectural_reference_model_for_IoT.pdf (accessed on 27 December 2022).
- Ciccozzi, F.; Crnkovic, I.; Ruscio, D.D.; Malavolta, I.; Pelliccione, P.; Spalazzese, R. Model-Driven Engineering for MissionCritical IoT Systems. IEEE Softw. 2017, 34, 46–53. [Google Scholar] [CrossRef]
- Udoh, I.S.; Kotonya, G. Developing IoT applications: Challenges and frameworks. IET Cyber Phys. Syst. Theory Appl. 2018, 3, 65–72. [Google Scholar] [CrossRef]
- Noura, M.; Atiquzzaman, M.; Gaedke, M. Interoperability in Internet of Things: Taxonomies and open challenges. Mob. Netw. Appl. 2019, 24, 796–809. [Google Scholar] [CrossRef]
- Berrouyne, I.; Adda, M.; Mottu, J.M.; Tisi, M. A Model-Driven Methodology to Accelerate Software Engineering in the Internet of Things. IEEE Internet Things J. 2022, 9, 19757–19772. [Google Scholar] [CrossRef]
- Grace, P.; Pickering, B.; Surridge, M. Model-driven interoperability: Engineering heterogeneous IoT systems. Ann. Telecommun. Telecommun. 2015, 71, 141–150. [Google Scholar] [CrossRef]
- Siegel, J.E.; Kumar, S.; Sarma, S.E. The Future Internet of Things: Secure, Efficient, and Model-Based. IEEE Internet Things J. 2018, 5, 2386–2398. [Google Scholar] [CrossRef]
- Larrucea, X.; Combelles, A.; Favaro, J.; Taneja, K. Software engineering for the internet of things. IEEE Softw. 2017, 34, 24–28. [Google Scholar] [CrossRef]
- Durmaz, C.; Yildirim, K.S.; Kardas, G. Virtualizing intermittent computing. IEEE Internet of Things J. 2022, 9, 20869–20878. [Google Scholar] [CrossRef]
- Amin, F.; Abbasi, R.; Mateen, A.; Ali Abid, M.; Khan, S. A Step toward Next-Generation Advancements in the Internet of Things Technologies. Sensors 2022, 22, 8072. [Google Scholar] [CrossRef] [PubMed]
- Amin, F.; Majeed, A.; Mateen, A.; Abbasi, R.; Hwang, S.O. A Systematic Survey on the Recent Advancements in the Social Internet of Things. IEEE Access 2022, 10, 63867–63884. [Google Scholar] [CrossRef]
- Whittle, J.; Hutchinson, J.; Rouncefield, M. The state of practice in model-driven engineering. IEEE Softw. 2014, 31, 79–85. [Google Scholar] [CrossRef]
- Brambilla, M.; Cabot, J.; Wimmer, M. Model-Driven Software Engineering in Practice, 2nd ed.; Springer: Berlin/Heidelberg, Germany, 2017; pp. 63–73. [Google Scholar]
- Lelandais, B.; Oudot, M.P.; Combemale, B. Applying model-driven engineering to high-performance computing: Experience report, lessons learned, and remaining challenges. J. Comput. Lang. 2019, 55, 100919. [Google Scholar] [CrossRef]
- Selic, B. The pragmatics of model-driven development. IEEE Softw. 2003, 20, 19–25. [Google Scholar] [CrossRef]
- Seidewitz, E. What models mean. IEEE Softw. 2003, 20, 26–32. [Google Scholar] [CrossRef]
- Kühne, T. Matters of (meta-)modeling. Softw. Syst. Model. 2006, 5, 369–385. [Google Scholar] [CrossRef]
- Ozkaya, M. Are the UML modelling tools powerful enough for practitioners? A literature review. IET Softw. 2019, 13, 338–354. [Google Scholar] [CrossRef]
- Strembeck, M.; Zdun, U. An approach for the systematic development of domain-specific languages. Softw. Pract. Exp. 2009, 39, 1253–1292. [Google Scholar] [CrossRef]
- Morin, B.; Harrand, N.; Fleurey, F. Model-based software engineering to tame the iot jungle. IEEE Softw. 2017, 34, 30–36. [Google Scholar] [CrossRef]
- Mohamed, M.A.; Challenger, M.; Kardas, G. Applications of model-driven engineering in cyber-physical systems: A systematic mapping study. J. Comput. Lang. 2020, 59, 100972. [Google Scholar] [CrossRef]
- Rumbaugh, J.E.; Jacobson, I.; Booch, G. The Unified Modeling Language Reference Manual; Addison-Wesley-Longman: Boston, MA, USA, 1999. [Google Scholar]
- SysML Open-Source Project. Available online: https://sysml.org/ (accessed on 27 October 2022).
- Chinosi, M.; Trombetta, A. BPMN: An introduction to the standard. Comput. Stand. Interfaces 2012, 34, 124–134. [Google Scholar] [CrossRef]
- The ArchiMate, Enterprise Architecture Modeling Language. Available online: https://www.opengroup.org/archimate-forum/archimate-overview (accessed on 27 October 2022).
- Feiler, P.; Gluch, D.; Hudak, J. The Architecture Analysis & Design Language (AADL): An Introduction; Technical Note CMU/SEI-2006-TN-011; Software Engineering Institute, Carnegie Mellon University: Pittsburgh, PA, USA, 2006. [Google Scholar]
- Zhao, J.J.; Ding, J.W. Modelica and Its Mechanism of Multi-domain Unified Modeling and Simulation. J. Syst. Simul. 2006, 18, 570–573. [Google Scholar]
- Ommering, R.V.; Linden, F.V.D.; Kramer, J.; Magee, J. The Koala component model for consumer electronics software. Computer 2000, 33, 78–85. [Google Scholar] [CrossRef]
- Eclipse Modelling Framework. Available online: https://www.eclipse.org/modeling/emf/ (accessed on 27 October 2022).
- MetaEdit+ Domain-Specific Modeling (DSM) Environment. Available online: http://www.metacase.com/products.html (accessed on 27 October 2022).
- Motta, R.C.; Oliveira, K.M.D.; Travassos, G.H. On challenges in engineering IoT software systems. In Proceedings of the XXXII Brazilian Symposium on Software Engineering, Sao Carlos, Brazil, 17–21 September 2018. [Google Scholar]
- Sarhan, Q.I. Internet of Things: A Survey of Challenges and Issues. Int. J. Internet Things Cyber-Assurance 2018, 1, 40–75. [Google Scholar] [CrossRef]
- Kölsch, J.; Post, S.; Zivkovic, C.; Ratzke, A.; Grimm, C. Model-based development of smart home scenarios for IoT simulation. In Proceedings of the 8th Workshop on Modeling and Simulation of Cyber-Physical Energy Systems, Sydney, NSW, Australia, 21 April 2020. [Google Scholar]
- Thramboulidis, K.; Christoulakis, F. UML4IoT—A UML profile to exploit IoT in cyber-physical manufacturing systems. Comput. Ind. 2016, 82, 259–272. [Google Scholar] [CrossRef]
- Khaleel, H.; Conzon, D.; Kasinathan, P.; Brizzi, P.; Pastrone, C.; Pramudianto, F.; Eisenhauer, M.; Cultrona, P.A.; Rusinà, F.; Lukáč, G.; et al. Heterogeneous Applications, Tools, and Methodologies in the Car Manufacturing Industry Through an IoT Approach. IEEE Syst. J. 2017, 11, 1412–1423. [Google Scholar] [CrossRef]
- Mezghani, E.; Exposito, E.; Drira, K. A Model-Driven Methodology for the Design of Autonomic and Cognitive IoT-Based Systems: Application to Healthcare. IEEE Trans. Emerg. Top. Comput. Intell. 2017, 1, 224–234. [Google Scholar] [CrossRef]
- Hause, M.; Hummell, J.; Grelier, F. MBSE Driven IoT for Smarter Cities. In Proceedings of the 13th Annual Conference on System of Systems Engineering, Paris, France, 19–22 June 2018. [Google Scholar]
- García-López, A.; Burgueño, L.; Vallecillo, A. Static Analysis of Complex Event Processing Programs. In Proceedings of the MoDELS, Copenhagen, Denmark, 14–19 October 2018. [Google Scholar]
- Lingen, F.V.; Yannuzzi, M.; Jain, A.; Irons-Mclean, R.; Lluch, O.; Carrera, D.; Pérez, J.L.; Gutierrez, A.; Montero, D.; Martí, J.; et al. The Unavoidable Convergence of NFV, 5G, and Fog: A Model-Driven Approach to Bridge Cloud and Edge. IEEE Commun. Mag. 2017, 55, 28–35. [Google Scholar] [CrossRef]
- Sharaf, M.; Abusair, M.; Muccini, H.; Eleiwi, R.; Shana’a, Y.; Saleh, I. Generating heterogeneous codes for IoT systems. MODELS’19. In Proceedings of the 22nd International Conference on Model Driven Engineering Languages and Systems, Munich, Germany, 15–20 September 2019. [Google Scholar]
- Pusztai, T.W.; Tsigkanos, C.; Dustdar, S. Engineering Heterogeneous Internet of Things Applications: From Models to Code. In Proceedings of the IEEE 5th International Conference on Collaboration and Internet Computing, Los Angeles, CA, USA, 12–14 December 2019. [Google Scholar]
- Alulema, D.; Iribarne, L.; Criado, J. A DSL for the Development of Heterogeneous Applications. In Proceedings of the 5th International Conference on Future Internet of Things and Cloud Workshops, Prague, Czech Republic, 21–23 August 2017. [Google Scholar]
- Lago, P.; Malavolta, I.; Muccini, H.; Pelliccione, P.; Tang, A. The road ahead for architectural languages. IEEE Softw. 2015, 32, 98–105. [Google Scholar] [CrossRef]
- Ozkaya, M. The analysis of architectural languages for the needs of practitioners. Softw. Pract. Exp. 2018, 48, 985–1018. [Google Scholar] [CrossRef]
- Medvidovic, N.; Taylor, R.N. A classification comparison framework for software architecture description languages. IEEE Trans. Softw. Eng. 2000, 26, 70–93. [Google Scholar] [CrossRef]
- Clements, P.C. A survey of architecture description languages. In Proceedings of the 8th International Workshop on Software Specification and Design, Washington, DC, USA, 22–23 March 1996. [Google Scholar]
- Medvidovic, N.; Dashofy, E.M.; Taylor, R.N. Moving architectural description from under the technology lamppost. Inf. Softw. Technol. 2007, 49, 12–31. [Google Scholar] [CrossRef]
- Vestal, S.A. Cursory Overview and Comparison of Four Architecture Description Languages; Technical Report; Honeywell Technology Center: Washington, DC, USA, 1993. [Google Scholar]
- Hilliard, R.; Rice, T. Expressiveness in architecture description languages. In Proceedings of the Third International Workshop on Software architecture, New York, NY, USA, 1 November 1998. [Google Scholar]
- Ali, N.; Solís, C.; Ramos, I. Comparing architecture description languages for mobile software systems. In Proceedings of the 1st International Workshop on Software Architectures and Mobility, New York, NY, USA, 10 May 2008. [Google Scholar]
- Mckenzie, F.D.; Petty, M.D.; Xu, Q. Usefulness of software architecture description languages for modeling and analysis of federates and federation architectures. Simulation 2004, 80, 559–576. [Google Scholar] [CrossRef]
- Qin, W.; Malik, S. Architecture description languages for retargetable compilation. In The Compiler Design Handbook, 1st ed.; Srikant, Y.N., Shankar, P., Eds.; CRC Press: Boca Raton, FL, USA, 2002; Volume 14, pp. 534–564. [Google Scholar]
- Mishra, P.; Dutt, N. Architecture description languages for programmable embedded systems. IEE Proc. Comput. Digit. Tech. 2005, 152, 285–297. [Google Scholar] [CrossRef]
- Ozkaya, M.; Kloukinas, C. Are we there yet? Analyzing architecture description languages for formal analysis, usability, and realizability. In Proceedings of the 39th Euromicro Conference on Software Engineering and Advanced Applications, Santander, Spain, 4–6 September 2013. [Google Scholar]
- Balaban, M.; Bennett, P.; Doan, K.H.; Georg, G.; Gogolla, M.; Khitron, I.; Kifer, M. A comparison of textual modeling languages: OCL, alloy, FOML. In Proceedings of the 16th International Workshop on OCL and Textual Modeling co-located with 19th International Conference on Model Driven Engineering Languages and Systems (MODELS 2016), Saint-Malo, France, 2 October 2016. [Google Scholar]
- Bergmayr, A.; Breitenbücher, U.; Ferry, N.; Rossini, A.; Solberg, A.; Wimmer, M.; Kappel, G.; Leymann, F. A systematic review of cloud modeling languages. ACM Comput. Surv. 2018, 51, 1–38. [Google Scholar] [CrossRef]
- Lelovic, L.; Mathews, M.; Elsayed, A.; Cerny, T.; Frajtak, K.; Tisnovsky, P.; Taibi, D. Architectural languages in the microservice era: A systematic mapping study. In Proceedings of the RACS’22: The Conference on Research in Adaptive and Convergent Systems, Virtual, 3–6 October 2022. [Google Scholar]
- Alidra, A.; Bruneliere, H.; Ledoux, T. A feature-based survey of Fog modeling languages. Future Gener. Comput. Syst. 2023, 138, 104–119. [Google Scholar] [CrossRef]
- Silva, E.A.; Valentin, E.; Carvalho, J.R.H.; Barreto, R.S. A survey of Model Driven Engineering in robotics. J. Comput. Lang. 2021, 62, 101021. [Google Scholar] [CrossRef]
- Rashid, M.; Anwar, M.W.; Khan, A.M. Toward the tools selection in model based system engineering for embedded systems—A systematic literature review. J. Syst. Softw. 2015, 106, 150163. [Google Scholar] [CrossRef]
- Liebel, G.; Marko, N.; Tichy, M.; Leitner, A.; Hansson, J. Model-based engineering in the embedded systems domain: An industrial survey on the state-of-practice. Softw. Syst. Model. 2018, 17, 91–113. [Google Scholar] [CrossRef]
- Coronado, E.; Mastrogiovanni, F.; Indurkhya, B.; Venture, G. Visual Programming Environments for End-User Development of intelligent and social robots, a systematic review. J. Comput. Lang. 2020, 58, 100970. [Google Scholar] [CrossRef]
- Geismann, J.; Bodden, E. A systematic literature review of model-driven security engineering for cyber-physical systems. J. Syst. Softw. 2020, 169, 110697. [Google Scholar] [CrossRef]
- Liu, B.; Zhang, Y.R.; Cao, X.L.; Liu, Y.; Gu, B.; Wang, T.X. A survey of model-driven techniques and tools for cyber-physical systems. Front. Inf. Technol. Electron. Eng. 2020, 21, 15671590. [Google Scholar] [CrossRef]
- Barišić, A.; Ruchkin, I.; Savić, D.; Mohamed, M.A.; Al-Ali, R.; Li, L.W.; Mkaouar, H.; Eslampanah, R.; Challenger, M.; Blouin, D.; et al. Multi-paradigm modeling for cyber–physical systems: A systematic mapping review. J. Syst. Softw. 2022, 183, 111081. [Google Scholar] [CrossRef]
- Mohamed, M.A.; Kardas, G.; Challenger, M. Model-driven engineering tools and languages for cyber-physical systems—A systematic literature review. IEEE Access 2021, 9, 48605–48630. [Google Scholar] [CrossRef]
- Li, L.; Aslam, S.; Wileman, A.; Perinpanayagam, S. Digital Twin in Aerospace Industry: A Gentle Introduction. IEEE Access 2021, 10, 9543–9562. [Google Scholar] [CrossRef]
- Fortino, G.; Savaglio, C.; Spezzano, G.; Zhou, M. Internet of Things as System of Systems: A Review of Methodologies, Frameworks, Platforms, and Tools. IEEE Trans. Syst. Man Cybern. Syst. 2021, 51, 223–236. [Google Scholar] [CrossRef]
- Silva, A.C.F.; Hirmer, P. Models for Internet of Things Environments—A Survey. Information 2020, 11, 487. [Google Scholar] [CrossRef]
- Ihirwe, F.; Indamutsa, A.; Ruscio, D.D.; Mazzini, S.; Pierantonio, A. Cloud-based modeling in IoT domain: A survey, open challenges and opportunities. In Proceedings of the ACM/IEEE International Conference on Model Driven Engineering Languages and Systems Companion (MODELS-C), Fukuoka, Japan, 10–15 October 2021. [Google Scholar]
- Malavolta, I.; Lago, P.; Muccini, H.; Pelliccione, P.; Tang, A. What industry needs from architectural languages: A survey. IEEE Trans. Softw. Eng. 2012, 39, 869–891. [Google Scholar] [CrossRef]
- Milner, R.; Parrow, J.; Walker, D. Calculus of mobile processes, I. Inf. Comput. 1992, 100, 1–40. [Google Scholar] [CrossRef]
- Hoare, C.A.R. Communicating sequential processes. Commun. ACM 1978, 21, 666–677. [Google Scholar] [CrossRef]
- Kruchten, P. The 4 + 1 view model of architecture. IEEE Softw. 1995, 12, 42–50. [Google Scholar] [CrossRef]
- Taylor, R.N.; Medvidovic, N.; Dashofy, E.M. Software Architecture: Foundations, Theory, and Practice; Wiley: Hoboken, NJ, USA, 2010. [Google Scholar]
- Rozanski, N.; Woods, E. Software Systems Architecture: Working with Stakeholders Using Viewpoints and Perspectives; Addison-Wesley Professional: Upper Saddle River, NJ, USA, 2005. [Google Scholar]
- Di Ruscio, D.; Malavolta, I.; Muccini, H.; Pelliccione, P.; Pierantonio, A. Developing next generation ADLs through MDE techniques. In Proceedings of the 32nd ACM/IEEE International Conference on Software Engineering, New York, NY, USA, 1–8 May 2010. [Google Scholar]
- Page, M.J.; McKenzie, J.E.; Bossuyt, P.M.; Hoffmann, T.C.; Mulrow, C.D.; Shamseer, L.; Tetzlaff, J.M.; Akl, E.A.; Brennan, S.E.; Chou, R.; et al. The PRISMA 2020 statement: An updated guideline for reporting systematic reviews. BMJ 2021, 372, n71. [Google Scholar] [CrossRef]
- Marah, H.M.; Eslampanah, R.; Challenger, M. DSML4TinyOS: Code Generation for Wireless Devices. In Proceedings of the ACM/IEEE 21st International Conference on Model Driven Engineering Languages and Systems (MODELS Workshop), Copenhagen, Denmark, 14–19 October 2018. [Google Scholar]
- Marah, H.M.; Kardas, G.; Challenger, M. RE4TinyOS: A Reverse Engineering Methodology for the MDE of TinyOS Applications. In Proceedings of the Federated Conference on Computer Science and Information Systems, Online, 2–5 September 2021. [Google Scholar]
- Marah, H.M.; Kardas, G.; Challenger, M. Model-driven round-trip engineering for TinyOS-based WSN applications. J. Comput. Lang. 2021, 65, 101051. [Google Scholar] [CrossRef]
- Harrand, N.; Fleurey, F.; Morin, B.; Husa, K.E. Thingml: A language and code generation framework for heterogeneous targets. In Proceedings of the ACM/IEEE 19th International Conference on Model Driven Engineering, Languages and Systems, Saint-malo, France, 2–7 October 2016. [Google Scholar]
- Moin, A.; Rössler, S.; Sayih, M.; Günnemann, S. From Things’ Modeling Language (ThingML) to Things’ Machine Learning (ThingML2). In Proceedings of the 23rd ACM/IEEE International Conference on Model Driven Engineering Languages and Systems: Companion Proceedings 2020, Online, 16–23 October 2020. [Google Scholar]
- Vasilevskiy, A.; Morin, B.; Haugen, Ø.; Evensen, P. Agile development of home automation system with ThingML. In Proceedings of the 2016 IEEE 14th International Conference on Industrial Informatics (INDIN), Poitiers, France, 19–21 July 2016. [Google Scholar]
- Thramboulidis, K.; Foradis, T. From Mechatronic Components to Industrial Automation Things: An IoT Model for Cyber-Physical Manufacturing Systems. J. Softw. Eng. Appl. 2017, 10, 734–753. [Google Scholar]
- Christoulakis, F.; Thramboulidis, K. IoT-based integration of IEC 61131 industrial automation systems: The case of UML4IoT. In Proceedings of the IEEE 25th International Symposium on Industrial Electronics (ISIE), Santa Clara, CA, USA, 8–10 June 2016; pp. 322–327. [Google Scholar]
- Kühlwein, A.; Paule, A.; Hielscher, L.; Rosenstiel, W.; Bringmann, O. Firmware Synthesis for Ultra-Thin IoT Devices Based on Model Integration. In Proceedings of the ACM/IEEE 22nd International Conference on Model Driven Engineering Languages and Systems Companion (MODELS-C), Munich, Germany, 15–20 September 2019. [Google Scholar]
- Centurión, M.; Kotvinsky, M.; Calegari, D.; Delgado, A. A Model-Driven Approach for System Administration. In Proceedings of the 3th International Workshop on Model-Driven Engineering for the Internet-of-Things, Munich, Germany, 15–17 September 2019. [Google Scholar]
- Farias, C.M.; Brito, I.C.; Pirmez, L.; Delicato, F.C.; Pires, P.F.; Rodrigues, T.C.; Santos, I.L.; Carmo, L.F.R.C.; Batista, T. COMFIT: A development environment for the Internet of Things. Future Gener. Comput. Syst. 2017, 75, 128–144. [Google Scholar] [CrossRef]
- Xiao, R.; Wu, Z.; Wang, D. A Finite-State-Machine model driven service composition architecture for internet of things rapid prototyping. Future Gener. Comput. Syst. 2019, 99, 473–488. [Google Scholar] [CrossRef]
- Costa, B.; Pires, P.F.; Delicato, F.C. Towards the adoption of OMG standards in the development of SOA-based IoT systems. J. Syst. Softw. 2020, 169, 110720. [Google Scholar] [CrossRef]
- Costa, B.; Pires, P.F.; Delicato, F.C. Modeling SOA-Based IoT Applications with SoaML4IoT. In Proceedings of the IEEE 5th World Forum on Internet of Things (WF-IoT), Limerick, Ireland, 15–18 April 2019. [Google Scholar]
- Gomes, T.; Lopes, P.; Alves, J.; Mestre, P.; Cabral, J.; Monteiro, J.L.; Tavares, A. A modeling domain-specific language for IoT-enabled operating systems. In Proceedings of the 43rd Annual Conference of the IEEE Industrial Electronics Society, Beijing, China, 29 October–1 November 2017. [Google Scholar]
- Sivieri, A.; Mottola, L.; Cugola, G. Building Internet of Things software with ELIoT. Comput. Commun. 2016, 89, 141–153. [Google Scholar] [CrossRef]
- Asici, T.Z.; Karaduman, B.; Eslampanah, R.; Challenger, M.; Denil, J.; Vangheluwe, H. Applying Model Driven Engineering Techniques to the Development of Contiki-Based IoT Systems. In Proceedings of the IEEE/ACM 1st International Workshop on Software Engineering Research & Practices for the Internet of Things, Montreal, QC, Canada, 27 May 2019. [Google Scholar]
- Sosa-Reyna, C.M.; Tello-Leal, E.; Lara-Alabazares, D. An Approach Based on Model-Driven Development for IoT Applications. In Proceedings of the IEEE International Congress on Internet of Things, San Francisco, CA, USA, 2–7 July 2018. [Google Scholar]
- Sosa-Reyna, C.M.; Tello-Leal, E.; Lara-Alabazares, D. Methodology for the model-driven development of service oriented IoT applications. J. Syst. Archit. 2018, 90, 15–22. [Google Scholar] [CrossRef]
- Ferry, N.; Nguyen, P.; Song, H.; Novac, P.E.; Lavirotte, S.; Tigli, J.Y.; Solberg, A. GeneSIS: Continuous Orchestration and Deployment of Smart IoT Systems. In Proceedings of the IEEE 43rd Annual Computer Software and Applications Conference, Milwaukee, WI, USA, 15–19 July 2019. [Google Scholar]
- Ferry, N.; Nguyen, P.H. Towards Model-Based Continuous Deployment of Secure IoT Systems. In Proceedings of the ACM/IEEE 22nd International Conference on Model Driven Engineering Languages and Systems Companion (MODELS-C), Munich, Germany, 15–20 September 2019. [Google Scholar]
- Conzon, D.; Rashid, M.R.A.; Tao, X.; Soriano, A.; Nicholson, R.; Ferrera, E. BRAIN-IoT: Model-Based Framework for Dependable Sensing and Actuation in Intelligent Decentralized IoT Systems. In Proceedings of the 4th International Conference on Computing, Communications and Security, Rome, Italy, 10–12 October 2019. [Google Scholar]
- Rafique, W.; Zhao, X.; Yu, S.; Yaqoob, I.; Imran, M.; Dou, W. An Application Development Framework for Internet-of-Things Service Orchestration. IEEE Internet Things J. 2020, 7, 4543–4556. [Google Scholar] [CrossRef]
- Iovino, L.; Sanctis, M.D.; Rossi, M.T. Automated Code Generation for NFC-based Access Control. In Proceedings of the 4th International Workshop on Model-Driven Engineering for the Internet-of-Things, Online, 22 June 2020. [Google Scholar]
- Patel, P.; Cassou, D. Enabling high-level application development for the Internet of Things. J. Syst. Softw. 2015, 103, 62–84. [Google Scholar] [CrossRef]
- Soukaras, D.; Patel, P.; Song, H.; Chaudhary, S. IoTSuite: A ToolSuite for Prototyping Internet of Things Applications. In Proceedings of the 4th Workshop on on Computing and Networking for Internet of Things (ComNet-IoT 2015), Goa, India, 4–7 January 2015. [Google Scholar]
- Cueva-Fernandez, G.; Espada, J.P.; García-Díaz, V.; García, C.G.; Garcia-Fernandez, N. Vitruvius An expert system for vehicle sensor tracking and managing. J. Netw. Comput. Appl. 2014, 42, 178–188. [Google Scholar] [CrossRef]
- García, C.G.; Bustelo, B.C.P.G.; Espada, J.P.; Cueva-Fernandez, G. Midgar: Generation of heterogeneous objects interconnecting applications, A Domain Specific Language proposal for Internet of Things scenarios. Comput. Netw. 2014, 64, 143–158. [Google Scholar] [CrossRef]
- García, C.G.; Espada, J.P.; Núñez-Valdez, E.R.; García-Díaz, V. Midgar: Domain-Specific Language to generate Smart Objects for an Internet of Things platform. In Proceedings of the Eighth International Conference on Innovative Mobile and Internet Services in Ubiquitous Computing, Birmingham, UK, 2–4 July 2014. [Google Scholar]
- Schachinger, D.; Kastner, W. Model-driven integration of building automation systems into Web service gateways. In Proceedings of the IEEE World Conference on Factory Communication Systems (WFCS), Palma de Mallorca, Spain, 27–29 May 2015. [Google Scholar]
- Karkouch, A.; Mousannif, H.; Moatassime, H.A.; Noel, T. A model-driven architecture-based data quality management framework for the internet of Things. In Proceedings of the 2nd International Conference on Cloud Computing Technologies and Applications (CloudTech), Marrakech, Morocco, 24–26 May 2016. [Google Scholar]
- Pramudianto, F.; Eisenhauer, M.; Kamienski, C.A.; Sadok, D.; Souto, E.J. Connecting the Internet of Things rapidly through a model driven approach. In Proceedings of the IEEE 3rd World Forum on Internet of Things (WF-IoT), Reston, VA, USA, 12–14 December 2016. [Google Scholar]
- Pramudianto, F.; Kamienski, C.A.; Souto, E.; Borelli, F.; Gomes, L.L.; Sadok, D.; Jarke, M. IoT Link: An Internet of Things Prototyping Toolkit. In Proceedings of the IEEE 11th Intl Conf on Ubiquitous Intelligence and Computing and IEEE 11th Intl Conf on Autonomic and Trusted Computing and IEEE 14th Intl Conf on Scalable Computing and Communications and Its Associated Workshops, Bali, Indonesia, 9–12 December 2014. [Google Scholar]
- Costa, B.; Pires, P.F.; Delicato, F.C. Modeling IoT Applications with SysML4IoT. In Proceedings of the 42th Euromicro Conference on Software Engineering and Advanced Applications (SEAA), Limassol, Cyprus, 31 August–2 September 2016. [Google Scholar]
- Hussein, M.; Li, S.; Radermacher, A. Model-driven Development of Adaptive IoT Systems. In Proceedings of the 4th International Workshop on Interplay of Model-Driven Engineering and Component-Based Software Engineering, Saint-Malo, France, 2 October 2016. [Google Scholar]
- Nguyen, X.T.; Tran, H.T.; Baraki, H.; Geihs, K. FRASAD: A framework for model-driven IoT Application Development. In Proceedings of the IEEE 2nd World Forum on Internet of Things (WF-IoT), Milan, Italy, 14–16 December 2015. [Google Scholar]
- Eclipse Vorto Project. Available online: https://www.eclipse.org/vorto/ (accessed on 27 October 2022).
- Dautov, R.; Song, H. Towards IoT Diversity via Automated Fleet Management. In Proceedings of the 4th International Workshop on Model-Driven Engineering for the Internet-of-Things, Online, 22 June 2020. [Google Scholar]
- ENACT Project. Available online: https://www.enact-project.eu/ (accessed on 27 October 2022).
- Betancourt, V.P.; Liu, B.; Becker, J. Model-based Development of a Dynamic Container-Based Edge Computing System. In Proceedings of the IEEE International Symposium on Systems Engineering, Vienna, Austria, 12 October–12 November 2020. [Google Scholar]
- Tufail, H.; Azam, F.; Anwar, M.W.; Zafar, M.N.; Muzaffar, A.W.; Butt, W.H. A Model-Driven Alarms Framework (MAF) With Mobile Clients Support for Wide-Ranging Industrial Control Systems. IEEE Access 2020, 8, 174279–174304. [Google Scholar] [CrossRef]
- Hassine, T.B.; Khayati, O.; Ghezala, H.B. An IoT domain meta-model and an approach to software development of IoT solutions. In Proceedings of the International Conference on Internet of Things, Embedded Systems and Communications (IINTEC), Tunis, Tunisia, 20–22 December 2019. [Google Scholar]
- Neisse, R.; Fovino, I.N.; Baldini, G.; Stavroulaki, V.; Vlacheas, P.; Giaffreda, R. A Model-based Security Toolkit for the Internet of Things. In Proceedings of the 9th International Conference on Availability, Reliability and Security, Washington, DC, USA, 8–12 September 2014. [Google Scholar]
- Plotkin, G.D. The origins of structural operational semantics. J. Log. Algebraic Program. 2004, 61, 3–15. [Google Scholar] [CrossRef]
- Schmidt, D.A. Denotational Semantics: A Methodology for Language Development; William C. Brown Publishers: Dubuque, IA, USA, 1986. [Google Scholar]
- Hervey, S.G.J. Axiomatic Semantics: A Theory of Linguistic Semantics; Scottish Academic Press: Edinburgh, UK, 1979. [Google Scholar]
- Murata, T. Petri nets: Properties, analysis and applications. Proc. IEEE 1989, 77, 541–580. [Google Scholar] [CrossRef]
- Pnueli, A. The temporal logic of programs. In Proceedings of the SFCS’77 18th Annual Symposium on Foundations of Computer Science, Washington, DC, USA, 31 October–2 November 1977. [Google Scholar]
- Kosar, T.; Bohra, S.; Mernik, M. Domain-Specific Languages: A Systematic Mapping Study. Inf. Softw. Technol. 2016, 71, 77–91. [Google Scholar] [CrossRef]
- Semantics of a Foundational Subset for Executable UML Models (fUML), An OMG Executable UML Publication. Available online: https://www.omg.org/spec/FUML/1.5/PDF (accessed on 29 October 2022).
- Frank, U. Multilevel Modeling. Bus. Inf. Syst. Eng. 2014, 6, 319–337. [Google Scholar] [CrossRef]
- Kos, T.; Mernik, M.; Kosar, T. A tool support for model-driven development: An industrial case study from a measurement domain. Appl. Sci. 2019, 9, 4553. [Google Scholar] [CrossRef]
- Kos, T.; Mernik, M.; Kosar, T. Evolution of Domain-Specific Modeling Language: An Example of an Industrial Case Study on an RT-Sequencer. Appl. Sci. 2022, 12, 12286. [Google Scholar] [CrossRef]
- The nuXmv Model Checker. Available online: https://nuxmv.fbk.eu/ (accessed on 29 October 2022).
- Eickhoff, C.; Lange, M.; Raesch, S.L.; Zündorf, A. EMFeR: Model Checking for Object Oriented (EMF) Models. In Proceedings of the 7th International Conference on Model-Driven Engineering and Software Development, Setubal, Portugal, 20–22 February 2019. [Google Scholar]
- Holzmann, G.J. The model checker SPIN. IEEE Trans. Softw. Eng. 1997, 23, 279–295. [Google Scholar] [CrossRef]
- Magee, J.; Kramer, J. Concurrency—State Models and Java Programs, 2nd ed.; Wiley: Hoboken, NJ, USA, 2006. [Google Scholar]
- Lethbridge, T.C.; Laganiere, R. Object-Oriented Software Engineering: Practical Software Development Using UML and Java, 2nd ed.; McGraw Hill Higher Education: London, UK, 2004. [Google Scholar]
- Skelton, M.; Pais, M. Team Topologies: Organizing Business and Technology Teams for Fast Flow; IT Revolution Press: Portland, OR, USA, 2019. [Google Scholar]
- Wohlin, C.; Runeson, P.; Höst, M.; Ohlsson, M.C.; Regnell, B.; Wesslen, A. Experimentation in Software Engineering; Springer Science & Business Media: Berlin/Heidelberg, Germany, 2012. [Google Scholar]
- Ozkaya, M.; Erata, F. Understanding Practitioners’ Challenges on Software Modeling: A Survey. J. Comput. Lang. 2020, 58, 100963. [Google Scholar] [CrossRef]





| Survey | RY | Scope | Cons Lang# | Language Definition | Language Features | Tool Support | |||||||||
|---|---|---|---|---|---|---|---|---|---|---|---|---|---|---|---|
| NonFunc Req | NotSet | ForSem | MulView | ExMec | Prog Frame | Auto Analy | LVM | Col | Ver | Know Man | S-C | ||||
| Our study | 2023 | IoT-based modeling languages | 32 | Yes | Yes | Yes | Yes | Yes | Yes | Yes | Yes | Yes | Yes | Yes | Yes |
| Alidra et al. [60] | 2023 | Fog computing | 16 | Yes | Yes | Yes | Yes | Yes | Yes | Yes | No | No | Yes | Yes | Yes |
| Lelovic et al. [59] | 2022 | Microservice architectures | 12 | No | Yes | No | No | No | Yes | No | No | No | No | No | No |
| Bergmayr et al. [58] | 2018 | Cloud modeling languages | 19 | No | Yes | Yes | Yes | No | Yes | Yes | Yes | No | No | No | Yes |
| Ozkaya [46] | 2018 | Defining an AL’s capabilities | 124 | Yes | Yes | Yes | Yes | Yes | Yes | Yes | Yes | Yes | Yes | Yes | Yes |
| Balaban et al. [57] | 2016 | Textual modeling languages | 3 | No | Yes | Yes | Yes | No | No | Yes | Yes | No | No | No | No |
| Ozkaya and Kloukinas [56] | 2013 | Defining an AL’s capabilities | 13 | No | No | Yes | No | No | No | Yes | Yes | No | No | No | No |
| Ali et al. [52] | 2008 | Distributed and mobile software systems | 8 | No | Yes | Yes | No | No | Yes | Yes | Yes | No | No | No | Yes |
| Qin and Malik [54] | 2007 | Retargetable compilers | 12 | No | No | Yes | No | Yes | Yes | Yes | Yes | No | No | No | Yes |
| Medvidovic et al. [49] | 2007 | Defining an AL’s capabilities | 9 | Yes | Yes | Yes | Yes | Yes | Yes | Yes | Yes | No | No | No | Yes |
| Mishra and Dutt [55] | 2005 | Programmable embedded systems | 9 | No | No | No | No | No | Yes | Yes | No | No | No | No | Yes |
| McKenzie et al. [53] | 2004 | Simulation systems | 2 | No | Yes | Yes | Yes | No | Yes | Yes | Yes | No | No | No | Yes |
| Medvidovic and Taylor [47] | 2000 | Defining an AL’s capabilities | 9 | Yes | No | Yes | Yes | No | Yes | Yes | Yes | No | Yes | No | No |
| Hilliard and Rice [51] | 1998 | Defining an AL’s capabilities | 13 | No | No | No | Yes | No | No | No | No | No | No | No | Yes |
| Clements [48] | 1996 | Defining an AL’s capabilities | 8 | No | Yes | Yes | No | Yes | Yes | Yes | No | No | No | No | Yes |
| Vestal [50] | 1993 | Defining an AL’s capabilities | 4 | Yes | Yes | Yes | No | Yes | Yes | Yes | Yes | No | Yes | No | Yes |
| Language | Nonfunctional Requirements | Notation |
|---|---|---|
| DSML4TinyOS [81,82,83] | Performance | Graphical notation |
| ThingML [22,84,85,86] | Performance, schedulability, reliability | Graphical notation |
| UML4IoT [36,87,88] | Performance, reliability, security, timeliness, resource consumption | Graphical notation |
| IoT-PML [89] | General | Graphical notation |
| Centurión et al. [90] | Security, scalability | Graphical notation |
| COMFIT [91] | Performance, reliability, security, portability, resource consumption | Graphical notation |
| HSML [92] | Performance, resource consumption | Hybrid (FSM- and HTML-like) |
| IoTDraw and SoaML4IoT [93,94] | General | Graphical notation |
| Alulema et al. [44] | Performance | Graphical notation |
| EL4IoT [95,96] | General | Graphical notation |
| Asici et al. [97] | Performance | Graphical notation |
| Sosa-Reyna et al. [98,99] | General | Graphical notation |
| Genesis [100,101] | General | Graphical notation |
| BRAIN-IoT [102] | Performance, security, resource consumption | Graphical notation |
| IADev [103] | Performance, reliability, scalability | Graphical notation |
| Iovino et al. [104] | Security, availability | Graphical notation |
| IoTSuite [105,106] | Scalability | Graphical notation |
| Vitruvius [107] | General | Graphical notation |
| Midgar [108,109] | Performance | Graphical notation |
| Schachinger and Kastner [110] | General | Graphical notation |
| Karkouch et al. [111] | General | Graphical notation |
| IoTLink [37,112,113] | Performance | Graphical notation |
| SysML4IoT [114,115] | General | Graphical notation |
| FRASAD [116] | Portability | Graphical notation |
| Vorto [117] | General | Textual notation |
| DivEnact [118] | Reliability | Graphical notation |
| ENACT DevOps [119] | General | Graphical notation |
| FogUML2Code [43] | Security | Graphical notation |
| Betancourt et al. [120] | General | Graphical notation |
| MAF [121] | Performance | Graphical notation |
| Hassine et al. [122] | Performance | Graphical notation |
| SecKit [123] | Performance, security | Tree notation |
| Language | Formal Semantics |
|---|---|
| DSML4TinyOS [81,82,83] | Informal semantics |
| ThingML [22,84,85,86] | Informal semantics |
| UML4IoT [36,87,88] | Informal semantics |
| IoT-PML [89] | Informal semantics |
| Centurión et al. [90] | Informal semantics |
| COMFIT [91] | Informal semantics |
| HSML [92] | Informal semantics |
| IoTDraw and SoaML4IoT [93,94] | fUML [130] |
| Alulema et al. [44] | Informal semantics |
| EL4IoT [95,96] | Informal semantics |
| Asici et al. [97] | Petri nets [127] |
| Sosa-Reyna et al. [98,99] | Informal semantics |
| Genesis [100,101] | Informal semantics |
| BRAIN-IoT [102] | Informal semantics |
| IADev [103] | Informal semantics |
| Iovino et al. [104] | Informal semantics |
| IoTSuite [105,106] | Informal semantics |
| Vitruvius [107] | Informal semantics |
| Midgar [108,109] | Informal semantics |
| Schachinger and Kastner [110] | Informal semantics |
| Karkouch et al. [111] | Informal semantics |
| IoTLink [37,112,113] | Informal semantics |
| SysML4IoT [114,115] | Informal semantics |
| FRASAD [116] | Informal semantics |
| Vorto [117] | Informal semantics |
| DivEnact [118] | Informal semantics |
| ENACT DevOps [119] | Informal semantics |
| FogUML2Code [43] | Informal semantics |
| Betancourt et al. [120] | Informal semantics |
| MAF [121] | Informal semantics |
| Hassine et al. [122] | Informal semantics |
| SecKit [123] | Temporal Logic [123] |
| Language | Multiple Viewpoints |
|---|---|
| DSML4TinyOS [81,82,83] | Physical, deployment, logical |
| ThingML [22,84,85,86] | Physical, logical, behavior, deployment |
| UML4IoT [36,87,88] | Physical, deployment, logical |
| IoT-PML [89] | Physical, deployment, logical |
| Centurión et al. [90] | Physical, deployment, logical |
| COMFIT [91] | Physical, deployment, logical, behavior |
| HSML [92] | Physical, behavior, deployment |
| IoTDraw and SoaML4IoT [93,94] | Physical, deployment, logical |
| Alulema et al. [44] | Physical, deployment, logical |
| EL4IoT [95,96] | Physical, behavior, deployment, logical |
| Asici et al. [97] | Physical, deployment, logical |
| Sosa-Reyna et al. [98,99] | Physical, deployment, logical |
| Genesis [100,101] | Physical, deployment, logical |
| BRAIN-IoT [102] | Physical, logical, behavior, deployment |
| IADev [103] | Physical, deployment, logical |
| Iovino et al. [104] | Physical, logical, behavior, deployment |
| IoTSuite [105,106] | Physical, deployment, logical |
| Vitruvius [107] | Physical, deployment, logical |
| Midgar [108,109] | Physical, deployment, logical |
| Schachinger and Kastner [110] | Physical, deployment, logical |
| Karkouch et al. [111] | Physical, deployment, logical |
| IoTLink [37,112,113] | Physical, deployment, logical |
| SysML4IoT [114,115] | Physical, logical, behavior, deployment |
| FRASAD [116] | Physical, deployment, logical |
| Vorto [117] | Logical, behavior |
| DivEnact [118] | Physical, logical, behavior, deployment |
| ENACT DevOps [119] | Physical, behavior, logical, information, deployment |
| FogUML2Code [43] | Physical, deployment, logical |
| Betancourt et al. [120] | Physical, deployment, logical |
| MAF [121] | Physical, deployment, logical |
| Hassine et al. [122] | Physical, deployment, logical |
| SecKit [123] | Logical, behavior |
| Language | Programming Languages |
|---|---|
| DSML4TinyOS [81,82,83] | nesC |
| ThingML [22,84,85,86] | C/C++, Java, JavaScript |
| UML4IoT [36,87,88] | C, Java |
| IoT-PML [89] | Java |
| Centurión et al. [90] | pp configuration file |
| COMFIT [91] | nesC, JavaScript |
| HSML [92] | JavaScript |
| IoTDraw and SoaML4IoT [93,94] | Java |
| Alulema et al. [44] | C, Java |
| EL4IoT [95,96] | nesC, XML config file |
| Asici et al. [97] | C, Java |
| Sosa-Reyna et al. [98,99] | nesC |
| Genesis [100,101] | C/C++, Java, JavaScript |
| BRAIN-IoT [102] | Java, Manifest script file |
| IADev [103] | Java, JavaScript |
| Iovino et al. [104] | Java |
| IoTSuite [105,106] | Java |
| Vitruvius [107] | JavaScript |
| Midgar [108,109] | C, Java, C#, Obj-C |
| Schachinger and Kastner [110] | Java |
| Karkouch et al. [111] | Java |
| IoTLink [37,112,113] | Java |
| SysML4IoT [114,115] | Java |
| FRASAD [116] | C/C++, Java |
| Vorto [117] | C/C++, Java, Python |
| DivEnact [118] | Configuration file |
| ENACT DevOps [119] | C/C++, Java, JavaScript |
| FogUML2Code [43] | C, Java |
| Betancourt et al. [120] | Configuration file |
| MAF [121] | Java, JSON, Obj-C |
| Hassine et al. [122] | Java |
| SecKit [123] | C/C++, Java |
| Language | Completeness | Consistency | Correctness | Compatibility |
|---|---|---|---|---|
| DSML4TinyOS [81,82,83] | Yes | Yes | NA | NA |
| ThingML [22,84,85,86] | Yes | Yes | NA | Yes |
| UML4IoT [36,87,88] | NA | NA | NA | Yes |
| IoT-PML [89] | NA | NA | NA | Yes |
| Centurión et al. [90] | Yes | Yes | Yes | NA |
| COMFIT [91] | Yes | Yes | Yes | NA |
| HSML [92] | NA | Yes | NA | NA |
| IoTDraw and SoaML4IoT [93,94] | NA | NA | Yes | NA |
| Asici et al. [97] | Yes | Yes | NA | NA |
| Sosa-Reyna et al. [98,99] | NA | Yes | NA | NA |
| BRAIN-IoT [102] | Yes | Yes | NA | NA |
| IADev [103] | Yes | Yes | NA | NA |
| Iovino et al. [104] | Yes | NA | NA | NA |
| Karkouch et al. [111] | Yes | NA | NA | NA |
| IoTLink [37,112,113] | Yes | Yes | NA | NA |
| Vorto [117] | Yes | Yes | NA | NA |
| DivEnact [118] | NA | Yes | NA | NA |
| ENACT DevOps [119] | Yes | Yes | NA | NA |
| FogUML2Code [43] | Yes | Yes | NA | NA |
| Betancourt et al. [120] | NA | Yes | NA | NA |
| MAF [121] | Yes | Yes | NA | NA |
| SecKit [123] | NA | Yes | NA | NA |
| Total | 14 | 17 | 3 | 3 |
| Language | Simulation | Model Checking | Deadlock | Reachability |
|---|---|---|---|---|
| DSML4TinyOS [81,82,83] | NA | Yes | Yes | NA |
| ThingML [22,84,85,86] | NA | Yes | NA | NA |
| UML4IoT [36,87,88] | NA | Yes | Yes | NA |
| COMFIT [91] | Yes | NA | NA | NA |
| IoTDraw and SoaML4IoT [93,94] | Yes | NA | NA | NA |
| Asici et al. [97] | NA | Yes | Yes | NA |
| Genesis [100,101] | Yes | NA | NA | NA |
| BRAIN-IoT [102] | NA | Yes | Yes | NA |
| IoTLink [37,112,113] | NA | Yes | Yes | NA |
| Vorto [117] | NA | Yes | Yes | NA |
| ENACT DevOps [119] | Yes | Yes | Yes | Yes |
| FogUML2Code [43] | NA | Yes | Yes | NA |
| MAF [121] | NA | Yes | Yes | NA |
| Total | 5 | 10 | 9 | 1 |
| Language | Large-View Management Techniques |
|---|---|
| DSML4TinyOS [81,82,83] | Structural composition (components) |
| ThingML [22,84,85,86] | Structural composition (components and connectors) |
| UML4IoT [36,87,88] | Structural composition (components) |
| IoT-PML [89] | Structural composition (components) and inheritance |
| Centurión et al. [90] | Structural composition (components) |
| HSML [92] | Structural composition (components) |
| IoTDraw and SoaML4IoT [93,94] | Structural composition (components) and inheritance |
| Alulema et al. [44] | Structural composition (components) |
| EL4IoT [95,96] | Structural composition (components) |
| Asici et al. [97] | Structural composition (components) |
| Sosa-Reyna et al. [98,99] | Structural composition (components) |
| Genesis [100,101] | Structural composition (components) |
| BRAIN-IoT [102] | Structural composition (components and connectors) |
| IADev [103] | Structural composition (components) and inheritance |
| IoTSuite [105,106] | Structural composition (components) |
| Vitruvius [107] | Structural composition (components) |
| Midgar [108,109] | Structural composition (components) |
| Schachinger and Kastner [110] | Structural composition (components) |
| IoTLink [37,112,113] | Structural composition (components) |
| SysML4IoT [114,115] | Structural composition (components and connectors) |
| FRASAD [116] | Structural composition (components) |
| Vorto [117] | Structural composition (components) and inheritance |
| DivEnact [118] | Structural composition (components and connectors) |
| ENACT DevOps [119] | Structural composition (components) |
| FogUML2Code [43] | Structural composition (components and connectors) |
| MAF [121] | Structural composition (components) |
| SecKit [123] | Structural composition (components) and inheritance |
| Language | Websites | Last Access Date |
|---|---|---|
| UML4IoT [36,87,88] | https://sites.google.com/site/uml4iot/ | 25 December 2022 |
| BRAIN-IoT [102] | https://www.brain-iot.eu/ | 26 December 2022 |
| IoTSuite [105,106] | https://bosch-iot-suite.com/ | 24 December 2022 |
| IoTLink [37,112,113] | https://iotlink.gitlab.io/ | 25 December 2022 |
| Vorto [117] | https://www.eclipse.org/vorto/ | 27 December 2022 |
| ENACT DevOps [119] | https://www.enact-project.eu/ | 26 December 2022 |
| Language | Introduction | Tutorials | Toolset | User Manual | Case Studies | Publication | Mailing List | Membership | Contact |
|---|---|---|---|---|---|---|---|---|---|
| DSML4TinyOS [81,82,83] | Yes | NA | Yes | NA | Yes | Yes | NA | NA | NA |
| ThingML [22,84,85,86] | Yes | Yes | Yes | Yes | Yes | Yes | NA | NA | Yes |
| UML4IoT [36,87,88] | Yes | Yes | Yes | Yes | Yes | Yes | NA | NA | Yes |
| IoT-PML [89] | Yes | Yes | Yes | Yes | Yes | Yes | NA | NA | NA |
| Centurión et al. [90] | Yes | NA | NA | NA | Yes | Yes | NA | NA | NA |
| COMFIT [91] | Yes | Yes | Yes | NA | Yes | Yes | NA | NA | NA |
| HSML [92] | Yes | NA | Yes | NA | Yes | Yes | NA | NA | NA |
| IoTDraw and SoaML4IoT [93,94] | Yes | Yes | Yes | Yes | Yes | Yes | NA | NA | Yes |
| Alulema et al. [44] | Yes | NA | Yes | NA | Yes | Yes | NA | NA | NA |
| EL4IoT [95,96] | Yes | NA | Yes | NA | Yes | Yes | NA | NA | NA |
| Asici et al. [97] | Yes | NA | Yes | NA | Yes | Yes | NA | NA | NA |
| Sosa-Reyna et al. [98,99] | Yes | NA | Yes | NA | Yes | Yes | NA | NA | NA |
| Genesis [100,101] | Yes | NA | Yes | NA | Yes | Yes | NA | NA | NA |
| BRAIN-IoT [102] | Yes | Yes | Yes | Yes | Yes | Yes | Yes | Yes | Yes |
| IADev [103] | Yes | Yes | Yes | NA | Yes | Yes | NA | NA | NA |
| Iovino et al. [104] | Yes | NA | Yes | NA | Yes | Yes | NA | NA | NA |
| IoTSuite [105,106] | Yes | Yes | Yes | Yes | Yes | Yes | NA | NA | Yes |
| Vitruvius [107] | Yes | NA | Yes | NA | Yes | Yes | NA | NA | NA |
| Midgar [108,109] | Yes | NA | Yes | NA | Yes | Yes | NA | NA | NA |
| Schachinger and Kastner [110] | Yes | NA | Yes | NA | Yes | Yes | NA | NA | NA |
| Karkouch et al. [111] | Yes | NA | Yes | NA | Yes | Yes | NA | NA | NA |
| IoTLink [37,112,113] | Yes | NA | Yes | NA | Yes | Yes | NA | NA | NA |
| SysML4IoT [114,115] | Yes | NA | Yes | NA | Yes | Yes | NA | NA | NA |
| FRASAD [116] | Yes | NA | Yes | NA | Yes | Yes | NA | NA | NA |
| Vorto [117] | Yes | Yes | Yes | Yes | Yes | Yes | Yes | Yes | Yes |
| DivEnact [118] | Yes | NA | Yes | NA | Yes | Yes | NA | NA | NA |
| ENACT DevOps [119] | Yes | Yes | Yes | Yes | Yes | Yes | NA | NA | Yes |
| FogUML2Code [43] | Yes | NA | Yes | NA | Yes | Yes | NA | NA | NA |
| Betancourt et al. [120] | Yes | NA | Yes | NA | Yes | Yes | NA | NA | NA |
| MAF [121] | Yes | NA | Yes | NA | Yes | Yes | NA | NA | NA |
| Hassine et al. [122] | Yes | NA | Yes | NA | NA | Yes | NA | NA | NA |
| SecKit [123] | Yes | NA | Yes | NA | Yes | Yes | NA | NA | NA |
| Features | Languages |
|---|---|
| Requirements modeling | UML4IoT [36,87,88], IoT-PML [89], Centurión et al. [90], COMFIT [91], IoTDraw and SoaML4IoT [93,94], BRAIN-IoT [102], IADev [103], Karkouch et al. [111], SysML4IoT [114,115], FRASAD [116], SecKit [123] |
| The automated analysis of architecture for requirements | COMFIT [91], IADev [103], Karkouch et al. [111] |
| The automated generation of code from architecture | UML4IoT [36,87,88], COMFIT [91] |
| Reverse engineering | DSML4TinyOS [81,82,83], UML4IoT [36,87,88] |
| Language Requirements: | Language Definition | Language Features | Tool Support | |||||||||||
|---|---|---|---|---|---|---|---|---|---|---|---|---|---|---|
| NonFunc Req | NotSet | RY | ForSem | MulView | ExMec | ExtType | ProgFrame | Automated Analysis | LVM | Col | Ver | Knowledge Management | S-C | |
| DSML4TinyOS [81,82,83] | Per | GN | 2018 | IS | Phy, Dep, Log | NA | NA | ACG—nesC | MC, Dead—Comp, Cons | Yes | NA | NA | Int, Tool, CS, Pub | Yes |
| ThingML [22,84,85,86] | Per, Sc, Rel | GN | 2016 | IS | Phy, Log, Dep, Beh | NA | NA | ACG—C/C++, Java, JavaScript | MC—Comp, Cons, Compa, | Yes | NA | NA | Int, Tut, Tool, UM, CS, Pub, Con | Yes |
| UML4IoT [36,87,88] | Per, Rel, Sec, Time, RC | GN | 2016 | IS | Phy, Dep, Log | NA | NA | ACG—C, Java | MC, Dead—Compa | Yes | NA | NA | Int, Tut, Tool, UM, CS, Pub, Con | Yes |
| IoT-PML [89] | Gen | GN | 2019 | IS | Phy, Dep, Log | GCD | Syntax | ACG—Java | Compa | Yes | NA | NA | Int, Tut, Tool, UM, CS, Pub | Yes |
| Centurión et al. [90] | Sec, Sca | GN | 2019 | IS | Phy, Dep, Log | NA | NA | ACG—pp conf. | Comp, Cons, Corr | Yes | NA | NA | Int, CS, Pub | Yes |
| COMFIT [91] | Per, Rel, Sec, Por, RC | GN | 2017 | IS | Phy, Dep, Log, Beh | NA | NA | ACG—nesC, JavaScript | Sim—Comp, Cons, Corr | NA | NA | NA | Int, Tut, Tool, CS, Pub | Yes |
| HSML [92] | Per, RC | FSM and HTML | 2019 | IS | Phy, Dep, Beh | NA | NA | ACG—JavaScript | Cons | Yes | NA | NA | Int, Tool, CS, Pub | Yes |
| IoTDraw and SoaML4IoT [93,94] | Gen | GN | 2020 | fUML | Phy, Dep, Log | InExt | Syntax | ACG—Java | Sim—Corr | Yes | NA | NA | Int, Tut, Tool, UM, CS, Pub, Con | Yes |
| Alulema et al. [44] | Gen | GN | 2017 | IS | Phy, Dep, Log | NA | NA | ACG—C, Java | NA | Yes | NA | NA | Int, Tool, CS, Pub | Yes |
| EL4IoT [95,96] | Gen | GN | 2017 | IS | Phy, Dep, Beh, Log | NA | NA | ACG—nesC, XML | NA | Yes | NA | NA | Int, Tool, CS, Pub | Yes |
| Asici et al. [97] | Per | GN | 2019 | Petri net | Phy, Dep, Log | NA | NA | ACG—C, Java | MC, Dead—Comp, Cons | Yes | NA | NA | Int, Tool, CS, Pub | Yes |
| Sosa-Reyna et al. [98,99] | Gen | GN | 2018 | IS | Phy, Dep, Log | NA | NA | ACG—nesC | Cons | Yes | NA | NA | Int, CS, Pub | Yes |
| Genesis [100,101] | Gen | GN | 2019 | IS | Phy, Dep, Log | NA | NA | ACG—C/C++, Java, JavaScript | Sim | Yes | NA | NA | Int, Tool, CS, Pub | Yes |
| BRAIN-IoT [102] | Per, Sec, RC | GN | 2019 | IS | Phy, Dep, Log, Beh | NA | NA | ACG—Java, Man. Script | MC, Dead—Comp, Cons | Yes | NA | NA | Int, Tut, Tool, UM, CS, Pub, ML, Mem, Con | Yes |
| IADev [103] | Per, Rel, Sca | GN | 2020 | IS | Phy, Dep, Log | NA | NA | ACG—Java, JavaScript | Comp, Cons | Yes | NA | NA | Int, Tut, Tool, CS, Pub | Yes |
| Iovino et al. [104] | Sec, Ava | GN | 2019 | IS | Phy, Log, Dep, Beh | NA | NA | ACG—Java | Comp | NA | NA | NA | Int, Tool, CS, Pub | Yes |
| IoTSuite [105,106] | Sca | GN | 2015 | IS | Phy, Dep, Log | NA | NA | ACG—Java | NA | Yes | NA | NA | Int, Tut, Tool, UM, CS, Pub, Con | Yes |
| Vitruvius [107] | Gen | GN | 2014 | IS | Phy, Dep, Log | NA | NA | ACG—JavaScript | NA | Yes | NA | NA | Int, Tool, CS, Pub | Yes |
| Midgar [108,109] | Gen | GN | 2014 | IS | Phy, Dep, Log | NA | NA | ACG—C, Java, C#, Obj-C | NA | Yes | NA | NA | Int, Tool, CS, Pub | Yes |
| Schachinger and Kastner [110] | Gen | GN | 2015 | IS | Phy, Dep, Log | NA | NA | ACG—Java | NA | Yes | NA | NA | Int, Tool, CS, Pub | Yes |
| Karkouch et al. [111] | Gen | GN | 2016 | IS | Phy, Dep, Log | NA | NA | ACG—Java | Comp | NA | NA | NA | Int, Tool, CS, Pub | Yes |
| IoTLink [37,112,113] | Per | GN | 2014 | IS | Phy, Dep, Log | NA | NA | ACG—Java | MC, Dead—Comp, Cons | Yes | NA | NA | Int, Tool, CS, Pub | Yes |
| SysML4IoT [114,115] | Gen | GN | 2016 | IS | Phy, Log, Dep, Beh | NA | NA | ACG—Java | NA | Yes | NA | NA | Int, Tool, CS, Pub | Yes |
| FRASAD [116] | Por | GN | 2015 | IS | Phy, Dep, Log | NA | NA | ACG—C/C++, Java | NA | Yes | NA | NA | Int, Tool, CS, Pub | Yes |
| Vorto [117] | Gen | TN | 2016 | IS | Logical, Beh | JExt | NA | ACG—C/C++, Java, Python | MC, Dead—Comp, Cons | Yes | Yes | NSM | Int, Tut, Tool, UM, CS, Pub, ML, Mem, Con | Yes |
| DivEnact [118] | Rel | GN | 2019 | IS | Phy, Log, Dep, Beh | NA | NA | ACG—conf. file | Cons | Yes | NA | NA | Int, Tool, CS, Pub | Yes |
| ENACT DevOps [119] | Gen | GN | 2018 | IS | Phy, Dep, Beh, Log, Info | NA | NA | ACG—C/C++, Java, JavaScript | MC, Dead, Sim, Reac- Comp, Cons | Yes | Yes | NA | Int, Tut, Tool, UM, CS, Pub, Con | Yes |
| FogUML2Code [43] | Sec | GN | 2019 | IS | Phy, Dep, Log | NA | NA | ACG—C, Java | MC, Dead—Comp, Cons | Yes | NA | NA | Int, Tool, CS, Pub | Yes |
| Betancourt et al. [120] | Gen | GN | 2020 | IS | Phy, Dep, Log | NA | NA | ACG—conf. file | Cons | NA | NA | NA | Int, Tool, CS, Pub | Yes |
| MAF [121] | Gen | GN | 2020 | IS | Phy, Dep, Log | NA | NA | ACG—Java, JSON, Obj-C | MC, Dead—Comp, Cons | Yes | NA | NA | Int, Tool, CS, Pub | Yes |
| Hassine et al. [122] | Gen | GN | 2017 | IS | Phy, Dep, Log | NA | NA | ACG—Java | NA | NA | NA | NA | Int, Tool, Pub | Yes |
| SecKit [123] | Per, Sec | Tree N. | 2014 | LTL | Log, Beh | NA | NA | ACG—C/C++, Java | Cons | Yes | NA | NA | Int, Tool, CS, Pub | Yes |
Disclaimer/Publisher’s Note: The statements, opinions and data contained in all publications are solely those of the individual author(s) and contributor(s) and not of MDPI and/or the editor(s). MDPI and/or the editor(s) disclaim responsibility for any injury to people or property resulting from any ideas, methods, instructions or products referred to in the content. |
© 2023 by the authors. Licensee MDPI, Basel, Switzerland. This article is an open access article distributed under the terms and conditions of the Creative Commons Attribution (CC BY) license (https://creativecommons.org/licenses/by/4.0/).
Share and Cite
Arslan, S.; Ozkaya, M.; Kardas, G. Modeling Languages for Internet of Things (IoT) Applications: A Comparative Analysis Study. Mathematics 2023, 11, 1263. https://doi.org/10.3390/math11051263
Arslan S, Ozkaya M, Kardas G. Modeling Languages for Internet of Things (IoT) Applications: A Comparative Analysis Study. Mathematics. 2023; 11(5):1263. https://doi.org/10.3390/math11051263
Chicago/Turabian StyleArslan, Sadik, Mert Ozkaya, and Geylani Kardas. 2023. "Modeling Languages for Internet of Things (IoT) Applications: A Comparative Analysis Study" Mathematics 11, no. 5: 1263. https://doi.org/10.3390/math11051263
APA StyleArslan, S., Ozkaya, M., & Kardas, G. (2023). Modeling Languages for Internet of Things (IoT) Applications: A Comparative Analysis Study. Mathematics, 11(5), 1263. https://doi.org/10.3390/math11051263

