A Continuous Process for Validation, Verification, and Accreditation of Simulation Models
Abstract
1. Introduction, the System, and the Model
- Mapping: The goal of models is to represent something, i.e., mappings from natural or artificial systems or models.
- Reduction: Models, in general, do not describe all the features of the original system, rather, only those features that seem important to modelers or system stakeholders.
- Pragmatism: The models themselves are not explicitly assigned to their originals. They fulfill their surrogate functions (a) for certain cognitive and/or behavioral model-like subjects, (b) over certain time intervals, and (c) restricted to certain mental or practical processes.
2. Existing Approaches
3. Defining a Simulation Model
4. Working with the Assumptions
Assumptions Taxonomy
- (i)
- Systemic Data assumptions are those related to the data, for example, those that define the probability distributions that represent the model element’s behavior.
- (ii)
- Systemic Structural assumptions can be those that represent the relations between the different elements that compose the model, the model behavior, and the causal relations between the elements.
- (iii)
- Simplification assumptions are useful to reduce the complexity of the model. Because of the resources, the time we own to code the model, and the limited knowledge we have of the system, we must always use these kinds of assumptions. They represent our current limitations in two directions: (i) system knowledge or (ii) resource knowledge and are assumed to be false (but may be true, becoming Systemic). We want to keep the model small enough to be useful, keeping the model simple but not simplistic. Notice that in the hypothetical case that we have a complete understanding of the system and infinite resources, there is no need to use simplification assumptions in our models.
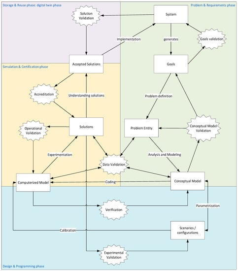
5. Validating a Simulation Model
- (i)
- Developing the model’s assumptions, observations, and general knowledge.
- (ii)
- Validating the model’s assumptions and testing them empirically if possible.
- (iii)
- Comparing the input-output relationships of the model with the real system.
- Data validation to ensure that the data we are going to use on the model, the probability distributions, the data sources that are used to obtain the data, the support structures to keep the data, etc., are accurate and correctly defined. To validate the data, we must focus our efforts on the Systemic Data assumptions. The tests must focus on analyzing the data we are going to use in the model in two directions: (i) assuring that the data fits well with the system process it wants to model (data fitting) and (ii) ensuring that the data expiration constraints are valid, therefore, guarantee that the institutions (structures, enterprises, data warehouses, etc.) needed to obtain the data works and keep this data valid during the life of the model. Defining data expiration constrain is a key aspect to ensuring the validity of the simulation models (that eventually will be part of a Digital Twin in the frame of Industry 4.0) since the model is going to be a representation of a real system, analyzed along with the life of the system that emulates.
- Conceptual model validation is determining (i) the correctness of the conceptual model assumptions and (ii) that the problem entity model’s representation, the model’s structure, and behavior, represented by the logic and the mathematical and causal relationships, are “reasonable” for the goals. To validate the conceptual model, we must focus on the formal representation of the model or on the coding of this formal representation to validate the Systemic Structural and Simplification assumptions. The conceptual model represents the structural relations of the different model elements and the behavior of the different elements that compose the model. This implies that we must define techniques to ensure that (i) the Systemic Structural assumptions are correct for our purposes and (ii) the Simplifications assumptions do not transform the model into a simplistic version of the reality it represents. Several formal languages like Specification and Description Language (SDL) [33,34,35], Petri Nets [36,37,38,39], and DEVS [40,41,42] allow an analysis of its behavior before the coding (reachability analysis, etc.). Moreover, there are methods to transform a conceptual model from one to another, becoming excellent tools to ensure that the underlying assumptions are correctly defined [43,44]. This also simplifies the integration between different conceptual models that express the same system or different parts of a system that must be defined as one following meta-formalism, common formalism or co-simulation approaches [45,46].
- Operational validation is focused on the results that we can obtain from a model implementation. Some of the methodologies that we present next, like Black Box validation, among many others, imply the use of all the model assumptions since the modeler tries to validate the whole behavior of the computer program that codes the model. In that case, we often cannot distinguish if the results (in case the results are wrong) are due to incorrect Systemic assumptions (Data or Structural), due to a wrong Simplification assumption, or an incorrect model coding, introducing the verification phase into account. However, Operational Validation is one of the most widely used approaches to do validations and must always be done to ensure that all the connections between the distinct parts have been correctly defined.
- Verification ensures that the code has been completed correctly. The techniques at this point are not focused on understanding if the assumptions are correct, but if they have been correctly represented in the computational framework, we use them to implement the model.
- Experimental validation analyzes if the experimental procedures used to obtain the results are good enough. A simulation model needs to be executed based on an experimental framework; hence the design of experiments and the execution of those experiments must be validated. One must ensure that the factors needed and the levels to be analyzed are correctly defined for the goals proposed. We must also ensure that the number of replications for each scenario in the experiment has been correctly obtained (along with the methods used to obtain these replications and the length of the replications). Without this validation, the results of a model cannot be considered for its implementation in the system.
- Solution validation focus on the accuracy of the results obtained from the model proposed solution and the data obtained on the implemented solution. This is a key validation in the frame Industry 4.0 Digital Twin concept since it ensures that the model and the system are close enough to be useful for the goals proposed. Solution Validation is a useful validation for the modelers that will eventually learn about the divergences between the model proposed solutions and the implementation of the accepted solutions on the system. This will allow further modeling improvement through the detection of errors. It is also useful for the owners of the system to understand if the different validation processes, specifically those related to the accreditation, are working properly. Notice, however, that because this validation can show flaws in the accreditation process, in the model validation and verification processes, or during the system implementation, this validation is sensible and often forgotten. However, in the frame of cyber-physical systems (in Industry 4.0), this validation becomes a key element since the Digital Twin must accurately represent the current system, which is prone to change. This solution validation traditionally has been used to test if the model can also be used as a product, often to test the behavior of the system in other scenarios, see [47,48]; in the context of Industry 4.0 is a continuous process to ensure that the simulation model is yet valid. The nature of techniques one can use in the Solution Validation process and the assumptions that are going to be involved are similar to the ones used in the Operational Validation process.
5.1. Testing the Model Assumptions
5.2. W3H Testing Table
5.3. Working with Not Validated Assumptions
5.4. Working with this Taxonomy, Writing the Assumptions Table, and Building the Conceptual Model
- Type of the assumption: Systemic Structural assumptions, Systemic Data assumptions, or Simplification assumption.
- Identifier, which uniquely describes the nature of the assumption: as an example, SD_01 refers to the Systemic Data Assumption number “1”.
- Description of the assumption.
- Location on the conceptual model, list of the diagrams that are affected by the assumption.
- The validation status is true if the assumption is assumed correct by the Stakeholders or false otherwise.
- Review condition, a function that modifies the Validation Status to false when this assumption must be reviewed: never (implying that the function is true), by time, or by a more complex set of rules. Systemic Data assumptions often have a data expiration value and hence must be reviewed at this time. In addition, Systemic Structural assumptions can change (because of changes in the system). For the Simplification assumptions, the introduction of a new technique means that we can now consider adding more detail to the model (or eliminating detail).
6. A Real Case Application Example
7. Conclusions
Funding
Data Availability Statement
Conflicts of Interest
Appendix A
Appendix A.1. VV Tests
Appendix A.1.1. Informal and Static Validation Techniques
Conceptual Model Validation
Appendix A.1.2. Informal and Dynamic Validation Techniques
Operational Validation Process
Accreditation Process
Appendix A.1.3. Formal and Static Validation Techniques
Conceptual Model Validation Process
Verification Process
Data Validation Process
Appendix A.1.4. Formal and Dynamic Validation Techniques
Operational Validation Process
Solution Validation
Verification Process
Data Validation Process
Experimental Validation
References
- Bahill, A.T.; Dean, F.F. What is systems engineering? a consensus of senior systems engineers1. INCOSE Int. Symp. 1996, 6, 500–505. [Google Scholar] [CrossRef]
- Balci, O. Golden Rules of Verification, Validation, Testing, and Certification of Modeling and Simulation Applications. SCS MS Mag. 2010, 4, 1–7. Available online: http://www.springsim.org/magazines/2010-10/index_file/Files/Balci.pdf (accessed on 8 October 2014).
- Stachowiak, H. Allgemeine Modelltheorie; Springer: Vienna, Austria, 1973. [Google Scholar]
- Box, G.E.P. Science and Statistics. J. Am. Stat. Assoc. 1976, 71, 791–799. [Google Scholar] [CrossRef]
- Law, A.M. How to build valid and credible simulation models. In Proceedings of the 2009 Winter Simulation Conference, Austin, TX, USA, 13–16 December 2009; pp. 24–33. [Google Scholar]
- Carson, J.S. Introduction to modeling and simulation. In Proceedings of the Winter Simulation Conference, Orlando, FL, USA, 4–7 December 2005; pp. 16–23. [Google Scholar] [CrossRef]
- Robinson, S. Simulation: The Practice of Model; John Wiley & Sons, Ltd.: Hoboken, NJ, USA, 2003. [Google Scholar]
- Peck, S.L. Simulation as experiment: A philosophical reassessment for biological modeling. Trends Ecol. Evol. 2004, 19, 530–534. [Google Scholar] [CrossRef] [PubMed]
- Tsioptsias, N.; Tako, A.A.; Robinson, S. Are “wrong” models useful? A qualitative study of discrete event simulation modeller stories. J. Simul. 2022, 1–13. [Google Scholar] [CrossRef]
- Sargent, R.G. Verification and Validation of Simulation Models: An Advanced Tutorial. In Proceedings of the 2020 Winter Simulation Conference (WSC), Orlando, FL, USA, 14–18 December 2020; pp. 16–29. [Google Scholar] [CrossRef]
- Sargent, R.G. Verification and validation of simulation models. J. Simul. 2013, 7, 12–24. [Google Scholar] [CrossRef]
- Kelton, W.D. Experimental design for simulation. In Proceedings of the 2000 Winter Simulation Conference Proceedings (Cat. No.00CH37165), Orlando, FL, USA, 10–13 December 2000; Volume 1, pp. 32–38. [Google Scholar] [CrossRef]
- Robinson, S. Conceptual modelling for simulation: Progress and grand challenges. J. Simul. 2019, 14, 1–20. [Google Scholar] [CrossRef]
- Everett, G.D.; McLeod, R. Software Testing: Testing Across the Entire Software Development Life Cycle; Tsinghua University Press: Beijing, China, 2007. [Google Scholar]
- Yu, J. Research Process on Software Development Model. IOP Conf. Ser. Mater. Sci. Eng. 2018, 394, 032045. [Google Scholar] [CrossRef]
- Ismail, S.; Dawoud, D.W. Software Development Models for IoT. In Proceedings of the 2022 IEEE 12th Annual Computing and Communication Workshop and Conference, CCWC 2022, Las Vegas, NV, USA, 26–29 January 2022; pp. 524–530. [Google Scholar] [CrossRef]
- Balci, O. A life cycle for modeling and simulation. Simulation 2012, 88, 870–883. [Google Scholar] [CrossRef]
- Balci, O. Quality Indicators Throughout the Modeling and Simulation Life Cycle. Concepts Methodol. Model. Simul. A Tribut. Tuncer Ören 2015, 199–215. [Google Scholar] [CrossRef]
- Yilmaz, L.; Chakladar, S.; Doud, K. The Goal-Hypothesis-Experiment framework: A generative cognitive domain architecture for simulation experiment management. In Proceedings of the 2016 Winter Simulation Conference (WSC), Washington, DC, USA, 11–14 December 2016; pp. 1001–1012. [Google Scholar] [CrossRef]
- Lorig, F.; Lebherz, D.S.; Berndt, J.O.; Timm, I.J. Hypothesis-driven experiment design in computer simulation studies. In Proceedings of the Winter Simulation Conference, Las Vegas Nevada, NV, USA, 3–6 December 2017; pp. 1360–1371. [Google Scholar] [CrossRef]
- Lorig, F.; Becker, C.A.; Timm, I.J. Formal Specification of Hypotheses for Assisting Computer Simulation Studies. In TMS/DEVS Symposium on Theory of Modeling & Simulation (TMS/DEVS 2017); Society for Computer Simulation International: San Diego, CA, USA, 2017; Volume 49, pp. 204–215. [Google Scholar] [CrossRef]
- Lorig, F. Hypothesis-Driven Simulation Studies; Springer Fachmedien Wiesbaden: Wiesbaden, Germany, 2019. [Google Scholar]
- Ramos, A.L.; Ferreira, J.V.; Barceló, J. Model-Based Systems Engineering: An Emerging Approach for Modern Systems. IEEE Trans. Syst. Man Cybern. Part C Appl. Rev. 2011, 42, 101–111. [Google Scholar] [CrossRef]
- Lorig, F. Hypothesis-Driven Simulation. In Hypothesis-Driven Simulation Studies; Springer Fachmedien Wiesbaden: Wiesbaden, Germany, 2019; pp. 137–170. [Google Scholar]
- Rincon, G.; Alvarez, M.; Perez, M.; Hernandez, S. A discrete-event simulation and continuous software evaluation on a systemic quality model: An oil industry case. Inf. Manag. 2005, 42, 1051–1066. [Google Scholar] [CrossRef]
- Fonseca i Casas, A.; Fonseca i Casas, P.; Casanovas, J. Analysis of Applications to Improve the Energy Savings in Residential Buildings Based on Systemic Quality Model. Sustainability 2016, 8, 1051. [Google Scholar] [CrossRef]
- Brade, D. Enhancing modeling and simulation accreditation by structuring verification and validation results. In Proceedings of the 2000 Winter Simulation Conference, Orlando, FL, USA, 10–13 December 2000; pp. 840–848. [Google Scholar] [CrossRef]
- Fonseca i Casas, P. Simulation hypotheses. In Proceedings of the SIMUL 2011, Barcelona, Spain, 23–29 October 2011; pp. 114–119. [Google Scholar]
- Popper, K. The Logic of Scientific Discovery; Routledge: London, UK, 1959. [Google Scholar]
- Epstein, J. Why Model? J. Artif. Soc. Soc. Simul. 2008, 11, 12. Available online: http://jasss.soc.surrey.ac.uk/11/4/12.html (accessed on 28 January 2023).
- Teng, P.S. Validation of computer models of plant disease epidemics: A review of philosophy and methodology/Zuverlässigkeit von Computermodellen für Epidemien von Pflanzenkrankheiten: Ein Überblick über Grundgedanken und Methodik,” Zeitschrift für Pflanzenkrankheiten und Pflanzenschutz. J. Plant Dis. Prot. 1981, 88, 49–63. Available online: http://www.jstor.org/stable/43214777 (accessed on 3 February 2023).
- Naylor, T.H.; Finger, J.M. Verification of Computer Simulation Models. Manag. Sci. 1967, 14, B92–B106. [Google Scholar] [CrossRef]
- Sherratt, E.; Ober, I.; Gaudin, E.; Casas, P.F.; Kristoffersen, F. SDL—The IoT Language. In Lecture Notes in Computer Science (Including Subseries Lecture Notes in Artificial Intelligence and Lecture Notes in Bioinformatics); Springer: Berlin/Heidelberg, Germany, 2015; Volume 9369, pp. 27–41. [Google Scholar]
- Fonseca i Casas, P. Specification and Description Language for Discrete Simulation; IGI Global: Hershey, PA, USA, 2013. [Google Scholar]
- ITU-T. Specification and Description Language—Overview of SDL-2010. ITU-T Recommendation Z.100. 2019. Available online: http://handle.itu.int/11.1002/1000/14048 (accessed on 3 February 2023).
- Van der Aalst, W.M.P. Timed Coloured Petri Nets and Their Application to Logistics. Ph.D. Thesis, Eindhoven University of Technology, Eindhoven, The Netherlands, 1992. [Google Scholar] [CrossRef]
- Guasch, A.; Figueras, J.; Casanovas, J. Conceptual modeling using Petri Nets. In Formal Languages for Computer Simulation: Transdisciplinary Models and Applications; IGI Global: Hershey, PA, USA, 2013. [Google Scholar]
- Wang, J. Petri Nets for Dynamic Event-Driven System Modeling. In Handbook of Dynamic System Modeling; Fishwick, P.A., Ed.; Chapman & Hall: Gainesville, FL, USA, 2007; pp. 1–2, 7–9. [Google Scholar]
- Mutarraf, U.; Barkaoui, K.; Li, Z.; Wu, N.; Qu, T. Transformation of Business Process Model and Notation models onto Petri nets and their analysis. Adv. Mech. Eng. 2018, 10, 1–21. [Google Scholar] [CrossRef]
- Zeigler, B.P.; Muzy, A.; Kofman, E. Theory of Modeling and Simulation; Elsevier: Amsterdam, The Netherlands, 2019. [Google Scholar] [CrossRef]
- Concepcion, A.; Zeigler, B. DEVS formalism: A framework for hierarchical model development. IEEE Trans. Softw. Eng. 1988, 14, 228–241. [Google Scholar] [CrossRef]
- Wainer, G.; Giambiasi, N. Timed Cell-DEVS: Modeling and Simulation of Cell Spaces. 2001. Available online: http://link.springer.com/chapter/10.1007/978-1-4757-3554-3_10 (accessed on 20 November 2013).
- Fonseca i Casas, P. Transforming classic Discrete Event System Specification models to Specification and Description Language. Simulation 2015, 91, 249–264. [Google Scholar] [CrossRef]
- Boukelkoul, S.; Redjimi, M. Mapping between Petri nets and DEVS models. In Proceedings of the 2013 3rd International Conference on Information Technology and e-Services (ICITeS), Sousse, Tunisia, 24–26 March 2013; pp. 1–6. [Google Scholar] [CrossRef]
- Vangheluwe, H.L. DEVS as a common denominator for multi-formalism hybrid systems modelling. In Proceedings of the CACSD. Conference Proceedings. IEEE International Symposium on Computer-Aided Control System Design (Cat. No.00TH8537), Anchorage, AK, USA, 25–27 September 2000; pp. 129–134. [Google Scholar] [CrossRef]
- Fonseca i Casas, P. Co-simulation Using Specification and Description Language. In Proceedings of the 2013 Winter Simulation Conference: Simulation: Making Decisions in a Complex World, Washington, DC, USA, 8–11 December 2013; pp. 4022–4023. Available online: http://sdlps.upc.edu (accessed on 3 April 2022).
- Garrido-Soriano, N.; Godoy, A.; Pujols, W.-C.; Garcia, J. Solution Validation for a Double Façade Prototype. Energies 2017, 10, 2013. [Google Scholar] [CrossRef]
- Brozovsky, J.; Haase, M.; Lolli, N. Validation of a Digital Twin with Measurement Data. In Proceedings of the 39th AIVC—7th Tight Vent & 5th Venticool Conference, Juan-les-Pins, France, 18–19 September 2018; pp. 1–10. [Google Scholar]
- Sargent, R.G. An interval statistical procedure for use in validation of simulation models. J. Simul. 2015, 9, 232–237. [Google Scholar] [CrossRef]
- Balci, O. Verification, validation, and certification of modeling and simulation applications. In Proceedings of the 2003 Winter Simulation Conference, New Orleans, LA, USA, 7–10 December 2003; pp. 150–158. [Google Scholar]
- Robinson, S.; Brooks, R.J. Independent Verification and Validation of an Industrial Simulation Model. Simulation 2009, 86, 405–416. [Google Scholar] [CrossRef]
- Chew, J.; Sullivan, C. Verification, validation, and accreditation in the life cycle of models and simulations. In Proceedings of the 2000 Winter Simulation Conference, Orlando, FL, USA, 10–13 December 2000; pp. 813–818. Available online: http://ieeexplore.ieee.org/xpls/abs_all.jsp?arnumber=899879 (accessed on 8 October 2014).
- Kari, J. Theory of cellular automata: A survey. Theor. Comput. Sci. 2005, 334, 3–33. [Google Scholar] [CrossRef]
- Back, G.; Love, G.; Falk, J. The Doing of Model Verification and Validation: Balancing Cost and Theory. In Proceedings of the 2000 System Dynamics Conference, Bergen, Norway, 6–10 August 2000; Volume 7055, p. 31. [Google Scholar]
- Balci, O. Verification, validation and accreditation of simulation models. In Proceedings of the Winter Simulation Conference, Atlanta, GA, USA, 7–10 December 1997; p. 3. [Google Scholar]
- Page, E.H.; Canova, B.S.; Tufarolo, J.A. A case study of verification, validation, and accreditation for advanced distributed simulation. ACM Trans. Model. Comput. Simul. 1997, 7, 393–424. [Google Scholar] [CrossRef]
- Kim, B.S.; Kang, B.G.; Choi, S.H.; Kim, T.G. Data modeling versus simulation modeling in the big data era: Case study of a greenhouse control system. Simulation 2017, 93, 579–594. [Google Scholar] [CrossRef]
- Casas, P.F.; Palomés, X.P.; Garcia, J.C.; Jové, J. Definition of virtual reality simulation models using specification and description language diagrams. In SDL 2013: Model Driven Dependability Engineering; Springer: Berlin/Heidelberg, Germany, 2013; pp. 258–274. [Google Scholar]
- Labs, A. Auto Validate. 2022. Available online: https://www.auroralabs.com/product/auto-validate/ (accessed on 3 November 2022).
- Driscoll, T. Automatic Validation of Software. MATLAB Central File Exchange. 2022. Available online: https://es.mathworks.com/matlabcentral/fileexchange/20037-automatic-validation-of-software (accessed on 3 November 2022).
- University of Luxembourg. Software Verification and Validation Lab. 2022. Available online: https://wwwen.uni.lu/snt/research/software_verification_and_validation_lab (accessed on 3 November 2022).
- NASA. Katherine Johnson IV&V Facility. 2021. Available online: https://www.nasa.gov/centers/ivv/home/index.html (accessed on 3 November 2022).
- Biró, M.; Klespitz, J.; Gmeiner, J.; Illibauer, C.; Kovács, L. Towards Automated Traceability Assessment through Augmented Lifecycle Space; Springer International Publishing: Cham, Switzerland, 2016; Volume 633. [Google Scholar]
- Rempel, P.; Mäder, P. Continuous assessment of software traceability. In Proceedings of the International Conference on Software Engineering, Rome, Italy, 21–25 August 2016; pp. 747–748. [Google Scholar] [CrossRef]
- Rafael, S.; Almeida, V.M.; Neves, M. A Human-Computer Interaction Framework for Interface Analysis and Design. In Advances in Ergonomics in Design, Proceedings of the AHFE 2019 International Conference on Ergonomics in Design, Washington DC, USA, 24–28 July 2019; Springer International Publishing: Berlin/Heidelberg, Germany, 2019; pp. 359–369. [Google Scholar] [CrossRef]
- Aicher, T.; Schütz, D.; Spindler, M.; Liu, S.; Günthner, W.; Vogel-Heuser, B. Automatic analysis and adaption of the interface of automated material flow systems to improve backwards compatibility. IFAC-PapersOnLine 2017, 50, 1217–1224. [Google Scholar] [CrossRef]
- Balci, O. Validation, verification, and testing techniques throughout the life cycle of a simulation study. Ann. Oper. Res. 1994, 53, 121–173. [Google Scholar] [CrossRef]
- Schruben, L.W. Establishing the credibility of simulations. Simulation 1980, 34, 101–105. [Google Scholar] [CrossRef]
- Softwaretestinghelp. What Is Compliance Testing (Conformance Testing)? Software Testing Help. 2020. Available online: https://www.softwaretestinghelp.com/what-is-conformance-testing/ (accessed on 14 June 2020).
- Bourhfir, C.; Aboulhamid, E.; Dssouli, R.; Rico, N. Test Case Generation Approach for Conformance Testing of SDL Systems; Woodhead Publishing Limited: Cambridge, UK, 2001; Volume 24. [Google Scholar]
- Garoche, P.L. Formal Verification of Control System Software; Princeton University Press: Princeton, NJ, USA, 2016. [Google Scholar]
- Law, A.M.; Kelton, W.D. Simulation Modeling and Analysis; Mc Graw Hill Education: New York, NY, USA, 1991; Volume 2. [Google Scholar]
- Kleijnen, J.P. Verification and validation of simulation models. Eur. J. Oper. Res. 1995, 82, 145–162. [Google Scholar] [CrossRef]


| PRODUCT | DOCUMENTATION | EXPLANATION |
|---|---|---|
| SYSTEM | System documentation | All the documentation regarding the system operations. Tacit and informal information can also be used here to understand the system’s true behavior. |
| GOALS | Goals document | A document that contains the goals that drive the development of the model. |
| PROBLEM ENTITY | Assumptions document | A document that contains the assumptions of the model. |
| CONCEPTUAL MODEL | Conceptualization of the model | The conceptual model constitutes a specification and includes all the assumptions (not the simplifications) detailed in the Hypotheses document. |
| SCENARIOS/CONFIGURATIONS | Experimental design definition | A document containing the experimental design. A discussion regarding the quality of the RNG used in the experimentation can be added here if needed. |
| COMPUTERIZED MODEL | Code and technical documentation of the code | Along with the code, the technical documentation explains the code and the needed configurations of the computational infrastructure needed to execute and maintain the model. |
| SOLUTIONS | Solutions document | Description and data containing the solutions obtained from the model’s execution. |
| ACCEPTED SOLUTIONS | Executive summary of the project | Conclusions of the modeling project and suggestions to perform the implementation on the system. |
| STATIC | DYNAMIC | ||
|---|---|---|---|
| INFORMAL |
|
| |
| FORMAL |
|
| TEST MODEL LOGIC |
| TEST MODEL OUTPUT DATA |
| WHEN | WHAT | HOW | WHY | |||
|---|---|---|---|---|---|---|
| Formal (F)/Informal (I) | Static (S)/Dynamic (D) | Systemic Structural | Systemic Data | Simplification | ||
| CONCEPTUAL MODEL VALIDATION | Audit | I | S | + | + | |
| Cause-Effect Graphing | F | S | + | + | ||
| Desk Checking | I | S | + | + | ||
| Documentation consistency checking | I | S | + | + | ||
| Face Validation | I | S | + | + | ||
| Induction | F | S | + | + | ||
| Inference | F | S | + | + | ||
| Inspections | I | S | + | + | ||
| Interface Analysis | I | S | + | + | ||
| Lambda Calculus | F | S | + | + | ||
| Logical Deduction | F | S | + | + | ||
| Predicate Calculus | F | S | + | + | ||
| Predicate Transformations | F | S | + | + | ||
| Proof of Correctness | F | S | + | + | ||
| Reviews | I | S | + | + | ||
| Traceability Assessment | I | S | + | + | ||
| Walkthroughs | I | S | + | + | ||
| DATA VALIDATION | Events | F | D | + | ||
| Goodness-of-fit | F | S | + | |||
| Statistical Techniques | F | D | + | |||
| VERIFICATION | Control analysis | F | S | + | ||
| Data Analysis | F | S | + | |||
| Debugging | F | D | + | |||
| Execution Testing | F | D | + | |||
| Fault/Failure Analysis | F | S | + | |||
| Interface Testing | F | D | + | |||
| Semantic Analysis | F | S | + | |||
| Structural Analysis | F | S | + | |||
| Symbolic Debugging | F | D | + | |||
| Syntax Analysis | F | S | + | |||
| OPERATIONAL VALIDATION | Assertion Checking | F | D | + | ||
| Black-box Testing | F | D | + | + | + | |
| Bottom-Up Testing | F | D | + | + | + | |
| Comparison to other models | F | D | + | + | + | |
| Compliance Testing | I | D | + | |||
| Degenerative | F | D | + | |||
| Extreme conditions | F | D | + | |||
| Fault/Failure Insertion Testing | F | D | + | |||
| Fixed values | F | D | + | |||
| Graphical Comparisons | I | D | + | + | + | |
| Historical data | F | D | + | + | + | |
| Inductive Assertions | F | D | + | |||
| Object-Flow Testing | I | D | + | + | + | |
| Partition analysis | F | D | + | + | + | |
| Path Analysis | F | D | + | |||
| Sub-model/Module Testing | F | D | + | + | + | |
| Symbolic Execution | F | D | + | |||
| Top-Down Testing | F | D | + | + | + | |
| Turing tests | I | D | + | + | + | |
| Visualization/Animation | I | D | + | + | + | |
| White-Box Testing | F | D | + | |||
| EXPERIMENTAL VALIDATION | Sensitivity analysis | F | D | + | + | |
| ACCREDITATION | Acceptance Testing | I | D | + | + | + |
| Alpha Testing | I | D | + | + | + | |
| Beta Testing | I | D | + | + | + | |
| Product Testing | I | D | + | + | + | |
| SOLUTION VALIDATION | Field Testing | F | D | + | + | + |
| Regression Testing | F | D | + | + | + |
| Systemic Structural Assumptions | Systemic Data Assumptions | Simplification Assumptions | |
|---|---|---|---|
| Validated | Wanted | Wanted | Useful |
| Non-validated | Unwanted | Useful | Unwanted |
| TYPE | IDENTIFIER | DESCRIPTION | LOCATION | STATUS | REVIEW CONDITION |
|---|---|---|---|---|---|
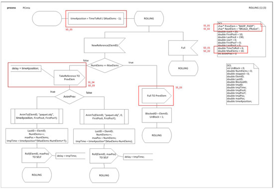
| STRUCTURAL | SS_01 | The previous element of the conveyor is the machine named “BADP_PADP”. | PCinta | true | If BADP_PADP is modified |
| STRUCTURAL | SS_02 | The next element to the conveyor will be the robot “BRobot_PRobot”. | PCinta | true | If BRobot_PRobot is modified |
| STRUCTURAL | SS_03 | When the conveyor is full, it sends a message to the previous element to stop this machine. | PCinta | true | never |
| STRUCTURAL | SS_04 | When the conveyor has empty spaces, the previous element puts a new box in the conveyor and starts its movement to the position that lasts a time defined in SD_03. | PCinta | true | never |
| DATA | SD_01 | The time needed to cross the conveyor is 6 s, defined by the TimeToRoll variable. | PCinta | valid | It TimeToRoll is modified |
| DATA | SD_02 | The maximum number of elements on the conveyor is 10, defined by the MaxElems variable. | PCinta | false | If MaxElems is modified |
| DATA | SD_03 | The time needed for the element to reach its position on the conveyor is represented by the expression . | PCinta | valid | never |
| PHASE | VALIDATION METHOD | SYSTEMIC STRUCTURAL | SYSTEMIC DATA | SIMPLIFICATIONS |
|---|---|---|---|---|
| CONCEPTUAL MODEL VALIDATION | Face validation | + | + | |
| DATA VALIDATION | Goodness-of-fit | + | ||
| OPERATIONAL VALIDATION | Black Box | + | + | + |
| EXPERIMENTAL VALIDATION | Sensitivity analysis | + | + | |
| VERIFICATION | Symbolic debugging | + | ||
| ACCREDITATION | Acceptance testing | + | + | + |
| SOLUTION VALIDATION | Field testing | + | + | + |
Disclaimer/Publisher’s Note: The statements, opinions and data contained in all publications are solely those of the individual author(s) and contributor(s) and not of MDPI and/or the editor(s). MDPI and/or the editor(s) disclaim responsibility for any injury to people or property resulting from any ideas, methods, instructions or products referred to in the content. |
© 2023 by the author. Licensee MDPI, Basel, Switzerland. This article is an open access article distributed under the terms and conditions of the Creative Commons Attribution (CC BY) license (https://creativecommons.org/licenses/by/4.0/).
Share and Cite
Fonseca i Casas, P. A Continuous Process for Validation, Verification, and Accreditation of Simulation Models. Mathematics 2023, 11, 845. https://doi.org/10.3390/math11040845
Fonseca i Casas P. A Continuous Process for Validation, Verification, and Accreditation of Simulation Models. Mathematics. 2023; 11(4):845. https://doi.org/10.3390/math11040845
Chicago/Turabian StyleFonseca i Casas, Pau. 2023. "A Continuous Process for Validation, Verification, and Accreditation of Simulation Models" Mathematics 11, no. 4: 845. https://doi.org/10.3390/math11040845
APA StyleFonseca i Casas, P. (2023). A Continuous Process for Validation, Verification, and Accreditation of Simulation Models. Mathematics, 11(4), 845. https://doi.org/10.3390/math11040845

