Three Chaotic Strategies for Enhancing the Self-Adaptive Harris Hawk Optimization Algorithm for Global Optimization
Abstract
:1. Introduction
2. Harris Hawk Optimization
2.1. Exploration Phase
2.2. Transportation from Exploration to Exploitation
2.3. Exploitation Phase
2.3.1. Soft Besiege
2.3.2. Hard Besiege
2.3.3. Soft Besiege with Progressive Rapid Dives
2.3.4. Hard Besiege with Progressive Rapid Dives
| Algorithm 1 Pseudo-code of HHO Algorithm | |
| 1: | Initialize the parameters (Popsize (N), MaxIter (T), LB, UB, and Dim) |
| 2: | Initialize a population X0 |
| 3: | While (iter ≤ MaxIter) do |
| 4: | Compare the fitness Function for hawk xi |
| 5: | Xrabbit = the best search agent |
| 6: | for each hawk (xi) do |
| 7: | Update the escaping energy E using Equation (3) |
| 8: | if (|E| ≥ 1) then |
| 9: | Update hawk position using Equation (1) |
| 10: | end if |
| 11: | if (|E| < 1) then |
| 12: | if (r ≥ 0.5 and |E| ≥ 0.5) then |
| 13: | Update hawk position using Equation (4) |
| 14: | else if (r ≥ 0.5 and |E| < 0.5) then |
| 15: | Update hawk position using Equation (7) |
| 16: | else if (r < 0.5 and |E| ≥ 0.5) then |
| 17: | Update hawk position using Equation (11) |
| 18: | else if (r < 0.5 and |E| < 0.5) then |
| 19: | Update hawk position using Equation (12) |
| 20: | end if |
| 21: | end if |
| 22: | end for |
| 23: | End |
| 24: | Return Xrabbit |
3. SHHOIRC Algorithm
3.1. Chaos Optimization
3.2. Self-Adaptive Technique
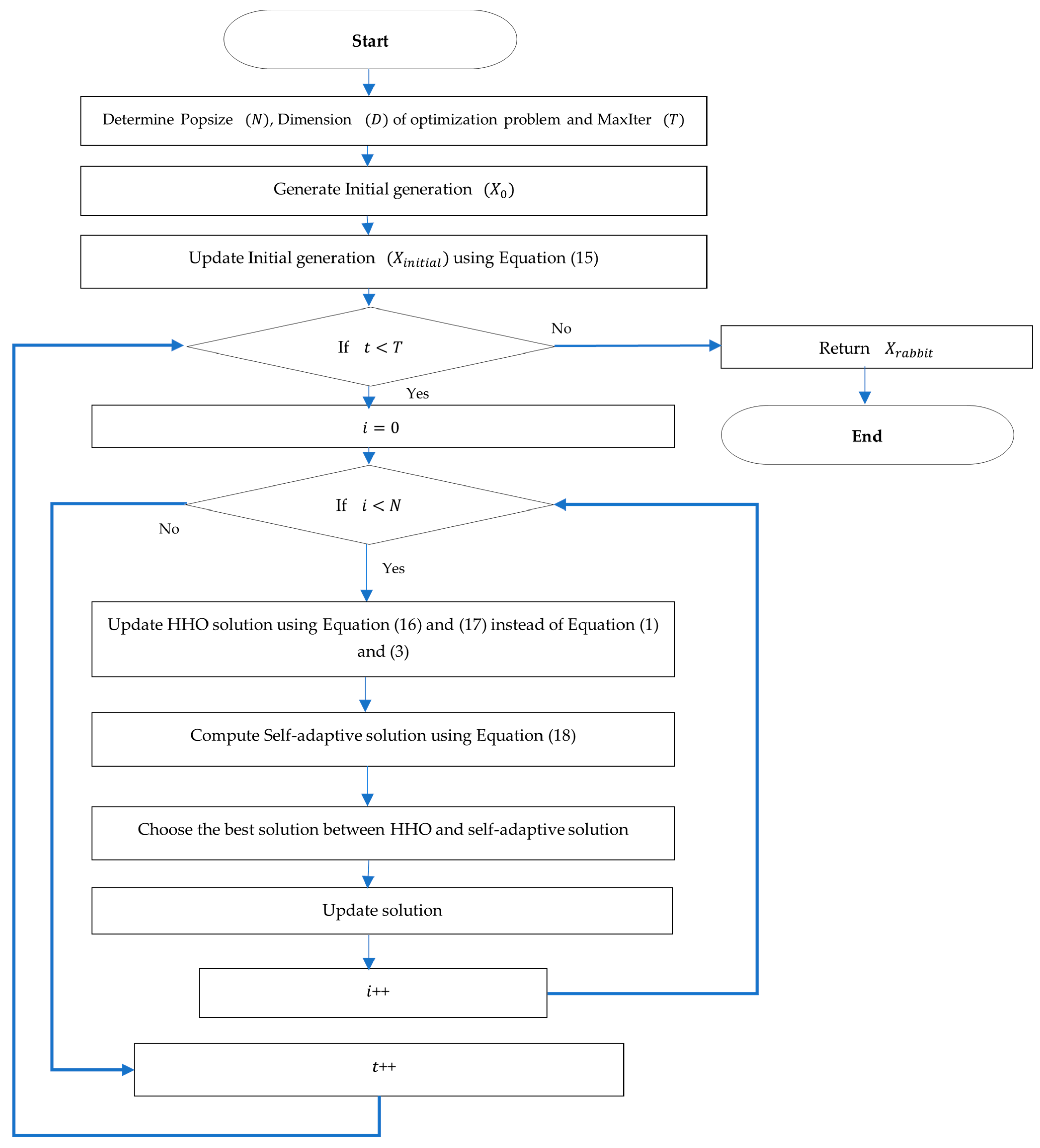
3.3. Proposed Algorithm
| Algorithm 2 Pseudo-code of SHHOIRC Algorithm | |
| 1: | Initialize the parameters (Popsize (), MaxIter (), , , and ) |
| 2: | Initialize a population |
| 3: | Update using Equation (15) |
| 4: | While ( do |
| 5: | Compare the fitness Function for hawk |
| 6: | the best search agent |
| 7: | for each hawk ( do |
| 8: | Update the escaping energy using Equation (17) |
| 9: | if then |
| 10: | Update hawk position using Equation (16) |
| 11: | end if |
| 12: | if then |
| 13: | if then |
| 14: | Update hawk position using Equation (4) |
| 15: | else if then |
| 16: | Update hawk position using Equation (7) |
| 17: | else if then |
| 18: | Update hawk position using Equation (11) |
| 19: | else if then |
| 20: | Update hawk position using Equation (12) |
| 21: | end if |
| 22: | end if |
| 23: | Update hawk using Equation (18) |
| 24: | end for |
| 25: | End |
| 26: | Return |
4. Simulation Experiments
4.1. Measuring Performance
- Average is the mean of the values obtained in different runs:
- Standard deviation is calculated as follows:
- Best is the best (minimum or maximum according to the optimization problem) solution obtained in different runs.
- Worst is the worst (maximum or minimum according to the optimization problem) solution obtained in different runs.
4.2. Testing HHO Versions on 16 Benchmark Functions
Statistical Analysis
4.3. Wireless Sensor Network Coverage Optimization
4.3.1. Experiment 1 (500 Iterations)
4.3.2. Experiment 2 (1000 Iterations)
4.3.3. Statistical Analysis
5. Conclusions
Author Contributions
Funding
Data Availability Statement
Acknowledgments
Conflicts of Interest
References
- Eberhart, R.; Kennedy, J. A new optimizer using particle swarm theory. In Proceedings of the Sixth International Symposium on Micro Machine and Human Science IEEE, MHS’95, Nagoya, Japan, 4–6 October 1995. [Google Scholar]
- Holland, J. Adaptation in Natural and Artificial Systems: An Introductory Analysis with Applications to Biology, Control, and Artificial Intelligence; MIT Press: New York, NY, USA, 1992. [Google Scholar]
- Mirjalili, S.; Mirjalili, S.M.; Lewis, A. Grey Wolf Optimizer. Adv. Eng. Softw. 2014, 69, 46–61. [Google Scholar] [CrossRef]
- Mirjalili, S.; Lewis, A. The Whale Optimization Algorithm. Adv. Eng. Softw. 2016, 95, 51–67. [Google Scholar] [CrossRef]
- Yang, X.S.; Durand-Lose, J.; Jonoska, N. Flower Pollination Algorithm for Global Optimization. In Unconventional Computation and Natural Computation, Proceedings of the 19th International Conference, UCNC 2021, Espoo, Finland, 18–22 October 2021; Springer: Berlin/Heidelberg, Germany, 2012. [Google Scholar]
- Mirjalili, S.; Gandomi, A.H.; Mirjalili, S.Z.; Saremi, S.; Faris, H.; Mirjalili, S.M. Salp Swarm Algorithm: A bio-inspired optimizer for engineering design problems. Adv. Eng. Softw. 2017, 114, 163–191. [Google Scholar] [CrossRef]
- Mirjalili, S. Moth-flame optimization algorithm: A novel nature-inspired heuristic paradigm. Knowl.-Based Syst. 2015, 89, 228–249. [Google Scholar] [CrossRef]
- Karaboga, D.; Basturk, B.; Melin, P.; Castillo, O.; Aguilar, L.T.; Kacprzyk, J.; Pedrycz, W. Artificial Bee Colony (ABC) Optimization Algorithm for Solving Constrained Optimization Problems. In Foundations of Fuzzy Logic and Soft Computing, Proceedings of the 12th International Fuzzy Systems Association World Congress, IFSA 2007, Cancun, Mexico, 18–21 June 2007; Springer: Berlin/Heidelberg, Germany, 2007. [Google Scholar]
- Yang, X.S.; González, J.R.; Pelta, D.A.; Cruz, C.; Terrazas, G.; Krasnogor, N. A New Metaheuristic Bat-Inspired Algorithm. In Nature Inspired Cooperative Strategies for Optimization (NICSO 2010); Springer: Berlin/Heidelberg, Germany, 2010. [Google Scholar]
- Naruei, I.; Keynia, F. Wild horse optimizer: A new meta-heuristic algorithm for solving engineering optimization problems. Eng. Comput. 2022, 38, 3025–3056. [Google Scholar] [CrossRef]
- Abualigah, L.; Elaziz, M.A.; Hussien, A.G.; Alsalibi, B.; Jalali, S.M.J.; Gandomi, A.H. Lightning search algorithm: A comprehensive survey. Appl. Intell. 2021, 51, 2353–2376. [Google Scholar] [CrossRef]
- Dorigo, M.; Di Caro, G. Ant colony optimization: A new meta-heuristic. In Proceedings of the 1999 Congress on Evolutionary Computation-CEC99 (Cat. No. 99TH8406), Washington, DC, USA, 6–9 July 1999. [Google Scholar]
- Wolpert, D.H.; Macready, W.G. No free lunch theorems for optimization. IEEE Trans. Evol. Comput. 1997, 1, 67–82. [Google Scholar] [CrossRef]
- Heidari, A.A.; Mirjalili, S.; Faris, H.; Aljarah, I.; Mafarja, M.; Chen, H. Harris hawks optimization: Algorithm and applications. Future Gener. Comput. Syst. 2019, 97, 849–872. [Google Scholar] [CrossRef]
- Tripathy, B.K.; Maddikunta, P.K.R.; Pham, Q.V.; Gadekallu, T.R.; Dev, K.; Pandya, S.; ElHalawany, B.M. Harris Hawk Optimization: A Survey on Variants and Applications. Comput. Intell. Neurosci. 2022, 2022, 2218594. [Google Scholar] [CrossRef]
- Hussien, A.G.; Abualigah, L.; Abu Zitar, R.; Hashim, F.A.; Amin, M.; Saber, A.; Almotairi, K.H.; Gandomi, A.H. Recent Advances in Harris Hawks Optimization: A Comparative Study and Applications. Electronics 2022, 11, 1919. [Google Scholar] [CrossRef]
- Too, J.; Abdullah, A.; Mohd Saad, N. A new quadratic binary harris hawk optimization for feature selection. Electronics 2019, 8, 1130. [Google Scholar] [CrossRef]
- Hans, R.; Kaur, H.; Kaur, N. Opposition-based Harris Hawks optimization algorithm for feature selection in breast mass. J. Interdiscip. Math. 2020, 23, 97–106. [Google Scholar] [CrossRef]
- Menesy, A.S.; Sultan, H.M.; Selim, A.; Ashmawy, M.G.; Kamel, S. Developing and applying chaotic harris hawks optimization Technique for Extracting Parameters of Several Proton Exchange Membrane Fuel Cell Stacks. IEEE Access 2020, 8, 1146–1159. [Google Scholar] [CrossRef]
- Basha, J.; Bacanin, N.; Vukobrat, N.; Zivkovic, M.; Venkatachalam, K.; Hubálovský, S.; Trojovský, P. Chaotic Harris Hawks Optimization with Quasi-Reflection-Based Learning: An Application to Enhance CNN Design. Sensors 2021, 21, 6654. [Google Scholar] [CrossRef] [PubMed]
- Hussien, A.G.; Amin, M. A self-adaptive Harris Hawks optimization algorithm with opposition-based learning and chaotic local search strategy for global optimization and feature selection, Int. J. Mach. Learn. Cybern. 2022, 13, 1–28. [Google Scholar] [CrossRef]
- Mirjalili, S.R. Multi-Objective Harris hawks optimization: A novel algorithm for multi-objective engineering design problems, Eng. Comput. 2020, 36, 879–891. [Google Scholar]
- Shi, B.; Heidari, A.A.; Chen, C.; Wang, M.; Huang, C.; Chen, H.; Zhu, J. Predicting Di-2-Ethylhexyl Phthalate Toxicity: Hybrid Integrated Harris Hawks Optimization with Support Vector Machines. IEEE Access 2020, 8, 161188–161202. [Google Scholar] [CrossRef]
- Zou, T.; Wang, C. Adaptive Relative Reflection Harris Hawks Optimization for Global Optimization. Mathematics 2022, 10, 1145. [Google Scholar] [CrossRef]
- Birogul, S. Hybrid Harris Hawk Optimization Based on Differential Evolution (HHODE) Algorithm for Optimal Power Flow Problem. IEEE Access 2019, 7, 184468–184488. [Google Scholar] [CrossRef]
- Zhang, Y.; Zhou, X.; Shih, P.-C. Modified Harris Hawks Optimization Algorithm for Global Optimization Problems. Arab. J. Sci. Eng. 2020, 45, 10949–10974. [Google Scholar] [CrossRef]
- Gharehchopogh, F.S. An Improved Harris Hawks Optimization Algorithm with Multi-strategy for Community Detection in Social Network, J. Bionic Eng. 2023, 20, 1175–1197. [Google Scholar] [CrossRef]
- Sihwail, R.; Omar, K.; Ariffin, K.A.Z.; Tubishat, M. Improved Harris Hawks Optimization Using Elite Opposition-Based Learning and Novel Search Mechanism for Feature Selection. IEEE Access 2020, 8, 121127–121145. [Google Scholar] [CrossRef]
- Kaur, G.; Arora, S. Chaotic whale optimization algorithm. J. Comput. Des. Eng. 2018, 5, 275–284. [Google Scholar] [CrossRef]
- Yang, D.; Li, G.; Cheng, G. On the efficiency of chaos optimization algorithms for global optimization. Chaos Solitons Fractals 2007, 34, 1366–1375. [Google Scholar] [CrossRef]
- Harun, G.; Haydar, L. Chaotic Harris hawks optimization algorithm. J. Comput. Des. Eng. 2022, 9, 216–245. [Google Scholar]
- Xia, J. Coverage Optimization Strategy of Wireless Sensor Network Based on Swarm Intelligence Algorithm. In Proceedings of the 2016 International Conference on Smart City and Systems Engineering (ICSCSE), Hunan, China, 25–26 November 2016. [Google Scholar]
- Yang, S.H. Wireless Sensor Networks; Springer: London, UK, 2014. [Google Scholar]
- Elhabyan, R.; Shi, W.; St-Hilaire, M. Coverage Protocols for Wireless Sensor Networks: Review and Future Directions. J. Commun. Netw. 2019, 21, 45–60. [Google Scholar] [CrossRef]
- Hu, J.; Song Jingyan, J.; Zhang, M.; Kang, X. Topology Optimization for Urban Traffic Sensor Network. Tsinghua Sci. Technol. 2008, 13, 2. [Google Scholar] [CrossRef]
- Aziz, M.; Tayarani, N.M.-H.; Meybodi, M.R. A two-objective memetic approach for the node localization problem in wireless sensor networks. Genet. Program. Evolvable Mach. 2016, 17, 4. [Google Scholar] [CrossRef]
- Ngatchou, P.N.; Fox, W.L.J.; El-Sharkawi, M.A. Distributed sensor placement with sequential particle swarm optimization. In Proceedings of the 2005 IEEE Swarm Intelligence Symposium, SIS 2005, Pasadena, CA, USA, 8–10 June 2005. [Google Scholar]
- Wang, X.; Wang, S.; Ma, J.-J. An Improved Co-evolutionary Particle Swarm Optimization for Wireless Sensor Networks with Dynamic Deployment. Sensors 2007, 7, 354–370. [Google Scholar] [CrossRef]
- Wang, S.; You, H.; Yue, Y.; Cao, L. A novel topology optimization of coverage-oriented strategy for wireless sensor networks. Int. J. Distrib. Sens. Netw. 2021, 17, 15501477219. [Google Scholar] [CrossRef]
- Alshaqqawi, B.; Haque, S.A.; Alreshoodi, M.; Alsukayti, I. Enhanced Particle Swarm Optimization for Effective Relay Nodes Deployment in Wireless Sensor Networks. Int. J. Comput. Netw. Commun. 2021, 13, 53–73. [Google Scholar] [CrossRef]
- Liang, D.; Shen, H.; Chen, L. Maximum Target Coverage Problem in Mobile Wireless Sensor Networks. Sensors 2021, 21, 184. [Google Scholar] [CrossRef] [PubMed]
- Wang, G. Research on Wireless Sensor Network Technology Based on Particle Swarm Algorithm. J. Phys. Conf. Ser. 2021, 1865, 4. [Google Scholar] [CrossRef]
- Mehta, S.; Malik, A. A Swarm Intelligence Based Coverage Hole Healing Approach for Wireless Sensor Networks. EAI Endorsed Trans. Scalable Inf. Syst. 2020, 7, 26. [Google Scholar] [CrossRef]
- Tarnaris, K.; Preka, I.; Kandris, D.; Alexandridis, A. Coverage and k-Coverage Optimization in Wireless Sensor Networks Using Computational Intelligence Methods: A Comparative Study. Electronics 2020, 9, 675. [Google Scholar] [CrossRef]
- Bonnah, E.; Ju, S.; Cai, W. Coverage Maximization in Wireless Sensor Networks Using Minimal Exposure Path and Particle Swarm Optimization. Sens. Imaging 2020, 21, 1–16. [Google Scholar] [CrossRef]
- Li, Q.; Liu, N. Coverage optimization algorithm based on control nodes position in wireless sensor networks. Int. J. Commun. Syst. 2020, 35, e4599. [Google Scholar] [CrossRef]
- Zhang, Y. Coverage Optimization and Simulation of Wireless Sensor Networks Based on Particle Swarm Optimization. Int. J. Wirel. Inf. Netw. 2020, 27, 307–316. [Google Scholar] [CrossRef]
- Gökalp, O. Optimizing Connected Target Coverage in Wireless Sensor Networks Using Self-Adaptive Differential Evolution. Balk. J. Electr. Comput. Eng. 2020, 8, 325–330. [Google Scholar] [CrossRef]
- Zhang, Y.; Zhang, Z. Wireless Sensor Network Node Deployment Based On Regular Tetrahedron. J. Phys. Conf. Ser. 2020, 1453, 012113. [Google Scholar] [CrossRef]
- Wang, J.; Ju, C.; Kim, H.-J.; Sherratt, R.S.; Lee, S. A Mobile Assisted Coverage Hole Patching Scheme based on Particle Swarm Optimization for WSNs. Clust. Comput. 2019, 22, 1. [Google Scholar] [CrossRef]
- Mnasri, S.; Nasri, N.; Van den Bossche, A.; Val, T. A new multi-agent particle swarm algorithm based on birds accents for the 3D indoor deployment problem. ISA Trans. 2019, 91, 262–280. [Google Scholar] [CrossRef] [PubMed]
- Syed, M.A.; Syed, R. Weighted Salp Swarm Algorithm and its applications towards optimal sensor deployment. J. King Saud Univ. Comput. Inf. Sci. 2019, 34, 4. [Google Scholar] [CrossRef]
- Kohli, M.; Arora, S. Chaotic grey wolf optimization algorithm for constrained optimization problems. J. Comput. Des. Eng. 2017, 5, 458–472. [Google Scholar] [CrossRef]
- Gao, Z.M.; Zhao, J.; Zhang, Y.J. Review of chaotic mapping enabled nature-inspired algorithms. Math. Biosci. Eng. MBE 2022, 19, 8215–8258. [Google Scholar] [PubMed]
- Xiang, T.; Liao, X.; Wong, K.W. An improved particle swarm optimization algorithm combined with piecewise linear chaotic map. Appl. Math. Comput. 2007, 190, 1637–1645. [Google Scholar] [CrossRef]
- Gandomi, A.H.; Yang, X.-S. Chaotic bat algorithm. J. Comput. Sci. 2014, 5, 224–232. [Google Scholar] [CrossRef]
- Köker, R.; Gao, Z.-M.; Zhao, J. An Improved Grey Wolf Optimization Algorithm with Variable Weights. Comput. Intell. Neurosci. 2019, 2019, 2981282. [Google Scholar]
- Derrac, J.; García, S.; Molina, D.; Herrera, F. A practical tutorial on the use of nonparametric statistical tests as a methodology for comparing evolutionary. Swarm Evol. Comput. 2011, 1, 3–18. [Google Scholar] [CrossRef]








| No. | Map Name | Map Equations | Parameters |
|---|---|---|---|
| 1 | Circle map | ||
| 2 | Logistic map | ||
| 3 | Gaussian map | ||
| 4 | Chebyshev map | ||
| 5 | Sinusoidal map |
| No. | Parameter Name | Benchmark Functions Experiments | Maximum Coverage Experiments |
|---|---|---|---|
| 1 | Population size | 30 | 30 |
| 2 | Number of Dimensions | According to function (Table 3) | 30 |
| 3 | Max iteration and run | 500 and 5 runs | (Exp1: 500, Exp2: 1000) and 10 runs for each |
| No. | Name | Function Expressions | Type | Optimal Solution | ||
|---|---|---|---|---|---|---|
| F1 | Schwefel 2.22 | 30 | UM | 0 | ||
| F2 | Schwefel 2.21 | 30 | UM | 0 | ||
| F3 | Generalized Rosenbrock | 30 | UM | 0 | ||
| F4 | Quartic with Noise | 30 | MM | 0 | ||
| F5 | Generalized Rastrigin | 30 | MM | 0 | ||
| F6 | Ackley 1 | 30 | MM | 0 | ||
| F7 | Generalized Griewank Function | 30 | MM | 0 | ||
| F8 | Generalized Penalized 1 | 30 | MM | 0 | ||
| F9 | Generalized Penalized 2 | 30 | MM | 0 | ||
| F10 | Six-Hump Camel-Back Function | 2 | MM | |||
| F11 | Goldstein–Price Function | 2 | MM | |||
| F12 | Hartman 3 | 3 | MM | |||
| F13 | Hartman 6 | 6 | MM | |||
| F14 | Shekel 5 | 4 | MM | |||
| F15 | Shekel 7 | 4 | MM | |||
| F16 | Shekel 10 | 4 | MM |
| 1 | 10 | 3 | 17 | 3.5 | 1.7 | 8 | 1 | 0.1312 | 0.1696 | 0.5569 | 0.0124 | 0.8283 | 0.5886 |
| 2 | 0.05 | 10 | 17 | 0.1 | 8 | 14 | 1.2 | 0.2329 | 0.4135 | 0.8307 | 0.3736 | 0.1004 | 0.9991 |
| 3 | 3 | 3.5 | 1.7 | 10 | 17 | 8 | 3 | 0.2348 | 0.1415 | 0.3522 | 0.2883 | 0.3047 | 0.6650 |
| 1 | 4 | 4 | 4 | 4 | 0.1 |
| 2 | 1 | 1 | 1 | 1 | 0.2 |
| 3 | 8 | 8 | 8 | 8 | 0.2 |
| 4 | 6 | 6 | 6 | 6 | 0.4 |
| 5 | 3 | 7 | 3 | 7 | 0.4 |
| 6 | 2 | 9 | 2 | 9 | 0.6 |
| 7 | 5 | 5 | 3 | 3 | 0.3 |
| 8 | 8 | 1 | 8 | 1 | 0.7 |
| 9 | 6 | 2 | 6 | 2 | 0.5 |
| 10 | 7 | 3.6 | 7 | 3.6 | 0.5 |
| 1 | 3.0 | 10 | 30 | 1.0 | 0.3689 | 0.1170 | 0.2673 |
| 2 | 0.1 | 10 | 35 | 1.2 | 0.4699 | 0.4387 | 0.7470 |
| 3 | 3.0 | 10 | 30 | 3.0 | 0.1091 | 0.8732 | 0.5547 |
| 4 | 0.1 | 10 | 35 | 3.2 | 0.0381 | 0.5743 | 0.8828 |
| Metric | HHO | SHHOIRC | CHHO PM1C2 | CHHO PM1C9 | CHHO PM2C2 | CHHO PM2C9 | SHHO | |
|---|---|---|---|---|---|---|---|---|
| F1 | AVG | 9.86 × 10−52 | 1.04 × 10−59 | 1.18 × 10−49 | 1.19 × 10−44 | 2.69 × 10−52 | 9.04 × 10−45 | 1.03 × 10−58 |
| STD | 1.53 × 10−51 | 2.18 × 10−59 | 2.64 × 10−49 | 2.66 × 10−44 | 2.77 × 10−52 | 2.00 × 10−44 | 1.31 × 10−58 | |
| Best | 8.06 × 10−55 | 4.95 × 10−59 | 5.90 × 10−49 | 5.94 × 10−44 | 6.64 × 10−52 | 4.47 × 10−44 | 2.82 × 10−64 | |
| Worst | 3.66 × 10−51 | 7.47 × 10−63 | 4.58 × 10−54 | 3.76 × 10−52 | 1.33 × 10−54 | 8.85 × 10−50 | 3.06 × 10−58 | |
| AVG Time | 1.19 × 10−1 | 2.30 × 100 | 5.54 × 10−1 | 5.21 × 10−1 | 1.35 × 100 | 1.43 × 100 | 7.08 × 10−1 | |
| F2 | AVG | 5.57 × 10−48 | 1.73 × 10−49 | 1.75 × 10−50 | 1.01 × 10−41 | 8.54 × 10−48 | 9.84 × 10−48 | 3.62 × 10−48 |
| STD | 1.24 × 10−47 | 3.84 × 10−49 | 3.59 × 10−50 | 1.56 × 10−41 | 1.91 × 10−47 | 1.94 × 10−47 | 8.08 × 10−48 | |
| Best | 1.12 × 10−57 | 8.59 × 10−49 | 8.16 × 10−50 | 3.53 × 10−41 | 4.27 × 10−47 | 4.43 × 10−47 | 7.04 × 10−55 | |
| Worst | 2.78 × 10−47 | 3.13 × 10−54 | 6.30 × 10−57 | 6.18 × 10−48 | 8.31 × 10−55 | 6.47 × 10−54 | 1.81 × 10−47 | |
| AVG Time | 1.36 × 10−1 | 1.98 × 100 | 5.51 × 10−1 | 5.38 × 10−1 | 1.39 × 100 | 1.43 × 100 | 5.67 × 10−1 | |
| F3 | AVG | 2.43 × 10−2 | 8.35 × 10−04 | 8.59 × 10−03 | 6.02 × 10−03 | 3.97 × 10−03 | 1.33 × 10−03 | 8.59 × 10−04 |
| STD | 3.19 × 10−2 | 5.21 × 10−4 | 8.12 × 10−3 | 4.37 × 10−3 | 5.16 × 10−3 | 2.80 × 10−3 | 5.94 × 10−4 | |
| Best | 3.21 × 10−4 | 1.58 × 10−3 | 2.02 × 10−2 | 1.13 × 10−2 | 1.29 × 10−2 | 6.34 × 10−3 | 2.99 × 10−4 | |
| Worst | 7.78 × 10−2 | 4.09 × 10−4 | 6.35 × 10−4 | 1.74 × 10−3 | 9.27 × 10−5 | 3.42 × 10−5 | 1.82 × 10−3 | |
| AVG Time | 2.12 × 10−1 | 1.72 × 100 | 6.39 × 10−1 | 6.04 × 10−1 | 1.53 × 100 | 1.56 × 100 | 6.59 × 10−1 | |
| F4 | AVG | 5.34 × 10−5 | 2.09 × 10−4 | 1.16 × 10−4 | 9.04 × 10−5 | 1.42 × 10−4 | 1.77 × 10−4 | 9.11 × 10−5 |
| STD | 4.20 × 10−5 | 2.47 × 10−5 | 7.69 × 10−5 | 1.56 × 10−4 | 5.80 × 10−5 | 2.58 × 10−4 | 5.78 × 10−5 | |
| Best | 5.68 × 10−6 | 2.45 × 10−4 | 1.79 × 10−4 | 3.68 × 10−4 | 1.97 × 10−4 | 6.23 × 10−4 | 5.00 × 10−5 | |
| Worst | 1.21 × 10−4 | 1.82 × 10−4 | 8.17 × 10−6 | 5.62 × 10−6 | 7.19 × 10−5 | 9.03 × 10−6 | 1.93 × 10−4 | |
| AVG Time | 3.35 × 10−1 | 2.00 × 100 | 6.95 × 10−1 | 6.74 × 10−1 | 1.61 × 100 | 1.67 × 100 | 1.10 × 100 | |
| F5 | AVG | 0.00 × 100 | 0.00 × 100 | 0.00 × 100 | 0.00 × 100 | 0.00 × 100 | 0.00 × 100 | 0.00 × 100 |
| STD | 0.00 × 100 | 0.00 × 100 | 0.00 × 100 | 0.00 × 100 | 0.00 × 100 | 0.00 × 100 | 0.00 × 100 | |
| Best | 0.00 × 100 | 0.00 × 100 | 0.00 × 100 | 0.00 × 100 | 0.00 × 100 | 0.00 × 100 | 0.00 × 100 | |
| Worst | 0.00 × 100 | 0.00 × 100 | 0.00 × 100 | 0.00 × 100 | 0.00 × 100 | 0.00 × 100 | 0.00 × 100 | |
| AVG Time | 1.77 × 10−1 | 1.51 × 100 | 6.16 × 10−1 | 6.30 × 10−1 | 1.51 × 100 | 1.53 × 100 | 4.62 × 10−1 | |
| F6 | AVG | 8.88 × 10−16 | 8.88 × 10−16 | 8.88 × 10−16 | 8.88 × 10−16 | 8.88 × 10−16 | 8.88 × 10−16 | 8.88 × 10−16 |
| STD | 0.00 × 100 | 0.00 × 100 | 0.00 × 100 | 0.00 × 100 | 0.00 × 100 | 0.00 × 100 | 0.00 × 100 | |
| Best | 8.88 × 10−16 | 8.88 × 10−16 | 8.88 × 10−16 | 8.88 × 10−16 | 8.88 × 10−16 | 8.88 × 10−16 | 8.88 × 10−16 | |
| Worst | 8.88 × 10−16 | 8.88 × 10−16 | 8.88 × 10−16 | 8.88 × 10−16 | 8.88 × 10−16 | 8.88 × 10−16 | 8.88 × 10−16 | |
| AVG Time | 1.89 × 10−1 | 1.92 × 100 | 6.40 × 10−1 | 6.53 × 10−1 | 1.49 × 100 | 1.53 × 100 | 4.69 × 10−1 | |
| F7 | AVG | 0.00 × 100 | 0.00 × 100 | 0.00 × 100 | 0.00 × 100 | 0.00 × 100 | 0.00 × 100 | 0.00 × 100 |
| STD | 0.00 × 100 | 0.00 × 100 | 0.00 × 100 | 0.00 × 100 | 0.00 × 100 | 0.00 × 100 | 0.00 × 100 | |
| Best | 0.00 × 100 | 0.00 × 100 | 0.00 × 100 | 0.00 × 100 | 0.00 × 100 | 0.00 × 100 | 0.00 × 100 | |
| Worst | 0.00 × 100 | 0.00 × 100 | 0.00 × 100 | 0.00 × 100 | 0.00 × 100 | 0.00 × 100 | 0.00 × 100 | |
| AVG Time | 2.29 × 10−1 | 1.80 × 100 | 7.01 × 10−1 | 6.21 × 10−1 | 9.42 × 10−1 | 9.90 × 10−1 | 5.06 × 10−1 | |
| F8 | AVG | 1.18 × 10−5 | 2.33 × 10−7 | 4.76 × 10−6 | 2.16 × 10−5 | 6.84 × 10−6 | 2.16 × 10−6 | 3.17 × 10−7 |
| STD | 1.18 × 10−5 | 2.18 × 10−7 | 4.06 × 10−6 | 2.89 × 10−5 | 7.02 × 10−6 | 2.55 × 10−6 | 3.22 × 10−7 | |
| Best | 8.71 × 10−7 | 5.96 × 10−7 | 8.60 × 10−6 | 6.92 × 10−5 | 1.87 × 10−5 | 6.29 × 10−6 | 3.53 × 10−8 | |
| Worst | 3.04 × 10−5 | 6.17 × 10−8 | 3.30 × 10−7 | 2.02 × 10−8 | 4.20 × 10−7 | 6.61 × 10−9 | 8.48 × 10−7 | |
| AVG Time | 7.67 × 10−1 | 2.60 × 100 | 1.02 × 100 | 9.72 × 10−1 | 1.31 × 100 | 1.26 × 100 | 1.51 × 100 | |
| F9 | AVG | 7.51 × 10−5 | 1.71 × 10−6 | 7.58 × 10−5 | 5.53 × 10−5 | 1.83 × 10−4 | 6.89 × 10−6 | 4.54 × 10−6 |
| STD | 7.61 × 10−5 | 4.64 × 10−7 | 1.36 × 10−4 | 8.37 × 10−5 | 2.65 × 10−4 | 7.49 × 10−6 | 4.46 × 10−6 | |
| Best | 2.14 × 10−6 | 2.15 × 10−6 | 3.18 × 10−4 | 1.97 × 10−4 | 6.28 × 10−4 | 1.84 × 10−5 | 9.91 × 10−7 | |
| Worst | 1.84 × 10−4 | 1.10 × 10−6 | 6.82 × 10−6 | 5.34 × 10−7 | 1.92 × 10−6 | 3.68 × 10−9 | 9.90 × 10−6 | |
| AVG Time | 7.73 × 10−1 | 2.95 × 100 | 1.05 × 100 | 1.03 × 100 | 1.32 × 100 | 1.30 × 100 | 1.52 × 100 | |
| F10 | AVG | −1.03 × 100 | −1.03 × 100 | −1.03 × 100 | −1.03 × 100 | −1.03 × 100 | −1.03 × 100 | −1.03 × 100 |
| STD | 1.03 × 10−9 | 1.57 × 10−16 | 5.84 × 10−10 | 1.51 × 10−8 | 7.08 × 10−11 | 5.53 × 10−9 | 1.92 × 10−16 | |
| Best | −1.03 × 100 | −1.03 × 100 | −1.03 × 100 | −1.03 × 100 | −1.03 × 100 | −1.03 × 100 | −1.03 × 100 | |
| Worst | −1.03 × 100 | −1.03 × 100 | −1.03 × 100 | −1.03 × 100 | −1.03 × 100 | −1.03 × 100 | −1.03 × 100 | |
| AVG Time | 1.30 × 10−1 | 1.95 × 100 | 7.23 × 10−1 | 7.12 × 10−1 | 9.67 × 10−1 | 9.82 × 10−1 | 6.79 × 10−1 | |
| F11 | AVG | 3.00 × 100 | 3.00 × 100 | 3.00 × 100 | 3.00 × 100 | 3.00 × 100 | 3.00 × 100 | 3.00 × 100 |
| STD | 1.63 × 10−8 | 6.08 × 10−15 | 8.88 × 10−8 | 7.16 × 10−7 | 4.69 × 10−7 | 8.83 × 10−7 | 4.32 × 10−15 | |
| Best | 3.00 × 100 | 3.00 × 100 | 3.00 × 100 | 3.00 × 100 | 3.00 × 100 | 3.00 × 100 | 3.00 × 100 | |
| Worst | 3.00 × 100 | 3.00 × 100 | 3.00 × 100 | 3.00 × 100 | 3.00 × 100 | 3.00 × 100 | 3.00 × 100 | |
| AVG Time | 1.10 × 10−1 | 1.89 × 10+0 | 7.04 × 10−1 | 6.94 × 10−1 | 9.84 × 10−1 | 1.02 × 100 | 6.96 × 10−1 | |
| F12 | AVG | −3.86 × 100 | −3.86 × 100 | −3.86 × 100 | −3.86 × 100 | −3.86 × 100 | −3.86 × 100 | −3.86 × 100 |
| STD | 1.11 × 10−3 | 3.85 × 10−16 | 4.39 × 10−3 | 4.73 × 10−4 | 5.61 × 10−4 | 3.31 × 10−3 | 5.44 × 10−16 | |
| Best | −3.86 × 100 | −3.86 × 100 | −3.85 × 100 | −3.86 × 100 | −3.86 × 100 | −3.86 × 100 | −3.86 × 100 | |
| Worst | −3.86 × 100 | −3.86 × 100 | −3.86 × 100 | −3.86 × 100 | −3.86 × 100 | −3.86 × 100 | −3.86 × 100 | |
| AVG Time | 1.54 × 10−1 | 2.50 × 10+0 | 7.39 × 10−1 | 7.66 × 10−1 | 1.02 × 100 | 1.06 × 100 | 7.14 × 10−1 | |
| F13 | AVG | −3.15 × 100 | −3.32 × 100 | −3.17 × 100 | −3.11 × 100 | −3.14 × 100 | −3.16 × 100 | −3.27 × 100 |
| STD | 9.45 × 10−2 | 2.17 × 10−14 | 8.44 × 10−2 | 1.54 × 10−1 | 7.01 × 10−2 | 3.50 × 10−2 | 6.51 × 10−2 | |
| Best | −3.22 × 100 | −3.32 × 100 | −3.06 × 100 | −2.89 × 100 | −3.03 × 100 | −3.12 × 100 | −3.32 × 100 | |
| Worst | −2.99 × 100 | −3.32 × 100 | −3.27 × 100 | −3.30 × 100 | −3.22 × 100 | −3.22 × 100 | −3.20 × 100 | |
| AVG Time | 1.57 × 10−1 | 1.82 × 100 | 7.45 × 10−1 | 7.31 × 10−1 | 1.02 × 100 | 1.08 × 100 | 7.13 × 10−1 | |
| F14 | AVG | −5.05 × 100 | −6.07 × 100 | −5.05 × 100 | −5.05 × 100 | −5.05 × 100 | −5.04 × 100 | −5.06 × 100 |
| STD | 3.06 × 10−3 | 2.28 × 100 | 3.28 × 10−3 | 4.27 × 10−4 | 1.28 × 10−3 | 1.50 × 10−2 | 7.69 × 10−16 | |
| Best | −5.05 × 100 | −5.06 × 100 | −5.05 × 100 | −5.05 × 100 | −5.05 × 100 | −5.02 × 100 | −5.06 × 100 | |
| Worst | −5.05 × 100 | −1.02 × 101 | −5.05 × 100 | −5.06 × 100 | −5.05 × 100 | −5.05 × 100 | −5.06 × 100 | |
| AVG Time | 1.91 × 10−1 | 2.27 × 100 | 7.60 × 10−1 | 7.49 × 10−1 | 1.07 × 100 | 1.06 × 100 | 7.74 × 10−1 | |
| F15 | AVG | −5.09 × 100 | −6.15 × 100 | −5.08 × 100 | −5.09 × 100 | −5.09 × 100 | −4.41 × 100 | −6.15 × 100 |
| STD | 2.40 × 10−3 | 2.38 × 100 | 4.47 × 10−3 | 2.60 × 10−4 | 2.67 × 10−3 | 1.46 × 100 | 2.38 × 100 | |
| Best | −5.09 × 100 | −5.09 × 100 | −5.08 × 100 | −5.09 × 100 | −5.08 × 100 | −1.79 × 100 | −1.04 × 101 | |
| Worst | −5.08 × 100 | −1.04 × 101 | −5.09 × 100 | −5.09 × 100 | −5.09 × 100 | −5.08 × 100 | −5.09 × 100 | |
| AVG Time | 2.17 × 10−1 | 2.13 × 10+0 | 7.98 × 10−1 | 7.61 × 10−1 | 1.07 × 100 | 1.08 × 100 | 8.10 × 10−1 | |
| F16 | AVG | −5.12 × 100 | −8.37 × 100 | −6.17 × 100 | −7.29 × 100 | −5.12 × 100 | −4.57 × 100 | −8.37 × 100 |
| STD | 5.29 × 10−3 | 2.96 × 100 | 2.33 × 100 | 2.96 × 100 | 4.07 × 10−3 | 1.21 × 100 | 2.96 × 100 | |
| Best | −5.13 × 100 | −5.13 × 100 | −5.12 × 100 | −5.13 × 100 | −5.12 × 100 | −2.41 × 100 | −1.05 × 101 | |
| Worst | −5.12 × 100 | −1.05 × 101 | −1.03 × 101 | −1.05 × 101 | −5.13 × 100 | −5.11 × 100 | −5.13 × 100 | |
| AVG Time | 2.62 × 10−1 | 2.08 × 100 | 8.02 × 10−1 | 7.85 × 10−1 | 1.10 × 100 | 1.13 × 100 | 8.30 × 10−1 |
| HHO | SHHOIRC | CHHO PM1C2 | CHHO PM1C9 | CHHO PM2C2 | CHHO PM2C9 | SHHO | |
|---|---|---|---|---|---|---|---|
| F1 | 4 | 1 | 2 | 5 | 7 | 3 | 6 |
| F2 | 4 | 2 | 3 | 1 | 7 | 5 | 6 |
| F3 | 7 | 1 | 2 | 6 | 5 | 4 | 3 |
| F4 | 1 | 7 | 3 | 4 | 2 | 5 | 6 |
| F5 | 4 | 4 | 4 | 4 | 4 | 4 | 4 |
| F6 | 1.5 | 5 | 1.5 | 5 | 5 | 5 | 5 |
| F7 | 4 | 4 | 4 | 4 | 4 | 4 | 4 |
| F8 | 6 | 1 | 2 | 4 | 7 | 5 | 3 |
| F9 | 5 | 1 | 2 | 6 | 4 | 7 | 3 |
| F10 | 6 | 1 | 6 | 3 | 5 | 2 | 4 |
| F11 | 2 | 1 | 2 | 4 | 6 | 5 | 7 |
| F12 | 4 | 1 | 4 | 7 | 3 | 2 | 6 |
| F13 | 5 | 1 | 2 | 3 | 7 | 6 | 4 |
| F14 | 6 | 1 | 2 | 5 | 3 | 4 | 7 |
| F15 | 3 | 1 | 2 | 6 | 4 | 5 | 7 |
| F16 | 6 | 1 | 2 | 4 | 3 | 5 | 7 |
| Total | 69 | 33 | 44 | 71 | 76 | 71 | 82 |
| Average rank | 18.3291 | 4.2539 | 7.3916 | 19.6914 | 22.5625 | 19.6914 | 26.2656 |
| AVG | Best | Worst | STD | AVG Time | |
|---|---|---|---|---|---|
| SHHOIRC | 92.45 | 95.4375 | 90.625 | 1.7194 | 1726.5590 |
| HHO | 90.0625 | 91.4375 | 88.625 | 1.1273 | 949.8674 |
| GWO | 87.1063 | 94.5 | 78.9375 | 6.0276 | 425.0602 |
| WOA | 87.7375 | 92.375 | 82.5625 | 2.6411 | 403.2416 |
| AVG | Best | Worst | STD | AVG Time | |
|---|---|---|---|---|---|
| SHHOIRC | 93.8064 | 97.125 | 91.9375 | 1.6246 | 4183.2866 |
| HHO | 91.6313 | 93.125 | 90 | 0.9183 | 1947.2500 |
| GWO | 90.6313 | 96.125 | 79.125 | 4.6276 | 781.6393 |
| WOA | 89.2 | 92 | 85 | 2.2783 | 864.4674 |
| Source of Variation | Sum of Squares (SS) | Degrees of Freedom (df) | Mean Sum of Squares (MSS) | F-Computed (Fc) | p-Value |
|---|---|---|---|---|---|
| Columns | |||||
| Error | |||||
| Total |
| Source of Variation | Sum of Squares (SS) | Degrees of Freedom (df) | Mean Sum of Squares (MSS) | F-Computed (Fc) | p-Value |
|---|---|---|---|---|---|
| Columns | |||||
| Error | |||||
| Total |
Disclaimer/Publisher’s Note: The statements, opinions and data contained in all publications are solely those of the individual author(s) and contributor(s) and not of MDPI and/or the editor(s). MDPI and/or the editor(s) disclaim responsibility for any injury to people or property resulting from any ideas, methods, instructions or products referred to in the content. |
© 2023 by the authors. Licensee MDPI, Basel, Switzerland. This article is an open access article distributed under the terms and conditions of the Creative Commons Attribution (CC BY) license (https://creativecommons.org/licenses/by/4.0/).
Share and Cite
Almotairi, S.; Badr, E.; Abdul Salam, M.; Dawood, A. Three Chaotic Strategies for Enhancing the Self-Adaptive Harris Hawk Optimization Algorithm for Global Optimization. Mathematics 2023, 11, 4181. https://doi.org/10.3390/math11194181
Almotairi S, Badr E, Abdul Salam M, Dawood A. Three Chaotic Strategies for Enhancing the Self-Adaptive Harris Hawk Optimization Algorithm for Global Optimization. Mathematics. 2023; 11(19):4181. https://doi.org/10.3390/math11194181
Chicago/Turabian StyleAlmotairi, Sultan, Elsayed Badr, Mustafa Abdul Salam, and Alshimaa Dawood. 2023. "Three Chaotic Strategies for Enhancing the Self-Adaptive Harris Hawk Optimization Algorithm for Global Optimization" Mathematics 11, no. 19: 4181. https://doi.org/10.3390/math11194181
APA StyleAlmotairi, S., Badr, E., Abdul Salam, M., & Dawood, A. (2023). Three Chaotic Strategies for Enhancing the Self-Adaptive Harris Hawk Optimization Algorithm for Global Optimization. Mathematics, 11(19), 4181. https://doi.org/10.3390/math11194181

