Oppositional Pigeon-Inspired Optimizer for Solving the Non-Convex Economic Load Dispatch Problem in Power Systems
Abstract
:1. Introduction
2. ELD Problem Formulation
2.1. Fitness Function
2.2. Constraints of the ELD Problem
2.2.1. Operating Unit Limit
2.2.2. Power-Stabilizing Constraints
2.2.3. Restricted Operating Regions (RORs)
2.2.4. Ramp-Rate (RR) Constraint
3. Preliminaries
3.1. Overview of Pigeon-Inspired Optimizer
3.1.1. Map and Compass Operator
3.1.2. Landmark Operator
| Algorithm1: Standard Pigeon-Inspired Optimizer (PIO) |
| Input: Number of Population Np problem space D, Map and compass factor ρ, Number of generations ng1, ng2 where ng1 > ng2. |
| Output:Xg–Global best solution |
| 1: Randomly generate the solution Xj |
| 2: Compute the fitness of solutions (X1, X2, …, XNp) |
| 3: Determine the minimal fitness solution as Xg. |
| 4: while (ng ≥ 1) do. |
| 5: Determine the velocity and position for each solution by Equations (10) and (11). |
| 6: Compute fitness values of solutions (X1, X2, …, XNp) |
| 7: Update global best solution Xg. |
| 8: end while |
| 9: while (Np ≥ 1) do |
| 10: Sort solutions by their fitness. |
| 11: Np = Np/2 |
| 12: Compute the desired destination by Equation (13). |
| 13: Update the position of the solution by Equation (14). |
| 14: Update global best solution Xg |
| 15: end while |
3.2. Opposition-Based Learning Technique
| Algorithm2: Oppositional-Based Learning Algorithm |
| 1: Initially the solutions are randomly initialized within the upper and lower boundary regions. |
| 2: Determine the opposite solutions: |
| 2.1: for i = 1:N_p |
| 2.2: for j = 1:d |
| 2.3: μ_(i,j)^0 = p_j + q_j − μ_(i,j) |
| 2.4: end for |
| 2.5: end for |
| 3: Sort the current solutions and opposite solutions in ascending order. |
| 4: Choose the N_p the number of best candidate solutions. |
| 5: Update the control parameters. |
| 6: Generate the opposite solutions from current solutions using jumping rate J_r: |
| 6.1: for j = 1:N_p |
| 6.2: for I = 1:d |
| 6.3: if J_r > rand |
| 6.4: opp(j,i) = min(i) + max(i) − P(j,i); |
| 6.5: else |
| 6.6: opp(j,i) = P(j,i); |
| 6.7: end |
| 6.8: end for |
| 6.9: end for |
| 7: Repeat steps 3 to 6 until the termination criterion is met. |
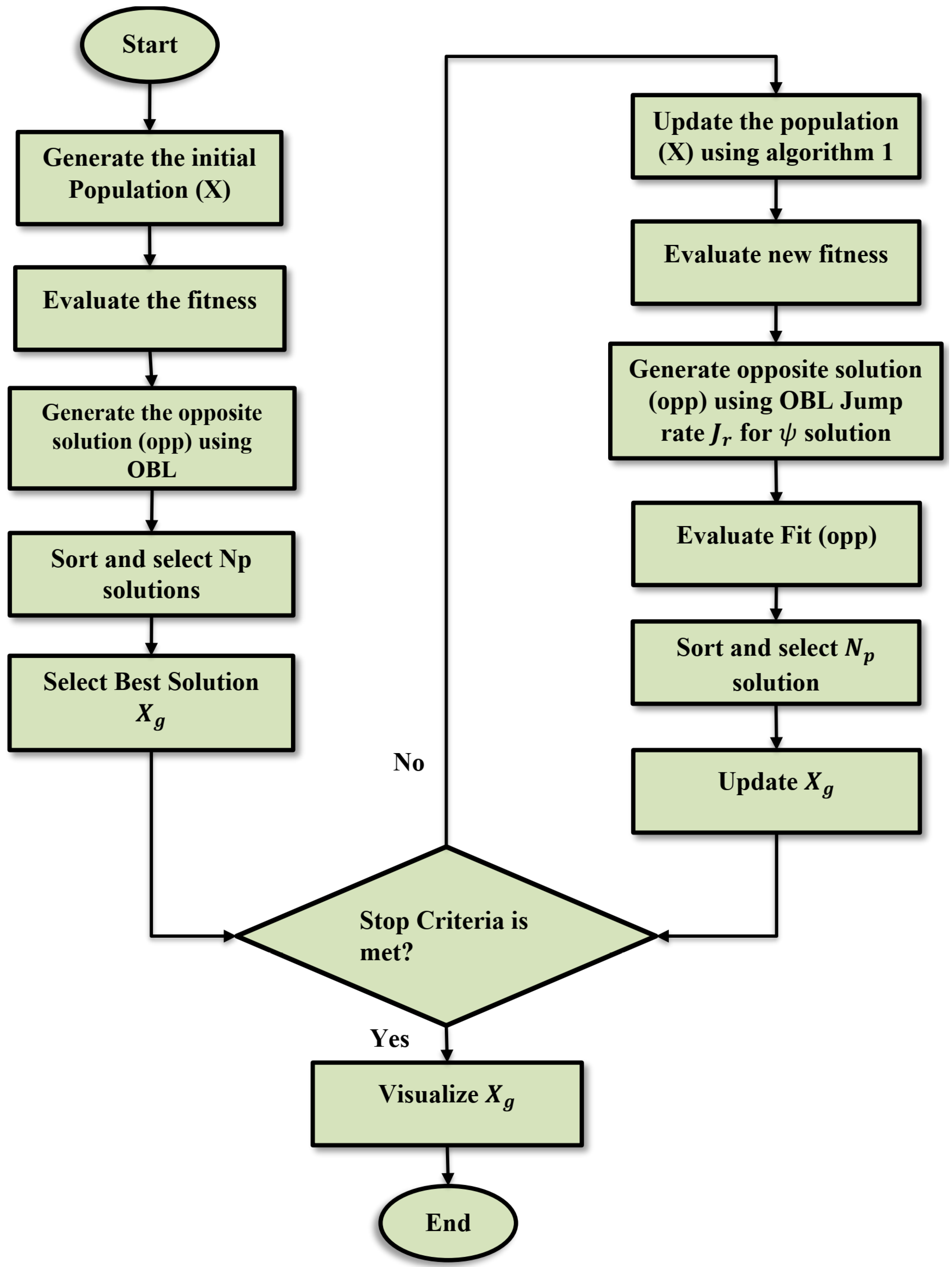
4. Oppositional Pigeon-Inspired Optimizer Algorithm (Proposed)
4.1. Constraint-Handling Technique
4.2. Implementation of the OPIO Algorithm for the ELD Problem
- Step 1:
- Define the initial parameters with the characteristics of the generation units: ; number of pigeons; maximum generations (); other data, such as , .
- Step 2:
- Initially, the arbitrary values for all generating units within the lower and upper operating boundary are generated using (5), except for the last generating unit. The computation of the last unit of power generation is calculated using (6), and it is validated, to ensure whether it satisfies the inequality constraints (5) or not. If the solution satisfies the constraints, then the solution is sustained; otherwise, it is abandoned. The pigeon position X, concerning the generating units, is initialized as follows:where the component is the power outcome of the th unit in individual . For the OPIO algorithm, there is only one adjustable parameter: the jumping rate , which is fixed within the range of 0 to 0.4 for all test cases used in the experimentation.
- Step 3:
- For each pigeon in the population, the power generating unit must satisfy the ramp-rate boundary, and not relay in the restricted operating zones. If the solution does not meet the constraints, then power outputs should be altered near to the boundary of the feasible solution.After processing the initialization, the main procedure of the OPIO algorithm process is as follows:
- Step 4:
- Determine the velocity of the pigeon, using Equation (10), and update the position of the pigeon, using Equation (14). If the updated position of the pigeon does not satisfy the constraints, then alter the pigeon’s position, as shown in Step 3.
- Step 5:
- Compute the factor, as in Equation (17).
- Step 6:
- Choose the of the best solutions from the population, and update the position for the selected pigeon, using the OBL technique (Algorithm 2).
- Step 7:
- Check this step for the pigeon :
- The output power of the generating units must not reside in the RORs (see (8)) or contravene the operating unit limit (see (5)).
- The lower and upper boundary rates of each of the generating units, from the preliminary state, should be in the satisfactory ranges, as given in (9). If the preliminary output power of the generating units is not specified, then the preliminary power of all power generating units should be within the satisfactory ranges.
- If the RORs and ramp-rate limits are contravened, adjust the power outputs near to the feasible solution.
- Step 8:
- Compute the overall power loss of the transmission lines for the pigeon , as in (6).
- Step 9:
- Compute the quality of the pigeon , by interleaving its power outputs in the fitness function, as in (17).
- Step 10:
- Repeat steps 4–9, until the stop criterion is met.
- Step 11:
- The ELD solution is the best solution in the last iteration.
| Algorithm3: Proposed OPIO algorithm for solving ELD |
| 1: Generate the initial population. |
| 2: Determine the preliminary parameters. |
| 3: Arbitrarily initialize the position of the pigeon in the search boundary space. |
| 4: Check the RR and RORs constraints. |
| 5: While (ng ≥ 1) do |
| 6: Determine the velocity and position of the pigeon. |
| 7: Determine the φ factor. |
| 8: Select φ of the best pigeons from the population. |
| 9: Apply OBL technique, using Algorithm 2. |
| 10: If (fit (Opp) < fit (X_(i,t))) then |
| 11: Replace the Opp solution |
| 12: Else |
| 13: do nothing |
| 14: End if |
| 15: Check the feasibility of the new position of the pigeons. |
| 16: Calculate the transmission loss. |
| 17: Evaluate the fitness of the new position of the pigeons. |
| 18: Update the global best solution. |
| 19: End while |
| 20: Output: Visualize the global best solution. |
5. Results and Discussion
- (i)
- Test Case 1: Small-Scale Test Systems (13-Unit and 40-unit)
- a.
- b.
- (ii)
- Test Case 2: Medium-Scale Test Systems (140-unit and 160-unit)
- a.
- 140-unit test case: in this test case, a 140-unit generator system, with constraints such as value-point effects, ramp-rate limits, and prohibited accomplishment unit, was considered. The power load demand () of the system was fixed at = 49,342 MW [44];
- b.
- 160-unit test case: this test case held a 160-unit generator system, with value-point effects considered. The power load demand of the system was fixed at = 43,200 MW [45].
- (iii)
- Test Case 3: Large-Scale Test Systems (320-unit and 640-unit)
- a.
- 320-unit test case: a large-scale system with a 320-unit generator system, with different fuel options and value-point loading effects, was considered here. The power load demand of the system was fixed at = 86,400 MW. The input data of the 10-unit system were duplicated 32 times in this system [46].
- b.
- 640-unit test case: a test case with a 640-unit generator system, with multiple fuel options and value-point load effects, was considered here. The load demand of the system was increased by up to = 1,72,800 MW. The input data of the 10-unit system were replicated 64 times in this system [30].
5.1. Test Case 1a: 13-Unit
5.2. Test Case 1b: 40-Unit
5.3. Test Case 2a: 140-Unit
5.4. Test Case 2b: 160-Unit
5.5. Test Case 3a: 320-Unit
5.6. Test Case 3b: 640-Unit
5.7. The Result Analysis of Wilcoxon Signed-Rank Test
6. Conclusions and Future Work
Author Contributions
Funding
Institutional Review Board Statement
Informed Consent Statement
Data Availability Statement
Conflicts of Interest
References
- Balamurugan, R. Application of Shuffled Frog Leaping Algorithm for Economic Dispatch with Multiple Fuel Options. In Proceedings of the 2012 International Conference on Emerging Trends in Electrical Engineering and Energy Management (ICETEEEM), Chennai, India, 13–15 December 2012; pp. 191–197. [Google Scholar] [CrossRef]
- Aravindhababu, P.; Nayar, K.R. Economic dispatch based on optimal lambda using radial basis function network. Int. J. Electr. Power Energy Syst. 2002, 24, 551–556. [Google Scholar] [CrossRef]
- Wood, A.J.; Wollenberg, B.F.; Sheblé, G.B. Power Generation, Operation, and Control; John Wiley & Sons: Hoboken, NJ, USA, 2013. [Google Scholar]
- Liang, Z.X.; Glover, J.D. A zoom feature for a dynamic programming solution to economic dispatch including transmission losses. IEEE Trans. Power Syst. 1992, 7, 544–550. [Google Scholar] [CrossRef]
- Victoire, T.A.A.; Jeyakumar, A.E. Hybrid PSO-SQP for economic dispatch with valve-point effect. Electr. Power Syst. Res. 2004, 71, 51–59. [Google Scholar] [CrossRef]
- Chiang, C.L. Genetic-based algorithm for power economic load dispatch. IEE Proc. Gener. Trans. Distrib. 2007, 1, 261–269. [Google Scholar] [CrossRef]
- Sinha, N.; Chakrabarti, R.; Chattopadhyay, P.K. Evolutionary programming techniques for economic load dispatch. IEEE Evol. Comput. 2003, 7, 83–94. [Google Scholar] [CrossRef]
- Tan, Y.; Li, C.; Cao, Y.; Lee, K.Y.; Li, L.; Tang, S.; Zhou, L. Improved group search optimization method for optimal power flow problem considering valve-point loading effects. Neurocomputing 2015, 148, 229–239. [Google Scholar] [CrossRef]
- Aydin, D.; Ozyon, S. Solution to non-convex economic dispatch problem with valve point effects by incremental artificial bee colony with local search. Appl. Soft Comput. 2013, 13, 2456–2466. [Google Scholar] [CrossRef]
- Jayabarathi, T.; Raghunathan, T.; Adarsh, B.R. Ponnuthurai Nagaratnam Suganthan. Economic dispatch using hybrid grey wolf optimizer. Energy 2016, 111, 630–641. [Google Scholar] [CrossRef]
- Chaturvedi, K.T.; Pandit, M.; Srivastava, L. Self-organizing hierarchical particle swarm optimization for nonconvex economic dispatch. IEEE Trans. Power Syst. 2008, 23, 1079–1087. [Google Scholar] [CrossRef]
- Alsumait, J.S.; Sykulski, J.K.; Al-Othman, A.K. A hybrid GA-PS-SQP method to solve power system valve-point economic dispatch problems. Appl. Energy 2010, 87, 1773–1781. [Google Scholar] [CrossRef]
- Roy, P.; Roy, P.; Chakrabarti, A. Modified shuffled frog leaping algorithm with genetic algorithm crossover for solving economic load dispatch problem with valve-point effect. Appl. Soft Comput. 2013, 13, 4244–4252. [Google Scholar] [CrossRef]
- Yang, X.; Hosseini, S.S.S.; Gandomi, A.H. Firefly Algorithm for solving non-convex economic dispatch problems with valve loading effect. Appl. Soft Comput. 2012, 12, 1180–1186. [Google Scholar] [CrossRef]
- Wang, Y.; Zhou, J.; Lu, Y.; Qin, H.; Wang, Y. Chaotic self-adaptive particle swarm optimization algorithm for dynamic economic dispatch problem with valvepoint effects. Expert Syst. Appl. 2011, 38, 14231–14237. [Google Scholar]
- Faisal, A.N.; Cao, M.; Shen, L.; Fu, R.; Šumarac, D. The combined social engineering particle swarm optimization for real-world engineering problems: A case study of model-based structural health monitoring. Appl. Soft Comput. 2022, 123, 108919. [Google Scholar]
- Zamani, H.; Nadimi-Shahraki, M.H.; Gandomi, A.H. Starling murmuration optimizer: A novel bio-inspired algorithm for global and engineering optimization. Comput. Methods Appl. Mech. Eng. 2022, 392, 114616. [Google Scholar] [CrossRef]
- Nadimi-Shahraki, M.; Ali Fatahi, H.Z.; Abualigah, L. An improved moth-flame optimization algorithm with adaptation mechanism to solve numerical and mechanical engineering problems. Entropy 2021, 23, 1637. [Google Scholar] [CrossRef]
- Nadimi-Shahraki, M.; Zamani, H. DMDE: Diversity-maintained multi-trial vector differential evolution algorithm for non-decomposition large-scale global optimization. Expert Syst. Appl. 2022, 198, 116895. [Google Scholar] [CrossRef]
- Balamurugan, R.; Subramanian, S. Hybrid integer coded differential evolution dynamic programming approach for economic load dispatch with multiple fuel options. Energy Convers. Manag. 2008, 49, 608–614. [Google Scholar] [CrossRef]
- Cai, J.; Mab, X.; Li, Q.; Li, L.; Peng, H. A multi-objective chaotic ant swarm optimization for environmental/economic dispatch. Int. J. Electr. Power Energy Syst. 2010, 32, 337–344. [Google Scholar] [CrossRef]
- Ghoshal, S.P.; Chatterjee, A.; Mukherjee, V. Bio-inspired fuzzy logic based tuning of power system stabilizer. Expert Syst. Appl. 2009, 36, 9281–9292. [Google Scholar] [CrossRef]
- Pothiya, S.; Ngamroo, I.; Kongprawechnon, W. Ant colony optimisation for economic dispatch problem with non-smooth cost functions. Int. J. Electr. Power Energy Syst. 2010, 32, 478–487. [Google Scholar] [CrossRef]
- Roy, P.K.; Ghoshal, S.P.; Thakur, S.S. Biogeography-based optimization for economic load dispatch problems. Elect. Power Compon. Syst. 2010, 38, 166–181. [Google Scholar] [CrossRef]
- Mandal, B.; Roy, P.K.; Mandal, S. Economic load dispatch using krill herd algorithm. Int. J. Electr. Power Energy Syst. 2014, 57, 1–10. [Google Scholar] [CrossRef]
- Lee, K.Y.; Sode-Yome, A.; Park, J.H. Adaptive Hopfield neural networks for economic load dispatch. IEEE Trans. Power Syst. 1998, 13, 519–525. [Google Scholar] [CrossRef]
- Vo, D.N.; Ongsakul, W. Economic dispatch with multiple fuel types by enhanced augmented Lagrange Hopfield network. Appl. Energy 2012, 91, 281–289. [Google Scholar] [CrossRef]
- Vo, N.D.; Ongsakul, W.; Polprasert, J. The augmented Lagrange Hopfield network for economic dispatch with multiple fuel options. Math. Comput. Model. 2013, 57, 30–39. [Google Scholar]
- Barisal, A.K. Dynamic search space squeezing strategy based intelligent algorithm solutions to economic dispatch with multiple fuels. Int. J. Electr. Power Energy Syst. 2013, 45, 50–59. [Google Scholar] [CrossRef]
- Meng, A.; Li, J.; Yin, H. An efficient crisscross optimization solution to large-scale non-convex economic load dispatch with multiple fuel types and valve-point effects. Energy 2016, 113, 1147–1161. [Google Scholar] [CrossRef]
- Sayah, S.; Hamouda, A. A hybrid differential evolution algorithm based on particle swarm optimization for nonconvex economic dispatch problems. Appl. Soft Comput. 2013, 13, 1608–1619. [Google Scholar] [CrossRef]
- Pradhan, M.; Roy, P.K.; Pal, T. Oppositional based grey wolf optimization algorithm for economic dispatch problem of power system. Ain Shams Eng. J. 2017, 9, 2015–2025. [Google Scholar] [CrossRef]
- Wang, Y.; Li, B.; Weise, T. Estimation of distribution and differential evolution cooperation for large scale economic load dispatch optimization of power systems. Inf. Sci. 2010, 180, 2405–2420. [Google Scholar] [CrossRef]
- Bhattacharjee, K.; Bhattacharya, A.; Dey, S.H.N. Chemical reaction optimization for different economic dispatch problems. IET Gener. Transm. Dis. 2014, 8, 530–541. [Google Scholar] [CrossRef]
- Singh, N.J.; Dhillon, J.S.; Kothari, D.P. Synergic predator-prey optimization for economic thermal power dispatch problem. Appl. Soft Comput. 2016, 43, 298–311. [Google Scholar] [CrossRef]
- Thang, T.N.; Dieu, N.V. The application of one rank cuckoo search algorithm for solving economic load dispatch problems. Appl. Soft Comput. 2015, 37, 763–773. [Google Scholar]
- Amjady, N.; Nasiri-Rad, H. Nonconvex economic dispatch with AC constraints by a new real coded genetic algorithm. IEEE Trans. Power Syst. 2009, 24, 1489–1502. [Google Scholar] [CrossRef]
- Chiang, C.-L. Improved Genetic Algorithm for Power Economic Dispatch of Units with Valve-Point Effects and Multiple Fuels. IEEE Trans. Power Syst. 2005, 20, 4. [Google Scholar] [CrossRef]
- Duan, H.; Qiao, P. Pigeon-inspired optimization: A new swarm intelligence optimizer for air robot path planning. Int. J. Intell. Comput. Cybern. 2014, 7, 24–37. [Google Scholar] [CrossRef]
- Tizhoosh, H.R. Opposition-Based Learning: A New Scheme for Machine Intelligence. In Proceedings of the International Conference on Computational Intelligence for Modeling, Control and Automation, Vienna, Austria, 28–30 November 2005; pp. 695–701. [Google Scholar]
- Roy, P.K.; Paul, C.; Sultana, S. Oppositional teaching learning-based optimization approach for combined heat and power dispatch. Int. J. Elect. Power Energy Syst. 2014, 57, 392–403. [Google Scholar] [CrossRef]
- Alkayem, N.F.; Shen, L.; Asteris, P.G.; Sokol, M.; Xin, Z.; Cao, M. A new self-adaptive quasi-oppositional stochastic fractal search for the inverse problem of structural damage assessment. Alex. Eng. J. 2022, 61, 1922–1936. [Google Scholar] [CrossRef]
- Coelho, L.D.S.; Mariani, V.C. Combining of chaotic differential evolution and quadratic programming for economic dispatch optimization with valve point effect. IEEE Trans. Power Syst. 2006, 21, 989–996. [Google Scholar]
- Zou, D.; Li, S.; Wang, G.G.; Li, Z.; Ouyang, H. An improved differential evolution algorithm for the economic load dispatch problems with or without valve-point effects. Appl. Energy 2016, 181, 375–390. [Google Scholar] [CrossRef]
- Srinivasa Reddy, A.; Vaisakh, K. Shuffled differential evolution for large scale economic dispatch. Electr. Power Syst. Res. 2013, 96, 237–245. [Google Scholar] [CrossRef]
- Sahoo, S.; Mahesh Dash, K.; Prusty, R.C.; Barisal, A.K. Comparative analysis of optimal load dispatch through evolutionary algorithms. Ain Shams Eng. J. 2015, 6, 107–120. [Google Scholar] [CrossRef] [Green Version]
- Mohammad, Z.H.; Nadimi-Shahraki, H.; Amir, H.G. QANA: Quantum-based avian navigation optimizer algorithm. Eng. Appl. Artif. Intell. 2021, 104, 104314. [Google Scholar]







| Unit | OGWO | IPSO | COA | ORCSA | PIO | OPIO (Proposed) |
|---|---|---|---|---|---|---|
| 1 | 628.2948 | 628.1678 | 628.3451 | 628.4524 | 628.3124 | 628.5647 |
| 2 | 299.0451 | 298.8798 | 298.5478 | 298.3575 | 298.3567 | 298.9856 |
| 3 | 296.4501 | 297.6984 | 297.6874 | 297.3457 | 297.4254 | 297.6245 |
| 4 | 159.6421 | 159.2387 | 159.3564 | 159.2349 | 159.6548 | 159.7542 |
| 5 | 159.7154 | 159.1254 | 159.8957 | 159.5796 | 159.5347 | 159.6589 |
| 6 | 159.5484 | 159.3567 | 159.3567 | 159.2134 | 159.8975 | 159.3521 |
| 7 | 159.6879 | 159.8954 | 159.6542 | 159.6875 | 159.7543 | 159.1256 |
| 8 | 159.6877 | 159.6872 | 159.6513 | 159.3579 | 159.5421 | 159.2564 |
| 9 | 159.6542 | 159.9877 | 159.3542 | 159.7765 | 158.8578 | 159.3658 |
| 10 | 76.4854 | 77.6513 | 77.6854 | 77.5587 | 77.3567 | 77.6574 |
| 11 | 114.8742 | 113.3685 | 114.2314 | 114.2254 | 113.3687 | 114.8975 |
| 12 | 91.5874 | 92.6975 | 92.8674 | 92.6478 | 92.6898 | 92.8785 |
| 13 | 92.5412 | 92.3515 | 92.4578 | 92.3542 | 92.3277 | 92.8547 |
| Fuel Cost ($/h) | 24,513.4847 | 24,514.6875 | 24,512.8754 | 24,513.5464 | 24,514.5467 | 24,512.4578 |
| Power loss (MW) | 40.2975 | 40.3051 | 40.3645 | 40.3897 | 40.5781 | 40.1584 |
| Algorithms | Best ($/H) | Mean ($/H) | Worst ($/H) | Standard Deviation | Successful Runs (%) | Test time (S) |
|---|---|---|---|---|---|---|
| OGWO | 24,512.72 | 24,512.86 | 24,514.65 | 0.1031 | 92 | 5.89 |
| IPSO | 24,517.68 | 24,517.96 | 24,518.21 | 0.3154 | 84 | 5.98 |
| IGA | 24,516.42 | 24,517.76 | 24,519.78 | NA | 82 | 6.21 |
| RCGA | 24,514.54 | 24,515.87 | 24,517.89 | 0.1578 | 88 | 6.89 |
| COA | 24,512.87 | 24,513.65 | 24,515.68 | 0.1047 | 93 | 5.47 |
| ORCSA | 24,513.54 | 24,513.54 | 24,516.67 | NA | 87 | 8.65 |
| PIO | 24520.54 | 24521.75 | 24532.95 | 0.2645 | 79 | 11.00 |
| OPIO (Proposed) | 24512.45 | 24512.67 | 24513.54 | 0.0875 | 97 | 5.14 |
| Unit | OGWO | IPSO | COA | ORCSA | PIO | OPIO (Proposed) |
|---|---|---|---|---|---|---|
| 1 | 114.2743 | 114.2876 | 113.8502 | 110.12 | 111.52 | 114.24 |
| 2 | 114.4501 | 114.4621 | 114.1203 | 112.28 | 112.34 | 114.12 |
| 3 | 120.3567 | 120.4212 | 119.7458 | 120.23 | 119.28 | 120.31 |
| 4 | 183.3685 | 181.5412 | 182.4127 | 188.54 | 182.45 | 190.54 |
| 5 | 87.1256 | 87.3542 | 88.5864 | 85.37 | 87.34 | 97.56 |
| 6 | 140.3645 | 140.3747 | 140.3289 | 140.24 | 139.52 | 140.25 |
| 7 | 300.1254 | 300.2346 | 299.6517 | 250.28 | 198.24 | 300.54 |
| 8 | 300.2349 | 300.3277 | 292.3428 | 290.74 | 186.38 | 300.26 |
| 9 | 300.4501 | 300.4578 | 299.6433 | 300.52 | 193.12 | 300.49 |
| 10 | 279.0451 | 279.3874 | 279.5423 | 282.31 | 179.41 | 205.49 |
| 11 | 243.3277 | 243.6752 | 168.2597 | 180.25 | 162.27 | 226.47 |
| 12 | 94.5874 | 94.3259 | 94.2355 | 168.52 | 94.39 | 204.56 |
| 13 | 484.3051 | 484.4578 | 484.2511 | 469.78 | 486.22 | 346.52 |
| 14 | 484.1584 | 484.3277 | 484.6425 | 484.26 | 487.33 | 434.58 |
| 15 | 484.2314 | 484.3542 | 484.3266 | 487.39 | 483.26 | 431.29 |
| 16 | 484.5412 | 484.1564 | 484.6501 | 482.62 | 484.25 | 440.21 |
| 17 | 489.5781 | 489.6475 | 489.4523 | 499.16 | 494.61 | 500.34 |
| 18 | 489.4578 | 489.5423 | 489.6244 | 411.19 | 489.76 | 500.33 |
| 19 | 511.8785 | 511.6432 | 511.1289 | 510.27 | 512.34 | 550.27 |
| 20 | 511.8754 | 511.5428 | 511.6451 | 542.37 | 513.21 | 550.96 |
| 21 | 523.3228 | 523.5746 | 549.3347 | 544.29 | 543.18 | 550.14 |
| 22 | 546.3738 | 547.7433 | 549.6455 | 550.29 | 548.38 | 550.54 |
| 23 | 523.1035 | 523.4728 | 523.4589 | 550.37 | 521.56 | 550.32 |
| 24 | 523.0678 | 523.1532 | 523.4313 | 528.18 | 525.23 | 550.46 |
| 25 | 523.5181 | 523.4421 | 523.1204 | 524.67 | 529.67 | 550.28 |
| 26 | 523.4767 | 523.4775 | 523.4217 | 539.28 | 540.31 | 550.39 |
| 27 | 10.3344 | 10.1067 | 10.1265 | 10.34 | 12.46 | 11.27 |
| 28 | 10.8011 | 10.7836 | 10.1024 | 10.24 | 10.96 | 11.34 |
| 29 | 10.6445 | 10.4521 | 10.2301 | 10.22 | 10.34 | 11.16 |
| 30 | 87.302 | 87.9827 | 87.6658 | 96.42 | 89.45 | 97.16 |
| 31 | 190.5847 | 190.2498 | 190.1322 | 185.24 | 189.04 | 190.34 |
| 32 | 190.8664 | 190.3277 | 189.4582 | 189.26 | 189.47 | 190.28 |
| 33 | 190.9983 | 190.4562 | 190.4251 | 189.37 | 187.43 | 190.64 |
| 34 | 200.5471 | 200.2841 | 199.2217 | 199.16 | 198.27 | 200.34 |
| 35 | 200.5847 | 200.6128 | 200.7541 | 196.54 | 199.69 | 200.41 |
| 36 | 164.9983 | 164.9833 | 164.3242 | 185.28 | 165.34 | 200.67 |
| 37 | 110.2147 | 110.2348 | 110.2323 | 109.58 | 109.54 | 110.24 |
| 38 | 110.3341 | 110.4355 | 109.2344 | 110.76 | 109.31 | 110.11 |
| 39 | 110.4616 | 110.5436 | 110.3333 | 95.17 | 109.44 | 110.37 |
| 40 | 511.9904 | 511.2239 | 550.4219 | 532.59 | 548.23 | 550.16 |
| Fuel Cost ($/h) | 136,441.8527 | 136,446.7842 | 136,442.689 | 136,549.8756 | 136,588.5746 | 136,441.876 |
| Power loss (MW) | 964.75 | 963.2045 | 945.2143 | 958.39 | 979.85 | 940.12 |
| Algorithms | Best ($/H) | Mean ($/H) | Worst ($/H) | Standard Deviation | Successful Runs (%) | Test Time (S) |
|---|---|---|---|---|---|---|
| OGWO | 136,441.85 | 136,445.87 | 136,447.54 | 0.1365 | 94 | 11.52 |
| IPSO | 136,446.78 | 136,542.87 | 136,588.55 | 0.2345 | 89 | 12.65 |
| IGA | 136,454.56 | NA | NA | NA | NA | NA |
| RCGA | 136,587.21 | 136,687.52 | 136,742.65 | 0.3874 | 84 | 13.41 |
| COA | 136,442.68 | 136,448.54 | 136,468.54 | 0.1865 | 92 | 12.87 |
| ORCSA | 136,549.87 | NA | NA | NA | NA | NA |
| PIO | 136,588.57 | 136,698.32 | 136,721.54 | NA | NA | NA |
| OPIO (Proposed) | 136,441.87 | 136,441.95 | 136,443.81 | 0.1021 | 96 | 10.14 |
| Unit | PIO | OPIO (Proposed) | Unit | PIO | OPIO (Proposed) | Unit | PIO | OPIO (Proposed) |
|---|---|---|---|---|---|---|---|---|
| 1 | 114.3542 | 119.1244 | 48 | 250.2564 | 250.4159 | 95 | 978.1244 | 978.2456 |
| 2 | 189.2341 | 189.2344 | 49 | 250.3577 | 250.3648 | 96 | 682.3277 | 682.1247 |
| 3 | 190.2134 | 190.2333 | 50 | 250.4525 | 250.3014 | 97 | 720.2441 | 720.1689 |
| 4 | 190.2625 | 190.2455 | 51 | 165.2134 | 165.4258 | 98 | 718.2355 | 718.2245 |
| 5 | 168.7569 | 168.6479 | 52 | 165.3426 | 165.2486 | 99 | 720.2466 | 720.3144 |
| 6 | 190.2345 | 190.3247 | 53 | 165.5412 | 165.4857 | 100 | 964.2344 | 964.2188 |
| 7 | 490.2625 | 490.2655 | 54 | 165.5122 | 165.5574 | 101 | 958.3477 | 958.2177 |
| 8 | 490.3438 | 490.3677 | 55 | 180.3211 | 180.2675 | 102 | 1007.1255 | 1007.5248 |
| 9 | 496.5255 | 496.5829 | 56 | 180.2144 | 180.5974 | 103 | 1006.3425 | 1006.7413 |
| 10 | 496.5648 | 496.5574 | 57 | 103.2644 | 103.4428 | 104 | 1013.6487 | 1013.6944 |
| 11 | 496.6522 | 496.6548 | 58 | 198.4522 | 198.5674 | 105 | 1020.6666 | 1020.1024 |
| 12 | 496.7566 | 496.7742 | 59 | 312.3248 | 312.4295 | 106 | 954.2377 | 954.2188 |
| 13 | 506.2256 | 506.2389 | 60 | 280.9517 | 282.5479 | 107 | 952.1244 | 952.1277 |
| 14 | 509.3364 | 509.4861 | 61 | 163.3211 | 163.4287 | 108 | 106.3244 | 1006.2384 |
| 15 | 506.2355 | 506.2479 | 62 | 95.2347 | 95.2261 | 109 | 1013.2311 | 1013.5244 |
| 16 | 505.2144 | 505.2498 | 63 | 160.2358 | 160.4521 | 110 | 1021.6322 | 1021.5644 |
| 17 | 506.3422 | 506.3451 | 64 | 160.3459 | 160.2349 | 111 | 1015.2344 | 1015.2988 |
| 18 | 506.9548 | 506.4692 | 65 | 490.2378 | 490.2587 | 112 | 94.2155 | 94.2577 |
| 19 | 505.2344 | 505.6498 | 66 | 196.4356 | 196.5477 | 113 | 94.3157 | 94.2188 |
| 20 | 505.3214 | 505.4582 | 67 | 490.5612 | 490.6287 | 114 | 94.4233 | 94.1024 |
| 21 | 505.4255 | 505.2398 | 68 | 490.6458 | 489.3017 | 115 | 244.5612 | 244.1657 |
| 22 | 505.5412 | 505.2179 | 69 | 130.2648 | 130.2688 | 116 | 244.6124 | 244.1287 |
| 23 | 505.5378 | 505.2489 | 70 | 234.8465 | 234.5144 | 117 | 244.8477 | 244.5218 |
| 24 | 505.6522 | 505.9548 | 71 | 137.2659 | 137.2955 | 118 | 95.3244 | 95.2476 |
| 25 | 537.4612 | 537.2144 | 72 | 325.5641 | 325.4872 | 119 | 95.6245 | 95.2348 |
| 26 | 537.2344 | 537.3499 | 73 | 195.2347 | 195.3488 | 120 | 116.2377 | 116.2478 |
| 27 | 549.6254 | 549.2674 | 74 | 175.4529 | 175.6247 | 121 | 175.4298 | 175.3489 |
| 28 | 549.3244 | 549.3014 | 75 | 175.2349 | 175.4277 | 122 | 2.2144 | 2.1758 |
| 29 | 501.2333 | 501.2648 | 76 | 175.8945 | 175.6648 | 123 | 4.3322 | 4.1689 |
| 30 | 501.4622 | 501.3478 | 77 | 175.5217 | 175.2486 | 124 | 15.4625 | 15.4873 |
| 31 | 506.2477 | 506.2018 | 78 | 330.2175 | 330.2487 | 125 | 9.2344 | 9.2481 |
| 32 | 506.2344 | 506.3014 | 79 | 531.2648 | 531.1248 | 126 | 12.9588 | 12.6475 |
| 33 | 506.2237 | 506.4251 | 80 | 531.2647 | 531.2476 | 127 | 10.2647 | 10.6598 |
| 34 | 506.8546 | 506.6517 | 81 | 398.4275 | 436.2186 | 128 | 112.6599 | 112.4581 |
| 35 | 500.2649 | 500.2689 | 82 | 56.1975 | 56.2874 | 129 | 4.2689 | 43275 |
| 36 | 500.2014 | 500.2478 | 83 | 115.2348 | 115.3495 | 130 | 5.2644 | 5.1694 |
| 37 | 241.3645 | 241.2349 | 84 | 115.4756 | 115.6248 | 131 | 5.6544 | 5.4572 |
| 38 | 241.6477 | 241.2847 | 85 | 115.2679 | 115.7749 | 132 | 50.2688 | 50.6489 |
| 39 | 774.2655 | 774.5842 | 86 | 207.6548 | 207.4568 | 133 | 5.2177 | 5.1483 |
| 40 | 769.8542 | 769.4158 | 87 | 207.1673 | 207.1168 | 134 | 42.6588 | 42.5976 |
| 41 | 3.9655 | 3.2685 | 88 | 175.9485 | 175.4906 | 135 | 42.7588 | 42.6577 |
| 42 | 3.8522 | 3.1749 | 89 | 175.2648 | 175.2681 | 136 | 41.2355 | 41.6572 |
| 43 | 250.3466 | 250.3489 | 90 | 175.3348 | 175.6489 | 137 | 17.6588 | 17.2954 |
| 44 | 246.5147 | 249.5681 | 91 | 175.2247 | 175.2213 | 138 | 17.4955 | 17.3597 |
| 45 | 250.3416 | 250.3189 | 92 | 580.2234 | 580.6477 | 139 | 7.2655 | 7.2265 |
| 46 | 250.3429 | 250.6475 | 93 | 645.1958 | 645.2188 | 140 | 26.5884 | 26.4621 |
| 47 | 240.3168 | 249.6257 | 94 | 984.2655 | 984.2377 | Fuel Cost ($/H) | 1,560,412.55 | 1,559,498.78 |
| Algorithms | Best ($/H) | Mean ($/H) | Worst ($/H) | Standard Deviation | Successful Runs (%) | Test Time (S) |
|---|---|---|---|---|---|---|
| OGWO | 1,559,710.65 | 1,559,715.64 | 1,559,751.21 | 0.1512 | 95 | 43.98 |
| IPSO | 1,560,453.89 | NA | NA | NA | NA | NA |
| IGA | 1,561,254.85 | NA | NA | NA | NA | NA |
| RCGA | 1,559,957.62 | 1,560,521.35 | 1,561,542.96 | 0.5641 | 84 | 49.54 |
| COA | 1,559,499.21 | 1,559,521.88 | 1,559,645.21 | 0.1234 | 92 | 44.66 |
| ORCSA | 1,559,987.42 | 1,560,387.36 | 1,561,662.54 | NA | NA | NA |
| PIO | 1,560,412.55 | 1,561,542.13 | 1,562,874.62 | NA | NA | NA |
| OPIO (Proposed) | 1,559,498.78 | 1,559,521.36 | 1,559,587.62 | 0.1123 | 96 | 40.21 |
| Unit | PIO | OPIO (Proposed) | Unit | PIO | OPIO (Proposed) | Unit | PIO | OPIO (Proposed) |
|---|---|---|---|---|---|---|---|---|
| 1 | 211.1057 | 224.3218 | 55 | 207.3485 | 265.4215 | 109 | 402.5278 | 430.2109 |
| 2 | 208.4572 | 200.6548 | 56 | 254.6289 | 257.1026 | 110 | 272.9458 | 260.5614 |
| 3 | 335.6534 | 355.2671 | 57 | 294.3275 | 277.3041 | 111 | 199.2658 | 217.4259 |
| 4 | 243.9547 | 228.4601 | 58 | 245.2964 | 235.4216 | 112 | 204.7594 | 199.6504 |
| 5 | 266.1958 | 305.4286 | 59 | 420.3581 | 394.5027 | 113 | 251.4298 | 357.2169 |
| 6 | 237.4295 | 249.5013 | 60 | 270.1485 | 278.1659 | 114 | 249.5048 | 251.4209 |
| 7 | 282.1473 | 309.4681 | 61 | 198.3475 | 240.3415 | 115 | 266.4175 | 267.2044 |
| 8 | 239.6475 | 218.4627 | 62 | 212.3458 | 213.1452 | 116 | 240.5219 | 252.3011 |
| 9 | 408.6427 | 335.2485 | 63 | 348.2571 | 241.6521 | 117 | 290.3584 | 290.4255 |
| 10 | 265.4581 | 270.4195 | 64 | 259.2543 | 248.6574 | 118 | 242.1507 | 233.4452 |
| 11 | 225.1049 | 187.2589 | 65 | 292.8594 | 232.2485 | 119 | 412.6259 | 329.5622 |
| 12 | 217.4685 | 195.4271 | 66 | 221.6579 | 245.6574 | 120 | 242.4957 | 300.4586 |
| 13 | 336.4216 | 353.2049 | 67 | 286.5419 | 310.2415 | 121 | 211.1048 | 237.5248 |
| 14 | 232.4582 | 241.6204 | 68 | 242.3859 | 232.5218 | 122 | 210.6247 | 207.6648 |
| 15 | 259.3248 | 273.4209 | 69 | 348.5796 | 353.2016 | 123 | 245.6284 | 237.5601 |
| 16 | 237.4581 | 228.1064 | 70 | 288.6473 | 281.4025 | 124 | 227.2094 | 210.6598 |
| 17 | 265.3482 | 277.4295 | 71 | 227.4961 | 219.4259 | 125 | 273.4587 | 241.2045 |
| 18 | 236.5219 | 224.1058 | 72 | 215.3333 | 220.4015 | 126 | 250.6418 | 246.5129 |
| 19 | 414.2188 | 404.6257 | 73 | 339.4857 | 343.2016 | 127 | 258.6458 | 293.3277 |
| 20 | 272.3158 | 314.2045 | 74 | 244.6589 | 250.4012 | 128 | 243.4109 | 245.2011 |
| 21 | 222.2507 | 205.4952 | 75 | 280.4276 | 273.5248 | 129 | 382.4692 | 431.2655 |
| 22 | 204.3258 | 200.4672 | 76 | 231.5942 | 217.5486 | 130 | 296.4108 | 248.5555 |
| 23 | 333.2429 | 374.1526 | 77 | 286.4957 | 305.4295 | 131 | 200.1472 | 199.7468 |
| 24 | 237.3854 | 234.1059 | 78 | 225.3489 | 243.4582 | 132 | 214.2845 | 217.4511 |
| 25 | 304.5521 | 284.1057 | 79 | 282.6472 | 253.6241 | 133 | 334.2074 | 242.6589 |
| 26 | 245.2965 | 221.4695 | 80 | 265.3485 | 271.9648 | 134 | 234.6248 | 229.3544 |
| 27 | 265.5421 | 253.1284 | 81 | 223.4685 | 223.4258 | 135 | 286.3049 | 250.3014 |
| 28 | 237.4951 | 223.6244 | 82 | 200.1479 | 191.3045 | 136 | 247.1658 | 236.1045 |
| 29 | 381.2659 | 241.5019 | 83 | 334.6517 | 349.5261 | 137 | 290.6547 | 305.1588 |
| 30 | 267.3204 | 280.6642 | 84 | 246.5923 | 234.5201 | 138 | 229.3104 | 230.4266 |
| 31 | 223.1584 | 175.4269 | 85 | 274.2986 | 275.2496 | 139 | 391.6248 | 430.2984 |
| 32 | 214.6549 | 203.6248 | 86 | 249.1634 | 208.4257 | 140 | 270.6248 | 257.1659 |
| 33 | 334.5671 | 348.2015 | 87 | 297.5842 | 282.5967 | 141 | 212.4286 | 228.4358 |
| 34 | 247.9547 | 219.5202 | 88 | 240.6713 | 255.3048 | 142 | 226.1958 | 184.2384 |
| 35 | 250.4682 | 283.4029 | 89 | 340.2986 | 409.4672 | 143 | 335.2648 | 370.5691 |
| 36 | 229.4572 | 244.1527 | 90 | 291.4726 | 269.3541 | 144 | 245.1382 | 219.4581 |
| 37 | 265.4953 | 313.2658 | 91 | 212.4589 | 192.3547 | 145 | 261.2017 | 263.1594 |
| 38 | 243.1572 | 236.1259 | 92 | 210.4976 | 201.1064 | 146 | 244.6218 | 235.4275 |
| 39 | 413.2685 | 340.2015 | 93 | 337.4682 | 350.2496 | 147 | 294.3581 | 300.6598 |
| 40 | 277.5878 | 333.3541 | 94 | 236.4196 | 258.6412 | 148 | 235.2481 | 242.1574 |
| 41 | 202.1574 | 230.5298 | 95 | 261.77165 | 290.3485 | 149 | 390.2571 | 387.4598 |
| 42 | 228.6257 | 209.9654 | 96 | 235.6279 | 226.4153 | 150 | 253.4192 | 267.4125 |
| 43 | 352.1469 | 341.4027 | 97 | 278.9648 | 299.4035 | 151 | 193.2488 | 184.5298 |
| 44 | 227.4583 | 233.6248 | 98 | 237.5944 | 223.4257 | 152 | 222.5027 | 212.4158 |
| 45 | 272.4159 | 299.1047 | 99 | 420.6519 | 366.6591 | 153 | 355.9418 | 376.1548 |
| 46 | 241.6051 | 263.5218 | 100 | 268.1695 | 288.4251 | 154 | 242.3158 | 248.5476 |
| 47 | 266.5384 | 243.6201 | 101 | 224.3186 | 227.2045 | 155 | 277.6428 | 278.1549 |
| 48 | 230.4572 | 212.3048 | 102 | 209.6581 | 210.5499 | 156 | 246.7128 | 223.2435 |
| 49 | 423.6514 | 362.4295 | 103 | 337.9547 | 363.2011 | 157 | 318.5472 | 264.6248 |
| 50 | 254.9571 | 303.2048 | 104 | 230.9528 | 222.3495 | 158 | 241.6014 | 234.5278 |
| 51 | 280.9654 | 181.4269 | 105 | 269.4681 | 234.1058 | 159 | 341.6547 | 390.4855 |
| 52 | 211.4582 | 211.5274 | 106 | 235.6428 | 232.4259 | 160 | 261.2485 | 286.4597 |
| 53 | 337.4692 | 364.6542 | 107 | 274.9648 | 282.3045 | Fuel Cost ($/H) | 9738.4526 | 9625.1573 |
| 54 | 238.4729 | 234.9512 | 108 | 244.3018 | 236.4159 |
| Algorithms | Best ($/H) | Mean ($/H) | Worst ($/H) | Standard Deviation | Successful Runs (%) | Test time (S) |
|---|---|---|---|---|---|---|
| OGWO | 9768.62 | 9772.21 | 9774.62 | 0.1421 | 94 | 18.52 |
| IPSO | 10,008.65 | 10,009.65 | 10,010.56 | 0.3654 | 85 | 36.95 |
| IGA | 10,009.82 | 10,010.98 | 10,011.26 | NA | NA | NA |
| RCGA | 9954.23 | 10,002.62 | 10,004.63 | 0.4521 | 90 | 27.62 |
| COA | 9664.32 | 9702.36 | 9776.85 | 0.1262 | 94 | 16.85 |
| ORCSA | 9845.45 | 9898.12 | 9902.42 | NA | NA | NA |
| PIO | 9738.45 | 9812.64 | 9836.95 | 0.3641 | 88 | 44.34 |
| OPIO (Proposed) | 9625.15 | 9647.62 | 9649.62 | 0.1145 | 96 | 16.21 |
| Algorithms | Best ($/H) | Mean ($/H) | Worst ($/H) | Standard Deviation | Successful Runs (%) | Test Time (S) |
|---|---|---|---|---|---|---|
| OGWO | 19,985.62 | 19,989.41 | 19,992.34 | 0.5465 | 86 | 489.35 |
| COA | 19,971.43 | 19,986.37 | 19,990.75 | 0.7248 | 92 | 412.95 |
| ORCSA | 20,045.29 | NA | NA | NA | NA | NA |
| PIO | 20,254.42 | 20,267.95 | 20,312.61 | NA | NA | 527.24 |
| OPIO (Proposed) | 19,968.95 | 19,972.16 | 19,978.91 | 0.4087 | 96 | 410.65 |
| Algorithms | Best ($/H) | Mean ($/H) | Worst ($/H) | Standard Deviation | Successful Runs (%) | Test time (S) |
|---|---|---|---|---|---|---|
| OGWO | 40,123.65 | 40,132.85 | 40,152.18 | 0.8542 | 90 | 704.85 |
| COA | 39,968.81 | 39,970.52 | 39,974.32 | 0.3419 | 94 | 682.54 |
| ORCSA | 40,189.62 | NA | NA | NA | NA | NA |
| PIO | 41,072.28 | NA | NA | NA | NA | NA |
| OPIO (Proposed) | 39,963.78 | 39,964.75 | 39,967.82 | 0.2451 | 96 | 677.27 |
| Test Case | OPIO vs | |||||||||||
|---|---|---|---|---|---|---|---|---|---|---|---|---|
| OGWO | COA | ORCSA | PIO | |||||||||
| p-Value | H | S | p-Value | H | S | p-Value | H | S | p-Value | H | S | |
| 13-unit | 1.00 × 100 | 0 | = | 1.88 × 10−6 | 1 | + | 1.51 × 10−6 | 1 | + | 1.98 × 10−6 | 1 | + |
| 40-unit | 3.85 × 10−1 | 0 | − | 1.00 × 100 | 0 | = | 1.88 × 10−6 | 1 | + | 1.75 × 10−6 | 1 | + |
| 140-unit | 1.87 × 10−6 | 1 | + | 1.70 × 10−6 | 1 | + | 1.46 × 10−6 | 1 | + | 1.65 × 10−6 | 1 | + |
| 160-unit | 1.55 × 10−6 | 1 | + | 1.00 × 100 | 0 | = | 1.65 × 10−6 | 1 | + | 1.75 × 10−6 | 1 | + |
| 320-unit | 1.73 × 10−6 | 1 | + | 1.75 × 10−6 | 1 | + | 1.75 × 10−6 | 1 | + | 1.79 × 10−6 | 1 | + |
| 640-unit | 1.55 × 10−6 | 1 | + | 1.11 × 10−6 | 1 | + | 1.73 × 10−6 | 1 | + | 1.75 × 10−6 | 1 | + |
| w/t/l | 4/1/1 | 4/2/0 | 6/0/0 | 6/0/0 | ||||||||
Publisher’s Note: MDPI stays neutral with regard to jurisdictional claims in published maps and institutional affiliations. |
© 2022 by the authors. Licensee MDPI, Basel, Switzerland. This article is an open access article distributed under the terms and conditions of the Creative Commons Attribution (CC BY) license (https://creativecommons.org/licenses/by/4.0/).
Share and Cite
Ramalingam, R.; Karunanidy, D.; Alshamrani, S.S.; Rashid, M.; Mathumohan, S.; Dumka, A. Oppositional Pigeon-Inspired Optimizer for Solving the Non-Convex Economic Load Dispatch Problem in Power Systems. Mathematics 2022, 10, 3315. https://doi.org/10.3390/math10183315
Ramalingam R, Karunanidy D, Alshamrani SS, Rashid M, Mathumohan S, Dumka A. Oppositional Pigeon-Inspired Optimizer for Solving the Non-Convex Economic Load Dispatch Problem in Power Systems. Mathematics. 2022; 10(18):3315. https://doi.org/10.3390/math10183315
Chicago/Turabian StyleRamalingam, Rajakumar, Dinesh Karunanidy, Sultan S. Alshamrani, Mamoon Rashid, Swamidoss Mathumohan, and Ankur Dumka. 2022. "Oppositional Pigeon-Inspired Optimizer for Solving the Non-Convex Economic Load Dispatch Problem in Power Systems" Mathematics 10, no. 18: 3315. https://doi.org/10.3390/math10183315
APA StyleRamalingam, R., Karunanidy, D., Alshamrani, S. S., Rashid, M., Mathumohan, S., & Dumka, A. (2022). Oppositional Pigeon-Inspired Optimizer for Solving the Non-Convex Economic Load Dispatch Problem in Power Systems. Mathematics, 10(18), 3315. https://doi.org/10.3390/math10183315

